Abstract
To broaden clean asphalt modification methods, this study employs a composite polymer of maleic anhydride-grafted styrene-butadiene-styrene (MA-g-SBS) and styrene-butadiene-styrene (SBS) as a modifier. The composite is formulated into polymer latex and used to modify emulsified asphalt. Routine performance tests were conducted on MA-g-SBS/SBS composite latex-modified emulsified asphalt (MSMEA) with varying ratios to determine the optimal composition. The ideal ratio was found to be MA-g-SBS:SBS = 1:4. Subsequently, conventional property tests, rheological analyses, microphase structure observations, and bending beam creep tests were conducted on MSMEA with the optimal ratio to assess the impact of the composite latex on asphalt performance. Findings indicated that increasing the latex content significantly enhanced the softening point and ductility while reducing penetration. These macroscopic improvements were notably superior to those achieved with single SBS latex modification. Fluorescence microscopy revealed that at low dosages, the MA-g-SBS/SBS composite dispersed uniformly as point-like structures within the asphalt. At higher dosages (above 5%), a distinct network structure emerged. The addition of the composite latex raised the complex shear modulus and rutting factor while reducing the phase angle, with pronounced fluctuations observed between 4% and 5% dosages. This suggests a substantial enhancement in the high-temperature performance of the emulsified asphalt, attributed to the formation of the network structure. FT-IR results confirmed that a chemical reaction occurred during the modification process. Additionally, the bending beam creep test demonstrated that the composite latex reduced asphalt brittleness and improved its low-temperature performance.
1. Introduction
Recently, as the total length of China’s highway network has exceeded 5.35 million kilometers, asphalt pavement, being the predominant paving material, has been increasingly challenged in terms of performance. This is particularly evident on trunk highways with heavy traffic loads and in northern regions with large seasonal temperature variations. In such environments, traditional matrix asphalt exhibits notable technical shortcomings, including insufficient dynamic viscosity and low ductility. These deficiencies directly contribute to pavement distresses such as thermal shrinkage cracking and rutting, ultimately shortening the service life of the pavement and compromising driving safety [1,2].
To address the inadequate performance of matrix asphalt, modifiers are commonly used. Traditional thermal modification techniques, which typically involve adding materials such as SBS, have proven effective but present significant drawbacks in terms of environmental impact and sustainability. From an energy consumption perspective, thermal modification requires heating asphalt to temperatures above 180 °C, leading to high energy use and accelerated asphalt aging. Environmentally, the process emits large quantities of toxic volatile organic compounds (VOCs) [3], posing health risks to construction workers and nearby residents. In contrast, using latex modifiers for emulsified asphalt offers a cleaner and more environmentally friendly alternative. Latex-modified emulsified asphalt (MEA) supports cold modification and cold application, resulting in lower carbon emissions than hot asphalt. Additionally, it does not release toxic gases, effectively preventing environmental pollution and extending the construction window period [4,5,6]. These characteristics underscore its considerable potential for sustainable development.
However, existing latex-based modification systems still face performance limitations. For example, SBR-modified systems enhance the emulsified asphalt residue’s low-temperature performance but provide insufficient improvement in high-temperature performance [7,8]. Natural rubber (NR) modification can increase stiffness and decrease temperature sensitivity, but it suffers from poor elastic recovery [9]. Polyurethane-modified systems have yet to achieve satisfactory performance; dynamic shear rheometer (DSR) tests indicate that their rutting resistance is inferior compared to SBS-modified asphalt [10].
SBS remains widely used in various applications such as bonding layers, bridge deck waterproofing, micro-surfacing, cold recycling, cold mix paving, and crack repair [11,12,13,14]. At high temperatures, SBS significantly increases asphalt modulus and reduces temperature sensitivity [15]. Nevertheless, when SBS is used in emulsified form, its effectiveness diminishes compared to traditional thermal modification. In addition, it exhibits poor compatibility with asphalt [16,17,18].
Recently, the academic community has suggested a new strategy of functionalizing modifiers through grafting to address the aforementioned challenges. Fu [19] evaluated the performance of SBS-grafted (SBS-g-M) modified asphalt incorporating grafted vinyl monomers, and the results indicated that SBS-g-M improved the high-temperature performance of asphalt and enhanced its compatibility compared to conventional SBS. However, research on grafted SBS remains limited, and existing studies have focused solely on thermal modification, with little to no exploration of clean latex-based approaches. Traditionally, the preparation of SBS polymer latex involves the use of toluene as a solvent to swell the polymer. However, toluene is both highly toxic and costly. In contrast, cyclohexane presents a more environmentally friendly alternative due to its lower toxicity and reduced cost. Our previous experiments confirmed that cyclohexane can effectively swell SBS polymers, offering a viable substitute for toluene. Therefore, in this study, a composite polymer of maleic anhydride-grafted styrene-butadiene-styrene (MA-g-SBS) and styrene-butadiene-styrene (SBS) was employed as a modifier. Cyclohexane was used as the swelling solvent to prepare polymer latex, which was subsequently used to modify emulsified asphalt. The study examines the effect of the composite latex on the performance of emulsified asphalt and analyzes the underlying modification mechanism.
2. Materials and Methods
2.1. Materials
The raw materials were matrix asphalt, composite cationic emulsifiers, dilute hydrochloric acid, cyclohexane, ultrapure water, MA-g-SBS, and SBS. The selected matrix asphalt is Chuanhai-brand 90# road petroleum asphalt; its technical specifications are presented in Table 1.
Table 1.
Technical properties of the base asphalt binder.
2.2. Preparation of Modified Emulsified Asphalt
Emulsified asphalt was prepared utilizing the colloid mill method. First, the emulsifier aqueous solution was added to the colloid mill and circulated for 30 s. Then, the matrix asphalt, preheated and maintained at 140 °C for 1.5 h, was gradually added and sheared for 1.5 min to produce emulsified asphalt.
The composite polymer latex was prepared using a high-speed dispersion method. MA-g-SBS and SBS were thoroughly mixed and then swollen with cyclohexane. The swollen polymer solution was maintained at 50 °C for 30 min before being sheared with an emulsifier solution at 65 °C for 6 min to obtain the composite polymer latex. The basic properties of the prepared MSMEA are presented in Table 2.
Table 2.
Basic properties of MA-g-SBS/SBS latex.
To produce the modified emulsified asphalt, emulsified asphalt was blended with the composite polymer latex and stirred for 5 min using a high-speed disperser. The preparation process is illustrated in Figure 1, while the appearances of the emulsified asphalt and composite latex are shown in Figure 2.
Figure 1.
Preparation process of modified emulsified asphalt.
Figure 2.
Appearance of emulsified asphalt and MA-g-SBS/SBS composite latex. (a) Emulsified asphalt, (b) MA-g-SBS/SBS composite latex.
MA-g-SBS/SBS composite latex-MEA (MSMEA) was prepared, and for comparison, SBS latex-MEA (SEA) with varying dosages was also produced. According to the testing procedures outlined in JTG E20-2011, the 1-day stability, 5-day stability, residue on sieve, and solid content of both the emulsified and MEA samples were measured (Table 3).
Table 3.
Basic properties of emulsified asphalt.
The Engla viscosity of unmodified emulsified asphalt (MSMEA dosage = 0%) and modified emulsified asphalt with different MA-g-SBS/SBS latex ratios were tested, and the results are shown in Table 4.
Table 4.
Engla viscosity of unmodified and modified emulsified asphalt.
2.3. Testing Methods
2.3.1. Routine Performance Testing
According to the test methods specified in JTG E20-2011 [20], the evaporation residue of the MEA was tested for ductility at 5 °C (T0606-2011) and softening point (T0605-2011), in accordance with the standard procedures for asphalt and asphalt mixtures used in highway engineering.
2.3.2. Fluorescence Microscopy Testing
The microstructure and dispersion state of MSMEA at various doping levels were analyzed using fluorescence microscopy. Under blue light excitation, the modifier emits green fluorescence, allowing for clear visualization under the microscope. Moreover, a drop of the MEA is kept between two glass slides, and moisture is evaporated using an electric furnace set at 120 °C. This process results in a thin asphalt film formed between the glass sheets, which is then observed under the fluorescence microscope.
2.3.3. DSR Testing
Temperature sweep experiments were conducted on MSMEA samples with varying dosages using a DSR (Anton Paar, Graz, Austria, Mcr302e). The test parameters were as follows: an angular frequency of 10 rad/s, a controlled strain of 0.5%, a temperature range of 40 °C to 90 °C, and a temperature increment of 5 °C.
2.3.4. Fourier-Transform Infrared Spectroscopy (FT-IR) Testing
FT-IR was used to detect the chemical functional groups present in the MEA and to analyze its chemical composition. The analysis was performed using a America Thermo (Waltham, MA, USA) Nicolet IS5 infrared spectrometer, with a scanning frequency of 32 scans per minute and a wavenumber range of 4000 cm−1 to 450 cm−1. For sample preparation, the evaporated residue was dissolved in tetrahydrofuran and uniformly applied onto a potassium bromide tablet. After the solvent was evaporated under an infrared lamp, the sample was subjected to FT-IR testing.
2.3.5. Bending Beam Rheometer (BBR) Test
The BBR (Cannon, Melville, NY, USA) is utilized to evaluate the creep performance of asphalt at low temperatures, a condition that is challenging to assess using a DSR. The BBR test provides two key indicators: creep stiffness or stiffness modulus (S) and the m-value, which indicates the rate of change in stiffness over time.
3. Results and Discussion
3.1. Effect of the Ratio of MA-g-SBS to SBS on the Conventional Properties of Modified Emulsified Asphalt
Polymer latex was prepared by blending SBS and MA-g-SBS at various ratios, and emulsified asphalt was subsequently modified using a 5% dosage of the composite modifier. The modification effectiveness of different latex ratios was evaluated based on two conventional performance indicators: softening point and ductility at 5 °C (Figure 3).
Figure 3.
Performance testing of MSMEA with different compounding ratios. (a) Softening point, (b) 5 °C ductility.
The performance test results indicate that when the MA-g-SBS to SBS ratio is 1:4, both the 5 °C ductility and softening point reach their peak values. This suggests that 1:4 is the optimal compounding ratio for achieving enhanced performance.
3.2. Conventional Performance Testing of MSMEA with Optimal Proportion
MEA with a composite polymer latex (MA-g-SBS: SBS ratio of 1:4) was tested for 5 °C ductility and softening point, the results were compared with those of SBS latex-modified emulsified asphalt. The conventional performance test results are shown in Figure 4.
Figure 4.
Comparation of the conventional performance of MSMEA and SEA at the optimal ratio. (a) Softening point, (b) 5 °C ductility.
The MA-g-SBS/SBS composite latex at the optimal ratio demonstrated excellent modification capabilities at higher dosages. At a 5% dosage, the softening point of emulsified asphalt increased to 75 °C, and the ductility exceeded 35 cm, significantly outperforming the SEA. At a 7% dosage, the softening point of the composite polymer latex reached 80 °C, and the ductility surpassed 40 cm. At higher dosages, the conventional performance of MSMEA approached that of thermally modified SBS, meeting the standards for high-viscosity MEA in terms of softening point, ductility, and other properties.
A notable change in performance was observed between the 4% and 5% doping levels, which is hypothesized to be due to the formation of a specific structure that markedly enhances the material’s properties.
3.3. Analysis of Fluorescence Microscope Test Results
The microstructure of MSMEA was examined under a fluorescence microscope at the optimal ratio. Samples of composite latex-MEA with dosages ranging from 1% to 5% were selected for testing, and the results are presented in Figure 5.
Figure 5.
Fluorescence microscopy images of MSMEA. Mixing amount: (a) 1%, (b) 2%, (c) 3%, (d) 4%, (e) 5%.
From the fluorescence microscope images, it is evident that at low dosages, the composite polymer is uniformly distributed in scattered spots within the asphalt, indicating good compatibility between the MA-g-SBS/SBS composite material and the asphalt. When the dosage reaches 4%, the composite polymer begins to form fine strip-like structures, and the performance of the MEA improves gradually. At a 5% dosage, the composite polymer forms a distinct, continuous network structure within the asphalt, which differs markedly from the microstructure observed at lower dosages. This explains the abrupt improvement in performance of the MEA when the dosage of composite polymer latex increases from 4% to 5%, highlighting the significant role of the network structure in enhancing the performance of MSMEA.
3.4. Analysis of DSR Test Results
The DSR was utilized to assess the high-temperature performance of MEA by measuring indicators such as phase angle (δ), rutting factor (G*/sin δ), and complex shear modulus (G*). Higher values of G*/sin δ and G* indicate the asphalt’s better rutting resistance and high-temperature thermal stability. Conversely, a smaller δ indicates a higher elastic ratio and greater deformation recovery ability in the asphalt [21]. The rheological property results from the temperature scanning test of the evaporation residue of MSMEA with a 1:4 ratio are displayed in Figure 6.
Figure 6.
Rheometer test results of composite latex-MEA. (a) δ, (b) G*, (c) G*/sin δ, (d) failure temperature.
Figure 6a displays that the δ value for MEA at a 5% content is significantly lower than that at other dosages, indicating that the composite polymer latex substantially increases the elastic ratio of the asphalt, improving its deformation recovery ability, especially in the high-temperature region at 90 °C. The δ value of the MEA with 4% and 5% content remains stable or decreases in the range of 75 °C to 90 °C, suggesting that higher content of composite polymer latex enhances the deformation recovery capability of asphalt at high temperatures.
The greater the complex G*, the better the high-temperature thermal stability of the asphalt. Figure 6b demonstrates that, at the same temperature, the G* value gradually increases with increasing composite polymer latex content, indicating that the latex improves the high-temperature thermal stability of asphalt. Similarly, the G*/sin δ value increases as the amount of composite polymer latex increases, as shown in Figure 6c, indicating that the composite polymer latex enhances the rutting resistance of asphalt.
When the G*/sin δ value is no less than 1.0 kPa, the asphalt has enormous rutting resistance, and the failure temperature is measured from this critical point [22]. As shown in Figure 6d, with an increase in latex content, the failure temperature of composite polymer latex-MEA rises significantly, reaching over 80 °C at 5%, indicating a considerable improvement in rutting resistance.
The rheological test results demonstrate that as the composite polymer latex content increases from 4% to 5%, there is a marked improvement in each performance indicator. This suggests that the network structure formed by the composite polymer has a key role in enhancing the high-temperature performance of emulsified asphalt.
Overall, the rheological tests confirm that the composite polymer latex has strong modification capabilities, significantly improving the emulsified asphalt’s high-temperature stability and rutting resistance. In addition, the improved performance of MEA with higher composite polymer latex content can be attributed to the enhanced internal structural integrity provided by the polymer network. As the latex content increases, it likely forms a more continuous and interconnected network within the asphalt matrix, which restricts molecular mobility under high-temperature conditions. This network reinforcement effect reduces the susceptibility of the asphalt to permanent deformation and contributes to better stress distribution under load. Consequently, the MEA exhibits both improved elasticity and stiffness, which are essential for resisting rutting and maintaining structural integrity in hot climates or under heavy traffic loads.
By performing curve fitting on rheological properties, a relationship between rheological properties and latex content was established. The resulting predictive model for rheological properties was found to align with a polynomial function. The detailed analysis results are presented in Figure 7 and Table 5. Upon fitting, it was observed that when rheological properties were modeled as a cubic polynomial function of latex content, the R2 values were consistently above 0.99. This predictive model for rheological properties was utilized to assess variations in high-temperature performance. The rheological properties analysis of modified emulsified asphalt shows that the phase angle decreased with increasing latex content, while G*, G*/sin δ, and failure temperature exhibited an increasing trend. When the latex content varies, changes in rheological properties can be assessed based on the fitted curve.
Figure 7.
Rheological property fitting polynomial.
Table 5.
Summary of rheological property function fitting under different latex content.
3.5. Analysis of Infrared Spectrum Test Results
To observe the changes in functional groups in the modified emulsified asphalt’s evaporation residue, FT-IR analysis was performed on samples of composite polymer latex (MA-g-SBS: SBS = 1:4), original emulsified asphalt, and 5% MSMEA. The findings are shown in Figure 8. In the FT-IR spectra of the composite polymer latex, absorption peaks at 2917 cm−1 and 2844 cm−1 correspond to the symmetric and antisymmetric stretching vibrations of the -CH2 group in the aliphatic C-H bond, respectively. The peak at 1448 cm−1 is due to CH2 bending vibration. Characteristic peaks at 966 cm−1 and 912 cm−1 are ascribed to the C-H out-of-plane bending (OPB) vibrations of the trans-1,4-structure and 1,2-structure in the butadiene chain segment, which are typical features of SBS. The absorption peak at 698 cm−1 indicates the C-H OPB vibration of the monosubstituted benzene ring in the styrene unit. A weak peak at 541 cm−1 is attributed to the bending vibration of C-O-C in the anhydride group formed after MAH grafting.
Figure 8.
Infrared spectrum analysis of composite polymer latex, emulsified asphalt and MSMEA.
The FT-IR spectra of emulsified asphalt show that the absorption peaks at 2920 cm−1 and 2850 cm−1 correspond to the stretching vibrations of aliphatic CH2 and CH3 groups, respectively. The peak at 1594 cm−1 corresponds to the stretching vibration of the aromatic ring C=C skeleton [23]. The peaks at 1456 cm−1 and 1374 cm−1 are due to CH2 bending vibration and CH3 symmetrical bending vibration, respectively. The absorption peaks at 811 cm−1 and 725 cm−1 correspond to the OPB vibrations of C-H with para and ortho-substituted aromatic rings, respectively.
In the FT-IR spectrum of MSMEA, the peaks at 2920 cm−1 and 2850 cm−1 are consistent with the aliphatic structure of asphalt, while the SBS characteristic peak at 966 cm−1 indicates that no segment fracture occurred. A new peak appeared at 1542 cm−1, corresponding to the antisymmetric stretching vibration of carboxylate (COO−). This suggests that the anhydride group in MA-g-SBS reacted with polar components in asphalt to form carboxylic acid derivatives. Additionally, the aromatic C=C peak at 1594 cm−1 in the original asphalt shifts to 1577 cm−1, possibly due to the conjugation effect or hydrogen bonding, indicating molecular interaction between the two phases.
In conclusion, the appearance and shift in the carboxylate characteristic peak in MSMEA confirm that a chemical interaction occurred between MA-g-SBS/SBS and asphalt. This interaction likely involves a ring-opening reaction of the anhydride group, indicating that MA-g-SBS/SBS not only physically modified the asphalt but also chemically modified it. The chemical reaction contributes to a more solid cross-linked network structure, enhancing the performance of the asphalt compared to SBS, styrene-butadiene rubber (SBR), and other materials.
3.6. Analysis of Creep Test Results of Bending Beam
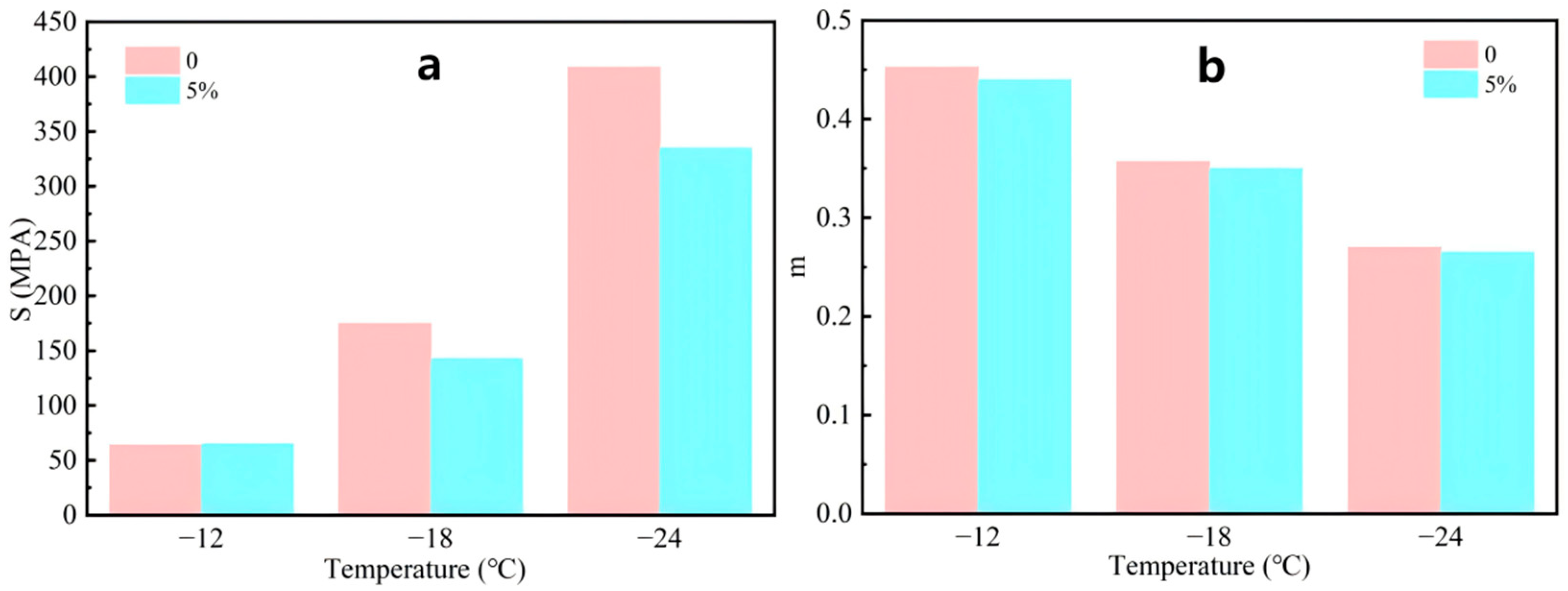
The S is influenced by temperature and load duration. As the temperature decreases, the S increases, making the material more brittle, reducing its stress relaxation performance, and making it more prone to temperature-induced shrinkage cracks. The creep rate (m) represents the rate of change in the creep stiffness of asphalt during the test. A higher m indicates better stress relaxation ability and lower temperature sensitivity. The changes in the S and m values of the evaporation residue of 5% MSMEA are shown in Figure 9.
Figure 9.
Creep test of composite polymer latex MEA curved beam. (a) Creep stiffness S, (b) Creep rate m.
From Figure 9a, it can be observed that the S value of MSMEA is slightly higher than that of emulsified asphalt at −12 °C, but lower than that of emulsified asphalt at −18 °C and −24 °C. This indicates that the MA-g-SBS/SBS composite latex reduces the brittleness of the asphalt, enhances its stress relaxation performance, and lowers the likelihood of temperature-induced shrinkage cracks. Figure 9b shows that the m value of MSMEA at different temperatures is lower than that of emulsified asphalt, though the impact is minimal and does not significantly affect performance at low temperatures.
Overall, MA-g-SBS/SBS composite latex improves the stress relaxation performance of emulsified asphalt, reduces its brittleness, and enhances its low-temperature performance.
3.7. Economic Comparison
A brief economic comparison is made between SBS latex and SBS latex modified emulsified asphalt. The results are shown in Table 6.
Table 6.
Comparison of latex economy.
It can be seen that in this work, the cost increment of using MA-g-SBS/SBS latex to modify EA is only slightly higher than using SBS latex alone for modification. Combining the excellent performance and cost-effectiveness, utilizing MA-g-SBS/SBS latex to prepare MEA and applying it to practical engineering has promotional value.
4. Conclusions
In this study, the performance of emulsified asphalt modified by MA-g-SBS/SBS composite latex was evaluated. The modification effect was thoroughly assessed as follows: (1) The optimal ratio of composite polymer latex is MA-g-SBS:SBS = 1:4. (2) Conventional performance results indicate that compared to SEA, the softening point and ductility of the composite polymer latex are significantly improved. (3) Fluorescence microscopy observations revealed that when the latex content is 5%, the composite polymer forms a distinct continuous network structure in the asphalt. (4) DSR tests confirmed that the composite polymer latex significantly enhances the high-temperature stability and rutting resistance of emulsified asphalt. (5) BBR tests showed that the composite polymer latex improves the stress relaxation performance of emulsified asphalt and enhances its low-temperature performance. (6) FT-IR analysis indicated chemical modification between MA-g-SBS/SBS and asphalt.
This study introduces a high-performance composite polymer latex modifier, which significantly surpasses the modification effect of conventional SBS latex. This modifier shows great potential for preparing high-performance MEAs and can be applied in the construction of pavements in high-temperature areas or regions with heavy axle loads.
In view of the growing trend of combining artificial intelligence and machine learning (AI/ML) in material optimization [24], we will conduct research on polymer latex modified asphalt in the future by combining artificial intelligence and mechanical learning.
Author Contributions
Formal analysis, K.W. and Y.L.; investigation, K.W., Z.C. and Y.Z.; methodology, K.W. and Y.L.; project administration, X.L.; supervision, X.L.; validation, Z.C., Y.Z. and J.W.; writing—original draft, K.W.; writing—review and editing, X.L. All authors have read and agreed to the published version of the manuscript.
Funding
This work was funded by the National Natural Science Foundation of China (Grant No. 51873079) and the List of Key Science and Technology Projects in the Transportation Industry in 2021, China (project no. 2021-MS1–010).
Data Availability Statement
The original contributions presented in this study are included in the article.
Conflicts of Interest
The authors declare that they have no financial or personal relationships with other people or organizations that could inappropriately influence this work.
Nomenclature
Maleic anhydride-grafted styrene-butadiene-styrene (MA-g-SBS), styrene-butadiene-styrene (SBS), MA-g-SBS/SBS composite latex-modified emulsified asphalt (MSMEA), latex-modified emulsified asphalt (MEA), natural rubber (NR), dynamic shear rheometer (DSR), SBS latex--modified emulsified asphalt (SEA), Fourier-transform Infrared Spectroscopy (FT-IR), Bending Beam Rheometer (BBR), phase angle (δ), rutting factor (G*/sin δ), complex shear modulus (G*), out-of-plane bending (OPB), styrene-butadiene rubber (SBR), creep stiffness (S), creep rate (m).
References
- Xin, X.; Yao, Z.; Shi, J.; Liang, M.; Jiang, H.; Zhang, J.; Zhang, X.; Yao, K. Rheological properties, microstructure and aging resistance of asphalt modified with CNTs/PE composites. Constr. Build. Mater. 2020, 262, 120100. [Google Scholar] [CrossRef]
- Sadeghnejad, M.; Shafabakhsh, G. Use of Nano SiO2 and Nano TiO2 to improve the mechanical behaviour of stone mastic asphalt mixtures. Constr. Build. Mater. 2017, 157, 965–974. [Google Scholar] [CrossRef]
- Capitao, S.D.; Picado-Santos, L.G.; Martinho, F. Pavement engineering materials: Review on the use of warm-mix asphalt. Constr. Build. Mater. 2012, 36, 1016–1024. [Google Scholar] [CrossRef]
- Querol, N.; Barreneche, C.; Cabeza, L. Asphalt emulsion formulation: State of the art of formulation, properties and results of HIPR emulsions. Constr. Build. Mater. 2019, 212, 19–26. [Google Scholar] [CrossRef]
- Ronald, M.; Luis, F. Asphalt emulsions formulation: State-of-the-art and dependency of formulation on emulsions properties. Constr. Build. Mater. 2016, 123, 162–173. [Google Scholar] [CrossRef]
- Lin, Y.; Qian, C.; Shi, J.; Zhang, Y.; Ren, S.; Nan, G.; Kong, X.; Fan, W. The influencing factors of evaporation residue of emulsified modified asphalt to optimize the environmental adaptability. Constr. Build. Mater. 2022, 356, 129169. [Google Scholar] [CrossRef]
- Chen, J. Comparison of SBS latex replacement SBR latex used in modified emulsified asphalt. Pet. Asphalt. 2017, 31, 18–21. [Google Scholar]
- Zhang, Q.; Sun, H.; Wen, G.; Yang, Y. Determine of optimum SBR latex content in SBR modified asphalt emulsion based on macro and micro characters. Mater. Sci. Eng. J. 2018, 36, 305–310. [Google Scholar] [CrossRef]
- Khadivar, A.; Kavussi, A. Rheological characteristics of SBR and NR polymer modified bitumen emulsions at average pavement temperatures. Constr. Build. Mater. 2013, 47, 1099–1105. [Google Scholar] [CrossRef]
- Wu, H.; Yang, M.; Song, W.; Wu, Z.; Chen, D.; Chen, X. Mechanical and rheological properties of polyurethane-polyurea (PU-PUa) modified asphalt binder. Constr. Build. Mater. 2024, 411, 134798. [Google Scholar] [CrossRef]
- Fan, K. Preparation of High Performance SBS Modifed Emulsifed Asphalt. Master’s Thesis, China University of Petroleum (East China), Dongying, China, 2019. Available online: https://link.cnki.net/doi/10.27644/d.cnki.gsydu.2019.000125 (accessed on 1 May 2019).
- Zhang, K. Synthesis and Performance Characterization of SBS Modifed Asphalt Emulsifer. Master’s Thesis, Wuhan University of Technology, Wuhan, China, 2015. [Google Scholar]
- Yang, Y.; Wang, H.G.; Liao, K.; Hong, C. Study on the properties of environmentally friendly SBS modifed fame retardant asphalt. Pet. Ref. Chem. 2016, 47, 31–35. [Google Scholar]
- Xu, L.; Li, X.; Zong, Q. Chemical, morphological and rheological investigations of SBR/SBS modifed asphalt emulsions with waterborne acrylate and polyurethane. Constr. Build. Mater. 2021, 272, 121972. [Google Scholar] [CrossRef]
- Zhang, Q.; Fan, W.; Wang, T.; Nan, G.; Sunarso, J. Influence of emulsification on the properties of styrene–butadiene–styrene chemically modified bitumens. Constr. Build. Mater. 2012, 29, 97–101. [Google Scholar] [CrossRef]
- Xing, C.; Liu, L.; Liu, W. Rheological characteristics and phase discrimination of linear SBS modified asphalt under different time aging. J. Southeast Univ. (Nat. Sci. Ed.) 2019, 49, 380–387. [Google Scholar] [CrossRef]
- Huo, J.; Zhang, X.; Liu, F.; Liu, Y.; Niu, Y.; Zhang, H.; Liu, P. Rejuvenation performance and mechanism of aged SBS modified asphalt rejuvenated by bio-oil based rejuvenators. Constr. Build. Mater. 2024, 457, 139366. [Google Scholar] [CrossRef]
- Cai, L.; Shi, X.; Xue, J. Laboratory evaluation of composed modified asphalt binder and mixture containing nano-silica/rock asphalt/SBS. Constr. Build. Mater. 2018, 172, 204–211. [Google Scholar] [CrossRef]
- Fu, H.; Xie, L.; Dou, D.; Li, L.; Yu, M.; Yao, S. Storage stability and compatibility of asphalt binder modified by SBS graft copolymer. Constr. Build. Mater. 2007, 21, 1528–1533. [Google Scholar] [CrossRef]
- JTG E20-2011; Standard Test Methods of Bitumen and Bituminous Mixtures for Highway Engineering. People’s Communications Press: Beijing, China, 2011.
- Zhu, C.; Zhang, H.; Xu, G.; Shi, C. Aging rheological characteristics of SBR modified asphalt with multi-dimensional nanomaterials. Constr. Build. Mater. 2017, 151, 388–393. [Google Scholar] [CrossRef]
- Xin, X.; Jiang, H.; Liang, M.; Yao, Z.; Zhang, J.; Luo, W.; Zhang, X. Chemical, rheological properties and microstructure of road asphalt prepared from deoiled asphalt, slurry oil and polymers. Constr. Build. Mater. 2020, 257, 119571. [Google Scholar] [CrossRef]
- Liu, B. Research on the Performance of SBR Modified Emulsified Asphalt Cold Laying Mixture. Master’s Thesis, Chongqing Jiaotong University, Chongqing, China, 2024. [Google Scholar] [CrossRef]
- Ramadan, S.; Kassem, H.; ElKordi, A.; Joumblat, R. Incorporating Artificial Intelligence Applications in Flexible Pavements: A Comprehensive Overview. Int. J. Pavement Res. Technol. 2024. [Google Scholar] [CrossRef]
Disclaimer/Publisher’s Note: The statements, opinions and data contained in all publications are solely those of the individual author(s) and contributor(s) and not of MDPI and/or the editor(s). MDPI and/or the editor(s) disclaim responsibility for any injury to people or property resulting from any ideas, methods, instructions or products referred to in the content. |
© 2025 by the authors. Licensee MDPI, Basel, Switzerland. This article is an open access article distributed under the terms and conditions of the Creative Commons Attribution (CC BY) license (https://creativecommons.org/licenses/by/4.0/).








