An Automated System for Constructing a Database of Leidenfrost Evaporation Curves Using Image Processing Techniques
Abstract
1. Introduction
1.1. The Change Rates of Droplet Radius
1.2. The Automatic Droplet Dispensing
1.3. Hough Transformation Algorithm
1.4. Moving Average Algorithm
1.5. Weber Number
2. Materials and Methods
2.1. Experimental Model Setup
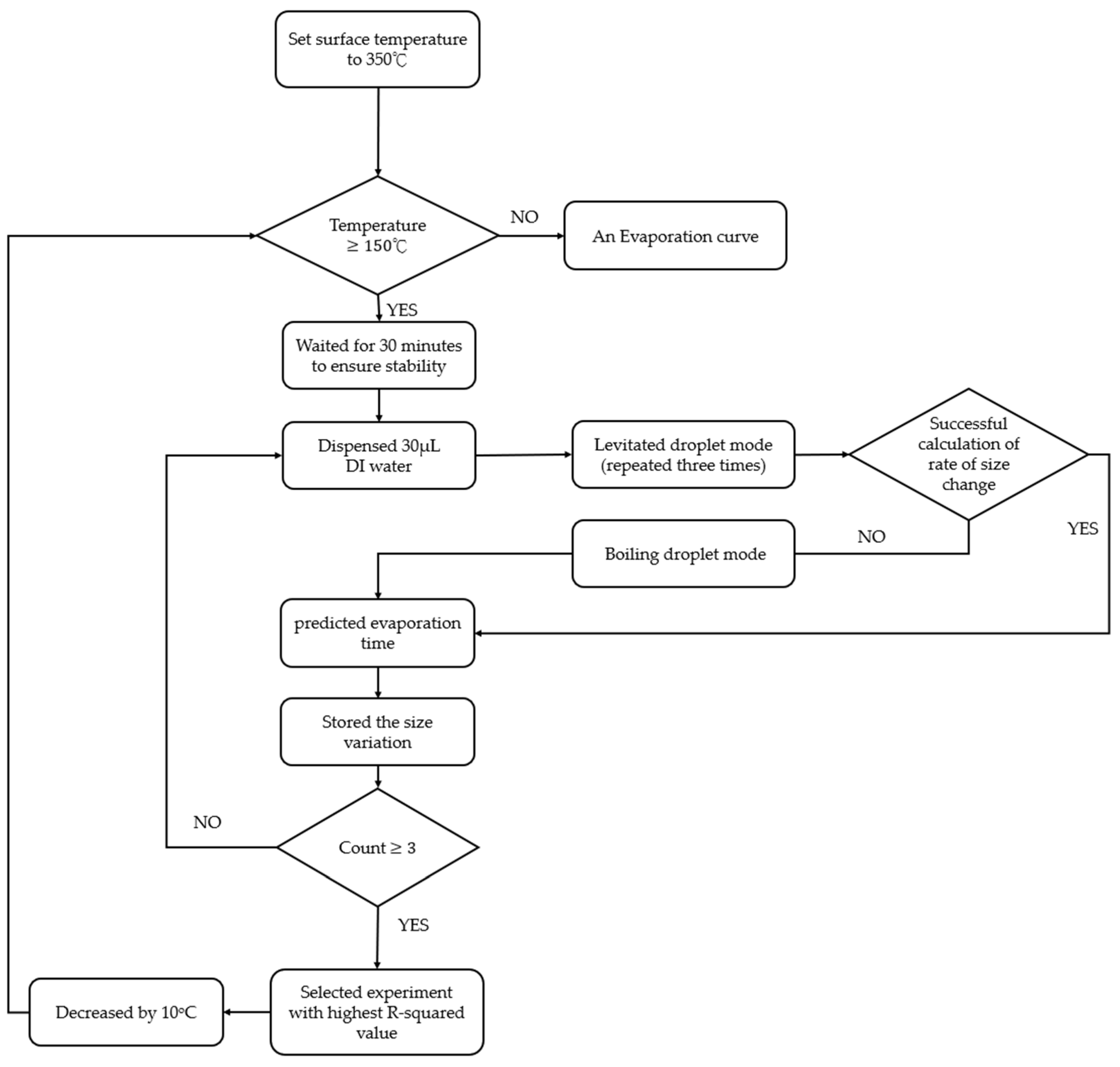
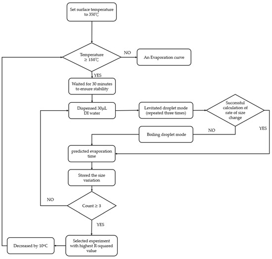
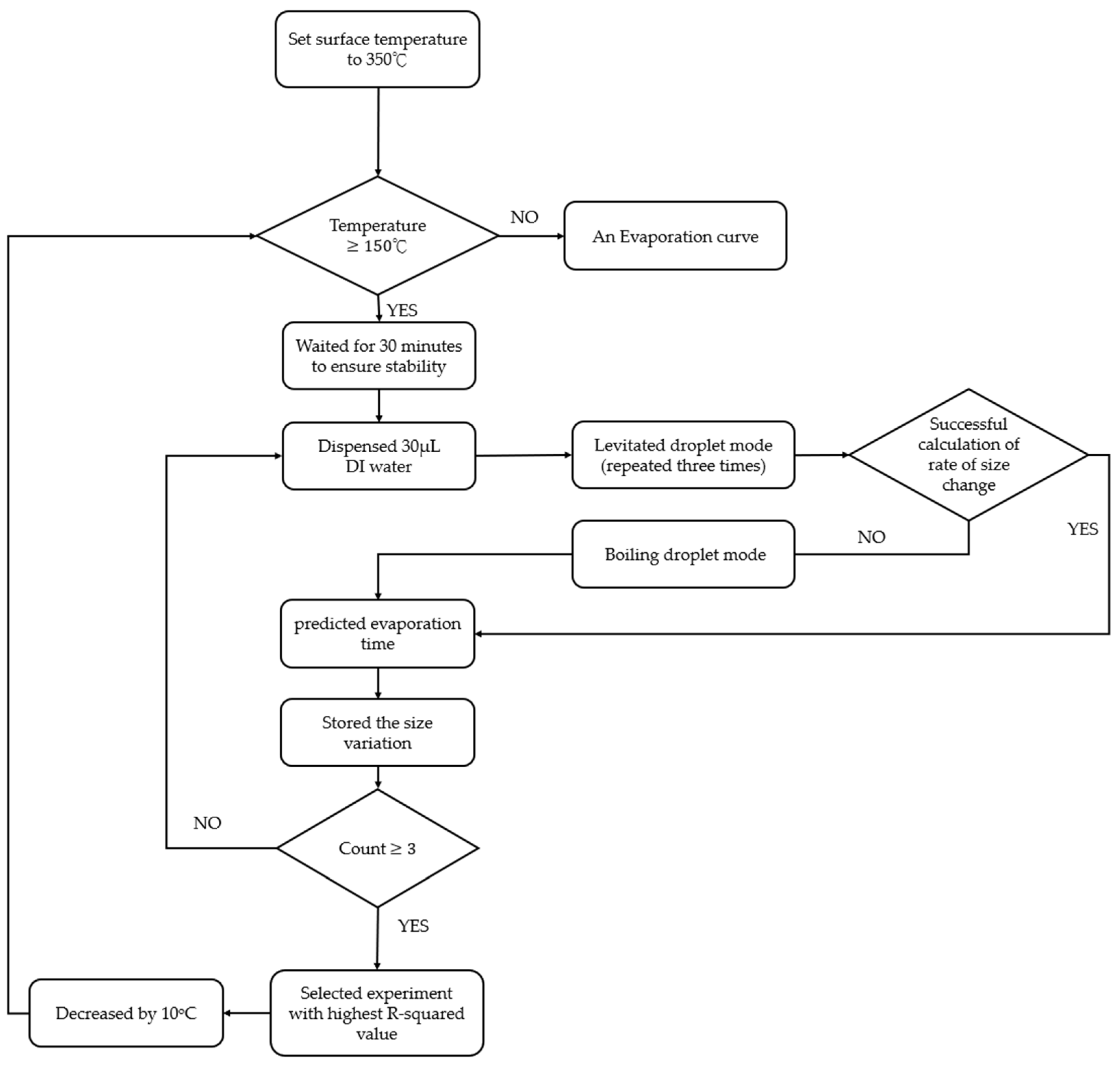
2.2. Experiment Procedure
- The surface temperature was set to 350 °C, initially. The 2nd experiment temperature was 340 °C, decreasing by 10 °C repeatedly until a temperature of 150 °C was reached. After achieving the set temperature point, a 30 min idle time was observed to ensure stability. A temperature variation of ±0.5 °C was allowed.
- The micropipette was inserted and located above the center of the heated surface. A total of 30 of DI water was dispensed each time. The time duration until the droplet became invisible was recorded as the evaporation time.
- For one surface temperature, the above steps 1 and 2 were repeated three times. The average and the standard deviation of the evaporation times were derived.
- The program would first determine which mode to apply. It was recommended that levitated droplet mode be used for the first three times. If the rate of size change was unable to be calculated, the boiling droplet mode was adopted.
- The size variation was stored in a CSV file which could be used to extrapolate the predicted evaporation time.
- Experiments were repeated three times. The one with the highest R-squared value was recorded. The corresponding data were selected to represent the evaporation state for this surface temperature.
2.3. Image Processing
2.3.1. The Boiling Droplet
- Region of Interest (ROI) Selection and Preprocessing.A fixed ROI was defined, to focus on the area of interest. The chosen frame was smoothed using a blur operation with a kernel size of 10 pixels to reduce noise and create an averaged background frame.
- Difference CalculationThe absolute difference between the current frame and the averaged background frame was calculated to isolate changes caused by droplet motion. The function accumulateWeighted was used to define the window size in the moving average algorithm, applying a weighted moving average. A weight factor of 0.001 controlled the decay rate of older frames, ensuring that past data gradually influenced the current frame while allowing new changes to be detected.
- Grayscale ConversionThe resulting difference image was converted to grayscale to simplify subsequent thresholding operations.
- Thresholding for Motion DetectionA motion detection threshold was set. Pixel values higher than 15 were classified as motion, while lower values were ignored.
- DenoisingDenoising techniques were applied using multiple iterations of morphological transformations. A kernel size of up to 5 pixels was used to eliminate minor noise artifacts.
- Contour DetectionContours in the boiling droplet region were identified, and a prominent boundary was marked to define the boiling droplet heat transfer area.
2.3.2. The Levitated Droplet
- Heat flux remains constant under the same degree of superheat.
- The time rate of change in droplet radius is constant.
- Region of Interest (ROI) Selection and Preprocessing.The same parameters used for boiling droplet detection were applied to ensure consistency in image processing.
- Grayscale ConversionGrayscale conversion transformed the color image into a single-channel image, improving edge detection for the Hough Circle Transform.
- Gaussian BlurGaussian blur was applied to suppress high-frequency noise while preserving edges. A gaussian blur kernel of 3 pixels was used to smooth the image, reducing minor variations while maintaining important structural details.
- Hough circle, to detect the edges and circular shape of the levitated droplet.
2.4. Injection Pump System Architecture
3. Results and Discussion
3.1. Real-Time Droplet Tracing and Radius Recognition
3.2. Real-Time Heat Transfer Area Recognition
3.3. Comparisons Between the Manual and the Automated System
3.4. The Proposed Automated System Is Used to Analyze the Effects of Weber Number
- Film Boiling or Transition Boiling Regime
- 2.
- Nucleate Boiling Regime
4. Conclusions
Author Contributions
Funding
Data Availability Statement
Conflicts of Interest
References
- Tupsakhare, S. Simulation of In-Situ Combustion in Gas Hydrate Systems for Methane Production & Carbon Sequestration. Ph.D. Dissertation, The City College of the City University of New York, New York, NY, USA, 2017. [Google Scholar]
- Cai, C.; Mudawar, I.; Liu, H.; Si, C. Theoretical Leidenfrost point (LFP) model for sessile droplet. Int. J. Heat Mass Transf. 2020, 146, 118802. [Google Scholar] [CrossRef]
- Khamess, M. A Proposed Algorithm for Circle Detection Using Prewitt Edge Detection Technique. Int. J. Dev. Res. 2014, 4, 310–312. [Google Scholar]
- Liang, Z.; Yan, Y.; Yan, J.; Lee, T.H.; Yang, Z.; Zhang, L.; Chia-fon, F.L. The study of evaporation characteristics of the desulfurization wastewater (electrolyte solution) droplet. Appl. Therm. Eng. 2019, 161, 114119. [Google Scholar] [CrossRef]
- Lake, J.R.; Heyde, K.C.; Ruder, W.C. Low-cost feedback-controlled syringe pressure pumps for microfluidics applications. PLoS ONE 2017, 12, e0175089. [Google Scholar] [CrossRef] [PubMed]
- Hough, P.V. Method and Means for Recognizing Complex Patterns. U.S. Patent 3,069,654, 18 December 1962. [Google Scholar]
- Hu, H.B.; Zhang, B.; Xu, D.J.; Xia, G. Battery Surface and Edge Defect Inspection Based on Sub-Regional Gaussian and Moving Average Filter. Appl. Sci. 2019, 9, 3418. [Google Scholar] [CrossRef]
- Bertola, V. An impact regime map for water drops impacting on heated surfaces. Int. J. Heat Mass Transf. 2015, 85, 430–437. [Google Scholar] [CrossRef]
- Aldricnegrier. 3D Printed Syringe Pump Rack. Available online: https://www.instructables.com/3D-Printed-Syringe-Pump-Rack/ (accessed on 26 December 2024).
- Sobac, B.; Rednikov, A.; Dorbolo, S.; Colinet, P. Leidenfrost effect: Accurate drop shape modeling and refined scaling laws. Phys. Rev. E 2014, 90, 053011. [Google Scholar] [CrossRef] [PubMed]
- Lai, P.-L. On the Automation of an Observing System for Droplet Boiling. Master’s Thesis, National Taiwan University, Taipei, Taiwan, 2022. [Google Scholar]






















| Parameter | Value |
|---|---|
| brightness | 155 |
| contrast | 255 |
| saturation | 128 |
| sharpness | 128 |
| focus | 15 |
| zoom | 500 |
| Parameter | Value |
|---|---|
| brightness | 128 |
| contrast | 128 |
| saturation | 128 |
| sharpness | 128 |
| focus | 15 |
| zoom | 404 |
| Parameter | Value | Description |
|---|---|---|
| mindist | 100 | Minimum distance between detected circles, set high to ensure that only one droplet is detected. |
| param_1 | 100 | Threshold for edge detection. |
| param_2 | 30 | Threshold for circle center detection. |
| minRadius | 1 | Minimum radius for droplet detection (in pixels). |
| maxRadius | 80 | Maximum radius for droplet detection (in pixels). |
Disclaimer/Publisher’s Note: The statements, opinions and data contained in all publications are solely those of the individual author(s) and contributor(s) and not of MDPI and/or the editor(s). MDPI and/or the editor(s) disclaim responsibility for any injury to people or property resulting from any ideas, methods, instructions or products referred to in the content. |
© 2025 by the authors. Licensee MDPI, Basel, Switzerland. This article is an open access article distributed under the terms and conditions of the Creative Commons Attribution (CC BY) license (https://creativecommons.org/licenses/by/4.0/).
Share and Cite
Tsai, C.-Y.; Cheng, H.-J.; Lai, P.-L.; Huang, C.-K. An Automated System for Constructing a Database of Leidenfrost Evaporation Curves Using Image Processing Techniques. Processes 2025, 13, 586. https://doi.org/10.3390/pr13020586
Tsai C-Y, Cheng H-J, Lai P-L, Huang C-K. An Automated System for Constructing a Database of Leidenfrost Evaporation Curves Using Image Processing Techniques. Processes. 2025; 13(2):586. https://doi.org/10.3390/pr13020586
Chicago/Turabian StyleTsai, Chun-Yu, Hsiu-Ju Cheng, Po-Lun Lai, and Chen-Kang Huang. 2025. "An Automated System for Constructing a Database of Leidenfrost Evaporation Curves Using Image Processing Techniques" Processes 13, no. 2: 586. https://doi.org/10.3390/pr13020586
APA StyleTsai, C.-Y., Cheng, H.-J., Lai, P.-L., & Huang, C.-K. (2025). An Automated System for Constructing a Database of Leidenfrost Evaporation Curves Using Image Processing Techniques. Processes, 13(2), 586. https://doi.org/10.3390/pr13020586

