A Review of Key Technologies for Green and Low-Carbon Future Buildings in China
Abstract
1. Introduction
- The research survey of this review will take each stage of the whole life cycle of the building (planning and design, building materials construction, energy system, operation and maintenance management, evaluation system, etc., as shown in Figure 1) as the main focus, and systematically analyze the development overview and latest development trend of science and technology innovation in each stage of the whole life cycle of low-carbon future buildings, the existing starting point of the science and technology level, and the existing intellectual property rights, as well as the global competition and industry prospects.
- We point out the current troubles of low-carbon future buildings, judge the future development trend of low-carbon future buildings, determine the development goal and implementation path of low-carbon future buildings, and provide support and reference for the development of low-carbon future buildings-related fields.
- We conduct an overall analysis of the characteristics, thematic context, and knowledge evolution of low-carbon future building-related research, both domestically and internationally; referring to the relevant standards and specifications for new types of buildings, such as green buildings, a preliminary theoretical framework for low-carbon future buildings is constructed from the perspective of the entire life cycle.
2. Materials and Methods
3. Results and Discussion
3.1. Green Design Method System of Low-Carbon Future Buildings
- 4.
- General Situation and the Latest Development Trend of Scientific and Technological Innovation
- 5.
- Existing Starting Point of Science and Technology Level and Existing Intellectual Property Rights
- 6.
- Competition and Industrialization Prospects
3.2. Low-Carbon Future Buildings Construction System and Green Buildings Materials
- General Situation and the Latest Development Trend of Scientific and Technological Innovation
- 2.
- Existing Starting Point of Science and Technology Level and Existing Intellectual Property Rights
- 3.
- Competition and Industrialization Prospects
3.3. Low-Carbon Future Building Energy System
- General Situation and the Latest Development Trend of Scientific and Technological Innovation
- 2.
- Existing Starting Point of Science and Technology Level and Existing Intellectual Property Rights
- 3.
- Competition and Industrialization Prospects
3.4. Low-Carbon Intelligent Operation and Carbon Emission Control in Operation Stage
- General Situation and the Latest Development Trend of Scientific and Technological Innovation
- 2.
- Existing Starting Point of Science and Technology Level and Existing Intellectual Property Rights
- 3.
- Competition and Industrialization Prospects
3.5. Low-Carbon Future Building Evaluation System
- General Situation and the Latest Development Trend of Scientific and Technological Innovation
- 2.
- Existing Starting Point of Science and Technology Level and Existing Intellectual Property Rights
- 3.
- Competition and Industrialization Prospects
3.6. Construction of Theoretical Framework for Low-Carbon Future Building
4. Conclusions
- In the aspect of building planning and design, using artificial intelligence and big data to generate building forms, involving elements of energy conservation and emission reduction in the design process in advance, and assisting architects in positive design have become the research directions in low-carbon future building design.
- In terms of green building materials and intelligent construction, we will continue to develop new building materials with high performance and low emissions, adapt to the needs of the construction industry, and use digital technology to improve the level of prefabricated buildings; intelligent construction is the main direction of future research and development.
- In the direction of building energy, improving the level of electrification, “light storage, direct and flexible” buildings, building integration of renewable energy, green power DC-driven equipment, etc., are the main research and development directions of the future.
- In terms of building operation, the control of energy consumption and a carbon emission quota in the building operation phase are needed. Systematic and in-depth research needs to be conducted on building energy use diagnosis, intelligent optimization operation, carbon emission monitoring, carbon emission quotas, and other aspects to make breakthroughs in relevant key technologies and provide a reliable guarantee for the low-carbon operation of buildings.
- In terms of building evaluation systems, European and American countries took the lead in carrying out low-carbon building practices, which laid a foundation for the clarification of the concept of low-carbon buildings and the establishment of the evaluation system. Based on the evaluation system, countries are actively developing the construction and evaluation system of green and low-carbon future buildings.
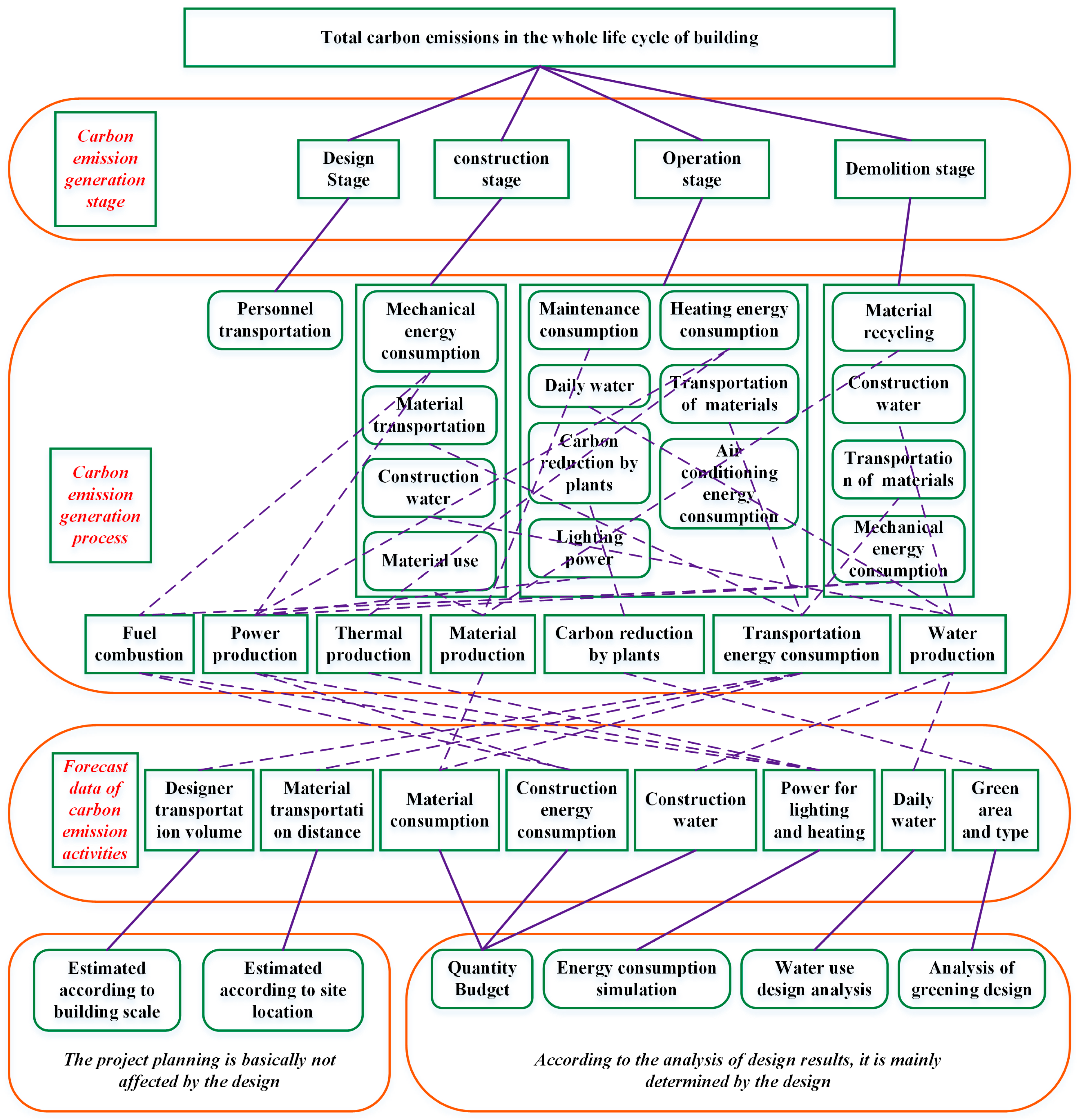
- It is important to build a method and technical system for building design based on carbon emission measurement and to provide accurate guidance for building design through convenient and rapid carbon emission calculations. Meanwhile, due to the high urbanization rate in some regions of China and the large existing building stock, there is an urgent need to develop low-carbon design methods and evaluation tools suitable for existing buildings.
- The use of renewable energy is a key engine for the development of low-carbon cities and buildings in the province, but there is still a need to make efforts in source, network, load, and storage, especially since there is a lack of a multi-dimensional energy complementary supply system and active and passive low-carbon technology integration methods for low-carbon cities, building design, and operation and maintenance.
- In some regions of China, the urbanization rate is high, the industrial output value is large, and “high energy consumption and high emissions” still dominate. The carbon emissions from building operation and maintenance continue to grow. They lack effective carbon emission control tools and low-carbon, zero-carbon-oriented intelligent carbon control technologies. There is an urgent need to build a building carbon footprint monitoring carbon emission operation and maintenance platform, and there are multiple energy-complementary technologies with core technologies that can be independently grasped.
- The purpose of the assessment and evaluation of low-carbon future buildings is not clear enough; the assessment index is relatively single; a unified list of basic data, such as energy consumption and carbon emission coefficients for each life stage of the building and a systematic assessment system, has not yet been formed; and a highly operable and relatively accurate assessment method has not yet been formed.
Author Contributions
Funding
Data Availability Statement
Conflicts of Interest
References
- Zhang, J.; Liu, Z. Low carbon economic scheduling model for a park integrated energy system considering integrated demand response, ladder-type carbon trading and fine utilization of hydrogen. Energy 2024, 290, 130311. [Google Scholar] [CrossRef]
- Hosseinian, S.M.; Faghani, M. Assessing the effect of structural parameters and building site in achieving low carbon building materialization using a life-cycle assessment approach. J. Build. Eng. 2021, 44, 103318. [Google Scholar] [CrossRef]
- Bazzocchi, F.; Ciacci, C.; Di Naso, V. Evaluation of Environmental and Economic Sustainability for the Building Envelope of Low-Carbon Schools. Sustainability 2021, 13, 1702. [Google Scholar] [CrossRef]
- Mei, Q.; Liu, L.; Abu Mansor, M.R. Investigation on spray combustion modeling for performance analysis of future low- and zero-carbon DI engine. Energy 2024, 302, 131906. [Google Scholar] [CrossRef]
- Olkkonen, V.; Hirvonen, J.; Heljo, J.; Syri, S. Effectiveness of building stock sustainability measures in a low-carbon energy system: A scenario analysis for Finland until 2050. Energy 2021, 235, 121399. [Google Scholar] [CrossRef]
- Zhou, W.; Moncaster, A.; Reiner, D.M.; Guthrie, P. Developing a generic System Dynamics model for building stock transformation towards energy efficiency and low-carbon development. Energy Build. 2020, 224, 110246. [Google Scholar] [CrossRef]
- Arsenkin, A.M.; Grigorovich, K.V.; Odesskii, P.D.; Tabakov, Y.I.; Zheleznyi, M.V.; Shibaeva, T.V. Structural nonuniformity: Impact on the cold resistance of low carbon microalloyed steel for building constructions. Results Mater. 2020, 8, 100141. [Google Scholar] [CrossRef]
- Watari, T.; Yamashita, N.; Serrenho, A.C. Net-Zero Embodied Carbon in Buildings with Today’s Available Technologies. Env. Sci. Technol. 2024, 58, 1793–1801. [Google Scholar] [CrossRef]
- Usman, M.; Khalid, K.; Mehdi, M.A. What determines environmental deficit in Asia? Embossing the role of renewable and non-renewable energy utilization. Renew. Energy 2021, 168, 1165–1176. [Google Scholar] [CrossRef]
- Guo, Z.; Wei, W.; Chen, L.; Dong, Z.Y.; Mei, S. Impact of Energy Storage on Renewable Energy Utilization: A Geometric Description. IEEE Trans. Sustain. Energy 2021, 12, 874–885. [Google Scholar] [CrossRef]
- Palomba, V.; Borri, E.; Charalampidis, A.; Frazzica, A.; Cabeza, L.F.; Karellas, S. Implementation of a solar-biomass system for multi-family houses: Towards 100% renewable energy utilization. Renew. Energy 2020, 166, 190–209. [Google Scholar] [CrossRef]
- O’Neill, R.; Window, A.; Kenway, S.; Dargusch, P. Integrated operational and life-cycle modelling of energy, carbon and cost for building façades. J. Clean. Prod. 2021, 286, 125370. [Google Scholar] [CrossRef]
- Liu, Y.; Luo, W.; Chen, X. Occupants’ Satisfaction of Indoor Environment Quality in Non-Linear Minimum Buildings in Winter Based on the Role of Different Kinds of Perceptions. Sustainability 2022, 14, 4983. [Google Scholar] [CrossRef]
- Chen, C.; Zhao, Z.; Xiao, J.; Tiong, R. A Conceptual Framework for Estimating Building Embodied Carbon Based on Digital Twin Technology and Life Cycle Assessment. Sustainability 2021, 13, 13875. [Google Scholar] [CrossRef]
- ISO 14040; Environmental Management—Life Cycle Assessment—Principles and Framework, CEN (European Committee for Standardisation). International Standards Organization ISO: Geneva, Switzerland, 2006.
- Ang, Y.Q.; Berzolla, Z.M.; Reinhart, C.F. From concept to application: A review of use cases in urban building energy modeling. Appl. Energy 2020, 279, 115738. [Google Scholar] [CrossRef]
- Brooks, M.; Abdellatif, M.; Alkhaddar, R. Application of life cycle carbon assessment for a sustainable building design: A case study in the UK. Int. J. Green. Energy 2021, 18, 351–362. [Google Scholar] [CrossRef]
- Wang, J.; Teng, Y.; Chen, Z.; Bai, J.; Niu, Y.; Duan, H. Assessment of carbon emissions of building interior decoration and renovation waste disposal in the fast-growing Greater Bay Area, China. Sci. Total Environ. 2021, 798, 149158. [Google Scholar] [CrossRef]
- Xiaoxiang, Q.; Junjia, Y.; Haron, N.A.; Alias, A.H.; Law, T.H.; Abu Bakar, N. Status, Challenges and Future Directions in the Evaluation of Net-Zero Energy Building Retrofits: A Bibliometrics-Based Systematic Review. Energies 2024, 17, 3826. [Google Scholar] [CrossRef]
- Bottero, M.; Dell’Anna, F.; Morgese, V. Evaluating the Transition Towards Post-Carbon Cities: A Literature Review. Sustainability 2021, 13, 567. [Google Scholar] [CrossRef]
- Huo, Y.; Bouffard, F.; Joos, G. Spatio-Temporal Flexibility Management in Low-Carbon Power Systems. IEEE Trans. Sustain. Energy 2020, 11, 2593–2605. [Google Scholar] [CrossRef]
- Gassar, A.A.A.; Cha, S.H. Energy prediction techniques for large-scale buildings towards a sustainable built environment: A review. Energy Build. 2020, 224, 110238. [Google Scholar] [CrossRef]
- Gassar, A.A.A.; Koo, C.; Kim, T.W.; Cha, S.H. Performance Optimization Studies on Heating, Cooling and Lighting Energy Systems of Buildings during the Design Stage: A Review. Sustainability 2021, 13, 9815. [Google Scholar] [CrossRef]
- Gao, Y.; Jia, R.; Yao, Y.; Xu, J. Evolutionary Game Theory and the Simulation of Green Building Development Based on Dynamic Government Subsidies. Sustainability 2022, 14, 7294. [Google Scholar] [CrossRef]
- Yuan, M.; Li, Z.; Li, X.; Luo, X. Managing stakeholder-associated risks and their interactions in the life cycle of prefabricated building projects: A social network analysis approach. J. Clean. Prod. 2021, 323, 129102. [Google Scholar] [CrossRef]
- Qiang, G.; Cao, D.; Wu, G.; Zhao, X.; Zuo, J. Dynamics of Collaborative Networks for Green Building Projects: Case Study of Shanghai. J. Manag. Eng. 2021, 37, 5021001.1–5021001.13. [Google Scholar] [CrossRef]
- Liu, K.; Zhu, B.; Chen, J. Low-Carbon Design Path of Building Integrated Photovoltaics: A Comparative Study Based on Green Building Rating Systems. Buildings 2021, 11, 469. [Google Scholar] [CrossRef]
- Zhang, X.; Zhang, X. A subproject-based quota approach for life cycle carbon assessment at the building design and construction stage in China. Build. Environ. 2020, 185, 107258. [Google Scholar] [CrossRef]
- Akbarieh, A.; Jayasinghe, L.B.; Waldmann, D.; Teferle, F.N. BIM-Based End-of-Lifecycle Decision Making and Digital Deconstruction: Literature Review. Sustainability 2020, 12, 2670. [Google Scholar] [CrossRef]
- Luo, D.; Chen, D.; Wang, J.; Zhu, G.; Xu, W. The smart robot crafting approach to computing materials. Constr. Robot. 2020, 4, 239–249. [Google Scholar] [CrossRef]
- Xu, Y.; Luo, D.; Qian, Q.K.; Chan, E.H.W. Correction to: Are green buildings more liveable than conventional buildings? An examination from the perspective of occupants. J. Hous. Built Environ. 2023, 38, 1067. [Google Scholar] [CrossRef]
- Liu, Z.; Hu, B.; Zhao, Y.; Lang, L.; Guo, H.; Florence, K.; Zhang, S. Research on Intelligent Decision of Low Carbon Supply Chain Based on Carbon Tax Constraints in Human-Driven Edge Computing. IEEE Access 2020, 8, 48264–48273. [Google Scholar] [CrossRef]
- Schwartz, Y.; Raslan, R.; Korolija, I.; Mumovic, D. A decision support tool for building design: An integrated generative design, optimisation and life cycle performance approach. Int. J. Archit. Comput. 2021, 19, 401–430. [Google Scholar] [CrossRef]
- Chen, Q. Application of low-carbon design concept of network energy consumption based on SDN architecture in high-rise residential building design. Alex. Eng. J. 2022, 61, 3303–3312. [Google Scholar] [CrossRef]
- Xiong, J.; Wei, W.; Huang, S.; Zhang, Y. Association between the emission rate and temperature for chemical pollutants in building materials: General correlation and understanding. Environ. Sci. Technol. 2013, 47, 8540–8547. [Google Scholar] [CrossRef] [PubMed]
- Tawasil, D.N.B.; Aminudin, E.; Abdul Shukor Lim, N.H.; Nik Soh, N.M.Z.; Leng, P.C.; Ling, G.H.T.; Ahmad, M.H. Coconut Fibre and Sawdust as Green Building Materials: A Laboratory Assessment on Physical and Mechanical Properties of Particleboards. Buildings 2021, 11, 256. [Google Scholar] [CrossRef]
- Liu, Z.; Guo, A. Application of Green Building Materials and Multi-objective Energy-Saving Optimization Design. Int. J. Heat. Technol. 2021, 39, 299–308. [Google Scholar] [CrossRef]
- Sandanayake, M.; Gunasekara, C.; Law, D.; Zhang, G.; Setunge, S.; Wanijuru, D. Sustainable criterion selection framework for green building materials—An optimisation based study of fly-ash Geopolymer concrete. Sustain. Mater.Technol. 2020, 25, e00178. [Google Scholar] [CrossRef]
- GB/T51231-2016; Technical Standard for Assembled Buildings with Concrete Structure. China Architecture & Building Press: Beijing, China, 2017.
- Lee, Y.-L.; Chang, Y.-H.; Li, J.-L.; Lin, C.-Y. Using Intelligence Green Building Materials to Evaluate Color Change Performance. Sustainability 2020, 12, 5630. [Google Scholar] [CrossRef]
- Wang, T.; Song, Z.; Zhou, J.; Sun, H.; Liu, F. Low-Carbon Transition and Green Innovation: Evidence from Pilot Cities in China. Sustainability 2022, 14, 7264. [Google Scholar] [CrossRef]
- GB/T51003-2014; Technical Code for Application of Mineral Admixture. China Architecture & Building Press: Beijing, China, 2014.
- Agyekum, K.; Kissi, E.; Danku, J.C. Professionals’ views of vernacular building materials and techniques for green building delivery in Ghana. Sci. Afr. 2020, 8, e00424. [Google Scholar] [CrossRef]
- Suh, S.; Tomar, S.; Leighton, M.; Kneifel, J. Environmental performance of green building code and certification systems. Environ. Sci. Technol. 2014, 48, 2551–2560. [Google Scholar] [CrossRef]
- Kalombe, R.M.; Ojumu, V.T.; Eze, C.P.; Nyale, S.M.; Kevern, J.; Petrik, L.F. Fly Ash-Based Geopolymer Building Materials for Green and Sustainable Development. Mater 2020, 13, 5699. [Google Scholar] [CrossRef] [PubMed]
- Nowicka-Krawczyk, P.; Komar, M.; Gutarowska, B. Towards understanding the link between the deterioration of building materials and the nature of aerophytic green algae. Sci. Total Environ. 2022, 802, 149856. [Google Scholar] [CrossRef] [PubMed]
- Rezaei, A.; Samadzadegan, B.; Rasoulian, H.; Ranjbar, S.; Samareh Abolhassani, S.; Sanei, A.; Eicker, U. A New Modeling Approach for Low-Carbon District Energy System Planning. Energies 2021, 14, 1383. [Google Scholar] [CrossRef]
- Qian, D.; Dargusch, P.; Hill, G. Carbon Management behind the Ambitious Pledge of Net Zero Carbon Emission—A Case Study of PepsiCo. Sustainability 2022, 14, 2171. [Google Scholar] [CrossRef]
- Parrella, V.F.; Molari, L. Building Retrofitting System Based on Bamboo-Steel Hybrid Exoskeleton Structures: A Case Study. Sustainability 2021, 13, 5984. [Google Scholar] [CrossRef]
- Chang, C.-W. Develop a ranking algorithm for the green building project. Qual. Quant. 2012, 48, 911–921. [Google Scholar] [CrossRef]
- Murthy, V.; Ramakrishna, S. A Review on Global E-Waste Management: Urban Mining towards a Sustainable Future and Circular Economy. Sustainability 2022, 14, 647. [Google Scholar] [CrossRef]
- Jaffal, I.; Ouldboukhitine, S.-E.; Belarbi, R. A comprehensive study of the impact of green roofs on building energy performance. Renew. Energy 2012, 43, 157–164. [Google Scholar] [CrossRef]
- Ikäheimo, J.; Weiss, R.; Kiviluoma, J.; Pursiheimo, E.; Lindroos, T.J. Impact of power-to-gas on the cost and design of the future low-carbon urban energy system. Appl. Energy 2022, 305, 117713. [Google Scholar] [CrossRef]
- Lu, S.; Liu, S.; Huang, J.; Kong, X. Establishment and experimental verification of PCM room’s TRNSYS heat transfer model based on latent heat utilization ratio. Energy Build. 2014, 84, 287–298. [Google Scholar] [CrossRef]
- Zhang, Y.; Hao, J.; Ge, Z.; Zhang, F.; Du, X. Optimal clean heating mode of the integrated electricity and heat energy system considering the comprehensive energy-carbon price. Energy 2021, 231, 120919. [Google Scholar] [CrossRef]
- Zhang, C.; Hu, M.; Laclau, B.; Garnesson, T.; Yang, X.; Tukker, A. Energy-carbon-investment payback analysis of prefabricated envelope-cladding system for building energy renovation: Cases in Spain, the Netherlands, and Sweden. Renew. Sustain. Energy Rev. 2021, 145, 111077. [Google Scholar] [CrossRef]
- Woo, J.; Fatima, R.; Kibert, C.J.; Newman, R.E.; Tian, Y.; Srinivasan, R.S. Applying blockchain technology for building energy performance measurement, reporting, and verification (MRV) and the carbon credit market: A review of the literature. Build. Environ. 2021, 205, 108199. [Google Scholar] [CrossRef]
- Grazieschi, G.; Asdrubali, F.; Thomas, G. Embodied energy and carbon of building insulating materials: A critical review. Clean. Environ. Syst. 2021, 2, 100032. [Google Scholar] [CrossRef]
- Żabnieńska-Góra, A.; Khordehgah, N.; Jouhara, H. Annual performance analysis of the PV/T system for the heat demand of a low-energy single-family building. Renew. Energy 2021, 163, 1923–1931. [Google Scholar] [CrossRef]
- Wang, Y.; Mauree, D.; Sun, Q.; Lin, H.; Scartezzini, J.L.; Wennersten, R. A review of approaches to low-carbon transition of high-rise residential buildings in China. Renew. Sustain. Energy Rev. 2020, 131, 109990. [Google Scholar] [CrossRef]
- Stermieri, L.; Delmastro, C.; Becchio, C.; Corgnati, S.P. Linking Dynamic Building Simulation with Long-Term Energy System Planning to Improve Buildings Urban Energy Planning Strategies. Smart Cities 2020, 3, 1242–1265. [Google Scholar] [CrossRef]
- Huo, T.; Xu, L.; Feng, W.; Cai, W.; Liu, B. Dynamic scenario simulations of carbon emission peak in China’s city-scale urban residential building sector through 2050. Energy Policy 2021, 159, 112612. [Google Scholar] [CrossRef]
- Li, H.; Wang, S. Coordinated robust optimal design of building envelope and energy systems for zero/low energy buildings considering uncertainties. Appl. Energy 2020, 265, 114779. [Google Scholar] [CrossRef]
- Lee, J.; McCuskey Shepley, M.; Choi, J. Exploring the localization process of low energy residential buildings: A case study of Korean passive houses. J. Build. Eng. 2020, 30, 101290. [Google Scholar] [CrossRef]
- Ding, L.; Chen, C. Thermal Environment Optimization and Energy Saving of Residential Buildings under the Demand of Low-Carbon Operation. Int. J. Heat Technol. 2021, 39, 659–668. [Google Scholar] [CrossRef]
- Wang, J.; Huang, Y.; Teng, Y.; Yu, B.; Wang, J.; Zhang, H.; Duan, H. Can buildings sector achieve the carbon mitigation ambitious goal: Case study for a low-carbon demonstration city in China? Environ. Impact Assess. Rev. 2021, 90, 106633. [Google Scholar] [CrossRef]
- Chai, Y.; Lin, X.; Wang, D. Industrial Structure Transformation and Layout Optimization of Beijing-Tianjin-Hebei Region under Carbon Emission Constraints. Sustainability 2021, 13, 643. [Google Scholar] [CrossRef]
- Zhang, S.; Xiang, X.; Ma, Z.; Ma, M.; Zou, C. Carbon Neutral Roadmap of Commercial Building Operations by Mid-Century: Lessons from China. Buildings 2021, 11, 510. [Google Scholar] [CrossRef]
- Wang, H.; Lu, X.; Xu, P.; Yuan, D. Short-term Prediction of Power Consumption for Large-scale Public Buildings based on Regression Algorithm. Procedia Eng. 2015, 121, 1318–1325. [Google Scholar] [CrossRef]
- Liu, L.R.; Wu, J.; Wang, X.X.; Li, Z.S.; Cheng, T. Indoor Air Quality Audit and Grey Incidence Analysis of an Air-Conditioned Institutional Library in the Subtropics. Appl. Mech. Mater. 2012, 260–261, 391–396. [Google Scholar] [CrossRef]
- Liu, X.; Zhang, T.; Liu, X.; Li, L.; Lin, L.; Jiang, Y. Energy saving potential for space heating in Chinese airport terminals: The impact of air infiltration. Energy 2021, 260–261, 119175. [Google Scholar] [CrossRef]
- Fu, L.; Li, Y.; Wu, Y.; Wang, X.; Jiang, Y. Low carbon district heating in China in 2025- a district heating mode with low grade waste heat as heat source. Energy 2021, 230, 120765. [Google Scholar] [CrossRef]
- Mata, É.; Wanemark, J.; Cheng, S.H.; Ó Broin, E.; Hennlock, M.; Sandvall, A. Systematic map of determinants of buildings’ energy demand and CO2 emissions shows need for decoupling. Environ. Res. Lett. 2021, 16, 055011. [Google Scholar] [CrossRef]
- Gil, G.O.; Chowdhury, J.I.; Balta-Ozkan, N.; Hu, Y.; Varga, L.; Hart, P. Optimising renewable energy integration in new housing developments with low carbon technologies. Renew. Energy 2021, 169, 527–540. [Google Scholar] [CrossRef]
- Cai, M.; Shi, Y.; Ren, C. Developing a high-resolution emission inventory tool for low-carbon city management using hybrid method–A pilot test in high-density Hong Kong. Energy Build. 2020, 226, 110376. [Google Scholar] [CrossRef]
- Habert, G.; Röck, M.; Steininger, K.; Lupísek, A.; Birgisdottir, H.; Desing, H.; Chandrakumar, C.; Pittau, F.; Passer, A.; Rovers, R.; et al. Carbon budgets for buildings: Harmonising temporal, spatial and sectoral dimensions. Build. Cities 2020, 1, 429–452. [Google Scholar] [CrossRef]
- Zhang, Y.; Xia, J.; Fang, H.; Jiang, Y.; Liang, Z. Field tests on the operational energy consumption of Chinese district heating systems and evaluation of typical associated problems. Energy Build. 2020, 224, 110269. [Google Scholar] [CrossRef]
- Mata, É.; Korpal, A.K.; Cheng, S.H.; Jiménez Navarro, J.P.; Filippidou, F.; Reyna, J.; Wang, R. A map of roadmaps for zero and low energy and carbon buildings worldwide. Environ. Res. Lett. 2020, 15, 113003. [Google Scholar] [CrossRef]
- Dougill, A.J.; Hermans, T.D.G.; Eze, S.; Antwi-Agyei, P.; Sallu, S.M. Evaluating Climate-Smart Agriculture as Route to Building Climate Resilience in African Food Systems. Sustainability 2021, 13, 9909. [Google Scholar] [CrossRef]
- Weiler, L.; Vollpracht, A.; Matschei, T. Leaching of Carbon Reinforced Concrete-Part 2: Discussion of Evaluation Concepts and Modelling. Materials 2020, 13, 4937. [Google Scholar] [CrossRef] [PubMed]
- Trofimova, P.; Cheshmehzangi, A.; Deng, W.; Hancock, C. Post-Occupancy Evaluation of Indoor Air Quality and Thermal Performance in a Zero Carbon Building. Sustainability 2021, 13, 667. [Google Scholar] [CrossRef]
- Jain, N.; Burman, E.; Robertson, C.; Stamp, S.; Shrubsole, C.; Aletta, F.; Barrett, E.; Oberman, T.; Kang, J.; Raynham, P.; et al. Building performance evaluation: Balancing energy and indoor environmental quality in a UK school building. Build. Serv. Eng. Res. Technol. 2019, 41, 343–360. [Google Scholar] [CrossRef]
- Liu, D.; Sun, Y.; Wilson, R.; Wu, Y. Comprehensive evaluation of window-integrated semi-transparent PV for building daylight performance. Renew. Energy 2020, 145, 1399–1411. [Google Scholar] [CrossRef]
- Luo, X.; Ma, C.; Ge, J. Evaluation Model and Strategy for Selecting Carbon Reduction Technology for Campus Buildings in Primary and Middle Schools in the Yangtze River Delta Region, China. Sustainability 2020, 12, 534. [Google Scholar] [CrossRef]
- Liyanage, D.R.; Hewage, K.; Karunathilake, H.; Chhipi-Shrestha, G.; Sadiq, R. Carbon Capture Systems for Building-Level Heating Systems—A Socio-Economic and Environmental Evaluation. Sustainability 2021, 13, 10681. [Google Scholar] [CrossRef]
- Wang, H.; Zhang, H.; Hou, K.; Yao, G. Carbon emissions factor evaluation for assembled building during prefabricated component transportation phase. Energy Explor. Exploit. 2020, 39, 385–408. [Google Scholar] [CrossRef]
- Li, K.; Ma, M.; Xiang, X.; Feng, W.; Ma, Z.; Cai, W.; Ma, X. Carbon reduction in commercial building operations: A provincial retrospection in China. Appl. Energy 2022, 306, 118098. [Google Scholar] [CrossRef]
- Felmer, G.; Morales-Vera, R.; Astroza, R.; González, I.; Puettmann, M.; Wishnie, M. A Lifecycle Assessment of a Low-Energy Mass-Timber Building and Mainstream Concrete Alternative in Central Chile. Sustainability 2022, 14, 1249. [Google Scholar] [CrossRef]
- Du, Q.; Pang, Q.; Bao, T.; Guo, X.; Deng, Y. Critical factors influencing carbon emissions of prefabricated building supply chains in China. J. Clean. Prod. 2021, 280, 124398. [Google Scholar] [CrossRef]
- Trovato, M.R.; Nocera, F.; Giuffrida, S. Life-Cycle Assessment and Monetary Measurements for the Carbon Footprint Reduction of Public Buildings. Sustainability 2020, 12, 3460. [Google Scholar] [CrossRef]
- Carcassi, O.B.; Minotti, P.; Habert, G.; Paoletti, I.; Claude, S.; Pittau, F. Carbon Footprint Assessment of a Novel Bio-Based Composite for Building Insulation. Sustainability 2022, 14, 1384. [Google Scholar] [CrossRef]
- Huo, T.; Cao, R.; Du, H.; Zhang, J.; Cai, W.; Liu, B. Nonlinear influence of urbanization on China’s urban residential building carbon emissions: New evidence from panel threshold model. Sci. Total Environ. 2021, 772, 145058. [Google Scholar] [CrossRef] [PubMed]
- Liu, Y.; Suk, S. Constructing an Evaluation Index System for China’s Low-Carbon Tourism Region—An Example from the Daxinganling Region. Sustainability 2021, 13, 12026. [Google Scholar] [CrossRef]
- Ahmed Ali, K.; Ahmad, M.I.; Yusup, Y. Issues, Impacts, and Mitigations of Carbon Dioxide Emissions in the Building Sector. Sustainability 2020, 12, 7427. [Google Scholar] [CrossRef]
- GB/T 50378; Assessment Standard for Green Building. China Architecture & Building Press: Beijing, China, 2019.




| Project Name | Function | Project Location | A/m2 | Climate Zones | Major Low-Carbon Technologies |
|---|---|---|---|---|---|
| Eco-tech island senior secondary school | School | Nanjing | 18,415.06 | Hot in summer, cold in winter | 1. Adaptation of the site to the climate 2. Optimization of facade shading 3. Solar photovoltaic\photothermal 4. Monitoring of the humid and thermal environment |
| Peixian wenjing primary school | School | Xuzhou | 52,587.38 | Cold | 1. Control of body coefficient 2. Roof skylights for light 3. Integration of photovoltaic buildings 4. Coupled air source heat pump + solar hot water system |
| Dongpo middle school, dingshu, yixing | School | Wuxi | 16,331 | Hot in summer, cold in winter | 1. The use of low-carbon materials with local characteristics and recyclability, such as clay pots and tiles 2. Shallow ground heat exchange and fresh air systems 3. Water-saving sanitary ware and water distribution fittings |
| Low-carbon demonstration office building at Jiangsu Academy of Building Sciences | Office | Nanjing | 14,081 | Hot in summer, cold in winter | 1. High-efficiency HVAC systems 2. Integration of solar photovoltaic buildings 3. Intelligent micro-grid control system with “light storage and direct flexibility” 4. Energy consumption + carbon emission + indoor environment monitoring system 5. BIM-based intelligent operation and maintenance platform |
| Xuzhou high-quality zero-carbon research centre | Office | Xuzhou | 1245.7 | Cold | 1. Dynamic shading systems 2. Instant solar hot water 3. Renewable material utilization 4. CO2 intelligent monitoring |
| Suzhou high-tech green low-carbon technology industry development co. | Office | Suzhou | 10,852.22 | Hot in summer, cold in winter | 1. Thermal performance enhancement of the envelope 2. Efficient lighting energy saving 3. BIPV photovoltaic roof 4. BIPV facade photovoltaics 5. Vertical greening 6. Rainwater recycling |
| Suzhou chengyi green construction technology co. | Office | Suzhou | 9063.02 | Hot in summer, cold in winter | 1. Highly efficient thermal insulation of the outer envelope 2. Adjustable external shading 3. Efficiency air conditioning and heat recovery fresh air system 4. Air quality monitoring |
| Langshi green centre building 1 | Office | Nanjing | 14,900 | Hot in summer, cold in winter | 1. Building performance simulation optimization 2. Ground source heat pump + magnetic levitation chiller 3. LED energy-saving light + illumination zoning control 4. Efficient lift + energy recovery |
| South new town international municipal complex | Synthesis | Nanjing | 95,246 | Hot in summer, cold in winter | 1. Sewage source heat pump energy stations 2. Building skins adapted to wind conditions 3. Modular skylights 4. Waste heat recovery from energy stations |
| Nanjing jiangbei new area talent apartment (lot 1) service centre | Synthesis | Nanjing | 2376 | Hot in summer, cold in winter | 1. New wood structure 2. Wood grille shading 3. DC micro grid 4. Cooling–heating source DC VRF system for air conditioning |
Disclaimer/Publisher’s Note: The statements, opinions and data contained in all publications are solely those of the individual author(s) and contributor(s) and not of MDPI and/or the editor(s). MDPI and/or the editor(s) disclaim responsibility for any injury to people or property resulting from any ideas, methods, instructions or products referred to in the content. |
© 2025 by the authors. Licensee MDPI, Basel, Switzerland. This article is an open access article distributed under the terms and conditions of the Creative Commons Attribution (CC BY) license (https://creativecommons.org/licenses/by/4.0/).
Share and Cite
Xu, L.; Yu, D.; Zhou, J.; Jin, C. A Review of Key Technologies for Green and Low-Carbon Future Buildings in China. Processes 2025, 13, 574. https://doi.org/10.3390/pr13020574
Xu L, Yu D, Zhou J, Jin C. A Review of Key Technologies for Green and Low-Carbon Future Buildings in China. Processes. 2025; 13(2):574. https://doi.org/10.3390/pr13020574
Chicago/Turabian StyleXu, Lei, Dong Yu, Jinyu Zhou, and Chaowu Jin. 2025. "A Review of Key Technologies for Green and Low-Carbon Future Buildings in China" Processes 13, no. 2: 574. https://doi.org/10.3390/pr13020574
APA StyleXu, L., Yu, D., Zhou, J., & Jin, C. (2025). A Review of Key Technologies for Green and Low-Carbon Future Buildings in China. Processes, 13(2), 574. https://doi.org/10.3390/pr13020574

