1. Introduction
Aquaculture is a global industry that is growing rapidly each year [
1]. As such, more growth in the industry means more fish, and more fish means more availability of high-quality protein for higher numbers of people. Given that the majority of farmed marine fish are obligate carnivores [
2], a stable and economic protein source must be provided for adequate feed manufacturing. Feed capture fisheries are fisheries that are commonly sourced for this protein supply in the form of fish meal (FM). Many of these fisheries are near peak capacity; thus, utilization of current capture levels must be improved to remain sustainable [
3]. FM is used for feeding land animals (pigs, chickens, companion animals) as well as fish [
4]. Almost all the FM produced (97%) is used for feed applications, with 69% used for fish aquaculture, 23% to feed pigs, and 5% to poultry [
5].
When looking at the demand for FM and fish oil (FO) globally, it is apparent that prices have been steadily increasing over the years. In 2013, the cost of FM was USD 1751/MT, which has since increased to the highest recorded price of USD 1815/MT as of 2023 [
6]. FO in 2021 was valued at USD 3000 per ton, a USD 700 USD increase from 2020 [
1]. This indicates that these products may no longer be regarded as low-value commodities [
7]. Due to the combination of this and increased quota restrictions on capture fisheries associated with FM and FO, the economic incentive to utilize by-products for production is present. Such fisheries include the Peruvian Anchovy [
8] and the Atlantic Menhaden [
9]. To take some of the pressure off of these wild stocks, various methods have been employed. The most common is increasing the efficiency of feed usage to obtain aquaculture fish to market size [
10]. Regardless, feeding fish is an expensive and labor-intensive endeavor due to the high frequency of feedings and the amount of feed and varying pellet sizes demanded by growing fish [
11]. As estimated by Tacon and Metian [
12], the majority of fish have a Fish In: Fish Out (FIFO) ratio of 3:1, thus demanding a large amount of feed to produce fish. As such, protein alternatives, such as by-products, for feed are of immense interest and highly investigated for usage in fish feed to further alleviate pressure on wild stocks [
13]. Presently, studies looking at plant-based alternatives such as soybean meal and dried distiller grains with solubles (DDGSs) indicate these by-products as possible alternatives for FM [
14,
15]. Plant oils also serve as a similar alternative [
16]. Insect meals are one of the more novel FM replacements [
17].
One of the main methods used for the generation of FM and FO from the by-product of fish processing or ‘fish waste’ is the use of a tricanter centrifuge on the industrial scale. The name tricanter denotes three-phase separation in which there is a water phase, an oil emulsion phase, and solids (FM) that are generated. The tricanter works on the principle of using centrifugal force to settle out the solids from any given slurry. From there, an impeller applies pressure, which discharges the denser liquids while the less dense liquids flow without pressure through a different output. For FM production, raw material is caked and pressed. Any juices that come out of this press are fed through the tricanter centrifuge for three-phase separation, in which a solid phase, an oil-rich phase, and a water phase are all outputs. The water phase is evaporated, leaving behind dry soluble materials. These, along with the solid phase, are reincorporated into the initially pressed cake. This is then dried and is ultimately packaged and sold as FM [
18]. Depending on the facility, the FO produced may or may not be retained through this process. This method is considered too costly in some instances, specifically in regard to at sea or artisanal fisheries [
19]. As such, the initial press may be the only thing conducted with the FM cake being sold as is [
20]. Due to the nature of processing fish in a timely manner, FM production plants are located on the coasts so as to quickly process and stabilize the highly perishable fish. The raw material input for these plants are the species that have little demand for direct human consumption, excess catch, and the fishing and processing residues. Ariyawansa [
21] experimented with FM on a lab scale and found that through their methods of twin screw pressing, they were able to generate FM with crude protein percentages between 68 and 73% and crude fat percentages between 8.0 and 12.2%. These FMs spanned the use of three different species (herring, blue whiting, and capelin) as well. Skåra et al. [
22] formulated FO from salmon by-product by means of decanter centrifuge, resulting in a free fatty acid (FFA) value of 26%. This value increased to 28% post use of an Alfa Laval separator. In addition, peroxide values in this study were found to be 10.4 meq/kg by decanter centrifuge and 11.2 meq/kg by separator, respectively.
Small processors face the challenge of choosing which portions of the fish to utilize in order to make a profit. Often, this choice comes to choosing to maintain storage and processing space for the fish fillets over by-products, which hold less value in general. In 2018, waste produced from fish processing ranged from 25% to 70% depending on the processor in a year where 170 million metric tons of fish and shellfish were either captured or cultured worldwide [
23]. These values represent a huge loss of potentially usable by-products. Therefore, our project sought to explore the potential uses of by-products from fish processing, which are generated by processors for FM and FO production. This work is driven by the hypothesis that a small-scale process for upcycling salmon by-products will yield a high-quality FM and FO that meets the quality and nutritional standards similar to that of a commercial FM and FO. Salmon was considered in this project because it is rich in protein and unsaturated fatty acids, and a smoked salmon processing facility is located in North Carolina. This company was generating by-products, 23,000 lbs (approximately 10,430 kg) of skins and 14,400 lbs (approximately 6530 kg) of trimmings per week, which were not being utilized to the fullest extent and were thus often destined to landfills. Therefore, this study would help them to be more sustainable in addition to improving their bottom-line income due to the value-addition of the by-products and not expending them for landfill tipping. This is particularly important to investigate for the value-addition of smoked salmon processing by-products, which are generated in small-scale operations for which there is little available research. This research will have local and global impact because it showcases the value-addition of fish processing by-products at a small-scale and would benefit fish processors who do not have large enough quantities to send to commercial FM and FO manufacturing facilities. The two-phase decanter equipment being used in this study is based on a few previous studies that used the same two-phase decanter centrifuge (Lemitec MD 80). They, respectively, processed proteins and fats using parameters and settings that were within range of 2000–4400×
g acceleration, 10–50 rpm differential speed, 56–68 mm weir disc diameter, and 4–9 l/h flow rate [
24] and 20–1000×
g acceleration, 10 rpm differential speed, 64 mm weir disc diameter, and 7.4 l/h flow rate [
25]. In order to achieve this, the following objectives were addressed: (1) conversion of smoked salmon processing by-products into FM and FO on a small scale, (2) optimization of the processing parameters to produce FM, and (3) characterization of the FM and FO.
2. Materials and Methods
2.1. Material
To carry out this study, a local fish processor, Acme-Smoked Fish (Wilmington, NC, USA), donated the raw material—fish skins and trimmings (
Figure 1) from their cold-smoked aquacultured Atlantic salmon (
Salmo salar) processing operations. The skins were the flanks of the fish without the filet, including some dermal flesh, skin, and scales. Trimmings or trims refers to a conglomerate of salmon parts that were not part of the saleable filet itself (i.e., gray meat, fat, membrane, and discolored parts). These were picked up in bulk from Acme-Smoked Fish and stored at North Carolina State University’s Center for Marine and Sciences and Technology (CMAST) Seafood Lab (Morehead City, NC) in a freezer until further use.
2.2. Equipment
For the purposes of this study, a pilot-scale decanter centrifuge (two-phase separation into solid and liquid) was used for producing FM. The Lemitec MD 80 Decanter Centrifuge (Lemitec, Berlin, Germany) is as shown in
Figure 2. This is a two-phase separation decanter utilized to separate solid phase and liquid phase products. This occurs by means of differential rotation and acceleration of a bowl and scroll. The scroll is a steel screw that runs the length of the bowl and is responsible for conveying material through the decanter. Solid phase material is pushed toward the end of the scroll where it is ejected out of the bowl and into a sampling container. The liquid phase remains within the bowl. A weir disc is situated along the same side of the bowl as the liquid emulsion output. These discs are steel discs with a hole in the center and the diameter of which varies (
Figure 3). The difference in these diameters determines the pond depth of the liquid phase found within the decanter. The smaller the diameter of the hole in the weir disc, the deeper the pond that develops within the bowl and vice-versa for wider diameters. The deeper the pond depth, the greater the residence time for separation. Once the pond depth spills over the weir height, it is ejected from the decanter and can be collected in another sampling container.
For the purposes of this project, the quality of the solid phase FM product derived from this equipment was optimized. An optimized solid phase in this case can be defined as FM that is (1) low in lipid content (<10%), (2) high in protein content (>70%), and (3) low in moisture content. These parameters were chosen due to the proximity in measurement to these same values in different FM, namely capelin, blue whiting, and herring [
21]. The low crude fat and moisture content was shown to increase the shelf life of similar products and improve the extrusion process of feed. The FM produced by means of the decanter centrifuge would remain relatively moist (~65%); therefore, a dehydrator was used to generate a dry (<10% moisture) final FM product for later grinding and use.
For obtaining FO, an Alfa Laval Clara 20 (Lund, Sweden) pilot-scale centrifuge was utilized. This type of clarifier acts as a stage separation in which the sample is pumped via a peristaltic pump into a bowl that rotates as a centrifuge. This bowl will snap open for ejection of solid discharge and separate the oil emulsion from water while spinning under pressure. This separation results in three outlets. This equipment is not traditionally used as a tricanter centrifuge for oil production; instead, it is commonly found in the brewing industry [
26].
2.3. Decanter Sample Preparation
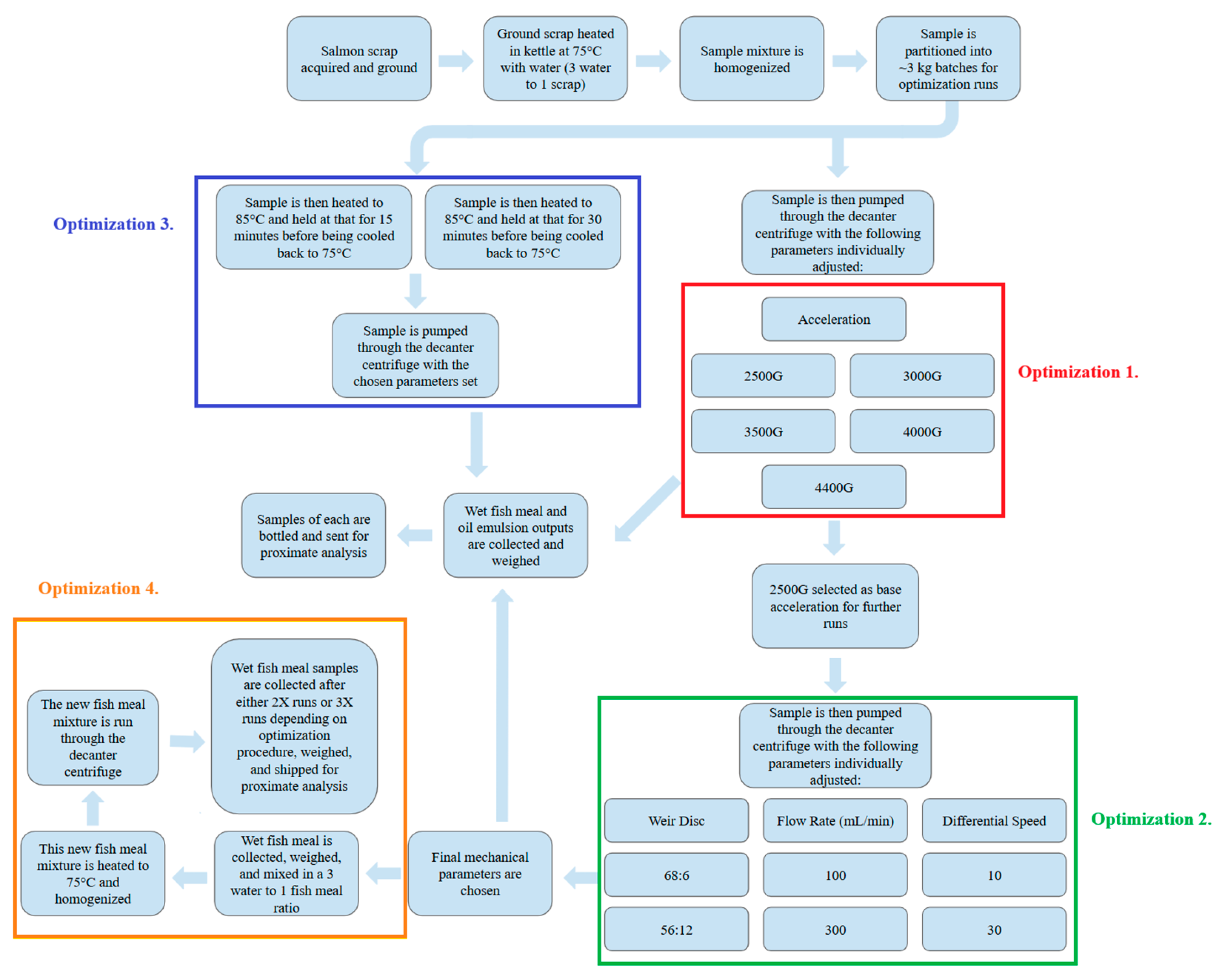
When a sample was prepared for processing, trims and skins were run through a tabletop sausage grinder (Model M12H, Fleetwood Slicing Machines, Newark, NJ, USA) using a 9.5 mm hole diameter die to produce ground-smoked salmon by-products. These by-products were then placed within a 20-gallon (75.71 L) heating and mixing kettle (MKET20T, Cleveland Range, Cleveland, OH, USA) in a 2:1 ratio of skins to trims. This ratio was used because this is the ratio in which these by-products were being generated during the salmon processing. Reverse osmosis (RO) water was added in a 3:1 ratio of water to ground by-product. These were mixed within the kettle to form a slurry and heated until the temperature of the raw material within the kettle reached 75 °C due to operational limitations of the decanter centrifuge ≤80 °C. Once this target temperature was reached, the mixture was homogenized for 5 min using a Waring WSB Immersion Blender (Waring Commercial, Torrington, CT, USA). Sample slurry (3 kg) was measured out for each run of the decanter and kept at 75 °C for the duration of each test run. A run constituted the complete processing of a sample slurry once through the decanter. The optimization runs had 4 different iterations, with each having one independent process parameter manipulated at a time. The combined flow chart of different optimization runs is presented in
Figure 4.
2.4. Optimization of the Lemitec MD 80 Decanter Centrifuge
In order to optimize FM production with the decanter centrifuge, 4 setting parameters were identified to be adjusted throughout the study. These parameters were acceleration (quantified in G force), differential speed (difference in revolutions per minute between the bowl and the scroll), flow rate (rate at which material was pumped through the decanter centrifuge), and weir disc (varying diameters were selected). Optimization occurred in phases: Optimization 1 was used to adjust the independent variable of acceleration with no other variables being changed. The baseline variables used throughout this portion of the study were a weir disc with an inner diameter of 60 mm, a differential speed of 20, and a flow rate of 200 mL/min. These baseline parameters were chosen due to consistency in their operation, minor reduced energy consumption, and reduced high-intensity noise exposure to operators. Acceleration was tested at five different levels: 2500× g, 3000× g, 3500× g, 4000× g, and 4400× g. The maximum possible acceleration of the decanter centrifuge was 4400× g. To test acceleration, approximately 3 kg sample slurry was prepared for each test in triplicate. For each run, a 3 kg sample was kept in a glass beaker. The kettle was filled with water and heated to keep the sample at 75 °C in the beaker for the duration of the decanter run. The sample was placed on top of a metal cylinder within the kettle so as to keep the beaker from floating, and it was continuously mixed and held in place for pumping by hand for the duration of each test. This was the most efficient process found for holding the sample in place without spillage. The decanter centrifuge would then be powered on, and error codes shown on the display of the decanter centrifuge would be cleared. Each time the decanter centrifuge was shut down (due to overload resulting from clogging of the centrifuge with solids), it showed an error code that stated “system shutdown”, indicating that the power was off. The pump could be activated electronically via the decanter centrifuge once the decanter was powered on and the bowl acceleration achieved its targeted speed.
Once pumping was initiated, the electronic interface of the decanter that displayed and recorded the live feed of energy usage and the motor loads were monitored. A 100% motor load would shut down the equipment, and the process had to be restarted. The most common cause of this issue was overvoltage of the bowl, often caused by debris clog in the screw. Once the decanter was started, it was run all the way through until the sample became so viscous and shallow that it was no longer was able to be siphoned out of the beaker. When the sample stopped flowing, the machine was given a few minutes to empty the contents from the bowl and then shut down. All solid products were then weighed out separately to determine the yield of each run compared to the initial mass of the sample. This was recorded for each test. Solid and liquid phase samples were then collected.
Upon the completion of a test, the decanter centrifuge was dismantled, and all components were cleaned via hand scrubbing with dish soap. The components were then dried and reassembled in the opposite order they were disassembled. All the while, the next sample was heated and mixed in the kettle so the next run could be initiated post-assembly of the decanter centrifuge. The dismantling and reassembly took approximately 1 h in total.
2.5. Optimization 2
In the next steps of optimization, a variety of parameters were tested. Parameters were changed individually, with the others remaining the same along the baseline of 2500× g acceleration, 20 rpm differential speed, 200 mL/min flow rate, and 60 mm inner weir diameter. For example, if a test was addressing a change in differential speed, the parameters would be 2500× g acceleration, new differential speed (10 or 30 rpm), 200 mL/min flow rate, and 60 mm inner weir diameter. The same model would follow for any further parameter adjustments.
Samples were prepared in the same manner as for the acceleration trials. Once the slurry reached 75 °C, the mixing was halted and further homogenized by hand using a Waring WSB Immersion Blender (Conair LLC, Stamford, CT, USA). Homogenization lasted for 5 min, after which the solution was divided into 3 kg samples and stored separately for the tests ahead. After cleaning the kettle, it was filled with water and heated to 80 °C. A water temperature of 80 °C would ensure a 75 °C sample temperature due to heat transference across the glass beaker. The 3 kg sample was placed in the glass beaker as mentioned in Optimization 1 with continuous mixing of the sample within the beaker via a tabletop mixer until the sample was fully processed through the decanter centrifuge. After clearing any error codes present, the baseline settings for acceleration, differential speed, flow rate, and weir disc would then be set. One parameter would be changed for each test in Optimization 2. The run energy demand data were electronically collected on a memory card present in the decanter itself. Throughout the run, liquid and solid phase samples would be collected in different sampling containers and saved for later proximate analysis. Upon completion of the run, the decanter would be disassembled, cleaned, and reassembled as described previously. The process would then be restarted, and a new sample would be prepared.
For Optimization 2 tests, the differential speed was at 10 rpm and 30 rpm. These two values were considered as they were both 10 rpm away from the baseline differential speed of 20 rpm. After any shutdown during the running of the decanter, the decanter would be turned back on, the error codes would be cleared, and the run would resume. Liquid would be removed from the decanter into a waste container, and the normal sample collection process would carry on as normal until the sample was depleted or the decanter shut down. Two shutdowns would result in a halt of the run in its entirety, and whatever samples could be salvaged would be used for proximate analysis.
The decanter centrifuge came with a series of weir discs to use during the operation of the decanter. Two additional weir discs were used during Optimization 2 (
Figure 2). For the parameter of the weir disc, the individual discs are identified by two numbers. For example, the 60:10 weir disc used in Optimization 1. The 60 is representative of the internal diameter of the disc in mm, while the 10 is representative of the thickness of the disc in mm itself between the internal and external diameters. These weir discs were used to analyze their effect on the separation efficiency of the solid and liquid content of the sample.
All the runs were conducted in triplicate, and a total of 18 liquid and 18 solid (FM) samples were collected. The solid FM samples were analyzed for proximate composition, while the liquid samples were stored for potential later use. Any portion of the samples not collected for analysis was disposed of.
2.6. Optimization 3
After the above trials were completed and FM proximate composition data were collected, Optimization run 3 was undertaken to further increase the separation efficiency of the solid and liquid portions of the sample. Hilmarsdottir [
27] reported that the raw materials are cooked at temperatures between 85 and 95 °C for 20 min in commercial production facilities. For these runs, the research team held the temperature of the sample at 85 °C for 15 min and 85 °C for 30 min after homogenization. A flow rate of 300 mL/min was used as opposed to 200 or 100 mL/min due to no significant difference being found in the quality of the FM yielded, while the higher flow rate results in faster processing of sampling. Optimization 3 was used to study the impact of crude fat separation from the FM, which has implications on the shelf life of the final desired product. This was achieved by heating water in a microwave and pouring the heated water into an insulated water bath. This water bath was kept at 85 °C, and the sample in a beaker was placed in it for the chosen duration of time. Once time at temperature was achieved for the sample, it was then placed in the kettle and cooled to 75 °C to run through the machine as normal. The temperature had to be reduced back to 75 °C due to the operational limitations of the decanter centrifuge, in which temperatures above 80 °C would overheat the equipment with potential metal/component warp from the combined heat of the raw material as well as the friction produced in operation.
After the time at which temperature trials were completed, solid and liquid yield was recorded, and samples were collected. Three solid and liquid samples were collected after each run, resulting in six solid samples and six liquid samples in total for this portion of Optimization 3. Again, the solid (FM) samples were analyzed for proximate composition, and the liquid samples were then retained for any potential later analysis.
2.7. Optimization 4
From all the above trials, the targeted crude fat values (<10%) in the FM could not be achieved. Therefore, FM was generated directly from the decanter centrifuge as previously described, then mixed and homogenized again at a 3:1 water to FM ratio in the kettle before passing through the decanter. It was processed like that an additional time, resulting in three decanter runs per FM batch. This created two more trial parameters to test, subsequently called 2X Decanter and 3X Decanter, indicating the number of times a sample would be run through the decanter centrifuge. The sample preparation and passage through the decanter were performed as mentioned in Optimizations 1 and 2. The decanter would process the solution over a time period of 30 min per 3 kg solution. During the event of the engine starting to overload, the acceleration was reduced for the engine to level out and bring it up to speed again to ensure continuous processing of material. These were run at 2500× g, 20 rpm differential speed, 300 mL/min flow rate, and utilized a 60:10 weir disc. The liquid phase sample outlet was connected to a hose that would flow to the nearest drain. The solid phase (FM) final product was kept in sealed containers of varying sizes and stored in the refrigerator multiple times throughout the continuous run. At the end of the run, the decanter centrifuge was left to cool overnight prior to cleaning. This is due to the fact that the friction generated by the decanter over the course of the day would heat the metal to high temperatures deemed unsafe to handle. FM samples were collected in triplicate for each stage and preserved for proximate analysis.
2.8. Clarifier Operation
The clarifier, as shown in
Figure 5, is a piece of equipment that is another centrifuge commonly used in food and fermentation industries. It is a high-speed centrifuge that utilizes pressure for separation in order to separate heavy and light liquids while solids are ejected by centrifugal force. This equipment was used for producing FO due to its ability to separate the FO from water and solids in oil emulsions. The two-phase decanter centrifuge is ineffectual in such a separation of immiscible liquids. For this equipment, the raw material enters through the inlet provided at the top of the bowl. Once inside the bowl, the said material is separated by centrifugal force and through discs. Solids settle along the outside of the bowl while the separated liquid continuously pumps out of the sealed bowl through an outlet at the top of the separator by way of a system of piping. Solids in the bowl are discharged cyclically. While material is flowing, discharge is controlled essentially by water that opens and closes the sliding portion of the bowl, which subsequently opens and closes discharge outlets. All flows and pressures are monitored and metered by or on the equipment itself.
It was found that a balance had to be achieved between the pressure and flow rate of material in order to reach the targeted oil clarity. As a result, the use of this machine for three-phase separation was further explored. This would have allowed for faster separation of the oil, water phase, and solids as compared to the decanter and its slower throughput.
The first explored operation of this machine was to clarify liquid samples obtained from the decanter into crude oil via two-phase separation of water and lipids. This was initially found to be inefficient for high quantity yield in our process, and, due to time constraints, a second sample would be diluted for processing, which resulted in faster FO production necessary for the time constraints associated with this study. The 2:1 smoked salmon skins to trims mixture was initially prepared as described in Optimization 1–3, and this time, it was diluted 9:1 water to fish by-product. This diluted sample solution was heated to 75 °C while mixing in the kettle. Once this target temperature was achieved, the solution was homogenized for 10 min to ensure the breakdown of any large particles floating in the solution. The heated solution was continuously mixed at 75 °C for the duration of a run.
After powering up the clarifier, it underwent its warmup sequence. Once this automatic warmup sequence was completed, the machine was ready for sample intake via the siphon hose, which was connected to the pump and placed in the kettle. In order to start the clarifier without issue, the production mode settings on the clarifier and the pump were started at the same time. Oil phase, water phase, and solid phase samples were all collected in separate containers that were placed at each of the three corresponding outlets on the equipment. After the sample was fully processed through the clarifier, the clarifier entered standby mode again. The kettle would then be thoroughly cleaned and scrubbed. Both water phase and oil phase solutions would be recombined in the kettle and mixed. The collected solid phase solution was stored in the refrigerator for later processing through the decanter centrifuge.
The recombined solution in the kettle was run through the clarifier again to further separate the oil from the water. The collection containers were again placed at all three outlets of the equipment. Once the production mode was restarted, the clarifier’s centrifuge started spinning at 7647 rpm. While the clarifier was running, the intake valve was adjusted to build up pressure of 0.5 to 1 bar. An orange colored oil containing residual water and non-fat solids was produced by the equipment and collected in a glass beaker. Simultaneously, the hose releasing the water phase solution was placed in the kettle to recycle the material, yielding as much oil as possible. Production was stopped when the machine’s oil clarity output diminished. The remaining solution in the kettle was then disposed of. The collected oil was stored in the refrigerator at 4 °C for subsequent further clarification and analysis.
2.9. FM and FO Post-Processing
After FM was produced and collected, it was dispersed on stainless steel racks and dried at 70 °C for 24 h within a food dehydrator (EXC10EL, Excalibur, Sacramento, CA, USA). After it was successfully dried and cooled in a desiccator, the FM would then be ground via a small hammer mill (MF10, IKA, Wilmington, NC, USA) before being packaged in vacuum-sealed bags. The collected FO emulsion output produced by the Alfa Laval Clarifier is considered quite crude and was further clarified utilizing a tabletop centrifuge, followed by a Rotovapor R-300 (Buchi, Switzerland). The FO was centrifuged at 10,000× g for 10 min at 4 °C. After being centrifuged, the clear oil was moved to the Rotovapor where oil was processed at 160 rpm with a 50 °C heating bath and a 10 °C chiller. A spherical separation flask was used. The Rotovapor processed the FO over a course of 40 min to reduce water activity. The FO was stored in plastic 5-gallon buckets post-process.
2.9.1. Proximate Analysis and Amino Acid Profile of FM, Fatty Acid Profile, and FFA Content of FO
Proximate analysis was carried out by ATC Scientific (North Little Rock, Arkansas) for each run of FM in triplicate. Moisture, protein, ash, sodium, crude fat (by acid hydrolysis), and salt (calculated from sodium) were all tested for. In addition to proximate analysis, this lab also carried out an amino acid profile for the FM and a fatty acid profile for the FO. The protocols used were AOAC 930.15 for moisture content, AOAC 990.03 for crude protein, AOCS Ba 6a-05 for crude fiber, AOAC 942.05 for ash, AOAC 2011.14 MOD for sodium, and AOAC 954.02 for crude fat. For the amino acid profile, the protocols used were AOAC 982.30, AOAC 994.12, and AOAC 988.15. For the fatty acid profile, the protocol used was AOCS Ce 2-66. Within the FO product, the fatty acid profile, especially the omega-3 fatty acid content, was of interest. Omega-3s are desired for inclusion in the diet of fish feed. Additionally, a pure FO product with a high omega-3 content has a large potential for economic value outside of the context of fish feed [
18]. FO was analyzed for free fatty acids (FFAs) based on the procedures and methods of Ke et al. [
28].
2.9.2. Statistical Analysis
All experiments were conducted in triplicate. The independent variables in this study were the process parameters of the decanter centrifuge. These are the acceleration (quantified as G force), differential speed, flow rate (of the raw materials), weir disc diameter, sample temperature, and the number of decanter runs. The dependent variables consisted of parameters analyzed in the proximate analysis—crude protein, crude fat, crude fiber, ash, moisture content, and salt. Data were analyzed in JMP Pro 16 by means of One-Way ANOVA and Tukey-Kramer HSD. Letter means tables were generated by output data detecting significant differences (p < 0.05) from Tukey-Kramer HSD.
5. Conclusions
Addressing the objectives of the study, the adopted process was successful in utilizing smoked salmon processing by-products to produce FM and FO. This process was optimized for small-scale production of FM through the usage of a Lemitec MD 80 decanter centrifuge. The Alfa Laval Clara 20 centrifuge was used to generate FO. These products were then characterized by way of proximate analysis, amino acid profile, and fatty acid profile. The model used in this study may work well for small-scale manufacturing; however, it differs from the industrial equipment commonly used for this kind of production.
The use of FW from smoked fish processing operations has the potential to be a valuable source for FM and FO production in aquaculture. Smoked Atlantic salmon (Salmo salar) skins and trimmings from aquacultured fish demonstrated the ability to be processed into high-quality products with FM that is high in crude protein and low in crude fat, and FO has a fatty acid profile demonstrating substantial concentrations of desired omega-3s, omega-6s, and omega-9s. How these skins and trims are processed by way of a decanter centrifuge is important for FM quality; however, in order to dramatically reduce the crude fat percentage of the FM, processing the FM through the decanter centrifuge 3 times proved optimal for lowering crude fat content to desired levels. On a pilot scale, equipment is prone to shut down due to clogs from scales and skin; however, this issue seems to be avoided in industry scale decanter centrifuge operations. The products yielded from smoked salmon by-products were of sufficient quality in proximate analysis, amino acid profile, and fatty acid profile to be considered as high-value ingredients in feed manufacturing for aquaculture while enhancing the sustainability of both the processing and aquaculture industries. Further studies are needed to optimize production of FO and FM on a small scale where decanter and clarifier centrifuges are employed sequentially rather than separately. This can include testing the equipment process parameters beyond the two settings for each parameter used in this study.