Reliability Evaluation Method for Underground Cables Based on Double Sequence Monte Carlo Simulation
Abstract
1. Introduction
- (1)
- By integrating the electrical and thermal design characteristics of the underground cable system into a comprehensive network reliability framework, the DSMC simulation loop was used to evaluate the cable and network performance while considering the thermal aging effects of the emergency load on the cable.
- (2)
- The proposed method was applied to improve the IEEE 14 bus network, and the research results showed that the expected unserved energy in scenario 1 was 30.15 MWh/year, which was 59% lower than the basic scenario’s 73.34 MWh/year. The expected network failure frequency remained almost unchanged. In scenarios 2 and 3, the emergency rated value operation had a reduced gain on network performance after using α and β, and the proposed EDEL and EFCF indices were used to objectively identify key cables.
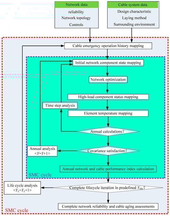
2. Reliability Framework Design
3. SMC Loop Analysis
3.1. Inner SMC Loop Analysis
- (a)
- Normal load failure
- (b)
- Emergency case
3.2. Outer SMC Loop Analysis
4. Network Reliability Evaluation
4.1. Cable Characteristic
4.2. Scene Analysis
4.3. Method Validation
5. Conclusions
Author Contributions
Funding
Data Availability Statement
Conflicts of Interest
Nomenclature
| TTFN,i′ | the down time |
| TTRN,i′ | the repair time |
| λN,i′ | the normal failure rate |
| μN,i′ | the repair rate |
| UN,i′ | the unavailable rate |
| TTELTE,i″ | the long term emergency expiration time |
| TTESTE,i″ | the short term emergency expiration time |
| λLTE,i″ | the long term emergency load failure rate |
| λSTE,i″ | the short term emergency load failure rate |
| ILTE,i | current of cable i under long-term emergency load |
| ISTE,i | current of cable i under short-term emergency load |
| Icon,i | the maximum normal continuous current of cable i |
| α | cable design risk coefficient |
| β | acceptable risk coefficient for aging |
| RTN,i′ | normal load repair time |
| RTE,i′ | emergency load repair time |
| DLTE,i,(YL-1) | accumulated LTE operating time of cable i before YL year of service life |
| DSTE,i,(YL-1) | accumulated STE operating time of cable i before YL year of service life |
| a | severity of cable degradation during LTE load operation |
| b | severity of cable degradation during STE load operation |
| WC,i(tΔt) | conductor loss |
| LFθC,i(tΔt) | the expected life loss ratio of cable i at time Δt |
| Eai | activation energy of insulation materials |
| kB | boltzmann constant |
| Lo,i | the expected lifes of cable i at the environmental literature temperature |
| Gy | power generation output capacity |
| Vj | AC voltage limitation |
| Smax,i | cable system flow constraint |
References
- Bai, X.; Fan, Y.; Liu, Y.; Song, Y. Wind power storage virtual power plant considering reliability and flexibility tiered capacity configuration. Power Syst. Prot. Control 2022, 50, 11–24. [Google Scholar] [CrossRef]
- Zheng, W.; Wang, X.; Liang, Z.; Gan, B.; Gong, Z.; Lai, X. Renewable energy electricity market risk estimating model based on Vine-Copula and Qua-si-Monte Carlo method. Renew. Energy Resour. 2023, 41, 1642–1649. [Google Scholar] [CrossRef]
- Meng, Q.; Liao, K.; Zheng, S.; Yang, J.; He, Z. Source-grid-storage coordinated planning for power system considering flexibility mutual aid among regions. Power Syst. Technol. 2024, 48, 3165–3174. [Google Scholar] [CrossRef]
- He, W.; Tang, C.; Huang, S.; Bin, P.; Wang, M.; Li, L. Monitoring of the maximum allowable current-carrying capacity of lines based on multi-parameter DOFS. Electr. Power Sci. Eng. 2021, 37, 52–61. [Google Scholar]
- Kopsidas, K.; Kapetanaki, A.; Levi, V. Optimal demand response scheduling with real-time thermal ratings of overhead lines for improved network reliability. IEEE Trans. Smart Grid 2017, 8, 2813–2825. [Google Scholar] [CrossRef]
- Hou, Y.; Wang, W.; Wei, Z.; Deng, X.; Yang, X.; Zhang, K. Dynamic evaluation of ampacity limit for transmission line based on model calibration. Autom. Electr. Power Syst. 2021, 45, 159–166. [Google Scholar]
- Liu, Y.; Zhang, S.; Cao, J.; Wang, S. Simulation on thermal and electric field of 500kV HVDC XLPE submarine cable. High Volt. Appar. 2020, 56, 7–15. [Google Scholar] [CrossRef]
- Kopsidas, K.; Tumelo-Chakonta, C.; Cruzat, C. Power network reliability evaluation framework considering OHL electro-thermal design. IEEE Trans. Power Syst. 2015, 31, 2463–2471. [Google Scholar] [CrossRef]
- He, D.; Wang, B.; Zhang, Y.; Xu, Y.; Guo, C. An dynamic emergency capacity-increase method for trans-mission lines considering load capacity of equipment. Electr. Power Constr. 2017, 38, 95–102. [Google Scholar]
- Wang, M.; Zhou, S.; Yang, M.; Dong, X.; Huang, J. Assessment method for acceptable installed capacity of offshore wind farms considering thermal characteristics of submarine cables. Autom. Electr. Power Syst. 2021, 45, 195–202. [Google Scholar]
- Shi, Z. Research on Distribution Network Reconfiguration Based on the Thermal Inertia of Cable Line. Master’s Thesis, Nanjing University of Science and Technology, Nanjing, China, 2020. [Google Scholar] [CrossRef]
- Olsen, R.; Holboell, J.; Gudmundsdottir, U.S. Electrothermal coordination in cable based transmission grids. IEEE Trans. Power Syst. 2013, 28, 4867–4874. [Google Scholar] [CrossRef]
- Dan, J.; Li, W.; Cui, R.; Liu, Y.; Li, J.; Wu, G. Study on transient thermal response and fluctuating load transmission capability of power cables buried in earth. Wire Cable 2023, 66, 34–41. [Google Scholar] [CrossRef]
- Mazzanti, G. Analysis of the combined effects of load cycling, thermal transients, and electrothermal stress on life expectancy of high-voltage ac cables. IEEE Trans. Power Deliv. 2007, 22, 2000–2009. [Google Scholar] [CrossRef]
- Yuan, Y.; Gao, L.; Zou, H.; Zhu, Z. Thermal evaluation of high-voltage power cables based on ampacity derating factor. Smart Power 2023, 51, 88–96. [Google Scholar]
- Zhou, Q.; Yang, T.; Gao, M.; Shan, S.; Xie, Z.; Zhou, H. Research on temperature field and ampacity of cable laid in pipe laying based on finite element method. J. Electr. Power 2023, 38, 397–404. [Google Scholar] [CrossRef]
- IEEE Std 242-2001; IEEE Recommended Practice for Protection and Coordination of Industrial and Commercial Power Systems (IEEE Buff Book). IEEE: New York City, NY, USA, 2001; pp. 1–710. [CrossRef]
- Cheng, X.X.; Ma, J.W.; Yin, Y.K.; Guan, Z.; Liu, W.; Zhang, Z. Research on short-time overload current limit for high voltage XLPE power cables. High Volt. Appar. 2017, 53, 150–155. [Google Scholar] [CrossRef]
- Li, H.; Deng, L.; Luo, Q.; Zhang, Y.; Han, Y. Analysis on short-circuit fault of aircraft cable and research on its mechanism. Sichuan Electr. Power Technol. 2019, 42, 19–24. [Google Scholar] [CrossRef]
- Grigg, C.; Wong, P.; Albrecht, P.; Allan, R.; Bhavaraju, M.; Billinton, R.; Chen, Q.; Fong, C.; Haddad, S.; Singh, C.; et al. A report pre-pared by the reliability test system task force of the application of probability methods subcommittee. IEEE Trans. Power Syst. 1999, 14, 1–010. [Google Scholar] [CrossRef]
- Shen, Y.; Hou, L. Research and verification of high voltage cable on the current carrying capacity in emergency. Wire and Cable 2023, 66, 25–30. [Google Scholar] [CrossRef]
- Yu, Z.; Niu, H.; Zhuang, X.; Zhao, J.; You, Y.; Mai, C. Emergency load ampacity experiment of buried distribution cable and its application. Insul. Mater. 2014, 47, 82–86. [Google Scholar] [CrossRef]
- Diaz-Aguiló, M.; De León, F.; Jazebi, S.; Terracciano, M. Ladder-type soil model for dynamic thermal rating of underground power cables. IEEE Power Energy Technol. Syst. J. 2014, 1, 21–30. [Google Scholar] [CrossRef]
- Tan, J.; Wu, Y.; Tian, P. Temperature prediction method of power cable core based on finite element. Environ. Technol. 2023, 41, 126–131. [Google Scholar]
- Brakelmann, H.; Anders, G.J. Transient thermal response of multiple power cables with temperature dependent losses. IEEE Trans. Power Deliv. 2021, 36, 3937–3944. [Google Scholar] [CrossRef]
- Buhari, M.; Levi, V.; Awadallah, S.K.E. Modelling of ageing distribution cable for replacement planning. IEEE Trans. Power Syst. 2015, 31, 3996–4004. [Google Scholar] [CrossRef]
- Wang, K.; Kopsidas, K. A power system reliability framework considering soil drying-out effect on underground cables. IEEE Trans. Power Syst. 2024, 39, 4783–4794. [Google Scholar] [CrossRef]
- Billinton, R.; Li, W. Reliability Assessment of Electric Power Systems Using Monte Carlo Methods; Springer Science & Business Media: Berlin/Heidelberg, Germany, 1994. [Google Scholar]
- Su, C.-T.; Wu, T.-S.; Lee, T.-H.; Huang, C.-L. Capacity planning with flow and reliability evaluation using monte carlo simulation. IEEE Trans. Reliab. 1986, 35, 518–522. [Google Scholar] [CrossRef]
- Masuda, T.; Morimura, T.; Nakano, T.; Maruyama, O.; Mimura, T.; Yasui, T.; Agatsuma, K.; Ishiyama, A. Safety and reliability of 66-kV class HTS cable systems in short-circuit current accidents-experimental results on 40m cable system. IEEE Trans. Appl. Supercond. 2017, 27, 5401504. [Google Scholar] [CrossRef]
- Grigsby, L.L. Power Systems, 3rd ed.; CRC Press: Boca Raton, FL, USA, 2016. [Google Scholar]
- Nazemi, M.; Dommerque, R.; Daniel, S. New evaluation concept for electromagnetic interference of HVDC cables to neighboring buried pipelines. In Proceedings of the 2023 International Symposium on Electromagnetic Compatibility, Hangzhou, China, 20–23 October 2023; pp. 1–6. [Google Scholar] [CrossRef]
- Liu, Z.; OuYang, B.; Chen, Z.; Zhao, P.; Zhao, J. Research on circuit parameter configuration of DC superimposed impulse voltage test on UHV DC cable. In Proceedings of the 2020 IEEE 4th Conference on Energy Internet and Energy System Integration (EI2), Wuhan, China, 30 October–1 November 2020; pp. 3372–3377. [Google Scholar] [CrossRef]
- Yuan, J. Risk Assessment Method for Maintenance and Replacement of High Voltage Cables Based on Statistical Model. Master’s Thesis, Wuhan University, Wuhan, China, 2021. [Google Scholar] [CrossRef]








| Data Type | Network Performance Indicators | Cable Performance Indicators |
|---|---|---|
| Parameter 1 | Expected frequency of load curtailment(EFLC) | Expected frequency of emergency loading(FEEL) |
| Parameter 2 | Expected duration of load curtailment(EDLC) | expected duration of emergency loading(EDEL) |
| Parameter 3 | Expected energy not served(EENS) | Expected equivalent cable ageing(EECA) |
| Parameter 4 | Expected frequency of network failures(EFNF) | Expected frequency of cable failure(EFCF) |
| Parameter 5 | Expected equivalent network ageing(EENA) | / |
| Parameter 6 | Expected interruption costs(EIC) | / |
| Cable Type | A | B | C | D |
|---|---|---|---|---|
| sectional area (mm2) | 400 | 630 | 400 | 800 |
| R90 (Ω/km) | 0.059 | 0.039 | 0.064 | 0.036 |
| X (Ω/km) | 0.12 | 0.108 | 0.095 | 0.088 |
| B (S/km) | 6.48 × 10−5 | 8.38 × 10−5 | 1.422 × 10−4 | 1.99 × 10−4 |
| Icon (A) | 791 | 1011 | 846 | 1200 |
| ILTE (A) | 870 | 1115 | 933 | 1324 |
| ISTE (A) | 904 | 1155 | 967 | 1373 |
| Cable Number | Type | Length/Miles | Interruption Time (h/Occ.) | Failure Rate (Occ./Year) |
|---|---|---|---|---|
| 1 | B | 9.74 | 24.4 | 0.297 |
| 2 | B | 9.74 | 24.4 | 0.298 |
| 3 | A | 16.51 | 33.8 | 0.332 |
| 4 | A | 14.38 | 32.4 | 0.321 |
| 5 | A | 13.26 | 30.6 | 0.311 |
| 6 | A | 14.24 | 30.4 | 0.312 |
| 7 | A | 14.29 | 30.4 | 0.313 |
| 8 | A | 3.21 | 16.2 | 0.238 |
| 9 | C | 0.72 | 12.2 | 0.205 |
| 10 | C | 0.86 | 12.5 | 0.212 |
| 11 | D | 0.47 | 11.9 | 0.204 |
| 12 | C | 0.38 | 11.7 | 0.203 |
| 13 | C | 0.92 | 12.5 | 0.215 |
| 14 | C | 0.68 | 12.2 | 0.213 |
| 15 | C | 0.92 | 12.5 | 0.215 |
| 16 | C | 1.36 | 12.9 | 0.221 |
| Scenario | Model Variable | Risk Description | |
|---|---|---|---|
| Basic information(BC) | emergency rating(ER) not used | ||
| High load ER failure | Sc1 | α = β = 0 | ER and no increased risk |
| Sc2 | α = 10, β = 0, α = 20, β = 0 and α = 30, β = 0 | ER and unfavorable risks in cable laying | |
| Sc3 | α = β = 10, α = β = 20 and α = β = 30 | ER, adverse risk of cable laying + fixed year lifecycle aging | |
| Sc4 | α = 10, β = 9 and a = 0.05, b = 0.2 | ER, adverse risk of cable laying + aging of operation lifecycle | |
| Scenario | Variable | EENS (MWh/Year) | EFLC (Time/Year) | EDLC (h/Year) | EFNF (Time/Year) | EIC ($) | EENATS (h/Year) | EENASS (h/Year) |
|---|---|---|---|---|---|---|---|---|
| BC | Without ER | 73.34 | 2.89 | 15.18 | 20.88 | 257,894 | 161.97 | 412.4 |
| Sc1 | α = β = 0 | 30.15 | 1.12 | 6.07 | 20.96 | 101,316 | 164.47 | 488.94 |
| Sc2 | α = 10, β = 0 | 31.16 | 1.17 | 6.32 | 21.15 | 106,579 | 164.72 | 495.32 |
| α = 20, β = 0 | 36.47 | 1.33 | 7.36 | 21.67 | 123,684 | 165.37 | 511.18 | |
| α = 30, β = 0 | 57.99 | 1.87 | 10.95 | 22.82 | 202,632 | 167.03 | 550.23 | |
| Sc3 | α = β = 10 | 37.48 | 1.36 | 7.51 | 21.75 | 128,947 | 165.46 | 512.42 |
| α = β = 20 | 110.75 | 3.1 | 19.34 | 25.37 | 396,053 | 170.46 | 640.73 | |
| α = β = 30 | 429.37 | 6.67 | 47.61 | 30.34 | 1,568,421 | 178.22 | 824.77 |
| Scenario | Cable Number | EDEL (h/Year) | FEEL (Time/Year) | EFCF (Time/Year) | EECA (h/Year) |
|---|---|---|---|---|---|
| BC | C11 | 0 | 0 | 0 | 0 |
| C10 | 0 | 0 | 0 | 0 | |
| C13 | 0 | 0 | 0 | 0 | |
| Sc1 (α = β = 0) | C11 | 13.92 | 3.8 | 1.2 | 7.5 |
| C10 | 5.59 | 1.9 | 0.2 | 1 | |
| C13 | 5.07 | 1.9 | 0.1 | 0.4 |
| Cable Number | Operating Time | Operating Environment | Average Load Rate (%) | Remaining Useful Life (days) | Failure Probability After 25 Years (%) | EFCF (Time/Year) |
|---|---|---|---|---|---|---|
| 1 | 4352 | Directly buried | 0.76 | 1587 | 24.6 | 4.62 |
| 2 | 4625 | Directly buried | 0.76 | 1164 | 28.4 | 4.84 |
| 3 | 5621 | Non directly buried | 0.15 | 29,877 | 0.52 | 0.62 |
| 4 | 7153 | Directly buried | 0.19 | 16,765 | 7.51 | 0.86 |
| 5 | 7456 | Non directly buried | 0.11 | 30,950 | 0.44 | 0.43 |
| 6 | 7456 | Non directly buried | 0.08 | 33,606 | 0.3 | 0.12 |
| 7 | 7456 | Non directly buried | 0.17 | 26,877 | 0.85 | 0.78 |
| 8 | 7456 | Non directly buried | 0.11 | 30,588 | 0.47 | 0.46 |
| 9 | 8223 | Directly buried | 0.23 | 15,224 | 11.72 | 1.02 |
| 10 | 8223 | Directly buried | 0.25 | 14,593 | 14.08 | 1.14 |
| 11 | 8342 | Non directly buried | 0.34 | 18,233 | 5.16 | 1.36 |
| 12 | 8612 | Directly buried | 0.06 | 24,309 | 1.38 | 0.08 |
Disclaimer/Publisher’s Note: The statements, opinions and data contained in all publications are solely those of the individual author(s) and contributor(s) and not of MDPI and/or the editor(s). MDPI and/or the editor(s) disclaim responsibility for any injury to people or property resulting from any ideas, methods, instructions or products referred to in the content. |
© 2025 by the authors. Licensee MDPI, Basel, Switzerland. This article is an open access article distributed under the terms and conditions of the Creative Commons Attribution (CC BY) license (https://creativecommons.org/licenses/by/4.0/).
Share and Cite
Zhang, J.; Wang, B.; Ma, H.; He, Y.; Wang, H.; Zhang, H. Reliability Evaluation Method for Underground Cables Based on Double Sequence Monte Carlo Simulation. Processes 2025, 13, 505. https://doi.org/10.3390/pr13020505
Zhang J, Wang B, Ma H, He Y, Wang H, Zhang H. Reliability Evaluation Method for Underground Cables Based on Double Sequence Monte Carlo Simulation. Processes. 2025; 13(2):505. https://doi.org/10.3390/pr13020505
Chicago/Turabian StyleZhang, Jiaxing, Bo Wang, Hengrui Ma, Yifan He, Hongxia Wang, and Hanqi Zhang. 2025. "Reliability Evaluation Method for Underground Cables Based on Double Sequence Monte Carlo Simulation" Processes 13, no. 2: 505. https://doi.org/10.3390/pr13020505
APA StyleZhang, J., Wang, B., Ma, H., He, Y., Wang, H., & Zhang, H. (2025). Reliability Evaluation Method for Underground Cables Based on Double Sequence Monte Carlo Simulation. Processes, 13(2), 505. https://doi.org/10.3390/pr13020505
