Load Frequency Control of Power Systems Based on Deep Reinforcement Learning with Leader–Follower Consensus Control for State of Charge
Abstract
1. Introduction
- While existing studies focus either on either single large-scale ESSs or simple aggregation of distributed ESSs without considering system scalability, this paper adopts the ESA concept to aggregate numerous small-scale distributed ESSs. This not only resolves the long-standing issue of individual small ESSs being unable to effectively participate in grid regulation due to limited capacity but also enables the aggregated ESA to function as a unified entity from the system operator’s perspective—significantly improving scalability and plug-and-play flexibility, which are rarely addressed in existing aggregation-based strategies.
- Unlike conventional consensus control algorithms for ESS coordination that suffer from slow convergence and fail to simultaneously optimize power tracking and SoC balancing, a leader–follower finite-time consensus control algorithm is proposed. This algorithm guarantees finite-time convergence of both ESS power tracking accuracy and SoC balancing, addressing the dynamic regulation inefficiencies of existing methods and enhancing the transient and steady-state performance of the LFC system.
- In contrast to fixed-gain control strategies that lack adaptability to stochastic RES output variations and sudden load changes, this paper employs a Deep Deterministic Policy Gradient (DDPG) algorithm integrated with Recurrent Neural Networks (RNNs) to adaptively adjust consensus control gains. The RNN’s ability to capture temporal dependencies and DDPG’s advantage in optimizing continuous control actions enable the framework to dynamically respond to grid uncertainties—strengthening the robustness of the ESA-LFC system and ensuring stable frequency regulation under complex dynamic operating conditions, which is a key improvement over existing adaptive control schemes that ignore temporal characteristics of grid disturbances.
2. LFC Framework with Energy Storage Aggregators
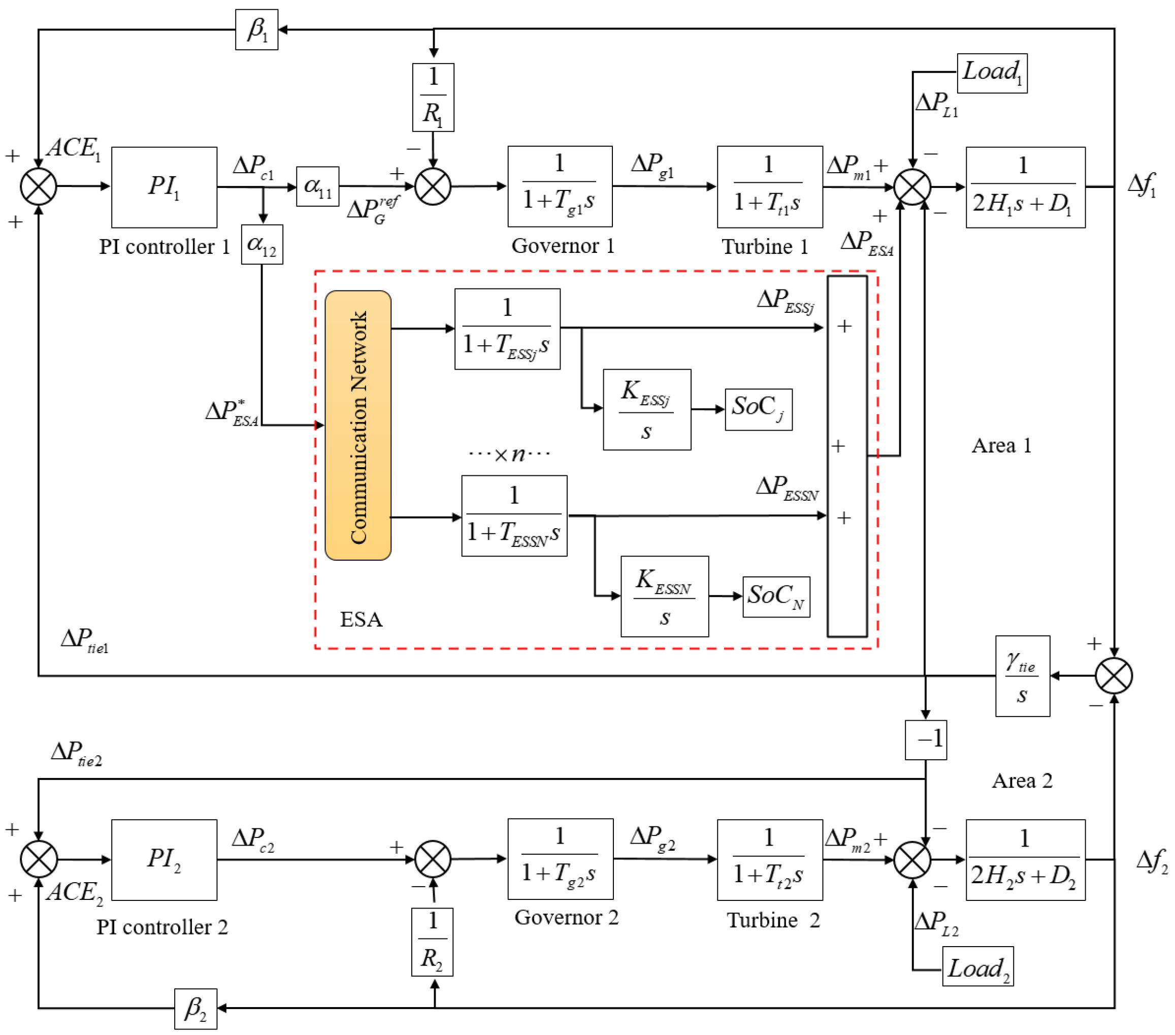
2.1. System Architecture Overview
2.2. LFC Framework
3. Leader–Follower Consensus Coordination Strategy for ESSs
3.1. Communication Network Structure
3.2. Consensus-Based Coordination Strategy
4. DDPG with RNN for Adaptive Tuning
5. Case Study
5.1. Validation on Single-Area Power System
5.2. Validation on Two-Area Interconnected Power System
6. Conclusions
Author Contributions
Funding
Data Availability Statement
Conflicts of Interest
References
- Huang, B.B.; Zhang, Y.Z.; Wang, C.X. New Energy Development and Issues in China during the 14th Five-Year Plan. Electr. Power 2020, 53, 1–9. [Google Scholar]
- Zou, C.; Zhao, Q.; Zhang, G.; Xiong, B. Energy Revolution: From Fossil Energy to New Energy. Nat. Gas Ind. 2016, 36, 1–10. [Google Scholar]
- Wu, Z.; Zhang, M.; Gao, S.; Wu, Z.G.; Guan, X. Physics-informed reinforcement learning for real-time optimal power flow with renewable energy resources. IEEE Trans. Sustain. Energy 2024, 16, 216–226. [Google Scholar] [CrossRef]
- Wu, Z.; Zhang, M.; Fan, B.; Shi, Y.; Guan, X. Deep Synchronization Control of Grid-Forming Converters: A Reinforcement Learning Approach. IEEE/CAA J. Autom. Sin. 2025, 12, 273–275. [Google Scholar] [CrossRef]
- Knap, V.; Chaudhary, S.K.; Stroe, D.-I.; Swierczynski, M.; Craciun, B.-I.; Teodorescu, R. Sizing of an Energy Storage System for Grid Inertial Response and Primary Frequency Reserve. IEEE Trans. Power Syst. 2016, 31, 3447–3456. [Google Scholar] [CrossRef]
- Kundur, P. Power System Stability and Control; McGraw-Hill: New York, NY, USA, 1994. [Google Scholar]
- Sun, G.H.; Wang, E.N.; He, T. Fast response scheme of photovoltaic frequency based on self-adaptive transient droop control. Therm. Power Gener. 2019, 48, 94–100. [Google Scholar]
- Zhang, R.Q.; Ma, L.Y.; Ma, Y.G. Active Disturbance Rejection Control of Thermal Power Unit Coordinated System Based on Frequency Domain Analysis. Telkomnika 2016, 14, 162–170. [Google Scholar] [CrossRef][Green Version]
- Zhang, Z.J.; Li, J.; Chen, J.B. Research on Dead-Time Compensation of Inverter Based on Fuzzy Adaptive PI Control. In Proceedings of the 2019 Chinese Automation Congress (CAC), Hangzhou, China, 22–24 November 2019; pp. 5664–5668. [Google Scholar]
- Turk, A.; Sandelic, M.; Noto, G.; Pillai, J.R.; Chaudhary, S.K. Primary Frequency Regulation Supported by Battery Storage Systems in Power System Dominated by Renewable Energy Sources. J. Eng. 2019, 2019, 4986–4990. [Google Scholar] [CrossRef]
- Shi, Y.; Xu, B.; Wang, D.; Zhang, B. Using Battery Storage for Peak Shaving and Frequency Regulation: Joint Optimization for Super Linear Gains. IEEE Trans. Power Syst. 2018, 33, 2882–2894. [Google Scholar] [CrossRef]
- Megel, O.; Liu, T.; Hill, D.; Andersson, G. Distributed Secondary Frequency Control Algorithm Considering Storage Efficiency. IEEE Trans. Smart Grid 2018, 9, 6214–6228. [Google Scholar] [CrossRef]
- Li, X.R.; Huang, J.Y.; Li, P.Q. Performance Evaluation of Primary Frequency Regulation Considering Battery Energy Storage Model. High Volt. Eng. 2015, 41, 2135–2141. [Google Scholar]
- Cheng, Y.Z.; Tabrizi, M.; Sahni, M. Dynamic Available AGC Based Approach for Enhancing Utility Scale Energy Storage Performance. IEEE Trans. Smart Grid 2014, 5, 1070–1078. [Google Scholar] [CrossRef]
- Tewari, S.; Mohan, N. Value of NAS Energy Storage Toward Integrating Wind: Result from the Wind to Battery Project. IEEE Trans. Power Syst. 2013, 28, 532–541. [Google Scholar] [CrossRef]
- Huang, J.Y.; Liu, B.; Li, X.R. Economic Analysis of Energy Storage Participating in Fast Frequency Regulation. Electr. Energy Manag. Technol. 2017, 23, 65–70. [Google Scholar]
- Sun, G.H.; Wang, X.H.; Chen, Y.Z. Analysis of Economic Benefits of Frequency Modulation by Energy Storage Combined Generating Units. J. Power Suppl. 2020, 18, 151–156. [Google Scholar]
- Wang, H.W.; Zhang, P. Design and Research on Joint Frequency Modulation System for 350 MW Grade Thermal Power Unit and Energy Storage. Electr. Eng. 2019, 492, 61–63+117. [Google Scholar]
- Lu, X.J.; Yi, J.W.; Li, Y. Optimal Control Strategy of AGC With Participation of Energy Storage System Based on Multi-objective Mesh Adaptive Direct Search Algorithm. Power Syst. Technol. 2019, 43, 2116–2124. [Google Scholar]
- Li, X.R.; Huang, J.Y.; Chen, Y.Y. Battery Energy Storage Control Strategy in Secondary Frequency Regulation Considering Its Action Moment and Depth. Trans. China Electrotech. Soc. 2017, 32, 224–233. [Google Scholar]
- Jia, Y.B.; Zheng, J.; Chen, H. Capacity Allocation Optimization of Energy Storage in Thermal-Storage Frequency Regulation Dispatch System Based on EEMD. Power Syst. Technol. 2018, 42, 2930–2937. [Google Scholar]
- Xie, X.; Guo, Y.; Wang, B. Improving AGC Performance of Coal-Fueled Thermal Generators Using Multi-MW Scale BESS: A Practical Application. IEEE Trans. Smart Grid 2018, 9, 1769–1777. [Google Scholar] [CrossRef]
- Guo, X.X.; Li, L.; Cheng, Z.L. Frequency and Voltage Modulation Control Strategy for Hybrid Energy Storage Device in Wind Power Island Mode. Power Syst. Clean Energy 2019, 35, 96–102. [Google Scholar]
- Niu, Y.; Zhang, F.; Zhang, H. Optimal Control Strategy and Capacity Planning of Hybrid Energy Storage System for Improving AGC Performance of Thermal Power Units. Autom. Electr. Power Syst. 2016, 40, 16A1122655. [Google Scholar]
- Lyu, L.; Chen, S.; Zhang, X. Control strategy for secondary frequency regulation of power system considering SOC consensus of large-scale battery energy storage. Therm. Power Gener. 2021, 50, 108–117. [Google Scholar]
- Wang, Y.; Xu, Y.; Tang, Y.; Liao, K.; Syed, M.H.; Guillo-Sansano, E.; Burt, G. Aggregated Energy Storage for Power System Frequency Control: A Finite-Time Consensus Approach. IEEE Trans. Smart Grid 2019, 10, 3675–3686. [Google Scholar] [CrossRef]
- Chen, X.; Zhang, M.; Wu, Z.; Wu, L.; Guan, X. Model-free load frequency control of nonlinear power systems based on deep reinforcement learning. IEEE Trans. Ind. Inform. 2024, 20, 6825–6833. [Google Scholar] [CrossRef]
- Chen, X.; Zhang, M.; Wu, Z.; Yu, L.; Hatziargyriou, N.D.; Guan, X. Load Frequency Control of Multi-microgrids Based on Deep Deterministic Policy Gradient Integrated with Online Learning. IEEE Trans. Smart Grid 2025, 16, 4266–4278. [Google Scholar] [CrossRef]
- Huang, C.; Yang, M.; Ge, H.; Deng, S.; Chen, C. DMPC-based load frequency control of multi-area power systems with heterogeneous energy storage system considering SoC consensus. Electr. Power Syst. Res. 2024, 228, 110064. [Google Scholar] [CrossRef]










| (pu/Hz) | (s) | (Hz/pu) | (s) | (s) |
|---|---|---|---|---|
| 0.015 | 0.0833 | 3.00 | 0.08 | 0.40 |
| 0.016 | 0.1008 | 2.73 | 0.06 | 0.43 |
| ESS | (s) | (p.u.·h) | (p.u.) | |
|---|---|---|---|---|
| SCES | 0.005 | 0.0025 | ||
| VRFBES | 0.040 | 0.0040 | ||
| LABES | 1.000 | 0.0065 | ||
| LIPBES | 0.020 | 0.0015 |
| Metric | Traditional PID | Leader–Follower | The Proposed |
|---|---|---|---|
| Maximum Frequency Deviation (Hz) | 0.0348 | 0.0375 | 0.0260 |
| Settling Time (s) | 0.9400 | 0.8430 | 0.7320 |
| SoC Synchronization Time (s) | Not Converged | 5.1290 | 5.1640 |
| Average Control Effort (p.u.) | 0.0005 | 0.0008 | 0.0008 |
| Maximum Generator Power Deviation (p.u.) | 0.0234 | 0.0221 | 0.0182 |
| Frequency Regulation Stability Index | 0.1626 | 0.2464 | 0.0960 |
Disclaimer/Publisher’s Note: The statements, opinions and data contained in all publications are solely those of the individual author(s) and contributor(s) and not of MDPI and/or the editor(s). MDPI and/or the editor(s) disclaim responsibility for any injury to people or property resulting from any ideas, methods, instructions or products referred to in the content. |
© 2025 by the authors. Licensee MDPI, Basel, Switzerland. This article is an open access article distributed under the terms and conditions of the Creative Commons Attribution (CC BY) license (https://creativecommons.org/licenses/by/4.0/).
Share and Cite
Li, Y.; Gao, S.; Chen, X.; Fan, D.; Zhang, M. Load Frequency Control of Power Systems Based on Deep Reinforcement Learning with Leader–Follower Consensus Control for State of Charge. Processes 2025, 13, 3669. https://doi.org/10.3390/pr13113669
Li Y, Gao S, Chen X, Fan D, Zhang M. Load Frequency Control of Power Systems Based on Deep Reinforcement Learning with Leader–Follower Consensus Control for State of Charge. Processes. 2025; 13(11):3669. https://doi.org/10.3390/pr13113669
Chicago/Turabian StyleLi, Yudun, Song Gao, Xiaodi Chen, Deling Fan, and Meng Zhang. 2025. "Load Frequency Control of Power Systems Based on Deep Reinforcement Learning with Leader–Follower Consensus Control for State of Charge" Processes 13, no. 11: 3669. https://doi.org/10.3390/pr13113669
APA StyleLi, Y., Gao, S., Chen, X., Fan, D., & Zhang, M. (2025). Load Frequency Control of Power Systems Based on Deep Reinforcement Learning with Leader–Follower Consensus Control for State of Charge. Processes, 13(11), 3669. https://doi.org/10.3390/pr13113669

