Abstract
During extreme space weather events, transient geomagnetic disturbances initiated by solar eruptive activities can induce geomagnetically induced currents (GICs), which have severe impacts on power grid systems and oil/gas pipelines. Observations indicate that GICs in power grids are characterized by large fluctuation amplitudes, broad frequency ranges, and significant randomness. Their behavior is influenced by several factors, including the sources of space weather disturbance, Earth’s electrical conductivity distribution, the structural integrity and performance of power grid equipment, and so on. This paper presents a hybrid prediction using actual GIC data from power grids and deep learning techniques. We employ various technical methods, including complete ensemble empirical mode decomposition with adaptive noise (CEEMDAN), convolutional neural networks (CNNs), long short-term memory (LSTM) networks, and attention mechanisms, to investigate short-term prediction methods for local grid GICs. The study uses GIC monitoring samples from 8 November 2004 for model training and testing. The results are evaluated using the coefficient of determination , root mean square error (RMSE), and mean absolute error (MAE). Preliminary research suggests that the combined CEEMDAN–CNN–LSTM–attention model significantly improves prediction accuracy and reduces the time delay in GIC prediction during geomagnetic storms compared to using LSTM neural networks alone.
1. Introduction
Eruptions of intense solar activity result in the ejection of hundreds of millions of tons of ultra-high-temperature plasma from coronal active regions. This plasma disperses with the solar wind, forming coronal mass ejections (CMEs) [1]. When a CME approaches near-Earth space and interacts with the Earth’s magnetosphere, it induces a significant global disturbance in the geomagnetic field, known as a geomagnetic storm. The resulting magnetic field perturbation generates an induced electric field in the Earth’s crust, which in turn drives geomagnetically induced currents (GICs) in artificial conductive systems [2]. These GICs pose substantial threats to large artificial conductive technical infrastructure, such as power grids and oil or gas pipelines.
Following the Quebec incident in Canada in 1989 [3], the potential threat of extreme space weather to high-latitude power grids has been widely discussed. After the Halloween geomagnetic storm events in 2003, power grids in mid- and low-latitude countries, including China, Australia, New Zealand, and Brazil, reported significant GIC phenomena [4,5]. Notably, during the intense geomagnetic storm in November 2004, studies indicated that the GIC risk at the grounded neutral point of some transformers at the Lingao Nuclear Power Station in China reached 75.5 A [6]. This current amplitude significantly exceeds the operational stability threshold for transformers, warranting the attention of power grid authorities.
Early theoretical research on GICs is exemplified by the plane wave model developed by Pirjola et al. [7] and the complex image method by Boteler et al. [8]. Expanding upon these foundational works, Viljanen et al. [9] introduced a suite of rapid calculation methods for space currents, aligning with the equivalent current system theory. Ngwira et al. [10] improved the traditional plane wave algorithm by incorporating a layered geoelectric conductivity model, subsequently applying this refined model to investigate GICs within the South African power grid. Simultaneously, empirical GIC prediction models have been formulated, utilizing local satellite observations of the interplanetary solar wind at 1 AU, along with solar wind parameters and geomagnetic field data as inputs [11]. These models have enabled comprehensive statistical analyses, examining the relationships among GIC intensity, frequency, site latitudes, voltage levels, and line orientations.
For a long time, due to the lack of direct observation of GIC in the power grid, the disturbances of local geomagnetic horizontal components is often studied as a substitute for GIC. Taking the observations of interplanetary magnetic field and plasma in the adjacent solar wind at 1 AU as input, the global magnetohydrodynamic (MHD) model could be realized based on the Space Weather Modeling Framework (SWMF) [12]. Zhang, J. J. et al. [13] simulated the possible power grid response of the geomagnetic storm on 23 July 2012, by combining the geoelectric conductivity model of the southeastern coast of China and the low-latitude power grid model, then evaluated the risk of GIC as high as 400 A in the 500 kV power grid in Guangdong during this geomagnetic storm.
The rapid advancement of artificial intelligence has led to the increasing adoption of deep learning methodologies in space weather forecasting, with some empirical models being supplanted. Notably, long short term memory (LSTM) networks, a type of multi-parameter time recurrent neural network, excel in forecasting instantaneous temporal fluctuations within time series data. In 2018, Tan et al. [14] leveraged solar wind and interplanetary magnetic field observations from the ACE satellite to develop an LSTM-based model for predicting the Kp index. Gruet et al. [15] further enhanced forecasting capabilities by integrating LSTM with Gaussian processes (GP) to predict the geomagnetic index (Dst) for the subsequent six-hour period.
Recent studies indicate that neural network models, with LSTM as the core, are valuable tools for investigating geomagnetic disturbances and the instantaneous fluctuations of power grid GICs during storms. However, these models still face challenges, such as significant time delays and absolute errors. Zhang et al. [16] demonstrated that applying empirical mode decomposition (EMD) to LSTM modeling can enhance the accuracy of LSTM-based forecasts. Armando et al. [17] integrated LSTM with convolutional neural networks (CNNs) to achieve a two-hour advanced prediction of geomagnetic indices (SYM-H and ASY-H). Bailey et al. [18] used the LSTM for direct (utilizing GIC monitoring data as input) and indirect (employing the geomagnetically induced electric field calculated by the plane wave model as input) prediction studies on local power grid GICs.
The existing theoretical frameworks and indirect methodologies for forecasting GIC in power grids are already relatively mature. Nonetheless, the GIC impact on local power grids is predominantly influenced by three variables: the amplitude and temporal variations of geomagnetic disturbances, local geoelectrical conductivity, and the structural characteristics of the power system, which include numerous uncertainties. To develop a more precise and robust GIC prediction model, reliance on actual power grid monitoring data is imperative. Consequently, this paper endeavors to employ deep learning techniques for the direct prediction of short-term GIC in local power grids. Furthermore, considering the non-stationary, nonlinear, and multi-scale attributes of GIC measurement data, this study introduces a hybrid modeling approach that integrates empirical mode decomposition, convolutional neural networks, and LSTM neural networks with an attention mechanism. The subsequent sections will be presented in detail: the data processing and prediction methodologies, model training and validation, as well as results and discussions.
2. Methodology
The primary modeling approach presented in this paper is outlined as follows: Initially, the GIC data are decomposed adaptively into a series of intrinsic mode functions (IMFs) and residuals (R) using the complete ensemble empirical mode decomposition with adaptive noise (CEEMDAN). Subsequently, a CNN is employed to efficiently extract features from these IMFs, which are then fed into an LSTM network for training. This process can deeply derive the information from various time scales within the time series signal. An attention mechanism is subsequently applied to assign weights to salient features, thereby enhancing model learning efficiency. Ultimately, the predicted sequences from all IMFs and R are aggregated to derive the final prediction outcome. The model’s performance is subsequently assessed using several standard quantitative metrics. The subsequent sections will provide a concise overview of the principal analysis methodologies.
2.1. CEEMDAN
EMD represents an adaptive time-frequency analysis technique, fundamentally facilitating the stationary processing of signals [19]. Zhaohua Wu and Huang proposed the ensemble empirical mode decomposition (EEMD) [20], which significantly improved the mode mixing issue in EMD by incorporating white noise into the signal to be decomposed and subsequently averaging the resultant decompositions. Further enhancing these methods, TORRES et al. developed the CEEMDAN algorithm, which not only mitigated the mode mixing prevalent in EMD but also effectively eliminated the residual Gaussian white noise associated with the EEMD process.
The decomposition result of the original signal by CEEMDAN [21] can be expressed as:
In the formula, is the component obtained by CEEMDAN decomposition, N is the number of components, is the residual signal at the stage, is the component after decomposition, is the signal-to-noise ratio added in the stage, k is the total number of modes, is the adaptive Gaussian white noise added in the processing, is the original signal.
2.2. CNN
CNNs are among the most prevalent models in deep learning [22]. They comprise principal components such as convolutional layers, pooling layers, and dense layers. CNNs utilize convolutional and pooling layers to extract diverse feature vectors from input data using convolution kernels. The “Relu” activation function is then applied for dimensionality reduction by diminishing the influence of less significant features. As a specialized form of deep feedforward network, CNNs are extensively employed for processing time series, images, and audio. Two-dimensional CNNs (Conv2D) are particularly prevalent in image recognition and processing, while one-dimensional CNNs (Conv1D) are more suitable for time series prediction tasks. Consequently, this study employs Conv1D to extract features from data, which are subsequently integrated with LSTM for training. The local receptive fields and weight sharing characteristics of CNNs diminish the complexity of the input matrices and the computational load of the model, thereby enhancing the training efficiency and predictive accuracy of the LSTM.
The structure of the CNN neural network is shown in Figure 1. The lower boxes in the figure from left to right represent the following: input layer, convolution kernel, convolution layer, pooling layer, dense layer, and output layer. The calculation method of convolution is as follows:
Figure 1.
The structure of the convolutional neural network.
In the formula, is the output result of convolution, is the Relu activation function of this convolution layer; is the input of the convolution layer; is the weight of the convolution kernel connected to the feature; and is the bias matrix of the convolution layer.
2.3. LSTM
The LSTM network is a variant of the RNN engineered to address the challenges of gradient explosion and vanishing gradients that commonly afflict RNNs [18]. LSTM incorporates a “memory cell” along with three regulatory gate mechanisms—an input gate, a forget gate, and an output gate—which collectively govern the flow of information within the network. This architecture enhances the prediction of time series data, making LSTM extensively utilized in such predictive tasks. Specifically, the input gate ascertains whether new input information should be integrated into the memory cell, the forget gate evaluates which information should be erased from the memory cell, and the output gate manages the transfer of information from the memory cell to the subsequent layer or the network’s output.
The structure of the LSTM neural network is shown in Figure 2. is used to represent the GIC input data. represents the input data in t. is the forgotten data in t. is the output data in t. and are the hidden state and cell state in , where nonlinearity is added in the form of and activation functions (11). All of the elements of the memory cell are described below [14].
Figure 2.
Structure of long short term memory neural network.
Forgetting gate function:
Input gate function:
Unit status:
Output gate function:
Unit hidden layer output:
Sigmoid function:
tanh:
In each of the above functions, , , , and are the corresponding weight matrices of the forget gate, input gate, memory cell, and output gate, respectively. , , , and , respectively, represent the bias terms of the forget gate, input gate, memory cell, and output gate. ∗ represents the Hadamard product of matrices.
2.4. Attention Mechanism
The attention mechanism emulates human attentive processes, enabling models to discern salient from less relevant components within data by assigning weight coefficients. This mechanism leverages the intrinsic information contained within data features for attentional interactions, facilitating the allocation of limited resources to pertinent input segments while disregarding irrelevant interference. Consequently, it enhances the operational efficiency and predictive accuracy of machine learning models [23].
The attention mechanism structure is shown in Figure 3. Firstly, the correlation between the query vector Q (Query) and the key vector K (Key) matrix is calculated through the attention convergence function F. The correlation is normalized to −1∼1 by the Softmax function. Finally, the attention score is multiplied by the V (Value) matrix to redistribute the values in the V matrix [23].
Figure 3.
Structure of attention mechanism.
In the formula, is the dimension of K and has a scaling effect on the value after the dot product of Q and K, and , , are the corresponding weight parameters.
3. Training and Testing
3.1. Procedure
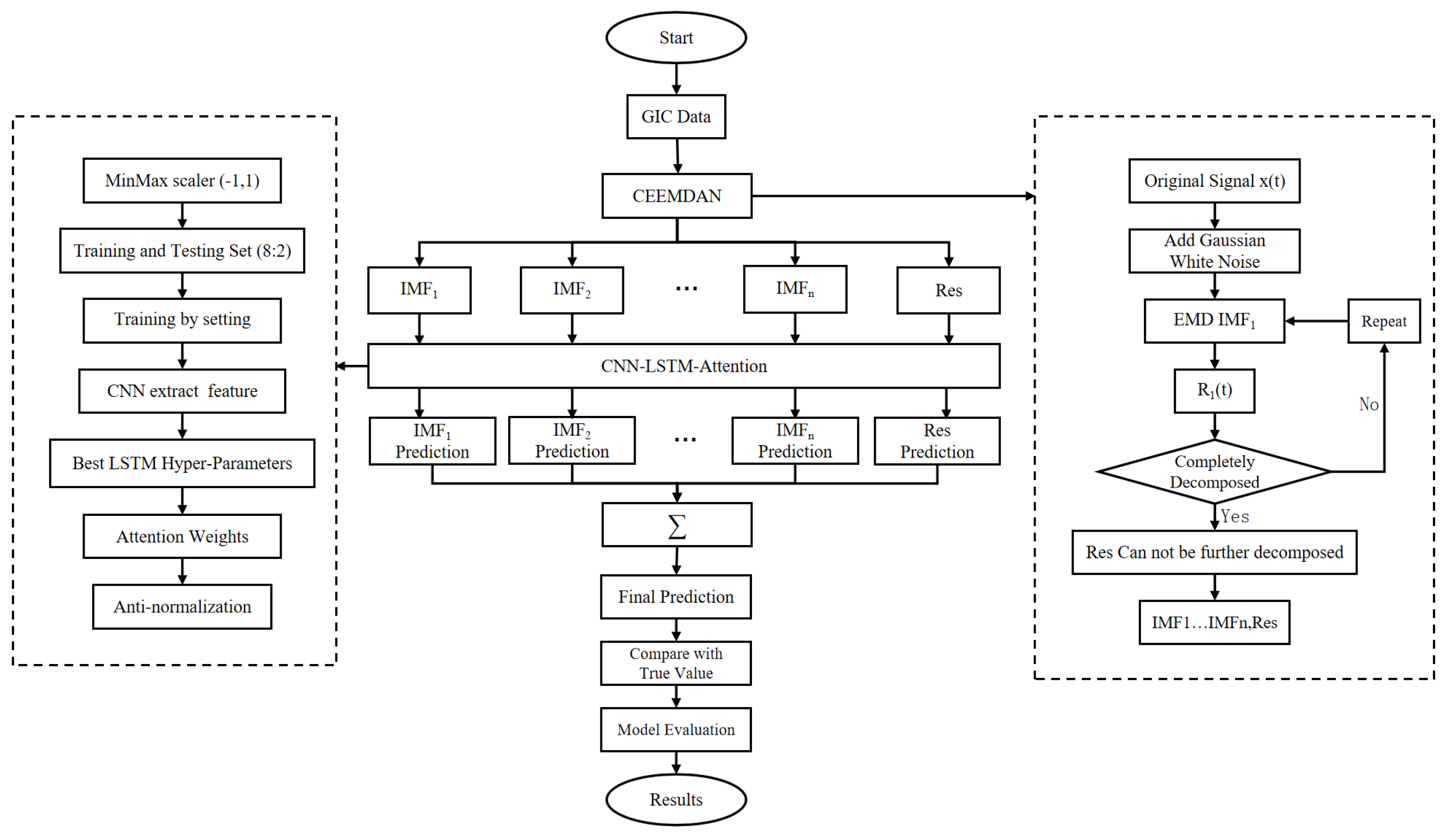
This paper proposes a short-term GIC prediction method based on the CEEMDAN–CNN–LSTM–attention network. The model structure is shown in Figure 4. Specifically, it includes the following steps:
Figure 4.
Structure of CEEMDAN–CNN–LSTM–attention model.
- Decompose the GIC data by CEEMDAN to obtain the intrinsic modes , ,… and R.
- The intrinsic modes and residuals are respectively normalized by MinMax to the interval (−1, 1), and the data sets are divided according to 8:2 for both.
- The training set is input into the CNN to further extract features. After feature extraction, the training set enters the LSTM layer for training and then the attention layer to adjust the training weights. During the training process, different hyperparameters are input, and the grid search method (Grid SeaschCV) is used to find the best hyperparameters;
- The final inverse-normalized training result is obtained with the best hyperparameters. Then, the prediction results of different intrinsic modes are accumulated and compared with the observed data. A comprehensive evaluation of the prediction model is conducted.
The CPU used for training the model was 12th Gen Intel(R) Core(TM) i5-12500H at 2.50 GHz, and the RAM was 16.0 GB. The neural network model was constructed using python 3.8.3 in this paper involves seven libraries: numpy 1.23.4, pandas 1.5.3, matplotlib 3.7.1, sklearn 1.1.3, tensorflow-cpu 2.4.1, and keras 2.4.3. Among them, numpy and pandas were used for data preprocessing. The plt function in matplotlib was used to create images. The MinMaxScaler function in sklearn was used for normalization. The tensorflow and keras libraries were used to build the CNN, LSTM, and attention models.
The hyperparameters used in this article are shown in the Table 1.
Table 1.
Hyperparameters of LSTM.
3.2. Evaluation
In order to facilitate the comparison of the prediction performance of each group of models, this paper uses the coefficient of determination (), root mean squared error (RMSE), and mean absolute error (MAE) to evaluate the algorithm model [17] as follows:
In Equations (21) and (22), n represents the number of predicted values participating, represents the predicted value of the model, represents the true value of the site, and represents the variance of the predicted value. Among them, represents the fitting degree of the model. The closer the value of is to 1, the better the model prediction effect; the closer the values of the two indicators RMSE and MAE are to 0, the better the model prediction effect and the smaller the error.
4. Results and Discussion
4.1. Data
The GIC data employed in this study were obtained from the direct current (DC) monitoring at the neutral point of a transformer within the Lingao Nuclear Power Station in Guangdong. The station is situated at a geographic coordinate of 22.6° N latitude and 114.6° E longitude. The time range of the dataset is from 10:30 UT on 7 November 2004 to 12:30 UT on 8 November 2004. The sampling interval for the original signal was 1 s, so this dataset has a total of 93,600 points.
4.2. Events
The waveform diagram of the original GIC signals is depicted in Figure 5. The time span covers from 10:30 UT on 7 November 2004 to 12:30 UT on 8 November 2004, totaling 26 h. The data evolution curve illustrates that the GIC observation data exhibit characteristics of instability and substantial fluctuations. The GIC intensity peaks at approximately −40 A at 18:28 on 7 November.
Figure 5.
Partition of GIC training and testing sets.
The division of GIC data into training and testing sets is illustrated in Figure 5. The portion represented by the green solid line in Figure 5 serves as the GIC training set, comprising a total of 74,880 data samples. Inclusion of the GIC peak value within the training set significantly enhances the model’s predictive performance. Conversely, the red solid line denotes the prediction set, which consists of 18,720 data samples.
4.3. CEEMDAN of GIC Sequences
The GIC signal diagram obtained by decomposing the GIC prediction analysis sample by CEEMDAN is shown in Figure 6. The green solid line is the observed time series of GIC, and the blue solid line is the intrinsic modes and R obtained by decomposing by the CEEMDAN method. Through the adaptive CEEMDAN process, the GIC time series is decomposed into 15 intrinsic modes and residuals.
Figure 6.
GIC decomposition results based on CEEMDAN.
4.4. IMF Prediction
The 15 intrinsic modes IMF and residual R obtained by CEEMDAN decomposition are input into the CNN–LSTM–attention model for prediction. The results are shown in Figure 7.
Figure 7.
CEEMDAN decomposition of the predicted values of each IMF component and R component compared with the original data.
The figure presents the prediction outcomes of the intrinsic modes (IMF1 to IMF15) and residuals (R) derived from the CEEMDAN decomposition of the GIC test sample, arranged from top to bottom. The green solid line represents the original observed values, whereas the pink solid line signifies the predicted values. As depicted in Figure 7, the prediction accuracy for the IMF1 component is notably deficient. This analysis suggests that the white noise introduced by the CEEMDAN method impedes the machine learning model’s ability to make precise predictions, which is identified as the primary source of error in the composite model’s GIC predictions within this study.
4.5. GIC Prediction
Figure 8 illustrates the prediction results derived from various neural network combination methods over the entire time span from 07:18 to 12:30 on 8 November 2004. Arranged from top to bottom, the panels (a), (b), (c), and (d) represent the predictive performance of the LSTM model, the CNN–LSTM–attention model, the CEEMDAN–LSTM model, and the CEEMDAN–CNN–LSTM–attention model, respectively. The green solid line within the figure denotes the GIC measurement values, while the pink dotted line indicates the GIC prediction values. An assessment of the overall prediction efficacy reveals that the LSTM model overestimates the actual values by approximately two hours post-storm; however, the integration of CNN and attention mechanisms enhances the predictive accuracy. Although the CEEMDAN–LSTM model exhibits deficiencies in forecasting two hours prior to the storm, the CEEMDAN–CNN–LSTM–attention model demonstrates significant improvements in overall predictive performance.
Figure 8.
GIC prediction results based on different models. (a) Prediction results based on LSTM model; (b) Prediction results based on CNN-LSTM-Attention model; (c) Prediction results based on CEEMDAN-LSTM model; (d) Prediction results based on CEEMDAN-CNN-LSTM-Attention model.
The comparative evaluation metrics for various combined models are presented in Table 2. The LSTM model exhibits the lowest coefficient of determination () for GIC prediction, with the highest root mean square error (RMSE) and mean absolute error (MAE), suggesting that the predictive performance of this standalone model is somewhat inadequate relative to hybrid models. The CEEMDAN–CNN–LSTM–attention model achieves an of 99.4%, with an RMSE of merely 0.54 and an MAE as low as 0.41. When contrasted with the LSTM, CNN–LSTM–attention, and CEEMDAN–LSTM models, the CEEMDAN–CNN–LSTM–attention model has enhanced the R² by 3.1%, 1.4%, and 1.3%, respectively. It has also decreased the RMSE by 0.82 A, 0.47 A, and 0.45 A, respectively, and the MAE by 0.63 A, 0.30 A, and 0.37 A, respectively. Overall, while the LSTM model’s predictive efficacy is adequate for most scenarios, employing the CEEMDAN–CNN–LSTM–attention model yields more precise outcomes.
Table 2.
Comparison of prediction results of different models.
Figure 9 displays the GIC prediction results during the storm period, utilizing various neural network combination methods between 07:50 and 07:55 on 8 November 2004. Within the figure, the green bold solid line represents the measured GIC values, the blue dotted line signifies the GIC predictions from the LSTM model, the purple solid line indicates those from the CNN–LSTM–attention model, the orange solid line denotes the predictions from the CEEMDAN–LSTM model, and the red solid line represents the CEEMDAN–CNN–LSTM–attention model’s predictions.
Figure 9.
Prediction results of GIC during storms under different models.
The following can be seen from Figure 9:
- The GIC value predicted by the LSTM model is larger than the real value. After adding CNN and attention, the predicted value of the CNN–LSTM–attention model is closer to the real value.
- The GIC response speed of the LSTM model and the CNN–LSTM–attention model has a delay of about 3 s. This delay phenomenon has also been observed in other studies using LSTM for prediction [24]. One possible reason is that the LSTM model algorithm uses fixed-time window samples for training and learning. In order to minimize the error, using the value at t as the predicted value at requires no additional operations and also has a small error, resulting in a delay in the final prediction.
- The CEEMDAN–LSTM model and the CEEMDAN–CNN–LSTM–attention model can reduce the time delay of the GIC response during geomagnetic storms by about 3 s by decomposing and predicting GIC data and then accumulating.
- In terms of overall prediction performance, the CNN–LSTM–attention model and the CEEMDAN–LSTM model are close in prediction performance. However, in the response during geomagnetic storms, the CEEMDAN–LSTM model is significantly better than the CNN–LSTM–attention model. This shows that adding the CEEMDAN method can effectively reduce prediction delay and thus improve prediction performance.
The evaluation indexes of GIC during geomagnetic storms of the four models are shown in Table 3. The following can be seen:
Table 3.
Comparison of GIC prediction results for storm time under different models.
- For the LSTM model, is the lowest at 0.830, and RMSE and MAE are the highest, at 3.00 A and 2.45 A, respectively.
- The CNN–LSTM–attention model adds CNN and attention to improve the prediction effect. , RMSE and MAE are 0.850, 2.82 A, and 2.22 A, respectively.
- The CEEMDAN–LSTM model, after adding the CEEMDAN method, has a reduced degree of delay. Since it is decomposed into IMFn and R, which reduces the difficulty of machine learning, the prediction effect is greatly improved. , RMSE and MAE are 0.949, 1.63 A, and 1.26 A, respectively.
- The CEEMDAN–CNN–LSTM–attention model has the highest at 0.992, and the lowest RMSE and MAE at 0.64 A and 0.50 A respectively, verifying that the CEEMDAN–CNN–LSTM–attention model proposed in this paper shows good prediction performance when predicting GIC during geomagnetic storms.
Based on the above results, the limitations existing in this study are explained and discussed as follows:
- Due to the general scarcity of continuous GIC monitoring in actual power grid research, this paper is constrained to a limited number of storm samples for training and testing the predictive model. Consequently, the hybrid model, trained on this modest historical dataset, currently lacks the practical predictive capability for GIC. This limitation also extends to its generalizability and universal applicability, to a certain extent.
- The hybrid neural network prediction model presented in this study employs GIC data for single-step forecasting. Given that CEEMDAN is capable of executing only single-sequence decomposition per iteration, the temporal efficiency of sequentially decomposing multiple input parameters merits consideration when developing a multi-parameter GIC prediction model. Concurrently, the intrinsic modes derived from CEEMDAN decomposition are collectively processed using a CNN–LSTM–attention architecture, which functions as a multi-input and multi-output system. Naturally, variations exist in the number of intrinsic modes fed into the modeling process, and the resulting trained models exhibit minor discrepancies.
5. Conclusions
This study utilizes GIC data collected during the November 2004 geomagnetic storm. Employing a suite of technical methodologies, including CEEMDAN, CNN, LSTM, and attention mechanisms, we conducted a comprehensive analysis and testing of the predictive performance of hybrid neural network models in comparison to individual neural networks. This approach offers a more robust technical framework for the development of GIC early warning and predictive systems. Leveraging local power grid observation data, the paper presents a thorough comparative analysis of various combinations of these technical methods. This analysis assesses the accuracy and error of model predictions against actual measurements. The findings of the research are as follows:
- This paper addresses the inherent instability and nonlinearity of GIC data observed during geomagnetic storms by employing the CEEMDAN method for data preprocessing. This approach decomposes the GIC data into intrinsic mode signals across multiple time scales, thereby enhancing data stability. The integration of CEEMDAN with LSTM yields a significant enhancement in predictive accuracy compared to the use of LSTM alone. Moreover, the CEEMDAN–LSTM model effectively mitigates the time delay issues associated with responses to geomagnetic storms, leading to improved overall prediction performance.
- The predictive performance of the CNN–LSTM–attention model, which incorporates both CNN and attention mechanisms, surpasses that of the LSTM model alone. This enhancement suggests that the CNN effectively captures instantaneous features from the data, while the attention mechanism refines the model’s accuracy by dynamically adjusting the weights assigned to different features.
Despite the numerous limitations inherent in the local short-term GIC prediction approach outlined in this paper, these constraints do not preclude a discussion on the viability of deep learning within the realm of GIC research from a technical integration standpoint. With the advent of more advanced conditions, such as the acquisition of a sufficient dataset of power grid GIC during geomagnetic storms and the development of a comprehensive sample repository, it becomes feasible to integrate local solar wind parameters and geomagnetic field data. This integration aims to develop a dynamic, composite neural network model designed for practical application in GIC forecasting.
Author Contributions
Y.F. conceived and designed the experiments, analyzed and interpreted the data, and contributed to writing the manuscript. W.C. and H.J. contributed data curation, formal analysis, and visualization. J.L. provided logistical and administrative support, conducted experiments, analyzed results, reviewed and approved the manuscript for submission. All authors have read and agreed to the published version of the manuscript.
Funding
This work was supported by the National Nature Science Foundation of China (grants No. 41664008 and 42464010).
Data Availability Statement
The geomagnetic disturbance index SYM-H was obtained from OMNI in the Coordinated Data Analysis Web at: https://cdaweb.gsfc.nasa.gov/index.html (accessed on 30 October 2024).
Conflicts of Interest
The authors declare that they have no known competing financial interests or personal relationships that could have appeared to influence the work reported in this paper.
References
- Regnault, F.; Al-Haddad, N.; Lugaz, N.; Farrugia, C.J.; Yu, W.; Davies, E.E.; Galvin, A.B.; Zhuang, B. Investigating the Magnetic Structure of Interplanetary Coronal Mass Ejections Using Simultaneous Multispacecraft In Situ Measurements. Astrophys. J. 2023, 957, 1. [Google Scholar] [CrossRef]
- Rajkumar, H. Intense, Long-Duration Geomagnetically Induced Currents (GICs) Caused by Intense Substorm Clusters. Space Weather 2022, 20, 3. [Google Scholar]
- Xin, W.; Liu, C.; Wang, G.; Zhan, R.; Li, B.; Wang, Z. Vibration characteristics of a single-phase four-column auto-transformer core excited by geomagnetically induced currents. IET Electr. Power Appl. 2024, 18, 766–778. [Google Scholar] [CrossRef]
- David, O.; Pitambar, J. Power system harmonic analysis with real geomagnetically induced current from the 2003 halloween storm. Sci. Afr. 2024, 22, e01951. [Google Scholar]
- Chen, Z.-M.; Liu, C.-M.; Li, A.-Q.; Yan, Y. Modeling Calculation and Influencing Factors of Geomagnetically Induced Current in Sanhua Power Grid. J. Phys. Conf. Ser. 2023, 2564, 1. [Google Scholar] [CrossRef]
- Liu, C.-M.; Liu, L.-G.; Pirjola, R.; Wang, Z.-Z. Calculation of geomagnetically induced currents in mid- to low-latitude power grids based on the plane wave method: A preliminary case study. Space Weather 2024, 7, 4. [Google Scholar] [CrossRef]
- Pirjola, R.; Viljanen, A. Complex image method for calculating electric and magnetic fields produced by an auroral electrojet of a finite length. Ann. Geophys. 1998, 16, 1434–1444. [Google Scholar] [CrossRef]
- Boteler, D.H.; Pirjola, R.J. The complex-image method for calculating the magnetic and electric fields at the surface of the Earth by the auroral electrojet. Geophys. J. Int. 1998, 132, 31–40. [Google Scholar] [CrossRef]
- Viljanen, A.; Pulkkinen, A.; Amm, O.; Pirjola, R.; Korja, T.; BEAR Working Group. Fast computation of the geoelectric field using the method of elementary current systems and planar Earth models. Ann. Geophys. 2024, 22, 101–113. [Google Scholar] [CrossRef]
- Ngwira, C.M.; McKinnell, L.; Cilliers, P.J.; Viljanen, A.; Pirjola, R. Limitations of the modeling of geomagnetically induced currents in the South African power network. Space Weather 2009, 7, 10. [Google Scholar] [CrossRef]
- Wintoft, P. Study of the solar wind coupling to the time difference horizontal geomagnetic field. Ann. Geophys. 2005, 23, 1949–1957. [Google Scholar] [CrossRef]
- Pilipenko, V.; Kozyreva, O.; Hartinger, M.; Rastaetter, L.; Sakharov, Y. Is the Global MHD Modeling of the Magnetosphere Adequate for GIC Prediction: The May 27–28, 2017 Storm. Cosm. Res. 2023, 61, 120–132. [Google Scholar] [CrossRef]
- Zhang, J.J.; Yu, Y.Q.; Wang, C.; Du, D.; Wei, D.; Liu, L.G. Measurements and Simulations of the Geomagnetically Induced Currents in Low-Latitude Power Networks During Geomagnetic Storms. Space Weather 2020, 18, 8. [Google Scholar] [CrossRef]
- Tan, Y.; Hu, Q.; Wang, Z.; Zhong, Q. Geomagnetic index Kp forecasting with LSTM. IET Electr. Power Appl. 2018, 16, 406–416. [Google Scholar] [CrossRef]
- Gruet, M.A.; Chandorkar, M.; Sicard, A.; Camporeale, E. Multiple-Hour-Ahead Forecast of the Dst Index Using a Combination of Long Short-Term Memory Neural Network and Gaussian Process. Space Weather 2018, 16, 1882–1896. [Google Scholar] [CrossRef]
- Zhang, H.; Xu, H.R.; Peng, G.; Qian, Y.D.; Zhang, X.X.; Yang, G.L.; Shen, C.; Li, Z.; Yang, J.W.; Wang, Z.Q.; et al. A prediction model of relativistic electrons at geostationary orbit using the EMD-LSTM network and geomagnetic indices. Space Weather 2022, 20, 1029. [Google Scholar] [CrossRef]
- Collado-Villaverde, A.; Muñoz, P.; Cid, C. Deep Neural Networks With Convolutional and LSTM Layers for SYM-H and ASY-H Forecasting. Space Weather 2021, 19, 6. [Google Scholar] [CrossRef]
- Bailey, R.L.; Leonhardt, R.; Möstl, C.; Beggan, C.; Reiss, M.A.; Bhaskar, A.; Weiss, A.J. Forecasting GICs and geoelectric fields from solar wind data using LSTMs: Application in Austria. Space Weather 2022, 20, e2021SW002907. [Google Scholar] [CrossRef]
- Huang, N.E.; Shen, Z.; Long, S.R.; Wu, M.C.; Shih, H.H.; Zheng, Q.; Yen, N.-C.; Tung, C.C.; Liu, H.H. The empirical mode decomposition and the Hilbert spectrum for nonlinear and non-stationary time series analysis. Proc. R. Soc. Lond. Ser. A Math. Phys. Eng. Sci. 1998, 454, 903–995. [Google Scholar] [CrossRef]
- Wu, Z.; Huang, N.E. Ensemble empirical mode decomposition: A noise-assisted data analysis method. Adv. Adapt. Data Anal. 2009, 1, 1–41. [Google Scholar] [CrossRef]
- Torres, M.E.; Colominas, M.A.; Schlotthauer, G.; Flandrin, P. A complete ensemble empirical mode decomposition with adaptive noise. In Proceedings of the 2011 IEEE International Conference on Acoustics, Speech and Signal Processing (ICASSP), Prague, Czech Republic, 22–27 May 2011. [Google Scholar]
- Rio, F.; Matthew, B.H.; Maria, C.; Ramdhan, D.; Chowanda, A. Facial expression recognition using bidirectional LSTM-CNN. Procedia Comput. Sci. 2023, 47, 21639. [Google Scholar]
- Yuan, G.; Chengkuan, F.; Yingjun, R. A novel model for the prediction of long-term building energy demand: LSTM with Attention layer. IOP Conf. Ser. Earth Environ. Sci. 2019, 294, 012033. [Google Scholar] [CrossRef]
- Cai, J.; Dai, X.; Hong, L.; Gao, Z.; Qiu, Z. An Air Quality Prediction Model Based on a Noise Reduction Self-Coding Deep Network. Math. Probl. Eng. 2020, 2020, 3507197. [Google Scholar] [CrossRef]
Disclaimer/Publisher’s Note: The statements, opinions and data contained in all publications are solely those of the individual author(s) and contributor(s) and not of MDPI and/or the editor(s). MDPI and/or the editor(s) disclaim responsibility for any injury to people or property resulting from any ideas, methods, instructions or products referred to in the content. |
© 2025 by the authors. Licensee MDPI, Basel, Switzerland. This article is an open access article distributed under the terms and conditions of the Creative Commons Attribution (CC BY) license (https://creativecommons.org/licenses/by/4.0/).








