Performance Analysis of Advanced Metaheuristics for Optimal Design of Multi-Objective Model Predictive Control of Doubly Fed Induction Generator
Abstract
1. Introduction
2. Dynamic Modeling of the DFIG
- and represent, respectively, the direct and quadrature stator voltages;
- and represent, respectively, the direct and quadrature stator currents;
- and represent, respectively, the direct and quadrature rotor voltages;
- and represent respectively, the direct and quadrature rotor currents;
- and represent, respectively, the direct and quadrature stator fluxes;
- and represent, respectively, the direct and quadrature rotor fluxes;
- , , and represent, respectively, the magnetizing, rotor, and stator inductances;
- depicts the machine synchronous speed;
- is the rotor speed;
- denotes the slip speed;
- is the active power of the rotor;
- is the reactive power of the rotor;
- is the active power of the stator;
- denotes the reactive power of the stator.
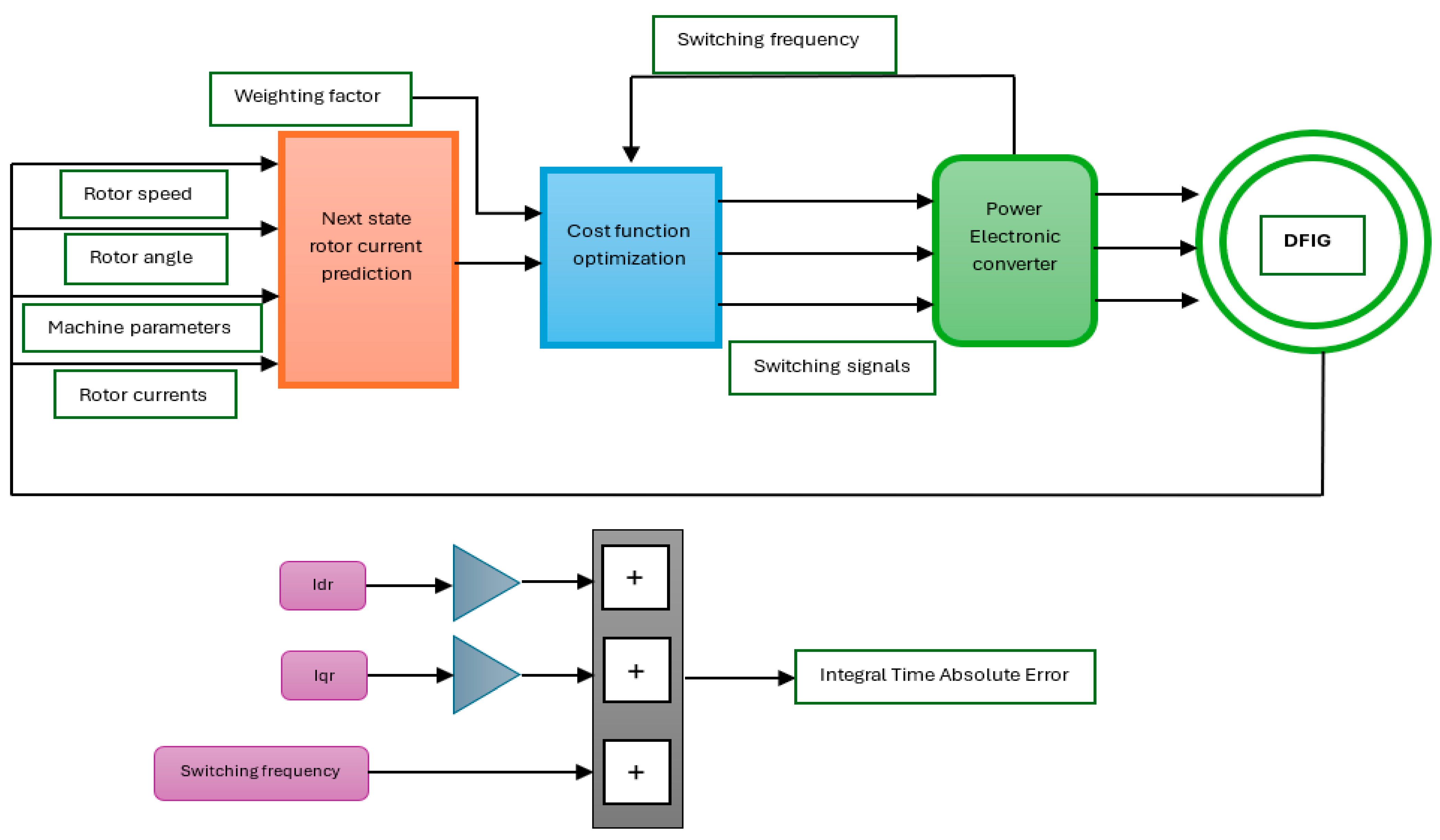
3. Model Predictive Control of the DFIG
4. Relationship Between Weighting Factor and Steady-State Characteristics
5. Metaheuristic Optimization Techniques
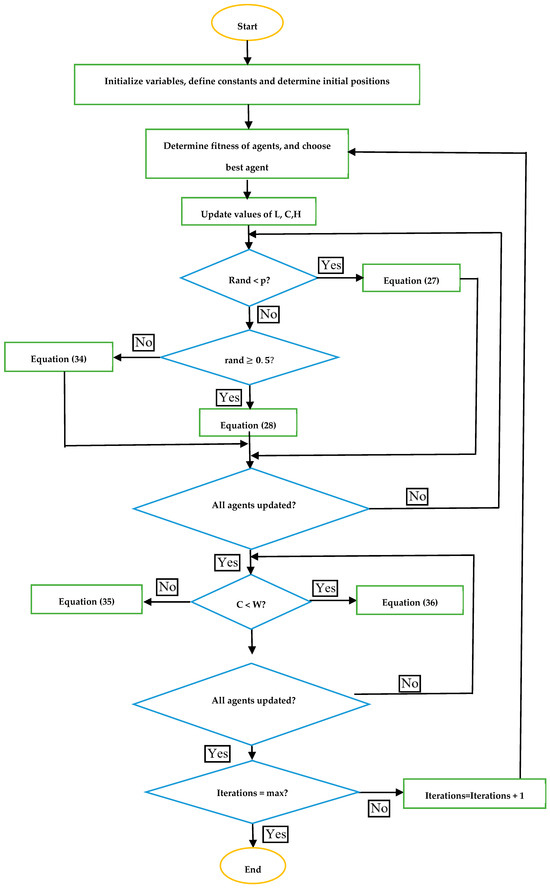
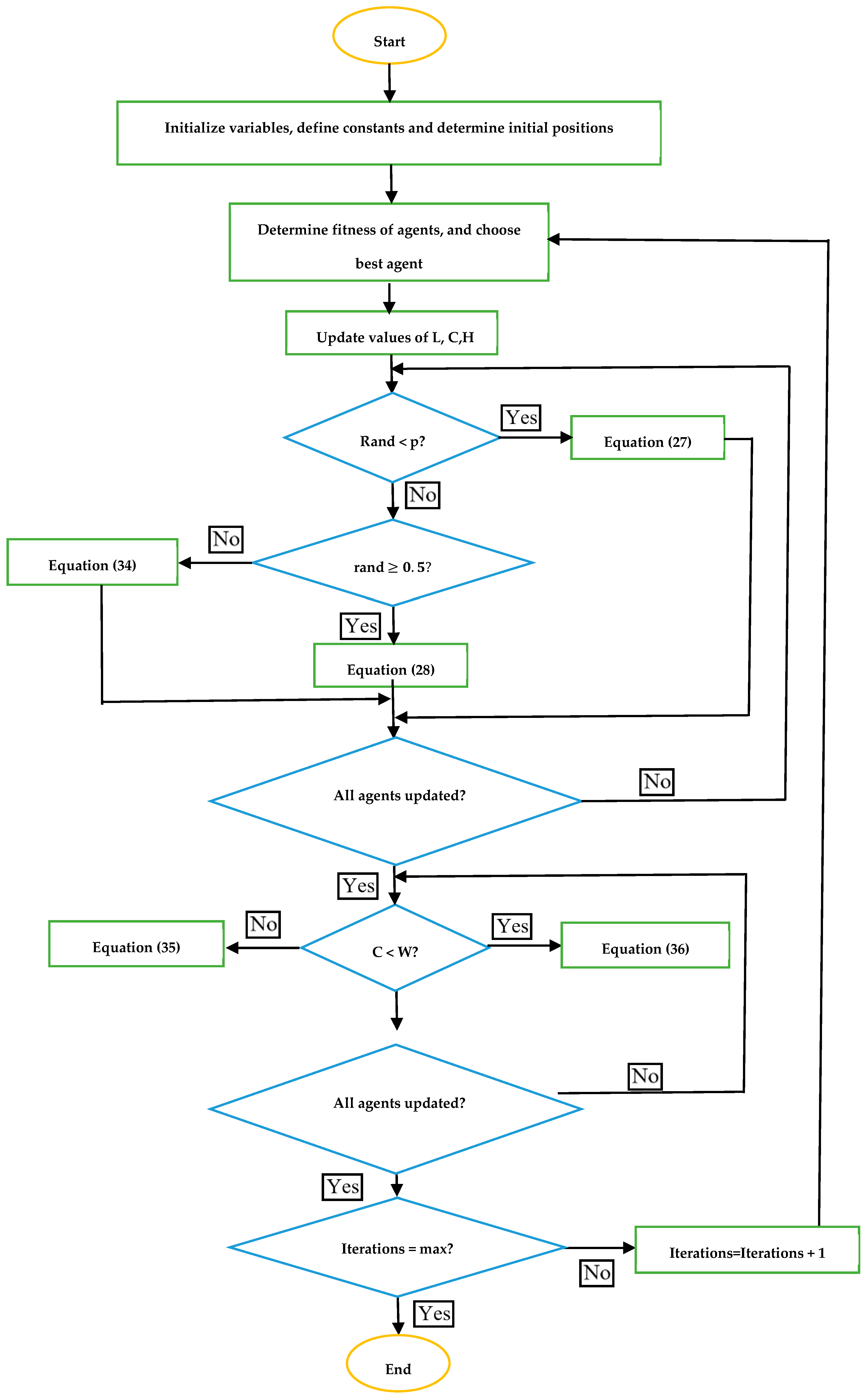
5.1. Gorilla Troops Optimizer
- and are the upper and lower bounds of the search space;
- is a random number between 0 and 1;
- X(t+1) represents the new position of a gorilla.
- is the position of a randomly selected gorilla;
- is a random number between 0 and 1.
- is the current position of the gorilla;
- is a random number between 0 and 1;
- is a random number in between −1 and 1;
- is the maximum number of iterations;
- i represents the current iteration.
- is a random number between 0 and 1;
- is a defined constant.
- is a stochastic number within the search space;
- is a stochastic number which exists in the interval from 0 to 1;
- is a stochastic number in the domain from 0 to 1.
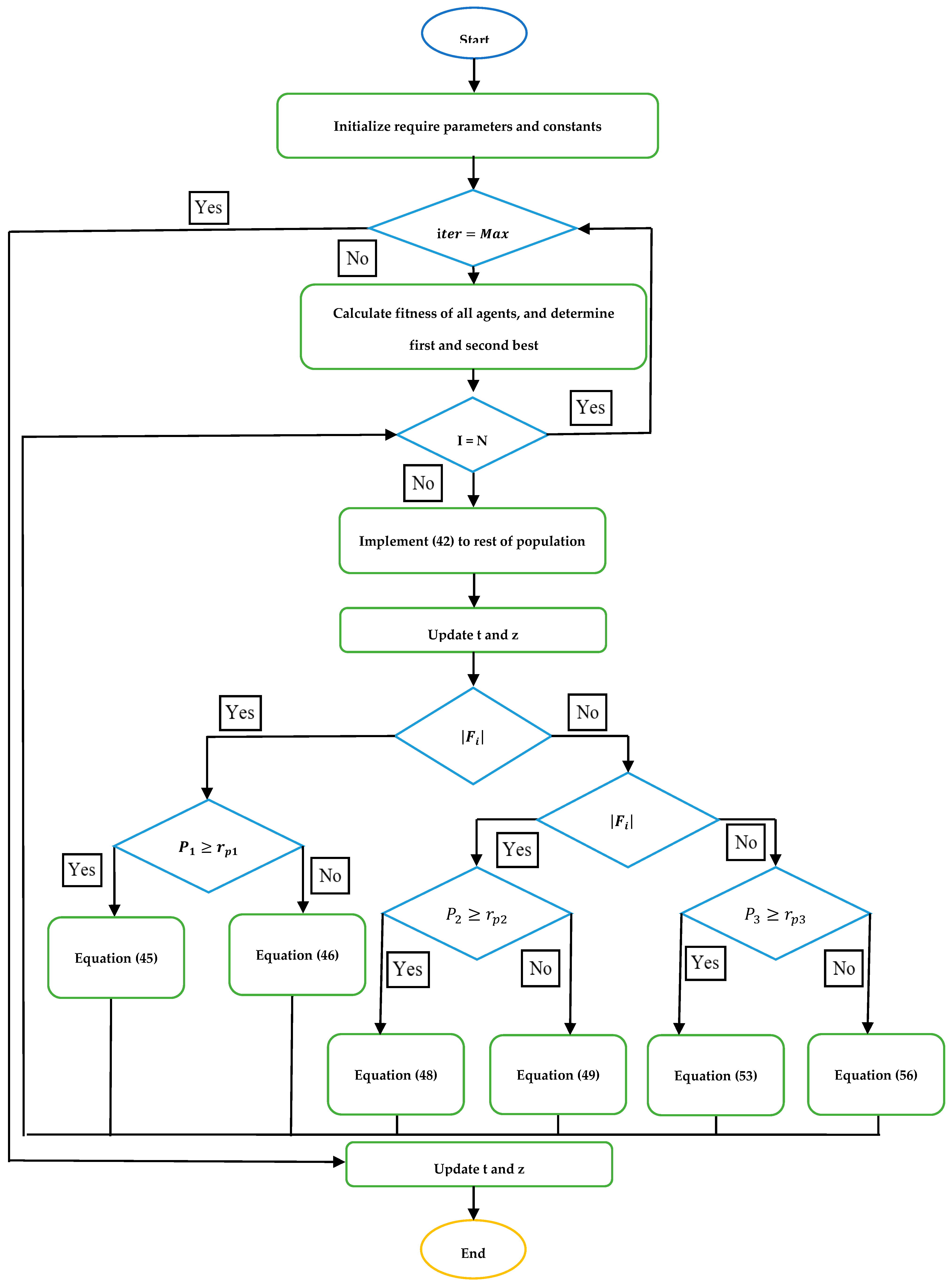
5.2. African Vulture Optimization Algorithm
- and are random numbers between 0 and 1, with a sum of 1;
- and represent groups one and two, respectively;
- is a probability which is based on the fitness magnitude of both the individual vulture and the entire group. This is determined via the utilization of the roulette wheel method.
- is the satiation intensity of the vulture at the iteration;
- is a predefined constant;
- is a random number between 0 and 1;
- is a random number between −2 and 2;
- is a random number between −1 and 1;
- is the current iteration number;
- is the maximum number of iterations.
- is the next position of the vulture;
- are, respectively, the lower and upper bounds of the search space;
- is the position of one of the two best vultures;
- and are stochastic numbers between 0 and 1.
- is a random number in the domain [0,2];
- is the current position of the vulture.
6. Experimental Design and Setup
7. Results and Discussion
7.1. Case 1: Operation of DFIG at 150 rad/s
7.2. Case 2: Operation of DFIG at 140 rad/s
8. Conclusions
Author Contributions
Funding
Data Availability Statement
Conflicts of Interest
References
- Reddy, K. Model Predictive Control of a Doubly Fed Induction Generator. 2020. Available online: https://researchspace.ukzn.ac.za/items/e0a8abe3-b22f-4d4c-bbab-e2437c32380d (accessed on 15 January 2024).
- “Renewables”, International Energy Agency 50. Available online: https://www.iea.org/energy-system/renewables/wind (accessed on 16 January 2024).
- Reddy, K. An Investigation into the Utilization of Swarm Intelligence for the Control of the Doubly Fed Induction Generator Under the Influence of Symmetrical and Asymmetrical Voltage Dips. 2022. Available online: https://researchspace.ukzn.ac.za/items/f5fb10a6-5d92-4f70-b032-69e95e8da9b3 (accessed on 16 January 2024).
- Reddy, K.; Saha, A.K. Model Predictive Control of a Doubly Fed Induction Generator. In Proceedings of the Power Africa Conference, Nairobi, Kenya, 23–27 August 2021. [Google Scholar]
- Ihedrane, Y.; Bekkali, E.C.; Bossoufi, B. Direct and indirect field oriented control of DFIG-generators for wind turbines variable-speed. In Proceedings of the 14th International Multi-Conference on Systems, Signals & Devices (SSD), Marrakech, Morocco, 28–31 March 2017. [Google Scholar]
- Wang, Z.; Zhao, H.; Li, B.; Gao, S. Implementation of Vector Oriented Control of DFIG based on FPGA. In Proceedings of the 3rd International Conference on Power and Energy Applications (ICPEA), Busan, Republic of Korea, 9–11 October 2020. [Google Scholar]
- Benchine, F.; Benaica, S. Indirect Field Oriented Control and Synergetic Control of Doubly Fed Induction Generator-Comparative Study. In Proceedings of the 5th International Conference on Electrical Engineering and Control Applications, Khenchela, Algeria, 15–17 November 2022. [Google Scholar]
- Reddy, K.; Saha, A.K. A modified whale optimization algrithm for exploitation capability and stability enhancement. Heliyon 2022, 8, e11027. [Google Scholar] [CrossRef] [PubMed]
- Chojaa, H.; Derouich, A.; Chehaidia, S.E.; Zamzoum, O.; Taoussi, M.; Elouatouat, H. Integral sliding mode control for DFIG based WECS with MPPT based on artificial neural network under a real wind profile. Energy Rep. 2021, 7, 4809–4824. [Google Scholar] [CrossRef]
- Sami, I.; Ullah, S.; Ali, Z.; Ullah, N.; Ro, K. A Super Twisting Fractional Order Terminal Sliding Mode Control for DFIG-Based Wind Energy Conversion System. Energies 2020, 13, 2158. [Google Scholar] [CrossRef]
- Al Zabin, O.; Ismael, A. Rotor Current Control Design for DFIG-based Wind Turbine Using PI, FLC and Fuzzy PI Controllers. In Proceedings of the International Conference on Electrical and Computing Technologies and Applications (ICECTA), Ras Al Khaimah, United Arab Emirates, 19–21 November 2019. [Google Scholar]
- Djeridane, M.E.; Mechgoug, R.; Ajgou, R.; Chemsa, A. Fuzzy Rotor Side Control of a DFIG-Based Wind Turbine. In Proceedings of the International Conference on Communications and Electrical Engineering (ICCEE), El Oued, Algeria, 17–18 December 2018. [Google Scholar]
- Garayalde, E.; Aizpuru, I.; Iraola, U.; Sanz, I.; Oyarbide, E. Finite Control Set MPC vs Continuous Control Set MPC Performance Comparison for Synchronous Buck Converter Control in Energy Storage Application. In Proceedings of the International Conference on Clean Electrical Power (ICCEP), Otranto, Italy, 2–4 July 2019. [Google Scholar]
- Reddy, K.; Saha, A.K. A comparative study on direct torque control algorithms applied to a doubly fed induction generator. In Proceedings of the Southern African Universities Power Engineering Conference/Robotics and Mechatronics/Pattern Recognition Association of South Africa (SAUPEC/RobMech/PRASA), Potchefstroom, South Africa, 27–29 January 2021. [Google Scholar]
- Tran, Q.; Truong, A.V.; Le, P.M. Reduction of harmonics in grid-connected inverters using variable switching frequency. Int. J. Electr. Power Energy Syst. 2016, 82, 242–251. [Google Scholar] [CrossRef]
- Xu, S.; Sun, Z.; Yao, C.; Zhang, H.; Hua, W.; Ma, G. Model Predictive Control with Constant Switching Frequency for Three-Level T-Type Inverter-Fed PMSM Drives. IEEE Trans. Ind. Electron. 2021, 69, 8839–8850. [Google Scholar] [CrossRef]
- Younesi, A.; Tohidi, S.; Feyzi, M.R. An improved long-horizon model predictive control for DFIG in WECS with variable sampling-time. IET Renew. Energy Gener. 2021, 16, 517–531. [Google Scholar] [CrossRef]
- Cortes, P.; Kouro, S.; La Rocca, B.; Vargas, R.; Rodriguez, J.; Leon, J.I.; Vazquez, S.; Franquelo, L.G. Guidelines for weighting factors design in Model Predictive Control of power converters and drives. In Proceedings of the IEEE International Conference on Industrial Technology, Churchill, Australia, 10–13 February 2009. [Google Scholar]
- Ali, Y.A.; Ouassaid, M.; Muljadi, E. Reduced Switching Frequency Finite Control Set Model Predictive Control (FCS-MPC) for DFIG. In Proceedings of the Innovations in Power and Advanced Computing Technologies (i-PACT), Kuala Lampur, Malaysia, 27–29 November 2021. [Google Scholar]
- Novak, M.; Xie, H.; Dragicevic, T.; Wang, F.; Rodriguez, J.; Blaabjerg, F. Optimal Cost Function Parameter Design in Predictive Torque Control (PTC) Using Artificial Neural Networks (ANN). IEEE Trans. Ind. Electron. 2021, 68, 7309–7319. [Google Scholar] [CrossRef]
- Hu, J.; Li, Y.; Zhu, J.G. Multi-Objective Model Predictive Control of Doubly Fed Induction Generators for Wind Energy Conversion. IET Gener. Transm. Distrib. 2018, 13, 21–29. [Google Scholar] [CrossRef]
- Wang, F.; Li, J.; Li, Z.; Ke, D.; Du, J.; Garcia, C.; Rodriguez, J. Design of Model Predictive Control Weighting Factors for PMSM Using Gaussian Distribution-Based Particle Swarm Optimization. IEEE Trans. Ind. Electron. 2022, 69, 10935–10946. [Google Scholar] [CrossRef]
- Fan, W.; Hu, Z.; Veerasamy, V. PSO-Based Model Predictive Control for Load Frequency Regulation with Wind Turbines. Energies 2022, 15, 8219. [Google Scholar] [CrossRef]
- El Kafazi, I.; Boubii, C.; Rafia, H.; Bannari, R.; Bhiri, B. MPC-PSO of a DFIG and comparison with PI. In Proceedings of the Global Power, Energy and Communication Conference (IEEE GPECOM2023), Nevsehir, Turkiye, 14–16 June 2023. [Google Scholar]
- Bekiroglu, E.; Yazar, M.D. MPPT Control of Grid Connected DFIG at Variable Wind Speed. Energies 2022, 15, 3146. [Google Scholar] [CrossRef]
- Bakouri, A.; Mahmoudi, H.; Abbou, A. Modelling and optimal control of the doubly fed induction generator wind turbine system connected to utility grid. In Proceedings of the International Renewable and Sustainable Energy Conference (IRSEC), Marrakech, Morocco, 14–17 November 2016. [Google Scholar]
- Kerrouchea, K.; Mezouar, A.; Belgacem, K. Decoupled Control of Doubly Fed Induction Generator. Energy Procedia 2013, 42, 239–248. [Google Scholar] [CrossRef]
- Ali, M.; Amrr, S.M.; Khalid, M. Speed control of a wind turbine–driven doubly fed induction generator using sliding mode technique with practical finite-time stability. Front. Energy Res. 2022, 10, 970755. [Google Scholar] [CrossRef]
- Abad, G.; Iwanski, G. Properties and Control of a Doubly Fed Induction Machine. In Power Electronics for Renewable Energy Systems, Transportation and Industrial Applications; John Wiley & Sons: Hoboken, NJ, USA, 2014; pp. 692–787. [Google Scholar]
- Ngo, V.Q.B.; Rodriguez-Ayerb, P.; Olaru, S.; Niculescu, S. Model Predictive Direct Power Control of Doubly Fed Induction Generator with dead time compensation. IFAC Pap. 2017, 7, 8752–8757. [Google Scholar]
- Yaramasu, V.; Wu, B. Control of DFIG WECS with Voltage Source Converters. In Model Predictive Control of Wind Energy Conversion Systems; John Wiley & Sons: Hoboken, NJ, USA, 2013; pp. 403–436. [Google Scholar]
- Reddy, K.; Saha, A.K. A review of swarm based metaheuristic optimization techniques and their application to doubly fed induction generator. Heliyon 2022, 8, e10956. [Google Scholar] [CrossRef]
- Abdollahzadeh, B.; Gharehchopogh, F.S.; Mirjalili, S. Artificial gorilla troops optimizer: A new nature-inspired metaheuristic algorithm for global optimization problems. Int. J. Intell. Syst. 2021, 36, 5887–5958. [Google Scholar] [CrossRef]
- Hussien, G.; Bouaouda, A.; Alzaqeba, A.; Kumar, S.; Hu, G.; Jia, H. An in-depth survey of the artificial gorilla troops optimizer: Outcomes, variations, and applications. Artif. Intell. Rev. 2024, 57, 246. [Google Scholar] [CrossRef]
- Hassan, M.H.; Kamel, S.; Mohamed, A.W. Enhanced gorilla troops optimizer powered by marine predator algorithm: Global optimization and engineering design. Sci. Rep. 2024, 14, 7650. [Google Scholar] [CrossRef]
- Abdollahzadeh, B.; Gharehchopogh, F.S.; Mirjalili, S. African vultures optimization algorithm: A new nature-inspired metaheuristic algorithm for global optimization problems. Comput. Ind. Eng. 2021, 158, 107408. [Google Scholar] [CrossRef]
- Kuang, X.; Hou, J.; Liu, X.; Lin, C.; Wang, Z.; Wang, T. Improved African Vulture Optimization Algorithm Based on Random Opposition-Based Learning Strategy. Electronics 2024, 13, 3329. [Google Scholar] [CrossRef]
- Sasmal, B.; Das, A.; Dhal, K.G.; Saha, R. A Comprehensive Survey on African Vulture Optimization Algorithm. Arch. Comput. Methods Eng. 2024, 31, 1659–1700. [Google Scholar] [CrossRef]





























| Algorithm | Value |
|---|---|
| Particle Swarm Optimization | 4.6875 × |
| African Vulture Optimization | |
| Gorilla Troops Optimizer | 2.0233 × |
| Conventional | PSO | AVOA | GTO | |
|---|---|---|---|---|
| Idr ripple | 10.1 | 7.8 | 12.4 | 11.3 |
| Rank | 2 | 1 | 3 | 3 |
| Iqr ripple | 11.5 | 14.3 | 10.3 | 12.3 |
| Rank | 2 | 4 | 1 | 3 |
| Idr steady-state error | 0.47 | 0.035 | 0.27 | 0.025 |
| Rank | 4 | 2 | 3 | 1 |
| Iqr steady-state error | 0.09 | 0.11 | 0.22 | 0.022 |
| Rank | 2 | 3 | 4 | 1 |
| Switching frequency | 59.706 | 58.61 | 59.386 | 59.293 |
| Rank | 4 | 1 | 3 | 2 |
| THD | 0.48 | 0.49 | 0.48 | 0.48 |
| Rank | 2 | 4 | 2 | 2 |
| Overall Rank | 3 | 2 | 3 | 1 |
| Conventional | PSO | AVOA | GTO | |
|---|---|---|---|---|
| Idr ripple | 14.6 | 11.8 | 11.9 | 13 |
| Rank | 4 | 1 | 2 | 3 |
| Iqr ripple | 8.8 | 9.6 | 17.3 | 9.7 |
| Rank | 1 | 2 | 4 | 3 |
| Idr steady-state error | 0.21 | 0.045 | 0.152 | 0.17 |
| Rank | 4 | 1 | 2 | 3 |
| Iqr steady-state error | 0.384 | 0.202 | 0.2 | 0.0465 |
| Rank | 4 | 3 | 2 | 1 |
| Switching frequency | 57.07 | 55.8 | 56.71 | 56.53 |
| Rank | 4 | 1 | 3 | 2 |
| THD | 0.53 | 0.53 | 0.52 | 0.48 |
| Rank | 3 | 3 | 1 | 3 |
| Overall Rank | 4 | 1 | 2 | 3 |
Disclaimer/Publisher’s Note: The statements, opinions and data contained in all publications are solely those of the individual author(s) and contributor(s) and not of MDPI and/or the editor(s). MDPI and/or the editor(s) disclaim responsibility for any injury to people or property resulting from any ideas, methods, instructions or products referred to in the content. |
© 2025 by the authors. Licensee MDPI, Basel, Switzerland. This article is an open access article distributed under the terms and conditions of the Creative Commons Attribution (CC BY) license (https://creativecommons.org/licenses/by/4.0/).
Share and Cite
Reddy, K.; Sarma, R.; Guha, D. Performance Analysis of Advanced Metaheuristics for Optimal Design of Multi-Objective Model Predictive Control of Doubly Fed Induction Generator. Processes 2025, 13, 221. https://doi.org/10.3390/pr13010221
Reddy K, Sarma R, Guha D. Performance Analysis of Advanced Metaheuristics for Optimal Design of Multi-Objective Model Predictive Control of Doubly Fed Induction Generator. Processes. 2025; 13(1):221. https://doi.org/10.3390/pr13010221
Chicago/Turabian StyleReddy, Kumeshan, Rudiren Sarma, and Dipayan Guha. 2025. "Performance Analysis of Advanced Metaheuristics for Optimal Design of Multi-Objective Model Predictive Control of Doubly Fed Induction Generator" Processes 13, no. 1: 221. https://doi.org/10.3390/pr13010221
APA StyleReddy, K., Sarma, R., & Guha, D. (2025). Performance Analysis of Advanced Metaheuristics for Optimal Design of Multi-Objective Model Predictive Control of Doubly Fed Induction Generator. Processes, 13(1), 221. https://doi.org/10.3390/pr13010221

