Next Article in Journal
Mineralogical and Geochemical Composition of Late Permian Coals from Dengfeng Coalfield, North China: Conversion of Clay Minerals in Coal during Coalification
Previous Article in Journal
Acmella oleracea Metabolite Extraction Using Natural Deep Eutectic Solvents
 
 
Font Type:
Arial Georgia Verdana
Font Size:
Aa Aa Aa
Line Spacing:
Column Width:
Background:
Article

Simulation of Sodium Bicarbonate Purification via the Sodium Sulfate Carbonation Route

by
João Vitor Petrauskas
1,*,
Sergio Henrique Bernardo Faria
1,
Wardleison Martins Moreira
1 and
Lucas Bonfim-Rocha
2
1
Department of Chemical Engineering, State University of Maringá, Maringá 87020-900, Brazil
2
Department of Chemical Engineering, Federal Technological University of Paraná, Londrina 86036-370, Brazil
*
Author to whom correspondence should be addressed.
Processes 2024, 12(8), 1687; https://doi.org/10.3390/pr12081687
Submission received: 2 July 2024 / Revised: 31 July 2024 / Accepted: 8 August 2024 / Published: 12 August 2024
(This article belongs to the Section Chemical Processes and Systems)

Abstract

The present work sought to study the mother water of the process and point out alternatives so that the water present in this solution can be recovered and the possibility of recycling it can be analyzed. The following alternatives were adopted: the evaporation of water without reaching the saturation point of the mother water and evaporation beyond the saturation point. For the first case, flash distillation was used to remove unwanted components, followed by an evaporation process. The second case was studied employing salt crystallization, for which crystallizers were used. This study was conducted with Aspen Plus® v12 software, which can represent the desired route, in addition to having data and tools that are suitable for the process modeling and simulation. For the evaporation without crystallization, it was noticed that it was possible to remove 23.89% of the water from the mother water. For the crystallization case, it was found that the mother water solution had dissolved ammonium sulfate for crystallization; however, it was necessary to first precipitate sodium sulfate. In the crystallization of sodium sulfate, it was possible to remove 85.62% of vapor from the mother water solution, containing water, ammonia, and carbon dioxide, thus inferring the possibility of recycling this current to the process. This study shows that it is not appropriate to insert evaporation equipment without thinking about the precipitation of by-products since there would be an increase in the price of the route, with little raw material for reuse.

1. Introduction

Sodium bicarbonate (NaHCO3) is an inorganic, white, water-soluble salt that has a vast number of applications. It is used in the manufacture of cleaning products and plastic foams, in paper bleaching, as an additive in the food industry, as a powder for fire extinguishers, in animal feed, and in soft water treatment. In medicine, it is widely used because it is a weak base, and in cooking it is used as yeast thanks to the release of carbon dioxide [1,2]. This salt can be found naturally but is currently mostly produced industrially.
Sodium bicarbonate is a salt widely used in different industry sectors; this salt can be found naturally, but it is mostly obtained through industrial manufacturing. Because of its high demand in society, sodium bicarbonate’s market size was valued at USD 3387.3 million in 2023. The sodium bicarbonate industry is projected to grow from USD 3521.1 million in 2024 to USD 4800.4 million by 2032 [3]. Two big names are responsible for how its production takes place; Nicolas Leblanc and Ernest Solvay were creators of the routes with the same name in the industry.
The origin of producing sodium bicarbonate is linked to that of sodium carbonate. The production of sodium carbonate involves evaporating extracts obtained from the ashes of various plants, including Spanish Barilla [4], the coastal plant known as barrilheira [5], and several marine plants such as Chenopodium, Salicornia, and Salsola, among others [6]. Until the end of the 18th century, these plant sources were the primary providers of sodium carbonate [7]. The French government, in 1775, seeking to avoid foreign dependence on the import of natural sodium carbonate, established a prize for those who proposed a satisfactory process for obtaining Na2CO3 from NaCl [8,9,10]. The French chemist Nicholas Leblanc (1742–1806) competed with the process known as the Leblanc Route, which is based on the conversion of NaCl into Na2SO4 by treatment with H2SO4. A solid mixture of Na2CO3 and CaS is then formed by heating the Na2SO4 with coal and CaCO3, and the soda ash is extracted with water [9]. Leblanc patented the synthesis of soda ash, but after his death, his patent was confiscated, causing his process to be adopted in many countries and continuously improved [10,11].
Because of the limitations of the Leblanc process, the Solvay process was created by Belgian industrial chemist Ernest Solvay in 1860. This process was rapidly disseminated throughout Europe, and the Leblanc process was almost completely replaced by this new process [10,12]. The main reagents of the Solvay process are CO2, NH3, and NaCl, which are responsible for the production of carbonate compounds. Ammonia (NH3) acts as an intermediary and is recycled at the end of the process, resulting in minimal losses in relation to the final product [13].
From 1890 onward, most soda ash and sodium bicarbonate were produced by the Solvay process, a scenario that continues to this day [14].
Other raw materials have been studied as alternatives to produce sodium bicarbonate; one of the most promising is sodium sulfate. The reaction of sodium sulfate with carbon dioxide and ammonia has been studied as a route to produce sodium bicarbonate, with the intention of replacing traditional routes [15,16].
In this route, sodium sulfate participates in a double-exchange reaction, providing sodium (Na+) and sulfate (SO42−) ions. Then, carbon dioxide is used to precipitate the sodium bicarbonate, forming reactive bicarbonate ions, and a positive ion is fed into the reaction medium to obtain the solubility potential [17]. Thus, this route promotes mitigation of CO2 emissions and produces ammonium sulfate as a by-product, which is a fertilizer of great commercial interest. However, baking soda is very susceptible to salt contamination by this route.

2. Literature Review

2.1. Traditional Sodium Bicarbonate Production

The simplest industrial production process for baking soda is the carbonation of soda, thanks to its low relative economic cost, which varies with the price of the raw material. This process has high conversion rates of around 80% in molar base [18,19,20,21]. Despite being a process intended for the production of sodium carbonate, the chemical similarity in the raw material allows for the conversion of the main product of the route into sodium bicarbonate. To achieve maximum yield, it is preferable to use sodium carbonate with low concentrations of contaminants as a feedstock [22].
Although the carbonation of soda is a simple process, currently, most of the world’s production of sodium bicarbonate is carried out through processes based on the method proposed by Ernest Solvay [17,23]. This route also produces sodium carbonate as the main product and sodium bicarbonate as a by-product [24,25]. This method has become prevalent because of its lower generation of waste compared with the Leblanc process, as well as the use of more economical raw materials [13].

2.2. Comparison among Routes

According to [21], among the three routes compared by the authors, the carbonation of soda ash showed the best conversion rates of sodium bicarbonate, along with the highest gross profit for the reaction temperatures studied, followed by the Solvay process. The carbonation of sodium sulfate had the lowest conversions and potential gross profit. However, the authors pointed out that the method using sodium sulfate can recover CO2, NH3, and low-pressure steam through the evaporation of the mother water or crystallize Na2SO4 in the form of Glauber’s salt by reducing the temperature of the mother water. Thus, they concluded that employing strategies using the mother water stream to recover raw materials or form by-products could increase the conversion rate of sodium bicarbonate and make this route more attractive.

2.3. History of Sodium Sulfate as a Raw Material

Thompson and Hantke [26] published a patent to produce the same products, using evaporation and cooling techniques to alter the solubility of sodium sulfate and ammonium sulfate in solution, thus precipitating the desired pure components. At the laboratory scale, the tests worked well; however, the process proved to be inconsistent when the tests were carried out at a pilot scale, as it was difficult to operate the process consistently and continuously. Therefore, the process is highly susceptible to ammonium sulfate contamination with sodium sulfate that results in the formation of double salt.
In 1998, a patent was published once again to produce sodium bicarbonate from sodium sulfate, but with high purity, in addition to ammonium sulfate ((NH4)2SO4). Kresnyak, Halldorson, and Hantke [16] are responsible for this process, which consists of the precipitation of sodium bicarbonate from the main solution because of its low solubility, similar to that in the Stiers [15] patent. Then, the rest of the sodium bicarbonate is separated by successive evaporations and precipitations, with more effective temperature control so that there is no formation of double salt. They noticed that at temperatures above 35 °C, the solubility of ammonium sulfate increases with temperature, while the solubility of sodium sulfate decreases, making it possible to choose which salt to precipitate. The patent was improved in 1999 and published by Kresnyak and Halldorson [27], who proposed reducing the final temperature of the reactor solution to 21 °C in order to maximize the yield of sodium bicarbonate; however, they realized that it would leave the salt susceptible to contamination by sodium sulfate.
Bichel and Schaaf [28] developed a patent presenting a method of producing sodium bicarbonate and ammonium sulfate from a solution containing mainly sodium sulfate. The process uses the unit operations of evaporation and precipitation in a unique sequence that results in the use of practically 100% of the raw material, making this process very attractive. These authors, however, realized that the other patents did not consider the energy consumption and efficiency of the reaction conversion; so, by focusing on these points, they were able to make the process technically viable with high yields.
In 2013, Kumar, Kalita, and Uppaluri [29] studied the production of sodium bicarbonate and presented a techno-economic analysis of the process. They considered two different cases, including sodium sulfate found on the market and produced from sea salt and sulfuric acid. However, in their work, they did not highlight many experimental investigations on the process.
Bonfim-Rocha et al. [17] conducted a thorough literature review on the information collected from the literature about the method, emphasizing the raw materials and highlights presented in each analyzed work. The author concluded that the route via sodium sulfate carbonation has undergone the necessary evolutions to the point that it can be practiced on an industrial scale.
Yoshi et al. [21] studied the production routes of sodium bicarbonate by the soda ash carbonation processes, the Solvay process, and the carbonation of sodium sulfate. They noted that the best yields, approximately 62.3% by mass, happen around a molar A/S ratio of 0.85. The authors, through computer simulations, were able to identify optimal reaction conditions for these three routes. They identified that the soda ash carbonation had better profitability, but the Solvay process and the route via sodium sulfate carbonation became favorable when seen from the formation of their by-products.
Table 1 summarizes the studies that investigated the production of sodium bicarbonate by the sodium sulfate carbonation process, including the raw materials and results found in each study.

2.4. Sodium Bicarbonate Production via the Carbonation of Sodium Sulfate

To produce sodium bicarbonate via sodium sulfate carbonation, gaseous reagents are solubilized, usually in an aqueous medium, so that ammonia cations and carbonate and bicarbonate anions are formed. This reaction is affected by the solubility of the compounds as a function of temperature [28]. The main reactions that result in the global reaction of the sodium sulfate pathway are presented in Equations (1)–(9):
CO2 (g) ↔ CO2 (aq)
CO2 (aq) + OH(aq) ↔ HCO3 (aq)
NH3 (g) ↔ NH3 (aq)
NH3 (aq) + H+ (aq) ↔ NH4+ (aq)
Na2SO4 (aq) → Na+ (aq) + SO42− (aq)
Na+ (aq) + HCO3 (aq) ↔ NaHCO3 (aq)
2NH4+ (aq) + SO42− (aq) ↔ (NH4)2SO4 (aq)
Na2SO4 + 2NH3 + 2H2O + 2CO2 → (NH4)2SO4 + 2NaHCO3
Na2SO4 + 2NA4HCO3 → (NH4)2SO4 + 2Na2HCO3
The use of sodium sulfate as a raw material to produce sodium bicarbonate is the subject of numerous studies. However, only the patents by Kresnyak and Halldorson [16,27] and Bichel and Schaaf [28] are concerned with the mother water of the process and the salts that are formed from it; there are no other bibliographies that give greater focus to the mother water. In the last patent, the authors claim that it is possible to produce sodium bicarbonate and ammonium sulfate with commercial purities and under conditions of industrial feasibility. However, the work lacks details, such as descriptions of the steps to follow, data on the amount of water, and the appropriate operational conditions for separation.
Yoshi et al. [21] used the patent by Bichel and Schaff [28] as a basis for optimizing this route. They were successful in their objectives; however, it is still possible to improve the route using mother water. Therefore, this work uses the work of Yoshi et al. [21] as reference and focuses on studying mother water, initially using computer simulations in order to assist future experimental work. The main objective is to understand if the evaporation operations without salt precipitation are suitable for recycling raw materials in the route, thus enabling its optimization, or if the use of mother water is relevant only when there is salt crystallization.
For this, the following hypotheses will be evaluated. First, the removal of water from this stream is possible by means of unit operations that do not exceed the saturation point of the mixture of the mother water stream. In this way, a study will be carried out using flash distillation operations, added to the end of the reactor so that the gaseous raw materials (CO2 and NH3) can be removed first, followed by an evaporation process for water recovery, analyzing single-effect and multiple-effect evaporators. The second case is that it is not possible to evaporate much water without some salt being precipitated, so equipment that promotes crystallization will be analyzed to verify if the crystallized salts are by-products stated in the literature, and if it is possible to precipitate the remaining sodium bicarbonate or other salts.
The present study will be carried out through simulations in Aspen Plus® v12 software, using models for the estimation of chemical equilibrium conditions and thermodynamic models suitable for the calculations to be performed in the process, as well as material and energy balances. Based on the information in the literature, this implementation will allow us to simulate the production of sodium bicarbonate, in the first step, using the proportions of reagents and water predicted in the literature, thus verifying which products are generated, their respective quantities, and the proportions of these products. With these results, it will be possible to determine the compositions of the products and, consequently, the composition of the mother water of the process.

3. Materials and Methods

3.1. Process Modeling and Simulation

Aspen Plus® v12 software was used for the process modeling and simulation. The model was initiated by inserting the components involved in the reaction. H2O, NH3, (NH4)2SO4 and Na2HCO3 were added. The other components and reactions pertinent to the process were added with the help of the Electrolyte Wizard tool. The selection of the thermodynamic package was based on the work by Yoshi et al. (2022) [21], who used Electrolyte NRTL (ELECNRTL) for this process since they are aqueous systems with electrolytes. According to AspenTech® [30], the ELECNRTL method is the most versatile electrolyte property model, as it can handle low and high concentration values, as well as aqueous and mixed solvent systems.
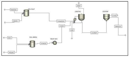
For the process to begin, two aqueous solutions must be prepared to react with the CO2. Thus, the SOL-SULF tank was used for the Na2SO4 mixture and the SOL-AMON tank was used for the NH3 mixture. The process flowsheet is shown in Figure 1.
All feed streams and tanks, i.e., “SOL-SULF” and “SOLA-MON”, were configured with a temperature of 30 °C and a pressure of 1.471 bar. The feed streams were defined according to Yoshi et al. [21]; the optimal feed flows for sodium bicarbonate production by the sodium sulfate carbonation pathway at 35 °C can be seen in Table 2.

3.2. Separation Simulations

3.2.1. Without Crystallization

After the formation of the sodium bicarbonate and mother water, the first separation study of the “C-LIQ” mother water stream was generated. The gaseous components were first removed by a flash tank “FLASH1”, where the most volatile components were separated, shown in Figure 2. The flash used medium-pressure steam as a utility, with an inlet of 175 °C, an output of 174 °C, and a pressure of 127 psia. The ideal operating conditions of the flash are defined from sensitivity analyses hereafter.
The number of flash tanks needed to remove gaseous components was assessed in the next steps. Then, the evaporation stage occurred and was later added to the liquid current of the flash stage. In the software, there is no defined model for evaporation, so this unit operation was set up by a “T1” heat exchanger, where the stream was heated, followed by an “EVAP1” flash tank, where the separation of the liquid and vapor phases occurred. The schematic of an evaporator is shown in Figure 3. Its operating conditions were defined based on sensitivity analyses.
The separation step was studied for the following types of evaporators: a single evaporator, a two-effect evaporator, and a three-effect evaporator. As the number of effects increased, a heat exchanger was added, followed by a flash tank, with the top stream of the flash tank being the power supply to the next heat exchanger.
To remove the gas compounds from the mother water, and then remove the water, it was necessary to determine the operating conditions of the flash and evaporation equipment. For this, the simulator was used to perform different sensitivity analyses. This software tool allowed for the insertion of input variables where the process was simulated for different points of the variable, resulting in a variable pertinent to the problem.
To study the flash distillation step, the manipulated variables were defined as the temperature and pressure of the flash, with the temperature ranging from 35 to 105 °C, with an increment of 5 °C, and the pressure ranging from 0.1 to 1 bar, with an increment of 0.1 bar. For the selected model, the output variables were the mass flows of each of the components of the flash output streams, i.e., “V-FLASH” and “L-FLASH”. Then, we checked the composition of the two streams and determined whether all the desired components were removed from the gas stream and whether it was necessary to insert another flash.
For comparison purposes, a second flash was inserted in sequence with the first, and once again, other sensitivity analyses were performed for the second flash. In these analyses, the manipulated variables were temperature and pressure; however, they were defined for the second flash, with the temperature ranging from 35 to 105 °C, with an increment of 5 °C, and the pressure ranging from 0.1 to 1 bar, with an increment of 0.1 bar. Two simulations were performed for the second flash, the first with the second flash in sequence from the first and the second case with the second flash working with recycling to the first flash.
To find the proper operating conditions, a sensitivity analysis was performed on the evaporator. In this case, the manipulated variables were the steam flow rate, which worked as a utility, ranging from 100 to 20,000 kg/h, with 11 intervals, and the evaporator pressure ranging from 0.1 to 1 bar, with an increment of 0.1 bar.

3.2.2. With Crystallization

To evaluate reliability and understand precipitation conditions, Aspen Plus® makes it possible to construct solubility curves for salts of interest, i.e., Na2SO4, (NH4)2SO4, and Na2SO4·10H2O, and to select the solvent of interest, which, in this case, is the mother water of the process. Thus, this analysis was carried out after the first simulation of the process, making it possible to determine the composition of the mother water stream. The curves were obtained for the salts in the temperature range from 0 to 100 °C under vacuum pressures of 0.1 and 0.5 bar and ambient pressure.
This tool resembles a sensitivity analysis; in this way, a manipulated variable can be chosen. In this case, we chose to manipulate the temperature in a range from 0 to 100 °C for vacuum pressures of 0.1 and 0.5 bar and ambient pressure.
With the solubility curves, we studied crystallization. The steps in this stage can be seen in Figure 4.
To remove sodium sulfate and separate the water and gas compounds, the mother water stream, “C-LIQ”, proceeded to the evaporation with crystallization equipment. This equipment was simulated by the software using a heat exchanger followed by a flash tank, as a simple evaporator, as shown in Figure 4 by the “EVAP1” block, where the heat exchanger supplied energy to the system, and the flash tank separated the phases. The equipment worked above the saturation temperature of the solution so that the crystallization of the salts occurred.
Block “CENTR2” represents a solid separator, and it was responsible for showing the separation between the sodium sulfate and the remaining solution of mother water, “C-LIQ1”. This stream followed a crystallization block, which was responsible for precipitating ammonium sulfate.
The ammonium sulfate was crystallized in a crystallizer from cooling. The software has its own equipment for this unit operation, as shown in Figure 4 by the “CRIST2” block. We decided not to use an evaporator with crystallization, as the temperature for this crystallization must be decreased rather than increased.
To separate solids, the software has a specific block. This block, configured as a centrifuge, was used to separate sodium sulfate, and ammonium sulfate from the water mother, as shown in Figure 4 by the blocks “CENTR1” and “CENTR2”, respectively. This process was configured for the salts to exit with 6% moisture because, as stated before, at values below this moisture content, the simulation showed convergence errors. To find the proper operating conditions of the evaporative crystallizer, a sensitivity analysis was performed. The manipulated variable was the steam flow rate required to supply energy to the equipment, which varied from 4000 to 7000 kg/h. The pressure was set at 1 bar, a value that was obtained through the analysis of the solubility curves. For the selected model, the output variables were the mass flow rates of the components of the bottom and top streams of the evaporator. If the study target had very distant intervals, this analysis was performed again, keeping the manipulated variable as the steam flow but decreasing the intervals.
As with the other equipment, a sensitivity analysis was performed to find the operating conditions of the crystallizer. As seen by the solubility analysis, the equipment for the crystallization of sodium sulfate must work at values close to 25 °C to approximately 30 °C. The manipulated variable was the temperature of the crystallizer, ranging from 20 to 32 °C. The output variables were defined by the mass flow rates of sodium sulfate, ammonium sulfate, and Glauber’s salt.

4. Results and Discussion

The simulation effectively demonstrated the generation of the sodium bicarbonate; the reaction occurred in the crystallizer, and the stream coming out of this model was separated in a centrifuge. The mass fractions of the “C-LIQ” stream, corresponding to the mother water stream, are presented in Table 3.
With the results of the mother water stream, we started the separation studies. Figure 5 illustrates the result of sensitivity analysis in a single flash.
After the results of the sensitivity analysis, we found that from these conditions, only two salts were precipitated including salt 5, ammonium sulfate, and salt 7, sodium sulfate; therefore, the other salts are not shown in Figure 5. This first result is consistent with the literature, where Kresnyak, Halldorson, and Hantke [16] observed that with a change in the temperature of the mother water, the formation of sodium sulfate and ammonium sulfate occurred.
From this analysis, we observed that there was no possibility of precipitating sodium bicarbonate. Thus, there was no concern about exceeding the decomposition temperatures of sodium bicarbonate found, taking into account only other factors in the choice of equipment operating conditions, such as the removal of gaseous components or water recovery.
According to Figure 6, the removal of gases was hampered at vacuum pressures. At ambient pressure, we observed that there was a greater withdrawal of CO2 working towards the temperature condition of 90 °C. At higher temperatures the condition of supersaturation occurred, causing the precipitation of salts. In this way, temperatures close to 95 °C should not be exceeded.
To check if there is a possibility of greater carbon dioxide withdrawal, a second flash operating at a pressure of 1 bar was inserted immediately after the first. The first flash operated at a temperature where there was recovery of gaseous components; however, there was no precipitation, so there was no problem in the operation of the second stage. Thus, the operating conditions for the first flash were used according to the first sensitivity analysis. The results of the analysis are shown in Figure 6.
For temperatures below 55 °C, the data presented an error status in the program, possibly because separation by distillation did not occur in both flashes. Because the temperature of the second flash was lower than that of the first, the separation occurred only in the first flash. Thus, these data were removed before constructing the graphs represented in Figure 6. At approximately 65 °C, the sodium sulfate began to precipitate, so the working temperature was set to 60 °C. Even without analyzing the cost of implementing this equipment, it is possible to see that it is not favorable to insert a second flash in sequence with the first because there was an increase of only 3.29% in the removal of carbon dioxide.
When comparing the flashes in recycling and in sequence, we observed that there was a minimal increase in CO2 removal, and there was no sense in using a second flash. To verify the possibility of greater CO2 withdrawal, the addition of a second flash was analyzed again; however, it worked in recycling with the first flash. The result of the sensitivity analysis is shown in Figure 7.
When a second flash was added in recycling to the first, we observed that before the precipitation of any salt occurred, it was possible to remove 684.82 kg/h of CO2, representing an increase of 3.28% compared with the removal of a single flash. To complement this study, we analyzed whether it would make sense to add a second flash from an economic perspective. Thus, Table 4 compares the cost of the equipment, installation, quantity of utility, and its price, as well as the diameters and volumes of the equipment
According to Table 4, the addition of a second flash in both cases is practically the same as the first one when considered in relation to its size, i.e., the cost of adding a second flash will not compensate for the amount of CO2 removed. In addition, when comparing the burst and recycled flashes, there is a large decrease in utility usage in the second arrangement, but it is not worth it for the amount of CO2 removed. Based on the sensitivity analyses for the flash distillation step, it can be observed that the increase in the number of flashes will cause an increase in CO2 removal, but their addition is not economically viable. Thus, only one flash is necessary to remove the gas compounds.
For the evaporator, the study started with an analysis performed by varying the steam flow rate and the evaporator pressure. As with the flash, there was no formation of salts other than salt 5 and salt 7. According to the result, it was seen that for larger amounts of water withdrawn, the temperature of the evaporator must be very high, causing the formed salts to degrade. Thus, we decided to work in a vacuum, with a pressure of 0.1 bar, so that the equipment could work properly. This analysis was used to determine the pressure of the evaporator, and the resulting data are not shown here. A second sensitivity analysis was performed in order to verify the required steam flow. The results are shown in Figure 8.
According to Figure 8, it is possible to remove approximately 24% of water from the mother water, using approximately 1360 kg/h of steam. If the temperature of the evaporator increases, the precipitation of salt 7 will begin to occur, which is not expected in this equipment. From these results, it is possible to estimate the pressure drops for multi-effect evaporators. Figure 9 and Figure 10 show the result of the sensitivity analysis for the evaporator of two effects and three effects, respectively.
For a two-effect evaporator, it is clear that before the precipitation of any salt occurs, it is possible to remove approximately 19% of the water using 940 kg/h of saturated steam. For a three-effect evaporator, the required inlet steam flow rate is 835 kg/h, since after this flow, the formation of sodium sulfate occurs. In this condition, it is possible to remove around 17% of the water from the solution.
A comparison of the evaporators is shown in Table 5
An important answer obtained by the sensitivity analyses for the evaporators is that there are no underlying amounts of sodium bicarbonate to be precipitated; there is only the possibility of forming sodium sulfate and ammonium sulfate. Thus, these results show that the quantities of raw material were optimized adequately by Yoshi et al. [21].
The sensibility analysis shows that sodium sulfate is in higher concentration in the solution and that it is not possible to precipitate ammonium sulfate without contamination by sodium sulfate. As such, precipitating sodium sulfate may not be advantageous, as it is an essential process reagent and would need to be dissolved again to be reused. Even so, a precipitation study was carried out to determine if it was possible to extract ammonium sulfate with high purity. This investigation was important to determine whether it was possible to withdraw large amounts of water, as well as to ensure that by-products could be managed efficiently and sustainably.
Before starting the precipitation itself, it was necessary to understand how the salts behave in the solution they were in. The solubility diagrams for the pressures of 0.1, 0.5, and 1 bar are presented in Figure 11.
It can be seen that the greatest difference between the solubility curves occurs in the pressure curves of 0.1 bar and ambient pressures. For the 0.1 bar curves, the solubilities of sodium sulfate and ammonium sulfate do not reach 100 °C, but the solubility of ammonium sulfate reaches 57.5 °C and sodium sulfate reaches 50 °C. This is probably related to the thermal decomposition of these salts, so the software cannot compute the solubilities because the material is in the gas phase and no longer in the solid phase.
In relation to sodium sulfate, which was the first salt to be precipitated, it is observed that at all pressures, it presents lower solubility and that its curve only occurs above 30 °C. In addition, its curve is related to a dissolution phenomenon that occurs exothermically; that is, solubility decreases with increasing temperature, so it is preferable to work at higher temperatures to facilitate the precipitation of this salt.
It is seen that the solubility curve has a similar behavior between the pressures of 0.1 and 0.5 bar and possibly at 1 bar as well. However, the curve for 1 bar should exceed 100 °C to see the whole behavior.
In general, we found that below 25 °C, the solubility of Glauber’s salt is lower than that of ammonium sulfate, and above 30 °C, the solubility of sodium sulfate is lower than that of ammonium sulfate. Therefore, it is ideal to work between values close to 25 and 30 °C to avoid contamination from another salt when aiming to precipitate ammonium sulfate.
It is inferred that the ideal process would be the removal of the ammonium sulfate first. However, this analysis was performed, and the crystallization of any salt was not obtained; so, to remove the sodium sulfate, an evaporator–crystallizer was used, increasing the temperature, and to precipitate the sodium sulfate, a crystallizer was used, cooling the solution.
To find the conditions of the crystallizing evaporator, and the equipment responsible for precipitating sodium sulfate, a sensitivity analysis was performed. The results of this analysis are shown in Figure 12.
As expected, there is no precipitation of other salts in addition to sodium sulfate and ammonium sulfate salts. As the purpose of this equipment is now crystallization in addition to the removal of water from the solution, the best operating condition is a steam flow at the inlet that supplies enough energy to crystallize the largest amount of sodium sulfate without precipitation of ammonium sulfate. According to Figure 12, in approximately 6900 kg/h of steam, ammonium sulfate begins to precipitate, so a flow rate of 6890 kg/h was chosen. In this flow, there is a precipitation of 1278.89 kg/h of sodium sulfate. Unlike a common evaporator, where you should not exceed the saturation temperature of the solution, in the evaporator with crystallization, this temperature is exceeded. Consequently, the precipitation of salts will occur and more water can be evaporated. In this case, the vapor removal goes from approximately 24% of the common evaporator to close to 86%. The composition of the steam stream is shown in Table 6.
Table 6 shows that the vapor stream contains three components that are raw materials for the process, thus indicating the possibility of reintroducing this stream back into the process.
The result of the sensitivity analysis for the crystallizer are shown in Figure 13.
It can be seen that by lowering the temperature, there is a considerable increase in the crystallization of ammonium sulfate, without crystallization of sodium sulfate; however, below 24 °C, there is also crystallization of Glauber’s salt. As Glauber’s salt is not economically attractive, and to increase the purity of ammonium sulfate, the most suitable crystallizer temperature is 24 °C.
Table 7 and Table 8 show the global composition of the “SULSO” and “SULAMO” currents, representing sodium sulfate and ammonium sulfate composition, respectively.
It is observed that sodium sulfate presents little contamination, having a 0.9434 mass fraction. To determine if the crystallization of sodium sulfate as a by-product of the route is attractive, it is necessary to carry out an economic study, considering the added equipment and the cost for the crystallization of sodium sulfate, followed by its dissolution for entry into the process.
An important finding of this study is that the use of evaporation equipment is not advantageous without considering the crystallization of other salts. The first point is that a limited amount of vapor is obtained, which means that even with process recycling, the impact would be minimal compared with the cost of adding this new equipment. Furthermore, attempts to increase evaporation effects to improve the process results in facilitating salt precipitation rather than increasing evaporation. In contrast, when evaporation occurs alongside salt precipitation, it is possible to use these salts as raw materials or by-products, in addition to allowing the removal of a large amount of vapor, even in a single effect. Thus, evaporation combined with crystallization presents a promising opportunity for optimizing this route.

5. Conclusions

Aspen Plus® software proved to be excellent software for estimating data, facilitating the design of the mathematical modeling necessary for the experiments. However, it is essential to note that it is necessary to confirm the data in a laboratory study. Furthermore, some unit operations were not available in the simulator, which required us to make certain assumptions and adjustments. These adaptations may have introduced errors in the data. If we consider that all the calculations and approximations made by the software are correct, this study helps to show that the use of evaporates without considering the purification of other salts is not appropriate or relevant for future studies.
We suggest that future work include a stoichiometric study of the vapor stream at the evaporator outlet with crystallization, as this stream contains three raw materials. It is necessary to investigate how this stream can be recycled. Based on this analysis, an optimization study could be conducted to assess the potential for increasing the yield of sodium bicarbonate. Furthermore, we recommend completing an economic analysis to evaluate the costs associated with implementing crystallization and salt separation equipment. It is also important to consider the cost of purchasing sodium sulfate and ammonium sulfate to determine if the separation and recycling of sodium sulfate, as well as the separation and sale of ammonium sulfate, would offset the cost of implementing this new process.

Author Contributions

Conceptualization, S.H.B.F. and L.B.-R.; Formal analysis, J.V.P.; Investigation, J.V.P.; Methodology, J.V.P., S.H.B.F., W.M.M. and L.B.-R.; Project administration, S.H.B.F.; Supervision, S.H.B.F. and W.M.M.; Visualization, J.V.P.; Writing—original draft, J.V.P.; Writing—review & editing, S.H.B.F., W.M.M. and L.B.-R. All authors have read and agreed to the published version of the manuscript.

Funding

This work was funded by the Coordination for the Improvement of Higher Education Personnel–Brazil (CAPES)–Financing Code 001, process 88887.760825/2022-00 and the APC was funded by 673e901049dc2bb7.

Data Availability Statement

The original contributions presented in the study are included in the article, further inquiries can be directed to the corresponding author.

Conflicts of Interest

The authors declare no conflict of interest.

References

  1. Goharrizi, A.S.; Abolpour, B. Estimation of sodium bicarbonate crystal size distributions in a steady-state bubble column reactor. Res. Chem. Intermed. 2012, 38, 1389–1401. [Google Scholar] [CrossRef]
  2. Sociedade brasileira de química (SBQ). Química Nova Interativa. Bicarbonato de sódio, NaHCO3. Available online: https://qnint.sbq.org.br/qni/popup_visualizarMolecula.php?id=yBhhfidwkzol432KJ2U0avoqrv7cFc1dAqGYoP7DviPMs0IDpUFWEDw7H4L8AXAV3U_C-98SMdqWBNaS38G1RA (accessed on 14 June 2024).
  3. Nagrale, P. Sodium bicarbonate Market Research Report Information By Grade (Feed, Food, Technical, Pharmaceutical and others), End-Use (Animal Feed, Food & Beverage, Flue Gas Treatment, Personal Care & Pharmaceuticals, Detergents & Cleaning Agents, Hemodialysis, Agriculture, Chemicals, Textile, and Others), Application (Automobiles, Ships, Aircraft, Trains, Power Generation, Chemicals, and Others), and Region and by Region (North America, Europe, Asia-Pacific, Latin America, and the Middle East & Africa)—Global Forecast to 2032. Market Research Future. Available online: https://www.marketresearchfuture.com/reports/sodium-bicarbonate-market-2632 (accessed on 24 July 2024).
  4. Rauh, F. Em Kirk-Othmer Encyclopedia of Chemical Technology, 4th ed.; Kroschwitz, J.I., Howe-Grant, M., Eds.; John Wiley & Sons: New York, NY, USA, 1991; Volume 1. [Google Scholar]
  5. Koogan, A.; Houaiss, A. Enciclopédia e Dicionário Ilustrado; Edições Delta: Rio de Janeiro, Brazil, 1995. [Google Scholar]
  6. Partington, J.R. Química General e Inorgánica; Dossat: Madrid, Spain, 1950; p. 378. [Google Scholar]
  7. de Souza Maia, A.; Osorio, V.K.L. Decomposição térmica do bicarbonato de sódio—Do processo solvay ao diagrama tipo Ellingham. Quim. Nova 2003, 26, 595–601. [Google Scholar] [CrossRef]
  8. Oxtoby, D.W.; Nachtrieb, N.H.; Freeman, W.A. Chemistry, Science of Change; Saunders College Publ.: Philadelphia, PA, USA, 1990; ch. 24. [Google Scholar]
  9. Hudson, J. The History of Chemistry; MacMillan: London, UK, 1994; p. 247. [Google Scholar]
  10. Hill, J.W.; Petrucci, R.H. General Chemistry, Instructor’s Edition; Prentice Hall: Upper Saddle River, NJ, USA,, 1996; p. 287. [Google Scholar]
  11. Bensaude-vincent, B.; Stengers, I. History of Chemistry; Instituto Piaget: Lisbon, Portugal, 1992. [Google Scholar]
  12. Susana Rodrigues, S.; de Sousa, R.S.; Dorneles, A.M.; do Carmo Galiazzi, M. Entre experimentos e fermentos: Como o bicarbonato de sódio se tornou um constituinte em processos fermentativos? Educ. Química Punto Vista 2017, 1, 103–119. [Google Scholar]
  13. Bonaventura, D.; Chacartegui, R.; Valverde, J.M.; Becerra, J.A.; Verda, V. Carbon Capture and Utilization for Sodium Bicarbonate Production Assisted by Solar Thermal Power. Energy Convers. Manag. 2017, 149, 860–874. [Google Scholar] [CrossRef]
  14. Machado, A.A.S.C. Fabrico industrial do carbonato de sódio no século XIX: Exemplos precoces de química verde eecologia industrial. Química–Bol. SPQ 2009, 113, 25–30. [Google Scholar]
  15. Stiers, E.L. Method of Making Sodium Carbonate. U.S. Patent US/1970/3,493,329, 3 February 1970. [Google Scholar]
  16. Kresnyak, S.; Halldorson, J.; Hantke, M. Method for Production of Sodium Bicarbonate, Sodium Cabonate and Ammonium Sulfate from Sodium Sulfate. U.S. Patent US/1998/5,830,422, 3 November 1998. [Google Scholar]
  17. Bonfim-Rocha, L.; Silva, A.B.; de Faria, S.H.; Vieira, M.F.; de Souza, M. Production of sodium bicarbonate from CO2 reuse processes: A brief review. Int. J. Chem. React. Eng. 2020, 18, 20180318. [Google Scholar] [CrossRef]
  18. Cho, K.J.; Keener, T.C.; Khang, S.J. A Study on the Conversion of Trona to Sodium Bicarbonate. Powder Technol. 2008, 184, 58–63. [Google Scholar] [CrossRef]
  19. Da Silva, I.M.C.B. Métodos de Preparação Industrial de Solventes e Reagentes Químicos. Hidróxido de Sódio. Rev. Virtual Química 2012, 4, 73–82. [Google Scholar]
  20. Knuutila, H.; Hessen, E.T.; Kim, I.; Haug-Warberg, T.; Svendsen, H.F. Vapor–liquid Equilibrium in the Sodium Carbonate–sodium bicarbonate–water–CO2–system. Chem. Eng. Sci. 2010, 65, 2218–2226. [Google Scholar] [CrossRef]
  21. Yoshi, H.C.M.H.; Silva, A.B.; de Souza, M.; de Faria, S.H.B.; Bernardo, A.; Bonfim-Rocha, L. Multi-criteria assessment of sodium bicarbonate optimized production through CO2 utilization strategies. J. Clean. Prod. 2022, 349, 131419. [Google Scholar] [CrossRef]
  22. Maharloo, D.G.; Darvishi, A.; Davand, R.; Saidi, M.; Rahimpour, M.R. Process Intensification and Environmental Consideration of Sodium Bicarbonate Production in an Industrial Soda Ash Bubble Column Reactor by CO2 Recycling. J. CO2 Util. 2017, 20, 318–327. [Google Scholar] [CrossRef]
  23. Solvay, E. Process of and Apparatus for Making Sodium Bicarbonate. U.S. Patent US/19887/364,552, 7 June 1887. [Google Scholar]
  24. Neuman, T.H.; Chastain, R.W. Production of Sodium Carbonate from Solution Mine Brine. U.S. Patent US/1999/5,955,043, 21 September 1999. [Google Scholar]
  25. Davoine, P.; Coustry, F.M.; Detournay, J.P.; Allen, K. Process for the Joint Production of Sodium Carbonate and Sodium Bicarbonate. U.S. Patent US/2018/0222759, 9 August 2018. [Google Scholar]
  26. Thompson, J.S.; Hantke, M. Process for Producing Sodium Carbonate and Ammonium Sulfate from Sodium. Sulphate. Patent No. CA/1997/2,032,627, 18 December 1990. [Google Scholar]
  27. Kresnyak, S.; Halldorson, J. Method for Production of Sodium Bicarbonate, Sodium Carbonate and Ammonium Sulfate from Sodium Sulfate. U.S. Patent US/1999/5,980,848, 9 November 1999. [Google Scholar]
  28. Bichel, J.; Schaaf, S. Method for Recovering Purified Sodium Bicarbonate and Ammonium Sulfate. U.S. Patent 7,393,378, 1 July 2008. [Google Scholar]
  29. Kumar, S.; Kalita, A.; Uppaluri, R. Economic feasibility study of sodium bicarbonate and soda ash production from Na2SO4. Int. J. Eng. Res. Sci. Technol. 2013, 2, 21–40. [Google Scholar]
  30. Aspentech. Available online: https://www.aspentech.com/en/products/engineering/aspen-plus (accessed on 24 June 2024).
Figure 1. Flowsheet to obtain sodium bicarbonate via sodium sulfate carbonation.
Figure 1. Flowsheet to obtain sodium bicarbonate via sodium sulfate carbonation.
Processes 12 01687 g001
Figure 2. Schematic of a flash.
Figure 2. Schematic of a flash.
Processes 12 01687 g002
Figure 3. Schematic of an evaporator.
Figure 3. Schematic of an evaporator.
Processes 12 01687 g003
Figure 4. Flowsheet for salt crystallization.
Figure 4. Flowsheet for salt crystallization.
Processes 12 01687 g004
Figure 5. Result of the sensitivity analysis for a flash. (a) Composition of the top outlet of the distiller at 0.1 bar; (b) composition of the bottom outlet of the distiller at 0.1 bar; (c) composition of the top outlet of the distiller at 1 bar; and (d) composition of the bottom outlet of the distiller at 1 bar.
Figure 5. Result of the sensitivity analysis for a flash. (a) Composition of the top outlet of the distiller at 0.1 bar; (b) composition of the bottom outlet of the distiller at 0.1 bar; (c) composition of the top outlet of the distiller at 1 bar; and (d) composition of the bottom outlet of the distiller at 1 bar.
Processes 12 01687 g005aProcesses 12 01687 g005b
Figure 6. Result of the sensitivity analysis for two flashes in sequence. (a) Composition of the top outlet of the distiller. (b) Composition of the distiller’s bottom outlet.
Figure 6. Result of the sensitivity analysis for two flashes in sequence. (a) Composition of the top outlet of the distiller. (b) Composition of the distiller’s bottom outlet.
Processes 12 01687 g006
Figure 7. Result of the sensitivity analysis for two flashes in recycling. (a) Composition of the top outlet of the distiller. (b) Composition of the distiller’s bottom outlet.
Figure 7. Result of the sensitivity analysis for two flashes in recycling. (a) Composition of the top outlet of the distiller. (b) Composition of the distiller’s bottom outlet.
Processes 12 01687 g007
Figure 8. Result of the sensitivity analysis for a common evaporator. (a) Vapor fraction vs. utility vapor; (b) vapor fraction vs. gases at the top; (c) fraction of steam vs. water removed in %; (d) vapor fraction vs. evaporator temperature; and (e) vapor fraction vs. precipitated salts.
Figure 8. Result of the sensitivity analysis for a common evaporator. (a) Vapor fraction vs. utility vapor; (b) vapor fraction vs. gases at the top; (c) fraction of steam vs. water removed in %; (d) vapor fraction vs. evaporator temperature; and (e) vapor fraction vs. precipitated salts.
Processes 12 01687 g008aProcesses 12 01687 g008b
Figure 9. Result of the sensitivity analysis for a two-effect evaporator. (a) Vapor fraction vs. utility vapor; (b) vapor fraction vs. gases at the top; (c) fraction of steam vs. water removed in %; (d) vapor fraction vs. evaporator temperature; and (e) vapor fraction vs. precipitated salts.
Figure 9. Result of the sensitivity analysis for a two-effect evaporator. (a) Vapor fraction vs. utility vapor; (b) vapor fraction vs. gases at the top; (c) fraction of steam vs. water removed in %; (d) vapor fraction vs. evaporator temperature; and (e) vapor fraction vs. precipitated salts.
Processes 12 01687 g009aProcesses 12 01687 g009b
Figure 10. Result of the sensitivity analysis for a three-effect evaporator. (a) Vapor fraction vs. utility vapor; (b) vapor fraction vs. gases at the top; (c) fraction of steam vs. water removed in %; (d) vapor fraction vs. evaporator temperature; and (e) vapor fraction vs. precipitated salts.
Figure 10. Result of the sensitivity analysis for a three-effect evaporator. (a) Vapor fraction vs. utility vapor; (b) vapor fraction vs. gases at the top; (c) fraction of steam vs. water removed in %; (d) vapor fraction vs. evaporator temperature; and (e) vapor fraction vs. precipitated salts.
Processes 12 01687 g010aProcesses 12 01687 g010b
Figure 11. Setting the solubility curve tool at (a) 0.1 bar; (b) 0.5 bar; and (c) 1 bar.
Figure 11. Setting the solubility curve tool at (a) 0.1 bar; (b) 0.5 bar; and (c) 1 bar.
Processes 12 01687 g011
Figure 12. Result of the sensitivity analysis for a crystallizing evaporator. (a) Vapor fraction vs. utility vapor; (b) vapor fraction vs. gases at the top; (c) fraction of steam vs. water removed in %; (d) vapor fraction vs. evaporator temperature; and (e) vapor fraction vs. precipitated salts.
Figure 12. Result of the sensitivity analysis for a crystallizing evaporator. (a) Vapor fraction vs. utility vapor; (b) vapor fraction vs. gases at the top; (c) fraction of steam vs. water removed in %; (d) vapor fraction vs. evaporator temperature; and (e) vapor fraction vs. precipitated salts.
Processes 12 01687 g012
Figure 13. Salts as a function of the crystallizer temperature.
Figure 13. Salts as a function of the crystallizer temperature.
Processes 12 01687 g013
Table 1. Summary of the production of sodium bicarbonate via sodium sulfate carbonation, with the raw materials and results of each author.
Table 1. Summary of the production of sodium bicarbonate via sodium sulfate carbonation, with the raw materials and results of each author.
AuthorsRaw MaterialResults
Stiers [15]Sodium sulfate, ammonia, and carbon dioxideDouble salts of low solubility are obtained.
Thompson and Hantke [26]Sodium sulfate, ammonia, and carbon dioxideLaboratory-scale tests show effective results. However, the continuous pilot scale is highly susceptible to the contamination of ammonium sulfate with sodium sulfate.
Kresnyak, Halldorson, and Hantke [16,27]Sodium sulfate, ammonium/ammonium bicarbonate, and carbon dioxideGreat control of the precipitation and temperature conditions is required to form compounds with higher purity.
Bichel and Schaaf [28]Sodium sulfate, ammonium/ammonium bicarbonate, and carbon dioxideAfter the crystallization reaction, the unit evaporation and precipitation operations are planned in a single sequence that results in almost 100% recovery of the raw materials.
Kumar, Kalita, and Uppaluri [29]Sodium sulfate and ammonium bicarbonateThe production of baking soda is more cost-effective than the production of sodium carbonate. The process is more cost-effective for
the acquisition of Na2SO4 on-site than for the production of Na2SO4 off-site.
Bonfim-Rocha et al. [17]Sodium sulfate, ammonium/ammonium bicarbonate, and carbon dioxideThe authors provided a detailed summary of the sodium bicarbonate production routes, including the route using sodium sulfate.
Yoshi et al. [21]Sodium sulfate, ammonium/ammonium bicarbonate, and carbon dioxideThe authors defined the best yields for the route, in addition to finding optimal conditions for reagents.
Table 2. Input data of the feed streams for manufacturing sodium bicarbonate by the sodium sulfate route.
Table 2. Input data of the feed streams for manufacturing sodium bicarbonate by the sodium sulfate route.
Reaction Temperature of 35 °C
ParametersNA2SO4AGUA-1NH3AGUA2CO2
Temperature (K)303.15303.15303.15303.15303.15
Pressure (bar)1.471.471.471.471.47
Molar flow (kmol/h)15.11278.1224.2852.0150.94
Mass flow (kg/h)2146.065010.33413.47936.912241.77
AGUA-1 and AGUA2 refer to the water streams inserted into the tanks to prepare the aqueous solutions of Na2SO4 and NH3, respectively.
Table 3. Composition of the mother water.
Table 3. Composition of the mother water.
ComponentMass Fraction
CO20.1117
H2O0.5454
NH4+0.0433
Na+0.0429
NaHCO30.0299
HCO30.0780
SO42−0.1437
Table 4. Comparison of the process pathways.
Table 4. Comparison of the process pathways.
To Flashes in a RowTwo Flashes with Recycling
One FlashFirstSecondFirstSecond
Equipment cost (USD)19,80019,80020,40019,80020,400
Installation cost (USD)117,000118,800134,500118,800134,500
Amount of steam (kg/h)993.127616.9062216.9802216.980168.890
Steam cost (USD/h)4.445692.761569.924219.924210.75603
Diameter (m)1.06681.06681.06681.06681.0668
Volume (L)3269.33269.33269.33269.33269.3
Table 5. Comparison of the evaporators.
Table 5. Comparison of the evaporators.
EffectsOneTwoThree
Utility steam (kg/h)1300940730
Water removed (%)23.8919.5716.5
Table 6. Global composition of the steam current evaporator with crystallization.
Table 6. Global composition of the steam current evaporator with crystallization.
ComponentMass Fraction
H2O0.8401
CO20.1136
NH30.0461
Mass flow rate (kg/h)6061.07
Table 7. Global composition of the “SULSO” current.
Table 7. Global composition of the “SULSO” current.
ComponentMass Fraction
H2O0.1618
NH4+0.0335
Na+0.0018
Na2SO40.7594
SO42−0.0026
Mass flow rate (kg/h)1355.63
Table 8. Global composition of the “SULAMO” current.
Table 8. Global composition of the “SULAMO” current.
ComponentMass Fraction
H2O0.0265
NH4+0.0048
Na+0.0039
Na2SO40.9434
SO42−0.0212
Mass flow rate (kg/h)57.011
Disclaimer/Publisher’s Note: The statements, opinions and data contained in all publications are solely those of the individual author(s) and contributor(s) and not of MDPI and/or the editor(s). MDPI and/or the editor(s) disclaim responsibility for any injury to people or property resulting from any ideas, methods, instructions or products referred to in the content.

Share and Cite

MDPI and ACS Style

Petrauskas, J.V.; Faria, S.H.B.; Moreira, W.M.; Bonfim-Rocha, L. Simulation of Sodium Bicarbonate Purification via the Sodium Sulfate Carbonation Route. Processes 2024, 12, 1687. https://doi.org/10.3390/pr12081687

AMA Style

Petrauskas JV, Faria SHB, Moreira WM, Bonfim-Rocha L. Simulation of Sodium Bicarbonate Purification via the Sodium Sulfate Carbonation Route. Processes. 2024; 12(8):1687. https://doi.org/10.3390/pr12081687

Chicago/Turabian Style

Petrauskas, João Vitor, Sergio Henrique Bernardo Faria, Wardleison Martins Moreira, and Lucas Bonfim-Rocha. 2024. "Simulation of Sodium Bicarbonate Purification via the Sodium Sulfate Carbonation Route" Processes 12, no. 8: 1687. https://doi.org/10.3390/pr12081687

APA Style

Petrauskas, J. V., Faria, S. H. B., Moreira, W. M., & Bonfim-Rocha, L. (2024). Simulation of Sodium Bicarbonate Purification via the Sodium Sulfate Carbonation Route. Processes, 12(8), 1687. https://doi.org/10.3390/pr12081687

Note that from the first issue of 2016, this journal uses article numbers instead of page numbers. See further details here.

Article Metrics

Back to TopTop