Fluid Modeling of a Non-Thermal Plasma with Dielectric Barrier Discharge and Argon as a Diluent Gas
Abstract
1. Introduction
2. Theory
2.1. Experimental Reactor
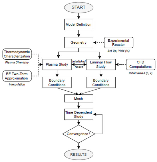
2.2. Modeling Approach
2.3. Modeling Geometry
3. Model
3.1. Governing Equations
3.1.1. Fluid Model
3.1.2. Plasma Model
3.2. Plasma Chemistry
4. Results and Discussion
4.1. Example Case Analysis
4.1.1. Electron Density
4.1.2. Mass Fraction of Excited Argon Atoms and Argon Ions
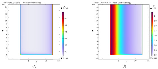
4.1.3. Mean Electron Energy
4.1.4. Velocity, Vorticity, Pressure, and Dynamic Viscosity
4.2. Case Study Analysis
4.2.1. Influence of Volumetric Inflow Rate
4.2.2. Influence of Dielectric Barrier Material
4.2.3. Influence of Dielectric Thickness
4.2.4. Influence of Reactor Length
4.2.5. Fluid and Plasma Properties
5. Conclusions
- Firstly, the impact of volumetric inflow rate is noted from a pure fluid flow perspective as well as from a plasma perspective. The fluid flow is directly equivalent to the previous CFD contributions. Once the plasma reactions are introduced, the average velocity decreases in the reactor. The plasma behavior compares the experimental yield to the simulations, showing that yield can be linked to increasing electrons and excited species. Some discrepancies are noted due to the experiments including CO2-Ar mixtures, while simulations are of pure argon.
- Secondly, the simulations indicate that changing the dielectric barrier material can be of interest. Generally, a higher dielectric constant is recommended; however, when introducing a new material, the effect of secondary emission coefficient and mean energy of secondary electrons must be included.
- Thirdly, apart from the dielectric material, changing the dielectric thickness can be beneficial. Smaller discharge gaps have shown significant benefits in simulation convergence. Future experiments could consider a dielectric thickness of 1 mm. In addition, including an additional concentric dielectric barrier, as in other works [41], could be of interest.
- Fourthly, the increased reactor length has shown an improvement in plasma generation, which could also be introduced. Future works could aim at studying the optimized length of the reactor prior to introducing a new experimental set-up.
- Finally, the fluid and plasma properties are compared to allow further understanding of the reactor behavior. A correlation between the electrons, excited species, and ions is found with the fluid behavior per case.
Author Contributions
Funding
Data Availability Statement
Acknowledgments
Conflicts of Interest
References
- Khan, T.M.; Khan, S.U.; Khan, S.U.; Ahmad, A.; Abbasi, S.A. A New Strategy of Using Dielectric Barrier Discharge Plasma in Tubular Geometry for Surface Coating and Extension to Biomedical Application. Rev. Sci. Instrum. 2020, 91, 073902. [Google Scholar] [CrossRef]
- Chankuson, P.; Chumsri, P.; Plodkaew, A. The Simulation of Dielectric Barrier Discharge for Breakdown Voltage in Starch Modification. Appl. Sci. 2023, 13, 12143. [Google Scholar] [CrossRef]
- Song, J.; Lv, J.; Pan, Y.; Wang, J.; Wang, J.; Cao, A.; Wu, A.; Williams, P.T.; Huang, Q. Low-Temperature Hydrogen Production from Waste Polyethylene by Nonthermal Plasma (NTP)-Assisted Catalytic Pyrolysis Using NiCeOx/β Catalyst. Chem. Eng. J. 2024, 490, 151676. [Google Scholar] [CrossRef]
- Zhu, Q. Developments on CO2-Utilization Technologies. Clean Energy 2019, 3, 85–100. [Google Scholar] [CrossRef]
- Mei, D.; Tu, X. Conversion of CO2 in a Cylindrical Dielectric Barrier Discharge Reactor: Effects of Plasma Processing Parameters and Reactor Design. J. CO2 Util. 2017, 19, 68–78. [Google Scholar] [CrossRef]
- Amouroux, J.; Cavadias, S.; Doubla, A. Carbon Dioxide Reduction by Non-Equilibrium Electrocatalysis Plasma Reactor. IOP Conf. Ser. Mater. Sci. Eng. 2011, 19, 12005. [Google Scholar] [CrossRef]
- Ashford, B.; Tu, X. Non-Thermal Plasma Technology for the Conversion of CO2. Curr. Opin. Green Sustain. Chem. 2017, 3, 45–49. [Google Scholar] [CrossRef]
- Pou, J.O.; Colominas, C.; Gonzalez-Olmos, R. CO2 Reduction Using Non-Thermal Plasma Generated with Photovoltaic Energy in a Fluidized Reactor. J. CO2 Util. 2018, 27, 528–535. [Google Scholar] [CrossRef]
- Saeidi, S.; Amin, N.A.S.; Rahimpour, M.R. Hydrogenation of CO2 to Value-Added Products—A Review and Potential Future Developments. J. CO2 Util. 2014, 5, 66–81. [Google Scholar] [CrossRef]
- Khan, A.A.; Tahir, M. Recent Advancements in Engineering Approach towards Design of Photo-Reactors for Selective Photocatalytic CO2 Reduction to Renewable Fuels. J. CO2 Util. 2019, 29, 205–239. [Google Scholar] [CrossRef]
- Kumar, B.; Llorente, M.; Froehlich, J.; Dang, T.; Sathrum, A.; Kubiak, C.P. Photochemical and Photoelectrochemical Reduction of CO2. Annu. Rev. Phys. Chem. 2012, 63, 541–569. [Google Scholar] [CrossRef]
- Yaashikaa, P.R.; Senthil Kumar, P.; Varjani, S.J.; Saravanan, A. A Review on Photochemical, Biochemical and Electrochemical Transformation of CO2 into Value-Added Products. J. CO2 Util. 2019, 33, 131–147. [Google Scholar] [CrossRef]
- Cuéllar-Franca, R.M.; Azapagic, A. Carbon Capture, Storage and Utilisation Technologies: A Critical Analysis and Comparison of Their Life Cycle Environmental Impacts. J. CO2 Util. 2015, 9, 82–102. [Google Scholar] [CrossRef]
- Lindon, M.A.; Scime, E.E. CO2 Dissociation Using the Versatile Atmospheric Dielectric Barrier Discharge Experiment (VADER). Front. Phys. 2014, 2, 55. [Google Scholar] [CrossRef]
- Snoeckx, R.; Bogaerts, A. Plasma Technology—A Novel Solution for CO2 Conversion? Chem. Soc. Rev. 2017, 46, 5805–5863. [Google Scholar] [CrossRef] [PubMed]
- Zhang, T.; Lu, N.; Shang, K.; Jiang, N.; Li, J.; Wu, Y. Conversion of CO2 in a Gliding Arc Discharge Reactor: Discharge Characteristics and the Effects of Different Parameters. J. Phys. Conf. Ser. 2021, 2076, 012103. [Google Scholar] [CrossRef]
- Michielsen, I.; Uytdenhouwen, Y.; Pype, J.; Michielsen, B.; Mertens, J.; Reniers, F.; Meynen, V.; Bogaerts, A. CO2 Dissociation in a Packed Bed DBD Reactor: First Steps towards a Better Understanding of Plasma Catalysis. Chem. Eng. J. 2017, 326, 477–488. [Google Scholar] [CrossRef]
- Zhu, H.; Huang, Y.; Yin, S.; Zhang, W. Microwave Plasma Setups for CO2 Conversion: A Mini-Review. Green Energy Resour. 2024, 2, 100061. [Google Scholar] [CrossRef]
- Li, R.; Tang, Q.; Yin, S.; Sato, T. Plasma Catalysis for CO2 Decomposition by Using Different Dielectric Materials. Fuel Process. Technol. 2006, 87, 617–622. [Google Scholar] [CrossRef]
- Li, R.; Tang, Q.; Yin, S.; Sato, T. Investigation of Dielectric Barrier Discharge Dependence on Permittivity of Barrier Materials. Appl. Phys. Lett. 2007, 90, 131502. [Google Scholar] [CrossRef]
- Wang, S.; Zhang, Y.; Liu, X.; Wang, X. Enhancement of CO2 Conversion Rate and Conversion Efficiency by Homogeneous Discharges. Plasma Chem. Plasma Process. 2012, 32, 979–989. [Google Scholar] [CrossRef]
- Fridman, A.; Chirokov, A.; Gutsol, A. Non-Thermal Atmospheric Pressure Discharges. J. Phys. D Appl. Phys. 2005, 38, R1–R24. [Google Scholar] [CrossRef]
- Kogelschatz, U. Dielectric-Barrier Discharges: Their History, Discharge Physics, and Industrial Applications. Plasma Chem. Plasma Process. 2003, 23, 1–46. [Google Scholar] [CrossRef]
- Ramakers, M.; Michielsen, I.; Aerts, R.; Meynen, V.; Bogaerts, A. Effect of Argon or Helium on the CO2 Conversion in a Dielectric Barrier Discharge. Plasma Process. Polym. 2015, 12, 755–763. [Google Scholar] [CrossRef]
- Ozkan, A.; Dufour, T.; Silva, T.; Britun, N.; Snyders, R.; Bogaerts, A.; Reniers, F. The Influence of Power and Frequency on the Filamentary Behavior of a Flowing DBD—Application to the Splitting of CO2. Plasma Sources Sci. Technol. 2016, 25, 025013. [Google Scholar] [CrossRef]
- Aerts, R.; Somers, W.; Bogaerts, A. Carbon Dioxide Splitting in a Dielectric Barrier Discharge Plasma: A Combined Experimental and Computational Study. ChemSusChem 2015, 8, 702–716. [Google Scholar] [CrossRef] [PubMed]
- Yu, Q.; Kong, M.; Liu, T.; Fei, J.; Zheng, X. Characteristics of the Decomposition of CO2 in a Dielectric Packed-Bed Plasma Reactor. Plasma Chem. Plasma Process. 2012, 32, 153–163. [Google Scholar] [CrossRef]
- Paulussen, S.; Verheyde, B.; Tu, X.; De Bie, C.; Martens, T.; Petrovic, D.; Bogaerts, A.; Sels, B. Conversion of Carbon Dioxide to Value-Added Chemicals in Atmospheric Pressure Dielectric Barrier Discharges. Plasma Sources Sci. Technol. 2010, 19, 034015. [Google Scholar] [CrossRef]
- Wang, J.-Y.; Xia, G.-G.; Huang, A.; Suib, S.L.; Hayashi, Y.; Matsumoto, H. CO2 Decomposition Using Glow Discharge Plasmas. J. Catal. 1999, 185, 152–159. [Google Scholar] [CrossRef]
- Mei, D.; Zhu, X.; He, Y.; Yan, J.D.; Tu, X. Plasma-Assisted Conversion of CO2 in a Dielectric Barrier Discharge Reactor: Understanding the Effect of Packing Materials. Plasma Sources Sci. Technol. 2014, 24, 015011. [Google Scholar] [CrossRef]
- Bogaerts, A.; Snoeckx, R.; Trenchev, G.; Wang, W. Modeling for a Better Understanding of Plasma-Based CO2 Conversion. In Plasma Chemistry and Gas Conversion; Intechopen: London, UK, 2018. [Google Scholar]
- MacHrafi, H.; Cavadias, S.; Amouroux, J. CO2 Valorization by Means of Dielectric Barrier Discharge. J. Phys. Conf. Ser. 2011, 275, 012016. [Google Scholar] [CrossRef]
- Ponduri, S.; Becker, M.M.; Welzel, S.; van de Sanden, M.C.M.; Loffhagen, D.; Engeln, R. Fluid Modelling of CO2 Dissociation in a Dielectric Barrier Discharge. J. Appl. Phys. 2016, 119, 093301. [Google Scholar] [CrossRef]
- Trenchev, G.; Bogaerts, A. Dual-Vortex Plasmatron: A Novel Plasma Source for CO2 conversion. J. CO2 Util. 2020, 39, 101152. [Google Scholar] [CrossRef]
- Barkaoui, G.; Halima, A.B.; Jomaa, N.; Charrada, K.; Yousfi, M. A Numerical Simulation of a Low-Temperature Argon Plasma Jet. IEEE Trans. Plasma Sci. 2021, 49, 1302–1310. [Google Scholar] [CrossRef]
- Sharma, N.K.; Misra, S.; Varun; Pal, U.N. Experimental and Simulation Analysis of Dielectric Barrier Discharge Based Pulsed Cold Atmospheric Pressure Plasma Jet. Phys. Plasmas 2020, 27, 113502. [Google Scholar] [CrossRef]
- Schweigert, I.; Zakrevsky, D.; Gugin, P.; Yelak, E.; Golubitskaya, E.; Troitskaya, O.; Koval, O. Interaction of Cold Atmospheric Argon and Helium Plasma Jets with Bio-Target with Grounded Substrate Beneath. Appl. Sci. 2019, 9, 4528. [Google Scholar] [CrossRef]
- Khan, T.M.; Khan, S.U.-D.; Raffi, M.; Khan, R. Theoretical–Computational Study of Atmospheric DBD Plasma and Its Utility for Nanoscale Biocompatible Plasmonic Coating. Molecules 2021, 26, 5106. [Google Scholar] [CrossRef]
- Deepak, G.D.; Joshi, N.K.; Prakash, R. Modal Analysis of Dielectric Barrier Discharge-Based Argon Cold Plasma Jet. Laser Part. Beams 2020, 38, 229–238. [Google Scholar] [CrossRef]
- Mehrabifard, R. Two-Dimensional Simulation of Argon Dielectric Barrier Discharge (DBD) in Plasma Actuator Structure with COMSOL Multiphysics Two-Dimensional Simulation of Argon Dielectric Barrier Discharge (DBD) Plasma Actuator with COMSOL Multiphysics. Radiat. Phys. Eng. 2023, 4, 43–50. [Google Scholar] [CrossRef]
- Hosseinpour, M.; Zendehnam, A. Study of an Argon Dielectric Barrier Discharge Reactor with Atmospheric Pressure for Material Treatment. J. Theor. Appl. Phys. 2018, 12, 271–291. [Google Scholar] [CrossRef]
- Stankov, M.; Becker, M.M.; Hoder, T.; Loffhagen, D. Extended Reaction Kinetics Model for Non-Thermal Argon Plasmas and Its Test against Experimental Data. Plasma Sources Sci. Technol. 2022, 31, 125002. [Google Scholar] [CrossRef]
- Al-Khafaji, T.K. Effects of Variable Applied Voltage on Dielectric Barrier Discharge Plasma Parameters: Comparative Study. Iraqi J. Appl. Phys. 2024, 20, 405–410. [Google Scholar]
- Jovanović, A.P.; Loffhagen, D.; Becker, M.M. Streamer-Surface Interaction in an Atmospheric Pressure Dielectric Barrier Discharge in Argon. Plasma Sources Sci. Technol. 2022, 31, 04LT02. [Google Scholar] [CrossRef]
- Van Laer, K.; Bogaerts, A. Fluid Modelling of a Packed Bed Dielectric Barrier Discharge Plasma Reactor. Plasma Sources Sci. Technol. 2015, 25, 015002. [Google Scholar] [CrossRef]
- Jovanović, A.P.; Hoder, T.; Höft, H.; Loffhagen, D.; Becker, M.M. Formation Mechanisms of Striations in a Filamentary Dielectric Barrier Discharge in Atmospheric Pressure Argon. Plasma Sources Sci. Technol. 2023, 32, 055011. [Google Scholar] [CrossRef]
- Pou, J.O.; Estopañán, E.; Fernandez-Garcia, J.; Gonzalez-Olmos, R. Sustainability Assessment of the Utilization of CO2 in a Dielectric Barrier Discharge Reactor Powered by Photovoltaic Energy. Processes 2022, 10, 1851. [Google Scholar] [CrossRef]
- Mas-Peiro, C.; Llovell Ferret, F.; Pou Ibar, O. Computational Fluid Dynamic Study of Gas Mixtures in a Non-Thermal Plasma Reactor for CO2 Conversion with Argon as Diluent Gas. Afinidad. J. Chem. Eng. Theor. Appl. Chem. 2024, 81, 58–68. [Google Scholar] [CrossRef] [PubMed]
- Mas-Peiro, C.; Quinteros-Lama, H.; Pou, J.O.; Llovell, F. Thermodynamic Characterization of Gas Mixtures for Non-Thermal Plasma CO2 Conversion Applications with Soft-SAFT. J. Chem. Eng. Data 2023, 68, 1376–1387. [Google Scholar] [CrossRef]
- Thomas, G.; Beuthe, T.G.B.; Jen-Shih Chang, J.-S.C. Chemical Kinetic Modelling of Non-Equilibrium Ar-CO2 Thermal Plasmas. Jpn. J. Appl. Phys. 1997, 36, 4997. [Google Scholar] [CrossRef]
- Alkhatib, I.I.I.; Pereira, L.M.C.; Torne, J.; Vega, L.F. Polar Soft-SAFT: Theory and Comparison with Molecular Simulations and Experimental Data of Pure Polar Fluids. Phys. Chem. Chem. Phys. 2020, 22, 13171–13191. [Google Scholar] [CrossRef]
- Llovell, F.; Vega, L.F. Prediction of Thermodynamic Derivative Properties of Pure Fluids through the Soft-SAFT Equation of State. J. Phys. Chem. B 2006, 110, 11427–11437. [Google Scholar] [CrossRef]
- Chapman, W.G.; Gubbins, K.E.; Jackson, G.; Radosz, M. SAFT: Equation-of-State Solution Model for Associating Fluids. Fluid Phase Equilibria 1989, 52, 31–38. [Google Scholar] [CrossRef]
- Johnson, J.K.; Zollweg, J.A.; Gubbins, K.E. The Lennard-Jones Equation of State Revisited. Mol. Phys. 1993, 78, 591–618. [Google Scholar] [CrossRef]
- Bottom, V.E. Dielectric Constants of Quartz. J. Appl. Phys. 1972, 43, 1493–1495. [Google Scholar] [CrossRef]
- Shahbazi Rad, Z.; Abbasi Davani, F. Non-Thermal Atmospheric Pressure Dielectric Barrier Discharge Plasma Source Construction and Investigation on the Effect of Grid on Wound Healing Application. Clin. Plasma Med. 2016, 4, 56–64. [Google Scholar] [CrossRef]
- Mas-Peiro, C.; Llovell Ferret, F.; Pou Ibar, O. Simulation of a Non-Thermal Plasma Reactor with Dielectric Barrier Discharge for CO2 Conversion. In Proceedings of the COMSOL Conference Munich, Munich, Germany, 25–27 October 2023. [Google Scholar]
- COMSOL Multiphysics. Plasma Module User’s Guide; Version 5.3; COMSOL, Inc.: Burlington, MA, USA, 2018. [Google Scholar]
- COMSOL Multiphysics. CFD Module User’s Guide; Version 5.4; COMSOL, Inc.: Burlington, MA, USA, 2018. [Google Scholar]
- Phelps Database: LXCat. Available online: https://us.lxcat.net/ (accessed on 26 January 2024).
- Hagelaar, G.J.M.; Pitchford, L.C. Solving the Boltzmann Equation to Obtain Electron Transport Coefficients and Rate Coefficients for Fluid Models. Plasma Sources Sci. Technol. 2005, 14, 722–733. [Google Scholar] [CrossRef]
- Daksha, M.; Derzsi, A.; Mujahid, Z.; Schulenberg, D.; Berger, B.; Donkó, Z.; Schulze, J. Material Dependent Modeling of Secondary Electron Emission Coefficients and Its Effects on PIC/MCC Simulation Results of Capacitive RF Plasmas. Plasma Sources Sci. Technol. 2019, 28, 034002. [Google Scholar] [CrossRef]
- Mitchell, E.W.J.; Mitchell, J.W. The Work Functions of Copper, Silver and Aluminium. Proc. R. Soc. Lond. Ser. A Math. Phys. Sci. 1951, 210, 70–84. [Google Scholar] [CrossRef]
- Marbach, J.; Bronold, F.X.; Fehske, H. Resonant Charge Transfer at Dielectric Surfaces. Eur. Phys. J. D 2012, 66, 106. [Google Scholar] [CrossRef]
- Mohanta, S.K.; Rath, S.S.; Dwari, R.K. Surface Functionalization of Coal and Quartz with Aniline: A Study on Work Function and Frictional Charge. Powder Technol. 2018, 338, 233–242. [Google Scholar] [CrossRef]
- Zhao, N.; Yang, H.; Yao, C.; Wang, C.; Chen, C.; Dang, J.; Yang, X.; Chang, Z. Effects of Dielectric Constant and Secondary Electron Emission Coefficient on Discharge Characteristics and Products of Ar/NH3 DBD. Phys. Plasmas 2022, 29, 033512. [Google Scholar] [CrossRef]
- Belov, I.; Paulussen, S.; Bogaerts, A. Appearance of a Conductive Carbonaceous Coating in a CO2 Dielectric Barrier Discharge and Its Influence on the Electrical Properties and the Conversion Efficiency. Plasma Sources Sci. Technol. 2016, 25, 015023. [Google Scholar] [CrossRef]
- Subramanian, M.A.; Shannon, R.D.; Chai, B.H.T.; Abraham, M.M.; Wintersgill, M.C. Dielectric Constants of BeO, MgO, and CaO Using the Two-Terminal Method. Phys. Chem. Min. 1989, 16, 741–746. [Google Scholar] [CrossRef]
- Choi, E.H.; Lim, J.Y.; Kang, S.O.; Uhm, H.S. Measurement of Work Function at MgO Crystal Surface by the γ-Focused Ion Beam System. Jpn. J. Appl. Phys. 2002, 41, L1006–L1009. [Google Scholar] [CrossRef]
- McPherson, J.W.; Kim, J.; Shanware, A.; Mogul, H.; Rodriguez, J. Trends in the Ultimate Breakdown Strength of High Dielectric-Constant Materials. IEEE Trans. Electron. Devices 2003, 50, 1771–1778. [Google Scholar] [CrossRef]
- Liu, M.; Jin, Y.; Chen, B.; Leygraf, C.; Wang, L.; Pan, J. Density Functional Theory Study of Influence of Oxide Thickness and Surface Alloying on Cl Migration within α-Al2O3. J. Electrochem. Soc. 2021, 168, 081508. [Google Scholar] [CrossRef]
- Brandenburg, R. Corrigendum: Dielectric Barrier Discharges: Progress on Plasma Sources and on the Understanding of Regimes and Single Filaments. Plasma Sources Sci. Technol. 2017, 26, 053001. [Google Scholar] [CrossRef]



















| Study Case | Cases | Total Inlet Volume Rate (L/min) | Total Inlet Volume Rate (m3/s) | Argon Volumetric Composition (%) | Yield (%) |
|---|---|---|---|---|---|
| 1 | 1.1 | 1.045 | 1.74167 × 10−5 | 0.9569 | 4.55 |
| 1.2 | 1.036 | 1.72667 × 10−5 | 0.9653 | 6.11 | |
| 1.3 | 1.030 | 1.71667 × 10−5 | 0.9709 | 8.80 | |
| 1.4 | 1.021 | 1.70167 × 10−5 | 0.9794 | 14.31 | |
| 1.5 | 1.015 | 1.69167 × 10−5 | 0.9852 | 23.42 | |
| 1.6 | 1.015 | 1.69167 × 10−5 | 0.9852 | 20.98 | |
| 1.7 | 1.009 | 1.68167 × 10−5 | 0.9911 | 40.24 | |
| 1.8 | 1.009 | 1.68167 × 10−5 | 0.9911 | 49.32 | |
| 1.9 | 1.006 | 1.67667 × 10−5 | 0.9940 | 55.40 | |
| 1.10 | 1.006 | 1.67667 × 10−5 | 0.9940 | 64.45 | |
| 1.11 | 1.003 | 1.67167 × 10−5 | 0.9970 | 74.17 | |
| 1.12 | 1.003 | 1.67167 × 10−5 | 0.9970 | 75.49 | |
| 2 | 2.1 | 0.865 | 1.44167 × 10−5 | 0.9827 | 13.49 |
| 2.2 | 0.859 | 1.43167 × 10−5 | 0.9895 | 39.00 | |
| 2.3 | 0.856 | 1.42667 × 10−5 | 0.9930 | 51.00 | |
| 2.4 | 0.853 | 1.42167 × 10−5 | 0.9965 | 59.10 | |
| 3 | 3.1 | 0.765 | 1.27500 × 10−5 | 0.9804 | 11.70 |
| 3.2 | 0.759 | 1.26500 × 10−5 | 0.9881 | 32.42 | |
| 3.3 | 0.756 | 1.26000 × 10−5 | 0.9921 | 34.55 | |
| 3.4 | 0.753 | 1.25500 × 10−5 | 0.9960 | 43.85 | |
| 4 | 4.1 | 0.715 | 1.19167 × 10−5 | 0.9790 | 8.37 |
| 4.2 | 0.709 | 1.18167 × 10−5 | 0.9873 | 27.88 | |
| 4.3 | 0.706 | 1.17667 × 10−5 | 0.9915 | 24.04 | |
| 4.4 | 0.703 | 1.17167 × 10−5 | 0.9957 | 35.06 | |
| 5 | 5.1 | 0.665 | 1.10833 × 10−5 | 0.9774 | 6.00 |
| 5.2 | 0.659 | 1.09833 × 10−5 | 0.9863 | 21.72 | |
| 5.3 | 0.656 | 1.09333 × 10−5 | 0.9909 | 20.77 | |
| 5.4 | 0.653 | 1.08833 × 10−5 | 0.9954 | 30.03 | |
| 6 | 6.1 | 0.615 | 1.02500 × 10−5 | 0.9756 | 4.81 |
| 6.2 | 0.609 | 1.01500 × 10−5 | 0.9852 | 18.25 | |
| 6.3 | 0.606 | 1.01000 × 10−5 | 0.9901 | 18.01 | |
| 6.4 | 0.603 | 1.00500 × 10−5 | 0.9950 | 18.91 | |
| 7 | 7.1 | 0.515 | 8.58333 × 10−6 | 0.9709 | 3.78 |
| 7.2 | 0.509 | 8.48333 × 10−6 | 0.9823 | 13.02 | |
| 7.3 | 0.506 | 8.43333 × 10−6 | 0.9881 | 9.82 | |
| 7.4 | 0.503 | 8.38333 × 10−6 | 0.9940 | 13.67 |
| Input Variable | Value | Reference |
|---|---|---|
| Molar Mass | M = 39.948 [g/mol] | [49] |
| Potential char. Length | σ = 3.401 [Å] | |
| Dispersive Energy | ε/kB = 117.1 [K] | |
| Dipole Moment | μD = 0 [C·m] |
| Input Variable | Value | Reference |
|---|---|---|
| Voltage (maximum) | 1 kV | [47] |
| Frequency (minimum) | 20 kHz | [47] |
| Plasma Temperature (oven) | 60 °C | [47] |
| Reactor Length | 160 mm | [47] |
| Total Inlet Volumetric Rate | 0.503–1.045 L/min | [47] |
| Relative Permittivity Quartz | εr = 4.2 | [55] |
| Model | Location | Description |
|---|---|---|
| Fluid | Inlet | Volumetric Flow Rate |
| Outlet | Ambient Pressure | |
| Plasma | Wall (Anode) | Powered Electrode V(t) |
| Wall (Cathode) | Grounded Electrode 0 V | |
| Wall (all) | Electron Flux | |
| Wall (all) | Electron Energy Flux | |
| Wall (Anode and Cathode) | Surface Reactions | |
| Wall (Dielectric) | Surface Charge Accumulation |
| Reaction | Formula | Type | ΔE (eV) | Rate (m2/s·mol) |
|---|---|---|---|---|
| R1 | e + Ar ⇒ e + Ar | Elastic | mR = 0.0000136 | - |
| R2 | e + Ar ⇒ e + Ar* | Excitation | 11.5 | - |
| R3 | e + Ar* ⇒ e + Ar | Superelastic | −11.5 | - |
| R4 | e + Ar ⇒ 2e + Ar+ | Ionization | 15.8 | - |
| R5 | e + Ar* ⇒ 2e + Ar+ | Ionization | 4.427 | - |
| R6 | Ar* + Ar* ⇒ e + Ar + Ar+ | Penning ionization | - | 3.3734 × 108 |
| R7 | Ar* + Ar ⇒ Ar + Ar | Metastable quenching | - | 1807 |
| Location | γp | Ref. | εp | Ref. |
|---|---|---|---|---|
| Wall (left) | 0.08 | [62] | 6.580 | [63] |
| Wall (right) | 0.2 | [64] | 6.154 | [65] |
Disclaimer/Publisher’s Note: The statements, opinions and data contained in all publications are solely those of the individual author(s) and contributor(s) and not of MDPI and/or the editor(s). MDPI and/or the editor(s) disclaim responsibility for any injury to people or property resulting from any ideas, methods, instructions or products referred to in the content. |
© 2024 by the authors. Licensee MDPI, Basel, Switzerland. This article is an open access article distributed under the terms and conditions of the Creative Commons Attribution (CC BY) license (https://creativecommons.org/licenses/by/4.0/).
Share and Cite
Mas-Peiro, C.; Llovell, F.; Pou, J.O. Fluid Modeling of a Non-Thermal Plasma with Dielectric Barrier Discharge and Argon as a Diluent Gas. Processes 2024, 12, 1405. https://doi.org/10.3390/pr12071405
Mas-Peiro C, Llovell F, Pou JO. Fluid Modeling of a Non-Thermal Plasma with Dielectric Barrier Discharge and Argon as a Diluent Gas. Processes. 2024; 12(7):1405. https://doi.org/10.3390/pr12071405
Chicago/Turabian StyleMas-Peiro, Cristina, Fèlix Llovell, and Josep O. Pou. 2024. "Fluid Modeling of a Non-Thermal Plasma with Dielectric Barrier Discharge and Argon as a Diluent Gas" Processes 12, no. 7: 1405. https://doi.org/10.3390/pr12071405
APA StyleMas-Peiro, C., Llovell, F., & Pou, J. O. (2024). Fluid Modeling of a Non-Thermal Plasma with Dielectric Barrier Discharge and Argon as a Diluent Gas. Processes, 12(7), 1405. https://doi.org/10.3390/pr12071405

