Next Article in Journal
A Bidirectional Isolated DC-to-DC Converter with Hybrid Control of Pulse Width Modulation and Pulse Frequency Modulation
Next Article in Special Issue
Toxic Anionic Azo Dye Removal from Artificial Wastewater by Using Polyaniline/Clay Nanocomposite Adsorbent: Isotherm, Kinetics and Thermodynamic Study
Previous Article in Journal
Urban-Scale Acoustic Comfort Map: Fusion of Social Inputs, Noise Levels, and Citizen Comfort in Open GIS
Previous Article in Special Issue
Unveiling the Power of Surfactant-Based Carbon Dots: Ultrasensitive Detection of Cadmium in Tap and Drinking Water Samples
 
 
Font Type:
Arial Georgia Verdana
Font Size:
Aa Aa Aa
Line Spacing:
Column Width:
Background:
Article

Development of a Smart Wastewater Valve to Optimize Reverse-Osmosis Membrane-Cleaning Cycles for Enhanced Water Purification Efficiency

by
Mei Ma
1,
Ke Xing
2,
Lingling Mei
1,
Juan Dai
1,
Jie Ji
1,
Yewei Zhang
1,
Lida Liao
3 and
Bin Huang
2,3,*
1
School of Electric and Information Engineering, Yangzhou Polytechnic Institute, Yangzhou 225002, China
2
UniSA STEM, University of South Australia, Adelaide, SA 5000, Australia
3
School of Energy and Power Engineering, Changsha University of Science and Technology, Changsha 410004, China
*
Author to whom correspondence should be addressed.
Processes 2024, 12(12), 2865; https://doi.org/10.3390/pr12122865
Submission received: 18 November 2024 / Revised: 9 December 2024 / Accepted: 11 December 2024 / Published: 13 December 2024
(This article belongs to the Special Issue Advances in Adsorption of Wastewater Pollutants)

Abstract

Freshwater scarcity, intensified by global population growth and climate change, poses a significant challenge to sustainable development by increasing the demand for clean water. Advancements in water purification technologies are therefore essential. Reverse-osmosis systems are widely used for drinking water purification, but their core component, the reverse-osmosis membrane, is prone to contamination. This contamination reduces system efficiency and shortens membrane lifespan, creating operational challenges. This study introduces a smart wastewater valve designed to optimize the cleaning cycles of reverse-osmosis membranes, enhancing both system performance and sustainability. The valve integrates a total dissolved solid sensor and a microcontroller, enabling real-time cleaning strategies based on wastewater solid levels and the duration of purification cycles. Testing on a water purification system demonstrates that the smart valve increases desalination rates, reduces membrane fouling, and extends membrane lifespan by approximately 33%. As a result, it significantly reduces water waste while maintaining high water quality, offering a cost-effective and environmentally friendly solution. These findings contribute to the advancement of efficient water purification technologies, addressing critical economic and environmental challenges associated with water resource management. By enhancing the sustainability and performance of reverse-osmosis systems, the smart wastewater valve presents a viable approach to mitigating freshwater scarcity and supporting sustainable development goals.

1. Introduction

Reverse osmosis (RO) is a pivotal technology in modern water purification, known for its efficiency and cost-effectiveness. An RO water purifier typically includes several crucial components: pre-filter elements such as polypropylene (PP) cotton and activated carbon filters, a pressure pump, an RO membrane, an inlet valve, a wastewater valve, a high-pressure switch, and a water storage tank. This system employs pressure differences to drive water through a semipermeable membrane, effectively separating pure water from contaminants including salts, metals, organics, colloids, bacteria, and viruses, thus reducing the total dissolved solids (TDSs) in the water [1].
The purification process, as depicted in Figure 1, forces raw water through the RO membrane under high pressure, which results in purified water and a stream of concentrated impurities [2]. If not managed properly, this high-concentration wastewater can lead to membrane fouling, significantly reducing the membrane’s efficiency and lifespan. The amount of wastewater discharged plays a crucial role in the system’s overall performance. Increasing the proportion of wastewater discharge can enhance the desalination rate and extend the membrane’s life but also results in significant water wastage [3].
To optimize resource use and address the trade-offs inherent in traditional RO systems, advanced flushing schemes have been implemented. Pulse flushing, for example, utilizes a solenoid valve arranged in parallel with the proportional valve to periodically remove sediment from the RO membrane, thereby restoring its function. This strategy improves membrane performance and extends its life cycle while conserving water [4].
Pulse Flushing Based on Wastewater TDSs: The system dynamically adjusts the pulse flushing frequency based on real-time TDS measurements of the wastewater, effectively removing accumulated impurities and extending the membrane’s lifespan [5].
Dynamic Flushing Based on Cumulative Operation Time: Over time, despite regular pulse flushing, contaminants accumulate on the membrane. By monitoring cumulative water production, the system can initiate continuous flushing lasting from 10 to 60 s once predetermined thresholds are reached, thus maintaining optimal performance [6].
Additionally, when the system is inactive, residual volumes of purified water, wastewater, and raw water can mix due to osmotic pressure differences. Upon restarting, this mixing can elevate the initial TDS levels of the produced water. To counter this, the system executes a pre-flushing operation if the interval since the last operation exceeds a specific duration, thereby replacing residual water with fresh raw water to ensure the quality of the initial output [7].
Marketwise, RO purifiers are divided into those with water storage functions, which generally maintain a fixed wastewater ratio leading to potential water wastage, and those without storage functions, which are favored for their rapid production and cost-efficiency but often lack robust flushing capabilities, leading to quicker membrane degradation.
Enhancing the RO membrane’s service life at a lower cost while significantly reducing wastewater would make water purifiers more aligned with public needs, transforming them into affordable, intelligent, and practical household solutions. In light of above, this study aims to develop a smart wastewater valve to optimize the cleaning cycles of RO membranes, enhancing both system performance and sustainability. Compared to conventional solutions, this smart wastewater valve leverages an innovative hardware design and optimization framework to address the limitations of existing flushing schemes comprehensively. This approach would significantly extend the RO membrane’s service life and substantially reduces water wastage, offering a cost-effective and environmentally friendly solution.

2. Literature Review

The disposal of large quantities of RO membranes poses significant environmental and economic challenges. Extending the lifespan of these membranes not only reduces waste generation and alleviates environmental pressures—thereby promoting sustainable development—but also lowers the operating costs of water purification systems, enhancing their economic feasibility. Many researchers have reported that, after 3–6 months of use, RO membranes are typically discarded with household waste, creating substantial environmental hazards [8,9,10,11,12,13,14,15,16,17].
To mitigate these challenges, recycling and repurposing end-of-life (EOL) RO membranes have emerged as effective solutions. For instance, García-Pacheco et al. demonstrated the transformation of discarded RO membranes into nanofiltration (NF) and ultrafiltration (UF) membranes, showcasing their suitability for secondary applications with reliable performance [12]. Similarly, Moreira et al. investigated cost-effective recycling methods, using chemical treatments to rejuvenate discarded membranes for point-of-use water treatment, such as arsenic removal [18]. Comprehensive life cycle assessments (LCAs) conducted by Lawler et al. and Senán-Salinas et al. highlighted that recycling reduces environmental impacts and is more cost-effective compared to conventional disposal approaches [9,10,13]. Furthermore, chemical conversion methods proposed by de Paula et al. have shown potential in extending membrane life by repurposing them into functional filtration units, with benefits assessed through environmental and economic lenses [15,16].
Beyond recycling, advancements in fouling prevention and membrane design play a critical role in extending RO membrane lifespan. Fouling, which significantly reduces membrane performance, has driven the development of innovative antifouling strategies. Matin et al. provided a comprehensive review of current fouling control methods, including surface modification, hydrophilic coatings, and environmentally friendly cleaning protocols [4]. Nanomaterial-modified membranes, as reviewed by Ahmed et al., have enhanced surface hydrophilicity and reduced biofouling and scaling, thus improving durability and operational efficiency [19]. Recent studies have also explored bio-inspired antifouling surface coatings, which mimic natural defense mechanisms to minimize microbial adhesion and scaling [20]. Additionally, advanced techniques combining ultrasonic cleaning with nanomaterial-enhanced membranes have demonstrated their effectiveness in disrupting fouling layers while maintaining high filtration performance [21].
In the context of fouling prevention, innovative materials have been explored to enhance membrane performance. For example, Fan et al. investigated the frequency-dependent electrical properties of microscale self-enclosed ionic liquid-enhanced soft composites, which could be applied to develop responsive membrane surfaces that deter foulant adhesion [22]. Similarly, Ni et al. utilized data-driven approaches to predict the electrical resistivity of graphene oxide/cement composites, considering specimen size and measurement methods, providing insights into designing membranes with tailored electrical properties to mitigate fouling [23].
To further enhance the operational efficiency of RO systems, the integration of Internet of Things (IoT) and artificial intelligence (AI) technologies has gained traction. Traditional IoT-based systems primarily focus on real-time water quality monitoring [24,25,26,27,28,29,30,31,32,33,34]. However, emerging applications now leverage these technologies for adaptive control of membrane-cleaning cycles. For example, Soni et al. developed IoT-enabled water purification systems with predictive maintenance capabilities, offering significant improvements in membrane life [7]. Despite these advancements, most systems lack real-time adaptability to optimize cleaning frequency based on fouling levels, leading to inefficiencies. Recent work by Ma et al. has addressed this gap by designing intelligent control systems that utilize long short-term memory (LSTM) networks to optimize water purification processes dynamically [24]. Building on these advancements, the intelligent control system proposed in this study integrates IoT data to adjust RO membrane-cleaning cycles in real time, reducing water and energy waste while minimizing fouling and scaling.
In the context of sustainability, aligning RO membrane technology with circular economy principles has gained increasing attention. Studies such as those by Lejarazu-Larrañaga et al. and Tavares et al. have emphasized the reuse of RO elements, demonstrating substantial improvements in resource efficiency through recycling and secondary applications [17,35]. Contreras-Martínez et al. explored forward-osmosis applications for recycled membranes, extending their utility and creating value from discarded materials [18]. These approaches, coupled with innovations in fouling prevention and adaptive control systems, provide a strong foundation for sustainable and efficient RO water purification technologies.

3. Materials and Methods

3.1. System Overview

Figure 2 illustrates the system’s block diagram, which primarily includes the power management module, the MCU (Microcontroller Unit) main control module, and the solenoid valve driving module, among other components. When the water purifier begins water production, the MCU main control module detects a 24 V signal and wakes up from low-power mode. It then intelligently drives the solenoid valve to execute the flushing strategy based on the water purifier’s operational time, the interval between operations, and the wastewater TDS value. The module also activates the OLED display to show working status and other relevant information and triggers the buzzer for notifications.
The power management module charges a supercapacitor when the circuit is powered. In the event of a power loss, the supercapacitor supplies power to the MCU main control module, allowing it to record the cumulative downtime of water production while the MCU enters low-power mode. This system effectively balances the relationship between the RO membrane’s service life and water resource utilization. It achieves efficient and durable water purification performance in non-storage water purifiers, offering strong compatibility and reversibility. Consequently, it has broad market application prospects.

3.2. System Architecture

The existing wastewater pipeline in RO systems typically consists of a proportional valve or a combined wastewater valve. Our system replaces this component with a parallel connection of a solenoid valve (Component 4) and a proportional valve (Component 2), as shown in Figure 3. The solenoid valve controls the flushing process, while the proportional valve sets the wastewater ratio during normal operation.
When the solenoid valve is closed, wastewater is discharged through the proportional valve, which limits the flow according to the set wastewater ratio. When the solenoid valve is opened, wastewater is discharged directly through it without flow restriction, resulting in a large wastewater flow that effectively flushes the RO membrane.
The control board (Component 6) manages the operating strategy of the solenoid valve. It features an onboard OLED screen that displays the working status and statistical information. The supercapacitor (Component 7) supplies power to the system when the water purifier is shut down and charges during normal operation. Supercapacitors are selected for their long lifespan and rapid charging capabilities. The specific functions of each component are as follows:
The wastewater pipe input connects to the wastewater outlet of the RO membrane.
The proportional valve adjusts the wastewater ratio during normal operation; the set ratio remains fixed.
Wastewater output directly discharges wastewater to the sewer.
The solenoid valve is activated by the water purification system to flush the RO membrane, connected to the control board via a stud.
The cable links the original machine’s wastewater valve to the power supply or connects the inlet valve to the power supply.
The control board utilizes a cost-effective STM8 microcontroller and displays the working status on a small OLED screen.
The supercapacitor provides power after power loss to record the interval time of water production stoppage and the cumulative water production time, which are used to determine the flushing strategy.
The TDS sensor detects the wastewater’s TDS value; the system implements the corresponding pulse flushing strategy based on this measurement.

3.3. Solution Policy

Figure 4 presents a schematic diagram of the intelligent wastewater valve integrated into the water purifier system. The basic working principle of the water purifier is as follows: When the water purification faucet is opened, the high-pressure switch (Component 8) detects a drop in pressure due to the release of water and immediately closes its circuit. This action powers the inlet solenoid valve (Component 4) and the booster pump (Component 5), initiating the water purification process. Tap water enters the system through the inlet pipe (Component 1), where the low-pressure switch (Component 2) verifies that the inlet water pressure is adequate. The water then passes through three pre-filter elements (Component 3), typically consisting of a PP cotton filter, a granular activated carbon filter, and a sintered activated carbon filter.
After pre-filtration, the water flows through the inlet solenoid valve (Component 4) and is pressurized by the booster pump (Component 5). It then enters the RO membrane (Component 6) for purification. The purified water exits through the pure water pipe (Component 7) and is delivered to the user via the water purification faucet. Simultaneously, the wastewater is directed through the intelligent wastewater valve system (Component 9) and discharged into the sewer via the wastewater pipe (Component 10). The intelligent wastewater valve system (Component 9) draws power from the inlet solenoid valve circuit. Upon detecting a 24 V power supply, the control board wakes from low-power mode and begins charging the ultracapacitor. Based on the accumulated water production time, idle time (interval between water production cycles), and the TDS value of the wastewater, the control board implements the following flushing strategies:
Pulse Flushing Based on Wastewater TDSs: The system monitors the TDS value of the wastewater to determine the necessity of pulse flushing. Based on the experimental data derived from the testing of proposed system, as presented in Table 1, it was observed that higher total dissolved solid (TDS) values correlate with diminished water quality. To address this issue, the system is designed to initiate pulse flushing more frequently, specifically after shorter intervals of water production. This proactive mechanism serves to maintain the performance efficiency of the reverse-osmosis (RO) membrane by mitigating fouling and scaling. Importantly, this approach achieves the dual objective of prolonging the membrane’s operational lifespan while minimizing water wastage, thus ensuring both sustainability and reliability in system functionality.
Continuous Flushing Based on Cumulative Water Production Time: The system calculates the total duration of water production. As shown in Table 2, once a predetermined cumulative time is reached, it initiates a continuous flushing cycle to rejuvenate the RO membrane’s life and performance.
Pre-Flushing Based on Idle Time: The system records the interval between water production cycles (as listed in Table 3). If this idle time exceeds a specific threshold, the water purifier performs a pre-flushing operation upon restarting. This process helps eliminate stagnant water, ensuring better water quality at the start of the next cycle.
When the high-pressure switch (Component 8) detects a cessation of water flow—indicating that the water purification faucet has been closed—the system halts water production. The inlet solenoid valve (Component 4) and booster pump (Component 5) are deactivated, and the intelligent wastewater valve system (Component 9) loses power. Upon detecting the loss of power, the control board closes the wastewater solenoid valve, turns off the display, and switches to ultracapacitor power. The microcontroller enters low-power mode, recording the idle time and other relevant information while awaiting the next activation. At this point, the water purifier system is in standby mode until the next use.

3.4. System Development

3.4.1. Hardware Circuit Design

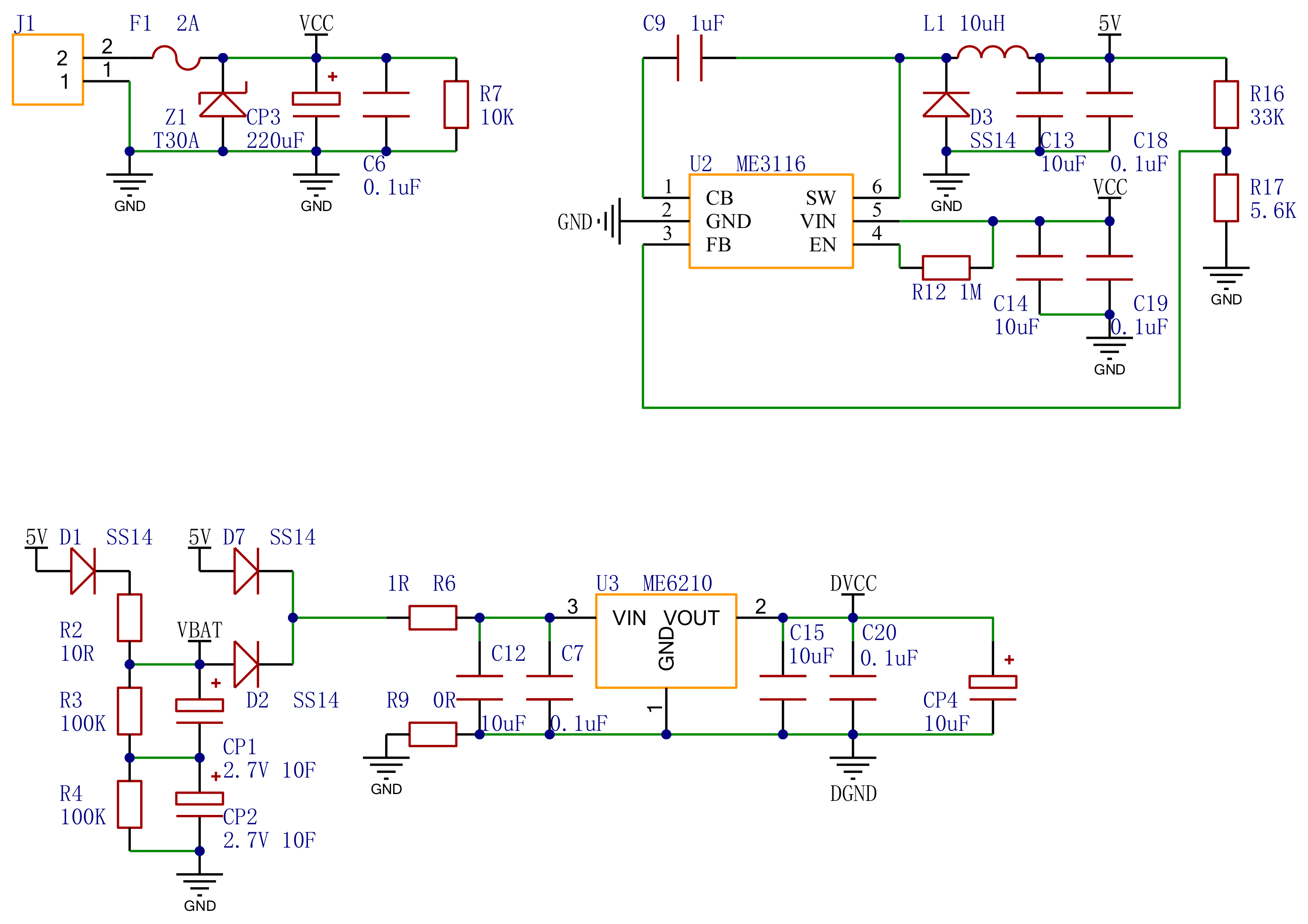
The intelligent wastewater valve system consists of three main modules (as shown in Figure 5): the power input module, the power processing module, and the main control board’s power supply module. To enhance the stability of the power supply system, the design incorporates additional circuitry for filtering and rectification. A supercapacitor charging and discharging circuit is implemented to facilitate low-power operation after a power outage. This circuit rapidly charges the supercapacitor during water production, and when water production stops, the supercapacitor supplies power to the microcontroller, ensuring continuous operation.
The system’s power input is 24 V DC. Component F1 acts as a fuse for overcurrent protection, while the transient voltage suppression (TVS) diode Z1 safeguards against voltage surges. The 24 V input undergoes capacitor filtering to smooth out any voltage fluctuations. It is then stepped down to 5 V by the U2 ME3116 DC-DC converter, supplying power to the backend MCU and charging the supercapacitor.
Supercapacitors CP1 and CP2 are connected in series to achieve the required voltage rating. When the system is powered with 24 V, the reduced 5 V output passes through diode D1 and resistor R2 to quickly charge CP1 and CP2. Simultaneously, the 5 V supply passes through diode D7 and is linearly regulated down to 3 V by the U3 ME6210 voltage regulator to power the MCU.
In the event of a 24 V power loss, the energy stored in the supercapacitors powers the MCU. The supercapacitors discharge through diode D2, and the voltage is again linearly regulated down to 3 V via the U3 ME6210 regulator for the MCU’s use. This setup allows the MCU to enter low-power mode, maintaining essential functions such as recording the idle time and cumulative water production time until normal power is restored.
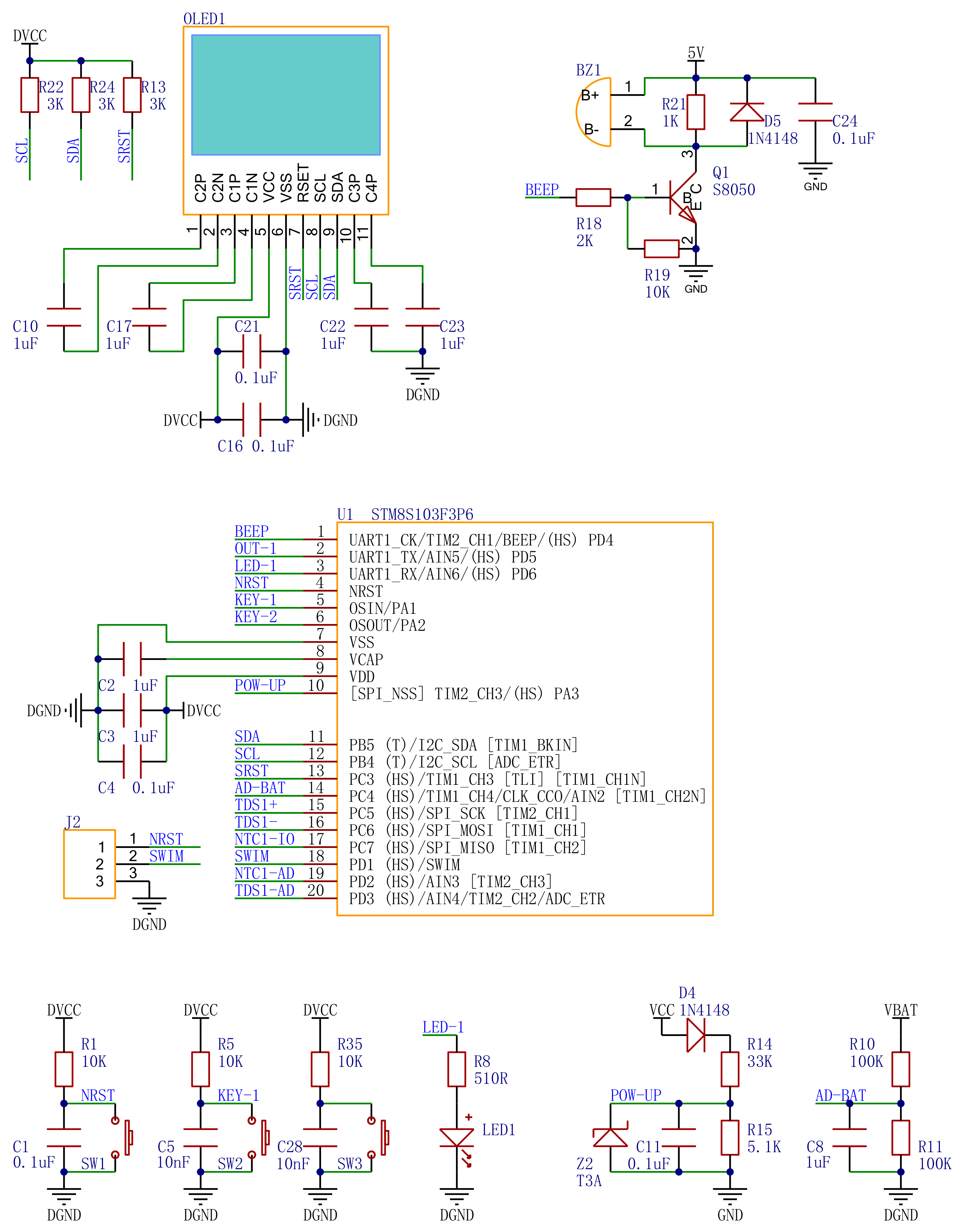
Figure 6 illustrates the circuit design of the main control part. The main control system uses the STM8S103F3P6 microcontroller, selected for its adequate performance and low cost. The ultracapacitor voltage detection circuit comprises R10, R11, and C8, while the power supply detection circuit includes D4, R14, R15, C11, and Z2. When the input power is 24 V, the circuit outputs a high-level signal of approximately 3.0 V for the MCU to detect power availability. Buttons SW2 and SW3 are used to wake the microcontroller and set functional parameters as needed. The OLED display (OLED1) connects to the MCU via I2C communication to show the operating status. Additionally, a passive buzzer (BZ1) provides audio alerts for status updates and alarms.
Figure 7 presents the solenoid valve drive module, which consists of an NMOS transistor Q2 (WSD4050) used to control the solenoid valve. When the control signal Out1 outputs a high logic level, the NMOS transistor Q2 turns on, allowing current to flow through the solenoid valve and activating it.
Figure 8 illustrates the TDS detection module. In this module, connector J3 is connected to an NTC (Negative Temperature Coefficient) thermistor, which measures the water temperature for temperature compensation of the TDS value. When the NTC1-IO signal is high, the NTC thermistor is powered on. The MCU reads the voltage at NTC1-AD and converts this voltage into a temperature measurement. Connector J4 connects to the TDS probe. To prevent probe polarization, the signals TDS1+ and TDS1− are alternately toggled to output a pulse signal. The MCU synchronously detects the voltage at TDS1-AD while these signals are toggling. It then calculates the TDS value based on this voltage measurement. By applying temperature compensation using the measured water temperature from the NTC thermistor, the MCU obtains an accurate TDS value.

3.4.2. Software Development

The program’s design flow chart is depicted in Figure 9. After system initialization, the main program begins by checking the battery voltage to ensure that it is within the normal operating range and that the 3 V MCU power supply is functioning correctly. If these conditions are satisfied, the program proceeds to execute several key subroutines:
  • Display Subroutine: This routine updates the OLED display with the current operational status, such as flushing time and system mode, providing real-time feedback to the user.
  • Key Detection Handler: This handler monitors input from the system’s buttons or keys. It allows the user to interact with the device, adjusting settings or initiating specific functions as needed.
  • Buzzer Handler: This routine controls the passive buzzer to emit audio alerts, signaling operational statuses or warning alarms to the user.
  • The MCU employs an external interrupt to monitor the power state of the intelligent wastewater valve control board. Specifically, it detects whether the control board is powered on, which correlates with the water purifier’s operational status.
  • If the control board is not powered on (indicating that the water purifier is inactive), the program increments the idle time counter. This counter keeps track of the duration since the last water production cycle ended.
  • If a power-on event is detected (indicating that the water purifier has started a new water production cycle), the program calculates the appropriate flushing strategy based on two factors: the accumulated idle time and the previous working time. The flushing policy is then executed to optimize the RO membrane’s performance and longevity while conserving water.
This dynamic approach allows the system to adjust flushing cycles intelligently, ensuring that the RO membrane is maintained effectively without unnecessary water usage. By responding to real-time operational data, the program enhances both the efficiency and sustainability of the water purification system.

4. Results

4.1. System Testing and Validation

The platform developed to evaluate the system performance was constructed using 2020 aluminum extrusion profiles, selected for their convenience, flexibility, and structural stability. These materials were specifically chosen to facilitate easy assembly and reconfiguration, which proved advantageous for testing various setups and operational conditions. The system was integrated with a water purifier to conduct performance tests. Upon establishing the connections, the water purifier was activated, and the charging process was monitored to verify the functionality of the power management module and the supercapacitor charging system. The observation of the charging behavior was critical for confirming the system’s ability to manage power reliably during operation and transition seamlessly into low-power modes when required.
To evaluate the system’s water purification efficiency, a TDS test pen was employed. This device provided precise measurements of dissolved solids in the water, a key indicator of water quality. The tap water supplied to the purifier, which had an initial TDS value of 187 ppm, was characterized by the presence of common dissolved impurities found in raw water sources. After purification, the output water was tested and recorded a significantly reduced TDS value of 4 ppm. This substantial reduction demonstrated the system’s excellent desalination and purification capabilities. The attainment of such a low TDS value indicated the effective performance of the reverse-osmosis membrane and the intelligent wastewater valve in removing impurities, including inorganic salts, heavy metals, organic matter, and other contaminants.
The test results validated the system’s functionality from both mechanical and electrical perspectives while confirming its ability to deliver high-quality purified water. The observed decrease in TDS levels from 187 ppm to 4 ppm underscored the system’s efficiency and its potential for applications where superior water quality is essential.
To evaluate the water efficiency of the water purifier, we conducted tests in compliance with the standard listed in GB34914-2021 [36]. For this purpose, we constructed a comparative test platform with a dual-RO-membrane setup, as shown in Figure 4. The testing involved two identical RO membranes from the same production batch to ensure consistency. Additionally, we replaced the pre-filter element every 2500 L to maintain filtration effectiveness, as specified in GB34914-2021. Appendix A demonstrates the experimental dataset, including calculations and performance metrics. The results indicate that the system equipped with the intelligent wastewater valve produced approximately 6000 L of purified water, compared to 4500 L without the valve—a 33% increase in total net water output. The purified water production rate declined gradually in both systems, starting at 70% and reaching 65% near the operational limits. However, the system with the intelligent valve consistently maintained a conductivity removal rate ≥ 85%, starting at 92% and decreasing to 85% at 6000 L. In contrast, the system without the valve experienced a sharper decline, with the removal rate falling to 85% at 4500 L and dropping below the benchmark thereafter. Therefore, the intelligent wastewater valve can enhance RO system performance by sustaining higher water output and maintaining purification standards. By extending operational capacity and delaying performance degradation, the valve improves resource efficiency and system sustainability. This makes it a cost-effective solution for optimizing RO water purifiers, addressing critical challenges of membrane fouling and water wastage while meeting rigorous performance benchmarks.

4.2. Results and Discussion

These results, illustrated in Figure 10, indicate that the intelligent wastewater valve increases the total net water volume by approximately 33% compared to standard operation without the valve. Additionally, the data reveal that the RO membrane experiences a slower decay rate when the intelligent wastewater valve is used, effectively extending the lifespan and operational efficiency of the RO membrane.
In summary, the intelligent wastewater valve significantly enhances water efficiency by increasing purified water output and reducing the wear on the RO membrane. These improvements underscore the valve’s potential to improve both the cost-effectiveness and sustainability of water purification systems.

4.3. Test Summary

Testing confirmed that the intelligent wastewater valve system meets its core objectives, offering enhanced water efficiency and durability for RO water purifiers. Integrated into a water purifier setup, the system was rigorously evaluated, validating key functions such as reliable charging and efficient power management. Water quality tests showed a reduction in TDS from 187 ppm to 4 ppm, demonstrating the system’s strong purification capabilities. To assess water efficiency per the GB34914-2021 standard [36], a dual-RO-membrane setup was used, with consistent testing ensured by replacing pre-filters every 2500 L. The benchmark conductivity removal rate was ≥ 85%, with results as follows:
  • With the intelligent valve, the net water output reached 6000 L.
  • Without the intelligent valve, the net water output was 4500 L.
This 33% increase in output with the intelligent valve also correlates with a slower RO membrane decay rate, extending the membrane’s operational life. In conclusion, the intelligent wastewater valve system delivers stable performance, efficiency, and ease of use, making it compatible with non-storage RO systems and feasible for market application. Its environmental and economic benefits position it as a valuable advancement in water purification technology.

5. Concluding Remarks

This study presents an intelligent wastewater valve system that significantly enhances the operational efficiency, sustainability, and water quality of RO water purifiers compared to traditional market products. Testing results indicate a 33% increase in net water output, reflecting a substantial improvement in water efficiency. This enhancement directly contributes to the reduction in wastewater, supporting the sustainable utilization of water resources while providing higher-quality drinking water.
The system incorporates adaptive flushing strategies that dynamically respond to key operational parameters such as TDS levels, idle periods, and water production cycles. These strategies are designed to mitigate the fouling and scaling of RO membranes, effectively slowing down membrane degradation. By prolonging the membrane lifespan, the system reduces the frequency of replacements and maintenance interventions, leading to lower operational costs and less environmental waste from discarded membranes. This extended lifespan not only enhances economic efficiency but also contributes to sustainability by reducing the environmental footprint associated with membrane production and disposal.
Moreover, the intelligent wastewater valve system improves the quality of purified water beyond what traditional market products typically offer. The adaptive flushing and precise control mechanisms ensure that the RO membranes operate at optimal conditions, resulting in higher rejection rates of contaminants. This leads to the production of drinking water with lower TDS levels and fewer impurities, thereby delivering superior water quality that meets and exceeds standard health and safety benchmarks.
The system was rigorously tested in compliance with the GB34914-2021 standard [36], which evaluates water efficiency and performance metrics. The results demonstrated reliable operation and compatibility with existing non-storage RO water purifiers, showcasing the system’s adaptability for widespread market adoption. Its modular design supports seamless integration with a variety of existing setups, reducing implementation barriers for both residential and commercial applications.
In conclusion, this intelligent wastewater valve offers a transformative solution for advancing the sustainability and effectiveness of RO water purification systems. By improving water efficiency, extending membrane lifespan, reducing environmental impact, and enhancing water quality, the system stands out as a superior alternative to traditional products. Its ability to deliver higher-quality drinking water while lowering operational costs positions it as a viable and scalable technology for large-scale deployment in settings where water quality and sustainability are of paramount importance.
However, to further substantiate its economic and sustainable performance and to enhance its long-term viability, additional investigations are recommended in the following areas: refinement of flushing strategies, IoT and AI integration, enhanced energy efficiency, development of advanced membrane materials, comprehensive environmental impact analysis, and scalability for industrial applications. These future research directions will address critical gaps in understanding and ensure the continued advancement of this technology. By bridging the current findings with these proposed studies, the intelligent wastewater valve system can further solidify its role as an economically viable and sustainable solution that offers a longer lifespan and superior water purification compared to traditional market products, addressing modern water quality challenges effectively.

Author Contributions

Conceptualization, M.M. and L.M.; methodology, M.M., L.M. and J.J.; validation, L.M. and J.J.; investigation, M.M., L.M. and J.J.; data curation, L.M. and J.J.; writing—original draft preparation, L.M. and J.J.; writing—review and editing, M.M., L.L. and B.H.; visualization, M.M.; supervision, Y.Z., J.D. and K.X.; funding acquisition, M.M. and B.H. All authors have read and agreed to the published version of the manuscript.

Funding

This research received no external funding.

Data Availability Statement

The data presented in this study are available on request from the corresponding author.

Conflicts of Interest

The authors declare no conflicts of interest.

Appendix A

Table A1. Test results of using and not using the smart wastewater valve.
Table A1. Test results of using and not using the smart wastewater valve.
With Smart Wastewater ValvesWithout Smart Wastewater Valves
Total Net Water Volume
[L]
Purified Water Production Rate
[%]
Conductivity Removal Rate
[%]
Total Net
Water Volume
[L]
Purified Water Production Rate
[%]
Conductivity Removal Rate
[%]
25070922507092
50070925007092
75070927507092
1000709110007090
1250709112506990
1500699115006990
1750699117506989
2000699120006989
2250699022506988
2500699025006888
2750699027506888
3000688930006888
3250688932506888
3500688935006687
3750688837506687
4000688840006686
4250688842506586
4500678845006585
4750678747506583
5000678750006481
52506686///
55006685///
57506585///
60006585///
62506582///
65006480///

References

  1. Greenlee, L.F.; Lawler, D.F.; Freeman, B.D.; Marrot, B.; Moulin, P. Reverse osmosis desalination: Water sources, technology, and today’s challenges. Water Res. 2009, 43, 2317–2348. [Google Scholar] [CrossRef] [PubMed]
  2. Jensen, M.K.; Bourgeous, K. Sustainable Water Purification: Methods and Technologies; Wiley: Hoboken, NJ, USA, 2019. [Google Scholar]
  3. Li, H.; Mehta, A. Advanced Technologies in Water and Wastewater Treatment. J. Environ. Manag. 2021, 280, 111431. [Google Scholar]
  4. Zhang, Q.; Li, N. RO Membrane Fouling: Challenges and Solutions. Desalination 2022, 500, 114693. [Google Scholar]
  5. Gao, W.; Liang, H.; Ma, J.; Han, M.; Chen, Z.; Han, Z.; Li, G. Membrane fouling control in ultrafiltration technology for drinking water production: A review. Desalination 2011, 272, 1–8. [Google Scholar] [CrossRef]
  6. Kim, T.H.; Park, C. Real-time TDS Measurement for Improved RO System Efficiency. Water Technol. J. 2023, 45, 56–62. [Google Scholar]
  7. Soni, A.; Singh, K.; Kumar, P. Smart water purification technique. In Proceedings of the 2020 2nd International Conference on Advances in Computing, Communication Control and Networking (ICACCCN), Greater Noida, India, 18–19 December 2020; IEEE: Piscataway, NJ, USA, 2020; pp. 438–444. [Google Scholar]
  8. Radovenchyk, I.; Ivanenko, O.; Karpenko, V.M.; Radovenchyk, V. Removal of Iron Compounds from Mechanical Filters of Household Reverse Osmosis Systems Water Purification. Ecol. Eng. Environ. Technol. 2023, 24, 163–172. [Google Scholar] [CrossRef]
  9. Senán-Salinas, J.; García-Pacheco, R.; Landaburu-Aguirre, J.; García-Calvo, E. Recycling of End-of-Life Reverse Osmosis Membranes: Comparative LCA and Cost-Effectiveness Analysis at Pilot Scale. Resour. Conserv. Recycl. 2019, 150, 104423. [Google Scholar] [CrossRef]
  10. Lawler, W.; Alvarez-Gaitan, J.; Leslie, G.; Le-Clech, P. Comparative Life Cycle Assessment of End-of-Life Options for Reverse Osmosis Membranes. Desalination 2015, 357, 45–54. [Google Scholar] [CrossRef]
  11. Matin, A.; Laoui, T.; Falath, W.; Farooque, M. Fouling Control in Reverse Osmosis for Water Desalination & Reuse: Current Practices & Emerging Environment-Friendly Technologies. Sci. Total Environ. 2021, 765, 142721. [Google Scholar]
  12. García-Pacheco, R.; Landaburu-Aguirre, J.; Molina, S.; Rodríguez-Sáez, L.; Teli, S.B.; García-Calvo, E. Transformation of End-of-Life RO Membranes into NF and UF Membranes: Evaluation of Membrane Performance. J. Membr. Sci. 2015, 495, 305–315. [Google Scholar] [CrossRef]
  13. Senan-Salinas, J.; Blanco, A.; Garcia-Pacheco, R.; Landaburu-Aguirre, J.; García-Calvo, E. Prospective Life Cycle Assessment and Economic Analysis of Direct Recycling of End-of-Life Reverse Osmosis Membranes Based on Geographic Information Systems. J. Clean. Prod. 2021, 282, 124400. [Google Scholar] [CrossRef]
  14. Moreira, V.R.; Lebron, Y.A.R.; Santos, L.V.d.S.; Amaral, M.C.S. Low-Cost Recycled End-of-Life Reverse Osmosis Membranes for Water Treatment at the Point-of-Use. J. Clean. Prod. 2022, 362, 132495. [Google Scholar] [CrossRef]
  15. De Paula, E.C.; Amaral, M.C.S. Environmental and Economic Evaluation of End-of-Life Reverse Osmosis Membranes Recycling by Means of Chemical Conversion. J. Clean. Prod. 2018, 194, 85–93. [Google Scholar] [CrossRef]
  16. Coutinho de Paula, E.; Amaral, M.C.S. Extending the Life Cycle of Reverse Osmosis Membranes: A Review. Waste Manag. Res. 2017, 35, 456–470. [Google Scholar]
  17. Lejarazu-Larrañaga, A.; Landaburu-Aguirre, J.; Senán-Salinas, J.; Ortiz, J.M.; Molina, S. Thin Film Composite Polyamide Reverse Osmosis Membrane Technology Towards a Circular Economy. Membranes 2022, 12, 864. [Google Scholar] [CrossRef] [PubMed]
  18. Contreras-Martínez, J.; García-Payo, C.; Arribas, P.; Rodríguez-Sáez, L.; Lejarazu-Larrañaga, A.; García-Calvo, E.; Khayet, M. Recycled Reverse Osmosis Membranes for Forward Osmosis Technology. Desalination 2021, 519, 115312. [Google Scholar] [CrossRef]
  19. Ahmed, M.A.; Mahmoud, S.A.; Mohamed, A.A. Nanomaterials-Modified Reverse Osmosis Membranes: A Comprehensive Review. RSC Adv. 2024, 14, 18879–18906. [Google Scholar] [CrossRef]
  20. Anis, S.F.; Hashaikeh, R.; Hilal, N. Reverse Osmosis Pretreatment Technologies and Future Trends: A Comprehensive Review. Desalination 2019, 452, 159–195. [Google Scholar] [CrossRef]
  21. Wang, J.; Sim, L.N.; Ho, J.S.; Nakano, K.; Kinoshita, Y.; Sekiguchi, K.; Chong, T.H. Evaluation of Ceramics Adsorption Filter as a Pretreatment for Seawater Reverse-Osmosis Desalination. Membranes 2022, 12, 1209. [Google Scholar] [CrossRef]
  22. Fan, Y.; Zhu, F.; Ni, Z.; Yang, J.; Hang, Z.; Feng, C.; Yang, J. Frequency-Dependent Electrical Properties of Microscale Self-Enclosed Ionic Liquid-Enhanced Soft Composites. Int. J. Mech. Sci. 2023, 19, 1913–1929. [Google Scholar] [CrossRef]
  23. Ni, Z.; Zhu, F.; Fan, Y.; Yang, J.; Hang, Z.; Feng, C.; Yang, J. Numerical Study on Nonlinear Vibration of FG-GNPRC Circular Membrane with Dielectric Properties. Mech. Adv. Mater. Struct. 2023, 31, 3756–3775. [Google Scholar] [CrossRef]
  24. Ma, Y.; He, Z.; Li, J.; Luo, K.; Chen, Z.; Liu, L. Design of Intelligent Water Purification Control System for Small Waterworks Based on LSTM. In Genetic and Evolutionary Computing: Proceedings of the Thirteenth International Conference on Genetic and Evolutionary Computing, Qingdao, China, 1–3 November 2019; Springer: Singapore, 2019; pp. 366–379. [Google Scholar]
  25. Ahmed, R.; Ahamed, M.D.; Islam, S.M.F.; Alam, M.T. IoT Based Water Purification and Monitoring System Using Solar Energy. Ph.D. Thesis, Faculty of Engineering, American International University, Dhaka, Bangladesh, 2020. [Google Scholar]
  26. Lowe, M.; Qin, R.; Mao, X. A Review on Machine Learning, Artificial Intelligence, and Smart Technology in Water Treatment and Monitoring. Water 2022, 14, 1384. [Google Scholar] [CrossRef]
  27. Ray, S.S.; Verma, R.K.; Singh, A.; Ganesapillai, M.; Kwon, Y.-N. A Holistic Review on How Artificial Intelligence Has Redefined Water Treatment and Seawater Desalination Processes. Desalination 2023, 546, 116221. [Google Scholar] [CrossRef]
  28. Safeer, S.; Pandey, R.P.; Rehman, B.; Safdar, T.; Ahmad, I.; Hasan, S.W.; Ullah, A. A Review of Artificial Intelligence in Water Purification and Wastewater Treatment: Recent Advancements. J. Water Process Eng. 2022, 49, 102974. [Google Scholar] [CrossRef]
  29. AlMetwally, S.A.H.; Hassan, M.K.; Mourad, M.H. Real Time Internet of Things (IoT) Based Water Quality Management System. Procedia CIRP 2020, 91, 478–485. [Google Scholar] [CrossRef]
  30. Vasudev Updhya, K.S.; Vignesh Kumar, V.; Tejas, P. Miniature Water Purifier Based on IoT. Int. Res. J. Eng. Technol. 2020, 7, 335–339. [Google Scholar]
  31. Danh, L.V.Q.; Dung, D.V.M.; Khanh, N.D. Design and Implementation of an IoT-Based Water Purifier System Enabling Predictive Maintenance. In Frontiers in Intelligent Computing: Theory and Applications: Proceedings of the 7th International Conference on FICTA, Da Nang, Vietnam, 29–30 November 2018; Springer: Singapore, 2020; pp. 131–136. [Google Scholar]
  32. Vinay, S.V.; Ahmed, M.R. Enhancement of Water Purification Process Using Smart IoT Monitoring System. In Proceedings of the 2022 4th International Conference on Advances in Computing, Communication Control and Networking (ICAC3N), Greater Noida, India, 16–17 December 2022; IEEE: Piscataway, NJ, USA, 2022; pp. 2436–2438. [Google Scholar]
  33. Verma, A.; Singh, A.K.; Pathak, A.K.; Saini, G. Real-Time Smart Water Management System (SWMS) for Smart Home. In Proceedings of the International Conference on Trends and Recent Advances in Civil Engineering, Noida, India, 20–21 August 2022; Springer Nature: Singapore, 2022; pp. 129–137. [Google Scholar]
  34. Sohanpal, P.K.; Sarao, P.S.; Goyal, P.; Trivedi, N.K.; Tiwari, R.G. IoT Enabled RO Water Filter Indicator. In Proceedings of the 2022 11th International Conference on System Modeling & Advancement in Research Trends (SMART), Moradabad, India, 16–17 December 2022; IEEE: Piscataway, NJ, USA, 2022; pp. 920–925. [Google Scholar]
  35. Tavares, T.; Tavares, J.; León-Zerpa, F.A.; Peñate-Suárez, B.; Ramos-Martín, A. Assessment of Processes to Increase the Useful Life and the Reuse of Reverse Osmosis Elements in Cape Verde and Macaronesia. Membranes 2022, 12, 613. [Google Scholar] [CrossRef]
  36. GB34914-2021; Minimum Allowable Value of Water Efficiency and Water efficiency Grades for Water Purifier. Standards Press of China: Beijing, China, 2021.
Figure 1. Workflow of RO membrane.
Figure 1. Workflow of RO membrane.
Processes 12 02865 g001
Figure 2. Block diagram of the intelligent wastewater valve system.
Figure 2. Block diagram of the intelligent wastewater valve system.
Processes 12 02865 g002
Figure 3. Structure of the intelligent wastewater valve system.
Figure 3. Structure of the intelligent wastewater valve system.
Processes 12 02865 g003
Figure 4. Schematic diagram of the water purifier internal circuit.
Figure 4. Schematic diagram of the water purifier internal circuit.
Processes 12 02865 g004
Figure 5. Power management module.
Figure 5. Power management module.
Processes 12 02865 g005
Figure 6. MCU main control module circuit design.
Figure 6. MCU main control module circuit design.
Processes 12 02865 g006
Figure 7. Drive module of the solenoid valve.
Figure 7. Drive module of the solenoid valve.
Processes 12 02865 g007
Figure 8. TDS detection module.
Figure 8. TDS detection module.
Processes 12 02865 g008
Figure 9. Program flow chart.
Figure 9. Program flow chart.
Processes 12 02865 g009
Figure 10. Comparison of total net water based on conductivity removal rate ≥ 85%.
Figure 10. Comparison of total net water based on conductivity removal rate ≥ 85%.
Processes 12 02865 g010
Table 1. Selecting the pulse flushing strategy by detecting the TDS value of the wastewater.
Table 1. Selecting the pulse flushing strategy by detecting the TDS value of the wastewater.
TDSWater Production TimePulse Flushing Time
TDS < 200 ppm60 s2 s
300 ppm < TDS < 400 ppm30 s2 s
400 ppm < TDS < 500 ppm20 s2 s
TDS > 500 ppm10 s2 s
Table 2. Continuous flushing duration based on the accumulated water production time.
Table 2. Continuous flushing duration based on the accumulated water production time.
Cumulative Water Production Time (Unit: s)Continuous Flushing Time (Unit: s)
1200 s30 s
6000 s60 s
Table 3. The continuous flushing duration is enabled according to the idle time.
Table 3. The continuous flushing duration is enabled according to the idle time.
Free Time (T)Flush on Time (Unit: s)
T < 1 hFlush without opening
2 h < T < 4 h10 s
4 h < T < 8 h20 s
T > 8 h40 s
Disclaimer/Publisher’s Note: The statements, opinions and data contained in all publications are solely those of the individual author(s) and contributor(s) and not of MDPI and/or the editor(s). MDPI and/or the editor(s) disclaim responsibility for any injury to people or property resulting from any ideas, methods, instructions or products referred to in the content.

Share and Cite

MDPI and ACS Style

Ma, M.; Xing, K.; Mei, L.; Dai, J.; Ji, J.; Zhang, Y.; Liao, L.; Huang, B. Development of a Smart Wastewater Valve to Optimize Reverse-Osmosis Membrane-Cleaning Cycles for Enhanced Water Purification Efficiency. Processes 2024, 12, 2865. https://doi.org/10.3390/pr12122865

AMA Style

Ma M, Xing K, Mei L, Dai J, Ji J, Zhang Y, Liao L, Huang B. Development of a Smart Wastewater Valve to Optimize Reverse-Osmosis Membrane-Cleaning Cycles for Enhanced Water Purification Efficiency. Processes. 2024; 12(12):2865. https://doi.org/10.3390/pr12122865

Chicago/Turabian Style

Ma, Mei, Ke Xing, Lingling Mei, Juan Dai, Jie Ji, Yewei Zhang, Lida Liao, and Bin Huang. 2024. "Development of a Smart Wastewater Valve to Optimize Reverse-Osmosis Membrane-Cleaning Cycles for Enhanced Water Purification Efficiency" Processes 12, no. 12: 2865. https://doi.org/10.3390/pr12122865

APA Style

Ma, M., Xing, K., Mei, L., Dai, J., Ji, J., Zhang, Y., Liao, L., & Huang, B. (2024). Development of a Smart Wastewater Valve to Optimize Reverse-Osmosis Membrane-Cleaning Cycles for Enhanced Water Purification Efficiency. Processes, 12(12), 2865. https://doi.org/10.3390/pr12122865

Note that from the first issue of 2016, this journal uses article numbers instead of page numbers. See further details here.

Article Metrics

Back to TopTop