Next Article in Journal
The Design and Experimental Research on a High-Frequency Rotary Directional Valve
Previous Article in Journal
Optimization Research on the Impact of Charging Load and Energy Efficiency of Pure Electric Vehicles
 
 
Font Type:
Arial Georgia Verdana
Font Size:
Aa Aa Aa
Line Spacing:
Column Width:
Background:
Article

Modeling of Spiral Wound Membranes for Gas Separations—Part IV: Real-Time Monitoring Based on Detailed Phenomenological Model

by
Marília Caroline C. de Sá
1,*,
Diego Q. F. de Menezes
1,
Tahyná B. Fontoura
1,
Luiz Felipe de O. Campos
1,
Thiago K. Anzai
2,
Fábio C. Diehl
2,
Pedro H. Thompson
2 and
José Carlos Pinto
1
1
Programa de Engenharia Química/COPPE, Universidade Federal do Rio de Janeiro, Rio de Janeiro CEP 21941-972, RJ, Brazil
2
Centro de Pesquisas Leopoldo Américo Miguez de Mello—CENPES, Petrobras—PetróleoBrasileiro SA, Rio de Janeiro CEP 21941-915, RJ, Brazil
*
Author to whom correspondence should be addressed.
Processes 2024, 12(11), 2597; https://doi.org/10.3390/pr12112597
Submission received: 20 September 2024 / Revised: 30 October 2024 / Accepted: 14 November 2024 / Published: 19 November 2024
(This article belongs to the Section Process Control and Monitoring)

Abstract

The present study presents, for the first time, the real-time monitoring of an actual spiral-wound membrane unit used for CO 2 removal from natural gas in an actual industrial offshore platform, utilizing a detailed phenomenological model. An Object-Oriented Programming (OOP) paradigm was employed to simulate the offshore membrane separation unit, accounting for the diverse levels of the membrane separation setup. A parameter estimation procedure was implemented to fit the phenomenological model to the real industrial data in real-time, for the first time. In addition, estimated permeance parameters and calculated unmeasured variables (soft sensor) were used for monitoring Key Performance Indicators (KPIs), such as membrane selectivity, dew point temperature, and hydrocarbon loss. Finally, a reparametrization of the parameters was implemented to improve the robustness of the optimization procedure. Thus, the model variables presented good adjustments to the data, indicating the satisfactory performance of the estimation. Consequently, the good accuracy of the model provided reliable information to the soft sensors and KPIs.

1. Introduction

Natural gas plays an important role as a crucial global energy source due to its cleanliness and safety characteristics. However, a prevalent challenge encountered in associated natural gas Pre-salt fields production relates to the high concentration of carbon dioxide in the produced gas streams, leading to concerns regarding the proper disposal of the resulting CO 2 . The excess of CO 2 can lead to serious environmental and health (at concentrations above 1000 ppm) [1] implications upon emission into the atmosphere, besides creating operational issues within the process plant such as corrosion of gas transport pipelines and CO 2 freezing in colder sections of the plant [2].
A diverse range of physical and chemical processes can be used for the separation of CO 2 from natural gas streams. These methodologies encompass adsorption-based approaches, cryogenic fractionation methods, solvent utilization, and pressure-driven membrane systems [2,3]. Among these techniques, membrane separation units exhibit distinct advantages, including low-energy requirements, reduced capital investments, and lower operational costs [2,4,5]. Furthermore, membrane modules are characterized by their compactness, simplicity, ease of operation, simple control, and scalability [6]. Therefore, in the context of offshore oil platforms, the implementation of membrane-based CO 2 removal stands as a critical unit operation for effectively treating produced natural gas.
In this context, the utilization of mathematical modeling and process simulations is crucial in enhancing the feasibility and effectiveness of membrane gas separations since these tools facilitate the evaluation of industrial plant operations, expedite decision-making processes, and enable the development of operating conditions that are both more efficient and financially rewarding [7,8]. As a consequence, numerous models have been documented in the literature, predominantly employing the solution–diffusion mechanism, to elucidate the gas permeation phenomenon within membranes [9,10,11,12,13,14,15]. In addition to describing concentration profiles to evaluate the efficiency of membrane units, the determination of temperature profiles can also be very important due to the impact of this variable on the morphological characteristics and overall performance of the membrane. This can be mostly attributed to the aging and swelling phenomena caused by the accumulation of liquid droplets, occurring when the temperature of the residue stream reaches the dew point temperature [16].
Previous works have proposed phenomenological models to describe the thermal effects occurring in membrane separation setups, most of them in hollow fiber membranes. Coker et al. [17] incorporated an energy balance to their previous multicomponent model [10] to describe temperature changes associated with gas permeation through hollow fiber membranes in counter-current flow configurations. Scholz et al. [18] presented a model that accounts for the nonideal effects on gas permeation through hollow fiber membranes, such as the Joule–Thomson effect, concentration polarization, real gas behavior, and pressure losses. The model was simulated in Aspen for binary mixtures ( CO 2 / CH 4 and CO 2 / C 3 H 8 ). Pereira Crivellari et al. [19] proposed a model that simultaneously addresses the gas nonideality, Joule–Thomson effect, and permeance on temperature. The model adequately represented an industrial hollow fiber membrane unit but in a narrow operating range. With regard to modeling energy balance in spiral wound membranes, Cornelissen [20] analyzed the temperature profile in gas permeation, observing that the local permeation process proceeds almost isothermally because of the high conductivity of the membrane. Fontoura et al. [21] developed a comprehensive 2-D phenomenological model that incorporates mass and energy balances to accurately describe the functioning of spiral wound membranes within industrial gas separation plants. The model takes into account crucial factors such as the Joule–Thomson effect and heat exchange between streams. Through validation with real industrial data and rigorous testing under diverse operational conditions and geometries, the model was shown to present remarkable robustness and achieve highly accurate predictions. These findings highlight the significant potential of the model for practical applications in process design, monitoring, and optimization.
Although membrane separation processes are well-established and widely used, they still face significant modeling and operational challenges, including fouling, membrane plasticization, and vapor-phase nonideality [4,15,19,22]. To effectively mitigate these challenges, real-time monitoring of the CO 2 removal process from natural gas using mathematical models assumes a pivotal role. By employing real-time monitoring, using well-defined Key Performance Indicators (KPIs) such as selectivity, permeance (herein also referred as permeability), dew point temperature, and hydrocarbon loss, the online evaluation of the performance of membrane-based gas separation systems becomes feasible. This enables operators to provide prompt and well-informed decisions, thereby mitigating potential process failures and ensuring smooth operation.
Currently, there is a scarcity of works related to the online and real-time monitoring of industrial CO 2 membrane separation process, involving data reconciliation and parameter estimation. However, some works are helpful and resemble process monitoring, even when performed on an experimental scale, such as the work by Checchetto [23], which reports the monitoring of the permeation kinetics of a mixture of gas rich in CO 2 through a Quadrupole Mass Spectrometer (QMS). The high precision of the meters allowed the monitoring of the diffusivity and permeability of the gases, providing information on the plasticization phenomenon induced by CO 2 and the competitive sorption process.
In previous work, a two-dimensional mathematical model including mass balance was proposed to describe the operation of a spiral-wound membrane for separation of CO 2 from natural gas. The system of equations was discretized and solved through a simple explicit iterative procedure (Part I) [15]. This model was later enhanced by incorporating an energy balance, accounting for the Joule–Thomson effect and heat exchange between streams. Additionally, an algorithm based on Object-Oriented Programming (OOP) was developed to simulate the complete membrane unit for CO 2 removal from natural gas in an offshore field (Part II) [21]. Finally, the monitoring of an industrial process for CO 2 separation from natural gas using membranes was reported (Part III) [24]. The methodology proposed employed a data reconciliation procedure to minimize global measurement errors, estimate unmeasured variables (soft sensing), and detect bias errors in instrumentation. The procedure was implemented online and in real-time, demonstrating its ability to diagnose errors and failures, while providing valuable information for decision-making.
The main objective of the present work is the real-time monitoring of a real spiral-wound membrane unit used for CO 2 removal from natural gas in an actual industrial offshore platform, based on a phenomenological model that comprises mass and energy balances. The dew point temperature, membrane selectivity, and hydrocarbon loss were the KPIs monitored in order to avoid process faults, such as fouling and membrane plasticization. It is important to emphasize that the online and real-time monitoring of the proposed KPIs can only be performed with the help of a detailed phenomenological process model, as evaluation of the proposed KPIs cannot be carried out at the plant site in real-time with physical instruments. In order to do that, a parameter estimation procedure was implemented for the first time to estimate the permeances in real-time using the phenomenological model, which was validated with real industrial data and reparametrized to improve the robustness of the optimization procedure. Finally, an asymptotic study was conducted to assess and evaluate the performance of the model and its application under extreme operational scenarios.

2. Methodology

The proposed study is centered on the real-time monitoring of spiral-wound membrane separation units employed in offshore fields for the purpose of CO 2 removal from natural gas. These separation units comprise multiple leaves, each consisting of flat membrane sheets separated by a permeate spacer. The leaves are interconnected through a perforated collecting tube, thereby forming an individual membrane element. These elements are arranged in series within the tubes, which are organized in parallel, forming a bank. The banks are further aligned in parallel to constitute a train. Ultimately, the trains are organized in parallel to construct the membrane separation stage, as depicted in Figure 1 [24].
The incoming gas feed, originating from the upstream, enters the membrane stage and undergoes distribution among the individual tubes by dividing the feed stream. Within these tubes, the gas feed enters the first membrane element, where it comes into contact with the leaves. Through the action of a partial pressure driving force, the highly permeable gases present in the natural gas mixture, such as CO 2 and CH 4 , selectively permeate through the membrane. These permeated gases are subsequently collected by the permeate tube and mixed with the permeate gas stream obtained from other elements. Conversely, the portion of gas that fails to permeate through the membrane departs the element as a residue stream, which then serves as the upstream gas feed for the subsequent element. Consequently, the residue and permeate streams flow in a counter-current configuration. Further insights into the permeation mechanism across the membrane will be provided in the subsequent section. The residue streams from the last elements of the tubes in a bank are combined to form the bank’s residue stream. Similarly, the permeate streams from all the elements in a bank are combined to generate the bank’s permeate stream. This process is repeated for all banks within a train, which operate in parallel. The sum of the residue and permeate streams from each bank, respectively, forms the train’s residue and permeate streams. Finally, the mixture of the residue streams from the banks in a stage produces the stage’s residue stream, while the sum of the permeate streams from the banks generates the stage’s permeate stream.

2.1. Modeling

Figure 2 shows the schematic illustration of the elemental volume of the spiral-wound membrane layer used for the development of the proposed model, comprising the permeate and retentate (residue) sections. The mass balance and energy balance used in the present work were described previously by Dias et al. [15] and Fontoura et al. [21], respectively, according to which the residue flow occurs only along the x-direction while the permeate flow occurs along the y-direction. Moreover, the following considerations and assumptions are applied in the membrane model:
  • The mechanism of permeation can be described by the solution–diffusion model;
  • Competitive diffusive behavior was not considered;
  • The process operates at steady-state conditions;
  • Very fast permeation through the membrane barrier and negligible accumulation of gases in the membrane;
  • The membrane has uniform thickness and properties;
  • Pressure drops of the feed and permeate gas streams along the membrane surface are negligible (as observed in actual industrial sites);
  • The thermodynamic behavior of the gas can be described by the virial correlations [18];
  • Uniform conditions of composition and temperature in the feed stream;
  • The permeate stream is subjected to temperature change due to the Joule–Thomson effect;
  • The heat loss to the surroundings is negligible.

2.1.1. Mass Balance

The dimensionless mass balances for the residue and permeate flows can be defined in terms of Equations (1) and (2).
f i z 1 = β i ( x i y i γ ) s x
g i z 2 = β i ( x i y i γ ) s y
where f i , g i , β i , γ , z 1 , z 2 , s x , and s y represent the dimensionless variables and parametric groups defined by Equations (3)–(10) in order to simplify the numerical solution of the system.
f i = F i F f
g i = G i F f
γ = P p P r
β i = S i S m
z 1 = x L
z 2 = y W
s x = S m P r L F f h x l
s y = S m P r W F f h y l
In Equations (3)–(10), P is the pressure [Pa]; F and G are the molar fluxes on the residue and permeate streams kmol s · m 2 , respectively; and S is the permeance kmol m 2 · s · Pa . The subscripts i, f, p, r, and m correspond to the component “i”, the feed stream, the permeate stream, the residue stream, and the base component, respectively. The base component is the most permeable chemical component. h x and h y are the transversal lengths [m] of residue and permeate flows, respectively; W and L are the width and length [m] of the membrane, respectively; and l is the membrane thickness [m].
The molar fractions, denoted as x i and y i , of component “i” in the residue and permeate streams, respectively, are determined by dividing the molar flows of component “i” in the respective streams by the total molar flow. The total flows are obtained by summing up the individual flows of all chemical compounds, as illustrated in Equations (11)–(14).
f = i = 1 n c f i
g = i = 1 n c g i
x i = f i f
y i = g i g
The aforementioned balance equations represent a system of first-order partial differential equations, wherein the respective flows are subject to the following boundary conditions defined in Equations (15) and (16).
f i ( z 1 = 0 , z 2 ) = x i , f g i ( z 1 , z 2 ) z 2 | z 1 = 0 = β i ( x i y i γ ) s y
f i z 1 | z 2 = 0 = β i ( x i y i γ ) s x g i ( z 1 , z 2 = 0 ) = 0
By considering the thermodynamic equilibrium condition at z 2 = 0 , it becomes feasible to derive Equations (17)–(19). For further insights into this condition, refer to the work by Shindo et al. [25].
k = 1 n c x k β k β i γ β k β i 1 + x i y i = 1
y j = x j β j β i γ β j β i 1 + x i y i ( j i , n c )
y n c = 1 i = 1 n c 1 y i

2.1.2. Energy Balance

The dimensionless energy balances for the residue and permeate flows can be defined in terms of Equations (20) and (21).
i = 1 n c f i ω i θ r z 1 = q x ( θ r θ p )
i = 1 n c g i ω i θ p z 2 = i = 1 N C ω i Γ β i ( x i y i γ ) D + q y ( θ r θ p )
where θ p , θ r , ω i , Γ , D, q x , and q y represent the dimensionless variables and parametric groups defined by Equations (22)–(28) in order to simplify the numerical solution of the system.
θ r = T r T f
θ p = T p T f
ω i = c p i c p m
Γ = μ μ f
q x = U L h x F f c p m
q y = U W h y F f c p m
D = Δ P P r μ m S m W h y l F f T f
In Equations (22)–(28), T is the temperature [K], U is the global heat transfer coefficient through the membrane barrier W m 2 · K , c p is the heat capacity at constant pressure J mol · K , and μ is the Joule–Thomson coefficient K Pa . Δ P is the difference in pressure between the streams.
The balance equations described above correspond to a set of first-order partial differential equations with the following boundary conditions defined on the respective flow axes (Equations (29) and (30)).
θ r ( z 1 = 0 , z 2 ) = 1 θ p ( z 1 , z 2 ) z 2 | z 1 = 0 = 0
θ r ( z 1 , z 2 ) z 1 | z 2 = 0 = q x ( θ r θ p ) i = 1 n c f i ω i θ p ( z 1 , z 2 = 1 ) = θ p ( z 1 , z 2 = 0 )

2.2. Numerical Approach

In the present work, the upwind discretization method and the semi-implicit formulation were used in order to solve the model equations and the boundary conditions [21]. More details about the discretization methodology can be found elsewhere [21]. The equilibrium equations were calculated with the modified Powell’s hybrid algorithm [26] for the initialization of each membrane leaf. All calculations were conducted in Python on a PC equipped with Intel Core i7-7700HQ 2.80 GHz CPU and 16 GB RAM.
It is important to emphasize that the developed model comprises only a membrane leaf. In order to extend the model to a whole membrane stage, an Object-Oriented Programming [27] approach was applied to build the simulator of the whole real membrane unit for the removal of CO 2 from natural gas of an actual industrial offshore platform, represented by Figure 1. Each membrane level is represented in the simulator as an object specified by defining classes, which are related to each other by the composition or “HAS-A” relationship (when a class is used to define objects as attributes of another class). Thus, the multiple scenarios, which may result from operational changes in the offshore fields, can be easily constructed through the definition of various objects. More details about the simulator and the Unified Modeling Language (UML) diagram representing its structure can be found elsewhere [21]. The simulator was written in Python [28], and the data used to perform the simulations were variables measured in an actual spiral-wound membrane separation unit employed in an offshore field for CO 2 removal from natural gas. The computational time needed to simulate the entire real CO 2 separation unit from natural gas in the investigated offshore platform was approximately equal to 13 s, which allows the use of the simulation for real-time monitoring applications, ensuring a convergence time of less than 5 min (sampling time), as discussed below.

2.3. Dew Point Temperature Calculation

During the process of removing CO 2 from natural gas through membrane permeation, lighter gases such as CO 2 and some CH 4 are selectively transported to the permeate stream while heavier hydrocarbons are concentrated in the residue stream. This separation process affects the dew point temperature, which is also influenced by the stream pressure and the composition of the gas mixture, particularly the concentrations of heavy hydrocarbons. Additionally, the permeation through the porous membrane induces the Joule–Thomson effects, resulting in the cooling of both the residue and permeate streams [15,21]. The combined effect of stream cooling and increased concentration of heavy hydrocarbons can lead to the condensation of the gas mixture [29], causing a loss of selectivity and membrane plasticization [29]. Consequently, it is crucial to monitor the dew point temperature of the residue stream and implement appropriate pretreatment of the feed stream to ensure optimal performance of the membrane stage [30].
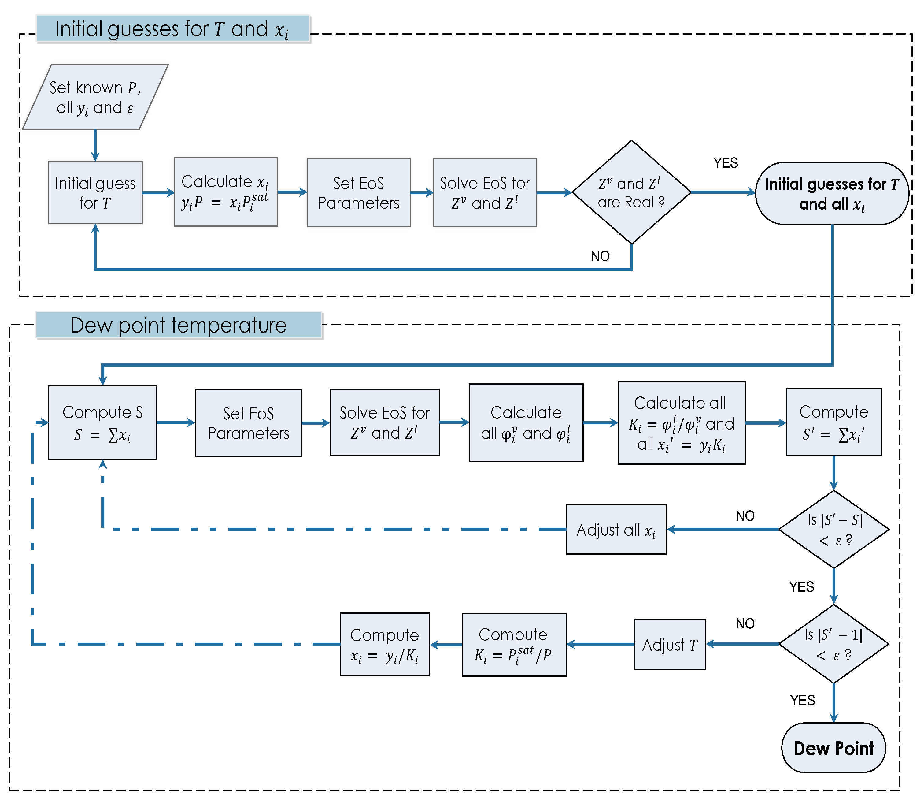
The determination of the dew point temperature in this study follows the iterative algorithm introduced by O’Connell and Haile [31], as depicted in Figure 3. Building upon previous research, the 2-D model utilized herein enables the calculation of the dew point temperature along both the tube and the surface of the membrane layer. This capability facilitates the identification of specific locations where membrane plasticization can possibly occur [21].

2.4. Data Reconciliation, Parameter Estimation and Monitoring

In the present work, real-time monitoring of a real spiral-wound membrane separation unit employed in an actual industrial offshore platform was performed based on measured variables and inferred information such as unmeasured process variables, permeance parameters, and KPIs. However, to provide the required monitoring information, the data pretreatment, Data Reconciliation (DR), Global Energy Balance (GEB), and Parameter Estimation (PE) steps were implemented sequentially and prior to the monitoring step, as shown in Figure 4. The measured variables, unmeasured process variables, and KPIs referred to in Figure 4 are as follows:
  • Measured variables:
    Flow rates: Total Feed (F); Total Retentate (R); Train Retentates A, B, and C (RA, RB, and RC) [ kNm 3 / h ].
    Molar composition: C 1 (methane), C 2 (ethane), C 3 (propane), nC 6 (hexane), nC 7 (heptane), nC 8 (octane), CO 2 (carbon dioxide), iC 4 (i-butane), iC 5 (i-pentane), N 2 (nitrogen), nC 4 (n-butane), and nC 5 (n-pentane) in the 3 streams [%].
    Pressures: Feed ( P f ), Retentate ( P r ), and Permeate ( P p ) [kPa].
    Temperatures: Feed ( T f ) and Retentate ( T r ) [°C].
  • Unmeasured variables:
    Flow rate: Total permeate (P) [ kNm 3 / h ].
    Temperature: Permeate Temperature ( T p ) [°C].
  • KPIs:
    Selectivity.
    Dew point temperature.
    Hydrocarbons (HC) loss.
To minimize instrumentation errors, identify bias, and estimate unmeasured process variables, the DR step was essential. According to de Menezes et al. [24], the data acquisition and pretreatment steps precede the DR and GEB steps. After pretreatment of the raw data, the DR and GEB steps estimate the flow rate and temperature of the permeate stream, providing more information for the PE step.

2.4.1. Parameter Estimation

The first procedure that was performed before the PE was the selection of the quantities of phenomenological model parameters to be estimated. In fact, the most important parameters of the dense membrane models are the permeances of each component (in the studied case, twelve (12) components). Therefore, some hypotheses of the possible parameters were raised according to the configuration of the process, as shown in Figure 1. To reduce the number of parameters and avoid over-parametrization of the model, it was assumed that the permeances (different for components) are the same for all the membrane modules.
Importantly, an over-parametrized model usually does not explain the experimental errors. Furthermore, a model cannot make better predictions than the actual data used to tune it. Another critical issue to be considered is the degree of freedom of the PE problem, which must be greater than or equal to 1. The degree of freedom of the PE problem is calculated according to Equation (31).
d f = n y m n λ
where d f is the degree of freedom, n y m is the number of measured dependent variables, and n λ is the number of model parameters to be estimated.
Therefore, n c = 12 ; n y m = 31 (12 × 2 components (12 of each output stream) + 5 output flows (permeate, total residue, train A residue, train B residue, and train C residue) + 2 output temperatures); and n e = 9 , 10, 11, and 12 are the values normally found in the configurations of the studied process, where n e is the number of elements of membrane. Thus, to the whole actual membrane unit, n λ = 12 and d f = 19 .
The second performed procedure was the reparametrization of the 12 permeance parameters ( S i , i = 1 n c ). This procedure was necessary due to numerical problems of the model and of convergence, found during the PE. Thus, a normalization constant of the permeances in the model was implemented ( S m a x = 3 × 10 7 [ MSm 3 day · m 2 · bar ], maximum limit found during the numerical problems of the model). It is important to clarify that although the initial permeance is presented in [ MSm 3 day · m 2 · bar ] units, it must be converted to kmol m 2 · s · Pa to simulate the phenomenological model, as one can see in Figure 5. This conversion is necessary to ensure that the units of permeance are compatible with the measured pressures [Pa] and molar fluxes kmol m 2 · s . As shown in Figure 5, the normalization of the permeances ( S i ) generated the new parameter ( β i ), varying between 0 and 1. Additionally, a third parameter ( λ i ), linked to ( β i ) and ( S i ), was introduced to address the convergence challenges encountered during the optimization process. Therefore, a second reparametrization was necessary because the permeance parameters exhibited significant differences in magnitude, often approaching the error tolerance limits of the optimization variable. Thus, the reparametrization of the optimization variable mapped it into a numerically more suitable domain, thereby improving the stability and accuracy of the optimization.
The last procedure involved generating data to simulate the linear hydrocarbon (HC) loss over time in an actual membrane separation unit of an industrial offshore platform. The datasets represented varying degrees of HC loss, ranging from low (18%) to high (23%). The HC simulations were conducted based on the assumption that the permeance of hydrocarbons, represented as S C i , in the hydrocarbon mixture decreases with increasing chain length and molecular weight: S C 1 > S C 2 > S C 3 > > S C 8 . This implies that the permeation behavior of methane ( S C 1 ) is intrinsically linked to that of other hydrocarbons, with smaller-chain molecules exhibiting higher permeability coefficients. For these simulations, it was assumed that any increase in S C 1 leads to a proportional, linear increase in the permeability of the other hydrocarbons ( S C i , i = 2 8 ), while simultaneously satisfying the global mass balance of the system. This linear relationship ensures that the overall system dynamics remain consistent and that mass conservation principles are upheld throughout the permeation process.
Then, the PE procedure was applied to estimate the permeances and verify whether the procedures for selecting the number of parameters and their reparametrization solved the problem of convergence and numerical stability. Equation (32) and component mass balance equations were used to simulate HC loss data. Thus, the permeate and residue compositions were calculated for the same feed composition, according to the percentages of HC loss. Finally, in addition to the simulated HC loss case, the PE procedure was also applied to actual and real-time data of a real membrane separation unit in an actual industrial offshore platform. The optimization method used in the cases was the Broyden–Fletcher–Goldfarb–Shanno (BFGS) [32,33,34,35] procedure implemented in the minimize function of the Scipy optimization library. It is worth noting that, for reasons of industrial confidentiality, numerical results in the actual monitoring case were omitted.
H C l o s s = i = 1 n H C y i P i = 1 n H C x i F 100

2.4.2. Monitoring

In the present work, real-time monitoring of a real membrane separation unit in an actual industrial offshore platform was directed towards two inferred pieces of information: selectivity and dew point temperature of the residue flow rate. The first piece of information is linked to the estimated parameters, the permeances. As soon as the permeance estimation procedure is finished, the selectivity calculation is performed and monitored. The selectivity is calculated as the ratio between two permeances of key components, which in this case are CO 2 and CH 4 (methane). With this, selectivity provides global information on the process, whether the membrane is operating within the proper conditions or if it faces a problem, which is affecting the performance of gas separation. Figure 6 illustrates the permeation mechanism and the definition of permeability and selectivity. The measure of the membrane’s ability to separate two gases, i and j, is the ratio of their permeances, known as membrane selectivity. According to Baker [36], the typical selectivity between CO 2 and CH 4 in a natural gas purification process using cellulose acetate membranes is around 10 to 20. Thus, according to this reference, online selectivity monitoring tests and real-time monitoring of a real membrane separation unit in an actual industrial offshore platform were evaluated, respecting the threshold minimum of 8.
The second piece of information is associated with energy balance and thermodynamic equations. The dew point temperature is calculated sequentially after the residue flow rate data are optimized in the parameter estimation step. This information is fundamental for the functioning of the operation and the useful life of the membranes, as the condensation of water and impurities on the membranes will damage them. With this, a threshold safety margin ( Δ T = 10 °C) is monitored between the current temperature of the residue stream and its dew point temperature. Monitoring of the real membrane separation unit in an actual industrial offshore platform is performed at the exit of the residue flow rate because, at this point, the curves between the current temperature and its dew point approach each other, forming the most critical point of the process. This effect occurs due to two processes: first, by the cooling of the current due to the Joule–Thomson effect; second, by the increase in the dew temperature due to the concentration of hydrocarbons (mainly the heavy ones) along the membrane. Figure 7 illustrates these effects and the online and real-time monitoring points of the dew point temperature.

2.5. Asymptotic Study: Exploratory Analysis and Failure Situations

In order to validate the performance of the model and the application when subjected to extreme situations, an asymptotic study was carried out. For this, the study was divided into two parts: (i) exploratory analysis of parameters and key variables of the model; (ii) testing the application for module failure situations.
In the first study, the limits referring to mass transfer were evaluated in order to represent possible fouling, holes, and/or membrane aging. For this, simulations of the entire real membrane separation unit in an actual industrial offshore platform were performed using the phenomenological model with mass and energy balance, considering the inlet conditions and membrane geometry constant and varying the permeances of the main components ( CO 2 , CH 4 , C 2 H 6 , C 3 H 8 , and n C 8 ). Initially, a correlation matrix was calculated with the response variables (total flows, temperatures, and compositions in both train and module) and the permeances, with the objective of finding which permeances can exert more influence on the response variables. Then, a more detailed analysis of the main components was performed.

3. Results and Discussion

3.1. Parameter Estimation

In the results, the term “simulated” refers to the data generated with simulations performed with the simplified model (component mass balance, HC loss equation, and the heuristic for the hydrocarbon permeance, which decreases with increasing carbon chain length). The term “calculated” refers to the results obtained with simulations performed with the complete model, which includes mass balances, energy balances, and Fick’s law. The output data from the parameter estimation stage were compared to the simulated HC loss data, meaning the complete model was fitted to the simulated HC loss data. For the sake of simplicity, only the results for the methane and CO 2 components were illustrated; however, the results for other hydrocarbons followed the same reported trends after reparametrization.
Figure 8 indicates that the initial fit of the available simulated data to the calculated model outputs was poor, due to the previously reported numerical problems. Therefore, the reparametrization of the estimable parameters was implemented to solve this problem of adherence, convergence, and numerical stability in the PE procedure, as described. On the other hand, Figure 9 clearly illustrates the agreement of the available simulated data with the calculated data, due to the correction and improvement in the robustness of the PE procedure, also illustrating the importance of reparametrization for the proper estimation of model parameters.
In Figure 10, one can observe that the global selectivity of the process decreases with the increase in the loss of HC, indicating that the estimation of the permeance of CO 2 and C 1 is consistent. With this, it is possible to conclude that the permeances of HC (mainly C 1 ) are increasing with respect to the permeance of CO 2 . Figure 11 illustrates the trend of permeances ( CO 2 and C 1 ) as the process begins to lose HC to the permeate stream. The trend is adequate for the simulated process, as the HC loss means that the membrane is permeating more C 1 and less CO 2 .

3.2. Monitoring

Figure 12 presents the online and real-time monitoring of selectivity in an actual membrane separation unit of a real industrial offshore platform. With this result, according to which the process selectivity was equal to a value between 12 and 14, it is possible to state that, globally, the process membranes are operating satisfactorily, according to the reference values in Baker [36]. In addition, the PE procedure was performed within the sampling frequency (5 min), achieving convergence and optimizing the parameters used to compute the selectivity (in most cases, see Figure 13) and optimizing the parameters used to compute the selectivity.
Figure 13 shows the monitoring of the objective function and computational time, which indicates the good behavior of the optimizations in terms of standardized squared error (Weighted Least Squares Estimator) and optimization time. One of the optimizations stopping tolerances is the computational time, which was limited to 5 min (except for the first optimization point, which was limited to 10 min). With this, it is possible to guarantee the proper monitoring activities always within the sampling frequency and using the best optimization parameter.
Figure 14 shows the adherence of the model data (phenomenological) to the reconciled data (mass balance by component), which indicates the reliable performance of the optimization and model. It is important to emphasize that real-time monitoring and parameter estimation are performed for each actual industrial data sample at a frequency of 5 min—that is, the model is simulated at each sampling instant. For this reason, Figure 8, Figure 9, Figure 10, Figure 11, Figure 12, Figure 13, Figure 14, Figure 15 and Figure 16 show the behavior of the variables over time, but the x-axis is omitted due to industrial confidentiality concerns.
Figure 15 shows the monitoring of temperatures of the residue stream ( T r ), including measured and calculated temperatures, dew point temperature, and safety margin. Furthermore, Figure 15 illustrates the monitoring of HC loss in the process. This way, it is possible to monitor, diagnose problems, and make decisions to protect the real membrane separation unit in an actual industrial offshore platform.
Figure 16 illustrates temperature monitoring of the residue and permeate streams in a real membrane separation unit of an actual offshore platform. Temperature metering is performed in the residue flow rate (“measured” in green) in the actual monitored system. However, there is no temperature metering with a hard sensor in the permeate flow rate, so the global energy balance allows this temperature to be properly estimated (soft sensor—“estimated (EB)” in green). This procedure is presented with additional details by de Menezes et al. [24]. The calculated residue and permeate temperatures (in orange) refer to the results obtained from the solution of the complete model, which includes mass and energy balances. Therefore, it is possible to notice the good fit of the model to the available temperature data, even without the DR procedure, which would minimize random and biased measurement errors.
It is important to emphasize that the proposed model and methodology are not intended to predict membrane behavior but, rather, to monitor the CO 2 separation system from natural gas on offshore platforms in real-time, serving as a decision support tool for operators. With this tool, operators can track the membrane system performance in real-time, focusing on critical KPIs such as selectivity and hydrocarbon loss, which characterize the material permeation capacity. Additionally, the tool helps in making necessary decisions to keep the system operating within safe limits, by monitoring the dew point temperature KPI, thus preventing failures like plasticization and membrane degradation. Although, it is very important to observe that membrane degradation can indeed be monitored through proper monitoring of permeances and selectivities.

3.3. Asymptotic Study

It can be observed in Figure 17 that only the first three permeances ( S CO 2 , S CH 4 , and S C 2 H 6 ) influence the response variables significantly. This behavior could already be expected, considering that these components represent more than 90% of the entire gas mixture. Based on these results, it was possible to restrict exploratory analysis to the three main components. Table 1 presents the results that define the membrane performance for different permeance values, for some module output variables.
Considering changes only in the permeance of CO 2 , it is possible to see in Table 1 that, as this value increases, the purity becomes higher (in relation to the CO 2 ) in the permeate stream. As a consequence, the temperature of the streams lowers, since this component is the one that most contributes to the Joule–Thomson effect. On the other hand, the dew point temperature of the residue stream increases, due to the higher permeation of CO 2 , and the concentration of hydrocarbons in the residue stream increases, also increasing its dew point. With this, the risk of membrane failures related to the formation of droplets increases, as the temperatures of the streams and their dew point get closer.
Regarding changes in the permeance of CH 4 , it is possible to observe that this component exerts a high influence on the energy balance, more strongly on the dew point temperature, which reached the temperature of 2 °C for the highest permeance. This behavior is expected, since the concentration of heavier hydrocarbons increases in the residue stream when the rate of CH 4 permeation increases, thus increasing its dew point temperature. It is important to observe the decrease in the concentration of CO 2 in the permeate stream due to the increase in the composition of CH 4 in this stream.
Considering changes in the C 2 H 6 permeance, as seen in the correlation matrix, this component does not strongly influence the membrane performance. Its biggest influence regards its composition in the module output. One can conclude that the model was able to coherently represent the studied cases, having provided consistent and stable results. It is important to note that although changes in the permeances of CO 2 and CH 4 significantly altered the composition of the gas mixture, they did not strongly influence the flow rate profiles of the residue and permeate streams, resulting in approximately the same stage-cut in the different simulated scenarios, as shown in Table 1. The profiles of the simulated variables along the tube are presented in detail in the Supplementary Material.

4. Conclusions

This study is the first to investigate the real-time monitoring of a CO 2 removal process from natural gas using a real spiral-wound membrane unit in an actual industrial offshore platform. This monitoring approach was based on a comprehensive phenomenological model that incorporated mass and energy balances. To simulate the entire offshore membrane separation unit, an Object-Oriented Programming paradigm was utilized, and a parameter estimation procedure that employed a reparametrization technique was implemented to continuously fit the phenomenological model to the real-time industrial data. The KPIs monitored during the process included membrane selectivity, dew point temperature, and hydrocarbon loss. Additionally, an asymptotic study was conducted to assess the performance of the model and the application under extreme operating conditions.
The reparametrization procedure of the model parameters and the optimization were fundamental to assure the convergence and numerical stability of the proposed numerical procedures. In the case study of HC loss, the monitoring of selectivity and permeances showed the correct trend, showing that the membrane loses its ability to separate gases when HC increase in the permeate stream is observed.
During the online and real-time monitoring of the real membrane separation unit in an actual industrial offshore platform, the PE procedure was successful, as the DR + PE procedures converged within the sampling frequency of the process. In addition, the procedure was able to estimate the parameters adequately and the process selectivity was within the range predicted by the literature. The good fit of the model to the data can be attributed to the robustness of the PE procedure and the previous DR step.
Finally, with reliable data due to the DR procedure and the robustness of the reparametrization, the PE step provided a good adjustment of the model to actual industrial data in real-time. Thus, the monitoring was able to identify and provide reliable information for decision-making—like preventing errors and failures online and in real-time—of a real CO 2 separation process from natural gas in an actual industrial offshore platform.
The asymptotic study revealed that the response variables were primarily affected by the permeances of S CO 2 , S CH 4 , and S C 2 H 6 . An increase in the permeance of CO 2 and CH 4 resulted in a higher concentration of these compounds in the permeate stream. Consequently, the temperature of the streams decreased due to the Joule–Thomson effect, while the dew point temperature of the residue stream increased due to the elevated concentration of hydrocarbons. In this scenario, the formation of droplets becomes plausible, thereby escalating the risk of membrane failures. In contrast, the permeance of C 2 H 6 was found to weakly affect the membrane performance.

Supplementary Materials

The following supporting information can be downloaded at: https://www.mdpi.com/article/10.3390/pr12112597/s1. Figure S1: Profiles along a tube for flow rates, temperatures, and compositions at S CO 2 = 51.45 × 10 10 ; Figure S2: Profiles along a tube for flow rates, temperatures, and compositions at S CO 2 = 102.91 × 10 10 ; Figure S3: Profiles along a tube for flow rates, temperatures, and compositions at S CO 2 = 205.81 × 10 10 ; Figure S4: Profiles along a tube for flow rates, temperatures, and compositions at S CH 4 = 3.62 × 10 10 ; Figure S5: Profiles along a tube for flow rates, temperatures, and compositions at S CH 4 = 7.24 × 10 10 ; Figure S6: Profiles along a tube for flow rates, temperatures, and compositions at S CH 4 = 14.48 × 10 10 ; Figure S7: Profiles along a tube for flow rates, temperatures, and compositions at S C 2 H 6 = 1.44 × 10 10 ; Figure S8: Profiles along a tube for flow rates, temperatures, and compositions at S C 2 H 6 = 2.88 × 10 10 ; Figure S9: Profiles along a tube for flow rates, temperatures, and compositions at S C 2 H 6 = 5.76 × 10 10 .

Author Contributions

M.C.C.d.S.: Conceptualization, Methodology, Software, Validation, Data curation, Writing—Original draft, Writing—Reviewing and Editing; D.Q.F.d.M.: Conceptualization, Methodology, Software, Validation, Data curation, Writing—Original draft; T.B.F.: Conceptualization, Methodology, Software, Validation, Data curation, Writing—Original draft; L.F.d.O.C.: Conceptualization, Validation, Formal analysis; T.K.A.: Researchers, Funding acquisition, Writing—Review and Editing; F.C.D.: Researchers, Funding acquisition; P.H.T.: Researchers, Funding acquisition; J.C.P.: Supervision, Project administration, Writing—Review and Editing. All authors have read and agreed to the published version of the manuscript.

Funding

This work was supported by Petrobras-Petróleo Brasileiro SA (2017/00153-2).

Data Availability Statement

The datasets presented in this article are not available for reasons of industrial confidentiality.

Acknowledgments

The authors thank Petrobras for financially supporting this work.

Conflicts of Interest

The authors declare that they have no known competing financial interests or personal relationships that could have appeared to influence the work reported in this paper.

Abbreviations

The following abbreviations are used in this manuscript:
OOPObject-Oriented Programming
KPIsKey Performance Indicators
QMSQuadrupole Mass Spectrometer
UMLUnified Modeling Language
DRData Reconciliation
GEBGlobal Energy Balance
PEParameter Estimation
HCHydrocarbons
BFGSBroyden–Fletcher–Goldfarb–Shanno
PETROBRASPetróleo Brasileiro S.A.

References

  1. Jacobson, T.A.; Kler, J.S.; Hernke, M.T.; Braun, R.K.; Meyer, K.C.; Funk, W.E. Direct human health risks of increased atmospheric carbon dioxide. Nat. Sustain. 2019, 2, 691–701. [Google Scholar] [CrossRef]
  2. Mokhatab, S.; Poe, W.A.; Mak, J.Y. Handbook of Natural Gas Transmission and Processing: Principles and Practices, 3rd ed.; Gulf Professional Publishing: Oxford, UK, 2015. [Google Scholar]
  3. Speight, J.G. Natural Gas: A Basic Handbook, 1st ed.; Gulf Publishing Company: Gulfport, MS, USA, 2007. [Google Scholar]
  4. Singh, V.; Jain, P.; Das, C. Performance of spiral wound ultrafiltration membrane module for with and without permeate recycle: Experimental and theoretical consideration. Desalination 2013, 322, 94–103. [Google Scholar] [CrossRef]
  5. Kovvali, A.S.; Vemury, S.; Admassu, W. Modeling of multicomponent countercurrent gas permeators. Ind. Eng. Chem. Res. 1994, 33, 896–903. [Google Scholar] [CrossRef]
  6. Shekhawat, D.; Luebke, D.R.; Pennline, H.W. A Review of Carbon Dioxide Selective Membranes: A Topical Report; Technical Report; United States Department of Energy: Washington, DC, USA, 2003. [Google Scholar]
  7. Soares, R.d.P. Desenvolvimento de um Simulador Genérico de Processos Dinâmicos; UFRGS: Porto Alegre, Brazil, 2003. [Google Scholar]
  8. Al-Obaidi, M.A.; Kara-Zaïtri, C.; Mujtaba, I.M. Simulation and sensitivity analysis of spiral wound reverse osmosis process for the removal of dimethylphenol from wastewater using 2-D dynamic model. J. Clean. Prod. 2018, 193, 140–157. [Google Scholar] [CrossRef]
  9. Pan, C.Y. Gas separation by high-flux, asymmetric hollow-fiber membrane. AIChE J. 1986, 32, 2020–2027. [Google Scholar] [CrossRef]
  10. Coker, D.; Freeman, B.; Fleming, G. Modeling multicomponent gas separation using hollow-fiber membrane contactors. AIChE J. 1998, 44, 1289–1302. [Google Scholar] [CrossRef]
  11. Qi, R.; Henson, M. Optimization-based design of spiral-wound membrane systems for CO2/CH4 separations. Sep. Purif. Technol. 1998, 13, 209–225. [Google Scholar] [CrossRef]
  12. Marriott, J.; Sørensen, E. A general approach to modelling membrane modules. Chem. Eng. Sci. 2003, 58, 4975–4990. [Google Scholar] [CrossRef]
  13. Amooghin, A.E.; Shehni, P.M.; Ghadimi, A.; Sadrzadeh, M.; Mohammadi, T. Mathematical modeling of mass transfer in multicomponent gas mixture across the synthesized composite polymeric membrane. J. Ind. Eng. Chem. 2013, 19, 870–885. [Google Scholar] [CrossRef]
  14. Ahsan, M.; Hussain, A. Mathematical modelling of membrane gas separation using the finite difference method. Pac. Sci. Rev. A Nat. Sci. Eng. 2016, 18, 47–52. [Google Scholar] [CrossRef]
  15. Dias, A.C.S.; De Sá, M.C.C.; Fontoura, T.B.; Menezes, D.Q.; Anzai, T.K.; Diehl, F.C.; Thompson, P.H.; Pinto, J.C. Modeling of spiral wound membranes for gas separations. Part I: An iterative 2D permeation model. J. Membr. Sci. 2020, 612, 118278. [Google Scholar] [CrossRef]
  16. Baker, R. Membrane Technology and Applications, 2nd ed.; John Wiley and Sons: Hoboken, NJ, USA, 2004. [Google Scholar]
  17. Coker, D.; Allen, T.; Freeman, B.; Fleming, G. Nonisothermal Model for Gas Separation Hollow-Fiber Membranes. AIChE 1999, 45, 1451–1468. [Google Scholar] [CrossRef]
  18. Scholz, M.; Harlacher, T.; Melin, T.; Wessling, M. Modeling Gas Permeation by Linking Nonideal Effects. Ind. Eng. Chem. Res. 2013, 52, 1079–1088. [Google Scholar] [CrossRef]
  19. Pereira Crivellari, G.; Soares Moretti, F.; Pessoa Filho, P.d.A.; de Paiva, J.L. Modeling and Simulation of Industrial Gas Permeators Accounting for Vapor Phase Nonideality. Ind. Eng. Chem. Res. 2022, 61, 15336–15344. [Google Scholar] [CrossRef]
  20. Cornelissen, A. Heat effect in gas permeation, with special reference to spiral-wound modules. J. Membr. Sci. 1993, 76, 185–192. [Google Scholar] [CrossRef]
  21. Fontoura, T.B.; de Sá, M.C.C.; de Menezes, D.Q.F.; Oechsler, B.F.; Melo, A.; de O. Campos, L.F.; Anzai, T.K.; Diehl, F.C.; Thompson, P.H.; Pinto, J.C. Modeling of spiral wound membranes for gas separations. Part III: A nonisothermal 2D permeation model. Chem. Eng. Res. Des. 2022, 177, 376–393. [Google Scholar] [CrossRef]
  22. Jain, M.; Attarde, D.; Gupta, S.K. Removal of thiophene from n-heptane/thiophene mixtures by spiral wound pervaporation module: Modelling, validation and influence of operating conditions. J. Membr. Sci. 2015, 490, 328–345. [Google Scholar] [CrossRef]
  23. Checchetto, R. Accurate monitoring of gas mixture transport kinetics through polymeric membranes. Sep. Purif. Technol. 2021, 277, 119477. [Google Scholar] [CrossRef]
  24. de Menezes, D.Q.F.; de Sá, M.C.C.; Fontoura, T.B.; Anzai, T.K.; Diehl, F.C.; Thompson, P.H.; Pinto, J.C. Modeling of spiral wound membranes for gas separations—Part II: Data reconciliation for online monitoring. Processes 2020, 8, 1035. [Google Scholar] [CrossRef]
  25. Shindo, Y.; Hakuta, T.; Yoshitome, H.; Inoue, H. Calculation Methods for Multicomponent Gas Separation by Permeation. Sep. Sci. Technol. 1985, 20, 445–459. [Google Scholar] [CrossRef]
  26. More, J.J.; Garbow, B.S.; Hillstrom, K.E. User Guide for MINPACK-1. [In FORTRAN]; Argonne National Lab. (ANL): Argonne, IL, USA, 1980. [Google Scholar]
  27. Gamma, E.; Helm, R.; Johnson, R.; Johnson, R.E.; Vlissides, J.; Booch, G. Design Patterns: Elements of Reusable Object-Oriented Software; Pearson Deutschland GmbH: Muenchen, Germany, 1995. [Google Scholar]
  28. Langtangen, H.P. A Primer on Scientific Programming with Python, 5th ed.; Springer-Verlag: Berlin/Heidelberg, Germany, 2016. [Google Scholar]
  29. Buonomenna, M.G. Membrane Separation of CO2 from Natural Gas. Recent Pat. Mater. Sci. 2017, 10, 26–49. [Google Scholar] [CrossRef]
  30. Dortmundt, D.; Doshi, K. Recent Developments in CO2 Removal Membrane Technology; UOP LLC.: Des Plaines, IL, USA, 1999; pp. 1–30. [Google Scholar]
  31. O’Connell, J.; Haile, J. Thermodynamics: Fundamentals for Applications; Cambridge University Press: Cambridge, UK, 2005. [Google Scholar]
  32. Broyden, C.G. The Convergence of a Class of Double-rank Minimization Algorithms 1. General Considerations. IMA J. Appl. Math. 1970, 6, 76–90. [Google Scholar] [CrossRef]
  33. Fletcher, R. A new approach to variable metric algorithms. Comput. J. 1970, 13, 317–322. [Google Scholar] [CrossRef]
  34. Goldfarb, D. A Family of Variable-Metric Methods Derived by Variational Means. Math. Comput. 1970, 24, 23–26. [Google Scholar] [CrossRef]
  35. Shanno, D.F. Conditioning of Quasi-Newton Methods for Function Minimization. Math. Comput. 1970, 24, 647–656. [Google Scholar] [CrossRef]
  36. Baker, R.W. Membrane Technology and Applications; John Wiley & Sons: Hoboken, NJ, USA, 2012. [Google Scholar]
Figure 1. Configuration of the actual membrane separation unit of an offshore field (adapted from de Menezes et al. [24]).
Figure 1. Configuration of the actual membrane separation unit of an offshore field (adapted from de Menezes et al. [24]).
Processes 12 02597 g001
Figure 2. Schematic representation of an elemental volume of the spiral-wound membrane leaf.
Figure 2. Schematic representation of an elemental volume of the spiral-wound membrane leaf.
Processes 12 02597 g002
Figure 3. Schematic representation of the algorithm for dew point temperature calculation.
Figure 3. Schematic representation of the algorithm for dew point temperature calculation.
Processes 12 02597 g003
Figure 4. Flowchart of monitoring steps.
Figure 4. Flowchart of monitoring steps.
Processes 12 02597 g004
Figure 5. The sequence of reparametrization and relationship between parameters.
Figure 5. The sequence of reparametrization and relationship between parameters.
Processes 12 02597 g005
Figure 6. Permeation mechanism and the definition of permeability and selectivity.
Figure 6. Permeation mechanism and the definition of permeability and selectivity.
Processes 12 02597 g006
Figure 7. Dew point temperature monitoring and its effects on the residue flow rate.
Figure 7. Dew point temperature monitoring and its effects on the residue flow rate.
Processes 12 02597 g007
Figure 8. Estimation of permeances before reparametrization—composition of methane ( C 1 ) and CO 2 in the residue stream.
Figure 8. Estimation of permeances before reparametrization—composition of methane ( C 1 ) and CO 2 in the residue stream.
Processes 12 02597 g008
Figure 9. Estimation of permeances after parametrization—composition of methane ( C 1 ) and CO 2 in the residue stream.
Figure 9. Estimation of permeances after parametrization—composition of methane ( C 1 ) and CO 2 in the residue stream.
Processes 12 02597 g009
Figure 10. Selectivity and HC loss for the simulated case (HC loss).
Figure 10. Selectivity and HC loss for the simulated case (HC loss).
Processes 12 02597 g010
Figure 11. Permeance of C 1 and CO 2 for the simulated case (HC loss).
Figure 11. Permeance of C 1 and CO 2 for the simulated case (HC loss).
Processes 12 02597 g011
Figure 12. Real-time monitoring of selectivity in a real membrane separation unit of an actual industrial offshore platform.
Figure 12. Real-time monitoring of selectivity in a real membrane separation unit of an actual industrial offshore platform.
Processes 12 02597 g012
Figure 13. Objective function and computational time of the parameter estimation procedure for real-time monitoring in a real membrane separation unit of an actual industrial offshore platform.
Figure 13. Objective function and computational time of the parameter estimation procedure for real-time monitoring in a real membrane separation unit of an actual industrial offshore platform.
Processes 12 02597 g013
Figure 14. Real-time monitoring of methane ( C 1 ) and CO 2 composition in the residue stream in a real membrane separation unit of an actual offshore platform.
Figure 14. Real-time monitoring of methane ( C 1 ) and CO 2 composition in the residue stream in a real membrane separation unit of an actual offshore platform.
Processes 12 02597 g014
Figure 15. Real-time monitoring of dew point temperature in the residue stream and hydrocarbon loss in a real membrane separation unit of an actual industrial offshore platform.
Figure 15. Real-time monitoring of dew point temperature in the residue stream and hydrocarbon loss in a real membrane separation unit of an actual industrial offshore platform.
Processes 12 02597 g015
Figure 16. Real-time monitoring of residue and permeate temperatures in a real membrane separation unit of an actual industrial offshore platform.
Figure 16. Real-time monitoring of residue and permeate temperatures in a real membrane separation unit of an actual industrial offshore platform.
Processes 12 02597 g016
Figure 17. Correlation matrix between permeances and response variables.
Figure 17. Correlation matrix between permeances and response variables.
Processes 12 02597 g017
Table 1. Results of the exploratory analysis of the main permeances.
Table 1. Results of the exploratory analysis of the main permeances.
Comp. S i × 10 10
[ MNm 3 day · m 2 · bar ]
   T P [°C]   T R [°C]   T dew [°C]   x R CO 2      x P CO 2    Stage-Cut 
CO 2 51.45 41.27 39.71 18.10 9.19 64.44 0.2702
102.91 39.64 38.11 19.64 4.38 79.52 0.3097
205.81 37.90 37.31 20.49 1.97 81.77 0.3298
CH 4 3.62 40.699 39.68 16.31 5.54 81.11 0.2353
7.24 39.636 38.11 19.64 4.38 79.52 0.3097
14.48 37.617 34.94 26.85 2.01 62.23 0.4403
C 2 H 6 1.44 39.837 38.39 19.50 4.45 81.17 0.3048
2.88 39.636 38.11 19.64 4.38 79.52 0.3097
5.76 39.263 37.58 19.91 4.13 78.42 0.3187
Disclaimer/Publisher’s Note: The statements, opinions and data contained in all publications are solely those of the individual author(s) and contributor(s) and not of MDPI and/or the editor(s). MDPI and/or the editor(s) disclaim responsibility for any injury to people or property resulting from any ideas, methods, instructions or products referred to in the content.

Share and Cite

MDPI and ACS Style

Sá, M.C.C.d.; Menezes, D.Q.F.d.; Fontoura, T.B.; Campos, L.F.d.O.; Anzai, T.K.; Diehl, F.C.; Thompson, P.H.; Pinto, J.C. Modeling of Spiral Wound Membranes for Gas Separations—Part IV: Real-Time Monitoring Based on Detailed Phenomenological Model. Processes 2024, 12, 2597. https://doi.org/10.3390/pr12112597

AMA Style

Sá MCCd, Menezes DQFd, Fontoura TB, Campos LFdO, Anzai TK, Diehl FC, Thompson PH, Pinto JC. Modeling of Spiral Wound Membranes for Gas Separations—Part IV: Real-Time Monitoring Based on Detailed Phenomenological Model. Processes. 2024; 12(11):2597. https://doi.org/10.3390/pr12112597

Chicago/Turabian Style

Sá, Marília Caroline C. de, Diego Q. F. de Menezes, Tahyná B. Fontoura, Luiz Felipe de O. Campos, Thiago K. Anzai, Fábio C. Diehl, Pedro H. Thompson, and José Carlos Pinto. 2024. "Modeling of Spiral Wound Membranes for Gas Separations—Part IV: Real-Time Monitoring Based on Detailed Phenomenological Model" Processes 12, no. 11: 2597. https://doi.org/10.3390/pr12112597

APA Style

Sá, M. C. C. d., Menezes, D. Q. F. d., Fontoura, T. B., Campos, L. F. d. O., Anzai, T. K., Diehl, F. C., Thompson, P. H., & Pinto, J. C. (2024). Modeling of Spiral Wound Membranes for Gas Separations—Part IV: Real-Time Monitoring Based on Detailed Phenomenological Model. Processes, 12(11), 2597. https://doi.org/10.3390/pr12112597

Note that from the first issue of 2016, this journal uses article numbers instead of page numbers. See further details here.

Article Metrics

Back to TopTop