Sensorless Position Control in High-Speed Domain of PMSM Based on Improved Adaptive Sliding Mode Observer
Abstract
1. Introduction
2. Conventional Super-Twisting Sliding Mode Observer
2.1. Mathematical Model of the PMSM
2.2. Conventional SMO with Constant Gain
3. Adaptive Improved Linear Super-Twisting SMO
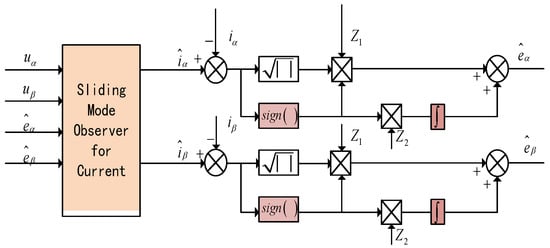
3.1. Variable-Gain LSTA-SMO
3.2. Stability Analysis of VGLSTA-SMO
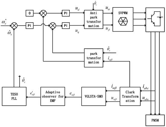
3.3. Design of Adaptive BEMF Observer
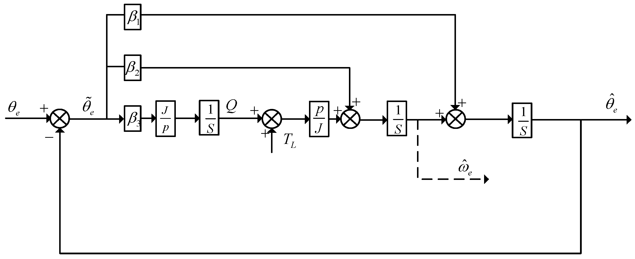
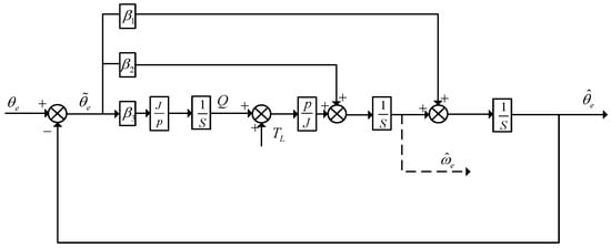
3.4. Design of the Third-Order ESO
3.4.1. Conventional Phase-Locked Loop
3.4.2. ESO-PLL Designs
4. Simulation Study
5. Conclusions
Author Contributions
Funding
Data Availability Statement
Conflicts of Interest
References
- Zuo, Y.; Lai, C.; Iyer, K.L.V. A Review of Sliding Mode Observer Based Sensorless Control Methods for PMSM Drive. IEEE Trans. Power Electron. 2023, 38, 11352–11367. [Google Scholar] [CrossRef]
- Xiong, Y.; Wang, A.; Zhang, T. Sensor-less complex system control of pmsm based on improved smo. In Proceedings of the 2021 6th International Conference on Automation, Control and Robotics Engineering (CACRE), Dalian, China, 15–17 July 2021; IEEE: Piscataway, NJ, USA, 2021; pp. 228–232. [Google Scholar]
- Liu, G.; Zhang, H.; Song, X. Position-estimation deviation-suppression technology of PMSM combining phase self-compensation SMO and feed-forward PLL. IEEE J. Emerg. Sel. Top. Power Electron. 2020, 9, 335–344. [Google Scholar] [CrossRef]
- Zhu, H.; Xiao, X.; Li, Y. A simplified high frequency injection method for PMSM sensorless control. In Proceedings of the 2009 IEEE 6th International Power Electronics and Motion Control Conference, Wuhan, China, 17–20 May 2009; IEEE: Piscataway, NJ, USA, 2009; pp. 401–405. [Google Scholar]
- Kesavan, P.; Karthikeyan, A. Electromagnetic Torque-Based Model Reference Adaptive System Speed Estimator for Sensorless Surface Mount Permanent Magnet Synchronous Motor Drive. IEEE Trans. Ind. Electron. 2020, 67, 5936–5947. [Google Scholar]
- Zhao, X.; Wang, C.; Duan, W.; Jiang, J. Research on sensorless control system of low speed and high power PMSM based on improved high frequency signal injection. Energy Rep. 2021, 7, 499–504. [Google Scholar] [CrossRef]
- Jiang, Y.; Cheng, M. An improved initial rotor position estimation method using high-frequency pulsating voltage injection for PMSM. Def. Technol. 2023, 33, 19–29. [Google Scholar] [CrossRef]
- Lu, Q.; Wang, Y.; Mo, L.; Zhang, T. Pulsating High Frequency Voltage Injection Strategy for Sensorless Permanent Magnet Synchronous Motor Drives. IEEE Trans. Appl. Supercond. 2021, 38, 5204204. [Google Scholar] [CrossRef]
- Dhaouadi, R.; Mohan, N.; Norum, L. Design and implementation of an extended Kalman filter for the state estimation of a permanent magnet synchronous motor. IEEE Trans. Power Electron. 1991, 6, 491–497. [Google Scholar] [CrossRef]
- Ma, Z.; Zhang, X. FPGA-based sensorless control for PMSM drives using the stator/rotor frame extended Kalman filter. In Proceedings of the 2018 Chinese Control and Decision Conference (CCDC), Shenyang, China, 9–11 June 2018; IEEE: Piscataway, NJ, USA, 2018; pp. 102–107. [Google Scholar]
- Liang, D.; Li, J.; Qu, R.; Kong, W. Adaptive second-order sliding-mode observer for PMSM sensorless control considering VSI nonlinearity. IEEE Trans. Power Electron. 2017, 33, 8994–9004. [Google Scholar] [CrossRef]
- Kang, K.L.; Kim, J.M.; Hwang, K.B.; Kim, K.H. Sensorless control of PMSM in high-speed range with iterative sliding mode observer. In Proceedings of the Nineteenth Annual IEEE Applied Power Electronics Conference and Exposition, APEC’04, Anaheim, CA, USA, 22–26 February 2004; IEEE: Piscataway, NJ, USA, 2004; Volume 2, pp. 1111–1116. [Google Scholar]
- Moreno, J.A.; Osorio, M. Strict Lyapunov functions for the super-twisting algorithm. IEEE Trans. Autom. Control 2012, 57, 1035–1040. [Google Scholar] [CrossRef]
- Wang, T.; Hu, G.; Yu, Q. An improved sensorless control scheme for PMSM with online parameter estimation. In Proceedings of the 2021 IEEE 16th Conference on Industrial Electronics and Applications (ICIEA), Chengdu, China, 1–4 August 2021; IEEE: Piscataway, NJ, USA, 2021; pp. 239–244. [Google Scholar]
- Zhao, K.; Leng, A.; She, J.; Zhang, C.; He, J.; Li, T. Closed-loop Torque Control for Permanent Magnet Synchronous Motor by Super-Twisting Algorithm Based Sliding-Mode Observer Considering Demagnetization. In Proceedings of the 2020 IEEE 29th International Symposium on Industrial Electronics (ISIE), Delft, The Netherlands, 17–19 June 2020; IEEE: Piscataway, NJ, USA, 2020; pp. 1566–1571. [Google Scholar]
- Huang, J.; Mao, J.; Dong, X.; Mei, K.; Madonski, R.; Zhang, C. Cascaded Generalized Super-Twisting Observer Design for Sensorless PMSM Drives. IEEE Trans. Circuits Syst. II Express Briefs 2024, 71, 331–335. [Google Scholar] [CrossRef]
- Liang, D.; Li, J.; Qu, R. Super-twisting algorithm based sliding mode observer for wide-speed range PMSM sensorless control considering VSI nonlinearity. In Proceedings of the 2017 IEEE International Electric Machines and Drives Conference (IEMDC), Miami, FL, USA, 21–24 May 2017; pp. 1–7. [Google Scholar]
- Zhan, Y.; Guan, J.; Zhao, Y. An adaptive second-order sliding-mode observer for permanent magnet synchronous motor with an improved phase-locked loop structure considering speed reverse. Trans. Inst. Meas. Control 2020, 42, 1008–1021. [Google Scholar] [CrossRef]
- Wang, D.; Liu, X. Sensorless Control of PMSM with Improved Adaptive Super-Twisting Sliding Mode Observer and IST-QSG. IEEE Trans. Transp. Electrif. 2024. early access. [Google Scholar] [CrossRef]
- Liu, W.; Luo, B.; Yang, Y.; Niu, H.; Zhang, X.; Zhou, Y.; Zeng, C. An Adaptive-Gain Sliding Mode Observer with Precise Compensation for Sensorless Control of PMSM. Energies 2023, 16, 7968. [Google Scholar] [CrossRef]
- Tian, Z.; Shen, K. Research on Sensorless Control System of PMSM Based on Adaptive Fuzzy Sliding Mode Observer. J. Phys. Conf. Ser. 2020, 1576, 012050. [Google Scholar] [CrossRef]
- Yao, G.; Wang, X.; Wang, Z.; Xiao, Y. Senseless Control of Permanent Magnet Synchronous Motors Based on New Fuzzy Adaptive Sliding Mode Observer. Electronics 2023, 12, 3266. [Google Scholar] [CrossRef]
- Wang, H.; Zhang, G.; Liu, X. Sensorless Control of Surface-Mount Permanent-Magnet Synchronous Motors Based on an Adaptive Super-Twisting Sliding Mode Observer. Mathematics 2024, 12, 2029. [Google Scholar] [CrossRef]
- Yang, J.W.; Dou, M.F.; Zhao, D.D.; Yan, L.M. Adaptive sliding mode observer-based position sensorless control of five-phase permanent magnet synchronous motor. J. Northwestern Polytech. Univ. 2016, 34, 1057–1064. [Google Scholar]
- Hoai, H.-K.; Chen, S.-C.; Than, H. Realization of the Sensorless Permanent Magnet Synchronous Motor Drive Control System with an Intelligent Controller. Electronics 2020, 9, 365. [Google Scholar] [CrossRef]
- Hoai, H.-K.; Chen, S.-C.; Chang, C.-F. Realization of the Neural Fuzzy Controller for the Sensorless PMSM Drive Control System. Electronics 2020, 9, 1371. [Google Scholar] [CrossRef]
- Moreno, J.A.; Osorio, M.A. A Lyapunov approach to second-order sliding mode controllers and observers. In Proceedings of the 2008 47th IEEE Conference on Decision and Control, Cancun, Mexico, 9–11 December 2008; IEEE: Piscataway, NJ, USA, 2008. [Google Scholar]
- Gao, H.; Zhang, G.; Wang, W.; Liu, X. Research on an Improved Sliding Mode Sensorless Six-Phase PMSM Control Strategy Based on ESO. Electronics 2021, 10, 1292. [Google Scholar] [CrossRef]























| Control Method | Speed Estimation Errors | Rotor Position Estimation Errors | Setting Time | |
|---|---|---|---|---|
| 1000 | STA-SMO | 53.6 rpm | 1.14 rad | 1.45 s |
| LSTA-SMO | 14.1 rpm | 1.07 rad | 1.41 s | |
| 4000 | STA-SMO | 73.5 rpm | 1.65 rad | 0.15 s |
| LSTA-SMO | 12.3 rpm | 1.42 rad | 0.12 s |
| Cotrol Method | Speed Estimation Errors | Rotor Position Estimation Errors | Settling Time | |
|---|---|---|---|---|
| 5000 rpm | LSTA-SMO | 15.7 rpm | 1.66 rad | 0.41 s |
| VGLSTA-SMO | 10.7 rpm | 0.02 rad | 0.138 s | |
| 10,000 rpm | LSTA-SMO | 57.7 rpm | 1.74 rad | none |
| VGLSTA-SMO | 6.7 rpm | 0.0005 rad | 0.84 s | |
| Increased load | LSTA-SMO | 1.46 s | ||
| VGLSTA-SMO | 0.41 s | |||
| Reduced load | LSTA-SMO | 1.5 s | ||
| VGLSTA-SMO | 0.3 s |
Disclaimer/Publisher’s Note: The statements, opinions and data contained in all publications are solely those of the individual author(s) and contributor(s) and not of MDPI and/or the editor(s). MDPI and/or the editor(s) disclaim responsibility for any injury to people or property resulting from any ideas, methods, instructions or products referred to in the content. |
© 2024 by the authors. Licensee MDPI, Basel, Switzerland. This article is an open access article distributed under the terms and conditions of the Creative Commons Attribution (CC BY) license (https://creativecommons.org/licenses/by/4.0/).
Share and Cite
Shi, L.; Lv, M.; Li, P. Sensorless Position Control in High-Speed Domain of PMSM Based on Improved Adaptive Sliding Mode Observer. Processes 2024, 12, 2581. https://doi.org/10.3390/pr12112581
Shi L, Lv M, Li P. Sensorless Position Control in High-Speed Domain of PMSM Based on Improved Adaptive Sliding Mode Observer. Processes. 2024; 12(11):2581. https://doi.org/10.3390/pr12112581
Chicago/Turabian StyleShi, Liangtong, Minghao Lv, and Pengwei Li. 2024. "Sensorless Position Control in High-Speed Domain of PMSM Based on Improved Adaptive Sliding Mode Observer" Processes 12, no. 11: 2581. https://doi.org/10.3390/pr12112581
APA StyleShi, L., Lv, M., & Li, P. (2024). Sensorless Position Control in High-Speed Domain of PMSM Based on Improved Adaptive Sliding Mode Observer. Processes, 12(11), 2581. https://doi.org/10.3390/pr12112581
