Study on the Effect of an Alternate Injection Pattern of Proppant on Hydraulic Fracture Closure Morphology
Abstract
1. Introduction
2. Physical and Mathematical Models
2.1. The Elasticity Deformation of the Fracture
2.2. The Fluid and Proppant Transport Inside the Fracture
2.3. The Boundary Identification Equation for Fracture Propagation
2.4. The Fluid–Structure Interaction Matrix
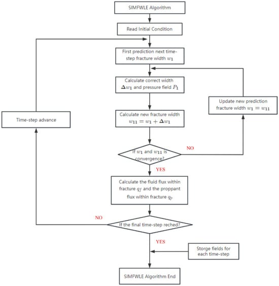
2.5. The Semi-Implicit Method
3. Result and Analysis
3.1. Analysis of the Effect of Alternate Injection on Proppant Transport in the Pumping Stage
3.2. Analysis of the Effect of Alternate Injection Mode on the Area of Settling Sand Dike in the Proppant-Supported Fracture
3.3. Analysis of the Effect of Alternate Injection Mode on the Closed Clamping Area Within the Supported Fracture
4. Conclusions
Author Contributions
Funding
Data Availability Statement
Conflicts of Interest
References
- Wang, J.; Zhou, F.; Bai, H.; Li, Y.; Yang, H. A comprehensive method to evaluate the viscous slickwater as fracturing fluids for hydraulic fracturing applications. J. Pet. Sci. Eng. 2020, 193, 107359. [Google Scholar] [CrossRef]
- Handren, P.J.; Palisch, T.T. Successful hybrid slickwater fracture design evolution—An East Texas Cotton Valley Taylor case history. In SPE Annual Technical Conference and Exhibition; OnePetro: Richardson, TX, USA, 2007. [Google Scholar]
- Johnson, J.; Turner, M.; Weinstock, C.; Pena, A.; Laggan, M.; Rondon, J.; Lyapunov, K. Channel fracturing-a paradigm shift in tight gas stimulation. In Proceedings of the SPE Hydraulic Fracturing Technology Conference and Exhibition, The Woodlands, TX, USA, 24–26 January 2011; p. 140549. [Google Scholar]
- Sahai, R.; Moghanloo, R.G. Proppant transport in complex fracture networks—A review. J. Pet. Sci. Eng. 2019, 182, 106199. [Google Scholar] [CrossRef]
- Chun, T.; Li, Y.; Wu, K. Comprehensive experimental study of proppant transport in an inclined fracture. J. Pet. Sci. Eng. 2020, 184, 106523. [Google Scholar] [CrossRef]
- Basiuk, L.; Roschzttardtz, F.I.; Fernández, M.E.; Pugnaloni, L.A.; Sánchez, M. Proppant transport in scaled experiments: Effect of drainage configuration and fracture wall roughness. J. Pet. Sci. Eng. 2022, 208, 109433. [Google Scholar] [CrossRef]
- Tong, S.; Mohanty, K.K. Proppant transport study in fractures with intersections. Fuel 2016, 181, 463–477. [Google Scholar] [CrossRef]
- Zhang, G.; Gutierrez, M.; Li, M. A coupled cfd-dem approach to model particle-fluid mixture transport between two parallel plates to improve understanding of proppant micromechanics in hydraulic fractures. Powder Technol. 2017, 308, 235–248. [Google Scholar] [CrossRef]
- Wang, X.; Yao, J.; Gong, L.; Sun, H.; Yang, Y.; Zhang, L.; Li, Y.; Liu, W. Numerical simulations of proppant deposition and transport characteristics in hydraulic fractures and fracture networks. J. Pet. Sci. Eng. 2019, 183, 106401. [Google Scholar] [CrossRef]
- Suri, Y.; Islam, S.Z.; Hossain, M. A new cfd approach for proppant transport in unconventional hydraulic fractures. J. Nat. Gas Sci. Eng. 2019, 70, 102951. [Google Scholar] [CrossRef]
- Siddhamshetty, P.; Mao, S.; Wu, K.; Kwon, J.S.-I. Multi-size proppant pumping schedule of hydraulic fracturing: Application to a mp-pic model of unconventional reservoir for enhanced gas production. Processes 2020, 8, 570. [Google Scholar] [CrossRef]
- Belousov, A.; Lushpeev, V.; Sokolov, A.; Sultanbekov, R.; Tyan, Y.; Ovchinnikov, E.; Shvets, A.; Bushuev, V.; Islamov, S. Hartmann–sprenger energy separation effect for the quasi-isothermal pressure reduction of natural gas: Feasibility analysis and numerical simulation. Energies 2024, 17, 2010. [Google Scholar] [CrossRef]
- Islamov, S.; Islamov, R.; Shelukhov, G.; Sharifov, A.; Sultanbekov, R.; Ismakov, R.; Agliullin, A.; Ganiev, R. Fluid-loss control technology: From laboratory to well field. Processes 2024, 12, 114. [Google Scholar] [CrossRef]
- Karnakov, P.; Kuranakov, D.; Lapin, V.; Cherny, S.; Esipov, D. Peculiarities of the hydraulic fracture propagation caused by pumping of proppant-fluid slurry. Thermophys. Aeromechanics 2018, 25, 587–603. [Google Scholar] [CrossRef]
- Lapin, V.N.; Esipov, D.V. Simulation of proppant transport and fracture plugging in the framework of a radial hydraulic fracturing model. Russ. J. Numer. Anal. Math. Model. 2020, 35, 325–339. [Google Scholar] [CrossRef]
- Skopintsev, A.M.; Dontsov, E.V.; Kovtunenko, P.V.; Baykin, A.N.; Golovin, S.V. The coupling of an enhanced pseudo-3d model for hydraulic fracturing with a proppant transport model. Eng. Fract. Mech. 2020, 236, 107177. [Google Scholar] [CrossRef]
- Hosseini, N.; Khoei, A. Numerical simulation of proppant transport and tip screen-out in hydraulic fracturing with the extended finite element method. Int. J. Rock Mech. Min. Sci. 2020, 128, 104247. [Google Scholar] [CrossRef]
- Zeng, J.; Li, H.; Zhang, D. Numerical simulation of proppant transport in propagating fractures with the multi-phase particle-in-cell method. Fuel 2019, 245, 316–335. [Google Scholar] [CrossRef]
- Hu, X.; Wu, K.; Li, G.; Tang, J.; Shen, Z. Effect of proppant addition schedule on the proppant distribution in a straight fracture for slickwater treatment. J. Pet. Sci. Eng. 2018, 167, 110–119. [Google Scholar] [CrossRef]
- Siddhamshetty, P.; Wu, K.; Kwon, J.S.-I. Optimization of simultaneously propagating multiple fractures in hydraulic fracturing to achieve uniform growth using data-based model reduction. Chem. Eng. Res. Des. 2018, 136, 675–686. [Google Scholar] [CrossRef]
- Siddhamshetty, P.; Wu, K.; Kwon, J.S.-I. Modeling and control of proppant distribution of multistage hydraulic fracturing in horizontal shale wells. Ind. Eng. Chem. Res. 2019, 58, 3159–3169. [Google Scholar] [CrossRef]
- Siddhamshetty, P.; Bhandakkar, P.; Kwon, J.S.-I. Design of online pumping schedules in naturally fractured shale formations to enhance total fracture surface area. In Proceedings of the 2020 American Control Conference (ACC), Denver, CO, USA, 1–3 July 2020; pp. 3114–3119. [Google Scholar]
- Boyer, F.; Guazzelli, É.; Pouliquen, O. Unifying suspension and granular rheology. Phys. Rev. Lett. 2011, 107, 188301. [Google Scholar] [CrossRef]
- Dontsov, E.; Peirce, A. Proppant transport in hydraulic fracturing: Crack tip screen-out in KGD and P3D models. Int. J. Solids Struct. 2015, 63, 206–218. [Google Scholar] [CrossRef]
- Peirce, A.; Detournay, E. An implicit level set method for modeling hydraulically driven fractures. Comput. Methods Appl. Mech. Eng. 2008, 197, 2858–2885. [Google Scholar] [CrossRef]
- Sethian, J.A.; Popovici, A.M. 3-d traveltime computation using the fast marching method. Geophysics 1999, 64, 516–523. [Google Scholar] [CrossRef]
- Chen, X.; Li, Y.; Zhao, J.; Xu, W.; Fu, D. Numerical investigation for simultaneous growth of hydraulic fractures in multiple horizontal wells. J. Nat. Gas Sci. Eng. 2018, 51, 44–52. [Google Scholar] [CrossRef]
- Chen, X.; Zhao, J.; Li, Y.; Yan, W.; Zhang, X. Numerical simulation of simultaneous hydraulic fracture growth within a rock layer: Implications for stimulation of low-permeability reservoirs. J. Geophys. Res. Solid Earth 2019, 124, 13227–13249. [Google Scholar] [CrossRef]
- Chen, X.; Zhao, J.; Yan, W.; Zhang, X. Numerical investigation into the simultaneous growth of two closely spaced fluid-driven fractures. SPE J. 2019, 24, 274–289. [Google Scholar] [CrossRef]















| Parameters | Value | Description |
|---|---|---|
| E (MPa) | 20,000 | Young’s modulus of rock |
| 0.25 | Poisson’s ratio of rock | |
| Q (/min) | 3 | Injection rate |
| (mPa s) | 10 | Fracturing fluid viscosity |
| Experienment | Case One | Case Two | Case Three |
|---|---|---|---|
| Injection mode | Only inject L | Only inject M | Only inject S |
| Q (m3/s) | 0.025 | 0.025 | 0.025 |
| (Pa s) | 0.002 | 0.002 | 0.002 |
| (s) | |||
| (s) | |||
| (s) | |||
| (%) | 10 | 10 | 10 |
| Simulation | Case Four | Case Five | Case Six | Case Seven | Case Eight | Case Nine |
|---|---|---|---|---|---|---|
| Injection mode | L-M | L-S | M-L | M-S | S-L | S-M |
| Q (m3/s) | 0.025 | 0.025 | 0.025 | 0.25 | 0.25 | 0.25 |
| (Pa s) | 0.002 | 0.002 | 0.002 | 0.002 | 0.002 | 0.002 |
| (s) | ||||||
| (s) | ||||||
| (s) | ||||||
| (%) | 10 | 10 | 10 | 10 | 10 | 10 |
Disclaimer/Publisher’s Note: The statements, opinions and data contained in all publications are solely those of the individual author(s) and contributor(s) and not of MDPI and/or the editor(s). MDPI and/or the editor(s) disclaim responsibility for any injury to people or property resulting from any ideas, methods, instructions or products referred to in the content. |
© 2024 by the authors. Licensee MDPI, Basel, Switzerland. This article is an open access article distributed under the terms and conditions of the Creative Commons Attribution (CC BY) license (https://creativecommons.org/licenses/by/4.0/).
Share and Cite
Wang, X.; Chen, F.; Zhu, X.; Fang, Y.; Hu, A.; Nie, F. Study on the Effect of an Alternate Injection Pattern of Proppant on Hydraulic Fracture Closure Morphology. Processes 2024, 12, 2332. https://doi.org/10.3390/pr12112332
Wang X, Chen F, Zhu X, Fang Y, Hu A, Nie F. Study on the Effect of an Alternate Injection Pattern of Proppant on Hydraulic Fracture Closure Morphology. Processes. 2024; 12(11):2332. https://doi.org/10.3390/pr12112332
Chicago/Turabian StyleWang, Xiang, Fuhu Chen, Xinchun Zhu, Yanjun Fang, Aiguo Hu, and Fajian Nie. 2024. "Study on the Effect of an Alternate Injection Pattern of Proppant on Hydraulic Fracture Closure Morphology" Processes 12, no. 11: 2332. https://doi.org/10.3390/pr12112332
APA StyleWang, X., Chen, F., Zhu, X., Fang, Y., Hu, A., & Nie, F. (2024). Study on the Effect of an Alternate Injection Pattern of Proppant on Hydraulic Fracture Closure Morphology. Processes, 12(11), 2332. https://doi.org/10.3390/pr12112332
