Abstract
The worldwide demand for customized centrifugal pumps in numerous industries is intensifying steadily, posing significant challenges to the traditional design model characterized by extended design cycles, numerous errors, and elevated development costs. To address these issues, this paper introduces an intelligent collaborative design methodology for industrial centrifugal pumps grounded in digital twin (DT) technology. The methodology aims to handle the diversified types and intricate design requirements of industrial pumps and is specifically tailored to predict pump performance through a detailed multi-physics model. This model encapsulates various physical processes, including fluid dynamics, thermodynamics, and structural mechanics, and incorporates the designer’s professional knowledge and experience to support enhanced decision-making. Furthermore, the application of intelligent parametric models has facilitated the interconnected design of pump components. This advancement has led to significant improvements such as shortening production cycles, reducing errors and costs, and enhancing design efficiency and quality. Consequently, the paper demonstrates that adopting this intelligent collaborative design approach can greatly benefit the industrial centrifugal pump sector by meeting the growing customization demands with increased efficiency and precision. These findings underscore the potential of DT technology in revolutionizing traditional pump design methodologies, advancing the intelligent progression of industrial centrifugal pump design and manufacturing, and satisfying the expanding demands of the global manufacturing industry.
1. Introduction
Pumps are crucial mechanical devices widely used in industries such as agriculture, municipal engineering, shipbuilding, and aviation. With the increasing demand for customized centrifugal pumps, manufacturers urgently need to enhance their capabilities in developing cost-effective and efficient products [1,2]. Traditional design methods face challenges in dealing with the growing order volume, including long design cycles, numerous errors, high costs, and delays. To adapt to the trends in manufacturing, there is an urgent need to shorten the design and production cycles of pumps while reducing costs. The diversity and complexity of pumps present an urgent challenge in designing efficient and energy-saving products, leading to persistently high design costs.
The following vital characteristics contribute to the high design costs:
(1). The structure of multi-disciplinary and multi-physics coupled centrifugal pump impellers is complex: The design steps of centrifugal pump impellers and volutes are intricate and require a wide range of expertise, including mechanical design and fluid mechanics. Designers face challenges in quickly and accurately designing centrifugal pump impellers and volutes with good hydraulic performance [3,4].
(2). The personal expertise of engineers is heavily relied upon in the design of centrifugal pump impellers The design of impeller meridional profiles and volute cross-sections often requires experienced design engineers to iterate on structural parameters based on traditional design experience.
(3). The traditional closed-loop, slow feedback, and directionless design pattern leads to a significant amount of rework: Designing pump components is an iterative process of continuous improvement and optimization. However, traditional design patterns lack clear guidance, leading designers to make modifications based on experience and reflect them in 3D models, which is evidently inefficient.
The challenges encountered in impeller design are particularly pronounced, as the complexity of internal flow mechanisms often necessitates a repetitive cycle of “design-prototype-test-improve”. This not only slows down efficiency but also hinders technological innovation. Additionally, the insufficient level of digitization in the industrial design field severely limits the improvement of design efficiency, which is mainly manifested in the following aspects:
(1). The lack of parametric design patterns leads to slow design feedback.
Current design patterns in enterprises often involve modifying existing approximate models or reconstructing models in 3D modeling software after receiving orders. The absence of parameterized design results in long feedback cycles and tedious modifications.
(2). The traditional approach to configuration relies solely on the experience of the person responsible for the configuration.
Traditional configuration methods rely on personal experience, leading to lengthy and repetitive parameter setting processes with low efficiency. Manual configuration not only has low fault tolerance but also requires high memory capacity from the operator. Moreover, information transmission is prone to errors, lacking systematization and timeliness.
(3). Information silos in virtual space hamper collaboration among centrifugal pump component designers.
Centrifugal pump impellers have complex components, and there is an obvious sequential design order for key components. Currently, there are “information silos” among different software, making it impossible to directly share and exchange parameters between different component designs. This hampers designers’ ability to share and exchange information during project collaboration, affecting their understanding of the project and the accuracy of decision-making, thus reducing their collaborative work efficiency.
Digital twin(DT) technology provides a new perspective to address these issues by creating a multi-physics, multi-disciplinary coupled digital model that enables interaction and collaboration between the virtual and real worlds [5,6]. This technology has been proven to optimize manufacturing processes and enhance the value of the manufacturing industry, particularly in areas such as product design, production, and maintenance [7,8,9,10]. For the multi-disciplinary and multi-physics coupled analysis process of industrial pump design, DT technology can help understand the relationships between key components, quickly build design models, and enhance collaboration among designers. It is a key approach to improving current engineering challenges. The proposed solutions include:
(1). Multiphysics model construction of industrial pumps
The first step in the design approach is to create a comprehensive multi-physics model that incorporates key physical processes. This model integrates fields such as fluid dynamics, thermodynamics, and structural mechanics to enable a holistic simulation analysis of the pump. This allows designers to predict the pump’s performance at an early stage and identify potential issues.
(2). Digital description of industrial pump design knowledge/experience-establishment of rule model
This process involves collecting and structuring the experience and knowledge of designers, such as historical design cases, rules and principles, as well as insights and experience accumulated during the design process. This information is systematized and integrated into design software to support intelligent decision-making, generation of preliminary design solutions, and further adjustment and optimization based on design experience. This approach enhances design efficiency and quality while facilitating the retention and accumulation of knowledge, providing rich resources for future designs.
(3). Intelligent parametric correlation and analysis between different components
Lastly, the introduction of intelligent parameterization models allows for the identification of inter-component relationships in the pump. When a design change is made to one component, such as the impeller, the model automatically adjusts the designs of other components based on their interactions, such as the influence of the pump casing and shaft, to achieve optimal overall performance. This intelligent interdependent design approach greatly improves design efficiency and avoids potential performance issues that may arise from local optimizations.
This paper proposes an intelligent collaborative design method for industrial centrifugal pumps based on DT, which not only improves design efficiency but also enhances design quality. The organization of this paper is as follows: In Section 2, we will summarize the existing design methods for key components of centrifugal pumps and the development trends of digital design. In Section 3, based on the analysis of the existing key design processes of centrifugal pumps, we will propose a human-centered design model based on DT. Building upon this, in Section 4, we will provide a detailed explanation of the proposed DT-driven collaborative design process. In Section 5, a specific design case will be presented to validate the superiority of the proposed method. Finally, the contributions of this paper will be summarized.
2. Literature Review
In recent years, the development of high-tech technologies such as artificial intelligence, big data, and cyber-physical systems has promoted the rapid development of engineering design. This article will review the relevant research status from three parts: centrifugal pump design, digital design, and DT design.
2.1. Design of Centrifugal Pump
Industrial centrifugal pumps are vital equipment in the field of fluid mechanics. They are widely used for transporting various fluids and serve as core power devices in industries such as agriculture, metallurgy, mining, petrochemicals, and power generation. Their applications include agricultural irrigation, coolant pumping, emergency cooling systems in nuclear power plants, paper manufacturing, the oil industry, and wastewater treatment [11,12,13]. The impeller and volute are two critical components of a centrifugal pump. The impeller converts the energy from the prime mover into fluid energy, while the volute transports the fluid from the impeller to the outlet pipe. These two components have a significant impact on the hydraulic performance of the centrifugal pump. Traditionally, the optimization process involves optimizing the impeller and volute first, followed by adjustments to other components [14]. In recent years, scientists have focused on researching how to improve the efficiency and cavitation performance of centrifugal pumps in their design studies. Gu et al. [15] elucidated the mechanism of improving cavitation damage in centrifugal pumps through non-smooth surface structures by analyzing the relationship between impeller clearance ratio and cavitation damage intensity and damage area. Jiang et al. [16] found that within a certain range of liquid flow rate, the cavitation performance of low specific speed centrifugal pumps significantly improved when the gas volume fraction was 1%. Yuan et al. [17] examined the influence of design parameters such as the bend pipe inlet radius ratio, blade inlet angle, blade outlet angle, impeller outlet diameter, blade outlet width, and flow area ratio on the pump head and efficiency. They found that the blade inlet angle is a key factor in adjusting non-uniform inflow and reducing flow losses at the impeller inlet, which helps to enhance pump performance and cavitation characteristics. Song et al. [18] conducted a numerical study on an improved cavitation blade centrifugal pump and identified that the geometric shape of the pump impeller was the main factor affecting cavitation behavior. Wang et al. [19] conducted a numerical anti-cavitation optimization design on double-suction impellers under partial load, design point, and overload conditions. They found that both the hub parameters of the impeller and the inlet angle of the shroud affect the cavitation performance of the impeller. Gu et al. [20] conducted a detailed analysis of the variations in shaft power, head, efficiency, and internal flow field for centrifugal pumps with different cross-sectional areas and shapes. They found that the cross-sectional area has a significant impact on the overload-free characteristics of centrifugal pumps. Khoeini et al. [21] found that the divergence angle (α) of the vane diffuser in centrifugal pumps has a significant impact on both the head and the overall efficiency of the pump. Lin et al. [22] introduced guide vanes at different offset angles in a centrifugal pump to alter the statistical characteristics of the flow within the pump’s inlet pipe. They discovered that these inlet guide vanes had a distinct interference effect on the internal flow of the impeller, leading to a more uniform distribution of velocity and turbulent kinetic energy within the impeller’s rotational flow. This resulted in a more stable operation of the pump. Despite previous research on overall efficiency optimization, there is still room for improvement in the digitization of industrial centrifugal pumps.
2.2. Digital Design
Currently, the development of advanced information technology is laying the foundation for the digital transformation of manufacturing systems [23]. Digital design has been widely applied in various engineering designs, particularly in fields such as automotive, aerospace, and architecture. Design software tools such as SolidWorks, AutoCAD, and CATIA have become highly mature and support complex design requirements such as 3D modeling, dynamic simulation, and performance prediction. With the development of big data and artificial intelligence technology, data-driven design has gradually become a research focus. By collecting and analyzing the experience and knowledge of designers, as well as the usage data of products, more accurate predictions of product performance and user experience can be made during the design phase. Lan [24] conducted a comprehensive review of the latest research on web-based Rapid Prototyping and Manufacturing (RP&M) systems. Various architectures for web-based RP&M technology systems were proposed. Boncinell et al. [25] utilized digital technology to design a low-specific-speed pump that meets strict constraints in terms of stage size and feasibility. The pump performance achieved through digital design is on par with standard pumps of the same level. Li et al. [26] investigated the engineering application of digital design and analysis techniques in the design of a specific product. By combining digital design with digital analysis, they achieved optimal design results. Lin et al. [27] provided a review of the development of advanced digital manufacturing methods, emphasizing the significance of advanced digital manufacturing of functional materials beyond traditional structural materials. This approach is crucial for enhancing performance through devices and products while maximizing the impact on the community. Hu et al. [28] proposed a data-driven intelligent design and simulation model based on the main color feature learning using digital technology. They employed a combination-based design approach, utilizing pattern element data and skeleton data to design digital patterns for ethnic textiles.
However, the increasing demand for personalized and customized products from consumers presents new challenges for digital design. One major research direction in the future of digital design is how to swiftly create products that meet specific user requirements. How to quickly design products that meet specific user requirements rapidly is a key research direction in the future of digital design.
2.3. Design Patterns Driven by DT
DT technology has been widely applied throughout the entire lifecycle of product design, manufacturing, and maintenance. For instance, Zhang et al. [29] developed a graphical design technique based on DT and interactive generation. This system effectively visualizes and accurately describes equipment status, systematically manages operational and production data, and improves monitoring efficiency. Liu et al. [30] proposed a digital twin knowledge update method based on the memory-forgetting model to address the challenges of high data management costs and data waste caused by the accumulation of massive information. This method aids in improving the fine control of workshop resources and manufacturing processes, as well as the efficient utilization of large-scale machining data. In this regard, S.A. Emami et al. [31] presented a comprehensive, accurate, and real-time centrifugal pump performance monitoring and analysis system. By bridging the physical and digital worlds, this technology enables real-time iteration and optimization of product design. As product design becomes increasingly complex and involves multiple disciplines, Tao et al. [32] highlighted the DT as one of the most promising enabling technologies for smart manufacturing and Industry 4.0. Consequently, integrating knowledge from different disciplines and achieving interdisciplinary digital design is an important research trend for the future. Liu et al. [33] proposed a DT-driven approach for the rapid personalized design of automated assembly systems in a production line. Zhang et al. [34] presented a DT-based method for the rapid personalized design of a hollow glass production line. They developed an analysis and decoupling framework based on DT to provide engineering analysis capabilities and support decision-making for system design and solution evaluation. Vincenzo et al. [35] discussed DT models as a natural evolution of model-based engineering mentioned above. The aforementioned studies represent significant attempts to utilize DT technology during the design phase. Scholars have summarized and demonstrated the importance of DT-driven product design as a crucial method for enhancing the product design process. The product experiential construction model driven by DT exhibits greater potential in terms of efficiency improvement [36].
2.4. Research Gaps
With the development of modern industry, the design and manufacturing of pumps have become increasingly complex and precise, and existing design methods often struggle to meet these demands. Although current industrial pump design methods are evolving towards three-dimensional-driven approaches, they still face several challenges, including:
(1). Lack of parametric linkage design method: This means that manual adjustments are required when a parameter changes, which not only consumes time but also increases the risk of errors. By introducing a parameterized parametric design approach, as described in Appendix A, automatic calculation formulas can be utilized to automatically adjust the design, thereby saving time and reducing the potential for errors.
(2). Apply DT to the design process: So far, many DT applications have been successfully applied in various industries, including product design, manufacturing, prognostics, and health management [37,38,39]. However, the application of DT in the design process of industrial pumps has not been widely seen. DT can provide more information for the design process, such as fluid dynamics and the operating state of the pump, thereby improving the accuracy of the design.
Based on the identified research gaps and motivations, this study aims to develop an intelligent collaborative design method for industrial centrifugal pumps based on DT. This design method will integrate parameterized collaborative design and DT technology to enhance the design efficiency and accuracy of industrial pumps. Additionally, this research endeavors to drive the advancement of industrial pump design by providing new ideas and methods for future design practices.
3. The Design Mode Based on DT
This section evaluates the design steps for traditional centrifugal pumps and introduces a DT-driven, human-centered design model. Then, this article will delve into the application of DT driven design methodologies within the realm of industrial pump design, in accordance with the proposed framework. Additionally, the implementation of automated parameter correlation facilitates intelligent adaptation and real-time optimization. As design parameters undergo changes, correlated parameters can be dynamically updated through algorithmic linkages, thereby enhancing the efficiency and precision of the design process.
3.1. Traditional Design Framework for Centrifugal Pump Overcurrent Components
Industrial centrifugal pumps, as key power equipment, are widely used in industries such as metallurgy, mining, petrochemicals, power generation, and dredging, as shown in Figure 1, due to their versatility. These pumps must operate under more demanding technical conditions, including handling high temperatures, high pressures, as well as corrosive and abrasive fluids. In the face of various production requirements, industrial centrifugal pumps need to meet customized specifications for performance, efficiency, lifespan, energy efficiency, and reliability, often reflecting a production mode of “small batches and multiple varieties”. The centrifugal pump is composed of components such as impellers, volutes, baseplates, and motors. The challenge lies in efficiently and rapidly completing the design of new products while meeting the personalized and customized requirements of customers, as well as achieving simulation analysis and optimization design.
Figure 1.
Exploded view of centrifugal pump.
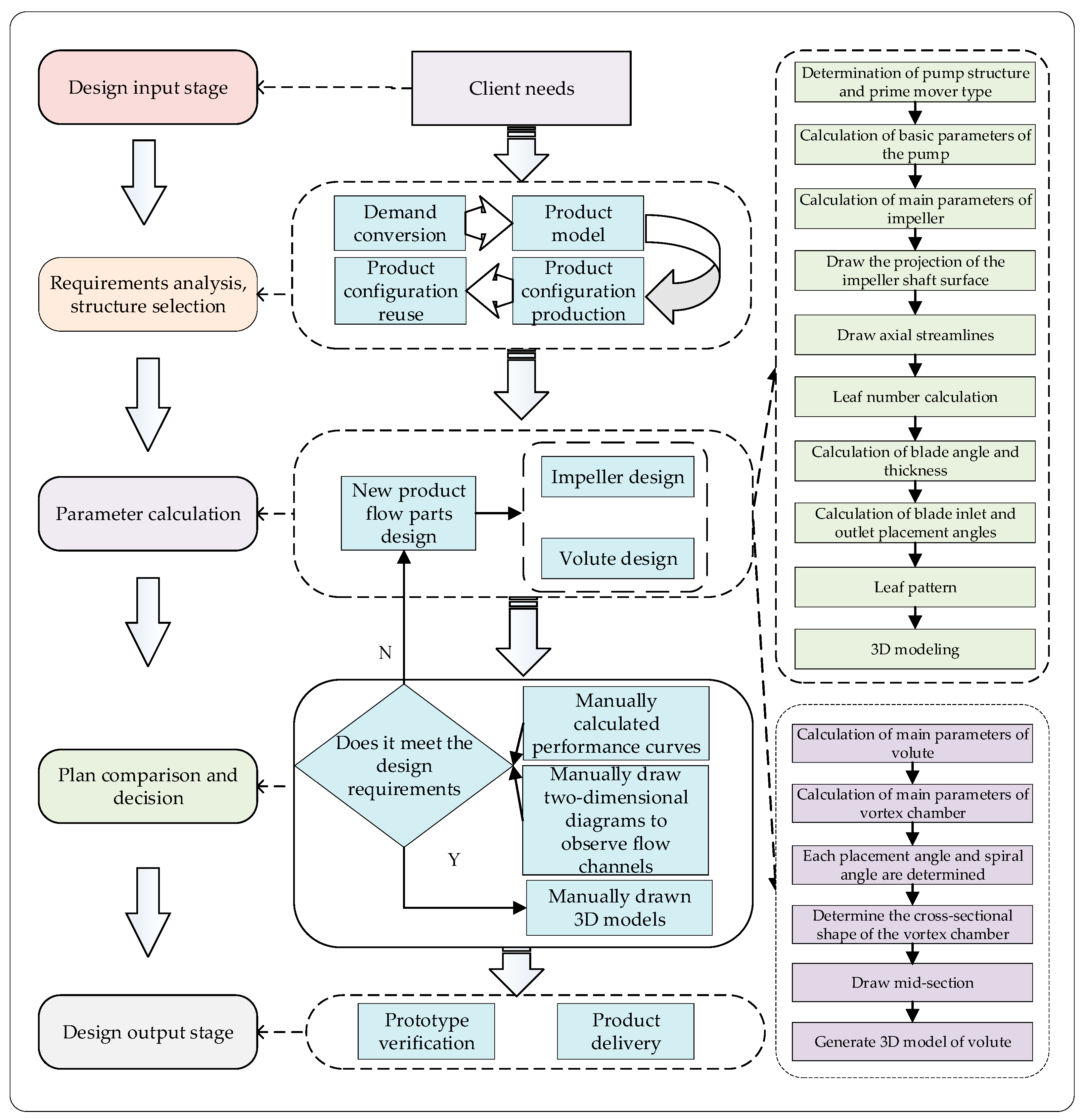
Traditional Design Scheme: Upon receiving a new order, a factory is typically provided with only certain design data and requirements, such as flow rate, head, rotational speed, pump cavitation reserve, operating conditions, efficiency, properties of the medium, and characteristic curve requirements, among others. Upon receiving these design data and requirements, several designers with extensive pump design experience must convene to determine the pump’s structural form and the type of prime mover, in conjunction with substantial calculations from other engineers. The final decision is made after comparison. This process is illustrated in Figure 2.
Figure 2.
Traditional industrial pump design scheme.
Traditional industrial pump design is a highly complex and specialized process that requires designers to have an in-depth understanding of pump principles, fluid dynamics, and mechanical design, among other fields. Here is a simplified model for generating traditional industrial pump design proposals:
(1). Requirement Analysis: Analyze the data provided in a new order, including flow rate, head, speed, pump cavitation margin, operating conditions, efficiency, medium properties, and desired characteristic curves.
(2). Structure Selection: Based on the results of the requirement analysis, select the pump structure type and prime mover, which requires designers to have a deep understanding of different pump types to choose the most suitable design.
(3). Parameter Calculation: Once the structure is established, perform fluid dynamics and mechanical calculations to determine specific parameters. This step is time-consuming and has a low tolerance for errors.
(4). Scheme Comparison and Decision: Compare different design parameters and solutions to select the optimal solution, requiring a profound understanding of pump performance.
(5). Design Drawing: Create detailed design drawings based on the optimal solution, including the pump’s appearance, internal structure, and accessories.
This traditional model involves a significant amount of manual work and repetitive calculations, which is particularly inefficient when faced with complex requirements. Therefore, exploring more efficient and concise design methods is imperative to improve the efficiency and accuracy of industrial pump design.
3.2. Human-Centric Design Pattern Driven by DT
Previous research has established that DT technology creates digital simulations to map real-world objects or systems. Within the scope of centrifugal pump design, this technology offers the potential to simulate and optimize the design and operational processes of pumps, thereby enhancing efficiency and reliability. Building on this advantage, our paper proposes a human-centered design model that is driven by DT technology. This model, illustrated in Figure 3, embraces a user-centered design philosophy, utilizing digital simulations to emulate the interactions among people, products, and their environment with the goal of improving user experience and product value. Designers are enabled by DT technology to make continual adjustments and enhancements to designs by accessing real-time insights into product utilization and user feedback. The main steps and application methods of this human-centered design model are outlined as follows:
Figure 3.
Human-centric design pattern driven by DT.
(1) Understanding User Requirements
The design process starts by thoroughly understanding user needs. Through user research, interviews, and the analysis of online comments, designers acquire detailed insights into what users expect in terms of product functionality, usability, and structure. Users’ real-world perceptions are also considered, ensuring the product design resonates with their experiences. These insights are crucial in establishing the parameters for the DT model and informing the preliminary design.
(2) Human-centric Design Process
Designers transform user needs into the anticipated functionality, behavior, and structure of the product. Using tools such as CAD, FEM, and 3D modelling, a DT model is created in the interpreted world. This model represents the overlap between the expected world and the physical world, and it should reflect the designer’s expectations and the real-time status of the physical product as precisely as possible. Designers can use this model for visualization, simulation, analysis, and optimization of product design, predicting product performance, simulating user-product interaction, and analyzing the product’s ability to handle uncertainties.
(3) User Feedback
During the use of the product, user data and feedback are collected in real-time through sensors and online comments, and user habits and preferences are analyzed. This information is fed back into the DT model, helping designers better understand the product’s performance in the real world and the actual needs of users.
(4) Continuous Design Optimization
The collected user information provides a basis for continuous optimization of the design. Designers can update and optimize the DT model based on this information, and adjust and optimize the design solution accordingly. This process is ongoing and iterative, ensuring that product design always meets user needs and expectations, improving product user satisfaction and market competitiveness. At the same time, DT technology makes the product design process more transparent and controllable, helping to improve design efficiency and reduce design risk.
By using a human-centered design model driven by DT, designers can obtain feedback user information in real-time, fast iteration and optimize design solutions, thereby improving product user satisfaction and market competitiveness. At the same time, DT technology also makes the product design process more transparent and controllable, helping to improve design efficiency and reduce design risk. Among the four key steps mentioned above, all emphasize customer and design interaction experience, but the main workload is focused on the interaction design pattern between humans and DT. Therefore, the key technical difficulty of the human-centered design model is to provide an interactive environment that reduces human labor, and the specific difficulties are as follows:
Provide a virtual and real integrated interactive environment. This environment should meet the main requirements of designers, for example, it should have a high degree of realism or a complete design framework to help designers better understand and simulate product performance in the real environment. At the same time, this environment should support burden-free interaction modes to facilitate designer operations.
Have a complete design interaction process. This process should cover all the key design steps of industrial centrifugal pumps.
Therefore, addressing the above key points is the key content to realize the human-centered design model, and this is also the main work of this paper. By exploring and solving these difficulties, we can enhance the practicality and efficiency of the human-centered design model driven by DT, and further promote its application in product design.
4. DT-Driven Linked Design Process
This section will provide the generation ideas and methods for industrial centrifugal pump linkage driven by DT technology.
4.1. The Idea of Linked Generation for Industrial Centrifugal Pumps Driven by DT
The digital industrial pump design scheme is a method that utilizes modern digital technologies, particularly DT technology, Internet of Things (IoT) technology, and Artificial Intelligence (AI) technology, to optimize and automate the design process. As shown in Figure 4, the scheme is as follows:
Figure 4.
DT-driven industrial pump design solution.
(1). Requirement Stage: Utilizing data analysis techniques, such as the data processing module encapsulated in Appendix A, allows for the acquisition and understanding of user requirements, as well as the definition of design objectives and requirements.
(2). Design Stage: Use CAD and physical modelling tools to create a detailed DT model of the industrial pump. The model should include all key physical characteristics, such as material properties, structural features, and operating conditions.
(3). Simulation Stage: Employ computer simulation tools to perform dynamic simulation and analysis of the DT model, predicting pump performance and identifying potential optimization points.
(4). Optimization Stage: Leverage AI and machine learning technologies to automatically optimize design schemes based on a large amount of historical data and design knowledge, thereby enhancing design quality and efficiency.
(5). Verification Stage: Implement optimized design schemes into actual pumps for testing and verification. Then, feed test results back into the DT model for further design optimization.
(6). Production Stage: Utilize DT technology to simulate and optimize the production process, improving production efficiency and quality.
In summary, this approach not only enhances design efficiency and quality but also improves product performance and reliability. The impeller design software is key to achieving rapid design in this context.
4.2. Interactive Rapid Generation Method for Key Components
Engineers only need to follow the design modules within the software to swiftly, accurately, and efficiently generate a hydrodynamically sound three-dimensional impeller, as well as axial projection diagrams and two-dimensional engineering drawings of the wooden mold, through the software above.
Based on the above analysis, the importance of providing designers with visual interactive tools lies in making the design process more intuitive, understandable, and participatory. Such tools can visually display each step and result of the design, helping designers better understand and master the entire design process, allowing quicker and more effective modifications and optimizations. Simultaneously, using interactive tools can enhance the sense of design participation and real-time feedback, further improving design accuracy and quality while reducing error rates.
Therefore, according to the analysis, the impeller design software comprises eight modules: global design, parameter setting, shaft plan, blade setting, streamline design, blade thickening, blade chamfering, and data output. The contents it needs to include are:
(1). Initial Parameter Setting: Engineers input parameters such as flow rate, head, and rotation speed, select the medium type and pump type, and the software will calculate specific speed, shaft power, efficiency, NPSH (Net Positive Suction Head), hydraulic efficiency, and volumetric efficiency.
(2). Impeller Parameter Design: Engineers can set various impeller parameters, such as material density, blade type, rotation direction, and design coefficients, such as impeller hub diameter and impeller outlet diameter. The software will calculate critical parameters of the impeller based on the input, such as hub diameter, inlet diameter, impeller diameter, outlet width, etc.
(3). Blade Axial View Design: Engineers can design the axial view of the blade, and the software will calculate and update the related curves and parameters in real-time.
(4). Blade Design: Engineers determine the number of blades and, streamline numbers and design various parameters of the blade. The software will calculate various speed parameters of the blade and draw the velocity triangle.
(5). Streamline Design: Engineers can design the streamline by adjusting the interface and streamline angle. The software will calculate in real-time and provide a front view of the impeller streamline for reference.
(6). Blade Thickening: Engineers can set the blade thickness and thickening method, and the software will calculate and draw the thickening line based on the design data.
(7). Blade Chamfer Design: Engineers can design the chamfer of the blade, and the software will redraw the coordinate axis based on the design data, read the parameters of the Bezier curve, and draw the chamfer diagram.
(8). Projection Diagram and 3D Blade Export: After completing the impeller parameter design, engineers can choose to export the engineering diagram and data. The software will launch Solidworks and use a large number of macro commands, combined with the parameter set saved to the global variables in the previous seven steps, to quickly draw the axial projection diagram, the wooden mold diagram, and the 3D blade.
In response to this, we propose a DT-driven rapid interactive generation method. The following summarizes the steps implemented by the blade software, and the pseudocode to realize this function is shown in Algorithm 1. Here, ‘H’ represents the design head of the centrifugal pump, ‘Q’ represents the design flow rate, and ‘n’ represents the design rotational speed. ‘cal_globalparameter_impeller’ is the packaged module for calculating the basic parameters of the centrifugal pump. ‘cal_Basicparameter_impeller’ calculates the basic parameters of the impeller. ‘Drawoutline’ generates the coordinates of the impeller curve point set. ‘Blade_design’ computes the blade profile parameters. ‘DrawThickness’ calculates the coordinates of the blade thickening points. ‘CalChamferData’ is used for calculating the coordinates of the impeller chamfer. ‘Anycad’ is the external call program that displays the 3D blade preview. Lastly, ‘CalChamferData’ connects to SolidWorks to draw 3D models and 2D engineering drawings.
(1). Basic parameters are inputted into the global parameter module, and the system calls the design and calculation modules to solve for efficiency and other related parameters. The results are displayed on the software interface.
(2). The system stores the basic parameter information in the global information module and proceeds to the impeller parameter setting module. Here, the system calls the parameter setting and calculation modules to solve for the impeller parameters and generate an initial axial view. Engineers can adjust design parameters in real-time.
(3). After completing the basic impeller parameter settings, the system enters the axial view module. The design and calculation modules are called again to generate an axial projection and related performance curve diagrams. Engineers can adjust the axial view in real-time and the related data will be displayed on the interface and saved in the global information module.
(4). Upon entering the blade design interface, engineers can adjust various parameters. The system calls the design and calculation modules to generate an axial view and streamline the angle calculation table and parameters for the front and back cover plates. This also results in the real-time generation of an axial streamline diagram and velocity triangle interactive interface.
(5). After confirming the axial projection, the system enters the streamlined design module. Here, engineers can adjust the blade streamline and the design and calculation modules are called to generate a streamline development diagram and streamline angle change diagram.
(6). Once the streamline module design is complete, the system enters the blade thickening module. The design and calculation modules are called to generate an axial view after blade thickening and a three-dimensional hydraulic model of the blade.
(7). By entering the blade chamfering module, engineers can design the chamfer, and the system calls the design and calculation modules to generate real-time interactive graphics of the chamfer.
(8). Finally, the system enters the data output module, calling all the design and calculation modules to generate a three-dimensional hydraulic model and projection diagram of the impeller. These are output as specified files.
| Algorithm 1: Impeller generation algorithm |
| Input: Q, H, n Output: 3D models and 2D engineering drawings Begin
|
4.3. Collaborative Generation Method for Related Components
Based on the above analysis, this system needs to work in conjunction with the front-end design modules to form a linked generation method. The required system functions include:
(1). Parameter setting module: At this stage, designers input the parameters for the global design and load the preset blade parameters into the software. The software then calculates the basic parameters of the volute, such as the base circle diameter ‘’ and the volute inlet width ‘’, based on these inputs. It also recommends ranges for these parameters. Designers have the option to input custom parameters for the design.
(2). Volute cross-section design module: In this stage, the designer selects the type of flow path and the cross-section shape (e.g., rectangular, trapezoidal, or circular). The designer then specifies parameters for the eighth section, such as the height of the trapezoid, the left and right angles, the upper fillet radius, and the arc radius. The software calculates the parameters for each section based on the cross-sectional area curve chosen by the designer (e.g., a linear spline variation curve or a straight line) and displays the graphical changes in real-time.
(3). Volute diffuser design module: Here, the designer selects the diffuser type (center exit or eccentric exit) and sets the corresponding parameters. For an eccentric exit diffuser, parameters such as the diffuser diameter ‘’, the length of the diffuser, the distance ‘A’ from the diffuser exit center to the volute center, the tongue placement angle ‘’, the coefficient ‘K’, and the tongue fillet radius ‘r’ need to be configured. For a center exit diffuser, parameters including the diffuser diameter, the length, the tongue fillet radius, and the X and Y values of the Bezier curve midpoint are set.
(4). Generating graphics: After completing the design, the designer can click the ‘confirm parameter’ button, and the software will generate a 2D diagram of the volute based on the calculated results, displaying a preview on the interface. If there are no obvious design errors, proceed to the final step, generating water body diagrams and engineering drawings. By employing macro technology, the software intelligently manipulates SolidWorks to quickly and accurately draw 3D water body diagrams and 2D engineering diagrams of the volute based on datasets computed by algorithms.
(5). Parameter setting: After designing the impeller, the user enters the volute parameter setting interface. Upon invoking the impeller design values, the parameter design module and the Lagrange calculation module are used, calling the ‘Cal’ method to calculate the recommended, minimum, and maximum values for ‘’ and ‘’. This process determines the volute speed coefficient ‘’ and the area of the eighth section.
(6). Volute cross-section design: The designer selects the flow path type and cross-section shape on the volute cross-section setting interface and finalizes the parameters for the VIII section. The software leverages multiple design modules and calculation methods, including the global information module, cross-section design module, and matrix operation module, to compute the parameters and coordinates for each section and to draw the section projection diagram.
(8). Diffusion section design: With the volute cross-section parameters established, the designer accesses the diffusion section design interface. There are two diffusion section types: eccentric exit and center exit. The software calculates all coordinates based on the parameters entered by the engineer, invokes the diffuser design module, polar coordinate conversion module, etc., and provides a projection diagram preview.
(9). Data output: Upon completing the above designs, the engineer enters the data output module. The engineer configures the data options, and the software utilizes the volute data output, volute parameter setting, and other modules to automatically generate the three-dimensional model and two-dimensional engineering drawings of the volute.
The pseudocode for this function is shown as Algorithm 2, where ‘H’ represents the designed head of the centrifugal pump, ‘Q’ represents the designed flow rate, ‘n’ represents the designed rotational speed, ‘’ represents the outlet diameter of the diffuser, ‘L’ represents the length of the diffuser, and ‘r’ represents the fillet radius of the tongue.
The ‘cal_globalparameter_Volute’ function represents the encapsulated module for calculating the basic parameters of the volute. ‘CalEveryoneH’ is the module for calculating parameters such as the height of the volute cross-section. ‘Calhelix’ calculates the coordinate parameters of the volute spiral line point set. ‘CalDiffusionsection’ is responsible for computing the parameters of the volute diffusion section. ‘Edrawing’ refers to the externally called program that displays the 2D engineering drawing of the volute. Lastly, ‘CalChamferData’ is the module that utilizes all previous calculation data to interface with SolidWorks for drawing 3D models and 2D engineering drawings.
| Algorithm 2: Volute generation algorithm |
| Input: Q, H, n, , L, r Output: Begin
|
5. Case Study
This section will illustrate the system’s effectiveness through a pump company’s specific pump project in Xiangyang. The specifics are as follows: the software development environment and the required hardware and software configurations for system operation are introduced. The intelligent pump design system is utilized to design and generate the 3D hydraulic model of the impeller, wooden model diagram, and shaft projection diagram. The intelligent pump design system is employed to design and generate the 3D model of the volute, as well as 2D engineering diagrams with dimension displays.
5.1. Verification Environment and Product Requirements
The system adopts the classic three-tier architecture to build the framework of the overcurrent component auxiliary design system, which includes the user interface layer, business logic layer, and data access layer, as shown in Figure 5. The user interface layer primarily provides user interaction capabilities, such as receiving information input from industrial centrifugal pump overcurrent component designers, realizing curve control point drag adjustment capabilities, displaying intermediate results during the design process, and outputting related project files of 3D hydraulic diagrams and 2D engineering diagrams. The business logic layer is the core of the system’s functionality. It includes code implementations for the extraction of mapping relationships between intermediate parameters of the overcurrent components, the curve data point calculation model, the model between the impeller’s structural parameters and pump performance indicators, the genetic algorithm optimization model, the generation of 3D hydraulic models, and the automatic generation of 2D engineering diagrams. The data support layer mainly completes the storage, access, and management of system data resources.
Figure 5.
Auxiliary design system framework for flow parts.
This article exploits the powerful 3D modelling capabilities and secondary development opportunities offered by SolidWorks, employs C# as the primary development language, uses the .NET development platform, and incorporates the SQL Server 2008 database platform. With the use of application programming interfaces, an intelligent assembly sequence planning system has been developed as shown in Figure 6. The hardware and software configurations required for system operation are presented in Table 1.
Figure 6.
System development flow chart.
Table 1.
System development environment and system hardware configuration requirements.
5.2. Experimental Verification
The system was tested based on the customized design system of a particular company. The performance requirements of the pump orders received by the company are presented in Table 2. The system will design a new centrifugal pump tailored to these requirements.
Table 2.
Pump performance requirements.
Firstly, a database search was conducted. The performance of the ZGC100-500 pump type closely met the design requirements, as demonstrated in Table 3. Therefore, it was used as a design reference.
Table 3.
Pump performance parameters of ZGC100-500 model.
Upon decomposing the requirements, the impeller design is the first task. The impeller design module in this system is used to design and calculate the critical structural parameter values of the impeller. The related parameter drag adjustment function is realized via the human-computer interaction interface. The designer can adjust each parameter by observing the related characteristic curves, ultimately inputting the size data into SolidWorks to export the 3D hydraulic model and 2D engineering drawings. The main design steps are as follows:
(1). Firstly, input the global design parameters, including flow rate Q = 300 m3/h, head H = 84 m, speed n = 1480 r/min, number of stages i = 1, specific gravity = 1. The pump type is selected as a centrifugal pump, and the medium is clean water. Preliminary calculations of related performance parameters are performed: specific speed ‘’, shaft power ‘P’, efficiency ‘η’, net positive suction head ‘’, hydraulic efficiency ‘ηh’, and volumetric efficiency ‘ηv’, as shown in Figure 7.
Figure 7.
Global Design Interface.
(2). In the parameter settings, adjustments are made, such as setting the impeller’s material density to 45, selecting the blade type as a standard blade, and setting the rotation direction to right-handed. The key parameters of the impeller, including the inlet diameter ‘’, outlet diameter ‘’, and impeller outlet width ‘’, are adjusted through different coefficient types and various design formulas. The minimum shaft diameter d is determined using the permissible stress of the chosen material and safety factor, thereby calculating the preliminary values of the impeller inlet diameter = 150 mm, outlet diameter = 500 mm, outlet width = 40 mm, and inlet width ‘’. Designers can also round off the related calculated values for the next step of the design, as shown in Figure 8.
Figure 8.
Blade Parameter Design Interface.
(3). By selecting the type of curve to fit the upstream and downstream flow lines (including Bezier curves and circular, straight lines) and setting whether the curve control points are constrained, micro-adjustments of the curve can be achieved by dragging the control points under different curves. The reasonableness of the adjustment can be assessed by observing the right-side water passage cross-sectional area curve, the front and rear cover plate static torque curve, the front and rear cover plate curvature curve, and related parameter data, as shown in Figure 9.
Figure 9.
Axial diagram design interface.
(4). Choose the number of blades and flow lines, set the blade thickness, and the inlet and outlet edge installation angles. Based on the shaft view, determine the specific position of the impeller inlet edge. The designer can also manually round off the recommended values of installation angles derived from calculations, as shown in Figure 10.
Figure 10.
Blade design interface.
(5). Set the blade wrap angle at each streamline. The streamline expanded view is fitted using a four-point cubic Bezier curve. Micro-adjustments can be achieved by dragging the control points of the curve. The reasonableness of the adjustment can be judged by observing the impeller front view and the streamline angle change curve, as shown in Figure 11.
Figure 11.
Streamline design interface.
(6). Set the blade wrap angle at each streamline. The streamline expanded view is fitted using a four-point cubic Bezier curve. Micro-adjustments can be achieved by dragging the control points of the curve. The reasonableness of the adjustment can be judged by observing the impeller front view and the streamline angle change curve, as shown in Figure 12.
Figure 12.
Impeller blade thickening design interface.
(7). Use Bezier curves to fit the fillet arc of the impeller chamfer. Drag the control points to obtain the two-dimensional cross-sectional shape at the chamfer. Based on the principle of axial section line thickening, calculate the specific data points of the arc at the chamfer, as shown in Figure 13.
Figure 13.
Impeller chamfer design interface.
(8). Convert the impeller axial section line data points, designed and calculated in the previous seven steps, into three-dimensional coordinates. Import these into SolidWorks to ultimately generate the three-dimensional hydrodynamic model of the impeller as well as the two-dimensional engineering drawing, as shown in Figure 14.
Figure 14.
Generated three-dimensional model and two-dimensional engineering drawing. (a) presents a three-dimensional water flow diagram of the impeller and indicates the location of the plugin within the design module of SolidWorks. (b) illustrates the axial view projection diagram, the wooden mold drawing, and design table for each streamline angle.
Upon the completion of the impeller design, the volute design is next. The volute design module builds upon the impeller design, calculating the key dimensional parameters of the volute based on the related structural parameters of the impeller. Through the human-computer interaction interface, the function of dragging and adjusting related parameters can be realized. Designers can complete the parameter adjustment by observing the related feature curves, and they can also change the size parameters based on the recommended calculated values. Ultimately, the dimension data is input into SolidWorks to export the three-dimensional hydrodynamic model and the two-dimensional engineering drawing. The main design steps are as follows:
(1). Based on the obtained values of the impeller outlet diameter ‘’ and outlet width ‘’, set the cover plate thickness. The volute structure dimension base circle radius ‘’ and volute inlet width ‘’ are obtained based on the velocity coefficient method. Alternatively, the volute structural parameters can be designed directly by inputting the flow rate ‘Q’, head ‘H’, and rotational speed ‘n’, as shown in Figure 15.
Figure 15.
Volute parameter design interface.
(2). Choose the number of volute channels, cross-sectional shapes, and cross-sectional area variation curves. Set the size parameters of each section to obtain the schematic diagram of sections VIII–I, as shown in Figure 16.
Figure 16.
Volute section design interface diagram.
(3). Set the type and positioning dimensions of the diffuser outlet. The tongue cross-sectional area is determined based on the area ratio of the VII section to the outlet section. Set the numerical dimension of the tongue cross-section to determine its specific shape, as shown in Figure 17.
Figure 17.
Volute diffusion section design interface diagram.
(4). Import the logarithmic data points obtained from the previous design steps, along with the size parameters of each section, into SolidWorks. This will generate the final three-dimensional hydrodynamic model and the two-dimensional engineering drawing, as shown in Figure 18.
Figure 18.
Three-dimensional hydraulic model and two-dimensional engineering diagram of the volute casing. (a) The figure displays the three-dimensional model of the volute. (b) The figure shows the two-dimensional engineering drawing of the volute, projections of cross sections I-VIII, and a detailed enlargement of a specific area.
Finally, we utilize a three-dimensional model to conduct hydraulic simulation verification of the order operating conditions using CFD tools. The performance parameters of the pump obtained are shown in Table 4:
Table 4.
Performance parameters of auxiliary design software export results.
After verification analysis through practical examples, the impeller and volute designed based on the intelligent design software meet the hydrodynamic experimental results in line with performance requirements. In addition, we have recorded the time spent on manual design versus software design, as shown in Table 5 and Table 6. The use of this software to design the model significantly reduces the product development cycle of enterprises, demonstrating the superiority and practical engineering value of the intelligent auxiliary design system presented in this paper.
Table 5.
Comparison of traditional impeller design and software design time.
Table 6.
Comparison of traditional volute design and software design time.
5.3. Analysis and Discussion
In the field of digital design for centrifugal pumps, user interaction experience and design efficiency are crucial. A high-quality interaction experience can significantly improve designers’ work efficiency and output quality, while an efficient design process ensures a quick response to market changes. Therefore, the user interface of design software must be intuitive and adaptable to designers’ work habits.
The validated method and developed system in this study demonstrate significant advantages in interaction experience and design efficiency:
(1). Real-time model view: The design software provides a real-time updated model view, allowing designers to immediately observe the impact of their decisions on pump structure and performance. This real-time feedback mechanism greatly enhances design efficiency and quality. Additionally, designers can easily adjust parameters and immediately see the effects of the adjustments. The software also supports seamless integration with other systems, including physical simulation software, material databases, and production systems, facilitating a smooth design process and reducing waiting and conversion time.
(2). Significant reduction in design time: With the aid of this system, designers can generate preliminary 3D impeller and volute models, as well as 2D engineering drawings, within 15 min. This greatly reduces the time cost compared to the traditional 7-day design cycle starting from scratch, or the 1-day modification time based on existing models. Even for orders that require redesign (about one-third of cases) and 2D engineering drawings that cannot be modified based on existing designs, this approach still saves a significant amount of time.
In summary, this system provides a powerful toolkit for digital design of centrifugal pumps, effectively improving design efficiency and quality while optimizing user interaction experience to adapt to rapidly evolving market demands.
6. Conclusions
This study proposes an intelligent design method for centrifugal pumps based on DT in response to the increasing demand for customized design and manufacturing of centrifugal pumps. A multi physics model for centrifugal pumps was constructed to address the multidisciplinary and multi physics coupling issues in the process, the reliance on personal experience in design, and the problems of large rework, long design cycles, and high design intensity caused by traditional design patterns. The design knowledge/experience rule model was described in a data-driven manner, and intelligent parameterized correlation design of each component was achieved. This design method improves design efficiency and quality, providing new ideas for the intelligence of centrifugal pump design and manufacturing. Finally, the feasibility of this method was verified by developing an interactive prototype system for generating centrifugal pump impellers and volutes. However, there are still some shortcomings in this system, as follows.
(1). When dealing with very complex products, the speed of system model generation still needs to be improved.
(2). There is still room for improvement in the optimization strategy module, and in the future, we look forward to exploring multimodality based on DT to analyze recommendation functions.
(3). The accuracy and reliability of multi physics models are still insufficient. Subsequently, by enhancing the intelligence level of the rule model, the ability of intelligent parametric design between components will be improved.
Overall, we will explore how to combine this method with advanced digital technologies such as artificial intelligence and big data to achieve higher levels of intelligent design, which is expected to provide strong impetus for the intelligent development of the manufacturing industry.
Author Contributions
Conceptualization, Y.S., B.S. and R.L.; methodology, Y.S., B.S. and R.L.; software, Y.S. and T.Z.; validation, Y.S., R.L., T.Z. and G.C.; formal analysis, Y.S.; investigation, Y.S. and G.C.; resources, Y.S.; data curation, Y.S. and R.L.; writing—original draft preparation, Y.S.; writing—review and editing, Y.S. and R.L.; visualization, Y.S., J.Z., G.C. and T.Z.; supervision, B.S. and R.L.; project administration, Y.S. and R.L.; funding acquisition, B.S. and R.L. All authors have read and agreed to the published version of the manuscript.
Funding
This research was funded by Hubei Science and Technology Major Projects (2021AAA007).
Data Availability Statement
The data presented in this study are available on request from the corresponding author. The data are not publicly available due to Contract requirements.
Conflicts of Interest
The authors declare no conflict of interest.
Appendix A
Table A1.
Main package function directory.
Table A1.
Main package function directory.
| Name | Function | Implementation Path |
|---|---|---|
| Bezier | Draw the n-order Bézier curve path. | Invoke the Mypoint function to obtain the three essential elements of the Bézier point. |
| ExcelHelper | Tabular data for calculating blade axial projection diagram | Invoke the PointTable function to export table data of various flow paths in the impeller projection diagram. |
| GlobalParameter | Storage location of the encapsulated global variables. | |
| CylindricalPoint | Polar coordinate transformation. | Obtain the set of points with three essential elements and convert it into a set of polar coordinate points. |
| Matrix | Matrix Operations | Encapsulates many calculation methods for matrices. |
| Lagrange | Lagrangian interpolation | Encapsulates the Lagrange interpolation method, which can be invoked to fit empirical formulas and predict values for design points. |
| MyPoint | Encapsulate the coordinates, slope, and curvature of all points on the Bézier curve. | Encapsulates the three essential elements of a Bézier curve into a container. |
| PointTable | Calculate the method for various edge sets | Invoke the CylindricalPoint function and its own calculation methods to compute the sets of points for the front streamline, rear streamline, and so on. |
| AxialView | Axial view diagram module | Invoke the “BladeDesign”, “XY_Bezier” modules and “CylindricalPoint” polar coordinate transformation calculation module to plot the axis surface diagram point set and display it. |
| BladeDesign | blade module | The system will invoke the “BladeDesign”, “XY_Bezier” modules, and the “CylindricalPoint” polar coordinate transformation calculation module. |
| BladeThickening | Blade thickening module | Invoke the “BladeThickening” streamline design module, “XY_Thickening” axis surface diagram blade graphic module, DevExpress controls, AnyCad controls, and “CylindricalPoint” polar coordinate transformation calculation module; input the design parameters to obtain the blade design shape. |
| Chamfer | Blade chamfering module | nvoke the “Chamfer” blade chamfering module, “CylindricalPoint” polar coordinate transformation calculation module, and “MyPoint” Bézier point encapsulation module; use design parameters to compute the chamfer shape of the blade and display it. |
| DataOutput | Blade data output module | Invoke the “AxialView”, “BladeDesign”, “BladeThickening”, “Chamfer”, “DataOutput”, “GlobalSetup”, “Home”, and other modules to automatically operate Solidworks and draw 3D models and 2D engineering diagrams. |
| GlobalSetup | global variable module | Store global variables for convenient invocation. |
| LiuxianDesign | Streamline design module | Invoke the “LiuxianDesign” streamline design module, “XY_LiuXian” expanded view design module, “XY_Move” point movement module, “CylindricalPoint” polar coordinate transformation calculation module, and “MyPoint” Bézier point encapsulation module; calculate the sets of points of various streamlines of the blade and draw them for display. |
| ParameterSetting | Blade parameter setting module | Invoke the “ParameterSetting” impeller parameter setting module and “CylindricalPoint” polar coordinate transformation calculation module; calculate the blade parameters based on the global module parameters |
| Parameter Setting_Volute | Volute parameter setting module | Invoke the “ParameterSetting_Volute” design module and “Lagrange” calculation module to compute |
| SectionDesign | Section design module | Invoke the “GlobalParameter” global information module, “SectionDesign” section design module, and other modules to calculate the structural parameters of each section height under different section shapes, as well as the set of spatial points. |
| TubeDesign | Diffusion tube design module | Invoke the “TubeDesign” diffuser tube design module and “CylindricalPoint” polar coordinate transformation module, among others, to calculate the diffuser tube structural parameters related to , L, and A. |
| DataOutput_Volute | Volute data output module | Invoke the encapsulated “DataOutput_Volute” volute data output, “ParameterSetting_Volute” volute parameter setting, and other modules; connect to Solidworks, call up the volute-related data sets, and automatically generate 3D models and 2D engineering diagrams of the volute. |
| XY_Bezier | Bezier curve point set calculation module | Invoke functions such as Drawing.Drawing2D, Windows.Forms, and others to calculate control points for a five-point quartic Bézier curve. |
| XY_Controls | Axis plot point set calculation function | Invoke functions like Drawing.Imaging, Drawing.Drawing2D, and others to calculate the coordinate point sets of the front and rear streamlines in the axial view diagram. |
| XY_LiuXian | Coordinate calculation function of streamline points | Invoke functions such as LiuXian_control, PointDrawing.Drawing2D, and others to calculate the coordinate point sets of the streamlines in each channel of the axial view diagram. |
Table A2.
Display of core experience formulas.
Table A2.
Display of core experience formulas.
| Name | Function | Specific Formula |
|---|---|---|
| Specific speed | The specific speed, represented by , is a comprehensive parameter that characterizes the relationship between flow rate Q, head H, and rotational speed n. It serves as a metric in the pump design process. It is encapsulated in the “Parameter Setting” module mentioned in the paper. | |
| Impeller outlet diameter | 1. The flow rate is determined by and is directly proportional to the flow rate. 2. The head is influenced by the pump head and is also directly proportional to it. 3. The efficiency is affected by the correct , which helps the pump operate at the Best Efficiency Point (BEP). It is encapsulated in the “Parameter Setting” module mentioned in the paper. | |
| Impeller Outlet Width | 1. The role of b2 is directly related to the flow rate of the pump. 2. It controls the velocity triangle, affecting the absolute velocity, relative velocity, and flow angle. 3. It influences the head and pressure. 4. An appropriate value of b2 can reduce energy losses in the pump and improve its efficiency. 5. A suitable b2 value ensures that the pump body has sufficient structural strength. | |
| Impeller inlet diameter | 1. Controlling the inlet velocity: A smaller inlet diameter results in a higher velocity of the fluid entering the impeller. 2. Determining the fluid flow rate: A larger inlet diameter allows the pump to handle a greater volume of fluid. 3. Influencing the pump head: The inlet diameter is one of the factors that affect how high the pump can lift the fluid. 4. Affecting efficiency: An appropriate inlet diameter helps to reduce energy losses and improve pump efficiency. 5. Reducing losses: The correct inlet diameter can minimize energy losses when the fluid enters the impeller. | |
| Impeller inlet Width | 1. Flow Rate: The larger the , the more fluid can pass through. 2. Inlet Velocity Distribution: An appropriate helps achieve a more uniform velocity distribution, reducing losses. 3. Prevention of Separation: An overly small may cause fluid separation at the inlet, affecting efficiency and stability. 4. Efficiency Impact: A reasonable contributes to improving the overall operational efficiency of the pump. |
References
- Liu, H.; Wu, Z.; Yuan, S.; Wang, Y.; Dong, L. Design and Implementation of a Three-Dimensional CAD Graphics Support Platform for Pumps Based on Open CASCADE. Processes 2023, 11, 2315. [Google Scholar] [CrossRef]
- Wang, W.; Osman, M.K.; Pei, J.; Gan, X.; Yin, T. Artificial Neural Networks Approach for a Multi-Objective Cavitation Optimization Design in a Double-Suction Centrifugal Pump. Processes 2019, 7, 246. [Google Scholar] [CrossRef]
- Li, H.; Lin, H.; Huang, W.; Li, J.; Zeng, M.; Ma, J.; Hu, X. A New Prediction Method for the Complete Characteristic Curves of Centrifugal Pumps. Energies 2021, 14, 8580. [Google Scholar] [CrossRef]
- Li, Y.; Zhu, Z.; He, W.; He, Z. Numerical simulation and experimental research on the influence of solid-phase characteristics on centrifugal pump performance. Chin. J. Mech. Eng. 2012, 25, 1184–1189. [Google Scholar] [CrossRef]
- Luo, R.; Sheng, B.; Huang, Y.; Jian, Y.; Song, K.; Lu, Y.; Chen, G.; Jiang, F. Key technologies and development trends of digital twin-based production system simulation software. Comput. Integr. Manuf. Syst. 2023, 29, 1965. [Google Scholar]
- Wang, X.; Wang, Y.; Tao, F.; Liu, A. New Paradigm of Data-Driven Smart Customisation through Digital Twin. J. Manuf. Syst. 2021, 58, 270–280. [Google Scholar] [CrossRef]
- Luo, R.; Sheng, B.; Lu, Y.; Huang, Y.; Fu, G.; Yin, X. Digital Twin Model Quality Optimization and Control Methods Based on Workflow Management. Appl. Sci. 2023, 13, 2884. [Google Scholar] [CrossRef]
- Liu, S.; Lu, Y.; Shen, X.; Bao, J. A digital thread-driven distributed collaboration mechanism between digital twin manufacturing units. J. Manuf. Syst. 2023, 68, 145–159. [Google Scholar] [CrossRef]
- Leng, J.; Liu, Q.; Ye, S.; Jing, J.; Wang, Y.; Zhang, C.; Zhang, D.; Chen, X. Digital twin-driven rapid reconfiguration of the automated manufacturing system via an open architecture model. Robot. Comput. Integr. Manuf. 2020, 63, 101895. [Google Scholar] [CrossRef]
- Zhou, G.; Zhang, C.; Li, Z.; Ding, K.; Wang, C. Knowledge-driven digital twin manufacturing cell towards intelligent manufacturing. Int. J. Prod. Res. 2020, 58, 1034–1051. [Google Scholar] [CrossRef]
- Jiang, Q.; Heng, Y.; Liu, X.; Zhang, W.; Bois, G.; Si, Q. A Review of Design Considerations of Centrifugal Pump Capability for Handling Inlet Gas-Liquid Two-Phase Flows. Energies 2019, 12, 1078. [Google Scholar] [CrossRef]
- Lin, C.-M.; Lin, S.-F. Statistical Features and Expert Knowledge for Monitoring Operating Efficiency and Conditions of Wastewater Treatment Pumps. Materials 2019, 12, 4101. [Google Scholar] [CrossRef] [PubMed]
- Mohamed, M.F.B.F.; Bin Azmir, N.A. Study on Behavior of Water Treatment Pump Before and After Modification using Finite Element Modal Analysis. In Proceedings of the 2019 10th International Conference on Mechanical and Manufacturing Engineering (ICME 2019), Ayer Keroh, Malaysia, 29–30 August 2019. [Google Scholar]
- Wu, T.; Wu, D.; Ren, Y.; Song, Y.; Gu, Y.; Mou, J. Multi-objective optimization on diffuser of multistage centrifugal pump base on ANN-GA. Struct. Multidiscip. Optim. 2022, 65, 182. [Google Scholar] [CrossRef]
- Gu, Y.; Yu, L.; Mou, J.; Shi, Z.; Yan, M.; Wu, D. Influence of circular non-smooth structure on cavitation damage characteristics of centrifugal pump. J. Braz. Soc. Mech. Sci. Eng. 2022, 44, 155. [Google Scholar] [CrossRef]
- Jiang, L.; Liu, H.; Wang, Y.; Mao, Y.; Zhou, R.; Gu, J. Experimental study on the effect of gas volume fraction on the cavitation performance of a low-specific-speed centrifugal pump. Water 2022, 14, 798. [Google Scholar] [CrossRef]
- Yuan, Y.; Jin, R.; Tang, L.; Lin, Y. Optimization design for the centrifugal pump under non-uniform elbow inflow based on orthogonal test and GA_PSO. Processes 2022, 10, 1254. [Google Scholar] [CrossRef]
- Song, P.F.; Zhang, Y.X.; Xu, C.; Zhou, X.; Zhang, J.Y. Numerical studies in a centrifugal pump with the improved blade considering cavitation. In Proceedings of the International Symposium on Cavitation and Multiphase Flow (ISCM 2014), Beijing, China, 18–21 October 2014. [Google Scholar]
- Wang, W.; Li, Y.; Osman, M.K.; Yuan, S.; Zhang, B.; Liu, J. Multi-condition optimization of cavitation performance on a double-suction centrifugal pump based on ANN and NSGA-II. Processes 2020, 8, 1124. [Google Scholar] [CrossRef]
- Gu, Y.Q.; Mou, J.G.; Dai, D.S.; Zheng, S.H.; Wu, D.H.; Jiang, L.F.; Shi, H.Y.; Wang, E. Effect of pumping chamber on performance of non-overload centrifugal pump. J. Cent. South Univ. 2015, 22, 2989–2997. [Google Scholar] [CrossRef]
- Khoeini, D.; Shirani, E.; Joghataei, M. Improvement of Centrifugal Pump Performance by Using Different Impeller Diffuser Angles with and without Vanes. J. Mech. 2019, 35, 577–589. [Google Scholar] [CrossRef]
- Lin, P.; Li, Y.; Xu, W.; Chen, H.; Zhu, Z. Numerical Study on the Influence of Inlet Guide Vanes on the Internal Flow Characteristics of Centrifugal Pump. Processes 2020, 8, 122. [Google Scholar] [CrossRef]
- Liu, S.; Zheng, P.; Bao, J. Digital Twin-based manufacturing system: A survey based on a novel reference model. J. Intell. Manuf. 2023, 1–30. [Google Scholar] [CrossRef]
- Lan, H. Web-based rapid prototyping and manufacturing systems: A review. Comput. Ind. 2009, 60, 643–656. [Google Scholar] [CrossRef]
- Boncinelli, P.; Biagi, R.; Focacci, A.; Corradini, U.; Arnone, A.; Bernacca, M.; Borghetti, M. Bowl-type diffusers for low specific-speed pumps: An industrial application. J. Turbomach. Trans. Asme 2008, 130, 031013. [Google Scholar] [CrossRef]
- Li, W.; Shi, J. Research on Digital Design Technology of Some Product. In Proceedings of the 2013 International Conference on Mechanical and Automation Engineering (MAEE), Jiujiang, China, 21–23 July 2013. [Google Scholar]
- Lin, L.; Kollipara, P.S.; Zheng, Y. Digital manufacturing of advanced materials: Challenges and perspective. Mater. Today 2019, 28, 49–62. [Google Scholar] [CrossRef] [PubMed]
- Hu, T.; Xiao, C. Data-driven main color map feature learning, design and simulation for smart ethnic cloth. Future Gener. Comput. Syst. Int. J. Escience 2019, 97, 153–164. [Google Scholar] [CrossRef]
- Zhang, A. Graphical design based on digital twin and interaction generation. Comput. Electr. Eng. 2022, 103, 108367. [Google Scholar] [CrossRef]
- Liu, S.; Zheng, P.; Xia, L.; Bao, J. A dynamic updating method of digital twin knowledge model based on fused memorizing-forgetting model. Adv. Eng. Inform. 2023, 57, 102115. [Google Scholar] [CrossRef]
- Emami, S.A.; Emami, M.H. Design and Implementation of an Online Precise Monitoring and Performance Analysis System for Centrifugal Pumps. IEEE Trans. Ind. Electron. 2018, 65, 1636–1644. [Google Scholar] [CrossRef]
- Tao, F.; Zhan, H.; Liu, A.; Nee, A.Y.C. Digital Twin in Industry: State-of-the-Art. IEEE Trans. Ind. Inform. 2019, 15, 2405–2415. [Google Scholar] [CrossRef]
- Liu, Q.; Zhang, H.; Leng, J.; Chen, X. Digital twin-driven rapid individualised designing of automated flow-shop manufacturing system. Int. J. Prod. Res. 2019, 57, 3903–3919. [Google Scholar] [CrossRef]
- Zhang, H.; Liu, Q.; Chen, X.; Zhang, D.; Leng, J. A Digital Twin-Based Approach for Designing and Multi-Objective Optimization of Hollow Glass Production Line. IEEE Access 2017, 5, 26901–26911. [Google Scholar] [CrossRef]
- Arrichiello, V.; Gualeni, P. Systems engineering and digital twin: A vision for the future of cruise ships design, production and operations. Int. J. Interact. Des. Manuf. (IJIDeM) 2020, 14, 115–122. [Google Scholar] [CrossRef]
- Lo, C.K.; Chen, C.H.; Zhong, R.Y. A review of digital twin in product design and development. Adv. Eng. Inform. 2021, 48, 101297. [Google Scholar] [CrossRef]
- Klerkx, L.; Jakku, E.; Labarthe, P. A review of social science on digital agriculture, smart farming and agriculture 4.0: New contributions and a future research agenda. Njas-Wagening. J. Life Sci. 2019, 90, 100315. [Google Scholar] [CrossRef]
- Schleich, B.; Anwer, N.; Mathieu, L.; Wartzack, S. Shaping the digital twin for design and production engineering. Cirp Ann. Manuf. Technol. 2017, 66, 141–144. [Google Scholar] [CrossRef]
- Tao, F.; Zhang, M. Digital Twin Shop-Floor: A New Shop-Floor Paradigm Towards Smart Manufacturing. IEEE Access 2017, 5, 20418–20427. [Google Scholar] [CrossRef]
Disclaimer/Publisher’s Note: The statements, opinions and data contained in all publications are solely those of the individual author(s) and contributor(s) and not of MDPI and/or the editor(s). MDPI and/or the editor(s) disclaim responsibility for any injury to people or property resulting from any ideas, methods, instructions or products referred to in the content. |
© 2023 by the authors. Licensee MDPI, Basel, Switzerland. This article is an open access article distributed under the terms and conditions of the Creative Commons Attribution (CC BY) license (https://creativecommons.org/licenses/by/4.0/).

















