CFD Modeling of Phase Change during the Flashing-Induced Instability in a Natural Circulation Circuit
Abstract
1. Introduction
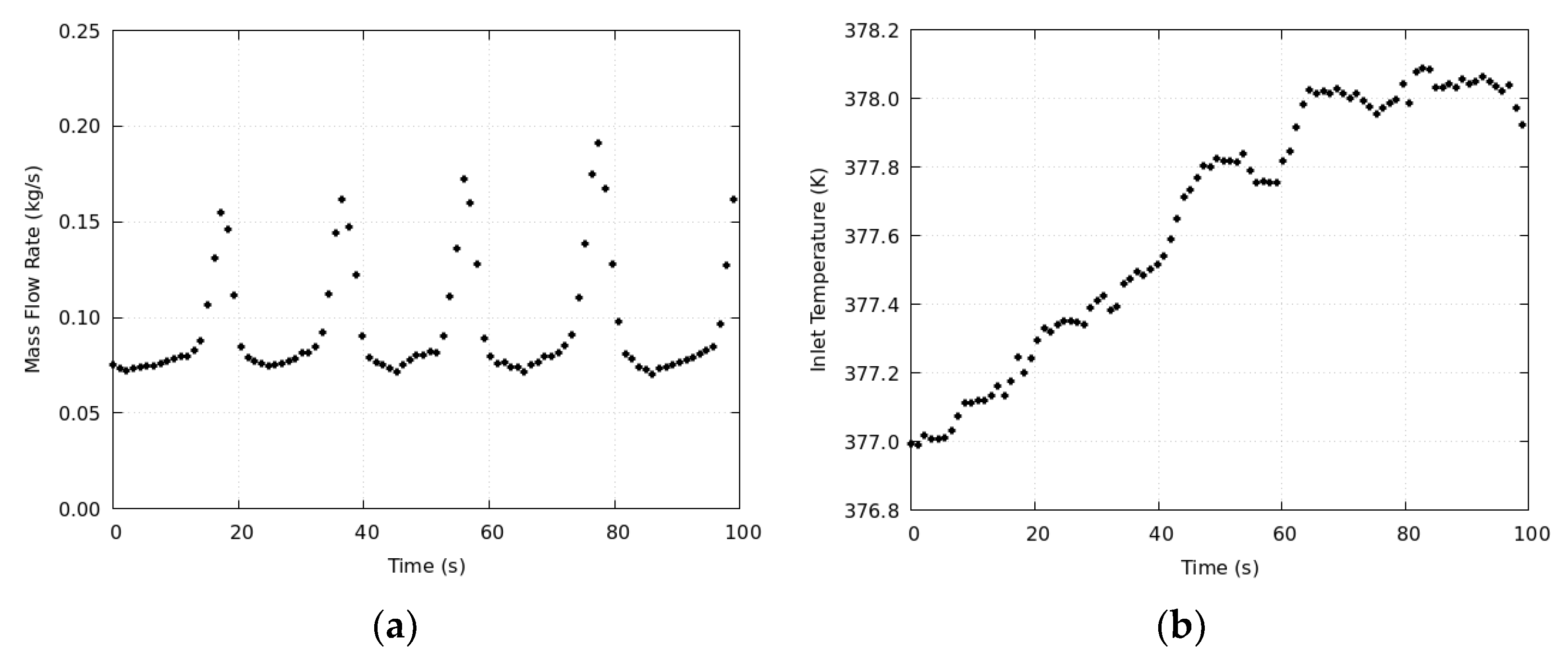
2. Test Facility and Boundary Conditions of Computational Domain
3. Numerical Method
3.1. Mass Transfer
3.2. Heat Transfer
3.3. Interfacial Area Density
- The is clipped to a minimum volume fraction to ensure that the area density does not reach zero;
- Because for large , the assumption of gas being dispersed is invalid, the area density is decreased to zero as tends to 1.
4. Results
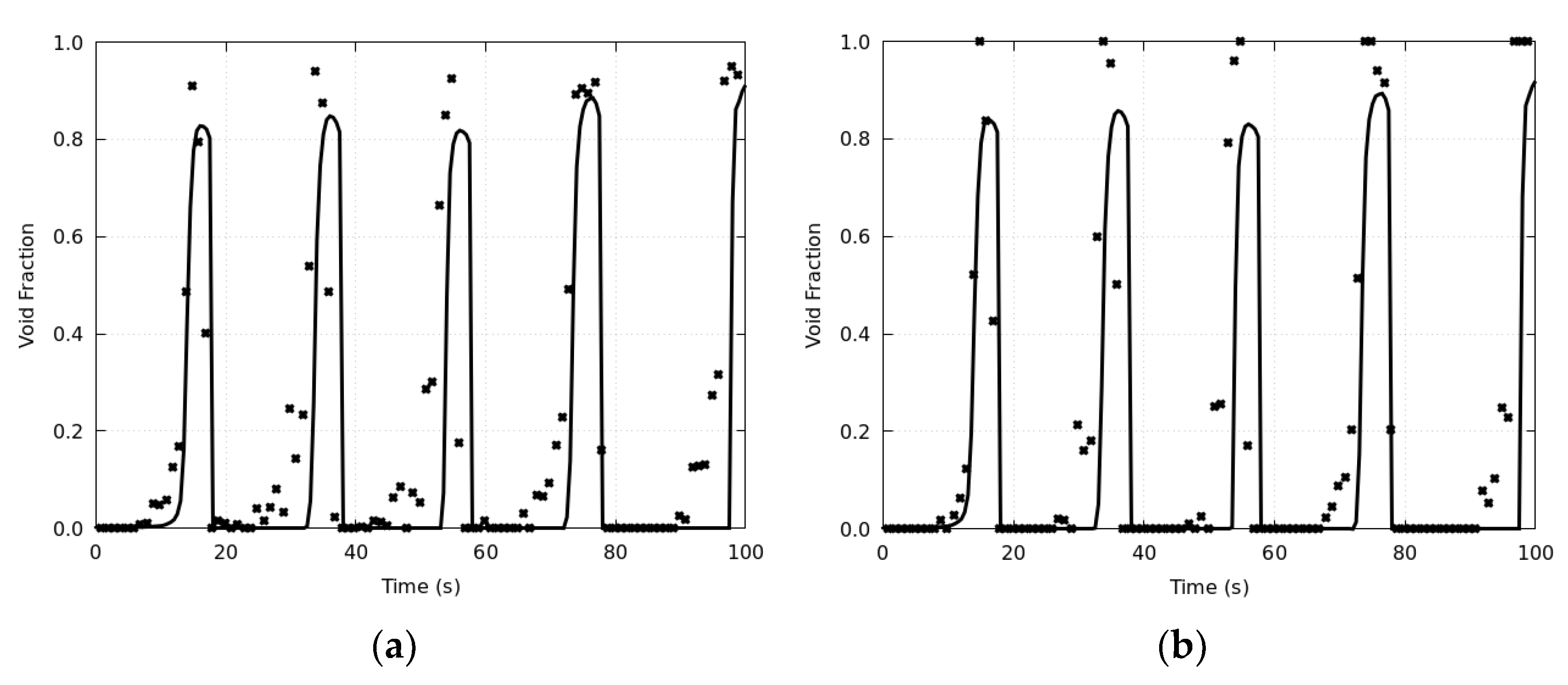
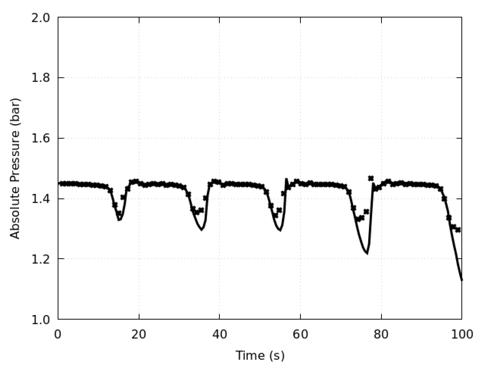
4.1. Fluctuations of Flow Parameters
4.2. Temporospatial Distribution of Flow Parameters
5. Discussion
6. Conclusions
- The applied thermal phase change and interfacial heat transfer coefficient model is able to reasonably predict the evaporation and condensation fluctuating process during FII.
- However, quantitative comparison shows that the evaporation rate is obviously under-predicted, which leads to a larger pressure drop inside the riser during the evaporation wave, and the onset of flashing is delayed.
- Instead of a uniform transverse distribution, higher void fractions are detected in the near-wall region compared to that in the pipe center. It indicates that both large and small bubbles are present, and the fraction of the latter exceeds that of the former. A poly-disperse approach taking into account bubble nucleation, growth, coalescence, and breakup is recommended for future work.
- Furthermore, during FII, the liquid and vapor are prone to have different pressures and temperatures. In addition to thermal effects, the contribution of pressure difference to the phase change rate should be taken into account.
Author Contributions
Funding
Data Availability Statement
Acknowledgments
Conflicts of Interest
Nomenclature
| αg | Gas volume fraction | Interfacial mass flux, kg∙m−2∙s−1 | |
| αg,max | Maximum gas volume fraction | Maximum mass flow rate, kg∙s−1 | |
| αg,min | Minimum gas volume fraction | Nb | Bubble number concentration, m−3 |
| Ai | Interfacial area density, m−1 | Nu | Nusselt number |
| db | Bubble diameter, m | pmax | Maximum pressure, pa |
| χ | Condensation coefficient | Pe | Peclét number |
| Driser | Diameter of riser pipe, m | Pet | Turbulent Peclét number |
| hg | Heat transfer coefficient between gas and interface, W∙m−2∙K−1 | qg | Heat flux between gas and interface, W∙m−2 |
| hl | Heat transfer coefficient between liquid and interface, W∙m−2∙K−1 | ql | Heat flux between liquid and interface, W∙m−2 |
| hnon | Non-equilibrium heat transfer coefficient between liquid and interface, W∙m−2∙K−1 | r | Radial position, m |
| Hfg | Latent heat, J∙kg−1 | R | Radius of riser pipe, m |
| Hg | Specific enthalpy of gas, J∙kg−1 | Rg | Gas constant, J∙mol−1∙K−1 |
| Hgsat | Saturation enthalpy of gas, J∙kg−1 | Rnon | Non-equilibrium heat resistance, W−1∙m2∙K |
| Hl | Specific enthalpy of liquid, J∙kg−1 | ρg | Gas density, kg∙m−3 |
| Hlsat | Saturation enthalpy of liquid, J∙kg−1 | t | Time, s |
| Hgs | Gas enthalpy at interface, J∙kg−1 | Tg | Gas temperature, K |
| Hls | Liquid enthalpy at interface, J∙kg−1 | Ths | Heat sink temperature, K |
| Ja | Jakob number | Ti | Interface temperature, K |
| lturb | Turbulent length scale, m | Tl | Liquid temperature, K |
| Lmix | Mixture length scale, m | Tmax | Maximum temperature, K |
| Lriser | Length of the riser pipe, m | Tsat | Saturation temperature, K |
| λl | Liquid heat conductivity, W∙m−1 | x,y,z | Coordinates, m |
| λt | Eddy conductivity, W∙m−1 |
References
- Liao, Y.; Lucas, D. Computational modelling of flash boiling flows: A literature survey. Int. J. Heat Mass Transf. 2017, 111, 246–265. [Google Scholar] [CrossRef]
- Cheng, W.L.; Zhang, W.W.; Chen, H.; Hu, L. Spray cooling and flash evaporation cooling: The current development and application. Renew. Sustain. Energy Rev. 2016, 55, 614–628. [Google Scholar] [CrossRef]
- Ma, W.; Zhai, S.; Zhang, P.; Xian, Y.; Zhang, L.; Shi, R.; Sheng, J.; Liu, B.; Wu, Z. Research progresses of flash evaporation in aerospace applications. Int. J. Aerosp. Eng. 2018, 2018, 3686802. [Google Scholar] [CrossRef]
- Zhang, T.; Mo, Z.; Xu, X.; Liu, X.; Chen, H.; Han, Z.; Yan, Y.; Jin, Y. Advanced Study of Spray Cooling: From Theories to Applications. Energies 2022, 15, 9219. [Google Scholar] [CrossRef]
- Xiong, P.; He, S.; Qiu, F.; Cheng, Z.; Quan, X.; Zhang, X.; Li, W. Experimental and mathematical study on jet atomization and flash evaporation characteristics of droplets in a depressurized environment. J. Taiwan Inst. Chem. Eng. 2021, 123, 185–198. [Google Scholar] [CrossRef]
- Toth, A.J. Modelling and optimisation of multi-stage flash distillation and reverse osmosis for desalination of saline process wastewater sources. Membranes 2020, 10, 265. [Google Scholar] [CrossRef]
- Liao, Y.; Lucas, D. A review on numerical modelling of flashing flow with application to nuclear safety analysis. Appl. Therm. Eng. 2021, 182, 116002. [Google Scholar] [CrossRef]
- Huggenberger, M.; Aubert, C.; Bandurski, T.; Dreier, J.; Fischer, O.; Strassberger, H.J.; Yadigaroglu, G. ESBWR related passive decay heat removal tests in PANDA. In Proceedings of the 7th International Conference on Nuclear Engineering, Tokyo, Japan, 19 April 1999. [Google Scholar]
- Ishii, M.; Revankar, S.T.; Downar, T.; Tinkler, D.; Rohatgi, U.S. Modular and Full Size Simplified Boiling Water Reactor Design with Fully Passive Safety Systems; Purdue University: West Lafayette, IN, USA; Brookhaven National Lab. (BNL): Upton, NY, USA, 2003. [Google Scholar] [CrossRef]
- Leyer, S.; Wich, M. The integral test facility Karlstein. Sci. Technol. Nucl. Install. 2012, 2012, 439374. [Google Scholar] [CrossRef]
- Aksan, N.; Choi, J.H.; Chung, Y.J.; Cleveland, J.; D’Auria, F.S.; Fil, N.; Gimenez, M.O.; Ishii, M.; Khartabil, H.; Korotaev, K. Passive Safety Systems and Natural Circulation in Water Cooled Nuclear Power Plants; IAEA-TECDOC-1624; International Atomic Energy Agency (IAEA): Austria Vienna, 2009. [Google Scholar]
- Hou, X.; Sun, Z.; Su, J.; Fan, G. An investigation on flashing instability induced water hammer in an open natural circulation system. Prog. Nucl. Energy. 2016, 93, 418–430. [Google Scholar] [CrossRef]
- Manera, A. A startup procedure for natural circulation boiling water reactors. In Proceedings of the 11th International Topical Meeting on Nuclear Reactor Thermal-Hydraulics (NURETH-11), Popes’ Palace Conference Center, Avignon, France, 2 October 2005. [Google Scholar]
- Liao, Y.; Lucas, D.; Krepper, E.; Rzehak, R. CFD Simulation of Flashing Boiling Flow in the Containment Cooling Condensers (CCC) System of KERENA™ Reactor. In Proceedings of the 21st International Conference on Nuclear Engineering, Chengdu, China, 29 July 2013; American Society of Mechanical Engineers: New York, NY, USA, 2013; Volume 55805, p. V003T10A039. [Google Scholar] [CrossRef]
- Liao, Y.; Schuster, C.; Hu, S.; Lucas, D. CFD modelling of flashing instability in natural circulation cooling systems. In Proceedings of the 26th International Conference on Nuclear Engineering, London, UK, 22 July 2018; American Society of Mechanical Engineers: New York, NY, USA, 2018; Volume 51524, p. V008T09A026. [Google Scholar] [CrossRef]
- Lucas, D.; Beyer, M.; Szalinski, L. Experiments on evaporating pipe flow. In Proceedings of the 14th International Topical Meeting on Nuclear Reactor Thermal-Hydraulics (NURETH-14), Toronto, ON, Canada, 25–30 September 2011. [Google Scholar]
- IAEA. Use of Computational Fluid Dynamics Codes for Safety Analysis of Reactor Systems, including Containment. In Minutes of the Technical Meeting; IAEA: Austria Vienna, 2002; pp. 11–14. [Google Scholar]
- Liao, Y.; Lucas, D.; Krepper, E.; Rzehak, R. Assessment of CFD predictive capacity for flash boiling. In Proceedings of the Computational Fluid Dynamics for Nuclear Reactor Safety-5 (CFD4NRS-5), Zurich, Switzerland, 9–11 September 2014. [Google Scholar]
- Liao, Y.; Lucas, D. On numerical simulation of flashing flows. In Proceedings of the 18th International Topical Meeting on Nuclear Reactor Thermal-Hydraulics (NURETH-18), Portland, OR, USA, 18–23 August 2019. [Google Scholar]
- Lim, S.G.; No, H.C.; Lee, S.W.; Kim, H.G.; Cheon, J.; Lee, J.M.; Ohk, S.M. Development of stability maps for flashing-induced instability in a passive containment cooling system for iPOWER. Nucl. Eng. Technol. 2020, 5, 37–50. [Google Scholar] [CrossRef]
- Schulz, T.L. Westinghouse AP1000 advanced passive plant. Nucl. Eng. Des. 2006, 236, 1547–1557. [Google Scholar] [CrossRef]
- Zhou, W.; Wolf, B.; Revankar, S. Assessment of RELAP5/MOD3. 3 condensation models for the tube bundle condensation in the PCCS of ESBWR. Nucl. Eng. Des. 2013, 264, 111–118. [Google Scholar] [CrossRef]
- Lee, S.W.; Heo, S.; Ha, H.U.; Kim, H.G. The concept of the innovative power reactor. Nucl. Eng. Technol. 2017, 49, 1431–1441. [Google Scholar] [CrossRef]
- Xing, J.; Song, D.; Wu, Y. HPR1000: Advanced pressurized water reactor with active and passive safety. Engineering 2016, 2, 79–87. [Google Scholar] [CrossRef]
- Yang, S.K. Stability of flashing-driven natural circulation in a passive moderator cooling system for Canadian SCWR. Nucl. Eng. Des. 2014, 276, 259–276. [Google Scholar] [CrossRef]
- Kozmenkov, Y.; Rohde, U.; Manera, A. Validation of the RELAP5 code for the modeling of flashing-induced instabilities under natural-circulation conditions using experimental data from the CIRCUS test facility. Nucl. Eng. Des. 2012, 243, 168–175. [Google Scholar] [CrossRef]
- Wang, Q.; Gao, P.; Xu, Y.; Zhang, Y.; Lin, Y.; Wang, Z. Numerical simulation of thermal-hydraulic characteristics in a closed natural circulation system. In Proceedings of the IOP Conference Series: Earth and Environmental Science, Sanya, China, 19–21 November 2018; IOP Publishing: Bristol, UK, 2018; Volume 227, No. 2. p. 022001. [Google Scholar]
- Cloppenborg, T.; Schuster, C.; Hurtado, A. Two-phase flow phenomena along an adiabatic riser–An experimental study at the test-facility GENEVA. Int. J. Multiph. Flow 2015, 72, 112–132. [Google Scholar] [CrossRef]
- Manthey, R. Two-phase flow instabilities in an open natural circulation system. Ph.D. Thesis, Dresden University of Technology, Dresden, Germany, 2021. [Google Scholar]
- Guo, H.; Torelli, R. On the effect of mixing-driven vaporization in a homogeneous relaxation modeling framework. Phys. Fluids 2022, 34, 093304. [Google Scholar] [CrossRef]
- Sparacino, S.; Berni, F.; Riccardi, M.; Cavicchi, A.; Postrioti, L. 3D-CFD Simulation of a GDI Injector Under Standard and Flashing Conditions. In Proceedings of the E3S Web of Conferences 2020; EDP Sciences: Les Ulis, France, 2020; Volume 197, p. 06002. [Google Scholar] [CrossRef]
- Schmidt, D.; Colarossi, M.; Bergander, M.J. Multidimensional modeling of condensing two-phase ejector flow. In Proceedings of the International Seminar on Ejector/Jet Pump Technology and Applications, Louvain-la-Neuve, Belgium, 7 September 2009. [Google Scholar]
- Sampedro, E.O.; Breque, F.; Nemer, M. Two-phase nozzles performances CFD modeling for low-grade heat to power generation: Mass transfer models assessment and a novel transitional formulation. Therm. Sci. Eng. Prog. 2022, 27, 101139. [Google Scholar] [CrossRef]
- Zhu, J.; Elbel, S. CFD simulation of vortex flashing R134a flow expanded through convergent-divergent nozzles. Int. J. Refrig. 2020, 112, 56–68. [Google Scholar] [CrossRef]
- Le, Q.D.; Mereu, R.; Besagni, G.; Dossena, V.; Inzoli, F. Computational fluid dynamics modeling of flashing flow in convergent-divergent nozzle. J. Fluids Eng. 2018, 140, 101102. [Google Scholar] [CrossRef]
- Janet, J.P.; Liao, Y.; Lucas, D. Heterogeneous nucleation in CFD simulation of flashing flows in converging–diverging nozzles. Int. J. Multiph. Flow 2015, 74, 106–117. [Google Scholar] [CrossRef]
- Zhao, X.; Liao, Y.; Wang, M.; Zhang, K.; Su, G.H.; Tian, W.; Qiu, S.; Lucas, D. Numerical simulation of micro-crack leakage on steam generator heat transfer tube. Nucl. Eng. Des. 2021, 382, 111385. [Google Scholar] [CrossRef]
- Jo, J.C.; Jeong, J.J.; Yun, B.J.; Kim, J. Numerical analysis of subcooled water flashing flow from a pressurized water reactor steam generator through an abruptly broken main feed water pipe. J. Press. Vessel Technol. 2019, 141, 044501. [Google Scholar] [CrossRef]
- Liao, Y.; Lucas, D. Poly-disperse simulation of condensing steam-water flow inside a large vertical pipe. Int. J. Therm. Sci. 2016, 104, 194–207. [Google Scholar] [CrossRef]
- Ooi, Z.J. Improved Closure Relations for the Two Fluid-Model in Flashing Flows. Ph.D. Thesis, University of Illinois at Urbana-Champaign, Champaign, IL, USA, 2020. [Google Scholar]
- Liao, Y.; Lucas, D. Evaluation of interfacial heat transfer models for flashing flow with two-fluid CFD. Fluids 2018, 3, 38. [Google Scholar] [CrossRef]
- Liao, Y.; Krepper, E.; Lucas, D. A baseline closure concept for simulating bubbly flow with phase change: A mechanistic model for interphase heat transfer coefficient. Nucl. Eng. Des. 2019, 348, 1–13. [Google Scholar] [CrossRef]
- Wolfert, K.; Burwell, M.J.; Enix, D. Non-equilibrium mass transfer between liquid and vapour phases during depressurization process in transient two-phase flow. In Proceedings of the 2nd CSNI Specialists Meeting, Paris, France, 12–14 June 1978. [Google Scholar]
- Liao, Y.; Lucas, D. Numerical analysis of flashing pipe flow using a population balance approach. Int. J. Heat Fluid Flow 2019, 77, 299–313. [Google Scholar] [CrossRef]
- Sato, Y.; Sekoguchi, K. Liquid velocity distribution in two-phase bubble flow. Int. J. Multiph. Flow 1975, 2, 79–95. [Google Scholar] [CrossRef]
- Jin, M.S.; Ha, C.T.; Park, W.G. Numerical study on heat transfer effects of cavitating and flashing flows based on homogeneous mixture model. Int. J. Heat Mass Transf. 2017, 109, 1068–1083. [Google Scholar] [CrossRef]
- Rose, J.W. Condensation heat transfer. Heat Mass Transf. 1999, 35, 479–485. [Google Scholar] [CrossRef]
- Kuznetsov, V.V. Non-equilibrium processes in multiphase and multicomponent microscale systems. J. Phys. Conf. Ser. 2018, 1105, 012086. [Google Scholar] [CrossRef]
- Schrage, R.W. A Theoretical Study of Interphase Mass Transfer; Columbia University Press: New York, NY, USA, 1953. [Google Scholar] [CrossRef]
- Mimouni, S.; Fleau, S.; Vincent, S. CFD calculations of flow pattern maps and LES of multiphase flows. Nucl. Eng. Des. 2017, 321, 118–131. [Google Scholar] [CrossRef]
- Meller, R.; Schlegel, F.; Lucas, D. Basic verification of a numerical framework applied to a morphology adaptive multifield two-fluid model considering bubble motions. Int. J. Numer. Methods Fluids 2021, 93, 748–773. [Google Scholar] [CrossRef]













| (kg/s) | (bar) | (mm) | (m) | (°C) | |
|---|---|---|---|---|---|
| ~0.46 | 117 | 1.8 | 38 | 6.6 | 60 |
| Cycle No. | 1. | 2. | 3. | 4. | |||||
|---|---|---|---|---|---|---|---|---|---|
| Exp. | Sim. | Exp. | Sim. | Exp. | Sim. | Exp. | Sim. | ||
| Void fraction (at r = 0 m, z = 4.99 m) | tstart (s) | 6.8 | 2 | 18.8 | 32.5 | 40.8 | 53.5 | 65.8 | 72 |
| tend (s) | 17.8 | 18 | 37.8 | 38 | 56.8 | 58 | 78.8 | 78 | |
| Peak value | 0.91 | 0.827 | 0.94 | 0.848 | 0.926 | 0.818 | 0.917 | 0.885 | |
| Pressure (at r = 0 m, z = 1.84 m) | tstart (s) | 3.2 | 1.5 | 26.8 | 29.5 | 44.1 | 48.5 | 66.6 | 70 |
| tend (s) | 20.4 | 18 | 41.9 | 38.5 | 58 | 58 | 80.6 | 78.5 | |
| Valley value (bar) | 1.35 | 1.26 | 1.35 | 1.24 | 1.34 | 1.28 | 1.33 | 1.17 | |
| Temperature (at r = 0 m, z = 5.14 m) | tstart (s) | 15 | 14 | 34.4 | 38 | 54.8 | 58 | 76.3 | 78 |
| tend (s) | 20.4 | 33 | 40.8 | 54 | 63.4 | 69 | 91.4 | 98 | |
| Valley value (K) | 339 | 333 | 337 | 333 | 337 | 333 | 335 | 333 | |
Disclaimer/Publisher’s Note: The statements, opinions and data contained in all publications are solely those of the individual author(s) and contributor(s) and not of MDPI and/or the editor(s). MDPI and/or the editor(s) disclaim responsibility for any injury to people or property resulting from any ideas, methods, instructions or products referred to in the content. |
© 2023 by the authors. Licensee MDPI, Basel, Switzerland. This article is an open access article distributed under the terms and conditions of the Creative Commons Attribution (CC BY) license (https://creativecommons.org/licenses/by/4.0/).
Share and Cite
Liao, Y.; Lucas, D. CFD Modeling of Phase Change during the Flashing-Induced Instability in a Natural Circulation Circuit. Processes 2023, 11, 1974. https://doi.org/10.3390/pr11071974
Liao Y, Lucas D. CFD Modeling of Phase Change during the Flashing-Induced Instability in a Natural Circulation Circuit. Processes. 2023; 11(7):1974. https://doi.org/10.3390/pr11071974
Chicago/Turabian StyleLiao, Yixiang, and Dirk Lucas. 2023. "CFD Modeling of Phase Change during the Flashing-Induced Instability in a Natural Circulation Circuit" Processes 11, no. 7: 1974. https://doi.org/10.3390/pr11071974
APA StyleLiao, Y., & Lucas, D. (2023). CFD Modeling of Phase Change during the Flashing-Induced Instability in a Natural Circulation Circuit. Processes, 11(7), 1974. https://doi.org/10.3390/pr11071974

