Next Article in Journal
Research on Landslide Displacement Prediction Based on DES-CGSSA-BP Model
Previous Article in Journal
Task Containerization and Container Placement Optimization for MEC: A Joint Communication and Computing Perspective
Previous Article in Special Issue
Editorial for Special Issue on “Intelligent Technologies and Processes for Advanced Nuclear Power and Energy Engineering”
 
 
Font Type:
Arial Georgia Verdana
Font Size:
Aa Aa Aa
Line Spacing:
Column Width:
Background:
Article

Energy Storage Charging Pile Management Based on Internet of Things Technology for Electric Vehicles

1
Huzhou Xinlun Integrated Energy Service Co., Ltd., Huzhou 313000, China
2
State Key Laboratory of Fluid Power and Mechatronic Systems, Zhejiang University, Hangzhou 310027, China
3
School of Mechanical and Automotive Engineering, Zhejiang University of Water Resources and Electric Power, Hangzhou 310018, China
*
Author to whom correspondence should be addressed.
Processes 2023, 11(5), 1561; https://doi.org/10.3390/pr11051561
Submission received: 31 March 2023 / Revised: 13 May 2023 / Accepted: 15 May 2023 / Published: 19 May 2023

Abstract

:
The traditional charging pile management system usually only focuses on the basic charging function, which has problems such as single system function, poor user experience, and inconvenient management. In this paper, the battery energy storage technology is applied to the traditional EV (electric vehicle) charging piles to build a new EV charging pile with integrated charging, discharging, and storage; Multisim software is used to build an EV charging model in order to simulate the charge control guidance module. On this basis, combined with the research of new technologies such as the Internet of Things, cloud computing, embedded systems, mobile Internet, and big data, new design and construction methods of the energy storage charging pile management system for EV are explored. Moreover, K-Means clustering analysis method is used to analyze the charging habit. The functions such as energy storage, user management, equipment management, transaction management, and big data analysis can be implemented in this system. The simulation results of this paper show that: (1) Enough output power can be provided to meet the design and use requirements of the energy-storage charging pile; (2) the control guidance circuit can meet the requirements of the charging pile; (3) during the switching process of charging pile connection state, the voltage state changes smoothly. It can provide a new method and technical path for the design of electric vehicle charging pile management system, which can effectively reduce the system’s operation and maintenance costs and provide more friendly and convenient charging services.

1. Introduction

The European Union has officially announced that it will ban the sale of fuel vehicles in the EU from 2035 [1], as the energy crisis and environmental pollution are becoming increasingly prominent around the world. Due to the advantages of zero emission, zero pollution, high energy utilization rate and low noise, electric vehicles are of great significance in realizing energy security, energy conservation and emission reduction, and carbon peak-to-carbon neutrality strategy, etc., which has attracted extensive global attention [2,3,4,5,6]. The charging pile (as shown in Figure 1) is equivalent to a fuel tanker for a fuel car, which can provide power supply for an electric car. Charging piles are mainly installed in shopping malls, shopping centers, residential parking lots, downstairs units and charging and changing stations, which can provide charging services for electric vehicles of different types and voltage levels.
In recent years, with the rapid development of the EV market, accelerating the construction of charging infrastructure has become a top priority [7,8,9,10,11,12,13,14,15]. In January 2022, Development and Reform Commission of the People’s Republic of China proposed to invest in new infrastructure such as charging piles in advance [16]. With the acceleration of the construction of charging piles and the expansion of construction scale, traditional charging piles in urban centers and other places with concentrated human traffic are faced with problems such as limited distribution capacity, loss of distribution network, voltage drop and shortage of charging parking spaces. Besides the problems such as single function, poor user experience and low utilization rate of the management system are increasingly prominent. In 2018, the “Guiding Opinions on Improving the Adjustment Capability of Power System” issued by the National Development and Reform Commission and the Energy Administration clearly pointed out that it was necessary to improve the intelligent level of EV charging infrastructure, and improve the level of charging service by building an intelligent service system for charging piles [17].
At present, the research on electric vehicle charging infrastructure mainly focus on the charging piles. The research on modeling design of charging pile were as follows: Pro/E (Professional Engineer), CAD (Computer Aided Design), and 3Ds max software were used to complete the modeling design of a new type of charging pile [18]; modeling design of curved surface shell coated with nano paint and modeling design of square surface shell coated with traditional paint were conducted [19]. The research on the application test of charging pile were as follows: According to the application requirements of mobile charging piles, CATIA (Computer-Aided Three-Dimensional Interactive Application) software was used to model the structure, of which strength and reliability were analyzed under four load conditions [20]; a simulation testing platform for charging pile control system based on semi-physical simulation technology was developed [21]. The research on charging technology were as follows: A combination of diagnosis methodologies applied on large-size pouch Libs from a dismantled first-generation Nissan Leaf retired battery pack was presented, cycled with different accelerated ageing cycling procedures [22]; a charging method using multi-stage constant current was proposed and the charging time, charging capacity, and temperature increase in the battery were optimized by multi-objective particle swarm optimization algorithm [23]; the MPPT (Maximum Power Point) algorithm was applied to the charging control system and the voltage energy consumption of the charging circuit was precisely controlled [24].
The research on the application of blockchain technology were as follows: A research on the sharing platform strategy of electric vehicle charging piles based on blockchain was proposed [25]; an energy blockchain-based secure PCP (Private Charging Pile) sharing scheme for PCP sharing networks was proposed [26]. The research on residential and public charging management were as follows: The waiting time optimization as a fuzzy integer linear programming problem was formulated, a novel heuristic fuzzy inference system-based algorithm that resolves the objective function was proposed, and the waiting time of EVs at public was minimized [27]; based on fuzzy data fusion concerning the economic and power layers, a two-layer decentralized charging approach was presented for optimizing the charging cost of residential electric vehicles [28]. The research on battery recycling technology were as follows: An integrated vehicle identification number (VIN) code, the standard of combining battery code and tracking code were proposed and applied to a case study [29]; in order to systematically explain the pretreatment process, leaching process, chemical purification process, and industrial applications, the study [30] conducted a comprehensive review on existing methods, key issues, and technical challenges in the field of SLIBs recycling.
However, the above research have not involved the server design of the charging pile management platform. The functions that users inquire about the appointment of charging pile through App and recharge their account with mobile phone have not been developed, nor the function of charging pile equipment management by using the current cloud computing and big data technology.
The Internet of Things realizes the digitization of the physical world. Based on internet architecture, and combined with communication technology and sensing technology, it can realize real-time network sharing of item information. Because energy storage technology has the functions of shaving peaks and filling valleys, smoothing loads, and improving power grid characteristics, it can effectively solve the above difficulties faced by traditional charging piles [31].
In view of the above situation, in the Section 2 of this paper, energy storage technology is applied to the design of a new type charging pile that integrates charging, discharging, and storage. Based on current functional and performance requirements analysis, combined with the research on new technologies such as the Internet of Things [32,33,34,35], cloud computing [36,37], embedded systems [38], mobile Internet and big data, some new design and construction methods of the energy storage charging pile management system for EV are explored in the Section 3 and Section 4, so as to make it have a certain commercial value and provide an effective way for charging pile infrastructure construction and new smart city construction.

2. Design of Energy Storage Charging Pile Equipment

The main function of the control device of the energy storage charging pile is to facilitate the user to charge the electric vehicle and to charge the energy storage battery as far as possible when the electricity price is at the valley period. In this section, the energy storage charging pile device is designed as a whole. Then the charging and discharging modes in peak and valley periods are studied and proposed. Finally, the charge control guidance module is simulated.

2.1. Overall Design

In order to provide users with personalized charging services, this paper plans to design a user experience friendly charging pile device based on “Internet+” with the help of 5G Internet of Things, embedded, cloud computing, GIS (Geographic Information System), and other technologies. This device wirelessly sends the collected charging pile status information, vehicle battery pack information, charging parameters information and driving conditions information (speed, road slope, road roughness, etc.) to the 5G base station through the 5G mMTC module, and then the base station forwards the information to the cloud platform management system through the core network. According to the charging mode selected by the user, it can control the charging power supply switch intelligently. The battery pack data of the vehicle are collected in real time during the charging process and sent to the cloud service platform, which is convenient for the server to analyze big data, unified management, and reduce the operation and maintenance cost of the system. Energy storage charging pile equipment is mainly responsible for the interaction with users, cloud service platform, electric vehicle management system, and other modules, as shown in Figure 2.
In the energy storage charging pile equipment, the software part is the core module to realize the related functions of the charging pile. Due to the advantages of the Android system [39], such as beautiful and generous interface, good user experience, easy and efficient development, powerful multimedia capabilities, and targeted advertising can be played in idle time or during the charging process to bring additional benefits, the operating system of the energy storage charging pile equipment is planned to use the Android system. For Android system, energy storage charging pile equipment adopts S5P4418 solution in hardware which manufactured by Shenzhen Youjian Hengtian Technology Co., Ltd., Shenzhen, China.
In this paper, a high-performance energy storage battery is added on the basis of the traditional charging pile. Based on this, a new design scheme of the energy storage charging pile system is proposed [40,41,42]. The main design specifications are shown in Table 1. Although the production cost of lithium battery is high, it has more superior energy storage, charging performance, safety, stability, environmental protection, and other properties [29,30], so lithium metal is selected as the battery material in this design.
Figure 3 shows the system structure diagram. The new energy storage charging pile system for EV is mainly composed of two parts: a power regulation system [43] and a charge and discharge control system. The power regulation system is the energy transmission link between the power grid, the energy storage battery pack, and the battery pack of the EV. Through the PWM (Pulse Width Modulation) rectifier, the bidirectional transmission of electric energy is realized between the AC grid and the DC bus. DSPTMS320F28335, which manufactured by Texas Instruments, Dallas, TX, USA, is used as the core of charge and discharge control system, mainly including sampling system, drive system, human-computer interaction system, protection unit, PWM unit, metering unit, power management unit, battery balance unit, switch control unit, etc. The sampling system is used for current and voltage sampling. By comparing with the set value, the three-phase PWM rectifier and DC/DC converter are controlled to ensure the stable operation of the system. When the power grid requires feedback energy from charging pile energy storage system or an EV needs to be charged, the battery SOC is estimated to determine whether the margin of the energy storage system can support the operation. Because the charging pile needs to switch the circuit in time after adding the energy storage function, a switch control unit is added.

2.2. Charge and Discharge Modes

There are four charging modes available for users to choose from: charging by time, charging by amount, automatic charging, and charging by appointment. When charging by time, first the charging cutoff time should be set, the current smart meter value needs to be read, and the charging control module should be opened for charging. When the time is up, the smart meter value is read again to calculate the amount of electricity consumed by the user which is sent to the cloud service platform. Then the server calculates the consumption amount according to the current electricity price and the electricity consumption received and deducts the account. After that, the bill is returned to the charging pile while the charging end notification is pushed to the mobile client. Finally, the charging pile will display the user’s bill on the screen after receiving it. When charging by amount, first the user selects the amount of charge. At this time, the charging pile requests the current user’s account balance from the server. If the balance is insufficient, the reason for the charging failure will be prompted. Otherwise, the charging pile requests the latest electricity price from the server and calculates the corresponding rechargeable quantity. Then, the ammeter value is obtained from the smart meter and the value at the end of charging is calculated before charging. The latest value is read from the smart meter every second during the charging process. If the value reaches the charging cutoff value, the charging will be stopped, the cost will be deducted from the cloud, and the user’s bill will be obtained and displayed. Finally, the server pushes a message indicating the end of charging to the user.
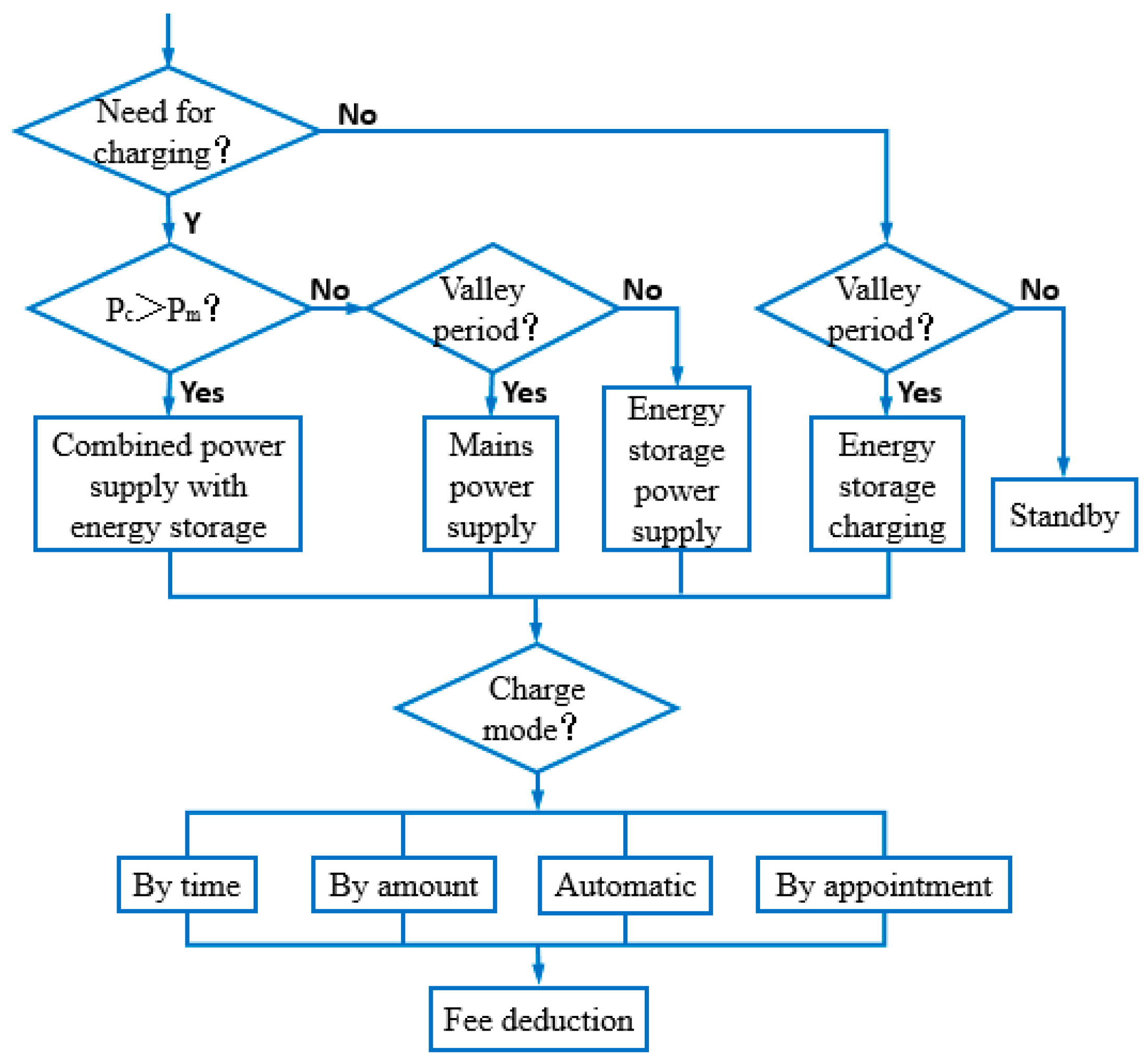
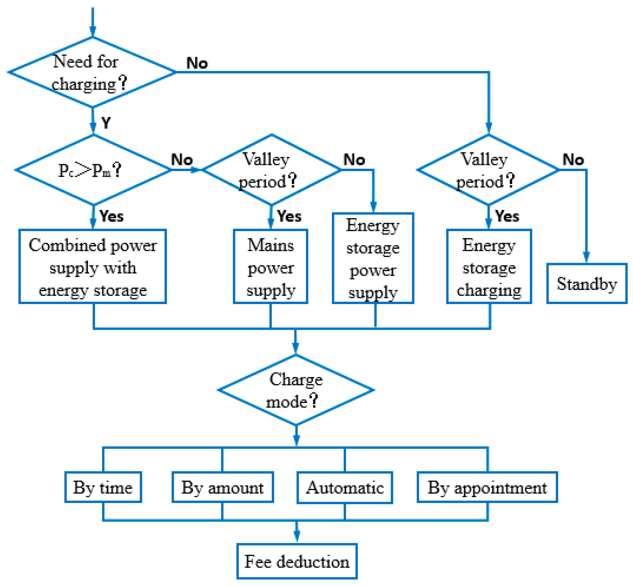
The charging and discharging mode during the peak and valley period is shown in Figure 4. When there is a charging demand and the charging demand Pc is greater than the mains capacity Pm, the mains energy storage is combined to supply power. When the charging demand is not greater than the mains capacity, then judge whether it is the electricity price valley period, if it is, it will be powered by the mains, otherwise, it will be powered by the energy storage battery. When there is no charging demand and it is in the valley period, the energy storage battery will be charged, and the charging pile will be on standby during the peak period.

2.3. Simulation of Charge Control Guidance Module

Control guidance signal is used for communication between charging pile and vehicle charger, and the output control guidance signal of charging pile is mainly PWM signal. The control guidance module determines the action time sequence during the connection of the charging pile and realizes the on-off of the high-voltage power supply circuit according to the peak value of the control guidance signal. The detection point is located in the side circuit of the power supply control device. The charging pile determines whether the power supply interface is fully connected with the charging pile by detecting the voltage of the detection point. Multisim software was used to build an EV charging model, and the process of output and detection of control guidance signal were simulated and verified. In the simulation, the output current of the charging pile was set as 16 A, the output frequency was 1000 Hz, and the corresponding PWM signal duty ratio was 24%.
Figure 5 shows the output curve of PWM signal. As can be seen from this figure, the duty cycle meets the pre-set requirements, the response time is short and the output curve is smooth. Therefore, it can provide enough output power to meet the design and use requirements of the energy-storage charging pile.
Figure 6 shows the change curve of the control guidance signal at the detection point of the power supply end. When the charging pile is not completely connected to the electric vehicle, the voltage signal at the detection point is DC 12 V. When the charging pile is fully connected to the electric vehicle, due to the voltage division of the resistance in the vehicle control device, the DC signal drops to 9 V and the relay at the power supply end switches to the PWM signal end. At this time, the forward peak of PWM signal detected at the detection point is 9 V. When the vehicle control device receives PWM signal, the peak voltage at the detection point is 6 V. When a charging completion signal is detected at the vehicle control device, the peak voltage at the detection point returns to 9 V. The voltage at the detection point returns to the initial DC state of 12 V after pulling out the charging gun. The output of CP signal is stable in the voltage switching process. The simulation results show that the control guidance circuit can meet the requirements of the charging pile.
Figure 7 shows the peak voltage change curve collected after voltage division at the detection point in a charging cycle. During the charging process, PWM signals are converted into relatively gentle DC signals. During the switching process of charging pile connection state, the voltage state changes smoothly.

3. Requirements Analysis and Overall System Architecture

In this section, the functional and performance requirements of the energy storage charging pile management system are analyzed, respectively. Then, on the basis of the overall design of the charging pile management system, the architecture of this system is further studied and designed.

3.1. Analysis of System Functional Requirements

User requirements: support users to find and reserve the charging piles, and provide relevant positioning and navigation information; provide a variety of charging modes and payment methods for users to choose.
Management requirements: support remote operations such as adding, deleting, deactivating, and unlocking charging pile equipment; support general users to register, log in, log out of the system, and query and modify user information; support administrator users to perform remote operation, maintenance and control related to charging pile equipment, as well as manage general users.
Operational requirements: through data monitoring and mining, analyze the peak and valley time of electricity consumption in different regions, user charging habits, failure occurrence, etc.; count user consumption, advertising value-added, etc., and calculate various benefits.
Through the above analysis of the functional requirements, the overall functional structure of the energy storage charging pile management system is constructed from modules such as charging pile equipment, equipment management, user management, transaction management, big data analysis, and background management, as shown in Table 2.

3.2. Analysis of System Performance Requirements

Reliability is the basic requirement to ensure the normal operation of the whole energy storage charging pile management system. At the end of energy storage charging pile equipment, the Android system based on Linux is adopted, which has been successfully running on billions of devices without interruption and has good reliability. At the wireless transmission end, compared with GPRS, 5G mMTC has a wider network coverage and 20 dBm gain of signal enhancement, which can more effectively support the communication requirements of the device end and the platform end, especially in underground parking lots and charging pile applications in remote areas. On the cloud service platform, a host and a standby server can be configured for load balancing. Once the host crashes, the standby server can immediately replace the host to provide services. Databases are also equipped with multiple primary and secondary servers. Once data are lost in one database, it can be retrieved from other databases.
For the cloud service platform, there are thousands of charging pile devices and mobile phone clients sending data to the server at any time, so the cloud service platform must be designed to be highly concurrent. For massive mobile end users, this design uses Nginx to realize the load balancing of Web server [44,45]. For massive charging pile equipment, this design adopts EMQ push server to achieve high concurrency of push server through cluster mode, and a single point can reach 1.3 million concurrency.
For charging pile equipment, expansibility includes hardware function expansion and software function module expansion. This design uses the X4418 development board as the hardware, which has a number of USB, I2C, SPI, UART, and other interfaces, in order to achieve the expansion of hardware functions. In terms of software, Android system is adopted. Due to the abundant development materials of Android and the powerful development environment Android Studio can be provided by Google, it is easy to realize the software function expansion of the entire Android application. For the server, the continuous increase of service function requirements will lead to the continuous increase of URL interface of the system. Therefore, it is necessary to design reasonable and standard URL interface.
The security of the system mainly involves the uploading of charging pile information, electric vehicle information, user information and other data. In this design, the password data are transmitted after MD5 encryption and hexadecimal encryption. At the same time, different levels of URL interface are used for different uploaded contents. For data requests with high security requirements, security verification is required through the Spring MVC interceptor [46].
The system abstracts the background business logic function of the server side into Web Service that conforms to the Restful standard [47,48]. Other developers can easily add designed charging pile equipment by themselves to the existing charging pile system by using related interface services, and use the services provided by the system to manage the corresponding equipment conveniently.
Due to the urgency of transaction processing of energy storage charging pile equipment, the processing time of the system should reach a millisecond level.

3.3. Overall Design of the System

The energy storage charging pile management system for EV is divided into three modules: energy storage charging pile equipment, cloud service platform, and mobile client. The overall design of the system is shown in Figure 8. On the one hand, the energy storage charging pile interacts with the battery management system through the CAN bus to manage the whole process of charging. On the other hand, it connects to the cloud service platform through the Internet of Things, and reports its operating status data (such as charging voltage, current, temperature, humidity, etc.) and EV information, battery information, user information, and driving conditions to the cloud service platform in real time. At the same time, it is maintained and managed remotely by the cloud service platform, such as reservation and suspension of service, etc. The user’s charging electricity bill is accurately measured, and the transaction data are sent to the cloud service platform for deduction. In addition, new profit models are explored, such as precise advertising on energy storage charging piles, to obtain value-added income.

3.4. System Architecture Design

Based on the Internet of Things technology, the energy storage charging pile management system is designed as a three-layer structure, and its system architecture is shown in Figure 9. The perception layer is energy storage charging pile equipment. The data collected by the charging pile mainly include the ambient temperature and humidity, GPS information of the location of the charging pile, charging voltage and current, user information, vehicle battery information, and driving conditions [49]. The network layer is the Internet, the mobile Internet, and the Internet of Things. The application layer is the cloud service platform that needs to be implemented, and the corresponding functions include device management and control, user management, transaction management, order management, and big data analysis, etc.

4. Cloud Service Platform Design

In this section, the overall framework of the cloud service platform is designed and given, then the system database is designed in detail and the charging habit is analyzed.

4.1. Overall Design

The cloud service platform consists of cloud server, mobile terminal, and Web client. The cloud server is responsible for parsing the messages sent by the energy storage charging pile devices, completing data cleaning, processing, and storage, and transmitting them to the mobile and Web clients to be called. The user can control the energy storage charging pile device through the mobile terminal and the Web client, and the instructions are sent to the energy storage charging pile device via the NB network.
The cloud server provides services for three types of clients. The first entrance is for energy storage charging pile equipment; through this entrance, charging pile equipment can submit user transaction data and its operation data, and at the same time receive lock, reservation, and other commands from the server. The second entrance is for the mobile client of the mobile phone; the mobile client can perform operations such as registration, login, account recharge, query of nearby charging piles, and charging pile reservation through this entrance. The third entrance is for the background administrator; after logging in, the administrator can view the operation of all current charging pile devices, manage charging piles, publish electricity prices, manage users, and view transaction data.
Combined with cloud computing technology, the infrastructure contained in the system is abstracted into a cloud service platform (PaaS service) to provide an operating environment for the application layer of the system. Each module of the application layer can provide external services through the HTTP protocol. The cloud service platform intends to use cloud services from Tencent Cloud’s, mainly constructed with domain-driven design (DDD), micro-service architecture, big data platform, MySQL database (specifically, framework technologies such as Spring, Spring Cloud and MyBatis) [50,51]. Moreover, the embedded Tomcat is used as a Web server, and EMQ is used as a push server, which has perfect functions, large concurrency, and good stability.
On the one hand, for security reasons, firewalls need to be set up to block some attacks. Due to a large number of energy storage charging pile devices and mobile clients to access the cloud service platform, considering high concurrency, Nginx is proposed to allocate the received requests to appropriate App (application) servers to achieve load balancing. Each App server runs the same Web application to share client requests and improve the stability of the cloud service platform. On the other hand, the App server needs load balancing to access the database server. Considering the large number of read and write requests to the database, the number of read requests is much greater than the number of write requests, so multiple database servers are required. One database server host is used for writing, and the remaining database slaves are kept in sync with the master database and are used for reading. The data to be processed will be imported to the Hadoop HDFS for big data processing.

4.2. System Database Design

The database table of the user management module is shown in Table 3, which mainly includes detailed personal information of users.
The equipment database table of the equipment management module is shown in Table 4, which mainly contains the detailed information of charging pile equipment.
The order database table of the order management module is shown in Table 5, which mainly contains the detailed information of the order content.

4.3. Analysis of Charging Habits

K-Means clustering analysis method is used to analyze the charging cycle and centralized charging period of users of different ages and genders. The K-Means algorithm is a distance-based non-hierarchical clustering algorithm. On the basis of the minimum error function, the data is divided into a predetermined class number K. Then the distance is adopted as the similarity evaluation index. That is, the closer the distance between two objects, the greater the similarity. The similarity between samples is measured by Euclidean distance.
d i , j = x i 1 x j 1 2 + x i 2 x j 2 2 + + x i p x j p 2
The objective function is as follows:
S S E = i = 1 K x E i d i s t e i , x 2
where K is the number of clusters, E is the ith cluster, x is the object sample, and ei is the clustering center of cluster Ei. The algorithm process is as follows:
(1)
K objects are randomly selected from N sample data as clustering centers.
(2)
The distances between each sample and each cluster center are calculated, respectively, and the objects are assigned to the nearest cluster.
(3)
After all objects are allocated, the centers of K clusters are recalculated.
(4)
Compared with the K clustering centers obtained by the previous calculation, if the clustering centers change, go to (2); otherwise, go to (5).
(5)
When the center of mass no longer changes, the clustering results are obtained.

5. Conclusions and Discussions

First, a new energy storage charging pile device with optimized charge-discharge characteristics is designed while the simulation of charge control guidance module is conducted in this paper. Second, the Internet of Things technology is innovatively applied to the design of electric vehicle charging pile management system, and the demand analysis and overall architecture analysis of this system are carried out. Finally, a new cloud service platform is designed and the method of habitual analysis of user charging is proposed.
The simulation results in this paper show that: (1) Enough output power can be provided to meet the design and use requirements of the energy-storage charging pile; (2) the control guidance circuit can meet the requirements of the charging pile; (3) during the switching process of charging pile connection state, the voltage state changes smoothly. Functions such as energy storage, user management, equipment management, transaction management, and big data analysis can be realized on this system. This new design scheme has important application value in urban commercial complexes, parking lots, and other places with limited distribution capacity and can provide an effective way and technical reference for the large-scale construction of charging piles.
In addition, some suggestions for future research are as follows: (1) The hardware and software structure of the storage charging pile device and the functional modules of the cloud service platform should be further designed in detail. (2) For charging pile equipment, video monitoring module can be added to monitor and record user operations and surrounding environment. (3) It is better to conduct cost-benefit analysis and study data related to the mains grid and its ability to withstand the power requirements in detail. (4) In order to give users a better experience and increase the operating income, the service provided by the map service provider can be used to display the charging pile on the map, and the navigation route can be given for the selected charging pile.

Author Contributions

Conceptualization, X.W. and Y.F.; methodology, X.W., S.Z., L.M. and Z.H.; validation, S.Z.; formal analysis, L.M.; resources, Z.L. and L.S.; writing—original draft preparation, Z.L.; writing—review and editing, Y.F.; project administration, Z.L.; funding acquisition, Y.F. and L.S. All authors have read and agreed to the published version of the manuscript.

Funding

This work was supported by the Open Foundation of the State Key Laboratory of Fluid Power and Mechatronic Systems, China (GZKF-202220) and the Natural Science Foundation of Zhejiang Province, China (LY20E050012).

Data Availability Statement

Data is unavailable due to privacy.

Conflicts of Interest

The authors declare no conflict of interest.

References

  1. EU Approves the Proposal to Ban the Sale of Fuel Cars in 2035. Sina Finance and Economics. 2023. Available online: https://finance.sina.com.cn/esg/elecmagazine/2023-02-20/doc-imyhiivt3189244.shtml (accessed on 20 February 2023).
  2. Wang, Z. Annual Report on the Big Data of New Energy Vehicle in China; Springer Nature: Berlin/Heidelberg, Germany, 2023. [Google Scholar]
  3. Arcos-Vargas, A. The role of the Electric Vehicle in the Energy Transition: A Multidimensional Approach; Springer International Publishing AG: Berlin/Heidelberg, Germany, 2020. [Google Scholar]
  4. Nanaki, E.A. Electric Vehicles for Smart Cities: Trends, Challenges, and Opportunities; Elsevier: Amsterdam, The Netherlands, 2021. [Google Scholar]
  5. Miri, I.; Fotouhi, A.; Ewin, N. Electric vehicle energy consumption modelling and estimation—A case study. Int. J. Energy Res. 2021, 45, 501–520. [Google Scholar] [CrossRef]
  6. Ahmadian, A.; Mohammadi-ivatloo, B.; Elkamel, A. Electric Vehicles in Energy Systems: Modelling, Integration, Analysis, and Optimization; Springer Nature: Cham, Switzerland, 2020. [Google Scholar]
  7. The State Council of the People’s Republic of China. Three-Year Action Plan to Win the Blue Sky Defense War. Available online: http://www.gov.cn/gongbao/content/2018/content_5306820.htm (accessed on 27 June 2018).
  8. Development and Reform Commission of the People’s Republic of China. Action Plan to Improve the Charging Support Capability of New Energy Vehicles. Available online: http://www.gov.cn/xinwen/2018-12/10/content_5347391.htm (accessed on 10 December 2018).
  9. Development and Reform Commission of the People’s Republic of China. Notice on Coordinating and Accelerating the Integrated Construction of Parking Lot and Charging Infrastructure. Available online: https://www.yantai.gov.cn/art/2017/1/15/art_5819_3602.html (accessed on 30 December 2016).
  10. State-Owned Assets Supervision and Administration Commission of the State Council. New Infrastructure Opens a New Era of Charging Pile Construction. Available online: http://www.sasac.gov.cn/n2588025/n2588119/c15046298/content.html (accessed on 7 July 2020).
  11. Wang, X.; Qi, X.D. Research and design of electric car intelligent charging pile. J. Mech. Electr. Eng. 2014, 31, 393–396. [Google Scholar]
  12. Chen, J.; Li, F.; Yang, R.; Ma, D. Impacts of Increasing Private Charging Piles on Electric Vehicles’ Charging Profiles: A Case Study in Hefei City, China. Energies 2020, 13, 4387. [Google Scholar] [CrossRef]
  13. Cui, X.; Zhang, Z.; Liu, F.; Liu, J. Layout evaluation for electric vehicle charging pile based on charging frequency. J. Intell. Fuzzy Syst. 2021, 41, 4735–4747. [Google Scholar] [CrossRef]
  14. Zhang, Y.; Wang, Y.; Li, F.; Wu, B.; Chiang, Y.Y.; Zhang, X. Efficient deployment of electric vehicle charging infrastructure: Simultaneous optimization of charging station placement and charging pile assignment. IEEE Trans. Intell. Transp. Syst. 2021, 22, 6654–6659. [Google Scholar] [CrossRef]
  15. Sowmya, R.; Sankaranarayanan, V. Optimal Scheduling of Electric Vehicle Charging at Geographically Dispersed Charging Stations with Multiple Charging Piles. Int. J. ITS Res. 2022, 20, 672–695. [Google Scholar]
  16. Development and Reform Commission of the People’s Republic of China. China Will Expand Effective Investment Moderately Ahead of Time. Available online: https://baijiahao.baidu.com/s?id=1730166695223166076&wfr=spider&for=pc (accessed on 15 April 2022).
  17. Development and Reform Commission of the People’s Republic of China. Guiding Opinions on Improving the Regulation Capability of Power Systems. Available online: https://www.ndrc.gov.cn/xxgk/zcfb/tz/201803/t20180323_962694.html (accessed on 28 February 2018).
  18. Tan, F.; Tan, Z.; Wu, S.; Peng, Y. Design of new charging pile based on Pro/E. J. Phys. Conf. Ser. 2022, 2218, 12078–12083. [Google Scholar] [CrossRef]
  19. He, H.; Zhang, Y.; Tong, T.; Feng, Y. Cognitive research on charging pile appearance design based on human physiological signal characteristics. Nanotechnol. Environ. Eng. 2022, 7, 823–831. [Google Scholar] [CrossRef]
  20. Wu, Z.; Wang, L.; Lu, J.; Sun, L. The structure design of mobile charging piles. Open Phys. 2022, 20, 370–376. [Google Scholar] [CrossRef]
  21. Li, G.; Ding, L. Design of simulation test platform for charging pile control system. J. Phys. Conf. Ser. 2020, 1550, 062004. [Google Scholar] [CrossRef]
  22. Attidekou, P.S.; Milojevic, Z.; Muhammad, M.; Ahmeid, M.; Lambert, S.; Das, P.K. Methodologies for Large-Size Pouch Lithium-Ion Batteries End-of-Life Gateway Detection in the Second-Life Application. J. Electrochem. Soc. 2020, 167, 160534. [Google Scholar] [CrossRef]
  23. Wang, B.; Min, H.; Sun, W.; Yu, Y. Research on Optimal Charging of Power Lithium-Ion Batteries in Wide Temperature Range Based on Variable Weighting Factors. Energies 2021, 14, 1776. [Google Scholar] [CrossRef]
  24. Ma, L.; Lu, Y.N. Intelligent charging control method of shared vehicle based on MPPT algorithm in the environment of internet of things. J. Ambient Intell. Humaniz. Comput. 2021, 12, 1–9. [Google Scholar] [CrossRef]
  25. Tao, M.; Wang, Z.J.; Fu, X.L.; Wang, H. Blockchain-based electric vehicle charging pile sharing platform strategy. J. Electr. Power Sci. Technol. 2022, 1, 143. [Google Scholar]
  26. Wang, Y.; Su, Z.; Li, J.; Zhang, N.; Zhang, K.; Raymond Choo, K.-K.; Liu, Y. Blockchain-based secure and cooperative private charging pile sharing services for vehicular networks. IEEE Trans. Veh. Technol. 2022, 71, 1857–1874. [Google Scholar] [CrossRef]
  27. Hussain, S.; Kim, Y.-S.; Thakur, S.; Breslin, J.G. Optimization of Waiting Time for Electric Vehicles Using a Fuzzy Inference System. IEEE Trans. Intell. Transp. Syst. 2022, 23, 15396–15407. [Google Scholar] [CrossRef]
  28. Hussain, S.; Thakur, S.; Shukla, S.; Breslin, J.G.; Jan, Q.; Khan, F.; Kim, Y.-S. A two-layer decentralized charging approach for residential electric vehicles based on fuzzy data fusion. J. King Saud Univ.-Comput. Inf. Sci. 2022, 34, 7391–7405. [Google Scholar] [CrossRef]
  29. Yu, H.; Dai, H.; Tian, G.; Wu, B.; Xie, Y.; Zhu, Y.; Zhang, T.; Fathollahi-Fard, A.M.; He, Q.; Tang, H. Key technology and application analysis of quick coding for recovery of retired energy vehicle battery. Renew. Sustain. Energy Rev. 2021, 135, 110129. [Google Scholar] [CrossRef]
  30. Tian, G.; Yuan, G.; Aleksandrov, A.; Zhang, T.; Li, Z.; Fathollahi-Fard, A.M.; Ivanov, M. Recycling of spent Lithium-ion Batteries: A comprehensive review for identification of main challenges and future research trends. Sustain. Energy Technol. Assess. 2022, 53, 102447. [Google Scholar] [CrossRef]
  31. Yan, H.; Li, J. Design and implementation of an energy storage charging pile. Electr. Eng. 2021, 10, 80–82. [Google Scholar]
  32. Milenkovic, M. Internet of Things: Concepts and System Design; Springer Nature: Berlin/Heidelberg, Germany, 2020. [Google Scholar]
  33. Dey, N.; Mahalle, P.N.; Shafi, P.M.; Kimabahune, V.V. Internet of Things, Smart Computing and Technology: A Roadmap Ahead; Springer: Berlin/Heidelberg, Germany, 2020. [Google Scholar]
  34. Nittala, S.S.; Bharadwaj, S.S.; Tripathi, S.S.; Seif, H.G. Service innovation enabled by Internet of Things and cloud computing—A service-dominant logic perspective. Technol. Anal. Strateg. Manag. 2022, 34, 433–446. [Google Scholar] [CrossRef]
  35. Tan, L.; Wang, N. Future internet: The Internet of Things. In Proceedings of the 2010 3rd International Conference on Advanced Computer Theory and Engineering, Chengdu, China, 20–22 August 2010; pp. V5–V376. [Google Scholar]
  36. Buyya, R.; Yeo, C.S.; Venugopal, S.; Broberg, J.; Brandic, I. Cloud computing and emerging IT platforms: Vision, hype, and reality for delivering computing as the 5th utility. Futur. Gener. Comput. Syst. 2009, 25, 599–616. [Google Scholar] [CrossRef]
  37. Mell, P.; Grance, T. The NIST Definition of Cloud Computing; National Institute of Standards & Technology: Gaithersburg, MA, USA, 2011; p. 2. [Google Scholar]
  38. Liu, Y.; Liu, M. Automatic Recognition Algorithm of Quick Response Code Based on Embedded System. In Proceedings of the International Conference on Intelligent Systems Design and Applications, Jian, China, 16–18 October 2006; pp. 783–788. [Google Scholar]
  39. Meier, R. Professional Android Application Development; Wiley John & Sons: Hoboken, NJ, USA, 2010; Volume 26, p. 15. [Google Scholar]
  40. Ma, J.; Shi, L.; Golmohammadi, A.-M. Voltage-stabilizing method of permanent magnet generator for agricultural transport vehicles. Processes 2022, 10, 1726. [Google Scholar] [CrossRef]
  41. Jia, Q.; Zhang, H.; Zhang, Y.; Yang, J.; Wu, J. Parameter Matching and Performance Analysis of a Master-Slave Electro-Hydraulic Hybrid Electric Vehicle. Processes 2022, 10, 1664. [Google Scholar] [CrossRef]
  42. Zhao, B.; Liu, R.; Shi, D.; Li, S.; Cai, Q.; Shen, W. Optimal Control Strategy of Path Tracking and Braking Energy Recovery for New Energy Vehicles. Processes 2022, 10, 1292. [Google Scholar] [CrossRef]
  43. Chen, H.; Zhang, T.; Zhang, H.; Tian, G.; Liu, R.; Yang, J.; Zhang, Z. Power parametric optimization of an electro-hydraulic integrated drive system for power-carrying vehicles based on the Taguchi method. Processes 2022, 10, 867. [Google Scholar] [CrossRef]
  44. Reese, W. Nginx: The high-performance Web server and reverse proxy. Linux J. 2008, 2008, 173. [Google Scholar]
  45. Yong, H.U.; Liu, Q. Design and implementation of operation management system for distributed EV charging pile based on WebGIS. Electr. Power Constr. 2014, 35, 98–103. [Google Scholar]
  46. Zhang, D.; Wei, Z.; Yang, Y. Research on lightweight MVC framework based on Spring MVC and Mybatis. In Proceedings of the International Symposium on Computational Intelligence & Design, Hangzhou, China, 28–29 October 2013; pp. 350–353. [Google Scholar]
  47. Yang, X.; Liang, X.; Zhang, Y.; Zhou, W.; Ren, S.; Weng, G. An application-specific WSN routing protocol for EV charging piles management system. In Proceedings of the 2015 34th Chinese Control Conference (CCC), Hangzhou, China, 28–30 July 2015. [Google Scholar]
  48. Li, R.; Wu, J.; Wang, H.; Li, G. Design method of CAN bus network communication structure for electric vehicle. Indian Streams Res. J. 2010, III, 326–329. [Google Scholar]
  49. Aroon, N. Study of using MQTT cloud platform for remotely control robot and GPS tracking. In Proceedings of the International Conference on Electrical Engineering/electronics, Computer, Telecommunications and Information Technology, Chiang Mai, Thailand, 28 June 2016–1 July 2016. [Google Scholar]
  50. Feng, L.; Mu, Z. Research on mobile point exchange system based on collaborative filtering recommendation algorithm. Int. J. Adv. Netw. Monit. Control. 2021, 6, 65–72. [Google Scholar] [CrossRef]
  51. Mavrich Travis, N.; Gauthier, C.; Abad, L.; Bowman, C.A.; Cresawn, S.G.; Hatfull, G.F. pdm_utils: A SEA-PHAGES MySQL phage database management toolkit. Bioinformatics 2021, 37, 2464–2466. [Google Scholar] [CrossRef] [PubMed]
Figure 1. Charging pile for electric vehicles.
Figure 1. Charging pile for electric vehicles.
Processes 11 01561 g001
Figure 2. Interaction diagram of energy storage charging pile equipment.
Figure 2. Interaction diagram of energy storage charging pile equipment.
Processes 11 01561 g002
Figure 3. System structure diagram.
Figure 3. System structure diagram.
Processes 11 01561 g003
Figure 4. Charge and discharge mode during peak and valley period.
Figure 4. Charge and discharge mode during peak and valley period.
Processes 11 01561 g004
Figure 5. PWM signal output curve.
Figure 5. PWM signal output curve.
Processes 11 01561 g005
Figure 6. Detection point signal.
Figure 6. Detection point signal.
Processes 11 01561 g006
Figure 7. Peak voltage change curve at detection point.
Figure 7. Peak voltage change curve at detection point.
Processes 11 01561 g007
Figure 8. Overall system design.
Figure 8. Overall system design.
Processes 11 01561 g008
Figure 9. Architecture of charging pile management system.
Figure 9. Architecture of charging pile management system.
Processes 11 01561 g009
Table 1. The design specifications of the system.
Table 1. The design specifications of the system.
ParameterValue
Input Voltage220 VAC ± 20%
Output Voltage15~50 V
Output Current1~30 A
Voltage Ripple2%
Frequency92
Efficiency50
Output Overvoltage Protection55 Vdc
Output Overcurrent Protection35 A
Output Undervoltage Protection15 Vdc
Cooling MethodAir Cooling
Table 2. Overall functional structure of the system.
Table 2. Overall functional structure of the system.
ModuleFunction
Charging Pile Equipment Moduleuser interaction, GPS positioning, network communication, sensor data collection, monitoring, and alarming, etc.
Device Management Moduleadd, delete, reserve, enable, disable, unlock, etc.
User Management Moduleregistration, login, logout, personal information management, recharge request, query request, etc.
Transaction Management Modulecharging mode selection, payment method selection, consumption statistics, income calculation, etc.
Big Data Analysis Modulecharging time analysis, charging habit analysis, fault monitoring analysis, etc.
Background Management Moduleremote operation, maintenance and control of charging pile equipment, GIS-assisted navigation, advertising value-added management, etc.
Table 3. User database table design.
Table 3. User database table design.
FieldData Type
Usernamestring
Passwordstring
Account_balancelong
Phone_numberint
ID_cardlong
Driver_licenselong
Genderstring
Car_modelstring
Table 4. Device database table design.
Table 4. Device database table design.
FieldData Type
Idlong
Keystring
Stateint
Reservation_user_IDint
Reservation_start_timelong
Reservation_end_timelong
Longitudedouble
Latitudedouble
Table 5. Order database table design.
Table 5. Order database table design.
FieldData Type
Order_numberlong
User_IDlong
Trans_feedouble
Trans_timedouble
Charging_start_timetime
Charging_end_timetime
Energy_useddouble
Unit_pricedouble
Disclaimer/Publisher’s Note: The statements, opinions and data contained in all publications are solely those of the individual author(s) and contributor(s) and not of MDPI and/or the editor(s). MDPI and/or the editor(s) disclaim responsibility for any injury to people or property resulting from any ideas, methods, instructions or products referred to in the content.

Share and Cite

MDPI and ACS Style

Li, Z.; Wu, X.; Zhang, S.; Min, L.; Feng, Y.; Hang, Z.; Shi, L. Energy Storage Charging Pile Management Based on Internet of Things Technology for Electric Vehicles. Processes 2023, 11, 1561. https://doi.org/10.3390/pr11051561

AMA Style

Li Z, Wu X, Zhang S, Min L, Feng Y, Hang Z, Shi L. Energy Storage Charging Pile Management Based on Internet of Things Technology for Electric Vehicles. Processes. 2023; 11(5):1561. https://doi.org/10.3390/pr11051561

Chicago/Turabian Style

Li, Zhaiyan, Xuliang Wu, Shen Zhang, Long Min, Yan Feng, Zhouming Hang, and Liqiu Shi. 2023. "Energy Storage Charging Pile Management Based on Internet of Things Technology for Electric Vehicles" Processes 11, no. 5: 1561. https://doi.org/10.3390/pr11051561

APA Style

Li, Z., Wu, X., Zhang, S., Min, L., Feng, Y., Hang, Z., & Shi, L. (2023). Energy Storage Charging Pile Management Based on Internet of Things Technology for Electric Vehicles. Processes, 11(5), 1561. https://doi.org/10.3390/pr11051561

Note that from the first issue of 2016, this journal uses article numbers instead of page numbers. See further details here.

Article Metrics

Back to TopTop