Vibration Characteristics of Concrete Pump Trucks with Multiple Postures and Multiple Conditions Based on the Secondary Development of HyperWorks
Abstract
1. Introduction
2. Finite Element Modeling and Boom Posture Transformation
2.1. Finite Element Modeling
2.2. Geometric Relationship of Booms under Different Postures
3. Excitation Modeling of the Conveying Pipe
3.1. Pumping Stage
3.2. Reversing Stage
4. Secondary Development and Dynamic Response Analysis Based on HyperWorks
4.1. Secondary Development Summary of HyperWorks
4.2. Working Principle of Secondary Development
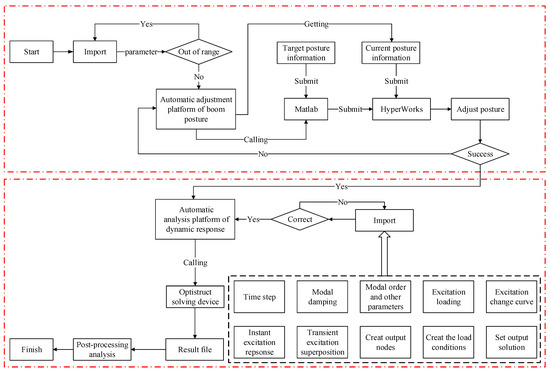
- Input parameters into the platform for automatic adjustment of boom posture. The platform evaluates the parameters input by the user according to the adjustment range of the posture parameters. If the parameters are within the adjustment range of the posture parameters, the next step can be proceeded with. Otherwise, a message is displayed indicating that the parameter is incorrect, and the parameter should be input again.
- Calculate the target posture parameters using Matlab. According to the parameters input by the user, the automatic adjustment platform of the boom posture calls Matlab to calculate and solve the parameters of the target posture, and the final calculation results are submitted to HyperWorks.
- HyperWorks performs a change of boom posture according to the posture parameter information. The automatic adjustment platform of the boom posture will obtain the parameter information of CPT under the current posture and submit these parameters to HyperWorks. HyperWorks will compare the information of the current and target postures. After comparison, posture change of the finite element model will be carried out. Then, the operation will be evaluated, and if the change is successful, the subsequent operation can be carried out. Otherwise, it will return to the automatic adjustment platform of the boom posture and prompt the user to redo.
- Input parameters into the automation analysis platform of dynamic response. Execute relevant settings, including time step, modal damping, modal order, loading of excitation, excitation curve, transient response excitation, superposition of transient excitation, load condition of transient analysis, output nodes, and output solution. The automation dynamic analysis platform evaluates the user’s settings, and carries out the next operation if the parameters are set reasonably; otherwise, a message is displayed indicating that the parameter settings are incorrect and need to be redone.
- Dynamic response analysis. The automation analysis platform of dynamic response will call Optistruct solver to process and analyze the finite element model according to the user’s settings. After the solution is completed, a result file will be generated for post-processing analysis.
4.3. The Secondary Development Platform for Dynamic Response Analysis under Multiple Postures and Multiple Conditions
4.4. Dynamic Response Analysis of CPT with Multiple Postures and Multiple Conditions
5. Experimental Validations
5.1. Test Methods and Procedures
5.2. Analysis of Test Results
6. Conclusions
- Automatic boom posture adjustment technology can aid kinematics analysis, static strength analysis, and dynamic response analysis of CPT.
- Automatic dynamic response analysis technology can assist modal analysis, vibration displacement analysis, dynamic strength analysis, and vehicle vibration stability analysis of CPT.
- By comparing vibration response through experimentation and simulation, it can be seen that the difference between the test value and the simulation value is less than 20%, which verifies the reliability of the analysis method of dynamic response in this paper.
- Through analysis of the pumping excitation and dynamic response of CPT under multiple conditions, it can be seen that the vibration of CPT is mainly composed of pumping frequency and its low-order harmonic components. According to the test results, it is accurate enough to consider only the first five order harmonics of pumping frequency in the simulation model.
- Posture, pumping frequency, and pumping pressure have a great influence on the vibration of CPT. Higher pumping pressure can lead to more intense vibrations. The influence of posture and pumping frequency is complex and depends on the structure mode. Through dynamic analysis, the pumping frequency and harmonic components within 4 Hz have a great impact on the vibration characteristics.
- Future research could focus on the elimination of concrete pumping excitation induced by air injection, dynamic strength of structure analysis, vehicle vibration stability analysis, and low vibration optimization of booms under multiple postures and multiple work conditions.
Author Contributions
Funding
Data Availability Statement
Conflicts of Interest
References
- Yang, P.; Wang, R.; Shao, Y.H.; Lv, P.M. Dynamic Simulation of Concrete Pump Truck’s Boom System Based on Rigid-Flexible Coupling Model. Appl. Mech. Mater. 2012, 246, 989–993. [Google Scholar] [CrossRef]
- Jiang, S.; Zhang, W.; Chen, X.; Cao, G.; Tan, Y.; Xiao, X.; Liu, S.; Yu, Q.; Tong, Z. CFD-DEM simulation research on optimization of spatial posture of concrete pumping boom based on evaluation of minimum pressure loss. Powder Technol. 2022, 403, 117365. [Google Scholar] [CrossRef]
- Chen, W.; Wu, W.; Lu, G.; Tian, G. Simulation Analysis of Concrete Pumping Based on Smooth Particle Hydrodynamics and Discrete Elements Method Coupling. Materials 2022, 15, 4294. [Google Scholar] [CrossRef] [PubMed]
- Fan, C.G.; Zeng, F.L.; Li, D.H.; Liu, L. Simulation Study of the Hydraulic System of Concrete Pumping Truck Based on AMESim. Appl. Mech. Mater. 2012, 1800, 1920–1925. [Google Scholar] [CrossRef]
- Ning, Q.W.; Yu, W.H. Pressure Analysis of Hydraulic Pumping System of Concrete Pump. Adv. Mater. Res. 2011, 383-390, 7543–7549. [Google Scholar]
- Zhou, X.X.; Xu, C.L.; Ren, N.N.; Guo, S.J.; Tian, R.L. Modal Analysis of the Boom System of Truck-Mounted Concrete Pump. Adv. Mater. Res. 2011, 403, 3620–3625. [Google Scholar] [CrossRef]
- Mao, K.L. Modal Analysis of Concrete Pump Truck Boom. Adv. Mater. Res. 2014, 2990, 148–151. [Google Scholar] [CrossRef]
- Ren, W.; Li, Z.; Bi, Y.; Zhao, S.; Peng, B.; Zhou, L. Modeling and Analysis of Truck Mounted Concrete Pump Boom by Virtual Prototyping. J. Robot. 2017, 2017, 1–10. [Google Scholar] [CrossRef]
- Tang, H.B.; Ren, W. Research on rigid–flexible coupling dynamic characteristics of boom system in concrete pump truck. Adv. Mech. Eng. 2015, 7, 1687814015573854. [Google Scholar] [CrossRef]
- Dai, L.; Wang, J.; Zhao, B.; Liu, J. Multi-Body Dynamic PD Control of Concrete Pump Truck Arm System. Appl. Mech. Mater. 2009, 875, 806–810. [Google Scholar] [CrossRef]
- Sun, X.J.; Ye, H.; Fei, S.M. A closed-loop detection and open-loop control strategy for booms of truck-mounted concrete pump. Autom. Constr. 2013, 31, 265–273. [Google Scholar] [CrossRef]
- Cazzulani, G.; Ghielmetti, C.; Resta, F.; Ripamonti, F. Vibration control of flexible structures with an Active Modal Tuned Mass Damper. IFAC Proc. Vol. 2011, 44, 5371–5376. [Google Scholar] [CrossRef]
- Liu, R.; Gao, Y.; Yang, S.; Yang, Y. Vibration Control of the Boom System of Truck-Mounted Concrete Pump Based on Constant-Position Commandless Input Shaping Technique. Shock Vib. 2015, 2015, 1–9. [Google Scholar] [CrossRef]
- Lee, S.J.; Chung, I.S.; Bae, S.Y. Structural design and analysis of CFRP boom for concrete pump truck. Mod. Phys. Lett. B 2019, 33, 1940033. [Google Scholar] [CrossRef]
- Wang, A.L.; Shi, Z.Q.; Yuan, C.X.; Hu, Y.Q. Optimal Design of Concrete Pumping Displacement Control. Adv. Mater. Res. 2011, 422, 238–242. [Google Scholar] [CrossRef]
- Shen, C.; Yi, P.L. Displacement Measuring Method of Flexible Boom Based on MATLAB Video Processing. Appl. Mech. Mater. 2014, 3436, 432–435. [Google Scholar]
- Lombroni, R.; Carusotti, S.; Giorgetti, F.; Scarpari, M.; Buxton, P.; Calabrò, G.; Fanelli, P.; Romanelli, M.; Valdes, E.R.d.V.; Wood, J. Use of MAXFEA-ANSYS tool to study the Electro-Magnetic behaviour of the new ST40 inner vacuum chamber proposal during a plasma VDE. Fusion Eng. Des. 2023, 192, 113611. [Google Scholar] [CrossRef]
- Demircioğlu, U.; Çakır, M.T. Free vibration analysis of curved asymmetric sandwich structures. J. Eng. Res. 2023, 11, 100036. [Google Scholar] [CrossRef]
- Tan, Z.; Chen, H.; Wan, F.; Liao, F.; Gao, Y.; Cai, C. Influence of Complex Load on the Strength and Reliability of Offshore Derrick by Using APDL and Python. Appl. Sci. 2022, 12, 11693. [Google Scholar] [CrossRef]
- Ivanova, V.; Vasilev, P.; Stoianov, I.; Andreev, R.; Boneva, A. Design of a Multifunctional Operating Station Based on Augmented Reality (MOSAR). Cybern. Inf. Technol. 2021, 21, 119–136. [Google Scholar] [CrossRef]
- Lee, R.S.; Lin, Y.H. Development of universal environment for constructing 5-axis virtual machine tool based on modified D-H notation and OpenGL. Robot. Comput. Integr. Manuf. 2010, 26, 253–262. [Google Scholar] [CrossRef]
- Wang, H.; Lu, X.; Cui, W.; Zhang, Z.; Li, Y.; Sheng, C. General inverse solution of six-degrees-of-freedom serial robots based on the product of exponentials model. Assem. Autom. 2018, 38, 361–367. [Google Scholar] [CrossRef]
- You, W.S.; Lee, Y.H.; Oh, H.S.; Kang, G.; Choi, H.R. Design of a 3D-printable, robust anthropomorphic robot hand including intermetacarpal joints. Intell. Serv. Robot. 2019, 12, 1–16. [Google Scholar] [CrossRef]
- Fusi, L.; Farina, A. Flow of a Bingham fluid in a non symmetric inclined channel. J. Non-Newton. Fluid Mech. 2016, 238, 24–32. [Google Scholar] [CrossRef]















| Material | Density (kg/m3) | Elastic Modulus (MPa) | Poisson’s Ratio |
|---|---|---|---|
| Alloy steel | 7.85 × 103 | 2.1 × 105 | 0.300 |
| Rubber pad | 1.63 × 103 | 22.6 | 0.495 |
| Conveyor tube | 7.85 × 103 | 2.1 × 105 | 0.300 |
| Pipe hoop rubber sleeve | 1.63 × 103 | 10.0 | 0.495 |
| Order | Horizontal Posture (Hz) | Small-Arched Posture (Hz) | Big-Arched Posture (Hz) |
|---|---|---|---|
| 1 | 0.16 | 0.18 | 0.15 |
| 2 | 0.20 | 0.24 | 0.20 |
| 3 | 0.54 | 0.36 | 0.33 |
| 4 | 0.60 | 0.39 | 0.38 |
| Posture of boom | Pumping pressure (MPa) | Pumping frequency (Hz) | ||||||
| 0.117 | 0.200 | 0.233 | 0.267 | 0.300 | 0.350 | 0.383 | ||
| Horizontal posture | 7 | 0.024 | 0.023 | 0.026 | 0.018 | 0.019 | 0.028 | 0.016 |
| 10 | 0.030 | 0.034 | 0.028 | 0.027 | 0.030 | 0.042 | 0.027 | |
| Small-arched posture | 7 | 0.190 | 0.075 | 0.160 | / | / | / | / |
| 10 | 0.520 | 0.170 | 0.620 | 0.180 | 0.110 | 0.064 | 0.041 | |
| Big-arched posture | 7 | 0.230 | 0.570 | 0.160 | 0.050 | 0.080 | 0.040 | / |
| 10 | 0.480 | 1.820 | 0.570 | 0.260 | 0.260 | 0.160 | 0.200 | |
| Posture of boom | Pumping pressure (MPa) | Pumping frequency (Hz) | ||||||
| 0.117 | 0.200 | 0.233 | 0.267 | 0.300 | 0.350 | 0.383 | ||
| Horizontal posture | 7 | 0.160 | 0.400 | 0.130 | 0.130 | 0.096 | 0.050 | 0.060 |
| 10 | 0.330 | 0.900 | 0.350 | 0.320 | 0.260 | 0.100 | 0.160 | |
| Small-arched posture | 7 | 0.390 | 0.055 | 0.180 | / | / | / | / |
| 10 | 1.280 | 0.300 | 1.550 | 0.350 | 0.130 | 0.050 | 0.030 | |
| Big-arched posture | 7 | 0.310 | 0.860 | 0.190 | 0.040 | 0.030 | 0.040 | / |
| 10 | 0.710 | 2.90 | 0.900 | 0.400 | 0.250 | 0.130 | 0.110 | |
| Posture of boom | Pumping pressure (MPa) | Pumping frequency (Hz) | ||||||
| 0.117 | 0.200 | 0.233 | 0.267 | 0.300 | 0.350 | 0.383 | ||
| Horizontal posture | 7 | 0.050 | 0.210 | 0.240 | 0.220 | 0.180 | 0.240 | 0.220 |
| 10 | 0.052 | 0.320 | 0.350 | 0.320 | 0.280 | 0.360 | 0.320 | |
| Small-arched posture | 7 | 0.070 | 0.070 | 0.040 | / | / | / | / |
| 10 | 0.160 | 0.100 | 0.130 | 0.120 | 0.050 | 0.040 | 0.070 | |
| Big-arched posture | 7 | 0.082 | 0.073 | 0.030 | 0.034 | 0.020 | 0.070 | / |
| 10 | 0.160 | 0.280 | 0.120 | 0.060 | 0.048 | 0.088 | 0.073 | |
| Project | Pumping Frequency (Hz) | Pumping Capacity (%) | Pumping Pressure (MPa) | Rotation Angle of Turntable (°) | Engine Speed (r/min) | Posture of Boom | Measuring Point Position |
|---|---|---|---|---|---|---|---|
| 1st condition | 0.30 | 44 | 11.2 | −167 | 1447 | Approximately horizontal posture | The end boom |
| 2nd condition | 0.27 | 40 | 10.0 | −171 | 1362 | ||
| 3rd condition | 0.25 | 38 | 9.5 | −168 | 1234 |
| Peak Value | 1 | 2 | 3 | 4 | 5 |
|---|---|---|---|---|---|
| Simulation (Y) | 0.193 | 0.266 | 0.533 | 0.80 | 0.966 |
| Experiment (Y) | 0.187 | 0.242 | 0.476 | 0.672 | 0.938 |
| Difference/% | 3.1 | 9.0 | 10.7 | 16.0 | 2.9 |
| Simulation (Z) | 0.146 | 0.266 | 0.493 | 0.526 | 1.067 |
| Experiment (Z) | 0.140 | 0.289 | 0.554 | 0.602 | 1.055 |
| Difference/% | 4.1 | 8.6 | 12.4 | 14.4 | 1.1 |
Disclaimer/Publisher’s Note: The statements, opinions and data contained in all publications are solely those of the individual author(s) and contributor(s) and not of MDPI and/or the editor(s). MDPI and/or the editor(s) disclaim responsibility for any injury to people or property resulting from any ideas, methods, instructions or products referred to in the content. |
© 2023 by the authors. Licensee MDPI, Basel, Switzerland. This article is an open access article distributed under the terms and conditions of the Creative Commons Attribution (CC BY) license (https://creativecommons.org/licenses/by/4.0/).
Share and Cite
Ren, Y.; Yang, W.; Sun, X.; Zhi, J.; Li, J.; Wang, H. Vibration Characteristics of Concrete Pump Trucks with Multiple Postures and Multiple Conditions Based on the Secondary Development of HyperWorks. Processes 2023, 11, 1483. https://doi.org/10.3390/pr11051483
Ren Y, Yang W, Sun X, Zhi J, Li J, Wang H. Vibration Characteristics of Concrete Pump Trucks with Multiple Postures and Multiple Conditions Based on the Secondary Development of HyperWorks. Processes. 2023; 11(5):1483. https://doi.org/10.3390/pr11051483
Chicago/Turabian StyleRen, Yafeng, Weifeng Yang, Xiaohui Sun, Jinning Zhi, Jie Li, and Haiwei Wang. 2023. "Vibration Characteristics of Concrete Pump Trucks with Multiple Postures and Multiple Conditions Based on the Secondary Development of HyperWorks" Processes 11, no. 5: 1483. https://doi.org/10.3390/pr11051483
APA StyleRen, Y., Yang, W., Sun, X., Zhi, J., Li, J., & Wang, H. (2023). Vibration Characteristics of Concrete Pump Trucks with Multiple Postures and Multiple Conditions Based on the Secondary Development of HyperWorks. Processes, 11(5), 1483. https://doi.org/10.3390/pr11051483

