Ontology-Based Semantic Modeling of Coal Mine Roof Caving Accidents
Abstract
1. Introduction
2. Related Work
2.1. Risk Management of Coal Mines
2.2. Ontology Technology
2.3. Ontology for Accident Analysis in Coal Mines
3. Overall Framework
4. Ontology for the Roof Fall Accidents
4.1. Ontology Construction Process
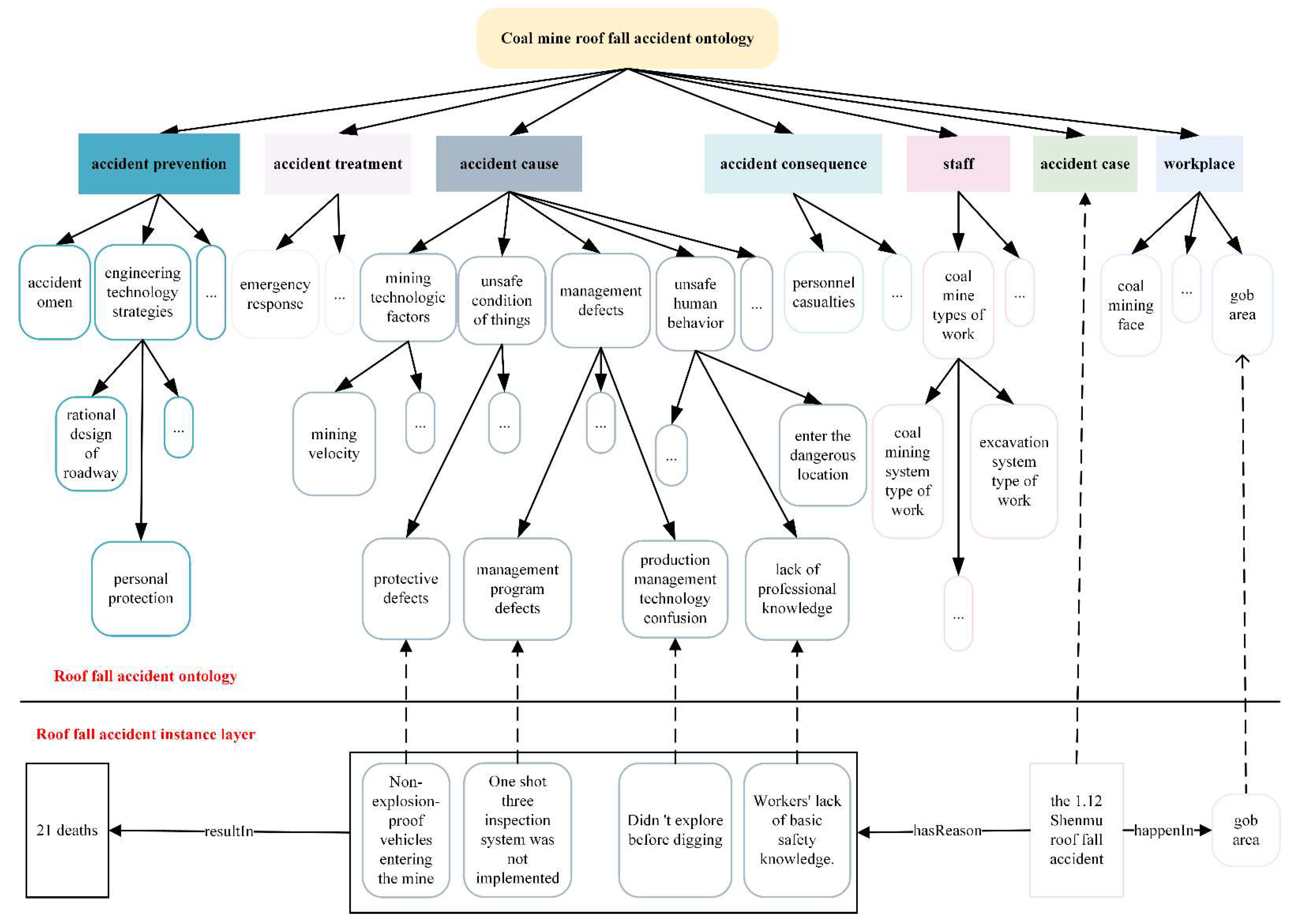
4.2. Class Hierarchy
- (1)
- Accident prevention class
- (2)
- Accident cause class
- (3)
- Accident consequence class
- (4)
- Accident treatment class
- (5)
- Workplace class
- (6)
- Staff class
- (7)
- Accident case class
4.3. Properties
4.4. Framework of Roof Fall Accident Instance
5. Semantic Rules of Roof Fall Accidents
5.1. Semantic Rules Based on Prior Knowledge
5.2. Semantic Rules Based on Data Fusion Method
5.2.1. Rough Set
- (1)
- Decision table construction
- (2)
- Data standardization and discretization
- (3)
- Attribute reduction of rough set
- (4)
- Software based on the rough set
5.2.2. Semantic Rule Example Based on the Rough Set Method
- (1)
- Data acquisition
- (2)
- Discretization of continuous data
- (3)
- Attribute reduction
- (4)
- Rule generation
6. Implementation of Ontology Reasoning Mechanism
6.1. Implementation Environment
6.2. Implementation of Roof Fall Accident Reasoning Using Inference Engineer
6.2.1. Case 1: Accident Omen Reasoning
6.2.2. Case 2: Judgment of Personnel Risk
6.2.3. Case 3: Reasoning of Roof Stability
7. Discussions and Conclusions
7.1. Limitations and Future Study
7.2. Conclusions
Author Contributions
Funding
Data Availability Statement
Conflicts of Interest
References
- Hao, Y. Statistics of China Coalmine Safety Production Accidents from 2003 to 2021 and the Analysis. Energy Technol. Manag. 2023, 48, 192–196. [Google Scholar]
- Jiang, W.; Qu, F.; Zhang, L. Quantitative Identification and Analysis on Hazard Sources of Roof Fall Accident in Coal Mine. Procedia Eng. 2012, 45, 83–88. [Google Scholar] [CrossRef]
- Fuławka, K.; Stolecki, L.; Szumny, M.; Pytel, W.; Jaśkiewicz-Proć, I.; Jakić, M.; Nöger, M.; Hartlieb, P. Roof Fall Hazard Monitoring and Evaluation—State-of-the-Art Review. Energies 2022, 15, 8312. [Google Scholar] [CrossRef]
- Ghosh, G.K.; Sivakumar, C. Application of Underground Microseismic Monitoring for Ground Failure and Secure Longwall Coal Mining Operation: A Case Study in an Indian Mine. J. Appl. Geophys. 2018, 150, 21–39. [Google Scholar] [CrossRef]
- Lu, C.-P.; Dou, L.-M.; Zhang, N.; Xue, J.-H.; Wang, X.-N.; Liu, H.; Zhang, J.-W. Microseismic Frequency-Spectrum Evolutionary Rule of Rockburst Triggered by Roof Fall. Int. J. Rock Mech. Min. Sci. 2013, 64, 6–16. [Google Scholar] [CrossRef]
- Ge, M. Efficient Mine Microseismic Monitoring. Int. J. Coal Geol. 2005, 64, 44–56. [Google Scholar] [CrossRef]
- Małkowski, P.; Juszyński, D. Roof Fall Hazard Assessment with the Use of Artificial Neural Network. Int. J. Rock Mech. Min. Sci. 2021, 143, 104701. [Google Scholar] [CrossRef]
- Isleyen, E.; Duzgun, S.; McKell Carter, R. Interpretable Deep Learning for Roof Fall Hazard Detection in Underground Mines. J. Rock Mech. Geotech. Eng. 2021, 13, 1246–1255. [Google Scholar] [CrossRef]
- Wang, Y.-J.; Zhao, L.-S.; Xu, Y.-S. Analysis of Characteristics of Roof Fall Collapse of Coal Mine in Qinghai Province, China. Appl. Sci. 2022, 12, 1184. [Google Scholar] [CrossRef]
- Tong, R.; Zhai, C.; Jia, Q.; Wu, C.; Liu, Y.; Xue, S. An Interactive Model among Potential Human Risk Factors: 331 Cases of Coal Mine Roof Accidents in China. Int. J. Environ. Res. Public Health 2018, 15, 1144. [Google Scholar] [CrossRef]
- Liang, Y.; Yang, Z.; Qu, L. Mine roof fall prediction technique based on multi-source information fusion. J. Xi’an Univ. Sci. Technol. 2013, 33, 78–83. [Google Scholar] [CrossRef]
- Ghasemi, E.; Ataei, M.; Shahriar, K. Improving the Method of Roof Fall Susceptibility Assessment Based on Fuzzy Approach. Arch. Min. Sci. 2017, 51, 13–32. [Google Scholar] [CrossRef]
- Javadi, M.; Saeedi, G.; Shahriar, K. Fuzzy Bayesian Network Model for Roof Fall Risk Analysis in Underground Coal Mines. IEEE Access 2020, 51, 1863–1883. [Google Scholar] [CrossRef]
- Liu, Q.; Peng, Y.; Li, Z.; Zhao, P.; Qiu, Z. Hazard Identification Methodology for Underground Coal Mine Risk Management—Root-State Hazard Identification. Resour. Policy 2021, 72, 102052. [Google Scholar] [CrossRef]
- Meng, H.; An, X.; Xing, J. A Data-Driven Bayesian Network Model Integrating Physical Knowledge for Prioritization of Risk Influencing Factors. Process Saf. Environ. Prot. 2022, 160, 434–449. [Google Scholar] [CrossRef]
- Zhang, X.; Wang, H.; Yu, H. Neural Network Based Algorithm and Simulation of Information Fusion in the Coal Mine. J. China Univ. Min. Technol. 2007, 17, 595–598. [Google Scholar] [CrossRef]
- Yang, L.; Cormican, K.; Yu, M. Ontology-Based Systems Engineering: A State-of-the-Art Review. Comput. Ind. 2019, 111, 148–171. [Google Scholar] [CrossRef]
- Guo, B.H.W.; Goh, Y.M. Ontology for Design of Active Fall Protection Systems. Autom. Constr. 2017, 82, 138–153. [Google Scholar] [CrossRef]
- Antunes, A.L.; Cardoso, E.; Barateiro, J. Incorporation of Ontologies in Data Warehouse/Business Intelligence Systems—A Systematic Literature Review. Int. J. Inf. Manag. Data Insights 2022, 2, 100131. [Google Scholar] [CrossRef]
- Zhang, S.; Boukamp, F.; Teizer, J. Ontology-Based Semantic Modeling of Construction Safety Knowledge: Towards Automated Safety Planning for Job Hazard Analysis (JHA). Autom. Constr. 2015, 52, 29–41. [Google Scholar] [CrossRef]
- Liang, L. Electric Security Data Integration Framework Based on Ontology Reasoning. Procedia Comput. Sci. 2018, 139, 583–587. [Google Scholar] [CrossRef]
- Xing, X.; Zhong, B.; Luo, H.; Li, H.; Wu, H. Ontology for Safety Risk Identification in Metro Construction. Comput. Ind. 2019, 109, 14–30. [Google Scholar] [CrossRef]
- Cheng, G.; Zhang, Y.; Wang, F.; Zhang, Z.; Guo, Y. Construction and Application of Formal Ontology for Mine. Trans. Nonferrous Met. Soc. China 2011, 21, s577–s582. [Google Scholar] [CrossRef]
- Zhang, B.; Wang, X.; Li, H.; Jiang, M. Knowledge Modeling of Coal Mining Equipments Based on Ontology. IOP Conf. Ser. Earth Environ. Sci. 2017, 69, 012136. [Google Scholar] [CrossRef]
- Wu, P.; Liu, P.; Shu, Y.; Yu, Q.; Ding, E. Ontology Construction and Safety Rule Reasoning of Main Types of Work in Coal Mines. Ind. Mine Autom. 2022, 48, 64–70. [Google Scholar] [CrossRef]
- Zhang, B.; Wang, X.; Li, H.; He, Y. Research on the Construction and Reasoning of Ontology Knowledge Base of Coal Mine Ac-cident Cases. Ind. Mine Autom. 2018, 44, 35–41. [Google Scholar] [CrossRef]
- Zhang, Y.; Li, T.; Li, W.; Pan, L.; Chen, L. Evaluation of Underground Environment Based on Evidence Theory and Ontology Reasoning. China Coal 2018, 44, 130–134. [Google Scholar] [CrossRef]
- Zhang, D.; Meng, L.; Dong, F.; Ding, E.; Zhao, R. Construction of Mine Water Inrush Warning Knowledge Base Based on Ontology. Saf. Coal Mines 2018, 49, 91–95. [Google Scholar] [CrossRef]
- Uschold, M.; Gruninger, M. Ontologies: Principles, Methods and Applications. Knowl. Eng. Rev. 1996, 11, 93–136. [Google Scholar] [CrossRef]
- Corcho, O.; Fernández-López, M.; Gómez-Pérez, A. Methodologies, Tools and Languages for Building Ontologies. Where Is Their Meeting Point? Data Knowl. Eng. 2003, 46, 41–64. [Google Scholar] [CrossRef]
- Qian, J.; Liu, Y. Quantitative Scenario Construction of Typical Disasters Driven by Ontology Data. J. Saf. Sci. Resil. 2023, 4, 159–166. [Google Scholar] [CrossRef]
- Almendros-Jiménez, J.M.; Becerra-Terón, A. Discovery and Diagnosis of Wrong SPARQL Queries with Ontology and Constraint Reasoning. Expert Syst. Appl. 2021, 165, 113772. [Google Scholar] [CrossRef]
- Mosser, M.; Pieressa, F.; Reutter, J.L.; Soto, A.; Vrgoč, D. Querying APIs with SPARQL. Inf. Syst. 2022, 105, 101650. [Google Scholar] [CrossRef]
- Fan, X.; Zuo, M.J. Fault Diagnosis of Machines Based on D–S Evidence Theory. Part 1: D–S Evidence Theory and Its Improvement. Pattern Recognit. Lett. 2006, 27, 366–376. [Google Scholar] [CrossRef]
- de Oliveira Silva, L.G.; de Almeida-Filho, A.T. A Multicriteria Approach for Analysis of Conflicts in Evidence Theory. Inf. Sci. 2016, 346–347, 275–285. [Google Scholar] [CrossRef]
- Si, L.; Wang, Z.; Tan, C.; Liu, X. A Novel Approach for Coal Seam Terrain Prediction through Information Fusion of Improved D–S Evidence Theory and Neural Network. Measurement 2014, 54, 140–151. [Google Scholar] [CrossRef]
- Fan, T.-F.; Liu, D.-R.; Tzeng, G.-H. Rough Set-Based Logics for Multicriteria Decision Analysis. Eur. J. Oper. Res. 2007, 182, 340–355. [Google Scholar] [CrossRef]
- Swiniarski, R.W.; Skowron, A. Rough Set Methods in Feature Selection and Recognition. Pattern Recognit. Lett. 2003, 24, 833–849. [Google Scholar] [CrossRef]
- Zhang, Z.-X.; Wang, L.; Duan, J.; Wang, Y.-M. An Early Warning Method Based on Fuzzy Evidential Reasoning Considering Heterogeneous Information. Int. J. Disaster Risk Reduct. 2022, 82, 103356. [Google Scholar] [CrossRef]
- Huitzil, I.; Molina-Solana, M.; Gómez-Romero, J.; Bobillo, F. Minimalistic Fuzzy Ontology Reasoning: An Application to Building Information Modeling. Appl. Soft Comput. 2021, 103, 107158. [Google Scholar] [CrossRef]
- Pawlak, Z.; Skowron, A. Rudiments of Rough Sets. Inf. Sci. 2007, 177, 3–27. [Google Scholar] [CrossRef]
- Wei, W.; Liang, J. Information Fusion in Rough Set Theory: An Overview. Inf. Fusion 2019, 48, 107–118. [Google Scholar] [CrossRef]
- Qian, Y.; Liang, J.; Li, D.; Zhang, H.; Dang, C. Measures for Evaluating the Decision Performance of a Decision Table in Rough Set Theory. Inf. Sci. 2008, 178, 181–202. [Google Scholar] [CrossRef]
- Pal, S.S.; Kar, S. Time Series Forecasting for Stock Market Prediction through Data Discretization by Fuzzistics and Rule Generation by Rough Set Theory. Math. Comput. Simul. 2019, 162, 18–30. [Google Scholar] [CrossRef]
- Jiang, F.; Sui, Y. A Novel Approach for Discretization of Continuous Attributes in Rough Set Theory. Knowl.-Based Syst. 2015, 73, 324–334. [Google Scholar] [CrossRef]
- Yang, Q.; Dai, X.; Zou, Y. Fisher Discriminant Analysis for Predicting Dynamic Engineering Classification of Stope Roof Stability. Min. Metall. Eng. 2011, 31, 20–23. [Google Scholar]
- Guo, C.; Song, W.; Wei, W. Stope Roof Stability Prediction Based on both SVM and Grid-Search Method. China Saf. Sci. J. 2014, 24, 31–36. [Google Scholar] [CrossRef]
- Chen, Y.-J. Development of a Method for Ontology-Based Empirical Knowledge Representation and Reasoning. Decis. Support Syst. 2010, 50, 1–20. [Google Scholar] [CrossRef]
- Szeremeta, Ł.; Tomaszuk, D. Generating Molecular Entities as Structured Data. SoftwareX 2021, 15, 100733. [Google Scholar] [CrossRef]
- Lališ, A.; Bolčeková, S.; Štumbauer, O. Ontology-Based Reliability Analysis of Aircraft Engine Lubrication System. Transp. Res. Procedia 2020, 51, 37–45. [Google Scholar] [CrossRef]
- Sharma, K.; Marjit, U.; Biswas, U. Efficiently Processing and Storing Library Linked Data Using Apache Spark and Parquet. Inf. Technol. Libr. 2018, 37, 29–49. [Google Scholar] [CrossRef]













| Name | Type | Domains | Ranges |
|---|---|---|---|
| hasMeasures | Object property | accident_case | accident_prevention |
| happenIn | Object property | accident_case | workplace |
| workIn | Object property | staff | workplace |
| hasReason | Object property | accident_case | accident_cause |
| hasAction | Object property | staff | accident_treatment |
| resultIn | Object property | accident_cause | accident_consequence |
| hasSafetyState | Object property | staff | accident_consequence |
| hasEnvironment | Object property | workplace | accident_cause |
| hasDeathToll | Data property | accident_case | positiveinteger |
| occurrenceTime | Data property | accident_case | datetime |
| hasInjuredToll | Data property | accident_case | positiveinteger |
| Object | Condition Attribute | Decision Attribute | |||
|---|---|---|---|---|---|
| U | v1 | v2 | … | vn | S |
| u1 | v11 | v12 | … | v1n | s1 |
| u2 | v21 | v22 | … | v2n | s2 |
| … | … | … | … | … | … |
| un | vn1 | vn2 | … | vnn | sn |
| No. | Uniaxial Compressive Strength of Immediate Roof (MPa) | Rock Quality Designation | Coal Compressive Strength (MPa) | Mining Velocity (m/month) | Roof Hydrological Conditions | Roof Stability |
|---|---|---|---|---|---|---|
| 1 | 30.5 | 65 | 1.2 | 72 | water gushing | medium stable roof |
| 2 | 30.5 | 65 | 1.2 | 72 | water gushing | medium stable roof |
| 3 * | 30.5 | 85 | 2.5 | 105.5 | water spraying | stable roof |
| 4 | 30.5 | 85 | 2.5 | 102.5 | humidity | stable roof |
| 5 | 30.5 | 85 | 1.5 | 84.5 | humidity | stable roof |
| 6 | 53.1 | 85 | 1.2 | 97.5 | humidity | stable roof |
| 7 | 53.1 | 81 | 1.2 | 101 | humidity | stable roof |
| 8 | 53.1 | 81 | 1.2 | 98 | humidity | stable roof |
| 9 | 75.4 | 81 | 0.8 | 85.5 | humidity | medium stable roof |
| 10 * | 75.4 | 77 | 1.2 | 125 | humidity | extremely stable roof |
| 11 | 75.4 | 65 | 0.8 | 81 | humidity | medium stable roof |
| 12 | 75.4 | 65 | 0.6 | 28 | humidity | unstable roof |
| 13 | 75.4 | 65 | 0.6 | 81 | humidity | medium stable roof |
| 14 | 75.4 | 65 | 0.6 | 60.5 | humidity | unstable roof |
| 15 | 75.4 | 65 | 0.8 | 95.5 | humidity | stable roof |
| 16 | 75.4 | 65 | 0.8 | 92 | humidity | stable roof |
| 17 | 45.2 | 75 | 0.8 | 93 | humidity | stable roof |
| 18 | 45.2 | 75 | 0.8 | 120.5 | humidity | extremely stable roof |
| 19 | 45.2 | 85 | 1 | 93.5 | humidity | stable roof |
| 20 * | 45.2 | 85 | 1 | 99.5 | humidity | stable roof |
| 21 | 45.2 | 85 | 0.8 | 105.5 | humidity | stable roof |
| 22 | 45.2 | 85 | 0.8 | 101 | humidity | stable roof |
| 23 | 85.4 | 70 | 0.6 | 43 | water spraying | unstable roof |
| 24 | 85.4 | 70 | 0.6 | 37 | water spraying | unstable roof |
| 25 * | 85.4 | 70 | 0.6 | 42.5 | water spraying | unstable roof |
| 26 | 95.1 | 85 | 1 | 70 | humidity | medium stable roof |
| No. | Reduction Results | Length |
|---|---|---|
| 1 | {rock quality designation, coal compressive strength (MPa), mining velocity (m/month), roof hydrological conditions} | 4 |
| 2 | {uniaxial compressive strength of immediate roof (MPa), rock quality designation, mining velocity (m/month), roof hydrological conditions} | 4 |
| 3 | {uniaxial compressive strength of immediate roof (MPa), coal compressive strength (MPa), mining velocity (m/month), roof hydrological conditions} | 4 |
| No. | Rules |
|---|---|
| 1 | uniaxial compressive strength of immediate roof (MPa)([*, 80.4)) AND coal compressive strength (MPa)([*, 1.4)) AND mining velocity (m/month)([*, 85.0)) AND roof hydrological conditions(water gushing) => roof stability(medium stable roof) |
| 2 | uniaxial compressive strength of immediate roof (MPa)([*, 80.4)) AND coal compressive strength (MPa)([1.4, *)) AND mining velocity (m/month)([88.8, 113.0)) AND roof hydrological conditions(humidity) => roof stability(stable roof) |
| 3 | uniaxial compressive strength of immediate roof (MPa)([*, 80.4)) AND coal compressive strength (MPa)([1.4, *)) AND mining velocity (m/month)([*, 85.0)) AND roof hydrological conditions(humidity) => roof stability(stable roof) |
| 4 | uniaxial compressive strength of immediate roof (MPa)([*, 80.4)) AND coal compressive strength (MPa)([*, 1.4)) AND mining velocity (m/month)([88.8, 113.0)) AND roof hydrological conditions(humidity) => roof stability(stable roof) |
| 5 | uniaxial compressive strength of immediate roof (MPa)([*, 80.4)) AND coal compressive strength (MPa)([*, 1.4)) AND mining velocity (m/month)([85.0, 88.8)) AND roof hydrological conditions(humidity) => roof stability(medium stable roof) |
| 6 | uniaxial compressive strength of immediate roof (MPa)([*, 80.4)) AND coal compressive strength (MPa)([*, 1.4)) AND mining velocity (m/month)([*, 85.0)) AND roof hydrological conditions(humidity) => roof stability(medium stable roof) OR roof stability(unstable roof) |
| 7 | uniaxial compressive strength of immediate roof (MPa)([*, 80.4)) AND coal compressive strength (MPa)([*, 1.4)) AND mining velocity (m/month)([113.0, *)) AND roof hydrological conditions(humidity) => roof stability(extremely stable roof) |
| 8 | uniaxial compressive strength of immediate roof (MPa)([80.4, 90.3)) AND coal compressive strength (MPa)([*, 1.4)) AND mining velocity (m/month)([*, 85.0)) AND roof hydrological conditions(water spraying) => roof stability(unstable roof) |
| 9 | uniaxial compressive strength of immediate roof (MPa)([90.3, *)) AND coal compressive strength (MPa)([*, 1.4)) AND mining velocity (m/month)([*, 85.0)) AND roof hydrological conditions(humidity) => roof stability(medium stable roof) |
Disclaimer/Publisher’s Note: The statements, opinions and data contained in all publications are solely those of the individual author(s) and contributor(s) and not of MDPI and/or the editor(s). MDPI and/or the editor(s) disclaim responsibility for any injury to people or property resulting from any ideas, methods, instructions or products referred to in the content. |
© 2023 by the authors. Licensee MDPI, Basel, Switzerland. This article is an open access article distributed under the terms and conditions of the Creative Commons Attribution (CC BY) license (https://creativecommons.org/licenses/by/4.0/).
Share and Cite
Jin, L.; Liu, Q.; Geng, Y. Ontology-Based Semantic Modeling of Coal Mine Roof Caving Accidents. Processes 2023, 11, 1058. https://doi.org/10.3390/pr11041058
Jin L, Liu Q, Geng Y. Ontology-Based Semantic Modeling of Coal Mine Roof Caving Accidents. Processes. 2023; 11(4):1058. https://doi.org/10.3390/pr11041058
Chicago/Turabian StyleJin, Lingzi, Qian Liu, and Yide Geng. 2023. "Ontology-Based Semantic Modeling of Coal Mine Roof Caving Accidents" Processes 11, no. 4: 1058. https://doi.org/10.3390/pr11041058
APA StyleJin, L., Liu, Q., & Geng, Y. (2023). Ontology-Based Semantic Modeling of Coal Mine Roof Caving Accidents. Processes, 11(4), 1058. https://doi.org/10.3390/pr11041058

