Risk Assessment of Concentralized Distribution Logistics in Cruise-Building Imported Materials
Abstract
1. Introduction
- What important role does CDL-CIM play in cruise construction?
- What risk parameters should be considered in risk assessment?
- How severe are the risks and what is their prioritization?
2. Literature Review
2.1. Cruise-Building Logistics Risk
2.2. FMEA and Its Application in Risk Assessment
2.3. Review Summaries
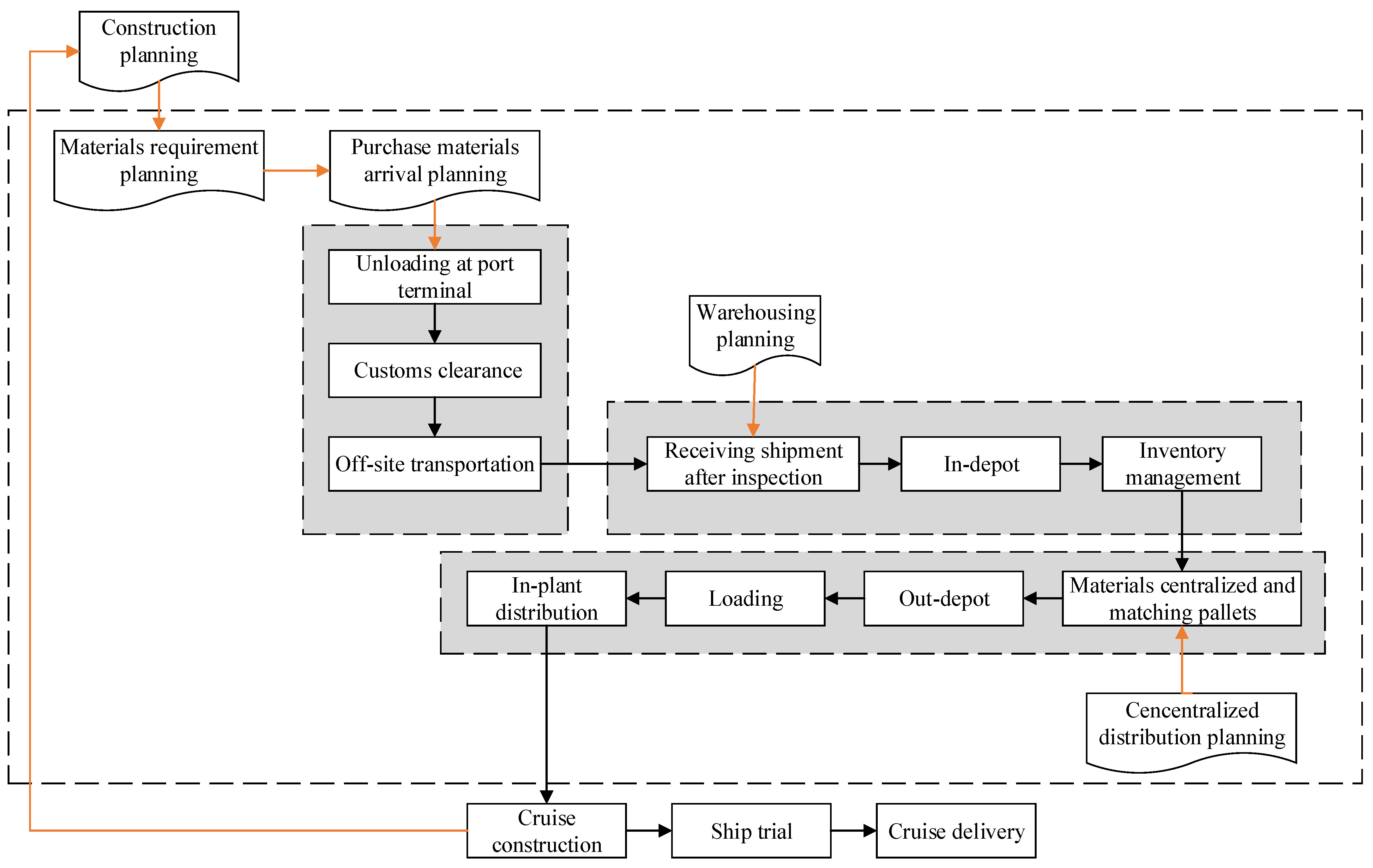
- Analyzing the process of CDL-CIMs takes into account its importance for improving the continuity of cruise construction.
- Identifying risks from the perspective of the whole process, namely transportation, storage, and distribution. Further, considering the severity of consequences in multiple perspectives must be achieved.
- Applying an improved FMEA approach to address the risk assessment problem within uncertainty and vagueness caused by imprecision risk data in the field of CDL-CIMs.
3. Research Framework and Methodology
3.1. Risk Identification
- a.
- Information risk
- b.
- Operation risk
- c.
- Equipment and facilities risk
- d.
- Human and management risk
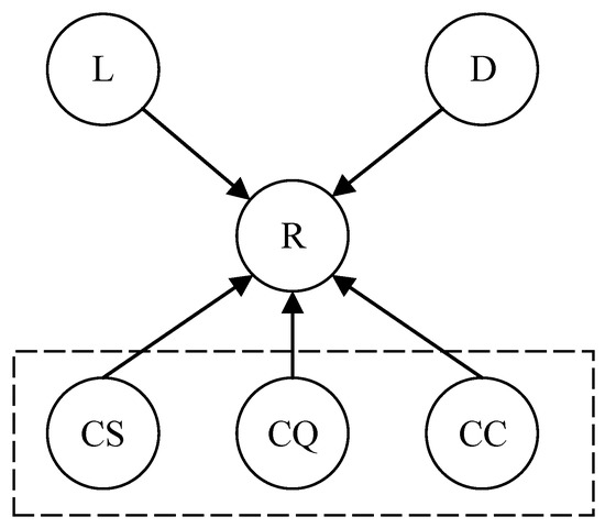
3.2. Risk Parameter Set
3.2.1. The Hierarchical Structure and Evaluation Scale of Risk Parameter
3.2.2. Weight Calculation for Risk Parameters
- a.
- Determination of initial weight with AHP
- b.
- Determination of objective weight with EWM
- c.
- Determine the combination weight
3.3. Establishment of FBR Based on Belief Structures in FMEA
3.4. Risk Prioritization Using RBN and Utility Functions
4. Results and Discussion
4.1. Case Study Results
4.2. Sensitivity Analysis of the Model
4.3. Discussion
5. Conclusions
Author Contributions
Funding
Institutional Review Board Statement
Informed Consent Statement
Data Availability Statement
Acknowledgments
Conflicts of Interest
References
- Mileski, J.P.; Wang, G.; Beacham IV, L.L. Understanding the causes of recent cruise ship mishaps and disasters. Res. Transp. Bus. Manag. 2014, 13, 65–70. [Google Scholar] [CrossRef]
- Lau, Y.Y.; Yip, T. The Asia cruise tourism industry: Current trend and future outlook. Asian J. Shipp. Logist. 2020, 36, 202–213. [Google Scholar] [CrossRef]
- Sun, X.; Feng, X.; Gauri, D. The cruise industry in China: Efforts, progress and challenges. Int. J. Hosp. Manag. 2014, 42, 71–84. [Google Scholar] [CrossRef]
- Wondirad, A. Retracing the past, comprehending the present and contemplating the future of cruise tourism through a meta-analysis of journal publications. Mar. Policy 2019, 108, 103618. [Google Scholar] [CrossRef]
- Hung, K.; Huang, H.; Lyu, J. The means and ends of luxury value creation in cruise tourism: The case of Chinese tourists. J. Hosp. Tour. Manag. 2020, 44, 143–151. [Google Scholar] [CrossRef]
- Xiang, Z.; Yang, J.; Naseem, M.; Xiang, Z. Occupational Health and Safety Risk Assessment of Cruise Ship Construction Based on Improved Intuitionistic Fuzzy TOPSIS Decision Model. Math. Probl. Eng. 2021, 2021, 5966711. [Google Scholar] [CrossRef]
- Liu, B.; Liu, N.; Chen, Y. Diagnostic test decision for suppliers in cruise-building supply chain with information asymmetry. Adv. Eng. Inform. 2021, 49, 101350. [Google Scholar] [CrossRef]
- Könnölä, K.; Kangas, K.; Seppälä, K.; Mäkelä, M.; Lehtonen, T. Considering sustainability in cruise vessel design and construction based on existing sustainability certification systems. J. Clean. Prod. 2020, 259, 120763. [Google Scholar] [CrossRef]
- Ferreira, F.D.A.L. An Empirical Risk Analysis of the Brazilian Shipbuilding Industry. Ph.D. Thesis, Programa de Pós-Graduação em Engenharia de Produção of the Departamento de Engenharia Industrial, Pontifical Catholic University of Rio de Janeiro (PUC-RIO), Rio de Janeiro, Brazil, 2015. [Google Scholar]
- Crispim, J.; Fernandes, J.; Rego, N. Customized risk assessment in military shipbuilding. Reliab. Eng. Syst. Saf. 2020, 197, 106809. [Google Scholar] [CrossRef]
- Zheng, Y.; Ke, J.; Wang, H. Risk Propagation of Concentralized Distribution Logistics Plan Change in Cruise Construction. Processes 2021, 9, 1398. [Google Scholar] [CrossRef]
- Mouschoutzi, M.; Ponis, S. A comprehensive literature review on spare parts logistics management in the maritime industry. Asian J. Shipp. Logist. 2022, 38, 71–83. [Google Scholar] [CrossRef]
- Alfnes, E.; Gosling, J.; Naim, M.; Dreyer, H. Exploring systemic factors creating uncertainty in complex engineer-to-order supply chains: Case studies from Norwegian shipbuilding first tier suppliers. Int. J. Prod. Econ. 2021, 240, 108211. [Google Scholar] [CrossRef]
- Yue, W.; Zhang, Q. Research on the Shipbuilding Supply Chain Risk Control. In Proceedings of the 2008 IEEE International Conference on Automation and Logistics, Qingdao, China, 1–3 September 2008; pp. 2205–2208. [Google Scholar]
- Zhu, J.; Wang, H.; Xu, J. Fuzzy DEMATEL-QFD for Designing Supply Chain of Shipbuilding Materials Based on Flexible Strategies. J. Mar. Sci. Eng. 2021, 9, 1106. [Google Scholar] [CrossRef]
- Wang, J.; Yin, J.; Khan, R.; Wang, S.; Zheng, T. A Study of Inbound Logistics Mode Based on JIT Production in Cruise Ship Construction. Sustainability 2021, 13, 1588. [Google Scholar] [CrossRef]
- Bowles, J.B.; Peláez, C. Fuzzy logic prioritization of failures in a system failure mode, effects and criticality analysis. Reliab. Eng. Syst. Saf. 1995, 50, 203–213. [Google Scholar] [CrossRef]
- Wang, X.; Xia, G.; Zhao, J.; Wang, J.; Yang, Z.; Loughney, S.; Fang, S.; Zhang, S.; Xing, Y.; Liu, Z. A novel method for the risk assessment of human evacuation from cruise ships in maritime transportation. Reliab. Eng. Syst. Saf. 2023, 230, 108887. [Google Scholar] [CrossRef]
- Catelani, M.; Ciani, L.; Venzi, M. Failure modes, mechanisms and effect analysis on temperature redundant sensor stage. Reliab. Eng. Syst. Saf. 2018, 180, 425–433. [Google Scholar] [CrossRef]
- Liu, P.; Li, Y. An improved failure mode and effect analysis method for multi-criteria group decision-making in green logistics risk assessment. Reliab. Eng. Syst. Saf. 2021, 215, 107826. [Google Scholar] [CrossRef]
- Yang, Z.; Bonsall, S.; Wang, J. Fuzzy rule-based Bayesian reasoning approach for prioritization of failures in FMEA. IEEE Trans. Reliab. 2008, 57, 517–528. [Google Scholar] [CrossRef]
- Liu, H.C.; Liu, L.; Bian, Q.; Lin, Q.; Dong, N.; Xu, P. Failure mode and effects analysis using fuzzy evidential reasoning approach and grey theory. Expert Syst. Appl. 2011, 38, 4403–4415. [Google Scholar] [CrossRef]
- Mzougui, I.; Carpitella, S.; Certa, A.; El Felsoufi, Z.; Izquierdo, J. Assessing Supply Chain Risks in the Automotive Industry through a Modified MCDM-Based FMECA. Processes 2020, 8, 579. [Google Scholar] [CrossRef]
- Zheng, H.; Tang, Y. Deng Entropy Weighted Risk Priority Number Model for Failure Mode and Effects Analysis. Entropy 2020, 22, 280. [Google Scholar] [CrossRef] [PubMed]
- Nie, R.X.; Tian, Z.; Wang, X.; Wang, J.; Wang, T. Risk evaluation by FMEA of supercritical water gasification system using multi-granular linguistic distribution assessment. Knowl.-Based Syst. 2018, 162, 185–201. [Google Scholar] [CrossRef]
- Liu, H.C.; You, J.; Li, P.; Su, Q. Failure Mode and Effect Analysis Under Uncertainty: An Integrated Multiple Criteria Decision Making Approach. IEEE Trans. Reliab. 2016, 65, 1380–1392. [Google Scholar] [CrossRef]
- Tooranloo, H.S.; Ayatollah, A. A model for failure mode and effects analysis based on intuitionistic fuzzy approach. Appl. Soft Comput. 2016, 49, 238–247. [Google Scholar] [CrossRef]
- Chai, J.; Xian, S.; Lu, S. Z probabilistic linguistic term sets and its application in multi-attribute group decision making. Fuzzy Optim. Decis. Mak. 2021, 20, s10700–s107021. [Google Scholar] [CrossRef]
- Huang, J.; Li, Z.; Liu, H. New approach for failure mode and effect analysis using linguistic distribution assessments and TODIM method. Reliab. Eng. Syst. Saf. 2017, 167, 302–309. [Google Scholar] [CrossRef]
- Ko, W.C. Exploiting 2-tuple linguistic representational model for constructing HOQ-based failure modes and effects analysis. Comput. Ind. Eng. 2013, 64, 858–865. [Google Scholar] [CrossRef]
- Shan, H.; Tong, Q.; Shi, J.; Zhang, Q. Risk Assessment of Express Delivery Service Failures in China: An Improved Failure Mode and Effects Analysis Approach. J. Theor. Appl. Electron. Commer. Res. 2021, 16, 2490–2514. [Google Scholar] [CrossRef]
- Zhu, J.; Shuai, B.; Li, G.; Chin, K.; Wang, R. Failure mode and effect analysis using regret theory and PROMETHEE under linguistic neutrosophic context. J. Loss Prev. Process Ind. 2020, 64, 104048. [Google Scholar] [CrossRef]
- Chang, C.H.; Kontovas, C.; Yu, Q.; Yang, Z. Risk assessment of the operations of maritime autonomous surface ships. Reliab. Eng. Syst. Saf. 2021, 207, 107324. [Google Scholar] [CrossRef]
- Safaeian, M.; Fathollahi-Fard, A.; Kabirifar, K.; Yazdani, M.; Shapouri, M. Selecting Appropriate Risk Response Strategies Considering Utility Function and Budget Constraints: A Case Study of a Construction Company in Iran. Buildings 2022, 12, 98. [Google Scholar] [CrossRef]
- Bahamid, R.A.; Doh, S.I. A review of risk management process in construction projects of developing countries. In Proceedings of the Global Congress on Construction, Material and Structural Engineering(GCOMSE2017), Johor Bahru, Malaysia, 28–29 August 2017. [Google Scholar]
- Mello, M.H.; Strandhagen, J. Supply chain management in the shipbuilding industry: Challenges and perspectives. Proc. Inst. Mech. Eng. Part M-J. Eng. Marit. Environ. 2011, 225, 261–270. [Google Scholar] [CrossRef]
- Saaty, T.L.; Shang, J. An innovative orders-of-magnitude approach to AHP-based mutli-criteria decision making: Prioritizing divergent intangible humane acts. Eur. J. Oper. Research 2011, 214, 703–715. [Google Scholar] [CrossRef]
- Liu, F.; Zhao, S.; Weng, M.; Liu, Y. Fire risk assessment for large-scale commercial buildings based on structure entropy weight method. Saf. Sci. 2017, 94, 26–40. [Google Scholar] [CrossRef]
- Zhu, J.; Wang, H.; Xu, B. Using Fuzzy AHP-PROMETHEE for Market Risk Assessment of New-Build River Cruises on the Yangtze River. Sustainability 2021, 13, 12932. [Google Scholar] [CrossRef]
- Wan, C.; Yan, X.; Zhang, D.; Qu, Z.; Yang, Z. An advanced fuzzy Bayesian-based FMEA approach for assessing maritime supply chain risks. Transp. Res. Part E-Logist. Transp. Rev. 2019, 125, 222–240. [Google Scholar] [CrossRef]
- Alyami, H.; Lee, P.; Yang, Z.; Riahi, R.; Bonsall, S.; Wang, J. An advanced risk analysis approach for container port safety evaluation. Marit. Policy Manag. 2014, 41, 634–650. [Google Scholar] [CrossRef]
- Gui, D.; Wang, H.; Yu, M. Risk Assessment of Port Congestion Risk during the COVID-19 Pandemic. J. Mar. Sci. Eng. 2022, 10, 150. [Google Scholar] [CrossRef]
- Shahsavar, M.M.; Akrami, M.; Kian, Z.; Gheibi, M.; Fathollahi-Fard, A.; Hajiaghaei-Keshteli, M.; Behzadian, K. Bio-recovery of municipal plastic waste management based on an integrated decision-making framework. J. Ind. Eng. Chem. 2022, 108, 215–234. [Google Scholar] [CrossRef]
- Liu, X.; Tian, G.; Fathollahi-Fard, A.; Mojtahedi, M. Evaluation of ships green degree using a novel hybrid approach combining group fuzzy entropy and cloud technique for the order of preference by similarity to the ideal solution theory. Clean Technol. Environ. Policy 2020, 22, 493–512. [Google Scholar] [CrossRef]
- Khan, R.U.; Yin, J.; Mustafa, F.; Anning, N. Risk assessment for berthing of hazardous cargo vessels using Bayesian networks. Ocean. Coast. Manag. 2021, 210, 105673. [Google Scholar] [CrossRef]







| Risk Category | Risk Factor |
|---|---|
| Information risk IR | Information sharing asymmetry IR1 |
| Document information incompleteness or inaccurateness IR2 | |
| Operation risk OR | Impossibility of timely clearance of materials from customs OR1 |
| Ignorance of good handling practices during the operation of loading and unloading OR2 | |
| Not inspected and registered before storage OR3 | |
| Incorrect materials selection and centralization for pallets OR4 | |
| Improper port terminal operations OR5 | |
| No planned distribution route in the shipyard OR6 | |
| Equipment and facilities risk ER | Machine/equipment such as forklifts breakdown or inadequacy ER1 |
| Limited storage ability and poor environment of warehouse ER2 | |
| Lack of advanced logistics technology ER3 | |
| Human and management risk MR | Poor management for the actors in logistics chain MR1 |
| Improper storage and distribution resource allocation MR2 | |
| Sudden materials requirement planning changes MR3 | |
| Lack of qualified labor force MR4 | |
| Human errors MR5 |
| Parameter | Evaluation | Definition |
|---|---|---|
| Likelihood of occurrence (L) | Unlikely (L1) | Could happen; however, the probability of it happening is very rare (0 to 9%), occurs every six months to a year. |
| Likely (L2) | Chance of happening is relatively high (10 to 69%), occurs every three to six months. | |
| Most likely (L3) | Can happen frequently (70 to 100%), occurs once a month. | |
| Detection (D) | Good (D1) | Easy to detect through routine risk monitoring, so as to prevent risks in advance. |
| Normal (D2) | Possible to detect through continuous risk monitoring and early warning. | |
| Poor (D3) | Difficult or impossible to detect through profound risk monitoring. | |
| Schedule delay (CS) | Minor delay (CS1) | Average delayed hours of materials less than 24 h. |
| Medium delay (CS2) | Average delayed hours of materials between 24 and 48 h. | |
| Serious delay (CS3) | Average delayed hours of materials exceeding 48 h. | |
| Damaged to materials quality (CQ) | Minor damage (CQ1) | The damaged is 0 to 3% of the total; however, it does not affect production use. |
| Medium damage (CQ2) | The damaged is 3 to 8% of the total, and some function affected. | |
| Serious damage (CQ3) | The damaged is over 8% of the total, and some function failed. | |
| Additional cost (CC) | Low (CC1) | Economic loss/additional cost no more than 10% of the expected cost. |
| Medium (CC2) | Economic loss/additional cost between 10 to 30% of the expected cost. | |
| High (CC3) | Economic loss/additional cost more than 30% of the expected cost. |
| Risk Grades | Risk Attitude | Possible Measures |
|---|---|---|
| R1 | Acceptable | No additional controls are required. Ensuring existing risk indicators and controls are maintained. |
| R2 | Moderate | Risk response strategies could be taken to mitigate and prevent risks, which should be implemented before there are risky consequences. |
| R3 | Significant | Considerable resources shall be allocated to control the risk. If the risk impedes work in progress, immediate action should be taken to adjust production schedule. |
| NO. | Risk Evaluation Parameters | Risk Status | ||||||
|---|---|---|---|---|---|---|---|---|
| L | D | CS | CQ | CC | R1 | R2 | R3 | |
| 1 | L1 | D1 | CS1 | CQ1 | CC1 | 1 | 0 | 0 |
| 2 | L1 | D1 | CS1 | CQ1 | CC2 | 0.866 | 0.134 | 0 |
| 3 | L1 | D1 | CS1 | CQ1 | CC3 | 0.866 | 0 | 0.134 |
| … | … | … | … | … | … | … | … | … |
| 241 | L3 | D3 | CS3 | CQ3 | CC1 | 0.134 | 0 | 0.866 |
| 242 | L3 | D3 | CS3 | CQ3 | CC2 | 0 | 0.134 | 0.866 |
| 243 | L3 | D3 | CS3 | CQ3 | CC3 | 0 | 0 | 1 |
| Risk Factors | Risk Status | RIN | Rank | Risk Categories | ||
|---|---|---|---|---|---|---|
| R1 | R2 | R3 | ||||
| MR1 | 17.3% | 36.4% | 46.3% | 50.113 | 1 | MR |
| MR5 | 18.9% | 42.0% | 39.1% | 43.489 | 2 | MR |
| ER2 | 24.2% | 37.3% | 38.5% | 42.472 | 3 | ER |
| OR2 | 23.5% | 41.2% | 35.3% | 39.655 | 4 | OR |
| MR2 | 29.6% | 34.5% | 35.9% | 39.646 | 5 | MR |
| IR1 | 32.4% | 32.2% | 33.6% | 37.152 | 6 | IR |
| OR5 | 19.6% | 48.7% | 31.7% | 36.766 | 7 | OR |
| ER3 | 27.1% | 40.5% | 32.4% | 36.722 | 8 | ER |
| MR3 | 28.6% | 41.8% | 29.6% | 34.066 | 9 | MR |
| OR1 | 29.0% | 42.2% | 28.8% | 33.310 | 10 | OR |
| ER1 | 28.3% | 44.7% | 27.0% | 31.853 | 11 | ER |
| MR4 | 47.6% | 23.5% | 28.9% | 31.726 | 12 | MR |
| IR2 | 33.7% | 41.3% | 25.0% | 29.467 | 13 | IR |
| OR3 | 28.0% | 48.1% | 23.8% | 28.890 | 14 | OR |
| OR4 | 46.5% | 29.6% | 23.9% | 27.325 | 15 | OR |
| OR6 | 32.6% | 48.7% | 18.7% | 23.896 | 16 | OR |
Disclaimer/Publisher’s Note: The statements, opinions and data contained in all publications are solely those of the individual author(s) and contributor(s) and not of MDPI and/or the editor(s). MDPI and/or the editor(s) disclaim responsibility for any injury to people or property resulting from any ideas, methods, instructions or products referred to in the content. |
© 2023 by the authors. Licensee MDPI, Basel, Switzerland. This article is an open access article distributed under the terms and conditions of the Creative Commons Attribution (CC BY) license (https://creativecommons.org/licenses/by/4.0/).
Share and Cite
Cui, Z.; Wang, H.; Xu, J. Risk Assessment of Concentralized Distribution Logistics in Cruise-Building Imported Materials. Processes 2023, 11, 859. https://doi.org/10.3390/pr11030859
Cui Z, Wang H, Xu J. Risk Assessment of Concentralized Distribution Logistics in Cruise-Building Imported Materials. Processes. 2023; 11(3):859. https://doi.org/10.3390/pr11030859
Chicago/Turabian StyleCui, Zhimin, Haiyan Wang, and Jing Xu. 2023. "Risk Assessment of Concentralized Distribution Logistics in Cruise-Building Imported Materials" Processes 11, no. 3: 859. https://doi.org/10.3390/pr11030859
APA StyleCui, Z., Wang, H., & Xu, J. (2023). Risk Assessment of Concentralized Distribution Logistics in Cruise-Building Imported Materials. Processes, 11(3), 859. https://doi.org/10.3390/pr11030859

