Next Article in Journal
Practical Online Characterization of the Properties of Hydrocracking Bottom Oil via Near-Infrared Spectroscopy
Previous Article in Journal
A Model for the Flow Distribution in Dual Cell Density Monoliths
 
 
Font Type:
Arial Georgia Verdana
Font Size:
Aa Aa Aa
Line Spacing:
Column Width:
Background:
Article

Self-Sustaining Control Strategy for Proton-Exchange Membrane Electrolysis Devices Based on Gradient-Disturbance Observation Method

College of Electrical Engineering, Xinjiang University, Urumqi 830017, China
*
Author to whom correspondence should be addressed.
Processes 2023, 11(3), 828; https://doi.org/10.3390/pr11030828
Submission received: 2 January 2023 / Revised: 7 March 2023 / Accepted: 8 March 2023 / Published: 10 March 2023

Abstract

This paper proposes a self-sustaining control model for proton-exchange membrane (PEM) electrolysis devices, aiming to maintain the temperature of their internal operating environment and, thus, improve the electrolysis efficiency and hydrogen production rate. Based on the analysis of energy–substance balance and electrochemical reaction characteristics, an electrothermal-coupling dynamic model for PEM electrolysis devices was constructed. Considering the influence of the input energy–substance and the output hydrogen and oxygen of PEM electrolysis devices on the whole dynamic equilibrium process, the required electrical energy and water molar flow rate are dynamically adjusted so that the temperature of the cathode and the anode is maintained near 338.15 K. The analytical results show that the hydrogen production rate and electrolysis efficiency are increased by 0.275 mol/min and 3.9%, respectively, by linearly stacking 100 PEM electrolysis devices to form a hydrogen production system with constant cathode and anode operating temperatures around 338.15 K in the self-sustaining controlled mode.

1. Introduction

Hydrogen energy has a high energy density and is pollution-free, making it an excellent alternative to fossil fuels [1]. It has become a key part of the strategies aiming at limiting carbon dioxide emissions and achieving global decarbonization. Compared to alkaline electrolysis technology, proton-exchange membrane (PEM) electrolysis technology has the advantages of high current density, low energy consumption, high hydrogen production pressure, and rapid dynamic adjustment [2]. However, temperature has a significant impact on the safe and efficient operation of PEM electrolysis devices within a wide power range, and it is necessary to establish a comprehensive dynamic mathematical model during the physical and chemical transformation processes. By controlling the operating temperature of both the anode and cathode, the hydrogen production rate and electrolysis efficiency can be improved.
Currently, the electrolysis efficiency of PEM electrolysis devices is mainly defined by voltage conversion and energy conversion. In the study of reference [3], the electrolysis efficiency of PEM electrolysis devices is defined as the ratio of the minimum theoretical voltage required for electrolysis to the input voltage. In the study of reference [4], the electrolysis efficiency of PEM electrolysis devices is defined as the ratio of the thermoneutral voltage that does not produce excess heat during the exothermic reaction of electrolyzing water to the input voltage. In the study of reference [5], the electrolysis efficiency of PEM electrolysis devices is defined as the ratio of the high heating value (HHV) voltage derived from the influence of temperature and pressure on the enthalpy of the water electrolysis reaction to the input voltage. In the studies of references [6,7], the electrolysis efficiency of PEM electrolysis devices is defined as the ratio of the produced HHV and low heating value (LHV) of hydrogen gas to the input electrical energy. Considering various losses during the operation of PEM electrolysis devices, the study of reference [8] defines electrolysis efficiency as the ratio of the electrical energy consumed in the electrolysis reaction under ideal and actual states. None of these studies have considered the energy consumption of an external water circulation device during the work process.
The thermal model of a PEM electrolysis device is the basis for temperature control. Currently, PEM electrolysis devices’ lumped heat capacity model is mainly used as their thermal model. Studies [9,10] have shown that the lumped heat capacity model of PEM electrolysis devices is constructed as a thermal model by combining an equivalent circuit model and a mass transport model, but this model treats the anode and the cathode as a whole, thereby ignoring the temperature difference between the two. A study [11] has shown that a lumped heat capacity model is constructed as a thermal model by considering the heat provided by an external circulating water heating device and the heat taken away by the cooling fan, but it ignores the heat generated by the current passing through the anode and cathode. Another study [12] has shown that while gradually increasing the current density of a PEM electrolysis device, a linear thermal model of the operating power and temperature is constructed through the least squares method by measuring its temperature using the temperature sensors and thermal imaging cameras located on its surface, but this model ignores the sudden change in temperature caused by the sudden mutation of current density. Several studies [13,14] have shown that by analyzing the heat generated, lost, and taken away by the cooling device of a PEM electrolysis device, a lumped heat capacity model is constructed as a thermal model, but it ignores the heat taken away by the products.
PEM electrolysis devices are sensitive to temperature changes, and operating at too low or too high temperatures can negatively affect their efficiency and longevity. Therefore, it is important to control the operating temperature of PEM electrolysis devices to ensure their safe, efficient, and sustainable operation. Several studies have explored the impact of temperature on PEM electrolysis devices. One study [15] found that during the start-up phase of a grid-connected PEM electrolysis device, coordinating the power of the heating system with the start-up power of the PEM electrolysis device can raise the operating temperature and improve the electrolysis efficiency. Another study [16] investigated an integrated system consisting of a photovoltaic cell and a PEM electrolysis device and found that pre-heating the water required for electrolysis by absorbing a portion of the heat from the photovoltaic cell and controlling the speed at which it enters the PEM electrolysis device can also improve the efficiency. Another study [17] investigated the impact of temperature on the electrolysis efficiency of PEM electrolysis devices during the entire operating phase and found that maintaining an operating temperature of 60 °C can yield higher efficiency compared to when operating at 20 °C. Additionally, a few studies [18,19] found that operating at higher temperatures within the range of 313.15–353.15 K can effectively reduce the operating voltage of PEM electrolysis devices and improve efficiency. However, it is important to note that operating at excessively high temperatures can also damage the structure of PEM and shorten the lifespan of PEM electrolysis devices, as demonstrated by a previous study [20]. Therefore, a balance between efficiency and safety must be maintained when controlling the operating temperature of PEM electrolysis devices.
Currently, based on the equivalent circuit modeling of PEM electrolysis devices, these models can be classified into steady-state and dynamic models depending on the operating conditions. Research studies [21,22] have shown that a steady-state model can be constructed by fitting the voltage–current characteristic curve of a PEM electrolysis device under constant temperature and pressure conditions, considering the voltage threshold at the beginning of the current stage, and building the model in the form of a series connection of counter electromotive force and resistance. A previous research study [23] has shown that the voltage of an electrolysis device is composed of reversible voltage and overvoltage that characterize three electrolysis reactions, which can be combined to construct a static equivalent circuit model in the form of a series connection of four counter electromotive forces. Another research study [24] has shown that a dynamic equivalent circuit model can be constructed by fitting the current–voltage relationship curve using the least squares regression algorithm based on the voltage response of a PEM electrolysis device under different input currents. The model is in the form of a series connection of a counter electromotive force, a resistance, and two parallel resistance–capacitance combinations, with all parameters in the circuit being treated as constants. Other research studies [25,26] have shown that, based on a static equivalent circuit model of PEM electrolysis devices, the parameters of the model cannot be regarded as constants due to the changes in the input current. By testing the voltage response under different input currents, a dynamic equivalent circuit model in the form of a series connection of a counter electromotive force, a resistance, and two parallel resistance–capacitance combinations can be constructed, where the two parallel resistance–capacitance parameters are the functions of the input current. This model is suitable for operating conditions with dynamic changes in the input current but does not consider the influence of temperature on the model parameters.
Under the premise of external power variation, a PEM device self-sustaining control strategy based on the gradient-disturbance observation method is proposed to maintain the operating temperature of the anode and cathode for high electrolysis efficiency. A dynamic equivalent circuit based on electrothermal-coupling, including the threshold voltage phenomenon, the cathode and anode activation phenomenon, and the energy loss phenomenon, is constructed. It controls the input voltage of the cathode and anode and the molar flow rate of the water outlet, does not require external cooling devices, keeps the operating temperature of the cathode and anode constant near the set value, and can improve the hydrogen production rate and electrolysis efficiency. Based on the construction of an electrothermal-coupling dynamic equivalent circuit of a single electrolysis device, the analysis of the self-sustaining control strategy is carried out by linearly stacking multiple electrolysis devices to form a hydrogen production system.

2. PEM Electrolysis Device’s Basic Structure and Dynamic Equivalent Circuit Model

2.1. PEM Electrolysis Device’s Basic Structure

With the proton-exchange membrane as the center, the catalyst layer, gas diffusion layer, and electrode plate of the anode and cathode are closely connected on both sides in turn and symmetrically form the main part of a PEM electrolysis device. The specific structure is shown in Figure 1.
It is well known that several voltage drops occur when the input voltage is applied to a PEM electrolysis device, namely the reversible voltage, the activation overvoltage, the diffusion overvoltage, and the ohmic overvoltage [26]. Among them, the diffusion overvoltage is two orders of magnitude smaller than the other overvoltages, so this voltage is often neglected. These voltage drops are nonlinearly related to the current [27], and according to Kirchhoff’s voltage law, their voltage representation is specified as follows:
U c e l l = U r e v + U a c t , c a t + U a c t , a n + U o h m
The specific variables in the formula are shown in Table 1.
Among them, the reversible voltage, the cathode and anode activation overvoltage, and the ohmic overvoltage correspond to three chemical phenomena in the electrolysis process: the threshold voltage phenomenon, the cathode and anode activation phenomenon, and the energy loss phenomenon, respectively.

2.2. Threshold Voltage Phenomenon in the Electrolysis Process

The phenomenon that the input voltage to a PEM electrolysis device gradually increases to a certain value before the operating current occurs is called the threshold voltage phenomenon. This voltage is the minimum voltage required for the decomposition of water into hydrogen and oxygen bodies and is called the reversible voltage, which can be expressed by the Nernst equation [19] as follows:
U r e v = 1.229 0.9 × 10 3 ( T c e l l 298.15 ) + R T c e l l 2 F ln ( p H 2 p O 2 1 2 a H 2 O )
The specific parameters and variables in the formula are shown in Table 2.

2.3. Activation Phenomenon of Cathode and Anode in the Electrolysis Process

The activation phenomenon is the transfer or exchange of charged particles between the electrode and the electrolyte during the dynamic hydrogen production process in a PEM electrolysis device, and two layers of charges of opposite signs are formed on both sides of the partition interface, which is a phenomenon influenced by physical and chemical factors, such as operating temperature, catalyst properties, and electrode morphology. The activation overvoltage is the occurrence of some irreversible loss of energy during the conversion process, which acts to drive electrons to or from the electrode during the chemical reaction, and which can be expressed by the Butler–Wolmer equation [28] as follows:
U a c t , c a t = R T c a t α c a t F sinh 1 J 2 J 0 , c a t U a c t , a n = R T a n α a n F sinh 1 J 2 J 0 , a n
The specific parameters and variables in the formula are shown in Table 3.
In this process, a large number of charged particles exist at the interface between the electrode and the electrolyte, and the change in the degree of transfer or exchange of charged particles causes a change in the activation overvoltage of the cathode and the anode, which is accompanied by the formation of a double layer of charges of opposite signs and energy loss on both sides of the interface between the electrode and the electrolyte; this phenomenon and the dynamic process can be described by a resistive-capacitance parallel circuit [29].
The equivalent resistances, Rcat and Ran, which reflect the energy loss of this process, are determined as follows [25]:
R c a t = U a c t , c a t I c e l l R a n = U a c t , a n I c e l l
The specific variables in the formula are shown in Table 4.
The equivalent time constants, τcat and τan, can be used to represent the transition process in which the cathode and anode activation overvoltages reach stability when the excitation current changes, where the equivalent time constant τcat could be estimated as a current function; the proportional relationship exists between τcat and τan can be expressed as follows [25]:
τ c a t = 1.1562 × exp ( I c e l l 4.2672 ) 2 0.09487 + 0.606 τ a n = 0.1 × τ c a t
The specific variables in the formula are shown in Table 5.
The equivalent capacitances, Ccat and Can, in a resistive-capacitance parallel circuit based on the relationship between the equivalent time constants, τcat and τan, and the equivalent resistances, Rcat and Ran, are determined as follows [26]:
τ c a t = C c a t × R c a t = C c a t × U a c t , c a t I c e l l τ a n = C a n × R a n = C a n × U a c t , a n I c e l l
The specific variables in the formula are shown in Table 6.

2.4. Energy Loss Phenomenon in the Electrolysis Process

When a charge passes through the electrode plates and the gas diffusion layers of the cathode and anode, as well as the proton-exchange membrane, part of the electrical energy will be converted into heat energy and dissipated in the water; this phenomenon can be expressed by an equivalent resistance as follows:
U o h m = R o h m × I c e l l R o h m = R m e m + R p l + R e l
The specific parameters and variables in the formula are shown in Table 7.
In summary, the dynamic equivalent circuit of a PEM electrolysis device can be represented as a voltage source, a counter electromotive force, resistance, and two resistive-capacitance structures in series, as shown in Figure 2.
The dynamic adjustment of the operating power can be achieved by adjusting the PEM electrolysis device’s port voltage, which then changes the operating current and affects the changes in the above three phenomena. From the perspective of energy conversion, the complex coupling characteristics between electrical, chemical, and internal energy will affect the efficiency and the rate of the electrolysis process.

3. Electrothermal-Coupling Dynamic Model of PEM Electrolysis Device

3.1. Analysis of Electrothermal Coupling Characteristics Inside PEM Electrolysis Device

When the external input power of the PEM electrolysis device and the internal gas molar flow rates and water molar flow rates change, the internal operating state is changed. The essence mentioned above is a complex energy transformation process between the electrical and chemical energy and the internal energy, as reflected in the interaction and restriction between electrolysis rate and operating temperature. Considering the comprehensive influence of the external input power, water flow, and output gas on heat, the internal temperature of the PEM electrolysis device will change and will then affect the electrolysis efficiency, as shown in Figure 3.

3.2. Effect of Independent Change in Operating Voltage on Heat Generation in the Electrolysis Process

The energy–substance conversion process of electrolytic water is essentially a continuous chemical reaction in which the applied electrical energy stimulates the decomposition of a substance to absorb heat and is not spontaneous under certain conditions. When the input voltage exceeds the thermo-neutral voltage, the heat generated by the internal charge flowing through the resistance is absorbed by the circulating water flow.
The effect of an independent change in operating voltage on heat generation in the electrolysis process is as follows:
d Q c a t , 1 d t = 1 2 U c e l l U t h × I c e l l d Q a n , 1 d t = 1 2 U c e l l U t h × I c e l l
The specific parameters and variables in the formula are shown in Table 8.
Since the PEM electrolysis device is connected to an external DC power supply, when the input power changes, the current thermal effect generated by the charge flowing through the dynamic equivalent circuit resistance responds in seconds, causing a faster variation in heat.

3.3. Effects of Independent Changes in Gas Molar Flow Rates and Water Molar Flow Rates on Heat Loss in the Electrolysis Process

There are two major factors affecting heat loss inside the PEM electrolysis device: gas molar flow rates and water molar flow rates.
The molar flow rates of water decomposition to produce hydrogen, oxygen, and water consumption, which is related to the operating current and Faraday efficiency, can be calculated using Faraday’s law as follows [13]:
F H 2 , g e n = I c e l l 2 F η F F O 2 , g e n = I c e l l 4 F η F F H 2 O , c o n = 1.25 I c e l l 2 F η F
The specific variables of the formula are shown in Table 9.
During the electrolysis process, based on the principle of electro-osmosis and the differences in water concentration and gas pressure between the cathode and anode, the net molar flow rate of water being transferred from the anode to the cathode through the proton-exchange membrane is determined as follows [30]:
F H 2 O , m e m = F H 2 O , e o d + F H 2 O , d i f f F H 2 O , p e
The specific variables of the formula are shown in Table 10.
The effects of the independent changes in the molar rates of gas and water on heat loss during the electrolysis process are determined as follows:
d Q c a t , 2 d t = F H 2 O , o u t c a t × C H 2 O , v , m × ( T c a t T 1 ) + F H 2 , o u t × C H 2 , v , m × ( T c a t T 1 ) F H 2 O , m e m × C H 2 O , v , m × ( T a n T c a t ) d Q a n , 2 d t = F H 2 O , o u t a n + F H 2 O , m e m + F H 2 O , c o n × C H 2 O , v , m + F O 2 , o u t × C O 2 , v , m × ( T a n T 1 )
The specific parameters and variables in the formula are shown in Table 11.
In the electrolysis process, the molar flow rates of water consumption and transmission from the anode to the cathode through the proton-exchange membrane are minute, while the molar flow rates of gas and water outlets at the anode and cathode are relatively large. However, a comprehensive analysis shows that the molar flow rates of gas and water are slower than the operating voltage, resulting in sluggish heat change.

3.4. Effects of Combined Changes in Operating Voltage and Molar Flow Rates of Gas and Water on Heat Loss in the Electrolysis Process

According to the superposition principle, heat variations in the cathode and anode under the two operating conditions mentioned above are superimposed. The combined changes in operating voltage and molar flow rates of gas and water in the electrolysis process affect the heat are as follows:
d Q c a t d t = d Q c a t , 1 d Q c a t , 2 d t d Q a n d t = d Q a n , 1 d Q a n , 2 d t
The specific variables in the formula are shown in Table 12.

3.5. Effect of Heat Change on Operating Temperature

According to the specific heat capacity formula, the operating temperatures of the cathode and the anode are determined as follows:
d T c a t d t = d Q c a t d t 0.5 C t d T a n d t = d Q a n d t 0.5 C t
The specific parameters in the formula are shown in Table 13.
The operating current, gas molar flow rates, and water molar flow rates all affect the balance of internal heat generation and loss, causing a wide range of operating temperature changes, which affects the electrolysis rate and efficiency. The above three are coupled and constrained by each other; therefore, it is necessary to build appropriate control strategies to improve the electrolysis rate and efficiency.

4. PEM Electrolysis Device Self-Sustaining Control Strategy

4.1. PEM Electrolysis Device Self-Sustaining Control Definition

By controlling the input and output energy–substance of the PEM electrolysis device in real time, the operating temperature is dynamically adjusted to keep the efficiency at a high level by using the heat generated and lost during the operation of the PEM electrolysis device, which is defined as “self-sustaining control” in this paper. Specifically, the molar flow rates of the cathode and anode gas and water outlets inside the PEM electrolysis device and the electrical power input from the external DC power supply are adjusted to maintain constant operating temperatures at the cathode and anode. The Faraday efficiency and electrolysis efficiency are optimal when the internal gas pressure is at atmospheric pressure [31,32], and at this time, the molar flow rate of the internal cathode and anode gas outlets is equal to the molar flow rate of the produced gas. The whole control process is aimed at maintaining a constant operating temperature to match the power variation within the constraints of the electrolysis efficiency. This is shown in Figure 4.

4.2. PEM Electrolysis Device’s Electrolysis Efficiency Definition

Based on the high heating value of the hydrogen produced by the PEM electrolysis device, and the external water circulation device that provides water circulation, the electrolysis efficiency is redefined by looking at the overall energy system, as shown in Figure 5.
Assuming the efficiency of the external water circulation device is 0.85, the work it performs is specified as follows:
W w = 0 t F H 2 O , o u t a n + F H 2 O , c o n + F H 2 O , o u t c a t d t × 18 × g × h w 1000 0.85
The specific parameters and variable in the formula are shown in Table 14.
The high heating value of the generated hydrogen is specified as follows:
W H 2 = 0 t F H 2 , g e n d t × Q H 2 , H H V
The specific parameter in the formula is shown in Table 15.
Then, the electrolysis efficiency of the PEM electrolysis device is defined as follows:
η c e l l = W H 2 0 t U c e l l I c e l l d t + W w
The specific variable in the formula is shown in Table 16.

4.3. PEM Electrolysis Device’s Energy Consumption Ratio Definition

The cost-effectiveness of hydrogen production can be calculated by converting the cost of electricity and water consumption. The cost of electricity can take into account surplus power generated from wind, solar, and hydropower, which can significantly reduce the cost of hydrogen production. At the same time, the energy consumed per unit of time to produce one mole of hydrogen is defined as the energy consumption ratio [33], which is expressed as follows:
C E = U c e l l × I c e l l + F H 2 O , o u t a n + F H 2 O , c o n + F H 2 O , o u t c a t × 18 × g × h w 1000 0.85 F H 2 , g e n
The specific variable in the formula is shown in Table 17.

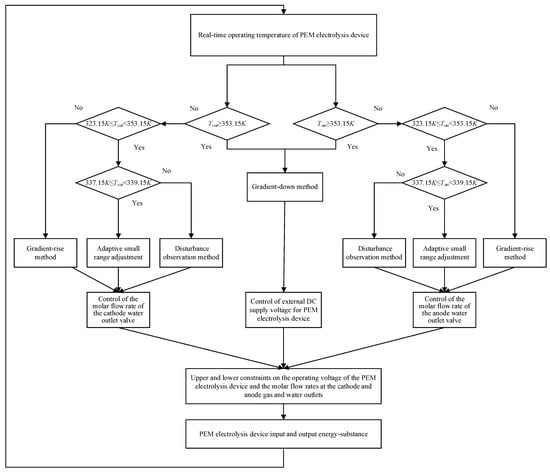
4.4. PEM Electrolysis Device’s Self-Sustaining Control Interval Division

In the PEM electrolysis device, the optimal operating temperature of the cathode and anode is 338.15 K, and the division for the self-sustaining control interval is specified as follows:
(1)
When the operating temperature of the cathode or anode is in the range of 323.15–353.15 K, the disturbance observation method is adopted to adjust the molar flow rate of the cathode or anode water outlet, so that the operating temperature keeps tracking the optimum value of 338.15 K by changing the heat lost internally.
(2)
When the operating temperature of the cathode or anode is lower than 323.15 K, the gradient-rise method is used to reduce the molar flow rate of the cathode or anode water outlet, so that the operating temperature quickly returns to the normal operating temperature by changing the heat lost internally.
(3)
When the operating temperature of the cathode or anode is greater than 353.15 K, the gradient-down method is used to reduce the operating voltage, so that the operating temperature can be quickly restored to the normal operating temperature by changing the generated heat internally.
In summary, and based on the electrothermal-coupling dynamic model of the PEM electrolysis device, the operating voltage and the molar flow rates of water outlet of the cathode and anode are used as the control variables; the molar flow rates of gas outlet of the cathode and anode are used as the disturbance variables; and the operating temperature of the cathode and anode are used as state variables. The gradient-disturbance observation method is used according to the division of operating temperature to make the operating temperature of the cathode and the anode constant under the variation of input power at near the set value of 338.15 K in order to improve the hydrogen production rate and electrolysis efficiency. The details are shown in Figure 6.
The upper and lower bound constraints on the molar flow rates at the cathode and anode gas and water outlets are specified as follows:
F H 2 , o u t = F H 2 , g e n F H 2 O , m e m F H 2 O , o u t c a t 0.14   mol / s F O 2 , o u t = F O 2 , g e n 0 F H 2 O , o u t a n 0.14   mol / s
The direction that causes the fastest change in operating temperature is along the gradient direction of the relationship function between the operating temperature and the cathode and anode water export molar flow rates and operating voltage; this can be performed by adjusting the cathode and anode water export molar flow rates and the operating voltage, followed by adjusting the operating temperature, as determined by the following formula:
T c a t U c e l l = 1 2 × I c e l l 0.5 C t T a n U c e l l = 1 2 × I c e l l 0.5 C t T c a t F H 2 O , o u t c a t = C H 2 O , v , m × ( T c a t T 1 ) 0.5 C t T a n F H 2 O , o u t a n = C H 2 O , v , m × ( T a n T 1 ) 0.5 C t
The learning rate of the gradient method is the step size of the control variable update. The dynamic equivalent circuit of the PEM electrolysis device is a first-order circuit; when the excitation changes abruptly, the response changes dynamically at 1/τ rate, and when τcat is maximum, then the learning rate is set as follows:
α = 0.000001 1 τ c a t
The specific variable in the formula is shown in Table 18.
In the range of T1Tcat < 323.15 K or T1Tan < 323.15 K, a gradient-rise method is used to increase the operating temperature by reducing the molar flow rate of the water outlet in the cathode or the anode as follows:
F H 2 O , o u t c a t = F H 2 O , o u t c a t , n e w = F H 2 O , o u t c a t , o l d α × T c a t F H 2 O , o u t c a t F H 2 O , o u t a n = F H 2 O , o u t a n , n e w = F H 2 O , o u t a n , o l d α × T a n F H 2 O , o u t a n
The specific variables in the formula are shown in Table 19.
In the range of 323.15 K ≤ Tcat < 353.15 K or 323.15 K ≤ Tan < 353.15 K, to make the cathode or the anode operate near the optimal operating temperature of 338.15 K, the operating temperature interval is divided by Tcat = 338.15 K or Tan = 338.15 K, and the disturbance observation method is used within the control variable’s constraint. The current optimal value is continuously accepted to indirectly control Tcat and Tan, and the difference between the new value after disturbance and the old value before disturbance is specified as follows:
Δ F H 2 O , o u t c a t = F H 2 O , o u t c a t , n e w F H 2 O , o u t c a t , o l d Δ F H 2 O , o u t a n = F H 2 O , o u t a n , n e w F H 2 O , o u t a n , o l d
The specific variables in the formula are shown in Table 20.
In the range of 323.15 K ≤ Tcat < 338.15 K or 323.15 K ≤ Tan < 338.15 K, the operating temperature is increased by reducing the molar flow rate of the water outlet in the cathode or the anode as follows:
F H 2 O , o u t c a t = F H 2 O , o u t c a t , n e w Δ F H 2 O , o u t c a t 0 F H 2 O , o u t a n = F H 2 O , o u t a n , n e w Δ F H 2 O , o u t a n 0
In the range of 338.15 K ≤ Tcat < 353.15 K or 338.15 K ≤ Tan < 353.15 K, the operating temperature is reduced by increasing the molar flow rate of the water outlet in the cathode or the anode as follows:
F H 2 O , o u t c a t = F H 2 O , o u t c a t , n e w Δ F H 2 O , o u t c a t > 0 F H 2 O , o u t a n = F H 2 O , o u t a n , n e w Δ F H 2 O , o u t a n > 0
To regulate the operating temperature of the cathode or the anode more smoothly, the operating voltage that changes with the input power is introduced when there is little fluctuation around Tcat = 338.15 K or Tan = 338.15 K, and small amplitude adaptive regulation is used as follows:
F H 2 O , o u t c a t = F H 2 O , o u t c a t , n e w = F H 2 O , o u t c a t , o l d 10 5 U c e l l 337.65 0.5 K < T c a t 338.65 0.5 K F H 2 O , o u t a n = F H 2 O , o u t a n , n e w = F H 2 O , o u t a n , o l d 10 5 U c e l l 337.65 0.5 K < T a n 338.65 0.5 K
In the range of Tcat ≥ 353.15 K or Tan ≥ 353.15 K, the molar flow rate of the water outlet in the cathode or the anode is increased at this time by using the disturbance observation method to reach the upper limit. To reduce the heat generated by the operating current and avoid high-temperature damage, a gradient-down method is used to adjust the operating voltage to reduce the operating current as follows:
U c e l l = U c e l l n e w = U c e l l o l d α × ( T c a t U c e l l + T a n U c e l l )
The specific variables in the formula are shown in Table 21.

5. Example Analysis

5.1. Rated Operating Conditions of the PEM Hydrogen Production System

For PEM water electrolysis devices, the values of αcat and αan are usually taken as 0.5 and 2 [34], respectively, while a is equal to 1 [19], as stated in the literature. In the present study, a single PEM electrolysis device has a rated power of 500 W and a proton-exchange membrane area of 160 cm2, with the anode using Ir-based catalysts and the cathode using Pt-based catalysts. The corresponding J0,cat and J0,an values are 1 × 10−3 and 1 × 10−6 [28], respectively. In most of the literature, during the process of modeling PEM electrolysis devices or stacks, only a single electrolysis device is considered, and it is assumed that all single electrolysis devices in the stack have the same dynamic behavior [35]. Therefore, linear stack parameters are calculated based on the parameters of a single PEM electrolysis device and the number of linearly stacked PEM electrolysis devices. In this study, a simulation experimental analysis is performed by linearly stacking 100 PEM electrolysis devices to form a hydrogen production system. The rated power of the PEM hydrogen production system is 50,000 W, and the specific operating conditions are shown in Table 22.

5.2. Comparative Analysis of Cathode and Anode Operating Temperatures

The same power is input to the PEM hydrogen production system under the uncontrolled mode and the self-sustaining controlled mode operation, and a variable input power comparison simulation experiment is conducted, where the input power is shown in Figure 7.
From the start of the PEM hydrogen production system to the end of the input power change cycle, the self-sustaining controlled mode reaches the normal operating temperature earlier than the uncontrolled mode, and fluctuates around the optimal operating temperature of 338.15 K, as shown in Figure 8 and Figure 9.

5.3. Comparative Analysis of Operating Voltage and Current

From the start of the PEM hydrogen production system to the end of the input power change cycle, due to the temperature being maintained near the optimum value under the self-sustaining controlled mode, the electrochemical reaction rate is accelerated. Compared to the uncontrolled mode, the operating voltage is lower and the operating current is higher, as shown in Figure 10 and Figure 11.

5.4. Comparative Analysis of Hydrogen and Oxygen Production Rates and Production Volumes, as well as Cathode and Anode Water Intake

From the start of the PEM hydrogen production system to the end of the input power change period, due to the self-sustaining controlled mode having a higher operating current than the uncontrolled mode, according to Faraday’s law, the average hydrogen and oxygen production rates are increased by 0.275 mol/min and 0.14 mol/min, respectively, while the hydrogen and oxygen production volumes are increased by 5.5 mol and 2.8 mol, respectively. The water intakes of the anode and cathode are reduced by 1064.3 mol and 1231.8 mol, respectively. The input energy–substance decreases while the output energy–substance increases, as shown in Figure 12, Figure 13, Figure 14, Figure 15, Figure 16 and Figure 17.

5.5. Comparative Analysis of Electrolysis Efficiency and Energy Consumption Ratio

From the start of the PEM hydrogen production system to the end of the input power change period, the self-sustaining controlled mode has a higher electrolysis efficiency and lower energy consumption ratio than the uncontrolled mode, with an increase in electrolysis efficiency of 3.9%, as shown in Figure 18 and Figure 19.

6. Conclusions

Based on the energy–substance conservation principle of PEM electrolysis devices and by taking into account various factors, such as temperature and current, during the operation process, an electrothermal-coupling dynamic model was constructed. A self-sustaining control strategy based on the gradient-disturbance observation method is designed. Without the need for an external cooling device, the temperature of the anode and cathode can be dynamically adjusted using the heat generated and lost during the operation to maintain a high hydrogen production rate and high electrolysis efficiency.
A simulation model of a hydrogen production system with 100 linearly stacked PEM electrolysis devices was built in the MATLAB/Simulink environment. A comparative analysis of the operating temperature, operating voltage, operating current, inlet flow rate, hydrogen and oxygen production volumes, hydrogen production rate, oxygen production rate, electrolysis efficiency, and energy consumption ratio was carried out between the self-sustaining controlled mode and the uncontrolled mode. The following conclusions are obtained:
(1)
The electrothermal-coupling dynamic model of PEM electrolysis devices fully considers factors such as heat carried away by hydrogen and oxygen and difference in temperature between the anode and cathode, which is more in line with the actual situation.
(2)
By considering the efficiency and the work performed by the water circulation device, the PEM hydrogen production system itself and the external water circulation device are regarded as a whole energy–substance system, and a new concept of electrolysis efficiency is defined, which fully reflects the energy–substance conversion of the entire process of electrolyzing water to produce hydrogen.
(3)
The PEM hydrogen production system can maintain the operating temperature of the anode and cathode at around 338.15 K even if the input power changes in the self-sustaining controlled mode.
(4)
The operating voltage of the PEM hydrogen production system in the self-sustaining controlled mode is lower and the operating current is higher than those in the uncontrolled mode.
(5)
In the self-sustaining controlled mode, the PEM hydrogen production system lowers the water intake by 1064.3 mol and 1231.8 mol for the anode and the cathode, respectively, and the average hydrogen and oxygen production rates are increased by 0.275 mol/min and 0.14 mol/min, respectively. The hydrogen and oxygen production volumes are increased by 5.5 mol and 2.8 mol, respectively, while requiring less water.
(6)
In the self-sustaining controlled mode, the electrolysis efficiency of the PEM hydrogen production system is improved by 3.9% compared to the uncontrolled mode, and it has a lower energy consumption ratio.

Author Contributions

Conceptualization and methodology, Z.G. and Y.T.; simulation and analysis, Z.G.; investigation, Y.T.; data curation, Z.G.; writing—original draft preparation, Z.G.; writing—review and editing, Z.G. and Y.T.; supervision, Y.T.; literature research, Z.G. All authors have read and agreed to the published version of the manuscript.

Funding

This research was funded by the Key R & D Projects of Xinjiang Uygur Autonomous Region, grant number 2022B01016 and the Natural Science Foundation of Xinjiang Uygur Autonomous Region, grant number 2022D01C364.

Data Availability Statement

Not applicable.

Conflicts of Interest

The authors declare no conflict of interest.

References

  1. Aubras, F.; Deseure, J.; Kadjo, J.-J.; Dedigama, I.; Majasan, J.; Grondin-Perez, B.; Chabriat, J.-P.; Brett, D. Two-dimensional model of low-pressure PEM electrolyser: Two-phase flow regime, electrochemical modelling and experimental validation. Int. J. Hydrogen Energy 2017, 42, 26203–26216. [Google Scholar] [CrossRef]
  2. Feng, Q.; Yuan, Z.; Liu, G.; Wei, B.; Zhang, Z.; Li, H.; Wang, H. A review of proton exchange membrane water electrolysis on degradation mechanisms and mitigation strategies. J. Power Sources 2017, 366, 33–55. [Google Scholar] [CrossRef]
  3. Tijani, A.S.; Ghani, M.A.; Rahim, A.H.A.; Muritala, I.K.; Mazlan, F.A.B. Electrochemical characteristics of (PEM) electrolyzer under influence of charge transfer coefficient. Int. J. Hydrogen Energy 2019, 44, 27177–27189. [Google Scholar] [CrossRef]
  4. Kumar, S.S.; Himabindu, V. Hydrogen production by PEM water electrolysis—A review. Mater. Sci. Energy Technol. 2019, 2, 442–454. [Google Scholar] [CrossRef]
  5. Dale, N.; Mann, M.; Salehfar, H. Semiempirical model based on thermodynamic principles for determining 6kW proton exchange membrane electrolyzer stack characteristics. J. Power Sources 2008, 185, 1348–1353. [Google Scholar] [CrossRef]
  6. Uchman, W.; Kotowicz, J. Varying load distribution impacts on the operation of a hydrogen generator plant. Int. J. Hydrogen Energy 2021, 46, 39095–39107. [Google Scholar] [CrossRef]
  7. Nasser, M.; Hassan, H. Techno-enviro-economic analysis of hydrogen production via low and high temperature electrolyzers powered by PV/Wind turbines/Waste heat. Energy Convers. Manag. 2023, 278, 116693. [Google Scholar] [CrossRef]
  8. Li, J. Study on Influencing Factors of Hydrogen Production by Electrolyzing Water; Beijing University of Civil Engineering and Architecture: Beijing, China, 2020. [Google Scholar]
  9. Hammoudi, M.; Henao, C.; Agbossou, K.; Dubé, Y.; Doumbia, M. New multi-physics approach for modelling and design of alkaline electrolyzers. Int. J. Hydrogen Energy 2012, 37, 13895–13913. [Google Scholar] [CrossRef]
  10. Correa, G.; Marocco, P.; Muñoz, P.; Falagüerra, T.; Ferrero, D.; Santarelli, M. Pressurized PEM water electrolysis: Dynamic modelling focusing on the cathode side. Int. J. Hydrogen Energy 2021, 47, 4315–4327. [Google Scholar] [CrossRef]
  11. Dang, J.; Yang, F.; Li, Y.; Zhao, Y.; Ouyang, M.; Hu, S. Experiments and microsimulation of high-pressure single-cell PEM electrolyzer. Appl. Energy 2022, 321, 119351. [Google Scholar] [CrossRef]
  12. Guilbert, D.; Vitale, G. Dynamic Emulation of a PEM Electrolyzer by Time Constant Based Exponential Model. Energies 2019, 12, 750. [Google Scholar] [CrossRef]
  13. García-Valverde, R.; Espinosa, N.; Urbina, A. Simple PEM water electrolyser model and experimental validation. Int. J. Hydrogen Energy 2012, 37, 1927–1938. [Google Scholar] [CrossRef]
  14. García-Valverde, R.; Miguel, C.; Martínez-Béjar, R.; Urbina, A. Optimized photovoltaic generator–water electrolyser coupling through a controlled DC–DC converter. Int. J. Hydrog. Energy 2008, 33, 5352–5362. [Google Scholar] [CrossRef]
  15. Rauls, E.; Hehemann, M.; Keller, R.; Scheepers, F.; Müller, M.; Stolten, D. Favorable Start-Up behavior of polymer electrolyte membrane water electrolyzers. Appl. Energy 2023, 330, 120350. [Google Scholar] [CrossRef]
  16. Cilogulları, M.; Erden, M.; Karakilcik, M.; Dincer, I. Investigation of hydrogen production performance of a Photovoltaic and Thermal System. Int. J. Hydrogen Energy 2016, 42, 2547–2552. [Google Scholar] [CrossRef]
  17. Ali, D.; Gazey, R.; Aklil, D. Developing a thermally compensated electrolyser model coupled with pressurised hy-drogen storage for modelling the energy efficiency of hydrogen energy storage systems and identifying their operation per-formance issues. Renew. Sust. Energ. Rev. 2016, 66, 27–37. [Google Scholar] [CrossRef]
  18. Chandesris, M.; Médeau, V.; Guillet, N.; Chelghoum, S.; Thoby, D.; Fouda-Onana, F. Membrane degradation in PEM water electrolyzer: Numerical modeling and experimental evidence of the influence of temperature and current density. Int. J. Hydrogen Energy 2015, 40, 1353–1366. [Google Scholar] [CrossRef]
  19. Wang, Z.; Wang, X.; Chen, Z.; Liao, Z.; Xu, C.; Du, X. Energy and exergy analysis of a proton exchange membrane water electrolysis system without additional internal cooling. Renew. Energy 2021, 180, 1333–1343. [Google Scholar] [CrossRef]
  20. Liu, X.; Yin, Y.; Li, M.; Yang, C.; Li, T. Development and test of a low cost new PEM water electrolyzer. Space Med. Med. Eng. 2020, 33, 350–355. [Google Scholar]
  21. Atlam, O.; Kolhe, M. Equivalent electrical model for a proton exchange membrane (PEM) electrolyser. Energy Convers. Manag. 2011, 52, 2952–2957. [Google Scholar] [CrossRef]
  22. Keddar, M.; Zhang, Z.; Periasamy, C.; Doumbia, M.L. Power quality improvement for 20 MW PEM water electrolysis system. Int. J. Hydrog. Energy 2022, 47, 40184–40195. [Google Scholar] [CrossRef]
  23. Tjarks, G.; Gibelhaus, A.; Lanzerath, F.; Müller, M.; Bardow, A.; Stolten, D. Energetically-optimal PEM electrolyzer pressure in power-to-gas plants. Appl. Energy 2018, 218, 192–198. [Google Scholar] [CrossRef]
  24. Guilbert, D.; Vitale, G. Experimental Validation of an Equivalent Dynamic Electrical Model for a Proton Exchange Mem-brane Electrolyzer. In Proceedings of the 2018 IEEE International Conference on Environment and Electrical Engineering and 2018 IEEE Industrial and Commercial Power Systems Europe (EEEIC/I&CPS Europe), Palermo, Italy, 12–15 June 2018; pp. 1–6. [Google Scholar]
  25. Hernández-Gómez, Á.; Ramirez, V.; Guilbert, D.; Saldivar, B. Development of an adaptive static-dynamic electrical model based on input electrical energy for PEM water electrolysis. Int. J. Hydrogen Energy 2020, 45, 18817–18830. [Google Scholar] [CrossRef]
  26. Hernández-Gómez, Á.; Ramirez, V.; Guilbert, D.; Saldivar, B. Cell voltage static-dynamic modeling of a PEM electrolyzer based on adaptive parameters: Development and experimental validation. Renew. Energy 2021, 163, 1508–1522. [Google Scholar] [CrossRef]
  27. Lebbal, M.; Lecœuche, S. Identification and monitoring of a PEM electrolyser based on dynamical modelling. Int. J. Hydrog. Energy 2009, 34, 5992–5999. [Google Scholar] [CrossRef]
  28. Han, B.; Steen, S.M.; Mo, J.; Zhang, F.-Y. Electrochemical performance modeling of a proton exchange mem-brane electrolyzer cell for hydrogen energy. Int. J. Hydrog. Energy 2015, 40, 7006–7016. [Google Scholar] [CrossRef]
  29. da Costa Lopes, F.; Watanabe, E.H. Experimental and theoretical development of a PEM electrolyzer model applied to energy storage systems. In Proceedings of the 2009 Brazilian Power Electronics Conference, Bonito-Mato Grosso do Sul, Brazil, 27 September–1 October 2009; pp. 775–782. [Google Scholar]
  30. Nafchi, F.M.; Afshari, E.; Baniasadi, E.; Javani, N. A parametric study of polymer membrane electrolyser performance, energy and exergy analyses. Int. J. Hydrog. Energy 2018, 44, 18662–18670. [Google Scholar] [CrossRef]
  31. Yodwong, B.; Guilbert, D.; Phattanasak, M.; Kaewmanee, W.; Hinaje, M.; Vitale, G. Faraday’s Efficiency Modeling of a Proton Exchange Membrane Electrolyzer Based on Experimental Data. Energies 2020, 13, 4792. [Google Scholar] [CrossRef]
  32. Yiğit, T.; Selamet, O.F. Mathematical modeling and dynamic Simulink simulation of high-pressure PEM electrolyzer system. Int. J. Hydrog. Energy 2016, 41, 13901–13914. [Google Scholar] [CrossRef]
  33. Ursua, A.; Gandia, L.M.; Sanchis, P. Hydrogen Production from Water Electrolysis: Current Status and Future Trends. Proc. IEEE 2012, 100, 410–426. [Google Scholar] [CrossRef]
  34. Marangio, F.; Santarelli, M.; Calì, M. Theoretical model and experimental analysis of a high pressure PEM water electrolyser for hydrogen production. Int. J. Hydrog. Energy 2009, 34, 1143–1158. [Google Scholar] [CrossRef]
  35. Olivier, P.; Bourasseau, C.; Bouamama, P.B. Low-temperature electrolysis system modelling: A review. Renew. Sustain. Energy Rev. 2017, 78, 280–300. [Google Scholar] [CrossRef]
Figure 1. The specific structure of the PEM electrolysis device.
Figure 1. The specific structure of the PEM electrolysis device.
Processes 11 00828 g001
Figure 2. Dynamic equivalent circuit of a PEM electrolysis device.
Figure 2. Dynamic equivalent circuit of a PEM electrolysis device.
Processes 11 00828 g002
Figure 3. The effect of the combined changes in operating voltage, gas, and water flow rate on operating temperature.
Figure 3. The effect of the combined changes in operating voltage, gas, and water flow rate on operating temperature.
Processes 11 00828 g003
Figure 4. Self-sustaining control definition.
Figure 4. Self-sustaining control definition.
Processes 11 00828 g004
Figure 5. Definition of electrolysis efficiency.
Figure 5. Definition of electrolysis efficiency.
Processes 11 00828 g005
Figure 6. Flow chart of the self-sustaining control strategy.
Figure 6. Flow chart of the self-sustaining control strategy.
Processes 11 00828 g006
Figure 7. Input power of the PEM hydrogen production system.
Figure 7. Input power of the PEM hydrogen production system.
Processes 11 00828 g007
Figure 8. Cathode operating temperature.
Figure 8. Cathode operating temperature.
Processes 11 00828 g008
Figure 9. Anode operating temperature.
Figure 9. Anode operating temperature.
Processes 11 00828 g009
Figure 10. Operating voltage.
Figure 10. Operating voltage.
Processes 11 00828 g010
Figure 11. Operating current.
Figure 11. Operating current.
Processes 11 00828 g011
Figure 12. Hydrogen production rate.
Figure 12. Hydrogen production rate.
Processes 11 00828 g012
Figure 13. Oxygen production rate.
Figure 13. Oxygen production rate.
Processes 11 00828 g013
Figure 14. Hydrogen production volume.
Figure 14. Hydrogen production volume.
Processes 11 00828 g014
Figure 15. Oxygen production volume.
Figure 15. Oxygen production volume.
Processes 11 00828 g015
Figure 16. Cathode water intake.
Figure 16. Cathode water intake.
Processes 11 00828 g016
Figure 17. Anode water intake.
Figure 17. Anode water intake.
Processes 11 00828 g017
Figure 18. Electrolysis efficiency.
Figure 18. Electrolysis efficiency.
Processes 11 00828 g018
Figure 19. Energy consumption ratio.
Figure 19. Energy consumption ratio.
Processes 11 00828 g019
Table 1. Variables of the operating voltage formula.
Table 1. Variables of the operating voltage formula.
SymbolNameUnit
VariablesUcellOperating voltageV
UrevReversible voltageV
Uact,catCathode activation overvoltageV
Uact,anAnode activation overvoltageV
UohmOhmic overvoltageV
Table 2. Parameters and variables of the reversible voltage formula.
Table 2. Parameters and variables of the reversible voltage formula.
SymbolNameUnit
ParametersRUniversal gas constantJ/(mol·K)
FFaraday constantC/mol
a H 2 O Water activity in the anode-
VariablesTcellOperating temperatureK
p H 2 Hydrogen pressure in the cathodePa
p O 2 Oxygen pressure in the anodePa
Table 3. Activation overvoltage formula’s parameters and variables.
Table 3. Activation overvoltage formula’s parameters and variables.
SymbolNameUnit
ParametersαcatTypical values for the charge transfer coefficient at the cathode-
αanTypical values for the charge transfer coefficient at the anode-
J0,catExchange current density on the cathode electrodeA/cm2
J0,anExchange current density on the anode electrodeA/cm2
VariablesTcatOperating temperature of the cathodeK
TanOperating temperature of the anodeK
JCurrent density on the electrodeA/cm2
Table 4. Variables of the equivalent resistance formula.
Table 4. Variables of the equivalent resistance formula.
SymbolNameUnit
VariablesRcatEquivalent resistance of the cathodeΩ
RanEquivalent resistance of the anodeΩ
IcellOperating currentA
Table 5. Variables of the equivalent time constant formula.
Table 5. Variables of the equivalent time constant formula.
SymbolNameUnit
VariablesτcatEquivalent time constant of the cathodes
τanEquivalent time constant of the anodes
Table 6. Variables of the equivalent capacitance formula.
Table 6. Variables of the equivalent capacitance formula.
SymbolNameUnit
VariablesCcatEquivalent capacitance of the cathodeF
CanEquivalent capacitance of the anodeF
Table 7. Parameters and variables of the ohmic overvoltage formula.
Table 7. Parameters and variables of the ohmic overvoltage formula.
SymbolNameUnit
ParametersRplResistance of cathode and anode electrodesΩ
RelResistance of cathode and anode gas diffusion layersΩ
VariablesRmemResistance of proton-exchange membraneΩ
RohmPEM electrolysis device internal resistanceΩ
Table 8. Parameters and variables of the heat formula for independent change in operating voltage.
Table 8. Parameters and variables of the heat formula for independent change in operating voltage.
SymbolNameUnit
ParametersUthThermo-neutral voltageV
VariablesQcat,1Cathode heat when operating voltage varies independentlyJ
Qan,1Anode heat when operating voltage varies independentlyJ
Table 9. Formula variables for molar flow rates of water decomposition to produce hydrogen, oxygen, and water consumption.
Table 9. Formula variables for molar flow rates of water decomposition to produce hydrogen, oxygen, and water consumption.
SymbolNameUnit
Variables F H 2 , g e n Molar flow rate of hydrogen generation at the cathodemol/s
F O 2 , g e n Molar flow rate of oxygen generation at the anodemol/s
F H 2 O , c o n Molar flow rate of water consumed at the anodemol/s
ηFFaraday efficiency-
Table 10. Net water molar flow formula’s variables.
Table 10. Net water molar flow formula’s variables.
SymbolNameUnit
Variables F H 2 O , m e m Net molar flow rate of water through the proton-exchange membranemol/s
F H 2 O , e o d Molar flow rate of water from the anode to the cathode due to electro-osmoticmol/s
F H 2 O , d i f f Molar flow rate of water due to diffusion from the anode to the cathodemol/s
F H 2 O , p e Molar flow rate of water from the cathode to the anode due to the pressure effectmol/s
Table 11. Parameters and variables of the heat formula for the independent variation in the molar flow rates of gas and water.
Table 11. Parameters and variables of the heat formula for the independent variation in the molar flow rates of gas and water.
SymbolNameUnit
ParametersT1Environmental temperatureK
C H 2 O , v , m Constant capacity for the molar-specific heat capacity of waterJ/(mol·K)
VariablesQcat,2Cathode heat due to independent changes in molar flow rates of gas and waterJ
Qan,2Anode heat due to independent changes in molar flow rates of gas and waterJ
F H 2 O , o u t c a t Molar flow rate of the water outlet in the cathodemol/s
F H 2 , o u t Molar flow rate of the hydrogen outlet in the cathodemol/s
F H 2 O , o u t a n Molar flow rate of the water outlet in the anodemol/s
F O 2 , o u t Molar flow rate of the oxygen outlet in the anodemol/s
C H 2 , v , m Constant capacity for the molar-specific heat capacity of hydrogenJ/(mol·K)
C O 2 , v , m Constant capacity for the molar-specific heat capacity of oxygenJ/(mol·K)
Table 12. Variables of the heat formula for combined changes in operating voltage and molar flow rates of gas and water.
Table 12. Variables of the heat formula for combined changes in operating voltage and molar flow rates of gas and water.
SymbolNameUnit
VariablesQcatCathode heat due to combined changes in operating voltage and molar flow rates of gas and waterJ
QanAnode heat due to combined changes in operating voltage and molar flow rates of gas and waterJ
Table 13. Parameters of the operating temperature formula.
Table 13. Parameters of the operating temperature formula.
SymbolNameUnit
VariablesCtPEM electrolysis device’s thermal capacityJ/K
Table 14. Parameters and variable of the formula for the external water circulation device’s work.
Table 14. Parameters and variable of the formula for the external water circulation device’s work.
SymbolNameUnit
ParametersgGravitational accelerationm/s2
hwWater refill tank heightm
VariableWwWork performed by the external water circulation deviceJ
Table 15. Parameter of the high heating value formula for the production of hydrogen.
Table 15. Parameter of the high heating value formula for the production of hydrogen.
SymbolNameUnit
Parameter Q H 2 , H H V High heating value per mole of hydrogenJ/mol
Table 16. Variable of the electrolysis efficiency definition formula.
Table 16. Variable of the electrolysis efficiency definition formula.
SymbolNameUnit
VariableηcellElectrolysis efficiency-
Table 17. Variable of the energy consumption ratio formula.
Table 17. Variable of the energy consumption ratio formula.
SymbolNameUnit
VariableCEEnergy consumption ratioJ/mol/s
Table 18. Variable of the gradient method learning rate formula.
Table 18. Variable of the gradient method learning rate formula.
SymbolNameUnit
VariableαLearning rate of gradient method-
Table 19. Variables of the gradient-rise method formula.
Table 19. Variables of the gradient-rise method formula.
SymbolNameUnit
Variables F H 2 O , o u t c a t , n e w New value after updating the molar flow rate of the water outlet in the cathodemol/s
F H 2 O , o u t c a t , o l d Old value before updating the molar flow rate of the water outlet in the cathodemol/s
F H 2 O , o u t a n , n e w New value after updating the molar flow rate of the water outlet in the anodemol/s
F H 2 O , o u t a n , o l d Old value before updating the molar flow rate of the water outlet in the anodemol/s
Table 20. Variables of the formula for the disturbance observation method.
Table 20. Variables of the formula for the disturbance observation method.
SymbolNameUnit
Variables Δ F H 2 O , o u t c a t Difference between the new value and the old value of the molar flow rate at the water outlet in the cathode after and before the updatemol/s
Δ F H 2 O , o u t a n Difference between the new value and the old value of the molar flow rate at the water outlet in the anode after and before the updatemol/s
Table 21. Variables of the gradient-down method formula.
Table 21. Variables of the gradient-down method formula.
SymbolNameUnit
Variables U c e l l n e w New value after operating voltage updatemol/s
U c e l l o l d Old value before operating voltage updatemol/s
Table 22. Parameters of the PEM hydrogen production system’s rated operating conditions.
Table 22. Parameters of the PEM hydrogen production system’s rated operating conditions.
SymbolNameValueUnit
ParametersPcellRated power50,000W
TanAnode operating temperature338.15K
TcatCathode operating temperature338.15K
F H 2 O , o u t a n Molar flow rate of the anode water outlet1.4mol/s
F H 2 O , o u t c a t Molar flow rate of the cathode water outlet2mol/s
ηcellElectrolysis efficiency74.3%-
ncellNumber of stacked PEM electrolysis devices100-
AmemPEM area160cm2
aWater activity in the anode1-
αcatTypical values for the charge transfer coefficient at the cathode0.25-
αanTypical values for the charge transfer coefficient at the anode0.8-
J0,catExchange current density on the cathode electrode10−3-
J0,anExchange current density on the anode electrode10−6-
Disclaimer/Publisher’s Note: The statements, opinions and data contained in all publications are solely those of the individual author(s) and contributor(s) and not of MDPI and/or the editor(s). MDPI and/or the editor(s) disclaim responsibility for any injury to people or property resulting from any ideas, methods, instructions or products referred to in the content.

Share and Cite

MDPI and ACS Style

Gao, Z.; Tian, Y. Self-Sustaining Control Strategy for Proton-Exchange Membrane Electrolysis Devices Based on Gradient-Disturbance Observation Method. Processes 2023, 11, 828. https://doi.org/10.3390/pr11030828

AMA Style

Gao Z, Tian Y. Self-Sustaining Control Strategy for Proton-Exchange Membrane Electrolysis Devices Based on Gradient-Disturbance Observation Method. Processes. 2023; 11(3):828. https://doi.org/10.3390/pr11030828

Chicago/Turabian Style

Gao, Zihang, and Yizhi Tian. 2023. "Self-Sustaining Control Strategy for Proton-Exchange Membrane Electrolysis Devices Based on Gradient-Disturbance Observation Method" Processes 11, no. 3: 828. https://doi.org/10.3390/pr11030828

APA Style

Gao, Z., & Tian, Y. (2023). Self-Sustaining Control Strategy for Proton-Exchange Membrane Electrolysis Devices Based on Gradient-Disturbance Observation Method. Processes, 11(3), 828. https://doi.org/10.3390/pr11030828

Note that from the first issue of 2016, this journal uses article numbers instead of page numbers. See further details here.

Article Metrics

Back to TopTop