The Integrated Rescheduling Problem of Berth Allocation and Quay Crane Assignment with Uncertainty
Abstract
:1. Introduction
2. Problem Formulation
3. Model Formulation
- (1)
- All quay cranes are of the same type and quality and do not break down during operation.
- (2)
- Handling operations will not cause an impact on the balance of the vessel.
- (3)
- The waiting time for trucks and tugboats is negligible.
- (4)
- The channel and berth water depths do not affect the vessels.
- (5)
- The terminal is informed immediately after the vessel has been delayed.
3.1. Notations
- Parameters and Sets:
- V: Set of vessels, the number of vessels i = |V|.
- li: The length of the vessel i.
- Si: QCs capacity demand of vessel i was given as a number of QC-hours.
- K: Set of QCs, k = 1, 2,..., |K|, where |K| denotes the total number of QCs.
- [ak,bk]: The movement range of QC k.
- ω: QC interference exponent.
- qimin: The minimum number of QCs that must be assigned to vessel i.
- qimax: The maximum number of QCs that can be assigned to vessel i.
- t: Set of one-hour periods, t = 1, 2, 3,... T, T is the planning horizon.
- L: Length of berth.
- Bi: Best berthing position of vessel i.
- σ: Berth deviation factor, which refers to the increased proportion in QC-hours demand caused by per unit the distance between the vessel’s berthing position and the best berthing position.
- SPi: Arrival time of vessel i.
- EBi0: Original departure time.
- λi: Vessel i handling at berth at the time of rescheduling is 1, and 0 otherwise.
- φi: Equal to 1 if vessel i is unscheduled, 0 otherwise.
- δi: Equal to 1 if vessel i has been moved before this rescheduling time, 0 otherwise.
- m: The maximum distance a vessel can be moved.
- M: A large enough positive number.
- Variables:
- Ri: Integer, number of quay cranes assigned to vessel i.
- Di: Continuous, handling time of vessel i.
- K: Continuous, wait time of vessel i.
- EBi: Continuous, departure time of vessel i.
- Δ1i: Continuous, time of vessel i later than the schedule.
- Δ2i: Continuous, time of vessel i earlier than the schedule.
- βi: Integer, berthing position of vessel i.
- yij: Binary, equal to 1 if vessel i departs before the berthing start time of vessel i, and 0 otherwise.
- xij: Binary, equal to 1 if vessel i is berthed on the left of vessel i, and 0 otherwise.
- χitk: Binary, equal to 1 if QC k is assigned to vessel i in a continuous t period, and 0 otherwise.
- rit: Binary, equal to 1 if vessel i is handling at t period, and 0 otherwise.
- θi: Binary, equal to 0 if vessel i leaving before the scheduled departure time, and 1 otherwise.
- ηi: Binary, equal to 0 if vessel i moves the position, and 1 otherwise.
3.2. Rescheduling Model
4. Solution Method
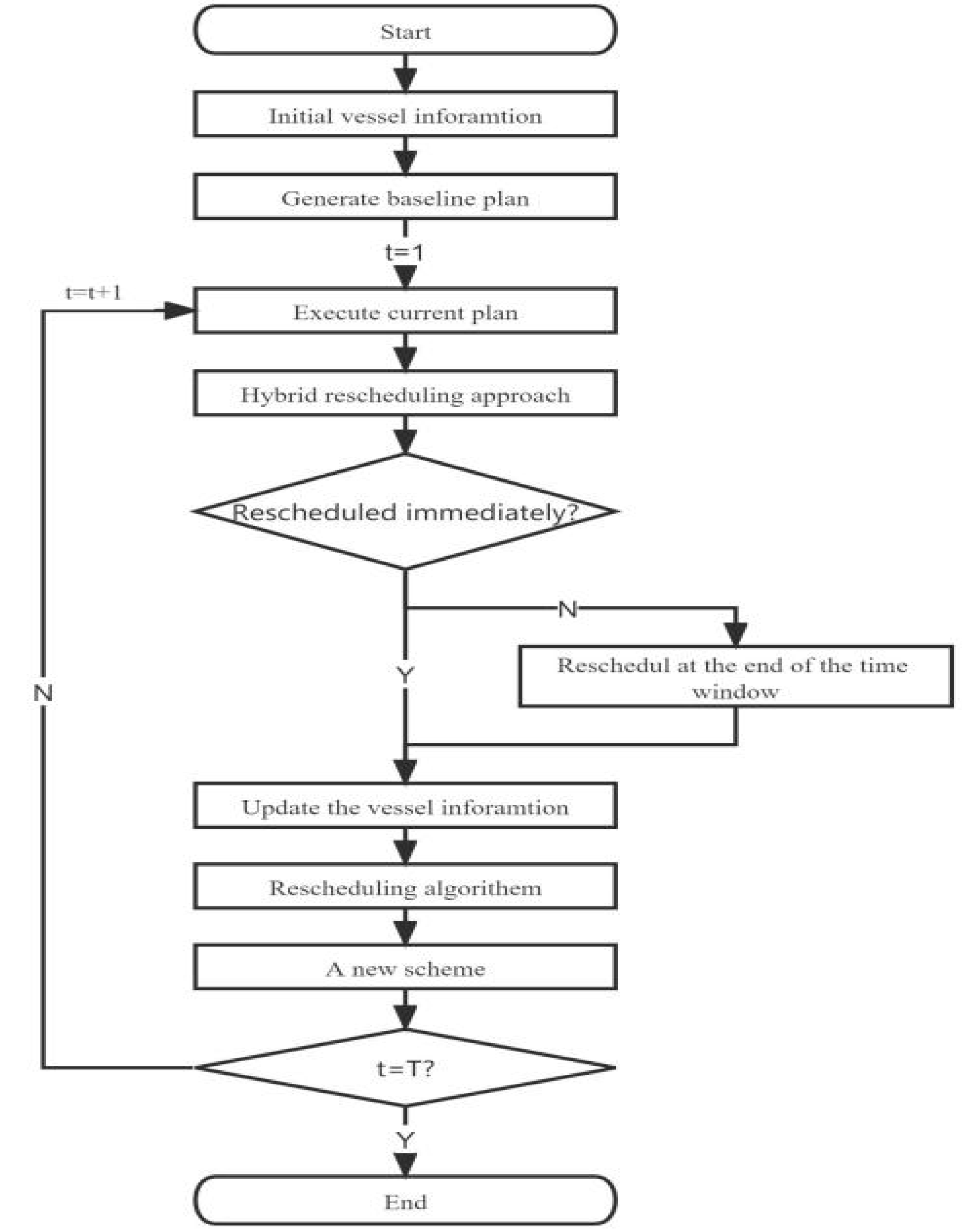
4.1. Rolling-Horizon Optimization Strategy
4.2. Rescheduling Algorithm
4.2.1. Initial Population Generation
| Algorithm 1 Generate initial population |
| Require: Known information about the vessels at the moment of rescheduling |
| Ensure: Initial population |
| 1: Set population size = N, n = 1, the arrival time of the vessels in operation as the rescheduling moment |
| 2: While n ≤ N |
| 3: Sort vessel numbers according to arrival time (random arrangement with the same time) |
| 4: for i in range(|V|) |
| 5: Select berthing position βi |
| 6: if βi!=Bi and the vessel in operation and δi = 0; ηi = 1 else ηi = 0 |
| 7: Generate random integers Ri(qimin ≤ Ri ≤ qimax), assign Ri quay cranes for vessel |
| 8: if any two vessels do not overlap |
| 9: Keep this individual, n = n + 1; else n = n |
| 10: return initial population |
4.2.2. Calculate Fitness and Select Offspring Population
4.2.3. Neighborhood Search Strategy
| Algorithm 2 Neighborhood search process |
| Require: Paternal population, population |
| Ensure: Offspring population |
| 1: Set the neighborhood search probability(NSP) to 0.3 |
| 2: for n ≤ N |
| 3: NSP’ = random number [0,1] |
| 4: if NSP’ ≤ NSP |
| 5: Remove a delayed vessel (unscheduled vessel), update the scheme, and put the vessel back in |
| 6: else: |
| 7: pass |
| 8: if any two vessels do not overlap and F(Xn)’ ≤ F(Xn) |
| 9: Replace the current solution with the new solution |
| 10: return offspring population |
4.2.4. Stopping Rule
5. Numerical Experiments
5.1. Scenario Experiment
5.2. Comparison Experiments with Commercial Solvers
5.3. Comparison Experiments with Other Algorithms (GA, PSO)
5.4. Sensitivity Analysis
6. Conclusions
Author Contributions
Funding
Data Availability Statement
Conflicts of Interest
References
- Bierwirth, C.; Meisel, F. A follow-up survey of berth allocation and quay crane scheduling problems in container terminals. Eur. J. Oper. Res. 2015, 244, 675–689. [Google Scholar] [CrossRef]
- Park, Y.M.; Kim, K.H. A scheduling method for Berth and Quay cranes. In Container Terminals and Automated Transport Systems; Günther, H.O., Kim, K.H., Eds.; Springer: Berlin/Heidelberg, Germany, 2005. [Google Scholar]
- Meisel, F.; Bierwirth, C. A framework for integrated berth allocation and crane operations planning in seaport container terminals. Transp. Sci. 2013, 47, 131–147. [Google Scholar] [CrossRef]
- Lee, D.H.; Wang, H.Q. Integrated discrete berth allocation and quay crane scheduling in port container terminals. Eng. Optim. 2010, 42, 747–761. [Google Scholar] [CrossRef]
- Yavuz, B.T.; Takn, Z.C.; Aras, N.; Altnel, K. Optimal berth allocation and time-invariant quay crane assignment in container terminals. Eur. J. Oper. Res. 2014, 235, 88–101. [Google Scholar]
- Yang, C.; Wang, X.; Li, Z. An optimization approach for coupling problem of berth allocation and quay crane assignment in container terminal. Comput. Ind. Eng. 2012, 63, 243–253. [Google Scholar] [CrossRef]
- Rodrigues, F.; Agra, A. Berth allocation and quay crane assignment/scheduling problem under uncertainty: A survey. Eur. J. Oper. Res. 2022, 303, 501–524. [Google Scholar] [CrossRef]
- Rodriguez-Molins, M.; Ingolotti, L.; Barber, F.; Salido, M.A.; Sierra, M.R.; Puente, J. A genetic algorithm for robust berth allocation and quay crane assignment. Prog. Artif. Intell. 2014, 2, 177–192. [Google Scholar] [CrossRef]
- Zhen, L.; Chang, D.F. A bi-objective model for robust berth allocation scheduling. Comput. Ind. Eng. 2012, 63, 262–273. [Google Scholar] [CrossRef]
- Zhen, L. Tactical berth allocation under uncertainty. Eur. J. Oper. Res. 2015, 247, 928–944. [Google Scholar] [CrossRef]
- Xu, Y.; Chen, Q.; Quan, X. Robust berth scheduling with uncertain vessel delay and handling time. Ann. Oper. Res. 2012, 192, 123–140. [Google Scholar] [CrossRef]
- Du, Y.; Xu, Y.; Chen, Q. A feedback procedure for robust berth allocation with stochastic vessel delays. In Proceedings of the 2010 8th World Congress on Intelligent Control and Automation(WCICA), Jinan, China, 6–9 July 2010; pp. 2210–2215. [Google Scholar]
- Zhen, L.; Lee, L.H.; Chew, E.P. A decision model for berth allocation under uncertainty. Eur. J. Oper. Res. 2011, 212, 54–68. [Google Scholar] [CrossRef]
- Liu, C.; Xiang, X.; Zhang, C.; Zheng, L. A decision model for berth allocation under uncertainty considering service level using an adaptive differential evolution algorithm. Asia-Pac. J. Oper. Res. 2016, 33, 615–627. [Google Scholar] [CrossRef]
- Xiang, X.; Liu, C.; Miao, L. A bi-objective robust model for berth allocation scheduling under uncertainty. Transp. Res. Part E Logist. Transp. Rev. 2017, 106, 294–319. [Google Scholar] [CrossRef]
- Sheikholeslami, A.; Ilati, R. A sample average approximation approach to the berth allocation problem with uncertain tides. Eng. Optim. 2018, 50, 1772–1788. [Google Scholar] [CrossRef]
- Liu, C.; Xiang, X.; Zheng, L. Two decision models for berth allocation problem under uncertainty considering service level. Flexible Serv. Manuf. J. 2017, 29, 312–344. [Google Scholar] [CrossRef]
- Rodrigues, F.; Agra, A. An exact robust approach for the integrated berth allocation and quay crane assignment problem under uncertain arrival times. Eur. J. Oper. Res. 2021, 295, 499–516. [Google Scholar] [CrossRef]
- Xiang, X.; Liu, C. An expanded robust optimization approach for the berth allocation problem considering uncertain operation time. Omega 2021, 103, 102444. [Google Scholar] [CrossRef]
- Liu, C.; Li, Z.; Zhang, C. Behavior perception−based disruption models for berth allocation and quay crane assignment problems. Comput. Ind. Eng. 2016, 97, 258–275. [Google Scholar] [CrossRef]
- Xiang, X.; Liu, C.; Miao, L. Reactive strategy for discrete berth allocation and quay crane assignment problems under uncertainty. Comput. Ind. Eng. 2018, 126, 196–216. [Google Scholar] [CrossRef]
- Li, M.Z.; Jin, J.G.; Lu, C.X. Real-time disruption recovery for integrated berth allocation and crane assignment in container terminals. Transp. Res. Rec. 2015, 2479, 49–59. [Google Scholar] [CrossRef]
- Al-Refaie, A.; Abedalqader, H. Optimal berth scheduling and sequencing under unexpected events. J. Oper. Res. Soc. 2022, 73, 430–444. [Google Scholar] [CrossRef]
- Kim, A.; Park, H.J.; Park, J.H.; Cho, S.W. Rescheduling strategy for berth planning in container terminals: An empirical study from Korea. J. Mar. Sci. Eng. 2021, 9, 527. [Google Scholar] [CrossRef]
- Tan, C.; He, J. Integrated proactive and reactive strategies for sustainable berth allocation and quay crane assignment under uncertainty. Ann. Oper. Res. 2021, 3, 1–32. [Google Scholar] [CrossRef]
- Li, J.Q.; Du, Y.; Gao, K.Z.; Duan, P.Y.; Gong, D.W.; Pan, Q.K.; Suganthan, P.N. A Hybrid Iterated Greedy Algorithm for a Crane Transportation Flexible Job Shop Problem. IEEE Trans. Autom. Sci. Eng. 2021, 19, 2153–2170. [Google Scholar] [CrossRef]
- Du, Y.; Li, J.Q.; Chen, X.L.; Duan, P.Y.; Pan, Q.K. Knowledge-Based Reinforcement Learning and Estimation of Distribution Algorithm for Flexible Job Shop Scheduling Problem. IEEE Trans. Emerging Top. Comput. Intell. 2022, 1–15. [Google Scholar] [CrossRef]
- Du, Y.; Li, J.Q.; Li, C.D.; Duan, P.Y. A Reinforcement Learning Approach for Flexible Job Shop Scheduling Problem With Crane Transportation and Setup Times. IEEE Trans. Neural Networks Learn. Syst. 2022, 1–15. [Google Scholar] [CrossRef]
- Ji, B.; Tang, M.; Wu, Z.; Yu, S.S.; Zhou, S.; Fang, X. Hybrid rolling-horizon optimization for berth allocation and quay crane assignment with unscheduled vessels. Adv. Eng. Inf. 2022, 54, 101733. [Google Scholar] [CrossRef]
- Legato, P.; Mazza, R.M.; Gullì, D. Integrating tactical and operational berth allocation decisions via simulation−optimization. Comput. Ind. Eng. 2014, 78, 84–94. [Google Scholar] [CrossRef]
- Tasoglu, G.; Yildiz, G. Simulated annealing based simulation optimization method for solving integrated berth allocation and quay crane scheduling problems. Simul. Modell. Pract. Theory 2019, 97, 101948. [Google Scholar] [CrossRef]
- Ursavas, E.; Zhu, S.X. Optimal policies for the berth allocation problem under stochastic nature. Eur. J. Oper. Res. 2016, 255, 380–387. [Google Scholar] [CrossRef]
- Iris, Ç.; Lam, J.S.L. Recoverable robustness in weekly berth and quay crane planning. Transp. Res. Part B Methodol. 2019, 122, 365–389. [Google Scholar] [CrossRef]
- Jia, S.; Li, C.L.; Xu, Z. A simulation optimization method for deep-sea vessel berth planning and feeder arrival scheduling at a container port. Transp. Res. Part B Methodol. 2020, 142, 174–196. [Google Scholar] [CrossRef]







| V | SP0 | l | B | q | S | wz | EB0 |
|---|---|---|---|---|---|---|---|
| 1 | 0 | 280 | 1020 | 6 | 72 | 0 | 24 |
| 2 | 1.5 | 300 | 710 | 7 | 44 | 0 | 23.5 |
| 3 | 2.75 | 180 | 100 | 4 | 48 | 0 | 26.75 |
| 4 | 3 | 140 | 280 | 3 | 44 | 0 | 25 |
| 5 | 3.5 | 180 | 450 | 4 | 48 | 0 | 27.5 |
| 6 | 28.5 | 200 | 400 | 4 | 36 | 0 | 40.5 |
| 7 | 32.5 | 260 | 140 | 6 | 36 | 0 | 50.5 |
| 8 | 28 | 280 | 1050 | 6 | 40 | 0 | 48 |
| 9 | 27.5 | 120 | 580 | 3 | 38 | 0 | 46.5 |
| 10 | 25 | 160 | 760 | 4 | 36 | 0 | 43 |
| 11 | 52 | 260 | 700 | 6 | 40 | 0 | 72 |
| 12 | 51.5 | 240 | 1040 | 6 | 52 | 0 | 77.5 |
| 13 | 54.5 | 200 | 400 | 4 | 51 | 0 | 71.5 |
| 14 | 58 | 200 | 120 | 3 | 44 | 0 | 80 |
| 15 | 85.5 | 300 | 1010 | 7 | 42 | 0 | 106.5 |
| 16 | 86 | 160 | 80 | 4 | 32 | 0 | 102 |
| 17 | 89.5 | 120 | 400 | 3 | 32 | 0 | 105.5 |
| 18 | 79 | 180 | 770 | 4 | 44 | 0 | 101 |
| 19 | 78 | 160 | 580 | 4 | 36 | 0 | 96 |
| 20 | 87 | 160 | 240 | 4 | 38 | 0 | 106 |
| 21 | 106.5 | 280 | 1020 | 6 | 68 | 0 | 140.5 |
| 22 | 102 | 300 | 710 | 7 | 44 | 0 | 124 |
| 23 | 107.75 | 180 | 100 | 4 | 52 | 0 | 133.75 |
| 24 | 110 | 140 | 280 | 3 | 54 | 0 | 137 |
| 25 | 110.5 | 180 | 450 | 4 | 56 | 0 | 138.5 |
| 26 | 148 | 200 | 400 | 4 | 36 | 0 | 166 |
| 27 | 148 | 260 | 140 | 6 | 36 | 0 | 166 |
| 28 | 146 | 280 | 1050 | 6 | 32 | 0 | 162 |
| 29 | 146 | 120 | 600 | 3 | 28 | 0 | 160 |
| 30 | 147.5 | 160 | 760 | 4 | 28 | 0 | 161.5 |
| V | SP0 | l | B | q | S | wz | EB0 | δi |
|---|---|---|---|---|---|---|---|---|
| 31 | 5 | 100 | 240 | 6 | 44 | 0 | 27 | 0 |
| 32 | 124 | 200 | 740 | 6 | 44 | 0 | 146 | 0 |
| |V|-Scenario No. | Obj (min/h) | Gap (%) | CPU Time (s) | ||
|---|---|---|---|---|---|
| IGA | Gurobi | IGA | Gurobi | ||
| 15-1 | 23.50 | 23.50 | 0.00 | 2.21 | 470.64 |
| 15-2 | 35.50 | 34.75 | 2.16 | 2.28 | 650.75 |
| 15-3 | 54.50 | 50.25 | 8.46 | 2.64 | 780.81 |
| 20-1 | 23.43 | 22.00 | 6.50 | 13.12 | 1880.35 |
| 20-2 | 38.60 | 35.40 | 9.04 | 13.36 | 2045.42 |
| 20-3 | 58.50 | 52.50 | 6.19 | 13.57 | 2863.47 |
| 25-1 | 36.80 | 34.25 | 7.45 | 24.71 | 7045.65 |
| 25-2 | 41.75 | 38.60 | 8.16 | 34.12 | 7742.21 |
| 25-3 | 59.50 | - | - | 34.99 | - |
| 30-1 | 43.40 | - | - | 66.77 | - |
| 30-2 | 47.25 | - | - | 97.38 | - |
| 30-3 | 66.75 | - | - | 111.53 | - |
| |V|-Scenario No. | Obj (min/h) | Gap (%) | CUP Time (s) | ||||
|---|---|---|---|---|---|---|---|
| IGA | SA | PSO | IGA | SA | PSO | ||
| 15-1 | 23.50 | 23.50 | 23.50 | 0.00 | 2.21 | 2.68 | 3.63 |
| 15-2 | 35.50 | 36.00 | 35.50 | 1.41 | 2.28 | 3.04 | 4.32 |
| 15-3 | 54.50 | 58.00 | 56.00 | 6.42 | 2.64 | 3.64 | 4.96 |
| 20-1 | 23.43 | 25.25 | 24.50 | 7.77 | 13.12 | 20.35 | 23.15 |
| 20-2 | 38.60 | 41.50 | 40.25 | 7.51 | 13.36 | 22.63 | 26.28 |
| 20-3 | 58.50 | 63.75 | 61.50 | 8.97 | 13.57 | 26.63 | 30.25 |
| 25-1 | 36.80 | 40.60 | 39.75 | 10.33 | 24.71 | 30.45 | 33.15 |
| 25-2 | 41.75 | 45.30 | 42.40 | 8.50 | 34.12 | 55.62 | 53.61 |
| 25-3 | 59.50 | 63.60 | 62.75 | 6.89 | 34.99 | 59.32 | 65.24 |
| 30-1 | 43.40 | 47.75 | 46.65 | 10.02 | 66.77 | 86.65 | 85.51 |
| 30-2 | 47.25 | 50.50 | 50.00 | 6.88 | 97.38 | 123.36 | 133.25 |
| 30-3 | 66.75 | 72.25 | 70.75 | 8.24 | 111.53 | 165.25 | 177.65 |
Disclaimer/Publisher’s Note: The statements, opinions and data contained in all publications are solely those of the individual author(s) and contributor(s) and not of MDPI and/or the editor(s). MDPI and/or the editor(s) disclaim responsibility for any injury to people or property resulting from any ideas, methods, instructions or products referred to in the content. |
© 2023 by the authors. Licensee MDPI, Basel, Switzerland. This article is an open access article distributed under the terms and conditions of the Creative Commons Attribution (CC BY) license (https://creativecommons.org/licenses/by/4.0/).
Share and Cite
Zheng, H.; Wang, Z.; Liu, H. The Integrated Rescheduling Problem of Berth Allocation and Quay Crane Assignment with Uncertainty. Processes 2023, 11, 522. https://doi.org/10.3390/pr11020522
Zheng H, Wang Z, Liu H. The Integrated Rescheduling Problem of Berth Allocation and Quay Crane Assignment with Uncertainty. Processes. 2023; 11(2):522. https://doi.org/10.3390/pr11020522
Chicago/Turabian StyleZheng, Hongxing, Zhaoyang Wang, and Hong Liu. 2023. "The Integrated Rescheduling Problem of Berth Allocation and Quay Crane Assignment with Uncertainty" Processes 11, no. 2: 522. https://doi.org/10.3390/pr11020522
APA StyleZheng, H., Wang, Z., & Liu, H. (2023). The Integrated Rescheduling Problem of Berth Allocation and Quay Crane Assignment with Uncertainty. Processes, 11(2), 522. https://doi.org/10.3390/pr11020522
