Multi-Population Genetic Algorithm and Cuckoo Search Hybrid Technique for Parameter Identification of Fermentation Process Models
Abstract
1. Introduction
- (1)
- For the first time, a hybrid technique MpGA-CS combining the exploitation capability of MpGA and exploration power of CS is proposed.
- (2)
- MpGA-CS hybrid technique is adapted and successfully applied for parameter identification of two mathematical models of fermentation processes; namely, E. coli and S. cerevisiae.
- (3)
- The resulting hybrid reached the desired solution with the use of 8–10 times less computation resources; namely, computation time and memory, in comparison with the classic MpGA and CS.
- In the case of a simpler mathematical model of E. coli FP, an improvement of the model accuracy of up to 14.6% is achieved based on 8 times less objective function calculations.
- In the case of a more complex model of S. cerevisiae FP, the objective function calculations are decreased 10 times and the model accuracy is preserved, even slightly improved.
- (4)
- The mathematical models of E. coli and S. cerevisiae FP obtained by MpGA-CS achieved the highest accuracy to date, and could be used for process control and optimization in order to achieve an increasing productivity of FP toward enzymes, pharmaceuticals, or other important products.
- (5)
- The performance of the newly elaborated MpGA-CS is compared with the performance of CS, MpGA, ABC, and WCA using three statistical tests; namely, the parametric test ANOVA and the nonparametric tests Freidman and Wilcoxon. Statistical results show that there are statistical differences between the hybrid MpGA-CS and the other four investigated algorithms.
2. Materials and Methods
2.1. Escherichia coli and Saccharomyces cerevisiae Fermentation Processes
2.2. Metaheuristic Algorithms
2.2.1. Multi-Population Genetic Algorithm
- ✓
- Selection: Parent chromosomes are selected from the subpopulations according to their fitness function.
- ✓
- Crossover: Selected parents are subjected to crossover in order to form a new generation.
- ✓
- Mutation: One or more values of a gene on a chromosome are changed to maintain genetic diversity in the next generation.
2.2.2. Cuckoo Search
- Each cuckoo can only lay a single egg at a time in a random nest;
- The best nests containing high-quality eggs (solutions) are carried over to the next generation;
- The available host nests are fixed in number, and a host bird spots an egg laid by a cuckoo with probability ϵ (0, 1). In this case, the host bird can throw away the egg or abandon the nest altogether and build a new one.
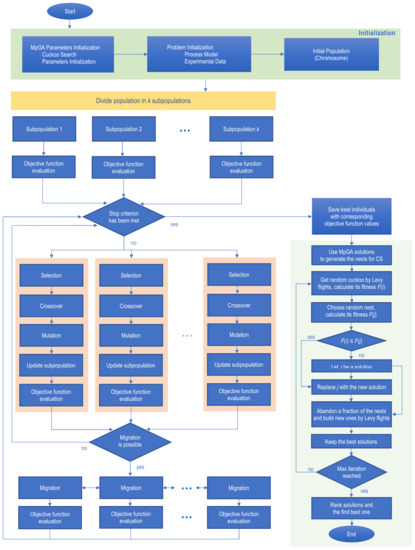
2.2.3. Multi-Population Genetic Algorithm—Cuckoo Search Hybrid Technique
3. Results and Discussion
3.1. Tuning of the Metaheuristic Algorithm Parameters
| population size | [15 20 30 50 100 150 200] |
| number of generations | [20 25 50 100 150 200] |
| generation gap | [0.80 0.85 0.90 0.95 0.96 0.97 0.98] |
| crossover probability | [0.65 0.7 0.75 0.80 0.85 0.9 0.95] |
| mutation probability | [0.01 0.03 0.05 0.07 0.1] |
| insertion probability | [0.70 0.75 0.80 0.85 0.90 0.95] |
| number of subpopulations | [3 5 7 9] |
| migration probability | [0.10 0.15 0.20 0.25 0.30] |
| isolation time | [10 15 20 25 30 35 40] |
| number of nests | [5 10 15 20 25] |
| switching parameter | [0.10 0.13 0.15 0.17 0.20 0.23 0.25 0.27] |
| step size scaling factor | [1.00 1.50 2.00 2.5] |
3.2. Parameter Identification of E. coli Fermentation Process Model

3.3. Parameter Identification of S. cerevisiae Fermentation Process Model



4. Conclusions
Author Contributions
Funding
Data Availability Statement
Conflicts of Interest
Appendix A
| Algorithm A1 Pseudo Code of MpGS-CS Hybrid Algorithm |
| Begin Objective function f(x), x = (x1, …, xd)T Define the MpGA parameters Define the CS parameters [Begin MpGA] [Start] Generate k random subpopulations each of which with n chromosomes [Objective function] Evaluate the objective function of each chromosome n in the subpopulations. Evaluate the fitness function of each chromosome n in the subpopulations [New population] Create a new population by repeating the following steps: [Selection] Select parent chromosomes from the subpopulation according to their fitness function [Crossover] Cross over the parents to form new offspring with a crossover probability [Mutation] Mutate new offspring at each locus with a mutation probability [Accepting] Place new offspring in the new population [Replace] Use newly generated population for the further run of the algorithm [Migration] Migration of individuals between the subpopulations after following isolation time [Test] If the end condition is satisfied, stop and return the best solution in current population, else move to Loop step [Loop] Go to Step Objective function Evaluate P(i) fitness [end Loop] Rank the chromosomes and find the current best n chromosomes [End begin MpGA] [Begin CS] [Start] Initial population of n host nests = Final best MpGA n solutions [Create new solution] Get a cuckoo (i) randomly and create a new solution by Lévy flights Evaluate its quality or fitness value Fi Choose a nest among n randomly (j) If the fitness value of the cuckoo is better than the one of the nest, replace j with the new solution i [Abandon] Abandon a fraction of the worse nests [Generate new solutions] Build new solutions (nest) Keep the best solution, i.e., the nests with highest quality solutions Rank the solutions and find the current best [Test] If the end condition is satisfied or stop criteria is reached return the best solution, else move to Create new solution step [End begin CS] Postprocess and visualize the results End |
References
- Chopard, B.; Tomassini, M. Performance and limitations of metaheuristics. In An Introduction to Metaheuristics for Optimization; Springer International Publishing: Berlin/Heidelberg, Germany, 2018; pp. 191–203. [Google Scholar]
- Gogna, A.; Tayal, A. Metaheuristics: Review and application. J. Exp. Theor. Artif. Intell. 2013, 25, 503–526. [Google Scholar] [CrossRef]
- Goldberg, D. Genetic Algorithms in Search, Optimization and Machine Learning, 1st ed.; Addison-Wesley Professional: Hoboken, NJ, USA, 1989. [Google Scholar]
- Yang, X.-S.; Deb, S. Cuckoo search via levy flights. In Proceedings of the World Congress on Nature and Biologically Inspired Computing, Coimbatore, India, 9–11 December 2009; IEEE: Piscataway, NJ, USA, 2009; pp. 210–214. [Google Scholar]
- Yang, X.-S. A new metaheuristic bat-inspired algorithm. Stud. Comp. Int. 2010, 284, 65–74. [Google Scholar]
- Dorigo, M.; Stutzle, T. Ant Colony Optimization; MIT Press: Cambridge, UK, 2004. [Google Scholar]
- Karaboga, D. An Idea Based on Honey Bee Swarm for Numerical Optimization; Technical Report-TR06; Erciyes University, Engineering Faculty, Computer Engineering Department: Kayseri, Turkey, 2005. [Google Scholar]
- Angelova, M.; Tzonkov, S.; Pencheva, T. Genetic algorithms based parameter identification of yeast fed-batch cultivation. In Numerical Methods and Applications: NMA 2010; Lecture Notes in Computer Science; Springer: Berlin/Heidelberg, Germany, 2011; Volume 6046, pp. 224–231. [Google Scholar]
- Angelova, M.; Roeva, O.; Pencheva, T. Cuckoo search algorithm for parameter identification of fermentation process model. In Numerical Methods and Applications: NMA 2018; Lecture Notes in Computer Science; Springer: Cham, Switzerland, 2019; Volume 11189, pp. 39–47. [Google Scholar]
- El-Ghazali, T. (Ed.) Hybrid Metaheuristics; Springer: Berlin/Heidelberg, Germany, 2013. [Google Scholar]
- Wang, G.; Guo, L. A Novel Hybrid Bat Algorithm with Harmony Search for Global Numerical Optimization. J. Appl. Math. 2013, 2013, 696491. [Google Scholar] [CrossRef]
- Lim, W.; Kanagaraj, G.; Ponnambalam, S. A Hybrid Cuckoo Search-genetic Algorithm for Hole-making Sequence Optimization. J. Int. Manufact. 2014, 27, 417–429. [Google Scholar]
- Angelova, M.; Vassilev, P.; Pencheva, T. Genetic Algorithm and Cuckoo Search Hybrid Technique for Parameter Identification of Fermentation Process Model. Int. J. Bioaut. 2020, 24, 277–288. [Google Scholar]
- De Menezes, L.H.S.; Carneiro, L.L.; de Carvalho Tavares, I.M.; Santos, P.H.; das Chagas, T.P.; Mendes, A.A.; da Silva, E.G.P.; Franco, M.; de Oliveira, J.R. Artificial Neural Network Hybridized with a Genetic Algorithm for Optimization of Lipase Production from Penicillium roqueforti ATCC 10110 in Solid-State Fermentation. Biocat. Agricult. Biotechnol. 2021, 31, 101885. [Google Scholar]
- Wang, Y.; Liu, Q.; Yang, Y.; Wang, L.; Song, X.; Zhao, X. Prognostic Staging of Esophageal Cancer Based on Prognosis Index and Cuckoo Search Algorithm-Support Vector Machine. Biomed. Sign. Proc. Contr. 2023, 79, 104207. [Google Scholar]
- Pan, N.; Wang, H.; Tian, Y.; Chorukova, E.; Simeonov, I.; Christov, N. Comparison Study of Dynamic Models for One-stage and Two-stage Anaerobic Digestion Processes. IFAC-PapersOnLine 2022, 55, 667–672. [Google Scholar]
- Chorukova, E.; Hubenov, V.; Gocheva, Y.; Simeonov, I. Two-Phase Anaerobic Digestion of Corn Steep Liquor in Pilot Scale Biogas Plant with Automatic Control System with Simultaneous Hydrogen and Methane Production. Appl. Sci. 2022, 12, 6274. [Google Scholar]
- Khoja, I.; Ladhari, T.; M’sahli, F.; Sakly, A. Cuckoo search approach for parameter identification of an activated sludge process. Comp. Comput. Intell. Neurosci. 2018, 2018, 3476851. [Google Scholar] [CrossRef]
- Anane, E.; Neubauer, P.; Bournazou, M.N.C. Modelling Overflow Metabolism in Escherichia coli by Acetate Cycling. Biochem. Eng. J. 2017, 125, 23–30. [Google Scholar]
- Pencheva, T.; Roeva, O.; Hristozov, I. Functional State Approach to Fermentation Processes Modelling; Prof. Marin Drinov Academic Publishing House: Sofia, Bulgaria, 2006. [Google Scholar]
- Guo, C.; Yang, Z.; Wu, X.; Tan, T.; Zhao, K. Application of an Adaptive Multi-Population Parallel Genetic Algorithm with Constraints in Electromagnetic Tomography with Incomplete Projections. Appl. Sci. 2019, 9, 2611. [Google Scholar] [CrossRef]
- Park, J.; Park, M.-W.; Kim, D.-W.; Lee, J. Multi-Population Genetic Algorithm for Multilabel Feature Selection Based on Label Complementary Communication. Entropy 2020, 22, 876. [Google Scholar] [CrossRef]
- Zhang, W.; He, H.; Zhang, S. A Novel Multi-stage Hybrid Model with Enhanced Multi-population Niche Genetic Algorithm: An Application in Credit Scoring. Expert Syst. Appl. 2019, 121, 221–232. [Google Scholar]
- Turan-Karaoğlan, S.; Göktürkler, G. Cuckoo Search Algorithm for Model Parameter Estimation from Self-Potential Data. J. Appl. Geophys. 2021, 194, 104461. [Google Scholar]
- Zhang, X.; Li, Y.; Fan, Y. Regularization Cuckoo Search Algorithm for Multi-Parameter Optimization of the Multi-Laminated Controlled Release System. Axioms 2022, 11, 500. [Google Scholar] [CrossRef]
- Nagy, Z.; Werner-Stark, Á.; Dulai, T. An Artificial Bee Colony Algorithm for Static and Dynamic Capacitated Arc Routing Problems. Mathematics 2022, 10, 2205. [Google Scholar] [CrossRef]
- Ullah, K.; Jiang, Q.; Geng, G.; Rahim, S.; Khan, R.A. Optimal Power Sharing in Microgrids Using the Artificial Bee Colony Algorithm. Energies 2022, 15, 1067. [Google Scholar] [CrossRef]
- Ganguli, C.; Shandilya, S.K.; Nehrey, M.; Havryliuk, M. Adaptive Artificial Bee Colony Algorithm for Nature-Inspired Cyber Defense. Systems 2023, 11, 27. [Google Scholar] [CrossRef]
- Karaboga, D.; Gorkemli, B. Solving traveling salesman problem by using combinatorial artificial bee colony algorithms. Int. J. Artif. Intell. Tools 2019, 28, 1950004. [Google Scholar]
- Eskandar, H.; Sadollah, A.; Bahreinineja, A.; Shukor, M. Water cycle algorithm—A novel metaheuristic optimization method for solving constrained engineering optimization problems. Comput. Struct 2012, 110–111, 151–166. [Google Scholar]
- Pachauri, N. Water cycle algorithm-based PID controller for AVR. Int. J. Comput. Math. Electr. Electron. Eng. 2020, 39, 551–567. [Google Scholar]
- Zhang, X.; Yuan, J.; Chen, X.; Zhang, X.; Zhan, C.; Fathollahi-Fard, A.M.; Wang, C.; Liu, Z.; Wu, J. Development of an Improved Water Cycle Algorithm for Solving an Energy-Efficient Disassembly-Line Balancing Problem. Processes 2022, 10, 1908. [Google Scholar] [CrossRef]
- Alwash, S.; Ibrahim, S.; Abed, A.M. Distribution System Reconfiguration with Soft Open Point for Power Loss Reduction in Distribution Systems Based on Hybrid Water Cycle Algorithm. Energies 2023, 16, 199. [Google Scholar] [CrossRef]
- Derrac, J.; García, C.; Molina, D.; Herrera, F. A practical tutorial on the use of nonparametric statistical tests as a methodology for comparing evolutionary and swarm intelligence algorithms. Swarm Evol. Comput. 2011, 1, 3–18. [Google Scholar] [CrossRef]
- García, S.; Molina, D.; Lozano, M.; Herrera, F. A study on the use of nonparametric tests for analyzing the evolutionary algorithms’ behaviour: A case study on the CEC’2005 special session on real parameter optimization. J. Heuristics 2009, 15, 617–644. [Google Scholar]
- Fisher, R.A. Statistical Methods and Scientific Inference, 2nd ed.; Hafner Publishing Co.: New York, NY, USA, 1959. [Google Scholar]
- García, S.; Fernández, A.; Luengo, J.; Herrera, F. Advanced nonparametric tests for multiple comparisons in the design of experiments in computational intelligence and data mining: Experimental analysis of power. Inf. Sci. 2010, 180, 2044–2064. [Google Scholar]
- Costa, C.E.; Romaní, A.; Teixeira, J.A.; Domingues, L. Resveratrol production for the valorisation of lactose-rich wastes by engineered industrial Saccharomyces cerevisiae. Bioresour. Technol. 2022, 359, 127463. [Google Scholar]
- Xu, L.; Wang, D.; Chen, J.; Li, B.; Li, Q.; Liu, P.; Qin, Y.; Dai, Z.; Fan, F.; Zhang, X. Metabolic engineering of Saccharomyces cerevisiae for gram-scale diosgenin production. Metab. Eng. 2022, 70, 115–128. [Google Scholar]
- Wang, X.; Chen, J.; Zhang, J.; Zhou, Y.; Zhang, Y.; Wang, F.; Li, X. Engineering Escherichia coli for production of geraniol by systematic synthetic biology approaches and laboratory-evolved fusion tags. Metab. Eng. 2021, 66, 60–67. [Google Scholar]
- Rinaldi, M.A.; Ferraz, C.A.; Scrutton, N.S. Alternative metabolic pathways and strategies to high-titre terpenoid production in E. coli. Nat. Prod. Rep. 2022, 39, 90–118. [Google Scholar]
- Ganjave, S.D.; Dodia, H.; Sunder, A.V.; Madhu, S.; Wangikar, P.P. High cell density cultivation of E. coli in shake flasks for the production of recombinant proteins. Biotechnol. Rep. 2022, 33, e00694. [Google Scholar]
- Last, D.; Hasan, M.; Rothenburger, L.; Braga, D.; Lackner, G. High-yield production of coenzyme F420 in Escherichia coli by fluorescence-based screening of multi-dimensional gene expression space. Metab. Eng. 2022, 73, 158–167. [Google Scholar]
- Kumari, P.; Sharma, J.; Singh, A.K.; Pandey, A.K.; Yusuf, F.; Kumar, S.; Gaur, N.A. Tailored designing of a diploid S. cerevisiae natural isolate for increased production of fatty acid ethyl ester. Chem. Eng. J. 2023, 453, 139852. [Google Scholar]
- Schlabitz, C.; Lehn, D.N.; de Souza, C.F.V. A review of Saccharomyces cerevisiae and the applications of its byproducts in dairy cattle feed: Trends in the use of residual brewer’s yeast. J. Clean. Prod. 2021, 332, 130059. [Google Scholar]
- Katoch, S.; Chauhan, S.S.; Kumar, V. A Review on Genetic Algorithm: Past, Present, and Future. Multimed. Tools Appl. 2021, 80, 8091–8126. [Google Scholar] [CrossRef]
- Christian, L.; Camacho-Villalón, D.M.; Stützle, T. An analysis of why cuckoo search does not bring any novel ideas to optimization. Comput. Oper. Res 2022, 142, 105747. [Google Scholar] [CrossRef]
- Liu, L.; Liu, X.; Wang, N.; Zou, P. Modified cuckoo search algorithm with variational parameters and logistic map. Algorithms 2018, 11, 30. [Google Scholar]
- Yang, X.-S.; Deb, S. Engineering optimisation by cuckoo search. Int. J. Math. Mod. Num. Opt. 2010, 1, 330–343. [Google Scholar]
- Li, J.; Xiao, D.-d.; Lei, H.; Zhang, T.; Tian, T. Using Cuckoo Search Algorithm with Q-Learning and Genetic Operation to Solve the Problem of Logistics Distribution Center Location. Mathematics 2020, 8, 149. [Google Scholar] [CrossRef]
- Mosayebi, M.; Sodhi, M. Tuning genetic algorithm parameters using design of experiments. In Proceedings of the 2020 Genetic and Evolutionary Computation Conference Companion, Cancun, Mexico, 8–12 July 2020; pp. 1937–1944. [Google Scholar]
- Sipper, M.; Fu, W.; Ahuja, K.; Moore, J.H. Investigating the parameter space of evolutionary algorithms. BioData Min. 2018, 11, 2. [Google Scholar] [CrossRef]
- Vlasov, A.; Khomchenko, A.; Faizliev, A.; Mironov, S.; Grigoriev, A. Parameter tuning of a genetic algorithm for finding central vertices in graphs. J. Phys. 2021, 1784, 012009. [Google Scholar]
- Roeva, O.; Atanassova, V. Cuckoo search algorithm for model parameter identification. Int. J. Bioautom. 2016, 20, 483–492. [Google Scholar]
- Slavov, T.; Roeva, O. Genetic Algorithm Tuning of PID Controller in Smith Predictor for Glucose Concentration Control. Int. J. Bioautom. 2011, 15, 101–114. [Google Scholar]
- Angelova, M.; Pencheva, T. Tuning Genetic Algorithm Parameters to Improve Convergence Time. Int. J. Chem. Eng. 2011, 7, 646917. [Google Scholar] [CrossRef]
- Roeva, O. Application of Artificial Bee Colony Algorithm for Model Parameter Identification. In Innovative Computing, Optimization and Its Applications; Zelinka, I., Vasant, P., Duy, V., Dao, T., Eds.; Studies in Computational Intelligence; Springer: Cham, Switzerland, 2018; Volume 741, pp. 285–303. [Google Scholar]
- Roeva, O.; Angelova, M.; Zoteva, D.; Pencheva, T. Water Cycle Algorithm for Modelling of Fermentation Processes. Processes 2020, 8, 920. [Google Scholar] [CrossRef]
- Chen, R.; John, J.; Rode, B.; Hitzmann, B.; Gerardy-Schahn, R.; Kasper, C.; Scheper, T. Comparison of Polysialic Acid Production in Escherichia coli K1 During Batch Cultivation and Fed-batch Cultivation Applying Two Different Control Strategies. J. Biotechnol. 2011, 154, 222–229. [Google Scholar]
- Vital, M.; Hammes, F.; Egli, T. Competition of Escherichia coli O157 with a Drinking Water Bacterial Community at low Nutrient Concentrations. Water Res. 2012, 46, 6279–6290. [Google Scholar]
- Črepinšek, M.; Liu, S.H.; Mernik, M. Exploration and exploitation in evolutionary algorithms: A survey. ACM Comp. Surv. 2013, 45, 1–35. [Google Scholar]
- Hussain, A.; Muhammad, Y.S. Trade-off between exploration and exploitation with genetic algorithm using a novel selection operator. Complex Intell. Syst. 2020, 6, 1–14. [Google Scholar] [CrossRef]
- Corus, D.; Oliveto, P.S. On the benefits of populations for the exploitation speed of standard steady-state genetic algorithms. In Proceedings of the Genetic and Evolutionary Computation Conference, Prague, Czech Republic, 13–17 July 2019; pp. 1452–1460. [Google Scholar]
- Angelova, M.; Roeva, O.; Pencheva, T. Artificial Bee Colony Algorithm for Parameter Identification of Fermentation Process Model. In Applied Physics, System Science and Computers III: APSAC 2018; Lecture Notes in Electrical Engineering; Springer: Cham, Switzerland, 2019; Volume 574, pp. 317–323. [Google Scholar]
- Dlangamandla, N.; Ntwampe, S.K.O.; Angadam, J.O.; Chidi, B.S.; Mewa-Ngongang, M. Kinetic Parameters of Saccharomyces cerevisiae Alcohols Production Using Nepenthes mirabilis Pod Digestive Fluids-Mixed Agro-Waste Hydrolysates. Fermentation 2019, 5, 10. [Google Scholar]
- Mukhtar, K.; Asgher, M.; Afghan, S.; Hussain, K.; Zia-ul-Hussnain, S. Comparative Study on Two Commercial Strains of Saccharomyces cerevisiae for Optimum Ethanol Production on Industrial Scale. BioMed Res. Int. 2010, 2010, 419586. [Google Scholar]
- Ahmad, F.; Jameel, A.T.; Kamarudin, M.H.; Mel, M. Study of Growth Kinetic and Modeling of Ethanol Production by Saccharomyces cerevisae. Afr. J. Biotechnol. 2011, 16, 18842–18846. [Google Scholar]







| E. coli fed-batch FP model | S. cerevisiae fed-batch FP model |
| (1) | (2) |
| Meaning of variables | Meaning of variables |
| X, [g·L−1]—biomass concentration; S, [g·L−1]—substrate concentration; F, [h−1]—feeding rate; V, [l]—bioreactor’s volume; , [g·L−1]—initial glucose concentration in the feeding solution; , [h−1]—maximum growth rate; , [g·L−1]—saturation constant; , [g·g−1]—yield coefficient. | X, S, F, V,, , and have the same meaning as for E. coli fed-batch FP model. Additionally: E, [g·L−1]—ethanol concentration; , , [h−1]—substrate and ethanol maximum growth rates; , [g·L−1]—saturation constant of ethanol; , [g·g−1]—yield coefficient. |
| Vector of parameters | Vector of parameters |
| MpGA | E. coli FP Model | S. cerevisiae FP Model |
| Value | ||
| population size | 100 | 100 |
| number of generations | 100 | 100 |
| generation gap | 0.97 | 0.80 |
| crossover probability | 0.80 | 0.95 |
| mutation probability | 0.05 | 0.05 |
| insertion probability | 0.90 | 0.95 |
| number of subpopulations | 5 | 5 |
| migration probability | 0.20 | 0.20 |
| isolation time | 20 | 20 |
| CS | Value | |
| number of nests | 15 | 15 |
| number of iterations | 100 | 100 |
| switching parameter | 0.15 | 0.25 |
| step size scaling factor | 1.50 | 1.50 |
| MpGA-CS | Value | |
| population size | 25 | 20 |
| number of generations | 50 | 50 |
| generation gap | 0.97 | 0.80 |
| crossover probability | 0.70 | 0.95 |
| mutation probability | 0.10 | 0.05 |
| insertion probability | 0.90 | 0.95 |
| number of subpopulations | 5 | 5 |
| migration probability | 0.20 | 0.20 |
| isolation time | 5 | 5 |
| number of nests | 15 | 15 |
| number of iterations | 50 | 50 |
| switching parameter | 0.25 | 0.25 |
| step size scaling factor | 1.50 | 1.50 |
| Algorithm | J | ||||||
|---|---|---|---|---|---|---|---|
| Value | SD | Value | SD | Value | SD | ||
| MpGA | 0.523 | 0.0013 | 0.027 | 0.0004 | 2.017 | 0.0003 | 3.1438 |
| CS | 0.523 | 0.0110 | 0.028 | 0.0031 | 2.021 | 0.0020 | 2.9165 |
| MpGA-CS | 0.514 | 0.0052 | 0.026 | 0.0015 | 2.020 | 0.0008 | 2.7444 |
| ABC [57] | 0.471 | 0.0076 | 0.009 | 0.0015 | 2.020 | 0.0016 | 4.3001 |
| WCA [58] | 0.478 | 0.0091 | 0.010 | 0.0017 | 2.018 | 0.0011 | 4.2220 |
| ANOVA | ||||||
| ‘Source’ | ‘SS’ | ‘df’ | ‘MS’ | ‘F’ | ‘Prob > F’ | |
| ‘Columns’ | 60.188263 | 4 | 15.0470658 | 4585.85479 | 0 | |
| ‘Error’ | 0.4757727 | 145 | 0.0032812 | [] | [] | |
| ‘Total’ | 60.664036 | 149 | [] | [] | [] | |
| Friedman test | ||||||
| ‘Source’ | ‘SS’ | ‘df’ | ‘MS’ | ‘Chi-sq’ | ‘Prob > Chi-s’ | |
| ‘Columns’ | 5296.1 | 29 | 182.624138 | 68.348939 | 5.0834 × 10−5 | |
| ‘Error’ | 5939.4 | 116 | 51.201724 | [] | [] | |
| ‘Total’ | 11235.5 | 149 | [] | [] | [] | |
| Wilcoxon test | ||||||
| MpGA-CS vs. | p-value | H | STATS12 | |||
| zval | ranksum | |||||
| CS | 0.0019 | 1 | −3.1121 | 704 | ||
| MpGA | 3.0199 × 10−11 | 1 | −6.6456 | 465 | ||
| ABC | 3.0189 × 10−11 | 1 | −6.6457 | 465 | ||
| WCA | 3.0199 × 10−11 | 1 | −6.6456 | 465 | ||
| Algorithm | J | ||||||||||||
|---|---|---|---|---|---|---|---|---|---|---|---|---|---|
| Value | SD | Value | SD | Value | SD | Value | SD | Value | SD | Value | SD | ||
| MpGA | 0.996 | 0.0031 | 0.109 | 0.0010 | 0.125 | 0.0008 | 0.798 | 0.0010 | 0.446 | 0.0001 | 1.000 | 0.0001 | 1.351 |
| CS | 0.987 | 0.0329 | 0.109 | 0.0045 | 0.122 | 0.0058 | 0.794 | 0.0434 | 0.447 | 0.0105 | 1.000 | 0.0027 | 1.349 |
| MpGA-CS | 0.986 | 0.0109 | 0.108 | 0.0021 | 0.121 | 0.0015 | 0.800 | 0.0142 | 0.447 | 0.0007 | 1.000 | 0.0032 | 1.342 |
| ABC [64] | 0.965 | 0.0224 | 0.064 | 0.0024 | 0.117 | 0.0051 | 0.792 | 0.0084 | 0.572 | 0.0016 | 1.000 | 0.0009 | 1.362 |
| WCA [58] | 0.981 | 0.0241 | 0.110 | 0.0070 | 0.121 | 0.0046 | 0.768 | 0.0795 | 0.446 | 0.0011 | 0.999 | 0.0004 | 1.346 |
| ANOVA | ||||||
| ‘Source’ | ‘SS’ | ‘df’ | ‘MS’ | ‘F’ | ‘Prob > F’ | |
| ‘Columns’ | 0.01543 | 4 | 0.00386 | 784.37 | 4.1815 × 10−97 | |
| ‘Error’ | 0.00071 | 145 | 0 | [] | [] | |
| ‘Total’ | 0.01614 | 149 | [] | [] | [] | |
| Friedman test | ||||||
| ‘Source’ | ‘SS’ | ‘df’ | ‘MS’ | ‘Chi-sq’ | ‘Prob > Chi-s’ | |
| ‘Columns’ | 251.667 | 4 | 62.9167 | 100.67 | 0 | |
| ‘Error’ | 48.333 | 116 | 0.4167 | [] | [] | |
| ‘Total’ | 300 | 149 | [] | [] | [] | |
| Wilcoxon test | ||||||
| MpGA-CS vs. | p-value | H | STATS12 | |||
| zval | ranksum | |||||
| CS | 3.0199 × 10−11 | 1 | −6.6456 | 465 | ||
| MpGA | 3.0199 × 10−11 | 1 | −6.6456 | 465 | ||
| ABC | 3.0199 × 10−11 | 1 | −6.6456 | 465 | ||
| WCA | 3.0199 × 10−11 | 1 | −6.6456 | 465 | ||
Disclaimer/Publisher’s Note: The statements, opinions and data contained in all publications are solely those of the individual author(s) and contributor(s) and not of MDPI and/or the editor(s). MDPI and/or the editor(s) disclaim responsibility for any injury to people or property resulting from any ideas, methods, instructions or products referred to in the content. |
© 2023 by the authors. Licensee MDPI, Basel, Switzerland. This article is an open access article distributed under the terms and conditions of the Creative Commons Attribution (CC BY) license (https://creativecommons.org/licenses/by/4.0/).
Share and Cite
Angelova, M.; Roeva, O.; Vassilev, P.; Pencheva, T. Multi-Population Genetic Algorithm and Cuckoo Search Hybrid Technique for Parameter Identification of Fermentation Process Models. Processes 2023, 11, 427. https://doi.org/10.3390/pr11020427
Angelova M, Roeva O, Vassilev P, Pencheva T. Multi-Population Genetic Algorithm and Cuckoo Search Hybrid Technique for Parameter Identification of Fermentation Process Models. Processes. 2023; 11(2):427. https://doi.org/10.3390/pr11020427
Chicago/Turabian StyleAngelova, Maria, Olympia Roeva, Peter Vassilev, and Tania Pencheva. 2023. "Multi-Population Genetic Algorithm and Cuckoo Search Hybrid Technique for Parameter Identification of Fermentation Process Models" Processes 11, no. 2: 427. https://doi.org/10.3390/pr11020427
APA StyleAngelova, M., Roeva, O., Vassilev, P., & Pencheva, T. (2023). Multi-Population Genetic Algorithm and Cuckoo Search Hybrid Technique for Parameter Identification of Fermentation Process Models. Processes, 11(2), 427. https://doi.org/10.3390/pr11020427

