Energy Valley Optimizer (EVO) for Tracking the Global Maximum Power Point in a Solar PV System under Shading
Abstract
:1. Introduction
- Enhanced Tracking Accuracy: EVO excels at accurately tracking the MPP under varying environmental conditions, including partial shading scenarios. It leverages its unique exploration and exploitation capabilities to swiftly adapt to changing conditions, resulting in a higher tracking accuracy.
- Improved Convergence Speed: EVO converges to the MPP more quickly than some other algorithms like PSO or CSA. This quicker convergence is crucial for maintaining system efficiency, especially when environmental conditions rapidly change.
- Robustness in Partial Shading: EVO exhibits robustness when confronted with partial shading conditions. Unlike PSO, which may struggle with premature convergence to local optima in such scenarios, EVO effectively navigates through these challenges, minimizing the impact of shading on energy production.
2. Equivalent Circuit Model of Solar Cell
3. Characteristics of Solar Cells
4. PV Array under Partially Shaded Condition
5. Maximum Power Point (MPP) Tracker
6. MPPT Based on Metaheuristic Optimization
- Minimal failure rate: There should be little chance of early convergence or failure for the MPPT algorithm. The minimal failure rate is determined by dividing the total number of attempts by the number of efforts that converged to one of the MPPs.
- Rapid convergence: An economic MPP tracker should use fewer computing rounds since the MPPT method should soon settle at the MPP.
- Consistent fluctuations: The MPPT algorithm should possess dependable abilities for both exploring and exploiting the search space, avoiding the unnecessary traversal of irrelevant regions. As a result, power fluctuations and related losses are decreased.
- Resilience: Even in the presence of significant oscillations under PS circumstances and abrupt dynamic changes in PV insolation, the MPPT algorithm should be able to identify the GMPP.
6.1. Particle Swarm Optimization (PSO)-Based MPPT Technique
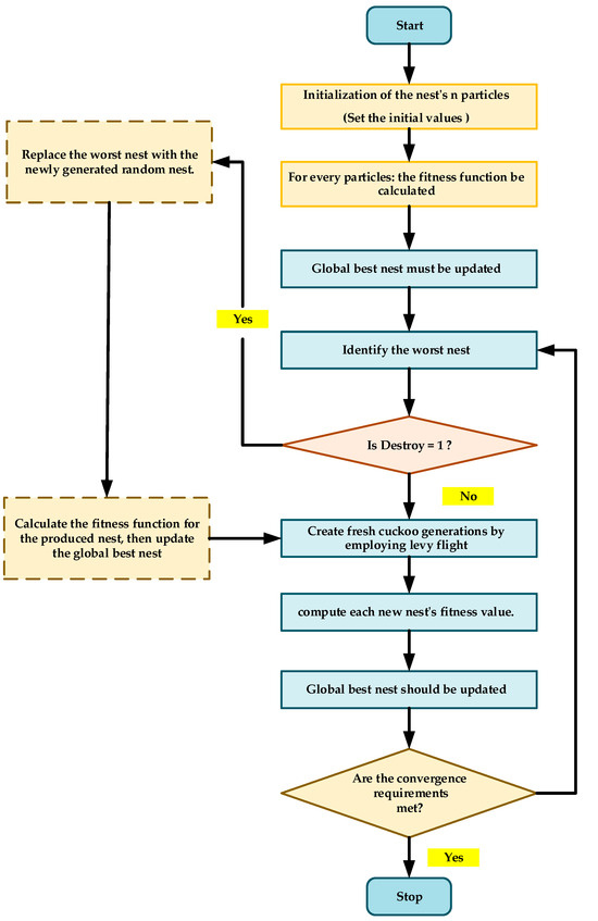
6.2. Cuckoo Search (CS)-Based MPPT Technique
- Every cuckoo bird deposits a solitary egg into a host nest selected at random.
- The host nest that possesses the finest, superior eggs (referring to the optimal solutions) is responsible for propagating the upcoming generation of cuckoos.
- The quantity of host nests in the search space remains consistent throughout the process. is the possibility that the host bird discovers the foreign egg, and it ranges from 0 to 1.
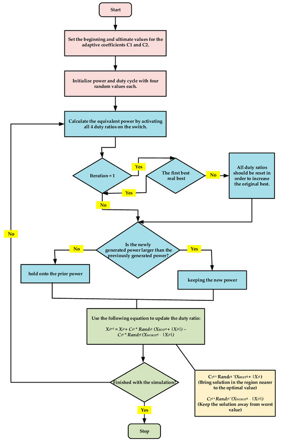
6.3. Adaptive JAYA (AJAYA)-Based MPPT Technique
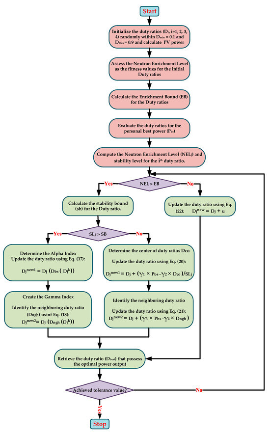
6.4. Energy Valley Optimizer (EVO)-Based MPPT Technique
Mathematical Model of Energy Valley Optimizer (EVO)
- The EVO approach offers a simpler computational process compared to the conventional PSO and cuckoo search methods, with a straightforward formulation.
- The EVO method exhibits the capability to correctly identify the maximum power point even in challenging scenarios involving complex shading patterns, including partial shading conditions and significant variations in insolation levels.
- The tracking efficiency of the EVO method surpasses that of conventional PSO and cuckoo search techniques, demonstrating a significantly higher level of effectiveness.
7. Discussion of the Simulation Results
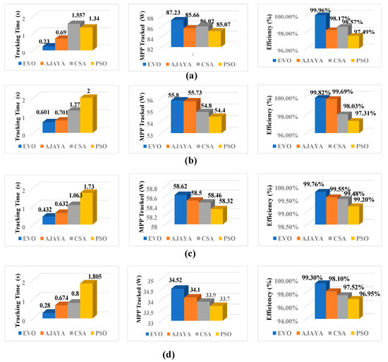
8. Condition of Static Partial Shading
8.1. Condition 1: [1000 1000 1000 1000]
8.2. Condition 2: [1000 1000 850 300]
8.3. Condition 3: [1000 850 800 600]
8.4. Condition 4: [1000 800 500 200]
9. Hardware-in-the-Loop (HIL) Implementations of Energy Valley Optimizer
10. Condition of Static Partial Shading
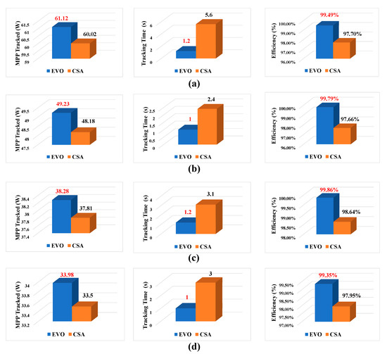
10.1. Condition 1: [1000 1000 1000 600]
10.2. Condition 2: [1000 1000 600 500]
10.3. Condition 3: [1000 800 500 400]
10.4. Condition 4: [1000 700 600 400]
11. System for Integrating Inverters into the Grid
12. Conclusions
Author Contributions
Funding
Acknowledgments
Conflicts of Interest
Nomenclature
| LMPP | Local maximum power point | GTO | Giant Trevally Optimizer |
| GMPP | Global maximum power point | ARO | Artificial Rabbits Optimization |
| AI | Artificial intelligence | LCA | Liver Cancer Algorithm |
| EVO | Energy valley optimizer | SDM | Single-diode model |
| PSC | Partial shading condition | Rsh | Parallel resistance |
| MPP | Maximum power point | Rs | Series resistance |
| MPPT | Maximum power point tracking | Is | Output current |
| PV | Photovoltaic | Iph | Photoelectric current |
| HIL | Hardware-in-the-loop | Io | Diode’s reverse saturation current |
| DPP | Differential power processing | Vo | Output voltage |
| P&O | Perturb and Observe | Isc | Short-circuit current |
| InC | Incremental conductance | Voc | Open-circuit voltage |
| FOCV | Fractional Open Circuit Voltage | Pmax | Maximum power |
| ANN | Artificial neural network | DR | Duty ratio |
| FLC | Fuzzy logic controller | Vpv | Input voltage |
| EA | Evolutionary algorithm | Ipv | Input current |
| CSA | Cuckoo search algorithm | L | Inductance |
| FSSO | Flying Squirrel Search Optimization Strategy | C1 | Input capacitance |
| OSA | Owl search algorithm | C2 | Output capacitance |
| PSO | Particle swarm optimization | R | Load resistance |
| DO | Dandelion Optimizer | IMP | Current at MPP |
| DTBO | Driving training-based optimization | VMP | Voltage at MPP |
| EPO | Emperor penguin optimizer | TSTC | Temperature at standard test condition |
| AJAYA | Adaptive JAYA | GSTC | Standard irradiance for testing purposes |
References
- Husain, M.A.; Tariq, A.; Hameed, S.; Bin Arif, M.S.; Jain, A. Comparative assessment of maximum power point tracking procedures for photovoltaic systems. Green Energy Environ. 2017, 2, 5–17. [Google Scholar] [CrossRef]
- Guangul, F.M.; Chala, G.T. Solar Energy as Renewable Energy Source: SWOT Analysis. In Proceedings of the 4th MEC International Conference on Big Data and Smart City (ICBDSC), Muscat, Oman, 15–16 January 2019. [Google Scholar]
- Yousri, D.; Babu, T.S.; Allam, D.; Ramachandaramurthy, V.K.; Etiba, M.B. A novel chaotic flower pollination algorithm for global maximum power point tracking for photovoltaic system under partial shading conditions. IEEE Access 2019, 7, 121432–121445. [Google Scholar] [CrossRef]
- Press Information Bureau. Available online: https://www.pib.gov.in/PressReleasePage.aspx?PRID=1913789 (accessed on 1 September 2023).
- Pervez, I.; Pervez, A.; Tariq, M.; Sarwar, A.; Chakrabortty, R.K.; Ryan, M.J. Rapid and robust adaptive JAYA (AJAYA) based maximum power point tracking of a PV-based generation system. IEEE Access 2021, 9, 48679–48703. [Google Scholar] [CrossRef]
- Apoorva, G.V.S.; Manohar, T.G.; Uma, B.R. Performance Characteristics of solar cells in Space under Shadow Effect. Int. J. Eng. Res. Appl. 2017, 7, 9–15. [Google Scholar]
- Kumar, V.; Kumar, P.; Srinivasa, S.; Puranik, C.R. Study the Effect of Partial Shading in Solar Photovoltaic System. Int. J. Eng. Res. Technol. IJERT 2019, 7, 1–5. [Google Scholar]
- Gokdag, M.; Akbaba, M.; Gulbudak, O. Switched-capacitor converter for PV modules under partial shading and mismatch conditions. Sol. Energy 2018, 170, 723–731. [Google Scholar] [CrossRef]
- Babu, T.S.; Ram, J.P.; Dragicevič, T.; Miyatake, M.; Blaabjerg, F.; Rajasekar, N. Particle swarm optimization based solar PV array reconfiguration of the maximum power extraction under partial shading conditions. IEEE Trans. Sustain. Energy 2018, 9, 74–85. [Google Scholar] [CrossRef]
- Wang, F.; Zhu, T.; Zhuo, F.; Yi, H.; Shi, S.; Zhang, X. Analysis and optimization of flexible MCPT strategy in submodule PV application. IEEE Trans. Sustain. Energy 2017, 8, 249–257. [Google Scholar] [CrossRef]
- Strache, S.; Wunderlich, R.; Heinen, S. A comprehensive, quantitative comparison of inverter architectures for various PV Systems, PV cells, and irradiance profiles. IEEE Trans. Sustain. Energy 2014, 5, 813–822. [Google Scholar] [CrossRef]
- Danandeh, M.A.; Mousavi, G.S.M. Comparative and comprehensive review of maximum power point tracking methods for PV cells. Renew. Sustain. Energy Rev. 2018, 82, 2743–2767. [Google Scholar] [CrossRef]
- Nkambule, M.; Hasan, A.; AliJ, A. Proportional study of Perturb & Observe and Fuzzy Logic Control MPPT Algorithm for a PV system under different weather conditions. In Proceedings of the IEEE 10th GCC Conference and Exhibition, Kuwait, Kuwait, 19–23 April 2019. [Google Scholar]
- Jain, K.; Gupta, P.M.; Bohre, D.A.K. Implementation and Comparative Analysis of P&O and INC MPPT Method for PV System. In Proceedings of the IEEE International Conference on Power Electronics (IICPE), Jaipur, India, 13–15 December 2018. [Google Scholar]
- Baroi, S.; Sarker, P.C.; Baroi, S. An Improved MPPT Technique—Alternative to Fractional Open Circuit Voltage Method. In Proceedings of the International Conference on Electrical & Electronic Engineering (ICEEE), Rajshahi, Bangladesh, 2–29 December 2017. [Google Scholar]
- Rizzo, S.A.; Scelba, G. ANN based MPPT method for rapidly variable shading conditions. Appl. Energy 2015, 145, 124–132. [Google Scholar] [CrossRef]
- Al-Majidi, S.D.; Abbod, M.F.; Al-Raweshidy, H.S. A novel maximum power point tracking technique based on fuzzy logic for photovoltaic systems. Int. J. Hydrog. Energy 2018, 43, 14158–14171. [Google Scholar] [CrossRef]
- Megantoro, P.; Nugroho, Y.D.; Anggara, F.; Pakha, A.; Pramudita, B.A. The Implementation of Genetic Algorithm to MPPT Technique in a DC/DC Buck Converter under Partial Shading Condition. In Proceedings of the 3rd International Conference on Information Technology, Information Systems and Electrical Engineering (ICITISEE), Yogyakarta, Indonesia, 13–14 November 2018. [Google Scholar]
- Bollipo, R.B.; Mikkili, S.; Bonthagorla, P.K. Hybrid, optimal, intelligent, and classical PV MPPT techniques: A review. CSEE J. Power Energy Syst. 2021, 7, 9–33. [Google Scholar] [CrossRef]
- Yang, X.; Deb, S. Cuckoo Search via Lévy flights. In Proceedings of the World Congress Nature Biologically Inspired Computing (NaBIC), Coimbatore, India, 9–11 December 2009; pp. 210–214. [Google Scholar]
- Singh, N.; Gupta, K.K.; Jain, S.K.; Dewangan, N.K.; Bhatnagar, P. A Flying Squirrel Search Optimization for MPPT Under Partial Shaded Photovoltaic System. IEEE J. Emerg. Sel. Top. Power Electron. 2020, 9, 4963–4978. [Google Scholar] [CrossRef]
- Farhan, A.F.; Feilat, E.A.; Al-Salaymeh, A.S. Maximum Power Point Tracking Technique Using Combined Perturb & Observe and Owl Search Algorithms. In Proceedings of the International Conference on Electrical and Computing Technologies and Applications (ICECTA), Ras Al Khaimah, United Arab Emirates, 19–21 November 2019. [Google Scholar]
- Liu, Y.-H.; Huang, S.-C.; Huang, J.-W.; Liang, W.-C. A Particle Swarm Optimization-Based Maximum Power Point Tracking Algorithm for PV Systems Operating Under Partially Shaded Conditions. IEEE Trans. Energy Convers. 2012, 27, 1027–1035. [Google Scholar] [CrossRef]
- Sajid, I.; Gautam, A.; Sarwar, A.; Tariq, M.; Liu, H.-D.; Ahmad, S.; Lin, C.-H.; Sayed, A.E. Optimizing Photovoltaic Power Production in Partial Shading Conditions Using Dandelion Optimizer (DO)-Based MPPT Method. Processes 2023, 11, 2493. [Google Scholar] [CrossRef]
- Rehman, H.; Sajid, I.; Sarwar, A.; Tariq, M.; Bakhsh, F.I.; Ahmad, S.; Mahmoud, H.A.; Aziz, A. Driving training-based optimization (DTBO)for global maximum power point tracking for a photovoltaic system under partial shading condition. IET Renew. Power Gener. 2023, 17, 2542–2562. [Google Scholar] [CrossRef]
- Sameh, M.A.; Marei, M.I.; Badr, M.A.; Attia, M.A. An optimized PV control system based on the emperor penguin optimizer. Energies 2021, 14, 751. [Google Scholar] [CrossRef]
- Sadeeq, H.T.; Abdulazeez, A.M. Giant Trevally Optimizer (GTO): A Novel Metaheuristic Algorithm for Global Optimization and Challenging Engineering Problems. IEEE Access 2022, 10, 121615–121640. [Google Scholar] [CrossRef]
- Wang, L.; Cao, Q.; Zhang, Z.; Mirjalili, S.; Zhao, W. Artificial rabbits optimization: A new bio-inspired meta-heuristic algorithm for solving engineering optimization problems. Eng. Appl. Artif. Intell. 2022, 114, 105082. [Google Scholar] [CrossRef]
- Houssein, E.H.; Oliva, D.; Samee, N.A.; Mahmoud, N.F.; Emam, M.M. Liver Cancer Algorithm: A novel bio-inspired optimizer. Comput. Biol. Med. 2023, 165, 107389. [Google Scholar] [CrossRef] [PubMed]
- Hayder, W.; Ogliari, E.; Dolara, A.; Abid, A.; Ben Hamed, M.; Sbita, L. Improved PSO: A comparative study in MPPT algorithm for PV system control under partial shading conditions. Energies 2020, 13, 2035. [Google Scholar] [CrossRef]
- Eltamaly, A.M.; Al-Saud, M.S.; Abo-Khalil, A.G. Performance improvement of PV systems’ maximum power point tracker based on a scanning PSO particle strategy. Sustainability 2020, 12, 1185. [Google Scholar] [CrossRef]
- Ben Belghith, O.; Sbita, L.; Bettaher, F.; Ben Belghith, O.; Sbita, L.; Bettaher, F. MPPT design using PSO technique for photovoltaic system control comparing to fuzzy logic and P&O controllers. Energy Power Eng. 2016, 8, 349–366. [Google Scholar] [CrossRef]
- Díaz Martínez, D.; Trujillo Codorniu, R.; Giral, R.; Vázquez Seisdedos, L. Evaluation of particle swarm optimization techniques applied to maximum power point tracking in photovoltaic systems. Int. J. Circuit Theory Appl. 2021, 49, 1849–1867. [Google Scholar] [CrossRef]
- Ishaque, K.; Salam, Z. A deterministic particle swarm optimization maximum power point tracker for photovoltaic system under partial shading condition. IEEE Trans. Ind. Electron. 2013, 60, 3195–3206. [Google Scholar] [CrossRef]
- Zafar, M.H.; Khan, N.M.; Mirza, A.F.; Mansoor, M. Bio-inspired optimization algorithms based maximum power point tracking technique for photovoltaic systems under partial shading and complex partial shading conditions. J. Clean. Prod. 2021, 309, 127279. [Google Scholar] [CrossRef]
- Azizi, M.; Aickelin, U.; Khorshidi, H.A.; Shishehgarkhaneh, M.B. Energy valley optimizer: A novel metaheuristic algorithm for global and engineering optimization. Sci. Rep. 2023, 13, 226. [Google Scholar] [CrossRef]
- Mandadapu, U.; Vedanayakam, S.; Thyagarajan, K. Effect of temperature and irradiance on the electrical performance of a pv module. Int. J. Adv. Res. 2017, 5, 2018–2027. [Google Scholar] [CrossRef]
- Djalab, A.; Bessous, N.; Rezaoui, M.M.; Merzouk, I. Study of the effects of Partial Shading on PV Array. In Proceedings of the International Conference on Communications and Electrical Engineering (ICCEE), El Oued, Algeria, 17–18 December 2018. [Google Scholar]
- Koad, R.B.A.; Zobaa, A.; El-Shahat, A. A Novel MPPT Algorithm Based on Particle Swarm Optimization for Photovoltaic Systems. IEEE Trans. Sustain. Energy 2016, 8, 468–476. [Google Scholar] [CrossRef]
- Shi, Y.; Eberhart, R. A modified particle swarm optimizer. In Proceedings of the IEEE International Conference on IEEE World Congress on Computational Intelligence, Evolutionary Computation Proceedings, Anchorage, AK, USA, 4–9 May 1998; pp. 69–73. [Google Scholar]
- Shlesinger, M.F. Search Research. J. Nat. 2006, 443, 281–282. [Google Scholar] [CrossRef] [PubMed]
- Ahmed, N.A.; Rahman, S.A.; Alajmi, B.N. Optimal controller tuning for P&O maximum power point tracking of PV systems using genetic and cuckoo search algorithms. Int. Trans. Electr. Energy Syst. 2020, 31, e12624. [Google Scholar]
- Wolpert, D.H.; Macready, W.G. No free lunch theorems for optimization. IEEE Trans. Evol. Comput. 1997, 1, 67–82. [Google Scholar] [CrossRef]























| Parameters/Components | Value |
|---|---|
| Inductance (L) | 1.5 mH |
| ) | 47 µF |
| ) | 470 µF |
| Load resistance (R) | 10 Ω |
| Parameter | Value |
|---|---|
| Temperature at standard test condition (TSTC) | 298.15 K |
| Standard irradiance for testing purposes (GSTC) | 1000 W/m2 |
| Number of PV modules linked in series | 4 |
| Short-circuit current () | 5.34 Amperes |
| PV cells per module | 72 |
| Open-circuit voltage () | 5.425 Volts |
| Current at MPP () | 5.02 Amperes |
| Voltage at MPP ( | 4.35 Volts |
| Maximum power () | 21.837 Watts |
| Temperature coefficient of in %/°C | −0.3750 |
| Temperature coefficient of in %/°C | 0.075 |
| Parameters | PSO | CSA | AJAYA | EVO |
|---|---|---|---|---|
| No. of particles (N) | 4 | 4 | 4 | 4 |
| Maximum iterations (tmax) | 100 | 100 | 100 | 100 |
| Social parameter (S1) | 1.2 | - | - | - |
| Cognitive parameter (S2) | 1.6 | - | - | - |
| ) | 0.4 | - | - | - |
| ) | - | 0.8 | - | - |
| ) | - | 1.5 | - | - |
| Initial value of adaptive coefficient C1 (C1(i)) | - | - | 1 | - |
| Final value of adaptive coefficient C1 (C1(f)) | - | - | 0.5 | - |
| Initial value of adaptive coefficient C2 (C2(i)) | - | - | 1 | - |
| Final value of adaptive coefficient C2 (C2(f)) | - | - | 0 | - |
| Stability Bound (SB) | - | - | - | rand(1,1) |
| Alpha Index I | - | - | - | rand(1,1) |
| Gamma Index I | - | - | - | rand(1,1) |
| ) | |||||
|---|---|---|---|---|---|
| Condition | Rated Power | ||||
| 1 | 1000 | 1000 | 1000 | 1000 | 87.26 Watts |
| 2 | 1000 | 1000 | 850 | 300 | 55.90 Watts |
| 3 | 1000 | 850 | 800 | 600 | 58.76 Watts |
| 4 | 1000 | 800 | 500 | 200 | 34.76 Watts |
| ) | |||||
|---|---|---|---|---|---|
| Condition | Rated Power | ||||
| 1 | 1000 | 1000 | 1000 | 600 | 61.43 Watt |
| 2 | 1000 | 1000 | 600 | 500 | 49.33 Watt |
| 3 | 1000 | 700 | 350 | 450 | 38.33 Watt |
| 4 | 1000 | 750 | 500 | 200 | 34.20 Watt |
Disclaimer/Publisher’s Note: The statements, opinions and data contained in all publications are solely those of the individual author(s) and contributor(s) and not of MDPI and/or the editor(s). MDPI and/or the editor(s) disclaim responsibility for any injury to people or property resulting from any ideas, methods, instructions or products referred to in the content. |
© 2023 by the authors. Licensee MDPI, Basel, Switzerland. This article is an open access article distributed under the terms and conditions of the Creative Commons Attribution (CC BY) license (https://creativecommons.org/licenses/by/4.0/).
Share and Cite
Azad, M.A.; Sajid, I.; Lu, S.-D.; Sarwar, A.; Tariq, M.; Ahmad, S.; Liu, H.-D.; Lin, C.-H.; Mahmoud, H.A. Energy Valley Optimizer (EVO) for Tracking the Global Maximum Power Point in a Solar PV System under Shading. Processes 2023, 11, 2986. https://doi.org/10.3390/pr11102986
Azad MA, Sajid I, Lu S-D, Sarwar A, Tariq M, Ahmad S, Liu H-D, Lin C-H, Mahmoud HA. Energy Valley Optimizer (EVO) for Tracking the Global Maximum Power Point in a Solar PV System under Shading. Processes. 2023; 11(10):2986. https://doi.org/10.3390/pr11102986
Chicago/Turabian StyleAzad, Md Adil, Injila Sajid, Shiue-Der Lu, Adil Sarwar, Mohd Tariq, Shafiq Ahmad, Hwa-Dong Liu, Chang-Hua Lin, and Haitham A. Mahmoud. 2023. "Energy Valley Optimizer (EVO) for Tracking the Global Maximum Power Point in a Solar PV System under Shading" Processes 11, no. 10: 2986. https://doi.org/10.3390/pr11102986
APA StyleAzad, M. A., Sajid, I., Lu, S.-D., Sarwar, A., Tariq, M., Ahmad, S., Liu, H.-D., Lin, C.-H., & Mahmoud, H. A. (2023). Energy Valley Optimizer (EVO) for Tracking the Global Maximum Power Point in a Solar PV System under Shading. Processes, 11(10), 2986. https://doi.org/10.3390/pr11102986

