Next Article in Journal
The Anti-Fatigue Design of 80 t Depressed-Center Gondola Car Body
Previous Article in Journal
From Sweet Corn By-Products to Carotenoid-Rich Encapsulates for Food Applications
 
 
Font Type:
Arial Georgia Verdana
Font Size:
Aa Aa Aa
Line Spacing:
Column Width:
Background:
Article

Additive vs. Conventional Manufacturing of Metal Components: Selection of the Manufacturing Process Using the AHP Method

1
Institute for Virtual Product Development, Aalen University, 73430 Aalen, Germany
2
School of Computing, Engineering and Built Environment, Glasgow Caledonian University, Cowcaddens Road Glasgow, Glasgow G4 0BA, UK
*
Author to whom correspondence should be addressed.
Processes 2022, 10(8), 1617; https://doi.org/10.3390/pr10081617
Submission received: 2 August 2022 / Revised: 10 August 2022 / Accepted: 15 August 2022 / Published: 16 August 2022

Abstract

:
Additive manufacturing (AM) processes have experienced significant technological developments over the past decade. Today, 3D-printed metal parts can almost achieve the mechanical properties of conventionally manufactured components; process times have been shortened, and the range of available materials has been widely expanded. The decision between conventional manufacturing and AM is therefore becoming more complex, considering technical and economic criteria along the entire product life cycle. To reflect the vision of the manufacturer, each decision needs to be based on individual preferences and strategies. The present research introduces a standardised and systemised multi-criteria decision-making process to choose between additive and conventional production. Multi-criteria decision models from within the literature are analysed and a holistic decision matrix is developed based on the analytic hierarchy process (AHP). The key novelty of the present research is the consideration of technical and economic categories along the whole product life cycle for decision making. The matrix allows an individual weighting of individual criteria along the product life cycle, starting with the conceptualisation of the product, and ending with marketing and after-sales. The approach is evaluated using two scenarios, including a control unit housing and a flat metal gasket, with different scopes of application. In conclusion, the developed multi-criteria decision matrix provides sufficient and repeatable results. The systematic decision process allows users to clearly identify the best production method for their individual use case.

1. Introduction

The world of production is undergoing great changes as digitisation leads to the creation of cyber–physical systems. Actors and sensors support existing physical systems by collecting and analysing data, making decisions, and supporting human–machine collaboration [1]. As one key enabler and interface between the digital and physical environments, additive manufacturing (AM) is seen as a major part of future production systems. Driven by these trends, AM has also grown technically and economically over the last several decades [2]. Today, AM is already playing an increasingly important role in both science and industry. In contrast to conventionally established production technologies such as subtractive manufacturing or casting and moulding, AM enables a much greater freedom of geometric complexity. These evolving factors are increasingly leading to a decision between AM and conventional manufacturing in production theory and application.
On the one hand, with its interconnection between the digital world and physical production, AM is one of the main systems used to tackle geometric complexity and sustainability [3]. Over the last decade, the laser powder bed fusion (LPBF) process in particular has been improved significantly in terms of production speed, material availability, and mechanical properties [4]. When it comes to the available materials, achievable quasi-static properties, and quality of metal LPBF, authors have stated that it can compete with conventional manufacturing [5,6]. Within AM processes, LPBF is one of the most technologically developed; thus, it was selected for comparison with conventional methods in this article. Nevertheless, powder-bed-based processes are currently still subject to several restrictions. Whereas studies have shown great benefits for small batch sizes, mass production via AM is still under discussion. It is not yet viable to manufacture large quantities with the same efficiency in terms of production time as with conventional manufacturing processes [7].
The technical and economic benefits of AM have been noted in several publications, such as [8,9], with different key aspects in terms of scope and methodology. They can be summarised as improvements in resource efficiency and optimisation (environment) [10], as well as light weight and construction (engineering) [11]. Reducing emissions is becoming increasingly important in today’s world. For the manufacturing sector, as one of the main polluters, sustainable solutions and resource efficiency are ways to tackle climate change. As stated before, AM has several advantages, including reduced raw material usage, higher recycling rates of the unused powder, and lower CO2 emissions along the whole supply chain [12]. Additionally, AM offers the potential for compact and functionally integrated components because of the possibility of complex shape production. Lightweight structures such as bionic geometries and topological optimisation lead to optimised part geometries and, therefore, to reduced weight or increased stability [13]. Next to the existing and running products, spare parts can be optimised after the detection of their failure to extend their next life cycle.
In addition to technical advantages, economic aspects play a decisive role in the selection of manufacturing technology. AM opens the door for new business models characterised by greater flexibility [14]. The first areas of application are the spare parts business and the use as hubs on demand. In addition, initial cost models show a trend towards lower unit costs with smaller batch sizes.
Conventional manufacturing, on the other hand, which is a collection of established technologies, accounts for the majority of metal production. These techniques include, but are not limited to, primary forming (e.g., casting, deep drawing, stamping), separation (i.e., subtractive processes such as turning, drilling, and milling), joining, and coating (i.e., spraying) [15]. Since the introduction of computer-integrated manufacturing (CIM), conventional manufacturing is a highly automated process resulting in the best mechanical properties and surface conditions possible. Depending on the geometric complexity of the part, the technological effort expended for conventional manufacturing increases significantly [13]. For highly complex parts, there are missing solutions for inner complex channels, cooling lines, or functional integration [16,17]. Advantages of conventional manufacturing include the process knowledge due to the long history and the high research effort. This results in an optimised process with high quality, mechanical properties, and surface conditions.
When it comes to a systematic decision between AM and conventional manufacturing for one specific object, decision making in the manufacturing environment is known as a complex, multidimensional problem [18,19,20]. This is often referred to as multi-criteria decision-making [21,22,23]. Decisions in production can be made about supply chains and routes, materials, and manufacturing technologies [21]. Most research is conducted by comparing manufacturing methods within the paradigm, such as which AM process should be used [20,24,25,26].
A distinction that considers manufacturing in conventional methods and additive methods is not scientifically and holistically widespread [27,28,29]. According to the literature, the decision-making methods are implemented based on the attributes, criteria, and properties of certain processes or products, as well as problem cases [19]. Classical and well-known methods include, among others, utility analysis, pairwise comparison, the TOPSIS (Technique for Order of Preference by Similarity to Ideal Solution) method, the ANP (analytic network process) method, the VIKOR (VIseKriterijumska Optimizacija Kompromisno Resenje (multi-criteria optimisation and compromise solution)) method, and the AHP method (analytical hierarchy process) [30,31]. Mixtures of evaluation methods can also be found, such as TOPSIS–AHP [25,32].
AHP is mostly used and recommended for complex and multi-criteria decision-making [30]. In the AHP method, criteria are compared in a matrix. Therefore, the method consists of categories and criteria that are compared with one another using a pairwise comparison. Mathematical operations are then performed and, for example, the eigenvectors of the matrix are determined. Subsequently, further calculations are carried out. The most suitable criterion is presented progressively down to the most unsuitable [30,33].
When it comes to a holistic decision making, criteria are necessary for comparison. Therefore, the product life (PL) considers the whole supply chain and value creation process, and covers every single step of the product lifetime [34]. In the literature, products are subject to a theoretical cycle that can be transferred into practice. This cycle always takes the same form from the creation to the devaluation of the product, and describes the individual life states of a product [34]. The PL contains a lot of important product information, and indirectly reflects the company’s philosophy [35,36].
The present research aims to develop and validate a systematic framework for decisions between the production paradigms of AM and conventional manufacturing. While some components can only be manufactured conventionally or additively, most components can be manufactured using both paradigms. The decision matrix focuses on the objects that can be covered by both manufacturing processes.
For decision making, criteria along the PL are analysed and used for the AHP. Based on the current literature research status, there is no methodical and holistic decision framework to systematically decide which interdisciplinary production process is linked to more benefits from the perspective of technological, economic, and strategic aspects.
To ensure the originality of the present research, a systematic literature review was carried out at the beginning. The novelty consists to a large extent of the comparison between the two manufacturing paradigms. The present research methodologically opens up a new research field in decision making between additive and conventional manufacturing processes. Existing models only decide between AM methods, such as whether the object should be produced using FDM (fused deposition modelling) or SLS (selective laser sintering). The same methodological approach can be seen for conventional manufacturing, where the comparison is usually between subtractive manufacturing or casting.
This new and original interdisciplinary approach leads to a holistic decision-making process between additive and conventional manufacturing of metal parts. With this approach, both paradigms are compared holistically for the first time, based on defined criteria and a coherent vision and strategy.

2. Materials and Methods

In order to build on research already carried out, a systematic literature review was carried out to identify existing and suitable multi-criteria decision-making methods. The Google Scholar database was used for the literature search, providing a comprehensive overview of the published and actual research. Keywords were defined, including decision-making theory for additive and conventional manufacturing processes within a methodological research matrix.
As a result, 242 publications were identified, scanned by abstract analysis, and grouped. Of these, 203 publications were deemed irrelevant because their contents differed too much from the purpose of the present research (Group 1). Group 2 contains research on methodical material selection procedures, while Group 3 contains decision-making about AM processes, such as which AM process is suitable for the given framework. Group 4, with 8 hits, contains the literature that is important for the present research, and deals with the topic of decision making between conventional manufacturing processes and AM. Table 1 provides an overview of the publications in Group 4.
The AHP method, the TOPSIS method, and a mixed TOPSIS–AHP method were classified as the most multidimensional decision-making approaches, as used by Cruz et al. [37], Lukic et al. [31] and Zaman et al. [25], respectively. Other authors used less widespread multi-criteria decision-making methods.
In conclusion, based on the publications found and identified, it can be stated that the AHP is the most important method when it comes to complex decision making in production. The AHP method aims to generate a decision for each criterion via pairwise comparison, resulting in a ranking of the decision criteria in order of their relevance. Decisions are made based on subjective conclusions, which are then mathematically calculated. The decision can then be structured hierarchically and including a percentage distribution.
Within the first step, a matrix is defined including the criterion a1m (see Equation (1)). Here, a pairwise comparison is carried out for each resulting criterion.
A . C = a 11 a 1 m a m 1 a m m C 1 C m = X 1 X m
For the subjective pairwise comparison, the weighting of each criterion is described in Table 2. For equal importance, factor 1 is set. In contrast, for extreme importance of one criterion over another, factor 9 is used.
For the second step, eigenvectors are needed to evaluate the matrix. For this purpose, the matrix is squared and resolved (see Equation (2)). The eigenvectors are then formed by forming and normalising the series sums. Finally, the calculated row sum is divided by the total sum.
λ 1 λ n = X 1 / C 1 / X n / C n
where λi is the calculated value of the sum of the matrix values with the eigenvectors (see Equation (3)).
λ i = j = 1 n a j , i   E V j E V i
λ a v g is the maximum eigenvalue of the pairwise comparison matrix. λ a v g is also sometimes referred to as λ m a x in the literature [19,41].
λ a v g   = 1 n i = 1 n λ i
To identify inconsistencies that can occur in a pairwise comparison, a consistency ratio (CR) is introduced, as proposed by Saaty [19,41]. Therefore, the consistency index (CI) serves as the basis for further calculation of the CR. To calculate the CI, the maximum eigenvector of the pairwise comparison λ a v g is subtracted from the number of criteria contained in the matrix, and then divided by n−1 (see Equation (5)).
C I = λ a v g n n 1
A calculated value of CR < 0.1 represents a ratio of less than 10%, which is considered acceptable. If CR > 0.1, the AHP and, therefore, the pairwise comparison should be repeated [19,41].
C R = C I R n
In order to calculate the CR, the random index (RI) is necessary. The RI is a value discussed by Saaty and verified by several studies. In the literature, RI is defined up to a matrix size of 15 × 15 criteria (see Table 3, for n = 1–15) [19].
For n ≤ 11, RI can be calculated as shown in Equation (7) [41]. As stated in the literature, the mathematical value converges to RI = 1773 for n → ∞.
11 n   R I 1773 2821 n + 0.08
For the calculation of CR, the present research considers RI using Saaty’s approach, as stated in Table 3. This provides greater certainty concerning the consistency of the results. For comparison reasons, the CR is also shown with the calculated RI.
Next to the methodical calculation, the criteria a11 to a1m have to be defined for the AHP. Therefore, the steps along the product life (PL) are selected as the basis for decision making.
The PL describes a complete and self-contained process of a product, whereas the comprehensive process steps usually are identical. Differences exist in the categories and their criteria. Categories can be combined or split, such as marketing and sales. This is because each company’s structure is designed differently. The present PL is based on a classic and widespread category structure, as shown in Figure 1, and includes the following categories: development, construction, manufacturing, quality management, marketing and sales, purchasing, maintenance, and recycling and reuse.
The various categories are linked to technological as well as economic aspects, and include sub-steps—so-called criteria. The technological aspects can be very product-specific, such as lightweight construction or mechanical properties [36,42,43]. Economic aspects can be related to the profitability of the product, such as the return on investment or the sales price [44,45,46]. In the category of development and construction, the product is developed and designed. Classical and modern development strategies and processes are applied. The shape and characteristics of the product are determined; prototypes are also produced, and tests are carried out. A digital product is also created in terms of a digital twin and in the sense of the Internet of things (IoT) and Industry 4.0. In the manufacturing category, the product is assigned to the most appropriate machines in terms of objectives and characteristics. For quality control, the monitoring and inspection criteria of the product are defined from production to delivery. Rejection rates and inspection criteria are assigned based on the manufacturing processes, the area of application, and the product series. The marketing and sales category includes sales price (customers’ view), profitability (manufacturers’ view), transport routes, marketing, individualisation, and technological and sustainable image. Purchasing is strongly dependent on the availability of materials and the resulting price structures. In the maintenance category, product-specific measures are considered to extend or reduce maintenance intervals. Recycling and reuse represents the end of the PL. A holistic view of the metal product is essential here—for example, whether the product was operated with toxic or environmentally harmful substances. As the object will be manufactured from the same material within the same framework, the criteria in this category are always of equal importance, and would not influence the decision in the matrix. To reduce complexity, criteria of recycling and reuse are not part of the PL for the present AHP.
The 31 criteria, weighted individually for each product, can therefore be understood as a company strategy. The criteria of the PL categories were processed within the AHP matrix with a pairwise comparison, and were defined independently by a team of experts. The aim was to determine the most holistic criteria of the categories, and to delimit each criterion from the others to be able to carry out the pairwise comparisons without intersections.
Individual criteria are additionally categorised into quantitative and qualitative groups. Whereas multiple distinctions are possible to group criteria, such as non-monetary and monetary, qualitative and quantitative differentiation is another way to analyse data and assess models [47]. Quantitative criteria are based on numbers, and are measurable. Therefore, they are referred to as hard factors (hf). On the other hand, qualitative factors are not measurable numbers; they are intuitive, and depend on the subjective views of those involved. These criteria are referred to as soft factors (sf). As shown in Figure 1, criteria such as the cost of development, manufacturing time, and material price are hard factors, because numeric data can be attached and evaluated afterwards for conventional manufacturing and AM. Moreover, soft factors such as the complexity of the geometry or individualisation are subjective in terms of the company, the framework, and the object. Soft and hard factors, therefore, have to be processed differently when it comes to decision making.

3. Results

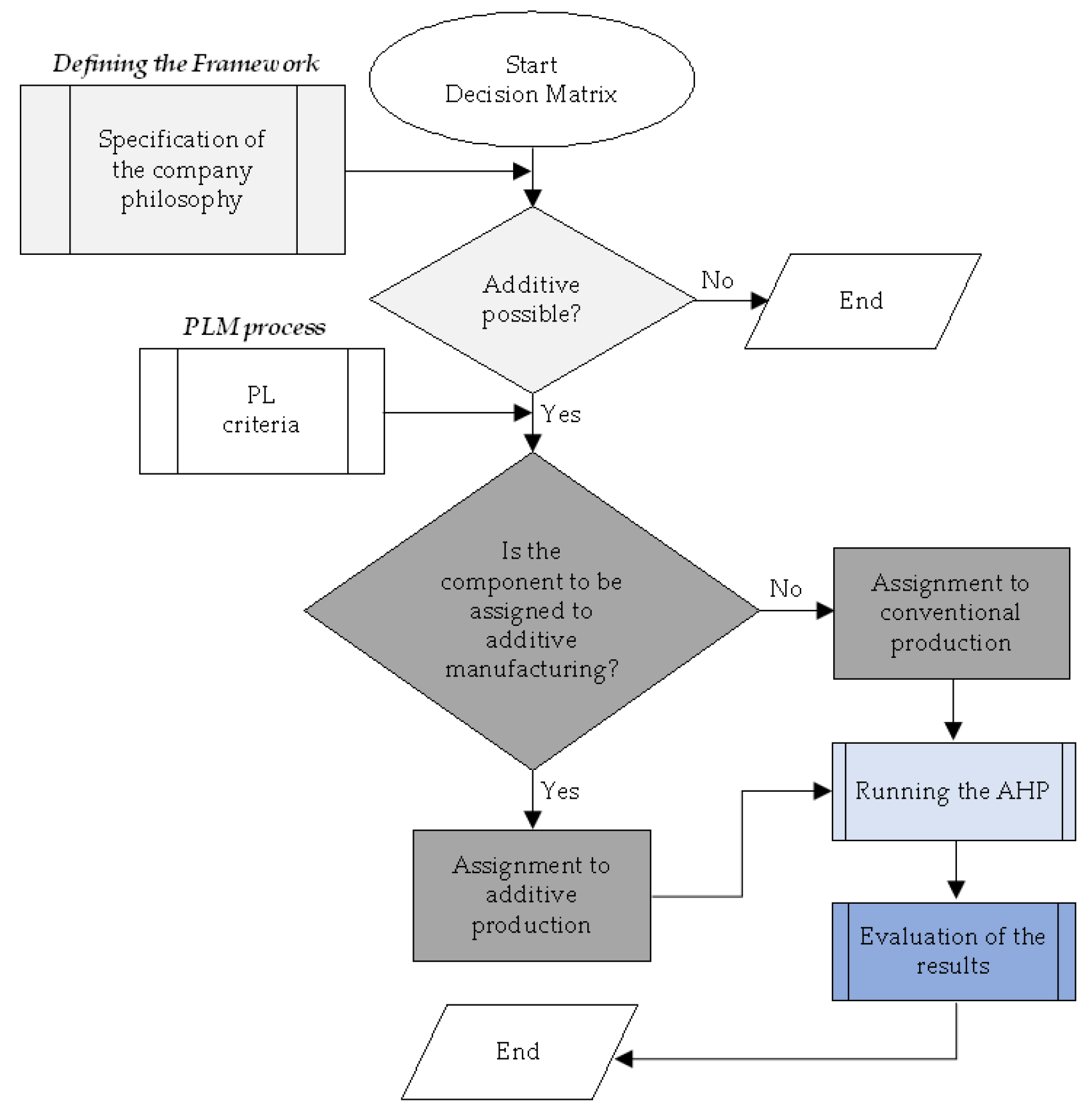
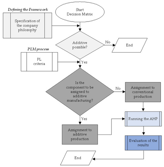
Based on the literature review of the AHP and the PL, the holistic decision matrix was developed and introduced as the main result. The decision process was divided into four layers, including the definition of the framework, the assignment of the criteria, processing of the AHP, and reviewing the results (see Figure 2). In the following text, each layer is described in detail. The levels must be passed through one after the other, and cannot be interchanged freely. In the first layer, the framework for the further procedure is defined. The core aspects of the first layer are the properties of the produced object and the vision and strategy of the company. First, it must be clarified whether the material of the component—the metal or metal alloy—can be manufactured additively with LPBF as well as conventionally. In addition, the additive building chamber is limited, depending on the available machinery. Extremely large components manufactured in one piece may not be able to be processed using the LPBF process. Alternatively, a separation of excessively large components can be carried out at this point, so that the individual parts separately fit in the building chamber. Moreover, the conventional manufacturing method has some limitations that need to be considered, such as the complexity of the object. Increasing complexity leads to several redesign processes and a combination of different conventional manufacturing processes, such as milling and turning. The framework also needs to be defined for further evaluation in the AHP. This includes the number of pieces of the object to be produced, as well as the functions. Economies of scale play a major role in the economic value of conventional production, while targeted production from a single unit offers great advantages for AM. In the design process, the function may open up possibilities for combining different components, making the geometries more complex, or even integrating them. Examples of this include integrated cooling channels in AM. The framework also defines whether the component can be manufactured by both manufacturing paradigms. If the geometry or material composition leads to the conclusion that additive or conventional manufacturing is not possible, the decision matrix method needs to be cancelled. The last part of the framework considers the vision and strategy of the company that uses or wants to produce the object. Here, mostly non-monetary aspects (i.e., soft factors) such as innovative strength, external image, or social components are taken into account, which are defined in the company’s strategic orientation. It can be argued that a highly innovative production is aimed for, which also pays attention to resource conservation and environmental awareness. As a result, criteria along the PL are weighted differently in the AHP that is carried out later. In such an orientation, the image of sustainability and innovation plays a major role. Measurable criteria (i.e., hard factors) such as manufacturing time move into the background. The authors recommend writing down 3–5 strategic goals according to which the company works.
In the second layer, the criteria of the AHP are assigned to the manufacturing paradigms. Therefore, the key question along the 31 criteria is whether additive or conventional manufacturing represents the better solution for the current criteria with respect to the definitions in the first layer. As an example of this, it can be stated that an innovative image can be brought about by AM rather than by the conventional process. Moreover, the manufacturing costs are usually cheaper with conventional manufacturing. The decisive factor here is the constant reference to the first layer, as this is where the framework is defined. For example, the additive process can be cheaper for quantities of fewer than 10 objects, but for quantities of more than 1000 components, the tendency is to use conventional manufacturing because of the economies of scale.
The third layer is the key layer of the decision matrix, including the process of the AHP. Each of the 31 criteria is now processed. Thus, the first layer and its framework still guide the decision processes. Within each decision, each criterion is compared using a pairwise comparison,. After processing the AHP matrix, the calculation of CR, CI, and λ is automatically aligned to the methodology described in Section 2. The result of the third layer is the systematic and holistic weighting of each criterion. If the decision between additive and conventional manufacturing from the second layer is taken and assigned to the weighting of the criteria, a detailed list of all 31 criteria is obtained, along with which manufacturing process is favoured, and how strongly they weight in relation to the company’s vision and strategy.
In the last layer, the result is reviewed and a decision is made. With a weighting of 50% or lower for the additive paradigm, the authors advise reverting to the tried and tested conventional manufacturing method. With a weighting of >65% for the additive paradigm, the object should be produced using AM. For this purpose, in-house production or a supplier can be used. In the case of in-house production, the investment costs to be incurred must be taken into account. If the result of the decision matrix is between 50% and 65% for AM, the authors advise a critical consideration of the advantages and disadvantages. Here, a first prototype can also be produced via online hubs in order to take a step in the additive direction. It should also be considered whether any AM infrastructure is already in place. If additive infrastructure is already in place, less investment is required, and a decision in favour of AM is easier to implement.
The flowchart of the functions is shown again in Figure 3, and is aligned to Figure 2. Running the AHP is connected to the pairwise decision and the methodology proposed in Section 2. The results are evaluated using a pie chart to show the tendency. To proceed further, the use cases are processed and analysed with respect to their manufacturability and tendency.

4. Use-Case Analysis: Control Unit Housing and Flat Metal Gasket

The authors suggest that the decision matrix is processed by a team of experts. The field of experience of each team member should reflect one category of the PL. To evaluate the methodical results of the decision matrix, the methodical process developed and described above was processed with the practical examples of a control unit housing and a metal gasket, as shown in Table 4. The selected components both have different functions, geometries, and forms. The control unit housing is used to integrate power electronics in various vehicles. It has a physically stable mechanical structure. Another of its functions is as an integrated liquid cooling system for the power electronics. The flat metal gasket is a very simple component, and is used to seal a combustion chamber in gas-powered motors. The metal gasket has thin, sheet-like properties, such as diaphragm stiffness. The gasket is resistant to mechanical pressure and temperature. With regard to the decision matrix developed, both components are processed hierarchically, starting with the first layer. Here, the functionalities and properties are defined as shown in Table 4. Both components are feasible for both AM and conventional manufacturing in terms of their materials, geometry, and manufacturability. The control unit housing is planned with 150 components a year, whereas the flat metal gasket is estimated with about 10,000 parts per year.
In addition, the company’s vision and guiding principle are defined. For the decision, sustainability, customer benefits, and innovation are key drivers when processing the matrix and assigning the criteria to the manufacturing paradigms.
In the second layer of the decision matrix, the PL criteria are grouped to AM or conventional manufacturing criteria. The percentage distribution of the criteria classification is calculated afterwards. For the control unit housing, 54.8% of the PL criteria are allocated to AM; the flat metal gasket is assigned with 48.8% to AM. In the case of the flat metal gasket, more criteria are assigned to conventional manufacturing, due to the number of pieces, the shape of the component itself, and the conditions of production (e.g., time, cutting waste, reworking).
Figure 4 shows a partial extract of the processed AHP for the control unit housing. Whereas efficiency outweighs modularity by 7, for example, it is seen to be equal with lightweight design.
The results of the AHP method for the control unit housing and the metal gasket are shown as an overview in Table 5. The CR for both components after applying RI according to Saaty (RI = 1.58) and using the calculated method (RI = 1.68) is 4.95% (Saaty) and 4.64% (calculated RI), respectively, for the housing. For the flat metal gasket, the CR is 5.17% (RI = 1.58, Saaty) and 4.85% (RI = 1.68, calculated).
Consistency for both objects using the different RI values is below the critical 10% taken from the literature. Another loop of pairwise comparisons is not necessary. The percentage evaluation of the importance of the individual PL criteria calculated according to λi from the decision matrix is shown in Figure 5. The PL criteria are colour-coded according to their assignment to the manufacturing process, as previously shown in the second layer and after the AHP analysis. The importance of a sustainable and innovative image, resource efficiency, and geometric optimisation are the most important criteria for the use case processed by the authors. The individualisation, batch size, and build time are the least important criteria. After adding up the percentage values of the individual PL criteria, a 74.5% allocation to AM and a 25.5% allocation to conventional manufacturing can be shown for the control unit housing. For the metal gasket, a 20.4% allocation to AM and a 79.6% allocation to conventional manufacturing can be evaluated.
Figure 6 shows the percentage weighting with regard to the individual PL categories. The three leading PL categories calculated from the decision are presented, starting with the category with the highest weighting in terms of percentage.
From a manufacturing point of view, conventional production would also be better for the control unit housing. From a holistic point of view, value creation is shifting towards AM. For the control unit housing, the PL categories marketing and sales (29.7%), development and construction (28.8%), and manufacturing (12.1%) were evaluated for AM. In conventional manufacturing, manufacturing (14.7%), quality management (3.3%), and marketing and sales (2.7%) were evaluated. For flat metal gaskets, the calculated categories supporting conventional production are manufacturing (27.5%), marketing and sales (11.1%), and quality management (10.9%). For AM, the categories development and construction (9.7%), marketing and sales (6.8%) and maintenance (2.6%) were identified.
With regard to the manufacturing recommendations of the decision matrix, the control unit housing should be manufactured additively, with a weighting percentage of 74.49%. The flat metal gasket should be manufactured conventionally, with a rating of 79.59%. This is consistent with the expectations, as well as with the state of the art. When comparing the processed objects to their current manufacturing paradigm, the flat metal gasket is produced in large batch sizes via a stamping process. This conventional manufacturing method is also proposed as result of the decision matrix. For the control unit housing with complex cavities, similar objects are produced via AM, such as high-performance hydraulic blocks and cooling systems with light weight requirements in small batch sizes.

5. Discussion

The AHP, as a multi-criteria decision-making method, is an established and well-known way of evaluating and solving complex problems. The AHP is a relatively simple and understandable method due to its structure, resulting in a pairwise comparison. However, the weighting of how strongly one criteria differs from another is of a rather subjective nature, which can cause inconsistencies. The integration of the AHP into the multi-criteria decision-making process in production environments was demonstrated successfully by Cruz et al. and Lukic et al. [31,37]. Within their publications, the decision between AM and conventional manufacturing was also within the scope of their research. To measure the consistency of the results—especially for large datasets and criteria—the CR and a CI are introduced. The inconsistency calculation is clearly defined with the help of the factor RI for up to n = 15 criteria, as defined by Saaty [33]. If the number of criteria exceeds 15, Saaty continues to calculate using the same factor as used for n = 15. This leads to a distortion of the inconsistencies with an increasing number of criteria (n > 15). To solve this issue, scholars have proposed another method of calculating CR and CI using an algorithm [41]. For the present research, more than 30 criteria are defined for the decision, leading to a consideration of Equation (7). Nevertheless, the results differ only slightly with the use of the calculation method with respect to the value provided by Saaty, as shown in the use-case evaluation (see Table 5). Therefore, when using the AHP method with a large number of criteria (n > 15), the inconsistency of the results should be considered with caution. The application is otherwise strongly fixed in the direction of inconsistency. A mixture of other methods with the AHP method, or the use of other decision-making methods such as benefit analysis [48] or TOPSIS–AHP [32], could therefore be considered in further research for a large number of criteria.
The product life (PL) was used for the definition of the criteria because it offers a holistic view. [34]. When mapping the product life cycle and forming criteria, critical gaps or intersections in the contents of the individual categories can arise. The defined PL with respect to both manufacturing paradigms results in 31 criteria included in 7 categories. Next to the PL, other additional concepts may cover a wider and more detailed range of process steps and company philosophies. Other sub-areas can be looked at more deeply, and additional criteria can be defined or combined. Well-known in the field of business marketing are portfolio analysis and the product–market matrix [49,50]. By integrating other established product development strategies and defining criteria for the AHP, it is possible to expand the approach to the product strategies and property definitions shown in this paper. With the usage of additional marketing and product development strategies, further criteria can be defined along the PL categories and used as a basis for decision making. In the presented approach along the PL, the authors defined 31 criteria together with a team of experts. Other authors have varied between 5 [31] and 8 [37] criteria, i.e., about 80% fewer criteria, resulting in large time savings when processing.
Next to the positive side of possible further expansion, the large number of criteria should also be viewed critically. With an increasing number of criteria, intersections may appear in terms of process steps. Thus, the pure number of criteria is not linked to quality and significance for decision making. In parallel, the time needed to evaluate the criteria increases greatly with the number of criteria. The decision tool would thus be more time-consuming, and may not be carried out with the same quality as with a smaller number of criteria. If the number of criteria decreases, as in the examples from [31,37], the result is not shown in a holistic way with respect to economic and technical criteria. The quality of the decision is affected by having too few criteria as well as by having too many criteria. The authors therefore recommend between 20 and 25 criteria as an optimal, balanced ratio between processing time and holistic representation along the product life cycle. In order to achieve the required number of criteria using the developed model, a further grouping or pre-decision is recommended. For this purpose, another layer could be integrated into the process of the decision matrix to select the most important 20 criteria out of the introduced 31 criteria to decrease the processing time.
To further evaluate the decision matrix, additional examples could be defined where the manufacturing process is logically not indicated before processing. The example of the metal gasket clearly indicates a conventional manufacturing method in advance, as confirmed by the results (79.6% for conventional manufacturing). With the simple and flat geometry and the quantity needed, conventional punching or cutting was favoured before starting the decision process. The complex control unit housing, including the cavities and quantity, favours the additive process, as also clearly indicated by the results in Figure 6 (74.5% for AM).
For further work, an application of the decision matrix to other AM processes could be carried out. Since the decision matrix is developed within a process-independent and holistic methodology, a transfer could carried out with experts in the field of other AM manufacturing processes or materials, such as fused deposition modelling (FDM) or selective laser sintering (SLS). The application of the matrix to other AM processes would also provide a more in-depth verification of the matrix’s functionality.

6. Conclusions

In conclusion, the holistic decision matrix considers the complete product life cycle for the manufacturing decision. The process is composed of four layers, and results in a recommendation as to whether the object should be manufactured conventionally or additively with consideration of the company’s strategy The introduced PL categories and their criteria are used as factors for decision making. The weighting or importance of the individual criteria of the PL are not generalised, and depend on the company’s strategy and philosophy.
Soft factors such as sustainability, along with measurable factors such as profit margins, can play different roles. Depending on the extant AM infrastructure, the threshold for the profitability of AM shifts. The decision matrix offers an independent and customised possibility of multi-criteria decision making in the production of metal objects using the AHP. In the future, the decision matrix could be expanded by transferring the framework to other additive processes, such as FDM or SLS. The decision for metal 3D manufacturing was carried out reliably with the help of two defined use cases. For further expansion, the introduced methodology is able to handle conventional production processes side by side, as well as the comparison of two additive processes.

Author Contributions

Conceptualisation, D.S. and M.R.; methodology, D.S., M.R., M.M. and D.K.H.; software, D.S. and M.R.; validation, D.S. and M.R.; formal analysis, D.S. and M.R.; investigation, D.S. and M.R.; resources, D.S. and M.R.; data curation, D.S. and M.R.; writing—original draft preparation, D.S. and M.R.; writing—review and editing, M.M. and D.K.H.; visualisation, D.S. and M.R.; supervision, M.M. and D.K.H.; project administration, M.M. and D.K.H.; funding acquisition, D.S. All authors have read and agreed to the published version of the manuscript.

Funding

This research was funded by Aalen University of Applied Sciences.

Institutional Review Board Statement

Not applicable.

Informed Consent Statement

Not applicable.

Conflicts of Interest

The authors declare no conflict of interest.

References

  1. Zhong, R.Y.; Xu, X.; Klotz, E.; Newman, S.T. Intelligent Manufacturing in the Context of Industry 4.0: A Review. Engineering 2017, 3, 616–630. [Google Scholar] [CrossRef]
  2. Paritala, P.K.; Manchikatla, S.; Yarlagadda, P.K.D.V. Digital Manufacturing- Applications Past, Current, and Future Trends. Procedia Eng. 2017, 174, 982–991. [Google Scholar] [CrossRef]
  3. Rupp, M.; Schneckenburger, M.; Merkel, M.; Börret, R.; Harrison, D.K. Industry 4.0: A Technological-Oriented Definition Based on Bibliometric Analysis and Literature Review. J. Open Innov. Technol. Mark. Complex. 2021, 7, 68. [Google Scholar] [CrossRef]
  4. Yakout, M.; Elbestawi, M.A.; Veldhuis, S.C. A Review of Metal Additive Manufacturing Technologies. Solid State Phenom. 2018, 278, 1–14. [Google Scholar] [CrossRef]
  5. Kok, Y.; Tan, X.P.; Wang, P.; Nai, M.L.S.; Loh, N.H.; Liu, E.; Tor, S.B. Anisotropy and heterogeneity of microstructure and mechanical properties in metal additive manufacturing: A critical review. Mater. Des. 2018, 139, 565–586. [Google Scholar] [CrossRef]
  6. Hitzler, L.; Merkel, M.; Hall, W.; Öchsner, A. A Review of Metal Fabricated with Laser- and Powder-Bed Based Additive Manufacturing Techniques: Process, Nomenclature, Materials, Achievable Properties, and its Utilization in the Medical Sector. Adv. Eng. Mater. 2018, 20, 1700658. [Google Scholar] [CrossRef]
  7. Ngo, T.D.; Kashani, A.; Imbalzano, G.; Nguyen, K.T.Q.; Hui, D. Additive manufacturing (3D printing): A review of materials, methods, applications and challenges. Composites Part B Eng. 2018, 143, 172–196. [Google Scholar] [CrossRef]
  8. Ford, S.; Despeisse, M. Additive manufacturing and sustainability: An exploratory study of the advantages and challenges. J. Clean. Prod. 2016, 137, 1573–1587. [Google Scholar] [CrossRef]
  9. Durakovic, B. Design for additive manufacturing: Benefits, trends and challenges. Period. Eng. Nat. Sci. 2018, 6, 179. [Google Scholar] [CrossRef]
  10. Thomas, D. Costs, Benefits, and Adoption of Additive Manufacturing: A Supply Chain Perspective. Int. J. Adv. Manuf. Technol. 2016, 85, 1857–1876. [Google Scholar] [CrossRef]
  11. Kritzinger, W.; Steinwender, A.; Lumetzberger, S.; Sihn, W. Impacts of Additive Manufacturing in Value Creation System. Procedia CIRP 2018, 72, 1518–1523. [Google Scholar] [CrossRef]
  12. Rupp, M.; Buck, M.; Klink, R.; Merkel, M.; Harrison, D.K. Additive manufacturing of steel for digital spare parts–A perspective on carbon emissions for decentral production. Clean. Environ. Syst. 2022, 4, 100069. [Google Scholar] [CrossRef]
  13. Klahn, C.; Leutenecker, B.; Meboldt, M. Design Strategies for the Process of Additive Manufacturing. Procedia CIRP 2015, 36, 230–235. [Google Scholar] [CrossRef]
  14. Muvunzi, R.; Mpofu, K.; Daniyan, I. An Evaluation Model for Selecting Part Candidates for Additive Manufacturing in the Transport Sector. Metals 2021, 11, 765. [Google Scholar] [CrossRef]
  15. Förster, R.; Förster, A. Einteilung Der Fertigungsverfahren Nach DIN 8580; Springer: Berlin/Heidelberg, Germany, 2018; pp. 23–136. [Google Scholar] [CrossRef]
  16. Kadkhodapour, J.; Schmauder, S.; Sajadi, F. Quality Analysis of Additively Manufactured Metals Simulation: Simulation Approaches, Processes and Microstructure Properties; Elsevier: Amsterdam, The Netherlands, 2022; ISBN 0323886647. [Google Scholar]
  17. Schuhmann, D.; Merkel, M.; Harrison, D.K. Made to Measure. In The Magazine for Industrial Vehicle Technology, Design & Engineering; Mark Allen Group: London, UK, 2020; pp. 36–40. [Google Scholar]
  18. Riedl, R. Der Analytic Hierarchy Process: Ein geeignetes Verfahren für komplexe Entscheidungen in der Wirtschaftsinformatik? HMD-Praxis Wirtsch. 2005, 246, 104–114. [Google Scholar]
  19. Thakkar, J.J. (Ed.) Multi-Criteria Decision Making; Springer: Singapore, 2021; ISBN 978-981-33-4744-1. [Google Scholar]
  20. Wortmann, N.; Jürgenhake, C.; Seidenberg, T.; Dumitrescu, R.; Krause, D. Methodical Approach for Process Selection in Additive Manufacturing. Proc. Int. Conf. Eng. Des. 2019, 1, 779–788. [Google Scholar] [CrossRef]
  21. Winter, S. Bewertungskriterien Und-Verfahren. In Management von Lieferanteninnovationen; Winter, S., Ed.; Springer Fachmedien Wiesbaden: Wiesbaden, Germany, 2014; pp. 125–161. ISBN 978-3-658-05100-6. [Google Scholar]
  22. Jamwal, A.; Agrawal, R.; Sharma, M.; Kumar, V. Review on multi-criteria decision analysis in sustainable manufacturing decision making. Int. J. Sustain. Eng. 2021, 14, 202–225. [Google Scholar] [CrossRef]
  23. Vaidya, O.S.; Kumar, S. Analytic hierarchy process: An overview of applications. Eur. J. Oper. Res. 2006, 169, 1–29. [Google Scholar] [CrossRef]
  24. Zaman, U.K.u.; Rivette, M.; Siadat, A.; Baqai, A.A. Integrated design-oriented framework for Resource Selection in Additive Manufacturing. Procedia CIRP 2018, 70, 96–101. [Google Scholar] [CrossRef]
  25. Zaman, U.K.u.; Rivette, M.; Siadat, A.; Mousavi, S.M. Integrated product-process design: Material and manufacturing process selection for additive manufacturing using multi-criteria decision making. Robot. Comput. Integr. Manuf. 2018, 51, 169–180. [Google Scholar] [CrossRef]
  26. Roberson, D.A.; Espalin, D.; Wicker, R.B. 3D printer selection: A decision-making evaluation and ranking model. Virtual Phys. Prototyp. 2013, 8, 201–212. [Google Scholar] [CrossRef]
  27. Zaman, U.K.u.; Siadat, A.; Rivette, M.; Baqai, A.A.; Qiao, L. Integrated product-process design to suggest appropriate manufacturing technology: A review. Int. J. Adv. Manuf. Technol. 2017, 91, 1409–1430. [Google Scholar] [CrossRef]
  28. Achillas, C.; Aidonis, D.; Iakovou, E.; Thymianidis, M.; Tzetzis, D. A methodological framework for the inclusion of modern additive manufacturing into the production portfolio of a focused factory. J. Manuf. Syst. 2015, 37, 328–339. [Google Scholar] [CrossRef]
  29. Kaspar, J.; Stoffels, P.; Schneberger, J.-H.; Vielhaber, M. Integrated Product, Production and Material Definition for Conventional versus Generative Manufacturing Technologies. Procedia CIRP 2018, 70, 180–185. [Google Scholar] [CrossRef]
  30. Thakkar, J.J. Multi-Criteria Decision Making, 1st ed.; Springer: Singapore, 2021; ISBN 978-981-33-4745-8. [Google Scholar]
  31. Lukic, D.; Milosevic, M.; Antic, A.; Borojevic, S.; Ficko, M. Multi-criteria selection of manufacturing processes in the conceptual process planning. Adv. Prod. Eng. Manag. 2017, 12, 151–162. [Google Scholar] [CrossRef]
  32. Chakladar, N.D.; Chakraborty, S. A combined TOPSIS-AHP-method-based approach for non-traditional machining processes selection. Proc. Inst. Mech. Eng. Part. B J. Eng. Manuf. 2008, 222, 1613–1623. [Google Scholar] [CrossRef]
  33. Saaty, T.L. The Analytic Hierarchy Process: Planning, Priority Setting, Resource Allocation; McGraw-Hill: New York, NY, USA, 1980. [Google Scholar]
  34. Stark, J. Product Lifecycle Management (Volume 1): 21st Century Paradigm for Product Realisation, 5th ed.; Springer: Cham, Switzerland, 2022; ISBN 978-3-030-98578-3. [Google Scholar]
  35. Svensson, D.; Malmqvist, J. Strategies for Product Structure Management at Manufacturing Firms. J. Comput. Inf. Sci. Eng. 2002, 2, 50–58. [Google Scholar] [CrossRef]
  36. Canciglieri, O., Jr.; Noël, F.; Rivest, L.; Bouras, A. Product Lifecycle Management. Green and Blue Technologies to Support. Smart and Sustainable Organizations; Springer International Publishing: Cham, Switzerland, 2022; ISBN 978-3-030-94335-6. [Google Scholar]
  37. Cruz, M.F.; Borille, A.V. Decision methods application to compare conventional manufacturing process with metal additive manufacturing process in the aerospace industry. J. Braz. Soc. Mech. Sci. Eng. 2017, 39, 177–193. [Google Scholar] [CrossRef]
  38. Ndip-Agbor, E.; Cao, J.; Ehmann, K. Towards smart manufacturing process selection in Cyber-Physical Systems. Manuf. Lett. 2018, 17, 1–5. [Google Scholar] [CrossRef]
  39. Martínez-Rivero, M.D.; Hernández-Castellano, P.; Marrero-Alemán, M.D.; Suárez-García, L. Manufacturing Process Selection Integrated in the Design Process: Test and Results. Procedia Manuf. 2019, 41, 827–834. [Google Scholar] [CrossRef]
  40. Ghaleb, A.M.; Kaid, H.; Alsamhan, A.; Mian, S.H.; Hidri, L. Assessment and Comparison of Various MCDM Approaches in the Selection of Manufacturing Process. Adv. Mater. Sci. Eng. 2020, 2020, 4039253. [Google Scholar] [CrossRef]
  41. CRGRAPH (GbR). Analytischer Hierarchieprozess. Available online: https://crgraph.de/versuchsmethoden/ (accessed on 8 March 2022).
  42. Löw, S. Der Produktlebenszyklus. Eine Analyse der Phasen, Formen und Spezifikationen. In 1. Auflage, Digitale Originalausgabe; GRIN Verlag: München, Germany, 2018; ISBN 9783668664067. [Google Scholar]
  43. Kopfsguter, M. Produktlebenszyklus-Theorie und Praktische Anwendung; GRIN Verlag GmbH: München, Germany, 2012; ISBN 978-3-656-15528-7. [Google Scholar]
  44. Hoffmann, C. Produktlebenszyklus; GRIN Verlag GmbH: München, Germany, 2009; ISBN 978-3-640-25100-1. [Google Scholar]
  45. Eigner, M.; Stelzer, R. Product-Lifecycle-Management: Ein Leitfaden für Product-Development und Life-Cycle-Management; Springer: Berlin/Heidelberg, Germany, 2013; ISBN 978-3-540-68401-5. [Google Scholar]
  46. Abramovici, M. Future Trends in Product Lifecycle Management (PLM). In The Future of Product Development; Krause, F.-L., Ed.; Springer: Berlin/Heidelberg, Germany, 2007; pp. 665–674. ISBN 978-3-540-69819-7. [Google Scholar]
  47. Stein, H.; Holst, L.; Stich, V.; Maass, W. From Qualitative to Quantitative Data Valuation in Manufacturing Companies; Springer: Berlin/Heidelberg, Germany, 2021; pp. 172–180. [Google Scholar] [CrossRef]
  48. Riedl, R. Analytischer Hierarchieprozess vs. Nutzwertanalyse: Eine Vergleichende Gegenüberstellung Zweier Multiattributiver Auswahlverfahren am Beispiel Application Service Providing; Deutscher Universitäts-Verlag: Wiesbaden, Germany, 2006; pp. 99–127. ISBN 3-8350-0293-7. [Google Scholar]
  49. Gochermann, J. (Ed.) Technologiemanagement; Springer Fachmedien Wiesbaden: Wiesbaden, Germany, 2020; ISBN 978-3-658-28798-6. [Google Scholar]
  50. Wehrle, F. Strategische Marketingplanung in Warenhäusern; Peter Lang, D., Ed.; Peter Lang International Academic Publishers: Berlin, Germany, 1985; ISBN 978-3-631-75094-0. [Google Scholar]
Figure 1. Product life (PL) including 7 categories and 31 criteria categorised as hard factors (hf) and soft factors (sf).
Figure 1. Product life (PL) including 7 categories and 31 criteria categorised as hard factors (hf) and soft factors (sf).
Processes 10 01617 g001
Figure 2. Multi-criteria decision-making process between AM and conventional manufacturing.
Figure 2. Multi-criteria decision-making process between AM and conventional manufacturing.
Processes 10 01617 g002
Figure 3. Function flowchart of the decision matrix, including all layers.
Figure 3. Function flowchart of the decision matrix, including all layers.
Processes 10 01617 g003
Figure 4. Extract of the AHP for the control unit housing.
Figure 4. Extract of the AHP for the control unit housing.
Processes 10 01617 g004
Figure 5. Results of the AHP for the control unit housing.
Figure 5. Results of the AHP for the control unit housing.
Processes 10 01617 g005
Figure 6. Comparison of the results of the AHP for the control unit housing and the flat metal Gasket.
Figure 6. Comparison of the results of the AHP for the control unit housing and the flat metal Gasket.
Processes 10 01617 g006
Table 1. Overview of the relevant publications for the present research.
Table 1. Overview of the relevant publications for the present research.
AuthorYearMethod
Achillas et al. [28]2015ELimination Et Choice Translating Reality (ELECTRE)
Lukic et al. [31]2017AHP
Zaman et al. [25]2017TOPSIS-AHP
Kaspar et al. [29]2018Integrated Product and Production Engineering Framework (IPPE)
Cruz et al. [37]2017AHP
Ndip-Agbor et al. [38]2018Constraint Satisfaction Problem for Manufacturing (CSP4M)
Martinez-Rivero et al. [39]2019Manufacturing Process Selection Integrated in the Design Process (MPSIDP)
Ghaleb et al. [40]2020Multiple
Table 2. Importance weighting according to Saaty [33].
Table 2. Importance weighting according to Saaty [33].
Intensity of Importance135792, 4, 6, 8
DefinitionEqual importanceModerate importance of one over anotherEssential of strong importanceVery strong importanceExtreme importanceIntermediate values between two adjacent judgments
ExplanationTwo activities contribute equally to the objectiveExperience and judgment strongly favour one activity over anotherExperience and judgment strongly favour one activity over anotherAn activity is strongly favoured and its dominance is demonstrated in practiceThe evidence favouring one activity over another is of the highest possible order of affirmationWhen compromise is needed
Table 3. Determination of RI according to Saaty [33].
Table 3. Determination of RI according to Saaty [33].
n123456789101112131415
RI000.580.91.121.241.321.411.451.491.511.541.561.571.58
Table 4. Overview of the frameworks (control unit housing, left; flat metal gasket, right).
Table 4. Overview of the frameworks (control unit housing, left; flat metal gasket, right).
Parameter Processes 10 01617 i001 Processes 10 01617 i002
Control Unit HousingFlat Metal Gasket
MaterialYesYes
GeometryYesYes
Quantity150/a10,000/a
Function integrationYesNo
ManufacturabilityYesYes
Company visionSustainability, customer benefits, innovationSustainability, customer benefits, innovation
Assigning the manufacturing process to the PL criteriaConventional 45.2%
Additive 54.8%
Conventional 51.6%
Additive 48.4%
Table 5. λ a v g , CI, and CR for the AHP of the control unit housing and the flat metal gasket.
Table 5. λ a v g , CI, and CR for the AHP of the control unit housing and the flat metal gasket.
Control Unit HousingFlat Metal GasketLimit
λ a v g 33.0133.45
CI0.080082
CR [39]4.95%5.17%<10%
CR (calculated)4.64%4.86%<10%
Publisher’s Note: MDPI stays neutral with regard to jurisdictional claims in published maps and institutional affiliations.

Share and Cite

MDPI and ACS Style

Schuhmann, D.; Rupp, M.; Merkel, M.; Harrison, D.K. Additive vs. Conventional Manufacturing of Metal Components: Selection of the Manufacturing Process Using the AHP Method. Processes 2022, 10, 1617. https://doi.org/10.3390/pr10081617

AMA Style

Schuhmann D, Rupp M, Merkel M, Harrison DK. Additive vs. Conventional Manufacturing of Metal Components: Selection of the Manufacturing Process Using the AHP Method. Processes. 2022; 10(8):1617. https://doi.org/10.3390/pr10081617

Chicago/Turabian Style

Schuhmann, Dirk, Mario Rupp, Markus Merkel, and David K. Harrison. 2022. "Additive vs. Conventional Manufacturing of Metal Components: Selection of the Manufacturing Process Using the AHP Method" Processes 10, no. 8: 1617. https://doi.org/10.3390/pr10081617

APA Style

Schuhmann, D., Rupp, M., Merkel, M., & Harrison, D. K. (2022). Additive vs. Conventional Manufacturing of Metal Components: Selection of the Manufacturing Process Using the AHP Method. Processes, 10(8), 1617. https://doi.org/10.3390/pr10081617

Note that from the first issue of 2016, this journal uses article numbers instead of page numbers. See further details here.

Article Metrics

Back to TopTop