Next Article in Journal
Diffusion Coefficients in Systems Related to Reservoir Fluids: Available Data and Evaluation of Correlations
Previous Article in Journal
On the Microcrack Propagation and Mechanical Behavior of Granite Induced by Thermal Cycling Treatments
 
 
Font Type:
Arial Georgia Verdana
Font Size:
Aa Aa Aa
Line Spacing:
Column Width:
Background:
Article

Hole-Making in D2-Grade Steel Tool by Electric-Discharge Machining through Non-Conventional Electrodes

1
Department of Industrial Engineering, College of Engineering and Architecture, Al Yamamah University, P.O. Box 45180, Riyadh 11512, Saudi Arabia
2
Department of Industrial and Manufacturing Engineering, University of Engineering and Technology, Lahore 54890, Pakistan
3
Industrial Engineering Department, College of Engineering, King Saud University, P.O. Box 800, Riyadh 11421, Saudi Arabia
4
School of Mechanical Engineering, University of Leeds, Leeds LS2 9JT, UK
*
Author to whom correspondence should be addressed.
Processes 2022, 10(8), 1553; https://doi.org/10.3390/pr10081553
Submission received: 10 May 2022 / Revised: 24 July 2022 / Accepted: 3 August 2022 / Published: 8 August 2022
(This article belongs to the Section Manufacturing Processes and Systems)

Abstract

:
A low material removal rate and a high tool wear rate are two major concerns among the research and development community of electric-discharge machining. From the literature, it is evident that several researchers have attempted to improve the material removal rate and minimize the tool wear rate by different means, such as parametric optimizations, powder mixing in the dielectric, induced vibrations in the electrode and/or workpiece, etc. Herein, an attempt is made to make use of a non-conventional electrode with a relief angle along with the taper angle of the machined feature and perform electric-discharge machining on D2-steel using copper as an electrode material. Preliminary level mathematical models were developed and validated for sparking the area of each non-conventional electrode’s design type. Three-stage experimentation was performed to identify the most appropriate electrode design. An approximately 70% improvement in the material removal rate, an around 45–50% reduction in the tool wear rate, and a nearly 10% reduction in the taper angle were realized with the newly designed non-conventional electrode. Similarly, to validate the machining performance, the most appropriate identified electrode design was used for each workpiece of different thicknesses. The confirmatory experimental results revealed that the identified electrode design is not only limited to a specific workpiece thickness but is well-suited for varying workpiece thicknesses as well.

1. Introduction

Electric-discharge machining (EDM) is the oldest non-conventional machining process, and its researchers have focused on three major areas: the material removal rate, the tool wear rate, and the dimensional accuracy of the machined features [1]. EDM is an electro-thermal erosion process that takes a considerably long time to complete a given job compared to other machining processes. So, researchers are currently attempting to improve the material removal rate by reducing the machining time consumed by EDM. Similarly, the temperature produced during EDM is disseminated among the tool, workpiece, and dielectric medium; consequently, a high tool wear rate is another commonly reported drawback of EDM. This resulted in researchers adopting a change in tool shape; however, this change in shape generates machining inaccuracies [2]. Hence, the material removal rate (MRR), the tool wear rate (TWR) and dimensional inaccuracies are the problematic areas of EDM, especially in its die sinking variant. Different strategies can be found in the literature for improving the accuracy of the machined feature alongside uplifting the MRR and obtaining the TWR at its lowest level.
The most widely attempted strategy for improving the machining rate of EDM die sinking is the use of additives mixed into the dielectric; for example, the use of a surfactant and aluminum powder in the dielectric for the EDM of steel [3] and nano-powder-mixed EDM [4]. Whereas Batish et al. [5] machined tool steel through powder-mixed EDM to improve the MRR and to reduce the TWR. They also improved the machining accuracy by reducing the size of the overcut. A comparative study of powder-mixed EDM and conventional EDM has been reported for tool steels to investigate material removal rate [6]. In another study [7], various machining performance outputs were experimentally investigated by varying the machining parameters for a metal powder-mixed dielectric liquid in EDM and mixing graphite and boric acid powders with kerosene oil to improve the performance of EDM.
Many researchers have used the parametric optimization approach to reach at the most appropriate combination of EDM parameters capable of resulting in a maximum MRR, a minimum TWR, and optimal machining accuracy. For example, the optimal parameters for EDM of tool steel were recommended in [8] to achieve a high MRR along with a low TWR. A similar study was reported in [9], wherein the EDM of D2 tool steel was performed with a cylindrical-shaped copper electrode. The effect of process parameters on the TWR, MRR, and machining rate have been studied to improve EDM performance. In another study [10], suitable combinations of process parameters were recommended to achieve optimized values of MRR, TWR, and surface roughness during the EDM of die steel. Likewise, under the optimized process parameters, a high MRR and low TWR can be achieved during the EDM of tool steel with a copper electrode that has a positive polarity [11].
Recently, the researchers from [12] investigated the effect of EDM process parameters on the material removal rate, electrode wear rate (EWR), and roughness of the machined surfaces while performing the EDM of boron-alloy steel. They found different combinations of the process parameters for each of the three responses, i.e., the MRR, EWR, and surface roughness. The combination of EDM-process parameters generate craters of specific shapes both on the electrode and workpiece; therefore, the optimized combination of parameters is one of the fundamental requirements to maximize the MRR and minimize the TWR [13].
Investigating the most suitable combination of tool and workpiece materials is another line of pursuit followed by various research teams. Copper is the most commonly used tool-electrode material for a variety of workpiece materials; however, plenty of researchers have recommended that a suitable tool material other than copper is more promising in terms of the MRR and TWR. For example, Klocke et al. [14] studied the capability of a graphite electrode to improve the MRR and TWR. Similarly, the effect of electrode materials on the performance of die-sinking EDM has been reported in [15]. To achieve the maximum MRR during the EDM of Ti6Al4V, a graphite electrode is the most appropriate tool material among copper, brass, aluminum, and graphite materials [16]. With reference to the axial and radial dimensional errors during the EDM of titanium alloys, a graphite electrode with a positive polarity is more suitable for achieving a minimum radial error while a negative-polarity graphite offers a minimum axial error [17]. The role of a dielectric medium during EDM die sinking is very critical for better machining results [18]. Different types of dielectric mediums have been tested in the literature. The objective is mainly to improve the MRR of EDM die sinking [19]. Introducing vibrations to the tool or workpiece through external sources is another way to achieve EDM-process improvements [20]. For example, an ultrasonic circular vibration (UCV) electrode has been proposed to improve the dimensional accuracy of the holes machined through EDM [21]. In [22], the researchers reported that ultrasonic vibration assisted the EDM of turbine components, made of nickel-based alloys, and they evaluated the process performance solely in terms of the machined surface roughness. Vibration-assisted EDM-process manufactured components with a minimum surface roughness (Ra < 6.4 µm) have also been reported by Jiang et al. [23].
The geometry of the electrode in EDM is directly related to the geometry of the machined cavity/feature. The electrode profile along with other process parameters affect the machinability factors of the surface roughness and MRR [24]. Differently shaped electrodes are also used in the EDM of complex geometries. For instance, the machining of a shrouded blisk through EDM can be seen in [2], wherein the researchers have proposed a suitable electrode geometry and electrode progression path so that the electrode wear and gap width can be minimized. The electrode’s shape and design have a direct impact on the flushing behavior of debris, which consequently improves the MRR. An improved flushing of debris has been reported and was achieved by using a single-side notch electrode compared to a cylindrical electrode in micro-EDM [25]. A single-channel tubular electrode had comparatively better material removal rates and a lower electrode wear ratio during the machining of Inconel 718 and Ti-Al-4V [26]. Side-cut tubular electrodes used in electric-discharge drilling have also proven to provide better machining results on stainless steel 304 [27]. Stepped electrodes can significantly affect the MRR and TWR during blind-hole formation in T3 Aluminum alloy [28]. In another similar study, a modified electrode for self-flushing in the electrical-discharge machining process with a step cylindrical shape was designed to improve the machining performance for deep-hole drilling [29]. Manohar et al. [30] performed an EDM of Inconel 718 with electrodes possessing convex and concave profiles at their bottoms. They concluded that the electrodes with said profiles at their bottoms yield better machining surfaces compared to electrodes with a flat-bottom profile.
EDM drilling or electric-discharge drilling (EDD) is another variant in which the tool electrode is rotated to make holes via EDM. Kliueve et al. [31] opted for an EDM-drilling process to produce cooling holes in Inconel 718 turbine blades. They have reported that the drilling process can reduce the tool wear rate up to 20% with an improved MRR. The discharge current and discharge duration are the critical factors that need more attention. EDM drilling is considered an excellent choice for machining deep and narrow holes regardless of a material’s hardness or location, whereas die-sinking EDM works well to machine perpendicular walls of die and molds [32]. The significant feature of EDD is its ability to machine high-aspect ratio holes [33]; however, it has the common limitation that the electrode wear is rapid compared to wear during die-sinking EDM. Thermal defects such as a recast layer are among other reported limitations of electric-discharge drilling. In terms of geometrical accuracy, the taper angle and overcut are the reported defects of EDD, which are mainly caused by excessive electrode wear and secondary discharges [34,35].
It is evident from the literature review that improvements in the MRR of EDM along with a simultaneous reduction in the electrode wear rate are the top-ranked priorities of the researcher community in the field of die-sinking EDM. Although holes are produced by electric-discharge drilling (EDD), in the industry, the use of EDM die sinking is comparatively more frequent compared to EDD. In the present research considerable amounts of improvement in MRR, reduction in TWR and hole taper angle are experienced through the use of non-conventional electrode designs while making through-holes in D2-steel using an EDM die-sinking process rather than an electric-discharge drilling (EDD) process. To form a through-hole with a circular cross-section by EDM die sinking, a cylindrical electrode is traditionally used. In this research, the traditional design is modified by providing relief angles and a land at the electrode face. Primarily, three design types are introduced with eighteen sub-designs by varying the relief angles and the length of the land. Each design type offers a different amount of sparking area. The experimentation has been performed in three stages to identify the most appropriate electrode design for the EDM of D2-steel. The proposed electrode resulted in an approximately 70% improvement in the MRR, 45–50% reduction in the TWR, and an around 10% decrease in the hole taper angle. Additionally, concerning the phenomenon behind the improved performance, preliminary level mathematical models for the sparking areas associated with each design type have also been developed and validated. These models that estimate the sparking area in different electrode designs comprise another important aspect of the present research.

2. Materials and Methods

D2-steel, a grade of tool steel, has been selected as the workpiece material because of its extensive use in the mold and die making industry. Elemental composition of the workpiece material is shown in Table 1. Electric-discharge machining and die-sinking operation was conducted with the help of copper electrode to produce through-holes in a 4 mm thick workpiece. Since electro discharge machining is a thermal and electrical energy-based process of material erosion, important properties of both the electrode and workpiece material are shown in Table 2. Experimentation was performed in three stages using different electrode designs. Before explaining this three-stage-based experimentation and related research methodology, details of electrode designs are essential for discussion.

2.1. Electrode Designing and Fabrication

Traditionally, a cylindrical electrode is used to machine a circular cross-sectioned through-hole via die-sinking EDM. In this research, 18 electrode designs were developed. All the designs can be broadly classified into three categories:
Conventional design (DC);
Relief-angled design (DR);
Relief-angled-with-land design (DRL).
Simple schematic illustration of these designs is provided in Figure 1, in which Figure 1a–c show the schematic diagrams and Figure 1d–f show some selected and actual electrodes. Since there are only three main designs, i.e., conventional design (DC), relief-angled design (DR), and relief-angled-with-land design (DRL); therefore, the images of these three designs are included in Figure 1d–f. Other variants of these designs have a similar shape and the difference is mainly in the face length and shank length of the electrode. In both designs 2 and 3, a relief angle was provided on the bottom of the electrode. Five relief angles were chosen: 5, 10, 20, 30, and 45 degrees. Preliminary experiments were performed with relief-angled electrode design wherein relief angles were kept closer to each other. It was observed that the effect of relief angle was not noticeable when the relief angle was increased with a slight increment (less than 5 degrees). Therefore, a significant increment in relief angle was applied while designing and fabricating the electrodes. Another supporting reason behind these noticeable increments (5-, 10-, and 15-degree increments) was the electrodes’ prominent effect on the machining performance measures. The electrode length in both the new designs (DR and DRL) was further divided into sub-lengths named shank length (ls), face length (lf), and land length (ll). Once the relief angle is changed, the corresponding shank length is also changed. Full detail of each major design and its subsequent sub-design is provided in Table 3.
It must be mentioned that the total length of each design was kept constant at a value of 50 mm. Likewise, the face diameters of each design were kept constant (8 mm) so that the comparison of EDM performances remained uniform. The selection of hole size (8 mm diameter) was based on the use of holes in die and mold industry. Generally, holes size of 4–10 mm diameters are frequently required in different types of molds and dies. For instance, the diameter of cooling channels in injection molds ranges from 4 mm to 8 mm [38]. Similarly, an 8 mm cooling channel size has been used in conformal cooling molds [39]. In another study, it was stated that the cooling channel diameter was set to be 8 mm according to the standard design guidelines [40]. Moreover, in order to maintain the uniformity and consistency among design performances, all electrodes were cut from the same copper rod so that the effect of electrode material could be explicitly avoided. To attain further consistency, each electrode was prepared under the same machining conditions (turning parameters) to minimize the electrode preparation errors. These turning parameters include HSS turning tool, 375 rpm spindle speed, 0.175 mm/rev feed rate, and 1 mm depth of cut.

2.2. Research Methodology

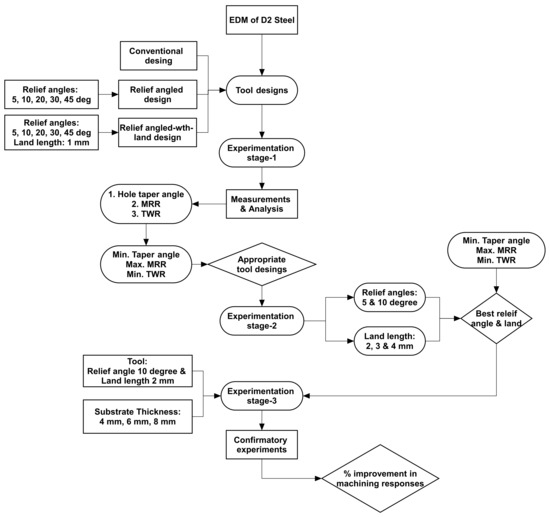
Experimentation was performed in a phased manner through three stages using different electrode designs. A flux diagram of research methodology is illustrated in Figure 2. In the first stage of experimentation, three electrode designs were used: conventional design, relief-angled design, and relief angle-with-land design. In each of the two relief-angled based designs, five different relief angles were taken: 5, 10, 20, 30, and 45 degrees.
Performance evaluation of EDM was assessed by analyzing the hole taper angle, material removal rate, and tool wear rate. After analysis of the stage-1 experimental results, appropriate electrode designs were identified based on evaluation criteria consisting of minimum values of the hole taper and TWR and maximum amount of MRR. In stage-2 of experimentation, the most appropriate electrode designs were used with further modifications in land length. The results of taper angle, MRR, and TWR were statistically analyzed to determine the significance of relief angle and land length. The target of second stage of experimentation was to select the best value of relief angle and land length, each resulting in minimum taper angle and tool wear rate along with highest material removal rate. Lastly, the 3rd stage of experimentation was conducted to confirm the performance of suitable electrode achieved after first two experimental stages. For that purpose, workpieces with different thicknesses were used to validate the performance of the identified electrode. The performance measures were compared with the conventional electrode and percentage improvement in MRR, and the percentage reduction in hole taper angle and TWR were calculated to understand the significance of the newly designed electrode.

2.3. Experimental Conditions

Since the core objective of this research is to investigate the effects of electrode designs on EDM performance, all the experiments were conducted under uniform machining conditions. For example, discharge current, pulse frequency, pulse on-time and off-time, spark time, flushing time, dielectric level, workpiece positioning, initial inter-electrode gap, spark voltage, etc., were each set at a constant level. In this way, the interference of EDM parameters could be simply neglected. The set parametric values included 30 A discharge current, 5 V discharge voltage, 100 µs pulse on-time, 50 µs pulse off-time, spark-flushing time ratio of 1, continuous flushing mode, kerosene oil as the dielectric medium, and electrode polarity as positive for the workpiece and negative for the tool. By keeping the EDM process parameters at fixed levels, the result of each experiment reflects the only effect of electrode designs and their associated variables (relief angles and land lengths) on the response measures. The experimentation was performed on EDM die-sinker (Model: Rj-230 manufactured by Creator, Taiwan). Prior to conducting the experiments, the workpiece sample was ground to ensure the flatness of the workpiece with respect to electrodes. Moreover, perpendicularity between the electrode and the workpiece sample was also ensured, so that at the start of the operation, both the electrode and workpiece surfaces exposed for sparking could attain a uniform inter-electrode gap. Through-hole of 8 mm diameter was taken as the feature size produced in 4 mm thick workpiece sheet of D2 steel.

2.4. EDM Responses and Experimental Measurements

In the literature, material removal rate (MRR) and tool wear rate (TWR) are the most commonly reported performance measures of EDM die sinking. On the other hand, with reference to the hole formation, the taper angle of the inside walls of the hole is considered the commonly reported machining measure. Therefore, in this research, the hole taper angle, MRR, and TWR were considered to evaluate the EDM performance against the traditional and non-conventional electrode designs. In this study, the material removal rate (MRR) entails the volume of the material removed from the workpiece per unit of machining time. Similarly, tool wear rate (TWR) is the volume of the material eroded from the electrode per unit machining time. For each experiment, weights of the electrode and workpiece sample were measured before and after machining. A weight balance for the weighing accuracy of 1 g was used under controlled environment to minimize the effect of external factors such as air pressure and dust particles. Weighing was repeated twice per experiment. Machining time was very carefully recorded for each experiment with the help of a stopwatch. Thus, using the materials’ densities and measured weights (before and after machining), the MRR and TWR were calculated. To determine the hole taper angle, coordinate measuring machine (CMM: CE-450DV, CHIEN WEI Precise Technology Co., Ltd., Kaohsiung, Taiwan) with a 1 µm measuring accuracy was used to measure diameters of produced holes. Each of the machined holes were measured at the entry and exit planes. An 8-point measurement procedure was adopted to obtain the reasonable data points and an average diameter was recorded for both the said planes as schematically shown in Figure 3a. The change in diameters (entry and exit) and length of hole was used to obtain the taper angle. The formula to calculate the taper angle is labelled along with the other required terms as illustrated in Figure 3b.

3. Results and Discussion

The first stage of experimentation was conducted with the help of three major designs including 11 sub-designs. The first experiment was conducted with the conventional design (DC) and is considered the reference design for comparative purposes. Five experiments belonged to the relief angle design (DR), in which the sub-designs vary with reference to the relief angle: 5, 10, 20, 30, and 45 degrees. The next set of five experiments was associated with the relief angle-with-land design (DRL), in which the same relief angles were varied but were in the presence of 1 mm of land in each sub-design. Figure 4 shows the microscopic images of the machined holes at the entrance and exit sides corresponding to stage-1 of experimentation. The results concerning the taper angle, MRR, and TWR are summarized in Table 4. The calculation of the taper angle was carried out by the formula shown in Figure 3b. Moreover, the diameters of the holes at the entry and exit were computed. Based on the difference between the hole entry and exit diameters, the percentage error was calculated, taking 8 mm as the reference diameter. It is evident from Table 4 that the material removal rate offered by the non-conventional electrodes is higher than the conventional electrode design. Similarly, a visible reduction in the tool wear is noticeable under some of the sub-designed electrodes. The main reason behind the improvement in the MRR and the reduction in the TWR is the sparking phenomenon pertaining to unconventional electrodes. Therefore, before discussing the detailed trends of the machining responses, the sparking phenomenon is explained in the next section.

3.1. Sparking Area against Electrode Designs

The ways in which the sparking area differs with a change in the electrode design is illustrated in Figure 5, wherein each hole produced by the different designs is divided into four levels. The position of the electrodes has been shown in each level. The first level shows the initial electrode positions when the EDM starts the erosion process. Levels 2, 3, and 4 represent a sequential breakdown of the hole as the electrode progresses into the workpiece sample. Overall, two types of sparking regions take part during the erosion process: (1) face sparking and (2) peripheral sparking. At the start of the machining, each electrode design experiences sparking at the end facing towards the workpiece. As the electrode tends to penetrate, the conventional design (DC) offers both the facial and peripheral sparking types, as shown in Figure 5a. With the increase in the electrode penetration, the facial sparking area stays the same but a progressive increase in the peripheral sparking can be observed.
This leads to an increase in the total sparking area that continues to increase until the through-hole is fully formed. The type of sparking in the conventional design is called maximum sparking. On the other end, the sparking area encountered during the relief angle design (DR) remains constant throughout the formation of the hole. The resulting type of sparking is called the minimum sparking area. The presence of the relief angle prohibits the generation of sparking at the hole periphery since the inter-electrode gap in the peripheral direction becomes enlarged due to the taper angle provided in the electrode. Since the machining conditions were kept constant for each design, the available discharge energy was focused on the electrode face and more material became eroded for the same duration. This resulted in a shorter machining time for finishing the hole’s formation. Figure 5c represents the breakdown of the hole generation process when the relief angle-with-land design (DRL) is used. In this case, both facial and peripheral sparking occur. However, the increase in the peripheral sparking depends on the land length. For example, 1 mm of land offers a maximum length of peripheral sparking equal to 1 mm. With the further progression of the electrode, the peripheral sparking stays the same since the relief angle has been provided beyond the land area. Thus, the total sparking area was relatively moderate in the case of the DRL. In this research, both the design types, DR and DRL, are further varied with reference to the different values of the relief angle and land; therefore, the sparking area against each sub-design is a function of the relief angle and the land length. Therefore, preliminary mathematical models have been developed to understand the dependence of the sparking area on the relief angles and land lengths, as presented in the next section.

3.2. Mathematical Modeling of Spark Area

A preliminary-level mathematical model for the spark area associated with each electrode design has been categorically developed. The terminologies and nomenclatures used in each model refer to Figure 6.

3.2.1. Model for DC-Type Design and Calculation of Sparking Gap

Below is the nomenclature for the conventional design electrode:
w t = w o r k p i e c e   t h i c k n e s s
d f = f a c e   d i a m e t e r
l s = s h a n k   l e n g t h
l t = t o t a l   l e n g t h
l s = l t → In the case of the conventional design
l p = t o o l   p e n e t r a t i o n   l e n g t h
l c = c o n t a c t   l e n g t h , → The length of the electrode interacting with the sidewalls as the electrode penetrates into the workpiece.
l p = l c → In the case of the conventional design
A f = f a c e   s p a r k   a r e a = π 4 d f 2
A p = p e r i p h e r a l   s p a r k   a r e a = π d f l c
A t c = t o t a l   s p a r k   a r e a   o f   d e s i g n   t y p e   D C
Adding Equations (1) and (2)
A t c = A f + A p = π 4 d f 2 + π d f l c
A t c = π 4 d f 2 1 + 4 l c d f     l c = l p   l p = Q > 0 d f = Q > 0 Q > 0 = x Q   |   0 < x w t
Equation (3) represents the total sparking area experienced by the conventional design (DC) when the electrode wear is neglected. However, if the electrode wear is considered, and assuming that:
l ˙ = l o n g i t u d i n a l   t o o l   w e a r     l ˙ = f m ,   e ,   t
d ˙ = d i a m e t r i c   t o o l   w e a r     d ˙ = f m , e , t
where
m   i s   t h e   t o o l   m a t e r i a l ,   e   i s   t h e   d i s c h a r g e   e n e r g y ,   a n d   t   i s   t h e   m a c h i n i n g   t i m e
Computing the electrode wear in Equation (3)
A ˙ t c = π 4 d f d ˙ 2 1 + 4 l c l ˙ d f d ˙     l c = l p   l p = Q > 0 d f = Q > 0 Q > 0 = x Q   |   0 < x w t
Equation (4) represents the total sparking area experienced by the conventional design (DC) when the electrode wear is taken into account.

3.2.2. Model for DR Type Design and Calculation of Sparking Gap

Below is the nomenclature for the relief-angled design (DR) electrode:
Initial conditions
w t = w o r k p i e c e   t h i c k n e s s
d s = s h a n k   d i a m e t e r
d f = f a c e   d i a m e t e r
l s = s h a n k   l e n g t h
l f = f a c e   l e n g t h
l t = t o t a l   l e n g t h = l s + l f
l p = t o o l   p e n e t r a t i o n   l e n g t h
l c = t o o l   c o n t a c t   l e n g t h , → in the case of relief angle design l c = 0
Instantaneous conditions
l s ˙ = i n s t a n t a n e o u s   s h a n k   l e n g t h
l s ˙ = l s → If the face length does not wear out completely
l f ˙ = i n s t a n t a n e o u s   f a c e   l e n g t h
l a = t o o l   l e n g t h   a f t e r   m a c h i n i n g = l s + l ˙ f
l ˙ f = l a l s
d s ˙ = i n s t a n t a n e o u s   s h a n k   d i a m e t e r
d s ˙ = d s → If the face length does not wear out completely
d f ˙ = i n s t a n t a n e o u s   f a c e   d i a m e t e r
From Figure 6b, it is evident that
x = h a l f   d i f f e r e n c e   b e t w e e n   d s   and   d f = 1 2 d ˙ f d ˙ s
y = x t a n θ
l ˙ f = x t a n θ = d ˙ f d ˙ s 2 t a n θ
Rearranging Equation (7)
d ˙ f = d ˙ s + 2 l ˙ f t a n θ
d ˙ f = d ˙ s + 2 l a l s t a n θ
A f = f a c e   s p a r k   a r e a = π 4 d f 2
Since in the case of design type DR the relief-angled design, l c = 0 ; therefore
A p = p e r i p h e r a l   s p a r k   a r e a = π d f l c = 0
A t R = t o t a l   s p a r k   a r e a   o f   r e l i e f   a n g l e d   t o o l
Summing Equations (9) and (10)
A t R = A f + A p = π 4 d f 2 + π d f l c
A t R = π 4 d f 2 1 + 4 l c d f     l c = 0     l p   l p = Q > 0 d f = Q > 0 Q > 0 = x Q   |   0 < x w t
Above, Equation (11) represents the total sparking area experienced by the relief-angled type electrode design (DR) when the electrode wear is neglected. However, if the electrode wear is considered and assuming the instantaneous conditions defined above, then Equation (11) takes the form of Equation (12):
A t R = π 4 d f 2   t o t a l   i n i t i a l   s p a r k i n g   a r e a   f o r   r e l i e f   a n g l e d   t o o l
A ˙ t R = π 4 d f d ˙ f 2   t o t a l   i n s t a n t a e n e o u s   s p a r k i n g   a r e a   f o r   r e l i e f   a n g l e d   t o o l
A ˙ t R = π 4 d f d ˙ s 2 l a l s t a n θ 2     l a = l s + l ˙ f l s = Q > 0 l f = Q > 0 0 < θ < 180   d e g
Above, Equation (12) represents the total sparking area experienced by the relief-angled type electrode design (DR) when the electrode wear is taken into account.

3.2.3. Model for DRL-Type Design and Calculation of Sparking Gap

All the nomenclature pertaining to the DRL-type design is the same as in the case of the relief-angled design DR, except for the terms below:
l l = l a n d   l e n g t h
l t = l s + l f + l l
d l = l a n d   d i a m e t e r = d f
The total sparking area associated with the DRL design type is the same as in the case of the conventional design (DC), as shown in Equation (4). The only difference is the contact length of the electrode, which is a function of the electrode penetration length l p . Thus, integrating this fact into Equation (4), the model for type DRL’s design takes the form of Equation (13) in which specific conditions for the contact length l c are included.
A t R L = π 4 d f 2 1 + 4 l c d f     l c = l p ,   0 < l p l l l l ,   l p > l l l p = Q > 0 l l = Q > 0 d f = Q > 0   Q > 0 = x Q   |   0 < x w t
Equation (13) holds true if the land length ( l l ) does not wear in total. If l l wears out with time and is fully consumed, allowing the face length ( l f ) to be utilized for sparking, then Equation (13) will take the form of Equations (14) and (15).
A ˙ t R L = A t R L + A ˙ t R
A ˙ t R L = π 4 d f 2 1 + 4 l c d f + π 4 d f d ˙ s 2 l a l ˙ s t a n θ 2
  l c = l p ,   0 < l p l l l l ,   l p > l l l p = Q > 0 l l = Q > 0 d f = Q > 0 l f = Q > 0 l s = Q > 0   Q > 0 = x Q   |   0 < x w t 0 < θ < 180   d e g
Above, Equation (15) represents the total sparking area experienced by the relief angle-with-land type electrode design (DRL) when electrode wear is taken into account.

3.2.4. Models’ Validation

The above mathematical models for each electrode design type have been validated. The different penetration values of the tool travel have been taken and the sparking area has been calculated using Equations (3), (11) and (13). Since during EDM the electrode penetration into the workpiece is extremely slow, a large number of data points are resultantly created with reference to the electrode penetration into the workpiece and the length of the hole. Therefore, for the purpose of analyzing the data points regarding the electrode penetration into the workpiece, the difference between two successive data points was kept at 100 µm. With this increment of 100 µm between two successive points of penetration, 41 data points were generated. With the increment of 100 µm and 41 points, a through-hole of 4 mm could be accomplished. The workpiece thickness or the length of the hole was taken at 4 mm to validate the developed models. The results corresponding to each of the three main electrode design types (DC, DR, and DRL) were graphed as shown in Figure 7.
A continuous progression in the sparking area of the DC-type design can be seen. As the electrode penetration continued, the total sparking area ( A t C ) continuously increased in a linear pattern starting from 50.2656 mm2 at the hole’s entrance and ending at 150.7968 mm2 near the verge of the hole’s completion. In the case of the relief-angled design type (DR), there is a constant sparking area ( A t R ) equal to 52.2656 mm2. According to the model presented in Equation (11), the value of the contact length l c is a function of the electrode-penetration length l p . The electrode-penetration length is zero in the case of the relief-angled electrode design (DR) because of the presence of the relief angle. Therefore, as per the model and graphed value, the sparking area against the DR type design stays at a constant value through the length of the hole. Whereas in the case of the DRL type design, the model shown in Equation (13) reveals that the sparking area ( A t R L ) is a function of the face diameter d c as well as the contact length l c . However, the contact length is a function of the electrode penetration length l p and land length l l . Since, during the model validation, the land length is taken as 1 mm, a linear progression in the sparking area can be noticed until a penetration depth of 1 mm reaching a maximum sparking area of 75.3985 mm2. Afterwards, the EDM erosion takes place under the same sparking area because after the 1 mm hole formation there is no change in the contact length l c . The contact length does not change even if the electrode penetration length l p is increased.

3.3. Analysis of Machining Responses

The machining responses corresponding to the non-conventional electrode designs (DR and DRL) are compared with the conventional electrode design (DC). The effect of each electrode on the hole taper angle, MRR, and TWR are discussed in the following sections.

3.3.1. Hole Taper Angle against Electrode Designs

The experimental results pertaining to the taper angle of the machined hole were plotted against different tool designs, as shown in Figure 8. The hole eroded through design type DC has a taper angle of 2.34 deg. Comparing this value with the taper angles caused by electrode design DR, it is evident that every sub-design produces a hole with a higher taper angle. The hole continues to be tapered as the relief angle increases from 5° to 45°. On the other hand, when the third design type’s electrodes (DRL) were used, the taper angle also increased with the rise in the relief angle; however, the steepness of the taper angle was much less compared to the DR type. Among the sub-designs of the DRL, the designs with relief angles of 5° and 10° yield taper angles close to the value observed in the case of the traditional electrode, as highlighted by the dashed-rectangle in Figure 8. Another perspective considered for this analysis was a comparison of the different sub-designs among themselves. In this way, the DRL type offers the minimum taper angle compared to the DR type. The green bar indicates the first minimum of the taper angles whereas the cyan bar represents the second minimum taper angle offer by the relief angle 5° and 10°, respectively.
Conclusively, it can be stated that the novel electrodes do not soundly improve the hole taper but the DRL5 and DRL10 electrodes offer comparable taper angles with reference to the conventional electrode. Using non-conventional electrode designs, the significant improvement in the material removal rate and the significant reduction in the tool wear rate has been realized, provided that the hole taper angle caused by non-conventional electrodes is closer to the taper angle of the conventional electrode design. So, if the taper angle is equalized in both cases, then non-conventional electrode designs are more favorable in the context of a high MRR and a low TWR in comparison with the conventional electrode design.

3.3.2. Material Removal Rate against Electrode Designs

Figure 9 shows the comparative results of the electrode designs with respect to the material removal rate (MRR). The commonly used type of electrode design (cylindrical) offers material removal at a rate of 10.51 mm3/min. The encouraging fact is that both the modified design types (DR and DRL) yield noticeably higher MRRs. As the relief increases, the corresponding MRR also increases, particularly when design type DR is used as an electrode. Whereas in the case of the relief angle-with-land type design (DRL), the rate of material removal tends to decline beyond the relief angle of 10°. The reason behind this decline could be the change in the discharge current characteristics. Since the electric resistance is a function of a conductor’s cross-sectional area; therefore, the resulting discharge current also becomes a function of the cross-sectional area of the conductor, i.e., the electrode in the case of EDM. The type DRL design consists of three segments: the shank, face, and land. Each segment has a different cross-sectional area and the change in the cross section is abrupt at the land section, especially at larger relief angles. Therefore, the electrical resistance abruptly changes, and it is assumed that the corresponding discharge current characteristics also changes. Therefore, a drop in the MRR is observed against the DRL electrodes with a larger relief angle. However, further research is needed to quantitatively investigate this change in current behavior. Looking at the positive side, it can be noticed that the design type DRL, DRL10 in particular, outperformed among all the designs and results, achieving the highest MRR 17.73 mm3/min (a 68.7% improvement in MRR compared to the conventionally used electrode). The second highest MRR is also offered by the DRL type design with a 5° relief (DRL5) as highlighted by the cyan-colored bar. Thus, both the 5° and 10° DRL type designs are in close competition with each other. This means that the selection of the best tool from the DRL5 and DRL10 was worth investigation; thus, an investigation was conducted by performing a second stage experiment.

3.3.3. Tool Wear Rate against Electrode Designs

A comparative analysis of the tool wear rate has been conducted with the help of a graphical representation of the experimental results, as shown in Figure 10. It is evident that the wear rate in the conventional design (DC) type of electrode is 2.01 mm3/min; considering this value as a benchmark, the relief angle design type (DR) results in higher TWRs for all of its relief angle-based sub-designs except for 30°. The tool wear rate drastically increases as the relief angle is increased. The slope of the rising trend in the case of DR is relatively higher, whereas the slope associated with the DRL type design is comparatively low. The trend continues increasing with the increase in the relief angle. The change in the trends of the wear rates over different relief angles can be further reasoned by extending the current research towards a quantitative investigation of the discharge current characteristics and the variation in the electrical resistances due to the change in design. However, benchmarking the values of TWR corresponding to all the new designs, the DRL design type has been shown to be capable of achieving the lowest TWR, especially at a relief angle of 10° (sub-design DRL10). The first minimum TWR was 0.95 mm3/min and the second minimum was 1.65 mm3/min experienced by DRL5 and DRL10, respectively. Hence, using the DRL10 type sub-design, a percentage reduction of 52.73% in TWR can be realized, and that can be considered a substantial amount of wear reduction.

3.4. Stage-1 Experimentation Summary

The concluding summary of the first stage of experimentation is assembled in Table 5. The two most competitive electrode designs against each response measure were sorted out based on their best response values. It is evident that the DRL design type, with its sub-designs DRL5 and DRL10, are the most competitive electrodes. However, the response values of both of these designs fall closer to each other. Therefore, to select the most appropriate single electrode, a second stage of experimentation was planned to evaluate whether the difference in response values was statistically significant.

3.5. Stage-2 Experimentation

The objective of the second stage of experimentation was to statistically evaluate the difference in the responses against the DRL5 and DRL10 electrode designs. Therefore, 5° and 10° relief angles were taken as design variable. Since, during the first stage, a land value of 1 mm was taken as a constant value to assess the effect of the land variation over the machining responses, another variable was introduced in the design of the experiments. Three levels of land lengths were taken: 2, 3, and 4 mm. The rest of the machining conditions were kept as they were during the first stage, i.e., the same values of the electrode diameter, workpiece thickness, electrode material, and workpiece material. The experiment with the conventional design (DC) electrode was again considered as a reference point for comparison. The results are shown in Table 6. Figure 11 shows the microscopic images of the machined holes at the entrance and exit sides. An analysis of variance was performed to assess the significance of the electrode designs over taper angle, MRR, and TWR, and the results are tabulated in Table 7. The analysis performed at a 5% level of significance reveals that the effect of the relief angle (between 5° and 10°) over all the three response measures is statistically insignificant, except for the tool wear rate, since its p-values were found to be greater than the qualifying value of 0.05 for the other responses.
A similar behavior was noticed with respect to the effect of land length. The variation in the land (within 2–4 mm) does not significantly affect the machining responses. Moreover, the effects of the competitive relief angles and land are shown in Figure 12 as main effects plots. The figure shows that by the change in the relief angle from 5° to 10°, the mean value of the hole taper angle changes but this change is statistically insignificant. A similar pattern is evident from Figure 12a with respect to land. The main effects plot of the MRR is shown in Figure 12b, in which it is evident that a 10° relief angle and 2 mm of land results in the highest MRR, although the difference is statistically insignificant. In a similar fashion, the plot related to the TWR is shown in Figure 12c, wherein the low degree of relief and land cause a reduced tool wear rate. Thus, the major significance of the stage-2 experimentation is that whether selecting a 5°- or 10°-degree relief, the effect on machining responses is statistically insignificant. Likewise, any selection of land value can be made because the effect of land length is found to be insignificant by the analysis of variance. However, if more weightage is assigned to the MRR, then the 10° relief angle and 2 mm land length results in the highest MRR. Thus, the most appropriate electrode design among the three major design types is the DRL type design. More precisely, DRL10-2 is the most appropriate electrode design among the sub-designs, where 10 indicates the relief angle in degrees and 2 indicates the land in mm.

3.6. Stage-3 Experimentation

In the last stage, confirmatory experiments were conducted to validate the performance of selected electrode design. In this set of experiments, the thickness of the workpiece was varied. Three samples of D2 steel were prepared with thicknesses of 4, 6, and 8 mm. EDM of an 8 mm diameter through-hole was performed on each of the three workpiece samples with the conventional-design type of electrode and the most appropriate electrode identified after the stage-2 experimentation. The results in terms of the hole taper angle, MRR, and TWR corresponding to each workpiece sample are shown in Table 8. In the last three columns, the percentage improvements observed in each of the three workpiece samples are presented. These results indicate that a high level of % increase (around 70%) in the MRR can be achieved using the proposed electrode design; therefore, the machining time of the EDM can be soundly reduced to complete the job. A significant reduction in the tool wear rate (around 45%) can also be realized if the identified electrode design (DRL10-2) is used for machining D2 steel. On similar lines, the taper angle of the machined hole also is reduced when using the DRL10-2 electrode design compared with the taper angle caused by the conventional cylindrical electrode. The set of validation experiments revealed that the electrode design DRL10-2 not only outperforms for a specific workpiece thickness but for varying thicknesses as well.

4. Conclusions

The EDM of D2 steel has been carried out using different electrode designs including the conventional design (DC), which consists of the cylindrical electrode and the newly designed electrodes (relief-angled design (DR) and relief-angled-with-land design (DRL)), to form through-holes. The experiments were performed in a systematic manner to identify the best electrode design capable of resulting in better machining results compared to the traditional cylindrical electrode. After the experimental results, their analysis, and a detailed discussion, the following conclusions can be listed. EDM performance is affected by the efficient removal of the debris, which mainly depends on the effective flushing through a dielectric. The flushing pressure and removal of debris does not remain the same when the hole size is changed [41]. Therefore, the conclusions drawn hereunder are mainly for specific hole diameters and may not be applicable to every size of through-hole.
  • The proposed non-conventional electrode designs perform relatively better than the conventional design (i.e., a cylindrical electrode with a uniform cross-sectional area). The main reason is the reduction in the spark area (between the electrode and the workpiece), which applies to the relief-angled and relief-angled-with-land designs (DR and DRL).
  • Among the three major design types (DC, DR, and DRL), the electrode with the DRL design type offers relatively better-machining results in terms of the hole taper angle, material removal rate, and tool wear rate.
  • The main reason behind the improved performance of non-conventional electrodes is the sparking area that varies with the electrode design. In this work, initial-level mathematical models, concerning the sparking area associated with different electrode designs, were developed and validated. These models can be utilized to predetermine the amount of sparking area as the electrode progression continues towards the hole formation. Comparatively, the conventional design (DC) electrode produces the largest sparking areas, and the relief-angled design (DR) has the lowest sparking areas, whereas the relief-angled-with-land design (DRL) offers a moderate sparking area.
  • The most appropriate electrode design among the sub-designs of the DRL type is the electrode with a 10° relief and 2 mm of land, i.e., DRL10-2.
  • In comparison with the conventional design (DC), the above proposed electrode offers an around 70% improvement in the material removal rate, indicating a sound improvement in the productivity of EDM die sinking operation.
  • The electrode design DRL10-2 wears out slowly compared to the cylindrical electrode. An approximately 45–50% reduction in the tool wear rate can be maintained if the said electrode is used in place of a traditional electrode.
  • In terms of the hole taper angle, the effect of the newly designed electrodes is not as significant in terms of the material removal rate and tool wear rate. However, a reduction of nearly 10% can still be made with the DRL10-2 design.
  • The proposed electrode design (DRL10-2) not only outperforms for a specific workpiece thickness but also works equally well for a variety of workpiece thicknesses. The electrode design was validated by producing holes in 4-, 6-, and 8-mm thick workpiece sheets of D2 steel and improved results were obtained, as listed in the above Table 8.

Author Contributions

Conceptualization, M.R. and N.A.M.; data curation, M.R.; formal analysis, M.R., N.A.M. and N.A.; funding acquisition, A.U.R. and A.Y.A.; investigation, M.R. and N.A.; methodology, N.A. and A.U.R.; project administration, N.A.M.; resources, N.A.M.; software, A.Y.A.; supervision, N.A.M.; validation, M.R.; visualization, M.U.F.; writing—original draft, N.A.; writing—review and editing, A.U.R., M.S. and M.U.F. All authors have read and agreed to the published version of the manuscript.

Funding

This research was funded by King Saud University through Researchers Supporting Project number (RSP-2021/256), King Saud University, Riyadh, Saudi Arabia.

Data Availability Statement

Not applicable.

Acknowledgments

The authors are thankful to King Saud University for funding this work through Researchers Supporting Project number (RSP-2021/256), King Saud University, Riyadh, Saudi Arabia.

Conflicts of Interest

The authors declare no conflict of interest.

References

  1. Qudeiri, J.E.A.; Zaiout, A.; Mourad, A.-H.I.; Abidi, M.H.; Elkaseer, A. Principles and Characteristics of Different EDM Processes in Machining Tool and Die Steels. Appl. Sci. 2020, 10, 2082. [Google Scholar] [CrossRef] [Green Version]
  2. Flaño, O.; Ayesta, I.; Izquierdo, B.; Sánchez, J.A.; Ramos, J.M. Experimental Study on the Influence of Electrode Geometry and Electrode Path on Wear Pattern in EDM. Procedia CIRP 2018, 68, 405–410. [Google Scholar] [CrossRef]
  3. Wu, K.L.; Yan, B.H.; Huang, F.Y.; Chen, S.C. Improvement of Surface Finish on SKD Steel Using Electro-Discharge Machining with Aluminum and Surfactant Added Dielectric. Int. J. Mach. Tools Manuf. 2005, 45, 1195–1201. [Google Scholar] [CrossRef]
  4. Hourmand, M.; Sarhan, A.A.D.; Farahany, S.; Sayuti, M. Microstructure Characterization and Maximization of the Material Removal Rate in Nano-Powder Mixed EDM of Al-Mg2Si Metal Matrix Composite—ANFIS and RSM Approaches. Int. J. Adv. Manuf. Technol. 2019, 101, 2723–2737. [Google Scholar] [CrossRef]
  5. Batish, A.; Bhattacharya, A.; Kumar, N. Powder Mixed Dielectric: An Approach for Improved Process Performance in EDM. Part. Sci. Technol. 2015, 33, 150–158. [Google Scholar] [CrossRef]
  6. Kumar, V.; Kumar, A.; Kumar, S.; Singh, N.K. Comparative Study of Powder Mixed EDM and Conventional EDM Using Response Surface Methodology. Mater. Today Proc. 2018, 5, 18089–18094. [Google Scholar] [CrossRef]
  7. Özerkan, B.; Çoğun, C. Effect of Powder Mixed Dielectric on Machining Performance in Electric Discharge Machining (EDM). Gazi Univ. J. Sci. 2005, 18, 211–228. [Google Scholar]
  8. Barenji, R.V.; Pourasl, H.H.; Khojastehnezhad, V.M. Electrical Discharge Machining of the AISI D6 Tool Steel: Prediction and Modeling of the Material Removal Rate and Tool Wear Ratio. Precis. Eng. 2016, 45, 435–444. [Google Scholar] [CrossRef]
  9. Sharma, A.; Kumar Sinha, A. Rotary Electric Discharge Machining of AISI D2 Tool Steel: Present and Future Scope. Mater. Today Proc. 2018, 5, 18562–18567. [Google Scholar] [CrossRef]
  10. Bahgat, M.M.; Shash, A.Y.; Abd-Rabou, M.; El-Mahallawi, I.S. Influence of Process Parameters in Electrical Discharge Machining on H13 Die Steel. Heliyon 2019, 5, e01813. [Google Scholar] [CrossRef] [Green Version]
  11. Kumar Ramuvel, S.; Paramasivam, S. Study on Tool Steel Machining with ZNC EDM by RSM, GREY and NSGA. J. Mater. Res. Technol. 2020, 9, 3885–3896. [Google Scholar] [CrossRef]
  12. Genç, A.; Şahin, İ.B.; Özerkan, H.B.; Urtekin, L. Experimental Investigation of Electro Erosion Machining Parameters of Boron Alloy Steels. El-Cezeri J. Sci. Eng. 2022, 9. [Google Scholar] [CrossRef]
  13. Straka, Ľ.; Hašová, S. Optimization of Material Removal Rate and Tool Wear Rate of Cu Electrode in Die-Sinking EDM of Tool Steel. Int. J. Adv. Manuf. Technol. 2018, 97, 2647–2654. [Google Scholar] [CrossRef]
  14. Klocke, F.; Schwade, M.; Klink, A.; Veselovac, D. Analysis of Material Removal Rate and Electrode Wear in Sinking EDM Roughing Strategies Using Different Graphite Grades. Procedia CIRP 2013, 6, 163–167. [Google Scholar] [CrossRef] [Green Version]
  15. Younis, M.A.; Abbas, M.S.; Gouda, M.A.; Mahmoud, F.H.; Abd Allah, S.A. Effect of Electrode Material on Electrical Discharge Machining of Tool Steel Surface. Ain Shams Eng. J. 2015, 6, 977–986. [Google Scholar] [CrossRef] [Green Version]
  16. Ahmed, N.; Ishfaq, K.; Moiduddin, K.; Ali, R.; Al-Shammary, N. Machinability of Titanium Alloy through Electric Discharge Machining. Mater. Manuf. Process. 2019, 34, 93–102. [Google Scholar] [CrossRef]
  17. Ahmed, N.; Anwar, S.; Ishfaq, K.; Rafaqat, M.; Saleh, M.; Ahmad, S. The Potentiality of Sinking EDM for Micro-Impressions on Ti-6Al-4V: Keeping the Geometrical Errors (Axial and Radial) and Other Machining Measures (Tool Erosion and Work Roughness) at Minimum. Sci. Rep. 2019, 9, 17218. [Google Scholar] [CrossRef] [Green Version]
  18. Bhatia, K.; Singla, A.; Sharma, A.; Sengar, S.S.; Selokar, A. A Review on Different Dielectric Fluids and Machining of Si3N4 and Al2O3 Composites via EDM. In Advances in Industrial and Production Engineering; Shanker, K., Shankar, R., Sindhwani, R., Eds.; Lecture Notes in Mechanical Engineering; Springer: Singapore, 2019. [Google Scholar] [CrossRef]
  19. Valaki, J.B.; Rathod, P.P. Assessment of Operational Feasibility of Waste Vegetable Oil Based Bio-Dielectric Fluid for Sustainable Electric Discharge Machining (EDM). Int. J. Adv. Manuf. Technol. 2016, 87, 1509–1518. [Google Scholar] [CrossRef]
  20. Hirao, A.; Gotoh, H.; Tani, T. Some Effects on EDM Characteristics by Assisted Ultrasonic Vibration of the Tool Electrode. Procedia CIRP 2018, 68, 76–80. [Google Scholar] [CrossRef]
  21. Li, Z.; Tang, J.; Bai, J. A Novel Micro-EDM Method to Improve Microhole Machining Performances Using Ultrasonic Circular Vibration (UCV) Electrode. Int. J. Mech. Sci. 2020, 175, 105574. [Google Scholar] [CrossRef]
  22. Uhlmann, E.; Domingos, D.C. Investigations on Vibration-Assisted EDM-Machining of Seal Slots in High-Temperature Resistant Materials for Turbine Components–Part II. Procedia CIRP 2016, 42, 334–339. [Google Scholar] [CrossRef]
  23. Jiang, Y.; Zhao, W.; Xi, X.; Kang, X.; Gu, L. Vibration Assisted EDM of Small-Hole Using Voice Coil Motor. Procedia CIRP 2012, 1, 645–650. [Google Scholar] [CrossRef]
  24. Zain, Z.M.; Khan, A.A.; Abdulkareem, S. Influence of Electrode Profiles on Electrical Discharge Machining of Titanium. Adv. Mater. Res. 2011, 264, 1205–1210. [Google Scholar] [CrossRef]
  25. Jahan, M.P.; Rahman, M.; Wong, Y.S. Micro-Electrical Discharge Machining (Micro-EDM): Processes, Varieties, and Applications. In Comprehensive Materials Processing; Hashmi, S., Batalha, G.F., Van Tyne, C.J., Yilbas, B., Eds.; Elsevier: Oxford, UK, 2014; pp. 333–371. ISBN 978-0-08-096533-8. [Google Scholar]
  26. Yilmaz, O.; Okka, M.A. Effect of Single and Multi-Channel Electrodes Application on EDM Fast Hole Drilling Performance. Int. J. Adv. Manuf. Technol. 2010, 51, 185–194. [Google Scholar] [CrossRef]
  27. Tolga Bozdana, A.; Kais Al-Karkhi, N. Comparative Experimental Investigation and Gap Flow Simulation in Electrical Discharge Drilling Using New Electrode Geometry. Mech. Sci. 2017, 8, 289–298. [Google Scholar] [CrossRef] [Green Version]
  28. Mao, X.; Wang, X.; Li, C.; Mo, J.; Ding, S. Effects of Stepped Cylindrical Electrode in Electrical Discharge Machining of Blind Holes. Int. J. Adv. Manuf. Technol. 2020, 110, 1457–1469. [Google Scholar] [CrossRef]
  29. Jamkamon, K.; Janmanee, P. Improving Machining Performance for Deep Hole Drilling in the Electrical Discharge Machining Process Using a Step Cylindrical Electrode. Appl. Sci. 2021, 11, 2084. [Google Scholar] [CrossRef]
  30. Manohar, M.; Selvaraj, T.; Sivakumar, D.; Gopinath, S.; George, K.M. Experimental Study to Assess the Effect of Electrode Bottom Profiles While Machining Inconel 718 through EDM Process. Procedia Mater. Sci. 2014, 6, 92–104. [Google Scholar] [CrossRef] [Green Version]
  31. Kliuev, M.; Boccadoro, M.; Perez, R.; Bó, W.D.; Stirnimann, J.; Kuster, F.; Wegener, K. EDM Drilling and Shaping of Cooling Holes in Inconel 718 Turbine Blades. Procedia CIRP 2016, 42, 322–327. [Google Scholar] [CrossRef]
  32. Lee, C.-S.; Heo, E.-Y.; Kim, J.-M.; Choi, I.-H.; Kim, D.-W. Electrode Wear Estimation Model for EDM Drilling. Robot. Comput.-Integr. Manuf. 2015, 36, 70–75. [Google Scholar] [CrossRef]
  33. Mao, X.; Almeida, S.; Mo, J.; Ding, S. The State of the Art of Electrical Discharge Drilling: A Review. Int. J. Adv. Manuf. Technol. 2022, 121, 1–23. [Google Scholar] [CrossRef]
  34. Jahan, M.P.; Wong, Y.S.; Rahman, M. A Comparative Experimental Investigation of Deep-Hole Micro-EDM Drilling Capability for Cemented Carbide (WC-Co) against Austenitic Stainless Steel (SUS 304). Int. J. Adv. Manuf. Technol. 2010, 46, 1145–1160. [Google Scholar] [CrossRef]
  35. Jain, A.; Kumar Pandey, A. Modeling And Optimizing of Different Quality Characteristics In Electrical Discharge Drilling of Titanium Alloy (Grade-5) Sheet. Mater. Today Proc. 2019, 18, 182–191. [Google Scholar] [CrossRef]
  36. Guu, Y.H. AFM Surface Imaging of AISI D2 Tool Steel Machined by the EDM Process. Appl. Surf. Sci. 2005, 242, 245–250. [Google Scholar] [CrossRef]
  37. D2 Tool Steel—High-Carbon, High-Chromium, Cold-Work Steel (UNS T30402). Available online: https://www.azom.com/article.aspx?ArticleID=6214 (accessed on 27 January 2020).
  38. Jahan, S.A.; El-Mounayri, H. A Thermomechanical Analysis of Conformal Cooling Channels in 3D Printed Plastic Injection Molds. Appl. Sci. 2018, 8, 2567. [Google Scholar] [CrossRef] [Green Version]
  39. Tan, C.; Wang, D.; Ma, W.; Chen, Y.; Chen, S.; Yang, Y.; Zhou, K. Design and Additive Manufacturing of Novel Conformal Cooling Molds. Mater. Des. 2020, 196, 109147. [Google Scholar] [CrossRef]
  40. Shinde, M.S.; Ashtankar, K.M. Additive Manufacturing–Assisted Conformal Cooling Channels in Mold Manufacturing Processes. Adv. Mech. Eng. 2017, 9, 1687814017699764. [Google Scholar] [CrossRef]
  41. Mohan, B.; Rajadurai, A.; Satyanarayana, K.G. Electric Discharge Machining of Al–SiC Metal Matrix Composites Using Rotary Tube Electrode. J. Mater. Process. Technol. 2004, 153, 978–985. [Google Scholar] [CrossRef]
Figure 1. Electrode designs: (ac) schematic of electrode designs, and (df) actual electrodes prepared after machining.
Figure 1. Electrode designs: (ac) schematic of electrode designs, and (df) actual electrodes prepared after machining.
Processes 10 01553 g001
Figure 2. Research methodology adopted for experimentation on D2-steel through EDM.
Figure 2. Research methodology adopted for experimentation on D2-steel through EDM.
Processes 10 01553 g002
Figure 3. Determining hole taper angle: (a) coordinate measuring machine and schematic of 8-point measurement, and (b) schematic and calculation of hole taper angle.
Figure 3. Determining hole taper angle: (a) coordinate measuring machine and schematic of 8-point measurement, and (b) schematic and calculation of hole taper angle.
Processes 10 01553 g003
Figure 4. Microscopic images of the machined holes at the entrance and exit sides corresponding to stage-1 of experimentation.
Figure 4. Microscopic images of the machined holes at the entrance and exit sides corresponding to stage-1 of experimentation.
Processes 10 01553 g004
Figure 5. Breakdown of hole formation and sparking phenomenon: (a) design type DC, (b) design type DR, and (c) design type DRL.
Figure 5. Breakdown of hole formation and sparking phenomenon: (a) design type DC, (b) design type DR, and (c) design type DRL.
Processes 10 01553 g005
Figure 6. Drawings of different electrode designs used to develop spark area models: (a) design type DC, (b) design type DR, and (c) design type DRL.
Figure 6. Drawings of different electrode designs used to develop spark area models: (a) design type DC, (b) design type DR, and (c) design type DRL.
Processes 10 01553 g006
Figure 7. Validation of mathematical models presented in Equations (3), (11) and (13).
Figure 7. Validation of mathematical models presented in Equations (3), (11) and (13).
Processes 10 01553 g007
Figure 8. Comparison of hole taper angle under the use of different electrode designs.
Figure 8. Comparison of hole taper angle under the use of different electrode designs.
Processes 10 01553 g008
Figure 9. Comparison of material removal rate (MRR) under the use of different electrode designs.
Figure 9. Comparison of material removal rate (MRR) under the use of different electrode designs.
Processes 10 01553 g009
Figure 10. Comparison of tool wear rate (TWR) under the use of different electrode designs.
Figure 10. Comparison of tool wear rate (TWR) under the use of different electrode designs.
Processes 10 01553 g010
Figure 11. Microscopic images of the machined holes at the entrance and exit sides corresponding to experimentation under varying land lengths of three levels (2, 3, and 4 mm).
Figure 11. Microscopic images of the machined holes at the entrance and exit sides corresponding to experimentation under varying land lengths of three levels (2, 3, and 4 mm).
Processes 10 01553 g011
Figure 12. Main effects plots for (a) hole taper angle, (b) material removal rate, and (c) tool wear rate.
Figure 12. Main effects plots for (a) hole taper angle, (b) material removal rate, and (c) tool wear rate.
Processes 10 01553 g012
Table 1. Elemental composition of D2 steel [36].
Table 1. Elemental composition of D2 steel [36].
ElementsCSiMnMoCrNiVCoFe
Contents%1.50.30.31120.30.81Balance
Table 2. Characteristics of copper and D2-grade steel tool [37].
Table 2. Characteristics of copper and D2-grade steel tool [37].
PropertiesD2 SteelCopper
ValueValueUnit
Density7.7 × 10008960kg/m3
Melting point14211085°C
Hardness6233HRC
Thermal expansion10.5 × 10−617.1 × 10−6°C−1
Thermal conductivity20 385W/mK
Table 3. Major designs of electrode with detailed dimensions (length, angle, and diameter).
Table 3. Major designs of electrode with detailed dimensions (length, angle, and diameter).
Design TypeDesign
Name
Design SymbolDesign Dimensions (Length, Angle, and Diameter)
AngleLengthDiameter
Relief Angle; ƟLand Length; llFace Length; lfShank Length; lsTotal Length; ltFace Diameter; dfShank Diameter;
ds
(deg)(mm)(mm)(mm)(mm)(mm)(mm)
DCConventionalDCR0000505088
DRRelief angleDR55017.1432.855085
DR10108.541.5
DR20204.1245.87
DR30302.647.4
DR45451.548.5
DRLRelief angle- with-landDRL55117.1431.85
DRL10108.540.5
DRL20204.1244.87
DRL30302.646.4
DRL45451.547.5
Table 4. Machining results of stage-1 of experimentation.
Table 4. Machining results of stage-1 of experimentation.
Electrode DesignsEXP. Run Machining Responses
Design TypeDesign NameDesign SymbolEntry Dia; Den
(mm)
Exit Dia; Dex
(mm)
% ErrorTaper Angle *
(deg)
Material Removal Rate
(mm3/min)
Tool Wear Rate
(mm3/min)
DCConventionalDCR018.4958.1674.102.3410.512.01
DRRelief angleDR528.3167.8615.693.2511.972.21
DR1038.3817.6439.235.2713.083.51
DR2048.3897.37812.647.2014.693.89
DR3058.3687.11315.698.9216.141.98
DR4568.2556.28924.5813.817.462.57
DRLRelief angle with landDRL578.3728.0174.442.5417.291.65
DRL1088.4358.0245.142.9317.730.95
DRL2098.3677.9694.982.8516.071.84
DRL30108.5437.8628.514.8711.151.92
DRL45118.6557.80210.666.0911.152.40
* Taper angle calculated as per formula given in Figure 3b.
Table 5. Summary table to select the competitive electrode(s).
Table 5. Summary table to select the competitive electrode(s).
Response NameResponse ValueSelection Criteria1st2nd
Taper Angle; ø (deg)2.34Minimum1st min. DC2nd min. DRL5
Material removal rate; MRR (mm3/min)17.73Maximum1st max. DRL102nd max. DRL5
Tool wear rate; TWR (mm3/min)0.95Minimum1st max. DRL102nd max. DRL5
Table 6. Experimental results of stage-2 experimentation.
Table 6. Experimental results of stage-2 experimentation.
Design TypeDesign NameRelief AngleLand LengthDesign SymbolEntry Dia; Den
(mm)
Exit Dia; Dex
(mm)
% Error* Taper Angle
(deg)
MRR (mm3/min)TWR
(mm3/min)
DCConventional00DCR08.49458.16754.102.3410.512.01
DRLRelief angle with land52DRL5-28.4118.1523.241.8510.931.17
3DRL5-38.4968.1783.982.2712.191.75
4DRL5-48.5338.1864.342.4814.370.69
102DRL10-28.4858.1364.362.0915.862.41
3DRL10-38.4198.1263.662.4913.322.38
4DRL10-48.5868.1545.503.0910.851.65
* Taper angle calculated as per formula given in Figure 3b.
Table 7. Analysis of variance for machining responses.
Table 7. Analysis of variance for machining responses.
SourceMeasuresSignificance
Taper Angle
DFAdj SSAdj MSF-Valuep-Value
Relief angle10.19300.19301.800.311Non-significant
Land length20.48940.24472.290.304Non-significant
Error20.21380.1069
Total50.8961
Material removal rate
DFAdj SSAdj MSF-Valuep-Value
Relief angle12.06982.06980.220.683Non-significant
Land length20.70920.35460.040.963Non-significant
Error218.52099.2604
Total521.2998
Tool wear rate
DFAdj SSAdj MSF-Valuep-Value
Relief angle11.330101.3301029.770.032Significant
Land length20.849030.424529.500.095Non-significant
Error20.089350.04468
Total52.26849
Table 8. Confirmatory experiments and comparison between conventional and non-conventional electrode designs.
Table 8. Confirmatory experiments and comparison between conventional and non-conventional electrode designs.
Workpiece ThicknessConventional ElectrodeNon-Conventional Electrode% Improvement in Responses
Absolute Responses% Reduction% Increase% Reduction
Taper AngleMRRTWRTaper AngleMRRTWRTaper AngleMRRTWR
4 mm2.3410.512.012.5417.730.958.54%68.69%52.73%
6 mm1.738.621.331.5715.070.739.24%74.82%45.11%
8 mm1.637.571.080.9212.010.5943.55%58.65%45.37%
Publisher’s Note: MDPI stays neutral with regard to jurisdictional claims in published maps and institutional affiliations.

Share and Cite

MDPI and ACS Style

Rafaqat, M.; Mufti, N.A.; Ahmed, N.; Rehman, A.U.; AlFaify, A.Y.; Farooq, M.U.; Saleh, M. Hole-Making in D2-Grade Steel Tool by Electric-Discharge Machining through Non-Conventional Electrodes. Processes 2022, 10, 1553. https://doi.org/10.3390/pr10081553

AMA Style

Rafaqat M, Mufti NA, Ahmed N, Rehman AU, AlFaify AY, Farooq MU, Saleh M. Hole-Making in D2-Grade Steel Tool by Electric-Discharge Machining through Non-Conventional Electrodes. Processes. 2022; 10(8):1553. https://doi.org/10.3390/pr10081553

Chicago/Turabian Style

Rafaqat, Madiha, Nadeem Ahmad Mufti, Naveed Ahmed, Ateekh Ur Rehman, Abdullah Yahia AlFaify, Muhammad Umar Farooq, and Mustafa Saleh. 2022. "Hole-Making in D2-Grade Steel Tool by Electric-Discharge Machining through Non-Conventional Electrodes" Processes 10, no. 8: 1553. https://doi.org/10.3390/pr10081553

APA Style

Rafaqat, M., Mufti, N. A., Ahmed, N., Rehman, A. U., AlFaify, A. Y., Farooq, M. U., & Saleh, M. (2022). Hole-Making in D2-Grade Steel Tool by Electric-Discharge Machining through Non-Conventional Electrodes. Processes, 10(8), 1553. https://doi.org/10.3390/pr10081553

Note that from the first issue of 2016, this journal uses article numbers instead of page numbers. See further details here.

Article Metrics

Back to TopTop