A Biorefinery Approach to Biodiesel Production from Castor Plants
Abstract
1. Introduction
2. Materials and Methods
2.1. Process Design
2.2. Financial Feasibility Assessment
2.3. Economic Analysis
3. Results
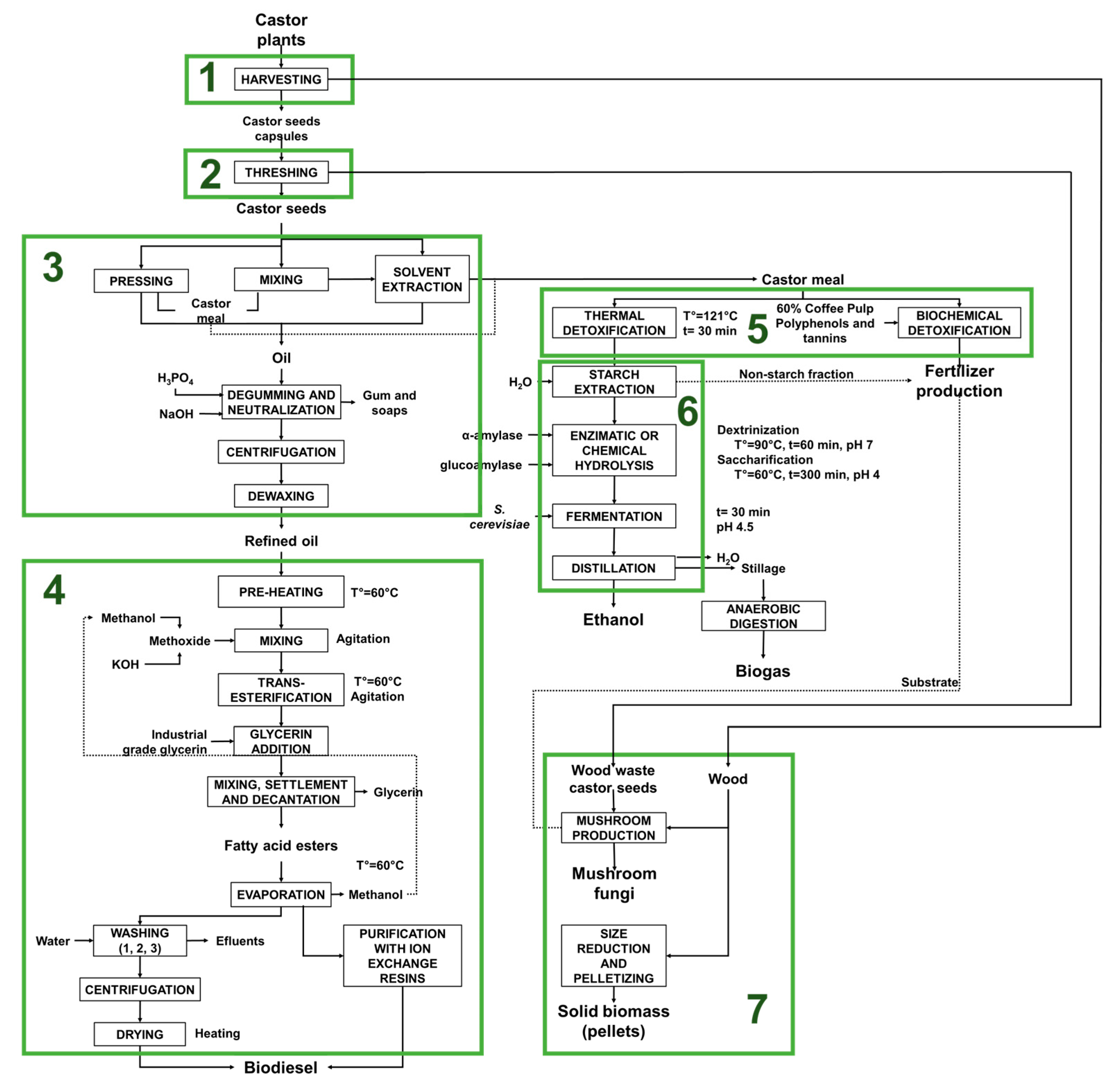
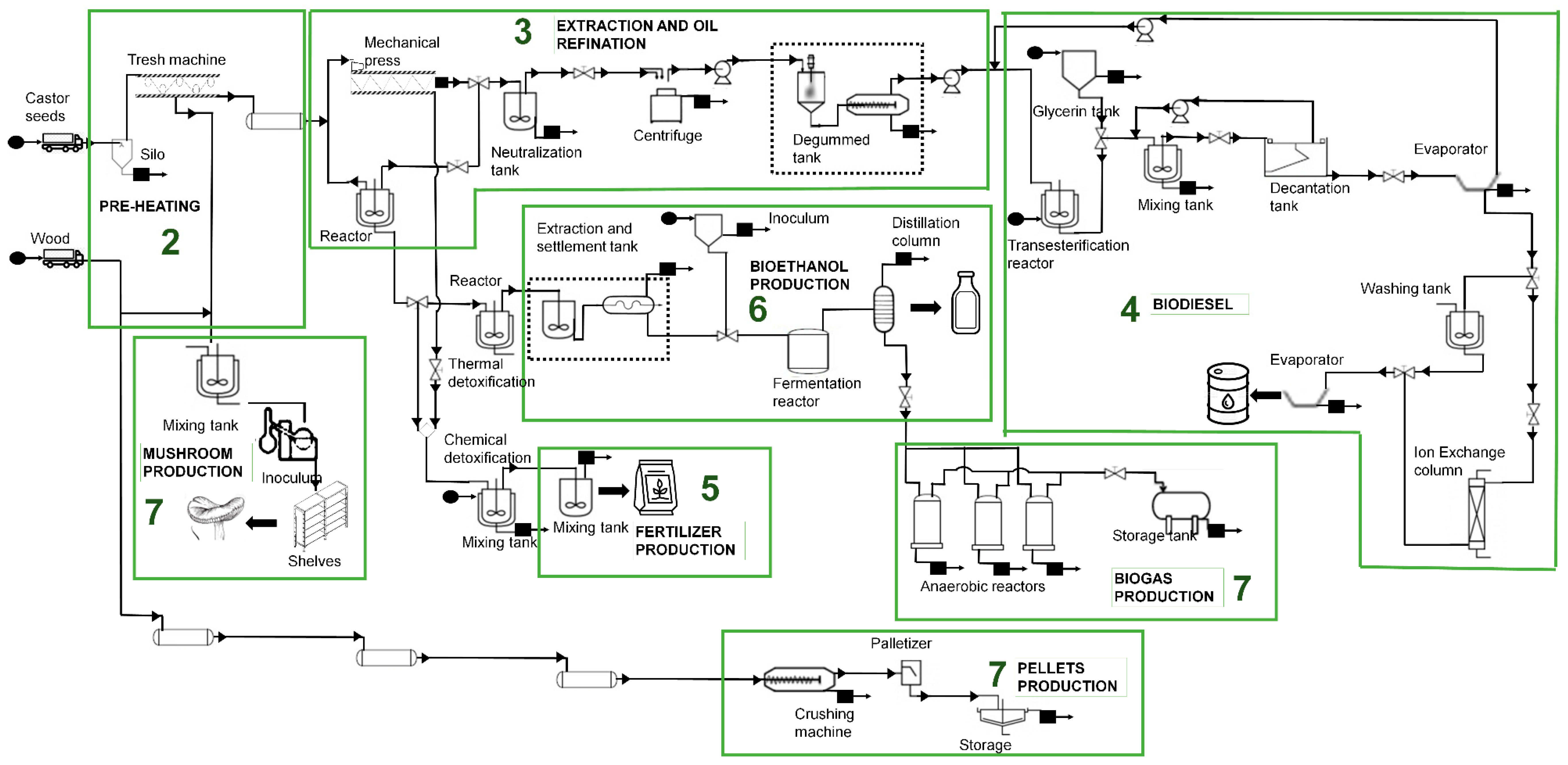
3.1. Process Design
3.2. Technical-Economic Feasibility Study
4. Discussion
- 450 L biodiesel
- 471 L oil
- 550 kg fertilizer
- 302 kg mushrooms
- 21 m3 pellets
5. Conclusions
Author Contributions
Funding
Institutional Review Board Statement
Informed Consent Statement
Data Availability Statement
Conflicts of Interest
References
- Olivares, A.R.; Carrillo-González, R.; González-Chávez, M.D.C.A.; Hernández, R.M.S. Potential of castor bean (Ricinus communis L.) for phytoremediation of mine tailings and oil production. J. Environ. Manag. 2013, 114, 316–323. [Google Scholar] [CrossRef]
- Gebrehiwot, H.; Zelelew, D. Ricinus Communis Seed oils as a Source of Biodiesel: A Renewable Form of Future Energy. J. Turk. Chem. Soc. Sect. A Chem. 2022, 9, 339–354. [Google Scholar] [CrossRef]
- Perdomo, F.A.; Acosta-Osorio, A.A.; Herrera, G.; Leal, J.F.V.; Mosquera-Artamonov, J.D.; Millan-Malo, B.; Rodriguez-Garcia, M.E. Physicochemical characterization of seven Mexican Ricinus communis L. seeds & oil contents. Biomass Bioenergy 2013, 48, 17–24. [Google Scholar] [CrossRef]
- Wettasinghe, R.C.; Zabet-Moghaddam, M.; Ritchie, G.; Auld, D.L. Relative quantitation of ricin in Ricinus communis seeds by image processing. Ind. Crop. Prod. 2013, 50, 654–660. [Google Scholar] [CrossRef]
- Chakrabarty, S.; Islam, A.K.M.A.; Yaakob, Z.; Islam, A.K.M.M. Castor (Ricinus communis): An Underutilized Oil Crop in the South East Asia. In Agroecosystems—Very Complex Environmental Systems; IntechOpen: London, UK, 2021; p. 61. [Google Scholar]
- Machado, R.; Suárez, J.; Alfonso, M. Caracterización morfológica y agroproductiva de procedencias de Ricinus communis L. para la producción de aceite. Pastos y Forrajes 2012, 35, 381–392. [Google Scholar]
- Carmona-Galindo, V.D.; Hinton-Hardin, D.; Kagihara, J.; Pascua, M.R.T. Assessing the impact of invasive species management strategies on the population dynamics of castor bean (Ricinus communis L., Euphorbiaceae) at two southern California coastal habitats. Nat. Areas J. 2013, 33, 222–226. [Google Scholar] [CrossRef]
- Yeboah, A.; Ying, S.; Lu, J.; Xie, Y.; Amoanimaa-Dede, H.; Boateng, K.G.A.; Chen, M.; Yin, X. Castor oil (Ricinus communis): A review on the chemical composition and physicochemical properties. Food Sci. Technol. 2021, 41, 399–413. [Google Scholar] [CrossRef]
- Pari, L.; Alexopoulou, E.; Stefanoni, W.; Latterini, F.; Cavalaris, C.; Palmieri, N. The Eco-Efficiency of Castor Supply Chain: A Greek Case Study. Agriculture 2022, 12, 206. [Google Scholar] [CrossRef]
- Goytia-Jiménez, M.A.; Gallegos-Goytia, C.H.; Núñez-Colín, C.A. Relación entre variables climáticas con la morfología y contenido de aceite de semillas de higuerilla (Ricinus communis L.) de Chiapas. Revista Chapingo Serie Ciencias Forestales y del Ambiente 2011, 17, 41–48. [Google Scholar] [CrossRef]
- Rodríguez Hernández, R.; Zamarripa Colmenero, A. Competitividad de la higuerilla (Ricinus communis) para biocombustible en relación a los cultivos actuales en el Edo. de Oaxaca, México. Revista Mexicana de Agronegocios 2013, 32, 306–318. [Google Scholar]
- vila Vázquez, V.; Díaz Estrada, R.A.; Aguilera Flores, M.M.; Escamilla Alvarado, C.; Correa Aguado, H.C. Transesterification of non-edible castor oil (Ricinus communis L.) from Mexico for biodiesel production: A physicochemical characterization. Biofuels 2020, 11, 753–762. [Google Scholar] [CrossRef]
- Rico Ponce, H.R.; Tapia Vargas, L.M.; Teniente Oviedo, R.; González Avila, A.; Hernández Martínez, M.; Solís Bonilla, J.L.; Zamarripa Colmenero, A. Guía para cultivar higuerilla (Ricinus communis L.) en Michoacán. Revista Mexicana de Agronegocios 2011, 32, 306–318. [Google Scholar]
- Fernández, J.M.G.; Aquino-Torres, E.; Acevedo-Sandoval, O.A.; Pacheco-Trejo, J.; Garcia, F.P.; Prieto-Méndez, J. Optimization of the Process for Obtaining Biodiesel from Seeds of Ricinus communis using Basic Heterogeneous Catalyst in Transesterification. Appl. Eng. Agric. 2022, 38, 193–206. [Google Scholar] [CrossRef]
- Li, M.; Zheng, Y.; Chen, Y.; Zhu, X. Biodiesel production from waste cooking oil using a heterogeneous catalyst from pyrolyzed rice husk. Bioresour. Technol. 2014, 154, 345–348. [Google Scholar] [CrossRef]
- Ali, M.; Watson, I.A. Comparison of oil extraction methods, energy analysis and biodiesel production from flax seeds. Int. J. Energy Res. 2013, 38, 614–625. [Google Scholar] [CrossRef]
- Shuit, S.H.; Ong, Y.T.; Lee, K.T.; Subhash, B.; Tan, S.H. Membrane technology as a promising alternative in biodiesel production: A review. Biotechnol. Adv. 2012, 30, 1364–1380. [Google Scholar] [CrossRef] [PubMed]
- Rodríguez-Ramos, P.A.; Rubio-Erazo, D.R.; Zumalacárregui-de-Cárdenas, L.; Pérez-Ones, O.; Penabad-Sanz, L. Production and environmental impact of Ricinus communis L. oil for biofuel purposes. Dyna 2019, 86, 137–142. [Google Scholar]
- Sandoval-Salas, F.; Ávalos-Ramírez, A. Propuestas para el Aprovechamiento Integral de Cultivos de Higuerilla; AM Editores: Ciudad de México, Mexico, 2016; 270p, ISBN 978-607-437-378-3. [Google Scholar]
- Sandoval-Salas, F.; Méndez-Carreto, C.; Solano-Rentería, M.I.; Cuevas, C.S.; Cortés, M.N.; Hernández, O.L.R. Proceso para la obtención de biodiesel de higuerilla. Revista Ingeniantes 2015, 1, 24–30. [Google Scholar]
- Martínez-Ceniceros, M.C.; Landeros-Martínez, L.L.; Sánchez-Bojorge, N.A.; Sandoval-Salas, F.; Piñón-Castillo, H.A.; Hernández-Ochoa, L.R.; Rodríguez-Valdez, L.M. A Potential Inhibition Process of Ricin Protein with the flavonoids Quercetin and Epigallocatechin Gallate. A Quantum-Chemical and Molecular Docking Study. Processes 2020, 8, 1393. [Google Scholar] [CrossRef]
- Castillo-González, A.; Méndez-Carreto, C.; Rentería, M.I.S.; Sandoval-Salas, F. Efecto de la pasta de higuerilla como fertilizante sobre el desarrollo y producción de Solanum tuberosum L. Revicyt 2019, 1, 73–84. [Google Scholar]
- Virunanon, C.; Ouephanit, C.; Burapatana, V.; Chulalaksananukul, W. Cassava pulp enzymatic hydrolysis process as a preliminary step in bioalcohols production from waste starchy resources. J. Clean. Prod. 2013, 39, 273–279. [Google Scholar] [CrossRef]
- Sandoval-Salas, F. Instalación de una planta piloto para la producción de alcohol de papa; Final Project report number 94556; Fondo Mixto Gobierno del Estado de Veracruz-Llave: Veracruz, Mexico, 2013. [Google Scholar]
- Annongu, A.; Joseph, J. Proximate Analysis of Castor Seeds and Cake. J. Appl. Sci. Environ. Manag. 2010, 12. [Google Scholar] [CrossRef][Green Version]
- Sanchez, N.; Rodríguez-Fontalvo, D.; Cifuentes, B.; Cantillo, N.M.; Laverde, M.U.; Cobo, M. Biomass Potential for Producing Power via Green Hydrogen. Energies 2021, 14, 8366. [Google Scholar] [CrossRef]
- Wooley, R.J.; Victoria, P. Development of an ASPEN PLUS Physical Property Database for Biofuels Components; National Renewable Energy Lab. (NREL): Golden, CO, USA, 1996.
- Dimian, A.C.; Iancu, P.; Plesu, V.; Bonet-Ruiz, A.-E.; Bonet-Ruiz, J. Castor oil biorefinery: Conceptual process design, simulation and economic analysis. Chem. Eng. Res. Des. 2018, 141, 198–219. [Google Scholar] [CrossRef]
- Baber, T.M.; Vu, D.T.; Lira, C.T. Liquid−Liquid Equilibrium of the Castor Oil + Soybean Oil + Hexane Ternary System. J. Chem. Eng. Data 2002, 47, 1502–1505. [Google Scholar] [CrossRef]
- Ndiaye, P.M.; Tavares, F.W.; Dalmolin, I.; Dariva, C.; Oliveira, A.D.; Oliveira, J.V. Vapor Pressure Data of Soybean Oil, Castor Oil, and Their Fatty Acid Ethyl Ester Derivatives. J. Chem. Eng. Data 2005, 50, 330–333. [Google Scholar] [CrossRef]
- Aca-Aca, M.G.; González, E.C. Estimación de propiedades termodinámicas de los compuestos involucrados en la producción de biodiesel. Superf. y Vacío 2009, 22, 15–19. [Google Scholar]
- Becerra, J.; Figueredo, M.; Cobo, M. Thermodynamic and economic assessment of the production of light olefins from bioethanol. J. Environ. Chem. Eng. 2017, 5, 1554–1564. [Google Scholar] [CrossRef]
- Castillo-González, A. Destoxificación e Hidrólisis de la pasta Residual de Ricinus communis L. (Euphorbiacea) para la Producción de Bioetanol. Ph.D. Thesis, Instituto de Biotecnología y Ecología Aplicada, Universidad Veracruzana, Veracruz, Mexico, 2017. [Google Scholar]
- Grzebisz, W.; Szczepaniak, W.; Bocianowski, J. Potassium fertilization as a driver of sustainable management of nitrogen in potato (Solanum tuberosum L.). Field Crop. Res. 2020, 254, 107824. [Google Scholar] [CrossRef]
- Gómez Falcón, N.; Sandoval Salas, F.; Méndez Carreto, C.; Osorio González, C.S. Destoxificación de las semillas de Ricinus communis por fermentación libre (Proceso Ogiri-Igbo). In Avances en Microbiología, Higiene y Toxicología de los Alimentos; Orozco, H.L.O., Garay, M.L.E., Torres, V.M.R., Eds.; U de Guadalajara: Americana Mexico, 2015; pp. 14–18. ISBN 978-607-8336-76-0. [Google Scholar]
- Makarov, M.I. The Role of Mycorrhiza in Transformation of Nitrogen Compounds in Soil and Nitrogen Nutrition of Plants: A Review. Eurasian Soil Sci. 2019, 52, 193–205. [Google Scholar] [CrossRef]
- Farid, M.A.A.; Roslan, A.M.; Hassan, M.A.; Hasan, M.Y.; Othman, M.R.; Shirai, Y. Net energy and techno-economic assessment of biodiesel production from waste cooking oil using a semi-industrial plant: A Malaysia perspective. Sustain. Energy Technol. Assess. 2020, 39, 100700. [Google Scholar] [CrossRef]
- Palomino, A.; Bocanegra, C.; Lopez, J.E. Criterios globales de escalamiento y costos preliminares para obtener biodiésel a partir de aceite de higuerilla en una planta piloto. El Hombre y la Máquina 2013, 41, 19–27. [Google Scholar]
- Comisión Reguladora de Energía. Consulta los precios de Hidrocarburos y las Tarifas de Electricidad Vigentes. 2022. Available online: https://www.gob.mx/cre/articulos/consulta-los-precios-de-hidrocarburos-y-las-tarifas-de-electricidad-vigentes?idiom=es (accessed on 26 April 2022).
- Secretaria de Hacienda y Crédito Público. Gaceta Económica, Inflación Anual. 2021. Available online: https://www.gob.mx/shcp/gacetaeconomica/articulos/inflacion-anual-cerro-2021-en-7-36 (accessed on 26 April 2022).
- Moreno, E.; Vidal, J.; Morgan, C.; Espinosa, M.; Roblero, I. Aceites reciclados de cocina como materia prima de próxi-ma generación para la obtención de biodiesel en Chiapas. Concyteg 2012, 85, 895–910. [Google Scholar]
- Solano-Rentería, M.I.; Sandoval-Salas, F.; Méndez-Carreto, C.; Zetera, D.A. Método para la determinación de la factibilidad de instalación de plantas productoras de biodiesel en ciudades de tamaño medio. Revista Ingeniantes 2015, 1, 38–43. [Google Scholar]
- Urbina, G.B.; Castellanos, M.Á.T. Evaluación de Proyectos; McGraw-Hill: Ciudad de Mexico, México, 2006; Volume 3, 404p. [Google Scholar]





| Component | Bean | Husk | Seed |
|---|---|---|---|
| Crude protein | 20.78 ± 0.97 | 13.37 | 19.69 |
| Oil | 50.20 ± 0.47 | 7.16 | 39.99 |
| Fiber crude | 5.98 ± 0.20 | 68.00 | 25.02 |
| Ash | 7.75 ± 0.13 | 11.47 | 9.30 |
| Carbohydrates | 7.96 ± 0.00 | 0.00 | 6.00 |
| Equipment Name (Aspen Subroutine) | Description |
|---|---|
| Treshing (SEP-1) | Simulates the separation of castor bean and castor husk based on the fractional recovery of components. |
| Mechanic (SEP-1) | Simulates the separation of oil from castor beans based on the fractional recovery of 26% oil. |
| Mixer (Mixer) | Simulates the mixing process of castor bean with hexane. Hexane was calculated in order to achieve a global recovery of oil of 55%. |
| E-101 (Heater) | Adjust the temperature of the mix to 25 °C |
| Decanter (Decanter) | Simulates the separation of oil from the solid fraction and hexane. |
| E-102 (Heater) | Adjust the temperature to 100 °C to separate the hexane from the cake. |
| E-103 (Heater) | Adjust the temperature to 100 °C to separate the hexane from the oil. |
| Flash2 (Flash-2) | Separates adiabatically the oil and the hexane at vacuum pressure (0.2 bar). |
| P-101 (Pump) | Increases the pressure of the oil stream from 0.2 bar to 1.0 bar. |
| M-102 (Mixer) | Mixes the oil from the solvent-extraction and mechanical processes. |
| E-104 (Heater) | Adjust the temperature of the oil to the transesterification reaction temperature (60 °C). |
| M-103 (Mixer) | Mixes the ethanol and KOH to produce the methoxide required for the transesterification process. |
| E-105 (Heater) | Adjust the temperature of the methoxide to 60 °C. |
| Reactor (RStoic) | Simulates the transesterification process at 60 °C with complete conversion of oil into biodiesel. |
| E-106 (Heater) | Cools down the biodiesel from 60 °C to 25 °C. |
| M-104 (Mixer) | Mixes the glycerol with the biodiesel to ease the separation process. |
| Decant-2 (Decanter) | Simulates the phase separation of biodiesel and glycerol. |
| E-107 (Heater) | Adjust the temperature to 64 °C. |
| Flash-2 (Flash-2) | Separates adiabatically the methanol from the biodiesel under vacuum conditions (0.1 bar). |
| E-108 (Heater) | Cools down the biodiesel to 25 °C. |
| M1, M2, and M3 (Mixer) | Simulates the mixing stage during a washing process to remove biodiesel impurities. |
| Set-1, Set-2, and Set-3 (Decanter) | Simulates the phase separation process during the washing process to remove biodiesel impurities. |
| E-109 (Heater) | Adjust the temperature to 100 °C. |
| Flash-3 (Flash-2) | Separates adiabatically the water from biodiesel under vacuum conditions (0.1 bar). |
| Autoclave (Heater) | Simulates the detoxification process in an autoclave (121 °C) vapor fraction (0) |
| Diesel (%) | Biodiesel (%) | Monthly Biodiesel Consumption in Liters | Daily Biodiesel Consumption in Liters |
|---|---|---|---|
| 80 | 20 | 1,107,423.33 | 36,914.11 |
| 85 | 15 | 830,567.50 | 27,685.58 |
| 90 | 10 | 553,711.67 | 18,457.05 |
| 95 | 5 | 276,855.83 | 9228.53 |
| Input/Output | Value (kg/h) | Cost (USD/kg) |
|---|---|---|
| Castor seeds | 925.3 | 0.40 |
| Hexane | 331.4 | 1.40 |
| Methanol | 99.5 | 1.98 |
| KOH | 2.96 | 2.70 |
| Glycerol | 14.1 | 0.85 |
| Water | 237.9 | 0.0018 |
| Biodiesel | 137.5 (99.3 wt. %) | 4.0 |
| Castor husk | 279.2 | 1.0 |
| Fertilizer | 436.1 | 0.28 |
| Item | Scenario 1 | Scenario 2 | Lag Factor |
|---|---|---|---|
| Purchased equipment | $652,700.00 | $699,900.00 | 1.00 |
| Delivery | $65,270.00 | $69,990.00 | 0.10 |
| Purchased equipment installation | $254,553.00 | $272,961.00 | 0.39 |
| Instrumentation and controls | $147,510.00 | $158,177.00 | 0.23 |
| Piping | $202,337.00 | $216,969.00 | 0.31 |
| Electrical | $65,270.00 | $69,990.00 | 0.10 |
| Buildings | $189,283.00 | $202,971.00 | 0.29 |
| Yard Improvement | $78,324.00 | $83,988.00 | 0.12 |
| Service facilities | $358,985.00 | $384,945.00 | 0.55 |
| $- | |||
| Engineering and supervision | $208,864.00 | $223,968.00 | 0.32 |
| Construction expenses | $221,918.00 | $237,966.00 | 0.34 |
| Legal expenses | $26,108.00 | $27,996.00 | 0.04 |
| Contractor’s fee | $124,013.00 | $132,981.00 | 0.19 |
| Contigency | $241,499.00 | $258,963.00 | 0.37 |
| Working capital | $489,525.00 | $524,925.00 | 0.75 |
| CAPEX | $3,326,159.00 | $3,566,690.00 |
| Item | Scenario 1 | Lag Factor |
|---|---|---|
| Raw materials | $8,175,571.00 | 0.80 |
| Operating Labor | $1,021,946.00 | 0.10 |
| Direct supervisory | $102,195.00 | 0.10 |
| Utilities | $1,021,946.00 | 0.10 |
| Maintenance and repairs | $356,669.00 | 0.10 |
| Operating Supplies | $178,335.00 | 0.05 |
| Laboratory charges | $204,389.00 | 0.20 |
| Patents and royalties | $613,168.00 | 0.06 |
| Depreciation | $356,669.00 | 0.10 |
| Local taxes | $142,668.00 | 0.04 |
| Inssurance | $ 35,667.00 | 0.01 |
| Rent | $356,669.00 | 0.10 |
| Financing | $356,669.00 | 0.10 |
| Administrative cost | $4,087,786.00 | 0.05 |
| Distribution and markets | $1,635,114.00 | 0.02 |
| Research and development | $4,087,786.00 | 0.05 |
| OPEX | $24,266,166.00 |
| Indicator | Scenario 1 | Scenario 2 |
|---|---|---|
| Net Present Value (USD) | −145,007.53 | 129,571.08 |
| Internal Rate of Return | - | 568% |
| Profitability Index | −43.6 | 36.3 |
Publisher’s Note: MDPI stays neutral with regard to jurisdictional claims in published maps and institutional affiliations. |
© 2022 by the authors. Licensee MDPI, Basel, Switzerland. This article is an open access article distributed under the terms and conditions of the Creative Commons Attribution (CC BY) license (https://creativecommons.org/licenses/by/4.0/).
Share and Cite
Sandoval-Salas, F.; Méndez-Carreto, C.; Ortega-Avila, G.; Barrales-Fernández, C.; Hernández-Ochoa, L.R.; Sanchez, N. A Biorefinery Approach to Biodiesel Production from Castor Plants. Processes 2022, 10, 1208. https://doi.org/10.3390/pr10061208
Sandoval-Salas F, Méndez-Carreto C, Ortega-Avila G, Barrales-Fernández C, Hernández-Ochoa LR, Sanchez N. A Biorefinery Approach to Biodiesel Production from Castor Plants. Processes. 2022; 10(6):1208. https://doi.org/10.3390/pr10061208
Chicago/Turabian StyleSandoval-Salas, Fabiola, Carlos Méndez-Carreto, Graciela Ortega-Avila, Christell Barrales-Fernández, León Raúl Hernández-Ochoa, and Nestor Sanchez. 2022. "A Biorefinery Approach to Biodiesel Production from Castor Plants" Processes 10, no. 6: 1208. https://doi.org/10.3390/pr10061208
APA StyleSandoval-Salas, F., Méndez-Carreto, C., Ortega-Avila, G., Barrales-Fernández, C., Hernández-Ochoa, L. R., & Sanchez, N. (2022). A Biorefinery Approach to Biodiesel Production from Castor Plants. Processes, 10(6), 1208. https://doi.org/10.3390/pr10061208

