Neural Network Model for Permeability Prediction from Reservoir Well Logs
Abstract
1. Introduction
2. ANN Application for Porosity–Permeability Prediction
3. Artificial Neural Network
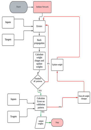
3.1. Back Propagation Algorithm
4. Methodology
4.1. Collected Data Analysis
4.2. Analyzing the Collected Data
Distribution of the Inputs
4.3. Optimizing the ANN Model Parameters
5. Results and Discussion
Validation of the ANN Model
6. Conclusions
- (1)
- This study presented a novel correlation for accurately estimating the formation permeability with different lithologies and flow units located in the western part of Egypt using a comprehensive ANN model. The ANN model could forecast the core permeability with a high accuracy of 98%.
- (2)
- The use of weight visualization curves (WV) technique is discussed in the literature; however, this study improved the performance of the WV technique to optimize the network architecture parameters, including the selection of the number of input and hidden neurons.
- (3)
- The ANN model used the weight visualization curve technique to optimize the network parameters in conjunction with the backpropagation algorithm and a learning rate of 0.08.
- (4)
- A comparison study was performed using well-known correlations. The study showed that these correlations had a deficiency in estimating core permeability for various lithologies, and to obtain better forecasting, the data must be divided into flow units.
- (5)
- The proposed ANN and novel correlation may facilitate the issue of permeability prediction that requires using ANN software, and the correlation would be evaluated further using large number of oil fields with various lithologies.
- (6)
- It is highly recommended that future research tests the proposed ANN model and correlation on different wells in the Gulf area of Egypt to show its robustness. In addition, the authors are working on developing another SVR code using FORTRAN language in the comparison process for obtaining more accurate weights and biases of the derived correlations.
- (7)
- In addition, this study anticipated a solution for companies in Egypt to predict the permeability precisely without using ANN software.
Author Contributions
Funding
Acknowledgments
Conflicts of Interest
References
- Chehrazi, A.; Rezaee, R. A systematic method for permeability prediction, a Petro-Facies approach. J. Pet. Sci. Eng. 2012, 82, 1–16. [Google Scholar] [CrossRef]
- Helle, H.B.; Bhatt, A. Fluid saturation from well logs using committee neural networks. Pet. Geosci. 2002, 8, 109–118. [Google Scholar] [CrossRef]
- Lim, J.S.; Kim, J. Reservoir porosity and permeability estimation from well logs using fuzzy logic and neural networks. In Proceedings of the SPE Asia Pacific Oil and Gas Conference and Exhibition, Perth, Australia, 18 October 2004. [Google Scholar] [CrossRef]
- Lu, H.; Tang, H.; Wang, M.; Li, X.; Zhang, L.; Wang, Q.; Zhao, Y.; Zhao, F.; Liao, J. Pore structure characteristics and permeability prediction model in a cretaceous carbonate reservoir, North Persian Gulf Basin. Geofluids 2021, 2021, 8876679. [Google Scholar] [CrossRef]
- Lis-Śledziona, A. Petrophysical rock typing and permeability prediction in tight sandstone reservoir. Acta Geophys. 2019, 67, 1895–1911. [Google Scholar] [CrossRef]
- Fadhil, D.T.; Yonus, W.A.; Theyab, M.A. Reservoir characteristics of the Miocene age formation at the Allas Dome, Hamrin Anticline, Northern Iraq. MMD J. 2020, 14, 17–23. [Google Scholar] [CrossRef]
- Hasanusi, D.; Wijeya, R.; Shahab, W.; Endar, B.; Nurhandoko, B. Fracture and Carbonate Reservoir Characterization Using Sequential Hybrid Seismic Rock Physics and Artificial Neural-Network: A Case Study of Tiaka Field. In Proceedings of the International Conference & Exhibition, Melbourne, Australia, 14 September 2015. [Google Scholar]
- Ayoub, M.A.; Raja, A.I.; Almarhoun, M. Evaluation of below bubble point viscosity correlations & construction of a new neural network model. In Proceedings of the Asia Pacific Oil and Gas Conference and Exhibition, Jakarta, Indonesia, 30 October 2007. [Google Scholar] [CrossRef]
- Lopes, R.L.; Jorge, A.M. Assessment of predictive learning methods for the completion of gaps in well log data. J. Pet. Sci. Eng. 2018, 162, 873–886. [Google Scholar] [CrossRef]
- Wills, E. AI vs. MACHINE LEARNING: The Devil Is in the Details. Mach. Des. 2019, 91, 56–60. [Google Scholar]
- Jakhar, D.; Kaur, I. Artificial intelligence, machine learning and deep learning: Definitions and differences. Clin. Exp. Dermatol. 2020, 45, 131–132. [Google Scholar] [CrossRef]
- Azim, R.A. Prediction of multiphase flow rate for artificially flowing wells using rigorous artificial neural network technique. Flow Meas. Instrum. 2021, 76, 101835. [Google Scholar] [CrossRef]
- Abdel Azim, R. Application of artificial neural network in optimizing the drilling rate of penetration of western desert Egyptian wells. SN Appl. Sci. 2020, 2, 1177. [Google Scholar] [CrossRef]
- Malki, H.A.; Baldwin, J.L.; Kwari, M.A. Estimating permeability by use of neural networks in thinly bedded shaly gas sands. SPE Comput. Appl. 1996, 8, 58–62. [Google Scholar] [CrossRef]
- Smith, K.A. Neural networks for combinatorial optimization: A review of more than a decade of research. Inf. J. Comput. 1999, 11, 15–34. [Google Scholar] [CrossRef]
- Osborne, D.A. Permeability estimation using a neural network: A case study from the Roberts unit, Wasson field, Yoakum County, Texas. AAPG Bull. Am. Assoc. Pet. Geol. United States 1992, 76, 4. [Google Scholar]
- Zhou, C.D.; Wu, X.L.; Cheng, J.A. Determining reservoir properties in reservoir studies using a fuzzy neural network. In Proceedings of the SPE Annual Technical Conference and Exhibition, Houston, TX, USA, 3–6 October 1993. [Google Scholar] [CrossRef]
- Jian, F.X.; Taggart, I.J. A critical comparison of neural networks and discriminant analysis in lithofacies, porosity and permeability predictions. J. Pet. Geol. 1995, 18, 191–206. [Google Scholar]
- Huang, Z.; Shimeld, J.; Williamson, M.; Katsube, J. Permeability prediction with artificial neural network modeling in the Venture gas field, offshore eastern Canada. Geophysics 1996, 61, 422–436. [Google Scholar] [CrossRef]
- Huang, Z.; Williamson, M.A. Determination of porosity and permeability in reservoir intervals by artificial neural network modelling, offshore Eastern Canada. Pet. Geosci. 1997, 3, 245–258. [Google Scholar] [CrossRef]
- Helle, H.B.; Bhatt, A.; Ursin, B. Porosity and permeability prediction from wireline logs using artificial neural networks: A North Sea case study. Geophys. Prospect. 2001, 49, 431–444. [Google Scholar] [CrossRef]
- Rwechungura, R.; Dadashpour, M.; Kleppe, J. Application of particle swarm optimization for parameter estimation integrating production and time lapse seismic data. In Proceedings of the SPE Offshore Europe Oil and Gas Conference and Exhibition, Aberdeen, UK, 6–8 September 2011. [Google Scholar] [CrossRef]
- Saputro, O.D.; Maulana, Z.L.; Latief, F.D.E. Porosity log prediction using artificial neural network. J. Phys. Conf. Ser. 2016, 739, 012092. [Google Scholar] [CrossRef]
- Ahmadi, M.A.; Chen, Z. Comparison of machine learning methods for estimating permeability and porosity of oil reservoirs via petro-physical logs. Petroleum 2019, 5, pp.271–284. [Google Scholar] [CrossRef]
- Khayer, K.; Roshandel Kahoo, A.; Soleimani Monfared, M.; Tokhmechi, B.; Kavousi, K. Target-Oriented Fusion of Attributes in Data Level for Salt Dome Geobody Delineation in Seismic Data. Nat. Resour. Res. 2022, 31, 2461–2481. [Google Scholar] [CrossRef]
- Rezaee, R.; Saeedi, A.; Clennell, B. Tight gas sands permeability estimation from mercury injection capillary pressure and nuclear magnetic resonance data. J. Pet. Sci. Eng. 2012, 88, 92–99. [Google Scholar] [CrossRef]
- Wang, Y.; Zhang, K.; Wu, N. Numerical investigation of the storage efficiency factor for CO2 geological sequestration in saline formations. Energy Procedia 2013, 37, 5267–5274. [Google Scholar] [CrossRef]
- Anifowose, F.; Labadin, J.; Abdulraheem, A. A least-square-driven functional networks type-2 fuzzy logic hybrid model for efficient petroleum reservoir properties prediction. Neural Comput. Appl. 2013, 23, 179–190. [Google Scholar] [CrossRef]
- Wendt, W.A.; Sakurai, S.T.; Nelson, P.H. Permeability prediction from well logs using multiple regression. In Reservoir Characterization; Academic Press: Cambridge, MA, USA, 1986; pp. 181–221. [Google Scholar]
- Rogers, S.J.; Fang, J.H.; Karr, C.L.; Stanley, D.A. Determination of lithology from well logs using a neural network. AAPG Bull. 1992, 76, 731–739. [Google Scholar]
- Zhong, Z.; Carr, T.R.; Wu, X.; Wang, G. Application of a convolutional neural network in permeability prediction: A case study in the Jackson burg -Springtown oil field, West Virginia, USA. Geophysics 2019, 84, B363–B373. [Google Scholar] [CrossRef]
- Zhang, D.; Yuntian, C.H.E.N.; Jin, M.E.N.G. Synthetic well logs generation via Recurrent Neural Networks. Pet. Explor. Dev. 2018, 45, 629–639. [Google Scholar] [CrossRef]
- Chen, Y.; Chang, H.; Meng, J.; Zhang, D. Ensemble Neural Networks (ENN): A gradient-free stochastic method. Neural Netw. 2019, 110, 170–185. [Google Scholar] [CrossRef]
- Gori, M.; Tesi, A. On the problem of local minima in backpropagation. IEEE Trans. Pattern Anal. Mach. Intell. 1992, 14, 76–86. [Google Scholar] [CrossRef]
- Abdel Azim, R.; Hamada, G. Novel Correlation for Calculating Water Saturation in Shaly Sandstone Reservoirs Using Artificial Intelligence: Case Study from Egyptian Oil Fields. ACS Omega 2022, 7, 29666–29674. [Google Scholar] [CrossRef]
- Bell, J. Machine Learning: Hands-on for Developers and Technical Professionals; John Wiley & Sons: Hoboken, NJ, USA, 2020. [Google Scholar]
- Agatonovic-Kustrin, S.; Beresford, R. Basic concepts of artificial neural network (ANN) modeling and its application in pharmaceutical research. J. Pharm. Biomed. Anal. 2000, 22, 717–727. [Google Scholar] [CrossRef]
- Giri Nandagopal, M.S.; Selvaraju, N. Prediction of liquid–liquid flow patterns in a Y-Junction circular microchannel using advanced neural network techniques. Ind. Eng. Chem. Res. 2016, 55, 11346–11362. [Google Scholar] [CrossRef]
- Mesbah, M.; Soroush, E.; Kakroudi, M.R. Predicting physical properties (viscosity, density, and refractive index) of ternary systems containing 1-octyl-3-methyl-imidazolium bis (trifluoromethylsulfonyl) imide, esters and alcohols at 298.15 K and atmospheric pressure, using rigorous classification techniques. J. Mol. Liq. 2017, 225, 778–787. [Google Scholar]
- Ghaffari, A.; Abdollahi, H.; Khoshayand, M.R.; Bozchalooi, I.S.; Dadgar, A.; Rafiee-Tehrani, M. Performance comparison of neural network training algorithms in modeling of bimodal drug delivery. Int. J. Pharm. 2006, 327, 126–138. [Google Scholar] [CrossRef] [PubMed]
- Vakili, M.; Yahyaei, M.; Kalhor, K. Thermal conductivity modeling of graphene nanoplatelets/deionized water nanofluid by MLP neural network and theoretical modeling using experimental results. Int. Commun. Heat Mass Transf. 2016, 74, 11–17. [Google Scholar]
- Hippert, H.S.; Pedreira, C.E.; Souza, R.C. Neural networks for short-term load forecasting: A review and evaluation. IEEE Trans. Power Syst. 2001, 16, 44–55. [Google Scholar] [CrossRef]
- Soroush, E.; Mesbah, M.; Shokrollahi, A.; Rozyn, J.; Lee, M.; Kashiwao, T.; Bahadori, A. Evolving a robust modeling tool for prediction of natural gas hydrate formation conditions. J. Unconv. Oil Gas Resour. 2015, 12, 45–55. [Google Scholar] [CrossRef]
- Bishop, C.M. Neural networks and their applications. Rev. Sci. Instrum. 1994, 65, 1803–1832. [Google Scholar] [CrossRef]
- Santos, F.M.; Silva, J.T.; Giardini, A.C.; Rocha, P.A.; Achermann, A.P.; Alves, A.S.; Britto, L.R.; Chacur, M. Neural mobilization reverses behavioral and cellular changes that characterize neuropathic pain in rats. Mol. Pain 2012, 8, 1744–8069. [Google Scholar] [CrossRef]
- Wong, P.M.; Taggart, I.J.; Gedeon, T.D. Use of neural network methods to predict porosity and permeability of a petroleum reservoir. AI Appl. 1995, 9, 27–37. [Google Scholar]
- Ahmed, U.; Crary, S.F.; Coates, G.R. Permeability estimation: The various sources and their interrelationships. J. Pet. Technol. 1991, 43, 578–587. [Google Scholar] [CrossRef]
- Timur, A. An investigation of permeability, porosity, and residual water saturation relationships. In Proceedings of the SPWLA 9th Annual Logging Symposium, New Orleans, LA, USA, 23–26 June 1968. [Google Scholar]












| Parameter | Sonic Travel Time (DT) (µs/ft) | GR | Bulk Density (g/cc) | Permeability (md) | Porosity (v/v) |
|---|---|---|---|---|---|
| Minimum | 43.302 | 18.188 | 2.618 | 0.1251 | 0 |
| Maximum | 63.641 | 66.151 | 2.933 | 24.491 | 0.143 |
| Standard deviation | 75.10102 | 223.6315 | 1.5488 | 116.582 | 0.633 |
| Skewness | 1.217074 | 0.376381 | −0.087 | 1.4221 | 1.620 |
| Mean | 48.5665 | 36.4085 | 2.801 | 1.9400 | 0.0168 |
| Parameter | Tested | OP |
|---|---|---|
| Neurons numbers | 5–30 | 25 |
| Hidden layers | 1–3 | 1 |
| Algorithm function | tansig/logsig | logsig |
| Learning rate | 0.001–0.8 | 0.08 |
| Parameter | Contribution (%) |
|---|---|
| Density | 31.2 |
| Sonic time | 29.2 |
| GR | 30.4 |
| Bias | 9.2 |
| Hidden Neuron | Weights (w1) | Weights (w2) | Hidden Layer Bias (b1) | Output Layer Bias (b2) | ||
|---|---|---|---|---|---|---|
| GR | DT | RHOB | ||||
| 1 | −0.2625 | −0.2925 | −0.08 | 0.0425 | −0.12 | 6.08 |
| 2 | 0 | 0 | 0 | 0 | 0 | |
| 3 | 0 | 0 | 0 | 0 | 0 | |
| 4 | 0.015 | 0.08 | 0.095 | −0.0975 | −0.6225 | |
| 5 | −0.0975 | 0.0525 | 0.035 | 0.025 | −0.01 | |
| 6 | −0.1075 | 0.04 | −0.1225 | −0.0875 | 0.005 | |
| 7 | −0.11 | 0.025 | −0.015 | −0.0725 | −0.005 | |
| 8 | 0.11 | 0.0225 | −0.0325 | −0.11 | 0.0025 | |
| 9 | 0.075 | 0.0475 | −0.055 | −0.0675 | 0.0075 | |
| 10 | −0.035 | 0.0725 | −0.0625 | 0.0675 | −0.0075 | |
| 11 | 0.085 | −0.045 | 0.075 | 0.0575 | 0.01 | |
| 12 | −0.325 | −0.685 | 0.05 | 0.115 | −0.0125 | |
| 13 | 0.0775 | 0.02 | 0.06 | 0.02 | −0.0075 | |
| 14 | −0.1075 | −0.0875 | 0.055 | 0.02 | 0.0025 | |
| 15 | 0.1225 | 0.03 | −0.065 | −0.08 | −0.0125 | |
| 16 | −0.05 | −0.1 | 0.1175 | −0.02 | 0.005 | |
| 17 | 0.0525 | −0.005 | −0.1125 | −0.12 | −0.0075 | |
| 18 | 0.085 | −0.0875 | −0.08 | 0.095 | 0.0075 | |
| 19 | −0.0575 | 0.0675 | 0.0425 | 0.1125 | 0.0125 | |
| 20 | 0.01 | 0.0725 | −0.015 | 0.0575 | −0.005 | |
| 21 | 0.2125 | 0.62 | 0.02 | 0.115 | 0.005 | |
| 22 | −0.0525 | 0.08 | −0.1125 | 0.05 | −0.0025 | |
| 23 | −0.025 | 0.115 | 0.0125 | −0.1025 | 0.0075 | |
| 24 | −0.0875 | 0.1225 | −0.0075 | −0.095 | −0.0125 | |
| 25 | 0.035 | −0.0775 | 0.0425 | 0.1125 | 0 | |
| Correlation | AAPRE | MSE | Correlation Coefficient (R2) |
|---|---|---|---|
| Dual water model | 0.645 | 0.84 | 0.165 |
| Timur | 0.82 | 1.35 | 0.045 |
| This study’s ANN | 0.024 | 0.035 | 0.94 |
Publisher’s Note: MDPI stays neutral with regard to jurisdictional claims in published maps and institutional affiliations. |
© 2022 by the authors. Licensee MDPI, Basel, Switzerland. This article is an open access article distributed under the terms and conditions of the Creative Commons Attribution (CC BY) license (https://creativecommons.org/licenses/by/4.0/).
Share and Cite
Abdel Azim, R.; Aljehani, A. Neural Network Model for Permeability Prediction from Reservoir Well Logs. Processes 2022, 10, 2587. https://doi.org/10.3390/pr10122587
Abdel Azim R, Aljehani A. Neural Network Model for Permeability Prediction from Reservoir Well Logs. Processes. 2022; 10(12):2587. https://doi.org/10.3390/pr10122587
Chicago/Turabian StyleAbdel Azim, Reda, and Abdulrahman Aljehani. 2022. "Neural Network Model for Permeability Prediction from Reservoir Well Logs" Processes 10, no. 12: 2587. https://doi.org/10.3390/pr10122587
APA StyleAbdel Azim, R., & Aljehani, A. (2022). Neural Network Model for Permeability Prediction from Reservoir Well Logs. Processes, 10(12), 2587. https://doi.org/10.3390/pr10122587

