Next Article in Journal
Bridging Europe’s Digital Divide: Macro-Digital Preconditions for Sustainable LLM Adoption in Retail
Previous Article in Journal
Exploring Scientific Literature Using Topic Modeling: A Practical Framework for Discovery and Classification
 
 
Font Type:
Arial Georgia Verdana
Font Size:
Aa Aa Aa
Line Spacing:
Column Width:
Background:
Article

Virtualizing of Team Processes and Team Performance

by
Henrique Takashi Adati Tomomitsu
1,* and
Renato de Oliveira Moraes
2
1
Postgraduate Program in Production Engineering, Universidade de São Paulo, São Paulo 05580-010, SP, Brazil
2
Production Engineering Department, Polytechnic School, Universidade de São Paulo, São Paulo 05580-010, SP, Brazil
*
Author to whom correspondence should be addressed.
Informatics 2026, 13(2), 25; https://doi.org/10.3390/informatics13020025
Submission received: 28 October 2025 / Revised: 29 January 2026 / Accepted: 2 February 2026 / Published: 3 February 2026

Abstract

This study explores the virtualizability of team processes and their implications for team performance during the COVID-19 pandemic. The main research question was: What is the effect of the ease of virtualizing team processes on the outcomes of teams that have shifted from in-person to virtual work? A survey method was employed, and the data were analyzed using Structural Equation Modeling (SEM). Building on the frameworks based on literature review, the study defined sensory, relational, and synchronization requirements, along with the mechanisms of reach and representation. Results show that sensory requirements negatively influence the virtualizability of team processes, while relational and synchronization requirements do not have a statistically significant impact. Although the mechanisms of reach and representation do not moderate the relationships between constructs, they do have a direct positive effect on susceptibility to virtualization. Contrary to initial expectations, virtualizability positively affects both tangible and emotional outcomes, indicating that cohesion and satisfaction can be maintained—or even improved—in virtual teams. These findings enhance the theoretical understanding of team processes and virtualizability and offer practical insights for managing distributed teams.

1. Introduction

The year 2020 had a challenging start for many organizations due to the barriers imposed by the COVID-19 pandemic, which required the adaptation of various processes to the new context. The migration from in-person to virtual teams is a worthy example and is the focus of this study. This adaptation was necessary because the pandemic required social distancing to reduce contagion and its consequences. The migration from in-person to virtual teams requires the virtualization of team processes, which, according to Overby [1], consists of the transition from a physical process to a virtual one.
The focus of this study is the virtualization of team processes, as teams play a fundamental role when organizations are faced with complex and challenging tasks. Teams are defined as entities composed of members with high task interdependence and common goals [2]. These members are organized hierarchically and sometimes geographically dispersed and, to meet their objectives, they must integrate, synthesize, and share information. Good coordination and collaboration are fundamental elements to ensure that [2,3,4,5].
Marks, Mathieu, and Zaccaro [6] divide team processes into three dimensions: (i) transition or planning processes, such as evaluating or planning activities, specifying requirements, and formulating strategies, among others; (ii) action processes, such as actions to meet objectives, monitoring progress toward objectives, coordination, among others; (iii) interpersonal processes, such as conflict management, building trust and motivation, among others. The ease of virtualizing team processes is a key factor in understanding whether virtualization influences the outcomes of a work team that worked face-to-face before the pandemic and then transitioned to virtual work.
The construct of team outcomes is the focus of several studies in the literature, such as Pearce and Sims [7], Miles and Mangold [8], and Watanuki and Moraes [9]. It becomes even more relevant given the ease with which team processes can be virtualized, which can impact team outcomes.
Given the scenario above, this study aims to analyze the impact of ease of virtualization on team outcomes. For this, a quantitative approach was employed, using a survey research method and validating the research model via structural equation modeling.

2. Theoretical Framework

The presence of virtual teams dates back to the 1990s; this somehow demonstrates that team processes can be virtualized. The fact is that during the pandemic, many companies shifted their in-person work structures to remote ones, leading to the formation of virtual teams. Team members are geographically dispersed and use information technologies to overcome spatial and temporal barriers and carry out the activities necessary to achieve the company’s purpose. This change in work structure can directly affect a team’s results, posing the question:
What is the impact of the ease of virtualizing team processes on the results of teams that have migrated from in-person to virtual work?
This study addresses the ease of virtualizing team processes and the impacts of this virtualization on team outcomes. Based on the virtualization theory proposed by Overby [1,10], this study highlighted characteristics that can help determine whether a process can be virtualized. The focus is thus on team processes, following the taxonomy proposed by Marks et al. [6]. Our literature review sought to define the concept of team outcomes, which has two main dimensions: tangible or performance outcomes and affective outcomes [11,12].
To analyze the ease of virtualizing each dimension of the team processes construct, the model presented by Overby [1] is used. As highlighted by Marks et al. [6], the team process is a multidimensional construct, comprising three dimensions: the transition process, the action process, and the interpersonal process. Therefore, this study evaluates the ease of virtualization across these dimensions.

2.1. Team Processes

Figure 1 presents the model of ease of virtualizing team processes (transition, action, and interpersonal). Note that the sign of the moderating effect (dashed arrows) of virtualization mechanisms on the relationship between team process characteristics and the ease of virtualizing team processes (team processes virtualizability) reversed. This is because the mechanisms of representation and scope help mitigate the adverse effects arising from team process characteristics. Two elements of Overby’s official model [10] were removed: the identification and control requirement and the monitoring capability virtualization mechanism, as there is no need for identification or control, or for the consequent monitoring of teams, since these members already worked in the in-person model.
Based on the model presented, the first research hypothesis was developed.
Hypothesis 1.
The characteristics of team processes impact the team processes virtualizability.
The transition process is related to team planning issues, such as a new project or deliverables throughout the project. According to the literature analyzed, three categories stand out in this process: mission analysis, goal setting, and strategy formulation.
According to Marks et al. [6], the transition process does not depend exclusively on social interactions. However, within a team, these interactions are crucial, as role assignments and action prioritization are essential to team planning and strategy formulation.
Therefore, participation and interaction among team members are essential, as they are the starting point for understanding what needs to be delivered at the end of a project and how team members organize themselves to achieve it. It is thus essential for a member to be able to speak, hear, and see other team members; this is related to a high sensory requirement. Moreover, the transition process requires a high level of relationship, since team processes generally involve direct interaction between team members, as highlighted by Marks et al. [6].
This relationship issue is a challenge in virtual teams, as effective interpersonal relationship development is complex [13,14]. According to Berry [15], a shared understanding of the team’s objectives and the necessary activities significantly affects the team’s ability to coordinate and execute them effectively. This is the focus of action processes, which is discussed later in this section. The synchronization requirement is hence considered high, as it requires everyone to be aligned from the beginning of the project and prevents significant delays in the activities comprised in this process.
Finally, hybrid work models and prior contact between team members on past projects and activities can affect the extent to which the identification requirement affects ease of virtualization.
The action process, in turn, refers to the period during which teams execute their activities to achieve a goal. Four dynamics are highlighted in this dimension: communication, participation, coordination, and monitoring of group progress.
According to Curşeu et al. [16], action processes involve individual contributions that are integrated into the team’s results, and these processes also strongly involve communication, as highlighted by Marks et al. [6]. Steps are carried out individually, without interaction, once the activities each member must perform have been defined in the previous process. However, the action process also requires interaction among members, as communication among them is vital to orchestrate interdependent actions, monitor the progress of all members toward goals, monitor team resources and environmental conditions, and enable mutual assistance. Therefore, as with transition processes, the characteristics of the action process meet the three high requirements.
Finally, the interpersonal process concerns the management of relationships among team members and is present practically throughout the project lifecycle. Logically, this process requires interaction among members to better manage conflicts, build trust, and increase social integration.
According to Maruping and Agarwal [17], conflict management should be handled synchronously to address team members’ concerns promptly. The authors also emphasize the importance of synchronicity for building trust and motivation, as well as for emotional management. A point highlighted by Marks et al. [6] is that communication is a fundamental element of interpersonal processes, highlighting its relevance for motivation by the communication of positive beliefs about the team, making relationship also an important element in this research model. The sensory requirement relates to the two elements of communication: vision and hearing. According to Hinds and Bailey [18], technology cannot provide adequate social and contextual information to match the richness of face-to-face communication, which can hinder the amenability of team processes to virtualization. To assess the impact of each characteristic of team processes (sensory, relationship, and synchronization) on the virtualization of team processes, the following three subcategories of the first hypothesis are:
Hypothesis 1a.
Sensory requirements negatively impact the team processes virtualizability.
Hypothesis 1b.
Relationship requirements negatively impact the team processes virtualizability.
Hypothesis 1c.
Synchronization requirements negatively impact the team processes virtualizability.
As highlighted in the literature review, virtualization mechanisms using information technology tend to mitigate the adverse effects highlighted in the first research hypotheses. Based on this information, the second research hypothesis was created:
Hypothesis 2.
Virtualization mechanisms enabled by information technology contribute to reducing the adverse effects of team process characteristics.
Note that the characteristics of the virtualization mechanism have great potential to mitigate the impacts of process characteristics on the ease of virtualizing the transition process. In the case of representation and reach virtualization mechanisms, information and communication technologies can be stated to enable specific sensory requirements, such as sight and sound, which allow team members to communicate with each other and, if necessary, visualize themselves to carry out the activities of this process. These requirements enable team members to interact at any time during the work period, reducing delays in the activities that need to be performed. Regarding the characteristics of the virtualization mechanisms in the action process, a similarity is noted with what was presented about the transition process, since the nature of these processes is essentially the same and requires interaction between team members. At this point, information technologies have the potential to meet the demands of this process. This also applies to the interpersonal process, whereby representation and reach moderate the relationships among requirements (sensory, relationship, and synchronization) and ease of virtualization.
The subcategories of the second hypothesis are:
Hypothesis 2a.
Representation contributes to reducing the negative impacts of the sensory requirement on the team processes virtualizability.
Hypothesis 2b.
Representation reduces the negative impacts of the relationship requirement on team processes virtualizability.
Hypothesis 2c.
Reach contributes to reducing the negative impacts of the relationship requirement on the team processes virtualizability.
Hypothesis 2d.
Reach contributes to reducing the impacts of the synchronization requirement on the team processes virtualizability.

2.2. Impact of Virtualization on Team Outcomes

In addition to understanding the extent to which each team process proposed by Marks et al. [6] can be virtualized, this study seeks to assess the impact that the ease of virtualizing team processes has on team outcomes. According to Workman [19], as face-to-face contact decreases and mediation through information and communication technologies increases, the number and quality of ideas increase, focusing on the task, while cohesion decreases. Yet these adverse effects can be mitigated by instrumental support [4], distributive justice [11], and leader self-sacrifice [12].
Thus, the virtualization of team processes using information technologies is observed to yield tangible gains in the quantity and quality of ideas [20], but with an effective impact, as it can reduce cohesion among team members [20].
The last two hypotheses of this research are:
Hypothesis 3.
The team processes of virtualizability positively impact tangible outcomes.
Hypothesis 4.
The team processes of virtualizability negatively impact affective outcomes.
Figure 2 presents the research model used in this study, based on the findings presented in the previous section.
The dashed arrows were the effect of moderators constructs (virtualization mechanisms) on the relationship between of team process characteristics and the ease of virtualizing team processes, that were the solid arrows.

3. Methodology

This section presents the methodological aspects of the research, including the research approach, the research model, and the procedures used, including data collection techniques and data analysis to evaluate the proposed model and the hypotheses presented.
This study follows a quantitative approach. Survey is used as a method for this research. The evaluation of the theoretical model is carried out using structural equation modeling (SEM), a family of statistical models that seeks to explain the relationships among multiple variables, as described by Hair [21].
Based on the proposed theoretical model, it is necessary to define how the constructs involved in this research are measured. All the variables measuring the constructs and moderating factors were measured on a five-point Likert scale, ranging from 1 (lowest level—strongly disagree) to 5 (highest level—strongly agree).
We decided not to include an analysis of specific tools supporting the virtualization process, as the objective is to identify general principles of team-process virtualization. This approach makes the results applicable to different organizational contexts, regardless of the platform used.
Virtualization was treated as a static property of team processes. This methodological decision sought to enable measurement through surveys and follows Overby’s definition, which conceives virtualizability as a characteristic of processes.

3.1. Scales Used

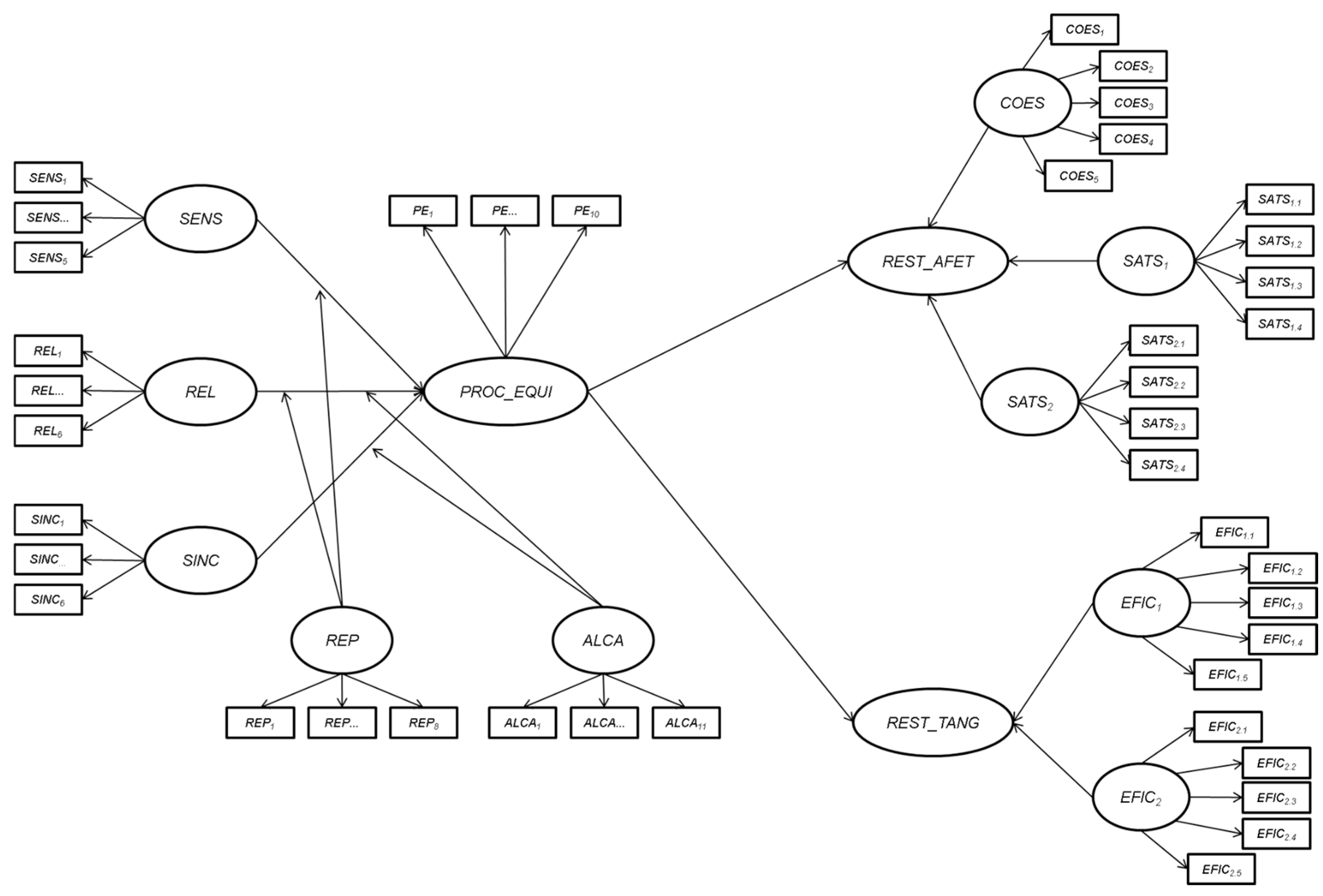
The research model, in the form of a path diagram for a structural equation model, includes the latent variables (constructs), the observable variables (indicators) associated with each latent variable, and the moderating variables. Similar SEM-based approaches have been applied to studies on leadership behaviors [4,12], justice mediation [11], and team interdependence [22]. To facilitate understanding of the path diagram, it presents a list of codes for each latent variable in the model, as already discussed in previous topics. The model for this research is presented in Figure 3.

3.2. Units of Analysis and Sampling

G*Power 3.1.9.2 software was used to determine the ideal minimum sample size, and the inputs for this tool were extracted from the research model.
According to the proposed model, the endogenous construct with the most predictors (exogenous constructs) is the ease of virtualizing team processes with three predictors. With standard significance values of 5% (α or p-value), a 95% test power (1 − β), and a value of 0.15 for the explanatory power of exogenous constructs (f2), which is considered a moderate effect, G*Power suggests a sample with at least 119 observations.

3.3. Research Instrument and Data Collection

This research involved administering an online questionnaire in Portuguese via Google Forms, and participants were recruited via invitation letters. These were sent to research group contacts, personal contacts, and posted on LinkedIn. Then Appendix A show then indicators used to measure each construct of this research.

3.4. Research Model Analysis Procedure

The research model was analyzed using the Adanco tool, thus requiring five steps: (i) preparing the input data, (ii) importing the data and structuring the model to be evaluated, (iii) evaluating the measurement model, (iv) evaluating the structural model, and (v) verifying the research hypotheses.

4. Results

This section presents details of the sample collection process, the sample characteristics, and the results of the research model. The results presented below were structured to ensure insight into each moderating factor present in the model. As highlighted by Hair et al. [23], when theoretical support exists for the moderating factors studied in a model, analyzing a model with each factor included is recommended. The results are presented below.

4.1. Collection Process and Sample Characteristics

Data collection was carried out over a 5-month period, from October 2023 to February 2024. The questionnaire was sent to 11,372 people. A total of 124 respondents responded, but 4 considered themselves unfit to participate, and 1 response was incomplete, preventing its use in the analysis. We soon had 119 eligible responses to continue the initial analysis. This resulted in a response rate of 1.05%.
The responses were pre-analyzed to determine whether any observations were biased, such as all the responses with the same score. After this analysis, five responses exhibiting biased behavior were identified, leaving a sample of 114 for further analysis.
The respondents in this sample of 114 were characterized by descriptive statistical analysis that accounted for their characteristics, work models, and the companies they work for. The analysis began with the average number of team members, the virtual work model (hybrid or fully remote), and the length of time the respondent had worked in this format. Regarding the average size of the virtual teams the respondents were part of, more than half worked on teams with 2–10 members, as shown in Table 1.
Table 2 presents the distribution of respondents by the virtual work model they use. Note that a high proportion of respondents work in a hybrid format, that is, a mix of remote and in-person work.
Finally, Table 3 shows the distribution of the time respondents have worked in the virtual model. Most respondents have worked in this model for more than 3 years, which is consistent with the start of the pandemic in 2020.
The main final considerations on the sample size collected is listed below.
  • The sample size collected was still smaller than that suggested by G*Power, yet the test power is only slightly lower than 95%, the initially desired value (1 − β = 94.14%);
  • The majority of the sample already has experience with the virtual model;
  • The majority of the sample works in the hybrid model;

4.2. Validation of Research Hypotheses

To analyze the research model, the following phases were analyzed:
Model (A)
  • Structure: The model does not consider moderating effects.
  • Objective: To perform preliminary validation of the measurement model and validate the causal relationships between the constructs.
Model (B)
  • Structure: The model takes into account the moderating effect of Representation.
  • Objective: To evaluate the effect of the moderating variable regarding the causal relationship between sensory and relationship requirements and the ease of virtualizing team processes.
Model (C)
  • Structure: The model takes into account the moderating effect of Reach.
  • Objective: To evaluate the effect of the moderating variable regarding the causal relationship between relationship and synchronization requirements and the ease of virtualizing team processes.

4.2.1. Model A

The first model does not account for moderating effects on the causal relationships between team process requirements and the ease of virtualizing them.
As this model has a second-order construct (REST_AFET), a two-stage analysis procedure was adopted. In the first stage, the measurement model was evaluated. Some indicators were removed to correct measurement problems.
Using the constructs factor scores, a new model was constructed to evaluate the structural model [23,24].
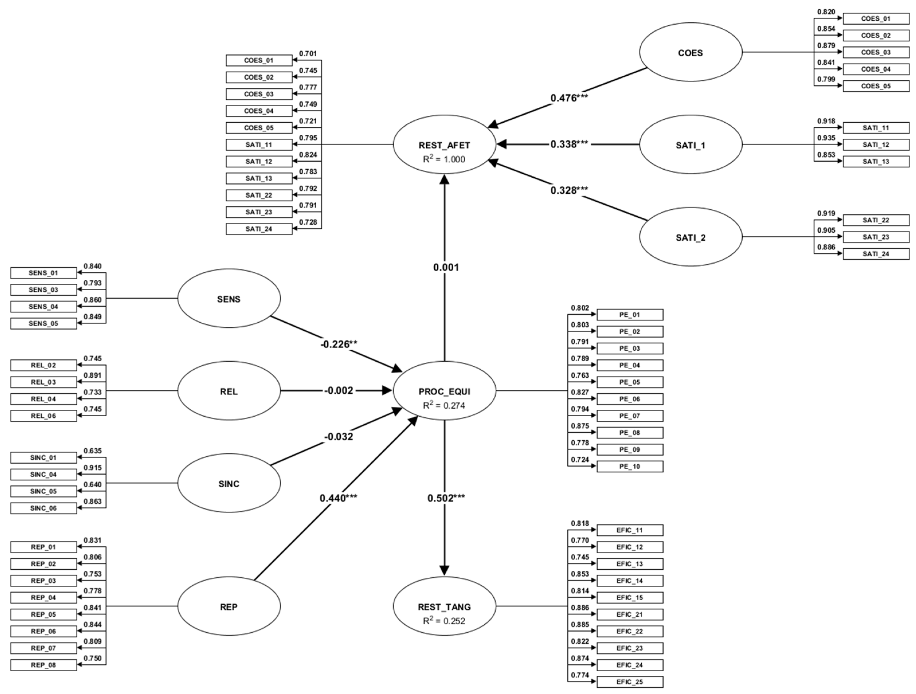
Table 4 contains the Cronbach’s alpha and AVE (reliability and convergent validity) values. Table 5 shows the HTMT (discriminant validity) values. As shown in these two tables, the model had no measurement problems. In the Figure 4, *** indicates a 1% significance.
Table 6 presents the path coefficient and significance level for each causal relationship. Three paths described in the structural model have a statistical significance level of 1%, providing statistical validity.

4.2.2. Structural Equaltion Model—Model B

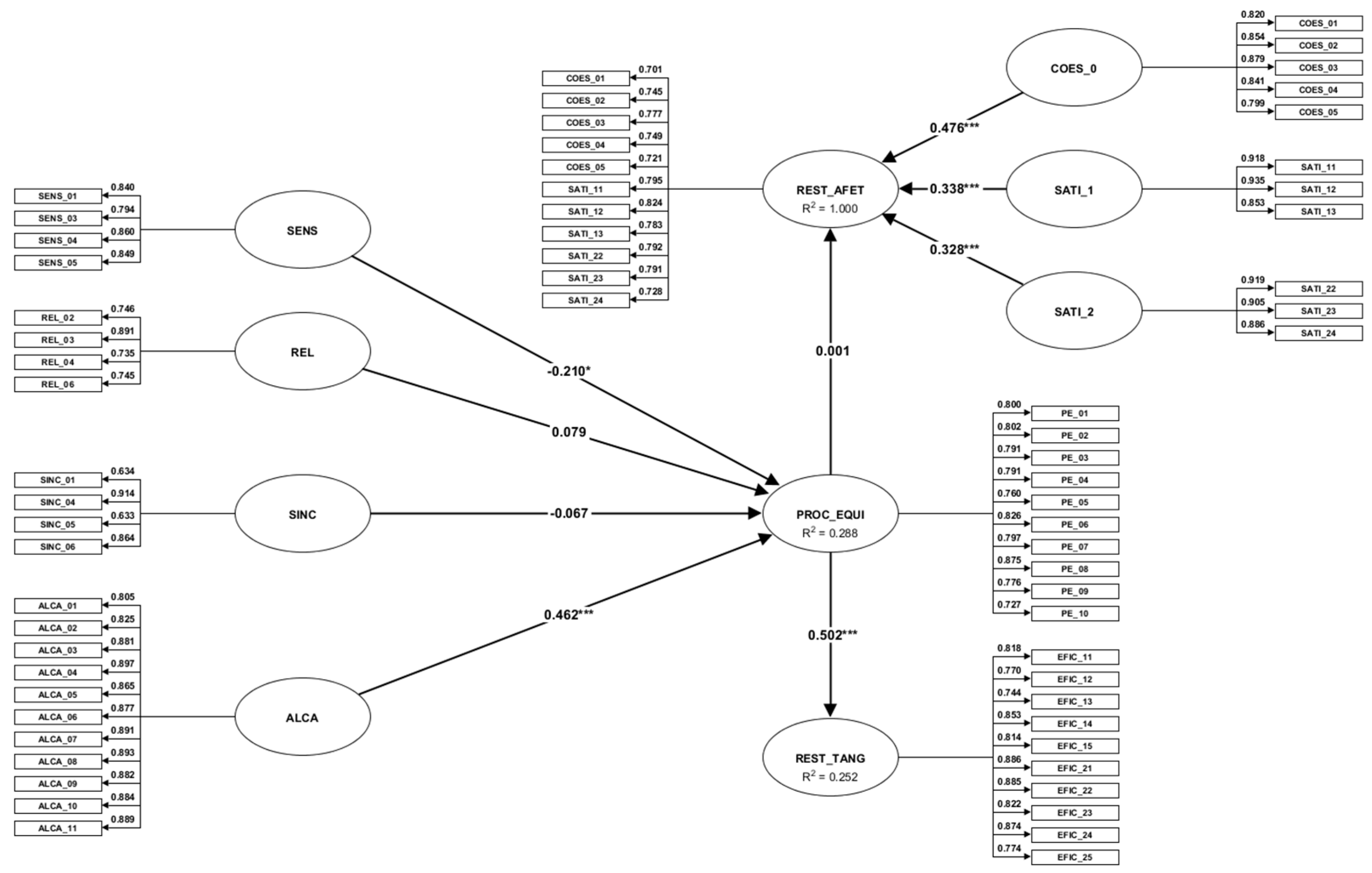
Model B considers the moderating effect of representation on the causal relationship between the sensory requirement and the relationship requirement on the ease of virtualizing team processes.
Figure 5 presents the model for evaluating the moderating effect of representation on the ease of virtualizing team processes. In this figure, the ** indicates a 5% significance, and *** indicates a 1% significance.
Table 7 presents the Cronbach’s alpha (reliability) and AVE (convergent validity) values for the model, and Table 8 presents the HTMT (discriminant validity) values. There were no problems with the measurement model here.
In the second stage, two models were created: one to assess the moderating effect of representation on the relationship between the sensory requirement and the virtualization of team processes, and another model to evaluate the moderating effect of representation on the relationship between the relationship requirement and the virtualization of team processes.
No statistical evidence was found that representation moderates the relationships theorized in the model. However, evidence indicates that it positively impacts team processes (Table 9 and Table 10).
The explained variance value (R2) is greater than or equal to 0.19 and less than 0.33, and the explanatory power is considered low; when the value is greater than or equal to 0.33 and less than 0.67, the explanatory power is considered moderate; and finally, when the value is greater than or equal to 0.67, the explanatory power is considered substantial. Table 11 presents the values identified and the degree of explanatory power [9,16].
Table 12 presents the path coefficients, along with Cohen’s f2 metric, which represents the explanatory power of the exogenous constructs. The degree of this effect is also offered. In this case, a value below 0.02 indicates that there is no effect, a value greater than or equal to 0.02 and less than 0.15 has a negligible impact, a value greater than or equal to 0.15 and less than 0.35 has a medium impact, and a value greater than or equal to 0.35 has a significant effect [9,16].

4.2.3. Model C

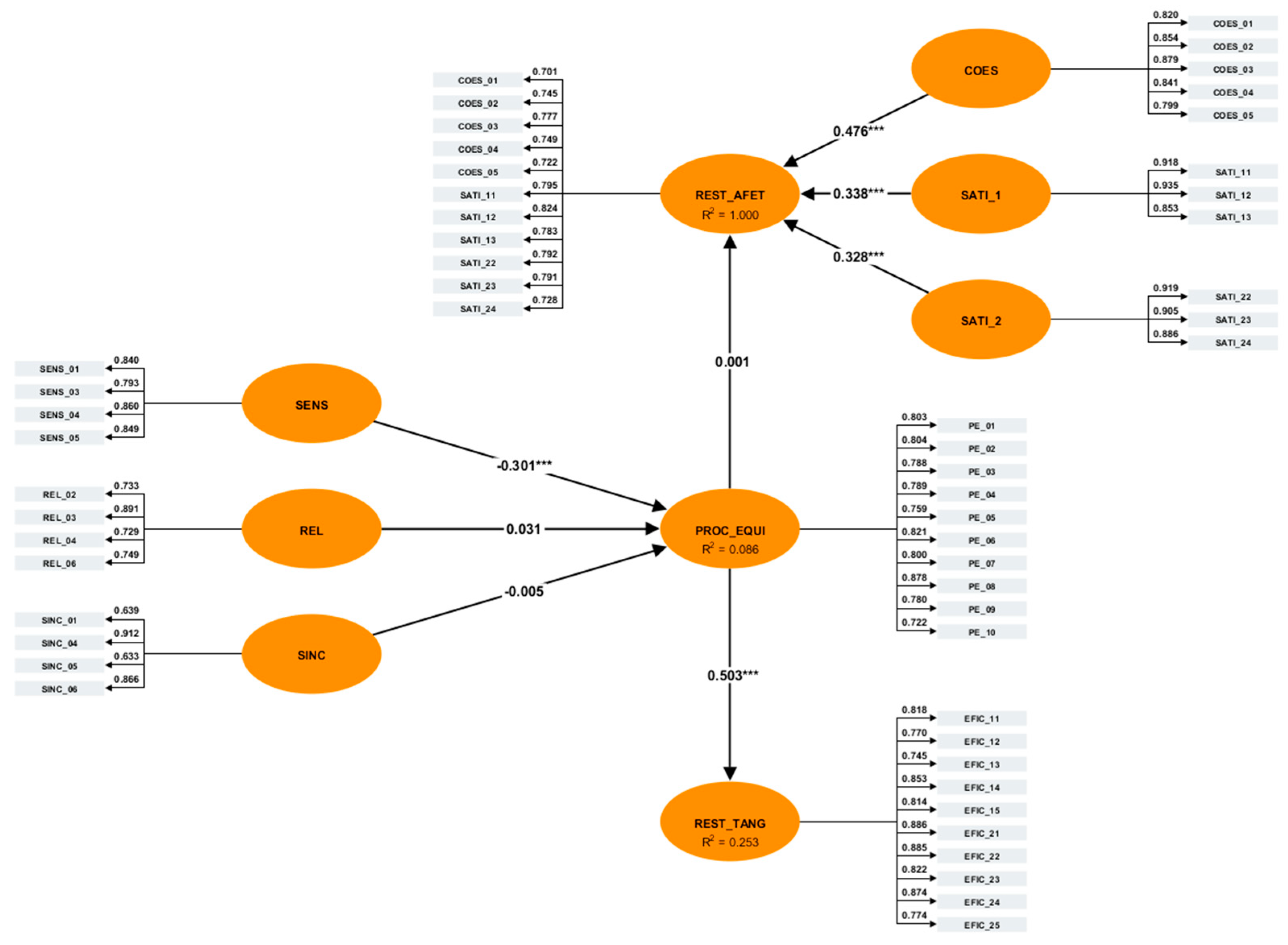
Model C considers the moderating effect of scope on the relationship between the relationship requirement and the synchronization requirement on the ease of virtualizing team processes. In the Figure 6, the * indicates a 10% significance, and *** indicates a 1% significance.
Table 13 shows the model Cronbach’s alpha (reliability) and AVE (convergent validity), and Table 14 shows the HTMT (discriminant validity) values. There were no problems with the measurement model here either.
Similarly to Model B, two models were constructed in the second stage.
In the second stage, two models were created: one to assess the moderating effect of reach on the relationship between the relatedness requirement and the ease of virtualizing team processes, and another model to determine the moderating effect of reach on the relationship between the synchronization requirement and the ease of virtualizing team processes.
As shown by the path coefficients in the second-stage models (Table 15 and Table 16), there is no evidence of moderation of the model relationships, despite its positive impact on team processes.
Table 17 and Table 18 present the values of the explained variance (R2) as well as the degree of explanatory power, and Table 19 and Table 20 present the explanatory power of exogenous constructs (Cohen’s f2 metric).
Based on the results from the Adanco 2.0.1 software, this section presents a summary of the findings for each hypothesis of this research.
Regarding the effects of team process requirements on the ease of virtualizing these processes (Hypothesis 1), only one hypothesis was statistically supported: the negative impact of sensory requirements on the virtualization of team processes (Hypothesis 1a).
No moderating effects (representation and scope) had a statistically significant impact on the causal relationship between team process requirements and the ease of virtualizing team processes. Therefore, we consider Hypothesis 2 to be unsupported.
Finally, the impact of ease of virtualizing team processes on tangible and affective outcomes was statistically significant at the 1% level. However, the effect on the affective outcome was different. The theoretical model indicated a negative impact, but the statistical result demonstrated a positive effect, as did the tangible outcome.
Table 21 presents the results of comparing the hypotheses defined in the theoretical model of this research with the results from the statistical model.

5. Discussion

In this study, the central research question was: What is the impact of the ease of virtualizing team processes on the outcomes of teams that have migrated from in-person to virtual work? The main objective of this research was to present a model that enables us to evaluate the relationships among the constructs.
The results presented suggest that the sensory requirements of team processes negatively affect the ease of virtualization. This indicates that there are still needs that ultimately require in-person interaction, such as engaging team members and providing and collecting immediate feedback.
For the relationship and synchronicity requirements, no statistical evidence was found of their impact on the ease of virtualizing team processes. The possible causes of this result are: (1) there was a change in people’s behavior, perception, and values due to the experience of social distancing during the pandemic; (2) the technological evolution of remote support and accelerated team support due to the pandemic; (3) The study participants were likely already working in person before the pandemic, meaning they already knew each other and had a working relationship, which may have reduced the impacts of social distancing on relationships and synchronization.
Regarding the moderating effects of representation and reach mechanisms, no statistical evidence was found. However, it was found that representation and reach virtualization mechanisms have a positive impact on the ease of virtualizing team processes.
This non-modulating result has different causes. The scales for Representation and Reach did not include moderation factors from these two constructs.
The second possible reason is that the moderation effects were not detected because the sample size is slightly below that suggested by G*Power.
Lastly, the third possible cause is that COVID-19 became a Representation (visibility of information, clarity of communication) and reach (ability to connect across distance), ordinary elements rather than conditional supports.
Therefore, these concepts (reach and representation) were not moderators; they do, however, have a direct impact on the ease of virtualizing team processes. It is worth noting that the model proposed by Overby [10] also suggests a positive effect of these team-process virtualization mechanisms. This may reinforce the idea that these mechanisms should be considered more as predictors than as moderators of the ease of virtualizing team processes. Perhaps contributing to this result is the advancement of technologies that enable better real-time communication, online collaboration, and more effective management of virtual teams. This may have helped mitigate the expected negative effects due to the requirements necessary for team processes to occur.
These elements reinforce the acceptance of technologies that enable team processes in a virtual environment, reducing the barriers imposed by these processes requirements.
Thus, virtualization mechanisms, such as videoconferencing platforms, online collaboration tools, and virtual work environments, show to have significantly improved the ease with which team processes can be virtualized.
The theoretical model developed to measure virtual team performance combined multiple perspectives. Thus, the study focused on performance from both tangible and affective perspectives. In this case, the hypothesis that the virtualization of team processes positively affects tangible outcomes was confirmed. However, the opposite effect was obtained for affective outcomes. In other words, the virtualization of team processes also has a positive effect on affective outcomes, whereas the literature expected an adverse impact.
The theoretical assumption was based on previous studies of virtual teams [1,10], when technology was less immersive. In the pandemic/post-pandemic context, digital maturity shifted virtualization from a barrier to an enabler of practical outcomes. If so, the crisis context acted as a social and cultural turning point. Instead of weakening affective outcomes, virtualization was associated with shared achievement and adaptability.
Many teams may have developed digital fluency and comfort with remote collaboration technologies. This evolution enabled teams to leverage communication platforms, video conferencing, and collaborative tools, effectively sustaining affective ties despite physical distance.
The affective outcome has a more subjective component, and thus, greater variation is observed in the effects of virtualizing team processes. The results indicate a positive impact, suggesting that even with the virtualization of team processes, teams maintained or even improved their cohesion and are satisfied with the outcomes in the virtual environment and with interactions among team members. The fact that part of the study population already worked together in person and went virtual during the pandemic may have contributed to this effective outcome not being impacted, as identified in the literature review. There is an opportunity to conduct further research to determine whether there is any difference in the results between teams in which members did not know each other before the team was formed and teams in which members already knew each other before working in a virtual model.
Despite the evidence of this positive effect, let us emphasize that further studies are needed to identify strategies to strengthen team cohesion and ensure instrumental social satisfaction. Dinh et al. [25] highlight the role of leadership in building team trust in a virtual environment, a factor that could be studied in future research.
The results presented reinforce what was highlighted by Workman [19] and Horwitz and Horwitz [20], who found that as face-to-face contact decreased and mediation through information and communication technologies increased, the number and quality of ideas increased with focus on the task, improving the tangible results of teams. However, regarding the impacts on affective outcomes, the results offered a different view from that of these authors, namely that cohesion would decrease with the virtualization of team processes. This is because, according to Thompson and Coovert [13] and Van Der Kjeil et al. [14], virtual teams may have difficulty developing effective interpersonal relationships, which can affect outcomes.

6. Conclusions

The global COVID-19 pandemic has created social barriers, posing significant challenges for many organizations. This has highlighted the importance and feasibility of virtualizing team processes. During that period, many companies implemented a virtual work model, which somehow contributed to the rapid evolution and acceptance of these practices in team processes. According to Gilson, O’Neill, and Costa [26], virtual teams are here to stay, and many teams that became virtual due to the pandemic will likely maintain some degree of virtualization post-pandemic.
In this scenario, the role of information technology is noteworthy, enabling the challenges posed by the team process requirements outlined in this study to be overcome, thereby improving the ease of virtualizing team processes.
As highlighted, the ease of virtualizing team processes is a key factor in understanding its impact on the results of a work team that used to work face-to-face before the pandemic and then transitioned to virtual work.
This study contributed to broadening our understanding of the virtualization of team processes after the COVID-19 pandemic and its implications for the performance of teams that were virtualized during this period.
From an academic perspective, this study contributes to the theory of process virtualization by focusing on team processes and fostering reflection on the impacts of the ease of virtualizing team processes on team performance. The results suggest a contrary effect on the affective outcome of the literature review. As highlighted, the fact that teams already existed before the pandemic may be a contributing factor.
The results also suggest that Overby’s model [10] may understate the role of virtualization mechanisms. Rather than functioning only as moderators, Representation and Reach can exert independent, positive effects on virtualizability. If so, it highlights the need to reconceptualize these mechanisms.
Virtualization was considered a static trait of team processes. This choice aimed to facilitate measurement through surveys but constrains the understanding of virtualization as a dynamic process. Although the construct was viewed as a fixed property, it reflects perceptions of an ongoing process and acts as an indirect indicator of virtualization dynamics, since the goal is not to track its changes over time but to assess its impact on team outcomes. Longitudinal studies would be more suitable to capture the process’s dynamics.
A limitation of this research is that a significant number of respondents work in a hybrid model. Although hybrid teams are a modern organizational practice, their dominance limits the applicability of the results to fully remote teams. Therefore, it might be interesting to analyze individuals who work in a 100% remote model and those who work in a hybrid model to understand the differences between the two modalities. The team hybrid operating model may have contributed to the failure to confirm some research hypotheses. Given that teams operating in this model can meet in person, the need for interpersonal relationships and task execution synchronicity is minimized, which may also help prevent negative impacts on emotional outcomes.
Future research could include studies on teams formed entirely remotely, that is, teams composed of people who had never met in person. This would allow us to offer a new perspective for comparing the results of teams that previously worked in person and then became entirely remote. Furthermore, a comparison could be made between entirely remote and hybrid teams to identify potential differences in results stemming from their different work models. Another aspect to be evaluated is bringing the perspective not from the point of view of the individual on whom this research is proposed to be conducted, that is, from the point of view of each survey participant, but bringing a view from the perspective of the team and even the management of the companies.

Supplementary Materials

The following supporting information can be downloaded at: https://www.mdpi.com/article/10.3390/informatics13020025/s1. The anonymized dataset is available in the supplementary file.

Author Contributions

Conceptualization, H.T.A.T. and R.d.O.M.; methodology, H.T.A.T. and R.d.O.M.; software, H.T.A.T.; validation, H.T.A.T.; formal analysis, H.T.A.T.; investigation, H.T.A.T.; resources, H.T.A.T.; data curation, H.T.A.T.; writing—original draft preparation, H.T.A.T.; writing—review and editing, R.d.O.M.; supervision, R.d.O.M. All authors have read and agreed to the published version of the manuscript.

Funding

This research received no external funding.

Data Availability Statement

The anonymized dataset is available in the Supplementary File. Further raw data supporting the conclusions of this article will be made available by the authors on request.

Acknowledgments

A grammatical review of this paper was conducted using the Grammarly tool (besides a proofreader’s assistance).

Conflicts of Interest

The authors declare no conflicts of interest.

Appendix A

Appendix A.1. Sensory Requirements Indicators

SENS1—I prefer to meet face-to-face with individuals during team processes to engage them in discussions in my daily work.
SENS2—I prefer to meet face-to-face with another team member to provide feedback on a project performance.
SENS3—I prefer to meet face-to-face with project stakeholders to gather their feedback.
SENS4—Face-to-face activities are more efficient.
SENS5—In general, sensory requirements are necessary for the success of team processes.

Appendix A.2. Relationship Requirements Indicators

REL1—I need to interact with other team members to meet the objectives of the project we are working on.
REL2—I need to interact professionally with other team members to build trust.
REL3—I need to interact professionally with other team members to gain insight into the team climate.
REL4—I need to interact professionally with other team members to resolve conflicts.
REL5—I need to interact with team members to identify challenges and opportunities.
REL6—In general, relationship requirements are necessary for the success of team processes.

Appendix A.3. Indicators of Synchronization Requirements

SINC1—All individuals in the team process must be aligned with the team’s objectives from the beginning of a project.
SINC2—Individuals in the team process must be aware of problems that arise during a project.
SINC3—Individuals in the team process must align with the strategy to be followed to meet the project objectives.
SINC4—I need quick feedback when interacting with others during the process.
SINC5—I need to provide quick feedback when other individuals in the process interact with me.
SINC6—In general, synchronization requirements are necessary for the success of team processes.

Appendix A.4. Representation Indicators

REP1—IT allows me to see who I’m interacting with.
REP2—IT allows me to hear who I’m interacting with.
REP3—IT allows me to share materials with whoever I’m interacting with.
REP4—IT allows me to interact with other individuals.
REP5—IT allows me to present content to whoever I’m interacting with.
REP6—IT allows me to see the content presented by another team member during the team process.
REP7—IT allows me to monitor whether team activities are on schedule.
REP8—In general, IT enables me to present relevant information to support team processes.

Appendix A.5. Reach Indicators

ALCA1—IT allows me to bring together team members who are elsewhere.
ALCA2—IT allows me to bring together individuals in the team process at any time.
ALCA3—IT allows me to contact any team member at any time.
ALCA4—IT allows me to contact any team member from anywhere.
ALCA5—IT allows me to interact with team members at any time.
ALCA6—IT allows me to interact with team members during the team process from anywhere.
ALCA7—IT allows me to present content to team members who are elsewhere. ALCA8—IT will enable me to present content to other team members at any time.
ALCA9—IT allows me to view content presented by other team members during the team process, even when I am in another location.
ALCA10—IT allows me to view content presented by other individuals in the team process at any time.
ALCA11—Overall, IT allows individuals to participate in team processes across space and time.

Appendix A.6. Indicators of the Ease of Virtualizing Team Processes

PROC_EQUI1—My team can identify the main challenges we will face in a virtual environment.
PROC_EQUI2—My team can ensure that all members clearly understand our objectives in a virtual environment.
PROC_EQUI3—My team can develop a strategy to guide our activities in a virtual environment.
PROC_EQUI4—My team can collect stakeholder feedback to ensure it stays on track to meet its goals in a virtual environment.
PROC_EQUI5—My team members can help each other when needed in a virtual environment.
PROC_EQUI6—My team can coordinate activities among team members in a virtual environment.
PROC_EQUI7—My team members can handle personal conflicts fairly and equitably in a virtual environment.
PROC_EQUI8—My team members can encourage each other to do their best in a virtual environment.
PROC_EQUI9—My team members can contribute to maintaining emotional balance in a virtual environment.
PROC_EQUI10—Overall, team processes are susceptible to virtualization.

Appendix A.7. Indicators for Measuring the Cohesion Construct. Source: Warkentin and Beranek [27]

COES1—Were team members committed to team goals and objectives?
COES2—To what extent can trust be demonstrated among team members?
COES3—Did team members have a strong sense of belonging to the group?
COES4—Did team members recognize and respect individual differences and contributions?
COES5—Were team members sincere and open in expressing their ideas and feelings?

Appendix A.8. Indicators for Measuring the Team Satisfaction Construct. Source: Warkentin and Beranek [27]

SATS1—Instrumental Satisfaction
SATS1.1—Are you satisfied with the direction of the initiatives you participated in?
SATS1.2—Are you satisfied with the overall performance of the initiatives you participated in?
SATS1.3—Are you satisfied with my team members’ understanding of how to achieve the goals of the initiatives you participated in?
SATS1.4—Are you satisfied with the benefits generated by the initiatives you participated in?
SATS2—Social Satisfaction
SATS2.1—Are you satisfied with your team’s skill set?
SATS2.2—Are you satisfied with your working relationships with other team members?
SATS2.3—Are you satisfied with your team’s morale?
SATS2.4—Are you satisfied with the leadership of the initiatives you participated in?

Appendix A.9. Indicators for Measuring the Tangible Outcome Construct. Source: Fuller, Hardin, and Davison [28] and Pearce and Sims [7]

EFIC1—Effectiveness of Results
EFIC1.1—The team meets its commitments.
EFIC1.2—The team meets its commitments on time.
EFIC1.3—The team delivers a workload consistent with established standards.
EFIC1.4—The team is highly effective in implementing solutions.
EFIC1.5—The team delivers significant changes.
EFIC2—Quality of Delivery
EFIC2.1—The work developed by our team was of high quality.
EFIC2.2—The final result of the activity/task produced by our team was excellent.
EFIC2.3—Our team’s deliverables were remarkable.
EFIC2.4—The team performs its duties accurately and consistently.
EFIC2.5—The team eliminates the problems, not just the symptoms.

References

  1. Overby, E. Process virtualization theory and the impact of information technology. Organ. Sci. 2008, 19, 277–291. [Google Scholar] [CrossRef]
  2. Salas, E.; Cooke, N.J.; Rosen, M.A. On teams, teamwork, and team performance: Discoveries and developments. Hum. Factors 2008, 50, 540–547. [Google Scholar] [CrossRef] [PubMed]
  3. Dyers, J.L. Team Research and Team Training: A State-of-the-Art Review. Hum. Factors Rev. 1984, 26, 285–323. [Google Scholar]
  4. Sanchez, D.R.; Rueda, A.; Zimman, H.R.; Haydon, R.; Diaz, D.; Kawasaki, K. Team Success: A Mixed Methods Approach to Evaluating Virtual Team Leadership Behaviors. Multimodal Technol. Interact. 2023, 7, 48. [Google Scholar] [CrossRef]
  5. Zhang, H.; Shi, S.; Zhao, F.; Ye, X.; Qi, H. A Study on the Impact of Team Interdependence on Cooperative Performance in Public-Private Partnership Projects: The Moderating Effect of Government Equity Participation. Sustainability 2023, 15, 12684. [Google Scholar] [CrossRef]
  6. Marks, M.A.; Mathieu, J.E.; Zaccaro, S.J. A temporally based framework and taxonomy of team processes. Acad. Manag. Rev. 2001, 26, 356–376. [Google Scholar] [CrossRef]
  7. Pearce, C.L.; Sims, H.P., Jr. Vertical versus shared leadership as predictors of the effectiveness of change management teams: An examination of aversive, directive, transactional, transformational, and empowering leader behaviors. Group Dyn. Theory Res. Pract. 2002, 6, 172–197. [Google Scholar] [CrossRef]
  8. Miles, S.J.; Mangold, G. The impact of team leader performance on team member satisfaction: The subordinate’s perspective. Team Perform. Manag. Int. J. 2002, 8, 113–121. [Google Scholar] [CrossRef]
  9. Watanuki, H.M.; Moraes, R.O. Does size matter? An investigation into the role of virtual team size in IT service provisioning. Ind. Manag. Data Syst. 2016, 116, 1967–1986. [Google Scholar] [CrossRef]
  10. Overby, E.M.; Konsynski, B. Task-technology fit and process virtualization theory: An integrated model and empirical test. Emory Public Law Res. Pap. 2010, 10–96. [Google Scholar] [CrossRef]
  11. Demir, A.; Ergün, E. Justice Fosters the Effect of Team-Building Interventions on Viability and Performance. Sustainability 2023, 15, 12023. [Google Scholar] [CrossRef]
  12. Ruggieri, S.; Gagliano, M.; Servidio, R.; Pace, U.; Passanisi, A. The Effects of Leader Self-Sacrifice in Virtual Teams on Prosocial Behavior: The Mediational Role of Team Identification and Self-Efficacy. Sustainability 2023, 15, 6098. [Google Scholar] [CrossRef]
  13. Thompson, L.F.; Coovert, M.D. Understanding and Developing Virtual Computer-Supported Cooperative Work Teams. In Creating High-Tech Teams: Practical Guidance on Work Performance and Technology; Bowers, C., Salas, E., Jentsch, F., Eds.; American Psychological Association: Washington, DC, USA, 2006; pp. 213–241. [Google Scholar]
  14. Van der Kleij, R.; Rasker, P.C.; Lijkwan, J.T.E.; De Dreu, C.K.W. Effects of distributed teamwork and time pressure on collaborative planning quality. In Proceedings of the Human Factors and Ergonomics Society Annual Meeting, Sage, CA, USA, 16–20 October 2006; SAGE Publications: Los Angeles, CA, USA, 2006; pp. 555–559. [Google Scholar]
  15. Berry, G.R. Enhancing effectiveness on virtual teams: Understanding why traditional team skills are insufficient. J. Bus. Commun. 1973 2011, 48, 186–206. [Google Scholar] [CrossRef]
  16. Curşeu, P.L.; Kenis, P.; Raab, J.; Brandes, U. Composing effective teams through team dating. Organ. Stud. 2010, 31, 873–894. [Google Scholar] [CrossRef]
  17. Maruping, L.M.; Agarwal, R. Managing team interpersonal processes through technology: A task-technology fit perspective. J. Appl. Psychol. 2004, 89, 975–990. [Google Scholar] [CrossRef]
  18. Hinds, P.J.; Bailey, D.E. Virtual Teams: Anticipating the impact of virtuality on team process and performance. Acad. Manag. Proc. 2000, 2000, C1–C6. [Google Scholar] [CrossRef]
  19. Workman, M. The proximal virtual team continuum: A study of performance. J. Am. Soc. Inf. Sci. Technol. 2007, 58, 794–801. [Google Scholar] [CrossRef]
  20. Horwitz, S.K.; Horwitz, I.B. The effects of team diversity on team outcomes: A meta-analytic review of team demography. J. Manag. 2007, 33, 987–1015. [Google Scholar] [CrossRef]
  21. Hair, J. Análise Multivariada de Dados, 6th ed.; Bookman: Porto Alegre, Brazil, 2009. [Google Scholar]
  22. Zhang, H.; Tan, X.; Liu, C.; Chen, M. Do Team Boundary-Spanning Activities Affect Innovation Performance? Sustainability 2023, 15, 10605. [Google Scholar] [CrossRef]
  23. Hair, J.F.; Ringle, C.M.; Sarstedt, M. Partial least squares structural equation modeling: Rigorous applications, better results and higher acceptance. Long Range Plan. 2013, 46, 1–12. [Google Scholar] [CrossRef]
  24. Moraes, R.O.; Watanuki, H.M. Partial least squares structural equation modeling usage in production engineering research: A systematic literature review. Gestão Produção 2025, 32, e7424. [Google Scholar] [CrossRef]
  25. Dinh, J.V.; Reyes, D.L.; Kayga, L.; Lindgren, C.; Feitosa, J.; Salas, E. Developing team trust: Leader insights for virtual settings. Organ. Dyn. 2021, 50, 100846. [Google Scholar] [CrossRef]
  26. Gilson, L.L.; O’neill, T.A.; Costa, P. Introduction to the special issue on virtual teams. Organ. Dyn. 2021, 50, 100848. [Google Scholar] [CrossRef]
  27. Warkentin, M.; Beranek, M. Training to improve virtual team communication. Inf. Syst. J. 1999, 9, 271–290. [Google Scholar] [CrossRef]
  28. Fuller, M.; Hardin, A.; Davison, R. Efficacy in Technology-Mediated Distributed Teams. J. Manag. Inf. Syst. 2006, 23, 209–235. [Google Scholar] [CrossRef]
Figure 1. Model of ease of virtualizing team processes. Source: Adapted from Overby [10].
Figure 1. Model of ease of virtualizing team processes. Source: Adapted from Overby [10].
Informatics 13 00025 g001
Figure 2. Theoretical research model: impact of the ease of virtualizing team processes on team outcomes.
Figure 2. Theoretical research model: impact of the ease of virtualizing team processes on team outcomes.
Informatics 13 00025 g002
Figure 3. Research model: path diagram.
Figure 3. Research model: path diagram.
Informatics 13 00025 g003
Figure 4. Structural Equation Model—Model A.
Figure 4. Structural Equation Model—Model A.
Informatics 13 00025 g004
Figure 5. Model B.
Figure 5. Model B.
Informatics 13 00025 g005
Figure 6. Structural Equaltion Model—Model C.
Figure 6. Structural Equaltion Model—Model C.
Informatics 13 00025 g006
Table 1. Size of the virtual team.
Table 1. Size of the virtual team.
Average Virtual Team SizeQuantity%
2 members ≤ Size ≤ 5 members3833.33%
6 members ≤ Size ≤ 10 members3732.46%
11 members ≤ Size ≤ 15 members1311.40%
Size > 15 members2622.81%
Table 2. Wok model of participants in the sample.
Table 2. Wok model of participants in the sample.
Work ModelQuantity%
Hybrid8070.18%
100% Remote3429.82%
Table 3. Time working in the virtual model (hybrid or remote).
Table 3. Time working in the virtual model (hybrid or remote).
Time in the Virtual ModelQuantity%
Time Working < 1 Year32.63%
1 Year ≤ Time Working ≤ 2 Years2219.30%
3 Year ≤ Time Working ≤ 4 Years7364.04%
Time Working ≥ 5 Years1614.04%
Table 4. Cronbach’s alpha and AVE (Model A).
Table 4. Cronbach’s alpha and AVE (Model A).
ConstructCronbach’s AlphaAVE
SENS0.85740.6990
REL0.83540.6059
PROC_EQUI0.93520.6326
SINC0.81670.5973
COES0.89450.7039
SATI_10.88540.8148
SATI_20.88750.8164
Table 5. HTMT discriminant validity (Model A).
Table 5. HTMT discriminant validity (Model A).
ConstructSENSRELREPPROC_EQUICOESSATI_1SATI_2REST_TANG
REL0.434
REP0.1200.057
PROC_EQUI0.3170.0510.485
COES0.1800.0390.3640.753
SATI_10.2450.0830.3250.6150.717
SATI_20.1010.0880.2740.5940.6420.842
REST_TANG0.1980.2240.3340.5270.6800.6640.545
SINC0.3520.4060.0810.0590.0710.0570.0230.021
Table 6. Model A: Path coefficients and significance level.
Table 6. Model A: Path coefficients and significance level.
EffectPath Coefficientt-Valuep-Value (1-Sided)
SENS → PROC_EQUI−0.3006−3.16500.0008
REL → PROC_EQUI0.03100.36470.3577
SINC → PROC_EQUI−0.0051−0.05820.4768
PROC_EQUI → REST_AFET0.694914.8278<0.001
PROC_EQUI → REST_TANG0.50336.3527<0.001
Table 7. Cronbach’s alpha and AVE (Model B).
Table 7. Cronbach’s alpha and AVE (Model B).
ConstructCronbach’s AlphaAVE
SENS0.85740.6990
REL0.83540.6096
SINC0.81670.5988
REP0.92140.6436
PROC_EQUI0.93520.6328
COES0.89450.7039
SATI_10.88540.8148
SATI_20.88750.8164
REST_TANG0.94770.6816
Table 8. HTMT discriminant validity (Model B).
Table 8. HTMT discriminant validity (Model B).
ConstructSENSRELREPPROC_EQUICOESSATI_1SARI_2REST_TANG
REL0.434
REP0.1200.057
PROC_EQUI0.3170.0510.485
COES0.1800.0390.3640.753
SATI_10.2450.0830.3250.6150.717
SATI_20.1010.0880.2740.5940.6420.842
REST_TANG0.1980.2240.3340.5270.6800.6640.545
SINC0.3520.4060.0810.0590.0710.0570.0230.021
Table 9. Model B (SENS → PROC_EQUI): Path coefficients and significance level.
Table 9. Model B (SENS → PROC_EQUI): Path coefficients and significance level.
EffectPath Coefficientt-Valuep-Value (1-Sided)
SENS → PROC_EQUI−0.2154−2.22330.0132
REP → PROC_EQUI0.49075.03450.0000
MOD_REP_SENS → PROC_EQUI0.11210.85880.1953
PROC_EQUI → REST_AFET0.693114.69700.0000
PROC_EQUI → REST_TANG0.50826.35130.0000
Table 10. Model B (REL → PROC_EQUI): Path coefficients and significance level.
Table 10. Model B (REL → PROC_EQUI): Path coefficients and significance level.
EffectPath Coefficientt-Valuep-Value (1-Sided)
REL → PROC_EQUI0.03280.33480.3689
REP → PROC_EQUI0.45595.65360.000
MOD_REP_REL → PROC_EQUI0.08690.86120.1947
PROC_EQUI → REST_AFET0.693114.68970.000
PROC_EQUI → REST_TANG0.50216.34620.000
Table 11. Model B—Explained variance (R2).
Table 11. Model B—Explained variance (R2).
ConstructExplained Variance (R2)Explanatory Power
PROC_EQUI0.0855Without explanatory power
REST_AFET0.4825Moderate
REST_TANG0.2533Low
Table 12. Model B—Explanatory power of exogenous constructs (Cohen’s f2 metric).
Table 12. Model B—Explanatory power of exogenous constructs (Cohen’s f2 metric).
Causal RelationshipCohen’s f2Effect
Sensory Requirement → Ease of virtualization of team processes0.0809Small
Relationship Requirement → Ease of virtualization of team processes0.0009Does not exist
Synchronization Requirement → Ease of virtualization of team processes0Does not exist
Ease of virtualization of team processes → Affective result0.9336Large
Ease of virtualization of team processes → Tangible result0.3393Medium
Sensory Requirement → Ease of virtualization of team processes0.0809Small
Table 13. Cronbach’s alpha and AVE (Model C).
Table 13. Cronbach’s alpha and AVE (Model C).
ConstructCronbach’s AlphaAVE
SENS0.85740.6990
REL0.83540.6114
SINC0.81670.5960
ALCA0.98650.7609
PROC_EQUI0.93520.6328
COES0.89450.7039
SATI_10.88540.8148
SATI_20.88750.8164
REST_TANG0.94770.6816
Table 14. HTMT discriminant validity (Model C).
Table 14. HTMT discriminant validity (Model C).
ConstructRELSINCALCAPROC_EQUIREST_TANGSATI_1SATI_2COES
SINC0.406
ALCA0.1130.153
PROC_EQUI0.0510.0590.508
REST_TANG0.2240.0210.3240.527
SATI_20.0880.0230.4490.5940.545
SATI_10.0830.0570.5240.6150.6640.842
COES0.0390.0710.3390.7530.6800.6420.717
SENS0.4340.3520.1990.3170.1980.1010.2450.180
Table 15. Model C (REL → PROC_EQUI): Path coefficients and significance level.
Table 15. Model C (REL → PROC_EQUI): Path coefficients and significance level.
EffectPath Coefficientt-Valuep-Value (1-Sided)
REL → PROC_EQUI0.08030.82830.2038
ALCA → PROC_EQUI0.46405.88970.0000
MOD_ALCA_REL → PROC_EQUI0.00690.04490.4821
PROC_EQUI → REST_AFET0.693414.72690.0000
PROC_EQUI → REST_TANG0.50196.33940.0000
Table 16. Model C (SINC → PROC_EQUI): Path coefficients and significance level.
Table 16. Model C (SINC → PROC_EQUI): Path coefficients and significance level.
EffectPath Coefficientt-Valuep-Value (1-Sided)
SINC → PROC_EQUI−0.0596−0.61510.2693
ALCA → PROC_EQUI0.48265.20600.0000
MOD_ALCA_SINC → PROC_EQUI0.03570.25260.4003
PROC_EQUI → REST_AFET0.693414.70940.0000
PROC_EQUI → REST_TANG0.50196.33040.0000
Table 17. Model C (SENS → PROC_EQUI)—Explained variance (R2).
Table 17. Model C (SENS → PROC_EQUI)—Explained variance (R2).
ConstructExplained Variance (R2)Explanatory Power
PROC_EQUI0.2844Low
REST_AFET0.4884Moderate
REST_TANG0.2521Low
Table 18. Model C (SINC → PROC_EQUI)—Explained variance (R2).
Table 18. Model C (SINC → PROC_EQUI)—Explained variance (R2).
ConstructExplained Variance (R2)Explanatory Power
PROC_EQUI0.2807Low
REST_AFET0.4804Moderate
REST_TANG0.2521Low
Table 19. Model C (SENS → PROC_EQUI)—Explanatory power of exogenous constructs (Cohen’s f2 metric).
Table 19. Model C (SENS → PROC_EQUI)—Explanatory power of exogenous constructs (Cohen’s f2 metric).
Causal RelationshipCohen’s f2Effect
Sensory Requirement → Ease of virtualization of team processes0.0514Small
Moderating Effect on the relationship Sensory Requirement → Ease of virtualization of team processes0.0140Does not exist
Ease of virtualization of team processes → Affective result0.9246Large
Ease of virtualization of team processes → Tangible result0.3371Medium
Representation → Ease of virtualization of team processes0.2628Medium
Table 20. Model C (SINC → PROC_EQUI)—Explanatory power of exogenous constructs (Cohen’s f2 metric).
Table 20. Model C (SINC → PROC_EQUI)—Explanatory power of exogenous constructs (Cohen’s f2 metric).
Causal RelationshipCohen’s f2Effect
Relationship Requirement → Ease of virtualization of team processes0.0011Does not exist
Moderating Effect on the Relationship Representation Requirement → Ease of virtualization of team processes0.0087Does not exist
Ease of virtualization of team processes → Affective result0.9246Large
Ease of virtualization of team processes → Tangible result0.3371Medium
Representation → Ease of virtualization of team processes0.2713Medium
Table 21. Summary of the hypothesis of the proposed model.
Table 21. Summary of the hypothesis of the proposed model.
HypothesisPath
Coefficient
t-Valuep-ValueResult
H1: Team process characteristics impact the ease of virtualizing these processes.N/AN/AN/APartially supported
H1a: Sensory requirements negatively impact the ease of virtualizing team processes.−0.3006−3.16530.0016 (<0.01)Supported
H1b: Relationship requirements negatively impact the ease of virtualizing team processes.0.03100.36440.7157 (>0.10)Not supported
H1c: Synchronization requirements negatively impact the ease of virtualizing team processes.−0.0051−0.05810.9537 (>0.10)Not supported
H2: Virtualization mechanisms enabled by information technology help reduce the adverse effects of team process characteristics.N/AN/AN/ANot supported
H2a: Representation helps reduce the negative impacts of the sensory requirement on the ease of virtualizing team processes. (MOD_REP_SENS → PROC_EQUI)−0.1025−0.82790.4079 (>0.10)Not supported
H2b: Representation helps reduce the negative impacts of the relationship requirement on the ease of virtualizing team processes. (MOD_REP_REL → PROC_EQUI)−0.0410−0.33180.7401 (>0.10)Not supported
H2c: Scope helps reduce the negative impacts of the relationship requirement on the ease of virtualizing team processes. (MOD_ALCA_REL → PROC_EQUI)−0.1674−0.82060.4121 (>0.10)Not supported
H2d: Scope helps reduce the impacts of the synchronization requirement on the ease of virtualizing team processes. (MOD_ALCA_SINC → PROC_EQUI)0.03570.25280.8005 (>0.10)Not supported
H3: The ease of virtualizing team processes has a positive impact on tangible outcomes.0.50336.35940.000 (<0.01)Supported
H4: The ease of virtualizing team processes hurts affective outcomes.0.700314.27170.000 (<0.01)Refused
Disclaimer/Publisher’s Note: The statements, opinions and data contained in all publications are solely those of the individual author(s) and contributor(s) and not of MDPI and/or the editor(s). MDPI and/or the editor(s) disclaim responsibility for any injury to people or property resulting from any ideas, methods, instructions or products referred to in the content.

Share and Cite

MDPI and ACS Style

Tomomitsu, H.T.A.; Moraes, R.d.O. Virtualizing of Team Processes and Team Performance. Informatics 2026, 13, 25. https://doi.org/10.3390/informatics13020025

AMA Style

Tomomitsu HTA, Moraes RdO. Virtualizing of Team Processes and Team Performance. Informatics. 2026; 13(2):25. https://doi.org/10.3390/informatics13020025

Chicago/Turabian Style

Tomomitsu, Henrique Takashi Adati, and Renato de Oliveira Moraes. 2026. "Virtualizing of Team Processes and Team Performance" Informatics 13, no. 2: 25. https://doi.org/10.3390/informatics13020025

APA Style

Tomomitsu, H. T. A., & Moraes, R. d. O. (2026). Virtualizing of Team Processes and Team Performance. Informatics, 13(2), 25. https://doi.org/10.3390/informatics13020025

Note that from the first issue of 2016, this journal uses article numbers instead of page numbers. See further details here.

Article Metrics

Back to TopTop