OntoCaimer: An Ontology Designed to Support Alzheimer’s Patient Care Systems
Abstract
1. Introduction
2. Related Works
3. Conceptual and Theorical Background
3.1. Ontologies
- Classes: These represent concepts in a broad sense and are usually organized into taxonomies to apply inheritance mechanisms.
- Relationships: These represent associations between concepts in the domain and are usually binary, with a defined domain and range.
- Attributes: These differ from relations in that their domain is a data type (e.g., a text string or number), while the domain of relations is a concept.
- Axioms: These are used to model statements that are always true, verify the consistency of the ontology, and infer new knowledge.
- Instances: These represent specific elements or individuals in the ontology, i.e., specific examples of the defined classes.
3.2. Types of Ontologies
3.3. Methodologies for Implementing Ontologies
3.4. Evaluation of Ontologies and Domain Ontologies
- Domain or Task Fit: This evaluates how well the ontology fits the specific domain or task for which it was designed. This involves analyzing whether the concepts and relationships represented are relevant and appropriate for the context of use.
- Error Checking: This focuses on identifying errors within the ontology, such as logical inconsistencies, redundancies, or incorrect definitions. This step is essential to ensure the validity and internal consistency of the ontology.
- Libraries: This involves comparing the ontology with existing ontology libraries or repositories to verify its alignment with recognized standards and its interoperability with other ontologies.
- Metrics: This uses quantitative metrics to evaluate characteristics such as the complexity, coverage, modularity, and maintainability of the ontology. These metrics allow for an objective and comparative evaluation between different ontologies.
- Modularization: This analyzes the modular structure of the ontology, evaluating whether it is organized into independent and reusable modules, which facilitates its maintenance and future extension.
4. Materials and Methods
4.1. Scope, Objective, Conceptual Representation, and Scope of the Ontology
4.2. Knowledge Acquisition
4.3. Conceptualization of Knowledge
4.3.1. Ontocaimer Concepts and Relationships
- Taken from [«Reference»]: This indicates that the definition of the term has been used exactly as defined in the source «reference», i.e., no modifications or alterations have been made to its content.
- Adapted from [«Reference»]: This indicates that the definition in the third column is an adaptation of the original definition taken from the source «reference» indicated.
- Own definition: This indicates that the definition in the third column represents a new proposal based on the research carried out.
4.3.2. Recommendation Instances
4.4. Implementation of the Ontology
Limitations and Recommendations for Using OntoCaimer
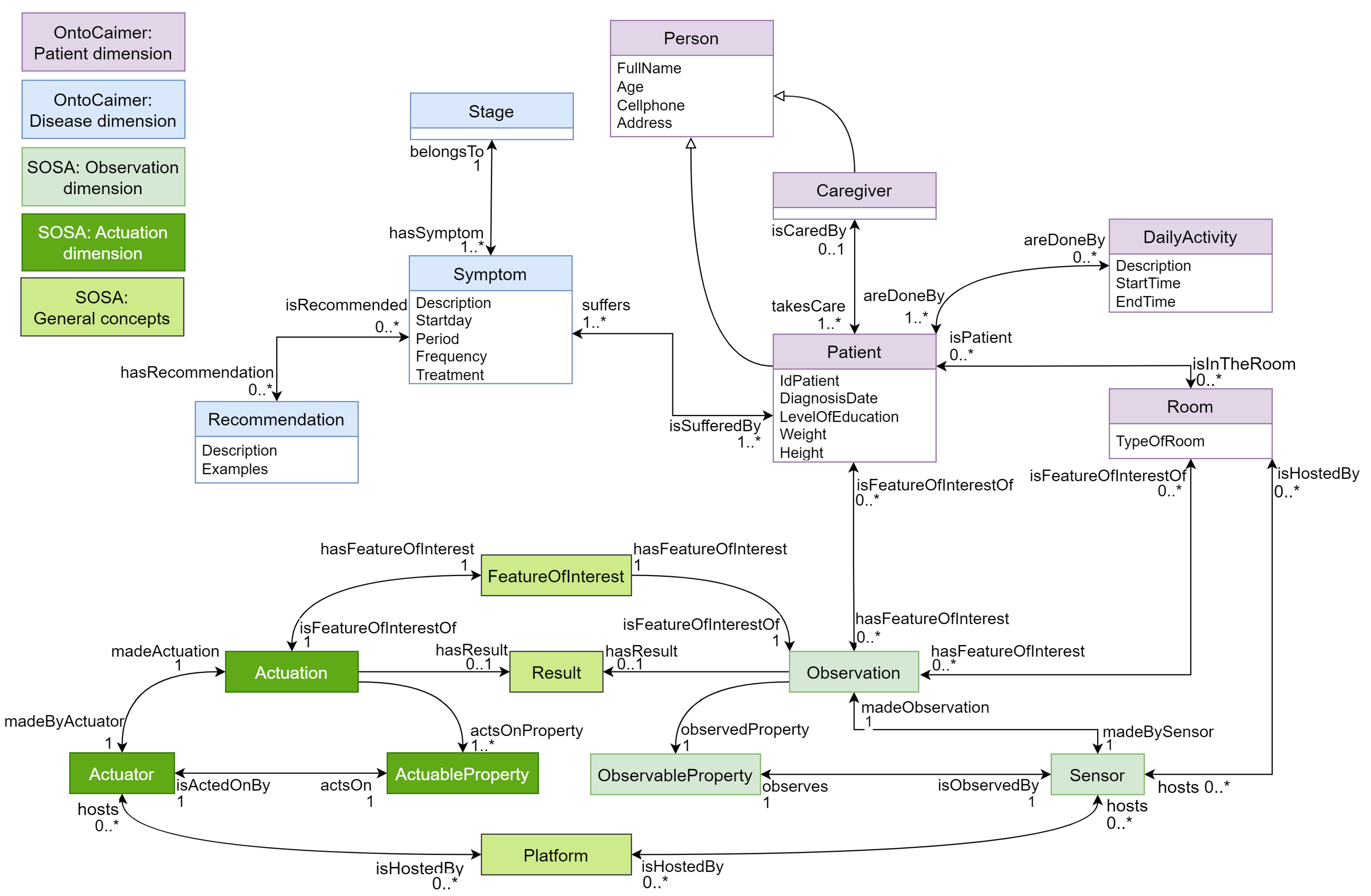
- OntoCaimer uses some concepts from the SOSA ontology. However, when instantiating the Actuation or Actuator concept, an error occurred in the inferences, as it inferred that both concepts were the same. This is because in the original design presented in [7], the ‘actsOnProperty’ relationship connects ActuableProperty with the two concepts mentioned, Actuation and Actuator, generating an erroneous inference. For this reason, ‘actsOn’ was created, a relationship that links Actuator with ActuableProperty, replacing ‘actsOnProperty’ between the three concepts and correcting the erroneous inference.
- As shown in Figure 1, the patient and disease dimensions are linked to the SOSA observation dimension through the relationships ‘hasFeatureOfInterest’, ‘isFeatureOfInterestOf’, ‘hosts’, and ‘isHostedBy’. This link originates from the concepts Patient and Room because the design proposed by the authors uses Room as the location for sensors and actuators and Patient as a feature of interest for the theoretically created automation system. This does not mean that only these two concepts can be used as shown in Figure 1 (it is a design proposed by the authors); the other concepts can be used as the OntoCaimer user wishes. For example, a symptom can be a feature of interest, or a caregiver can host the sensor. This all depends on the design of the solution.
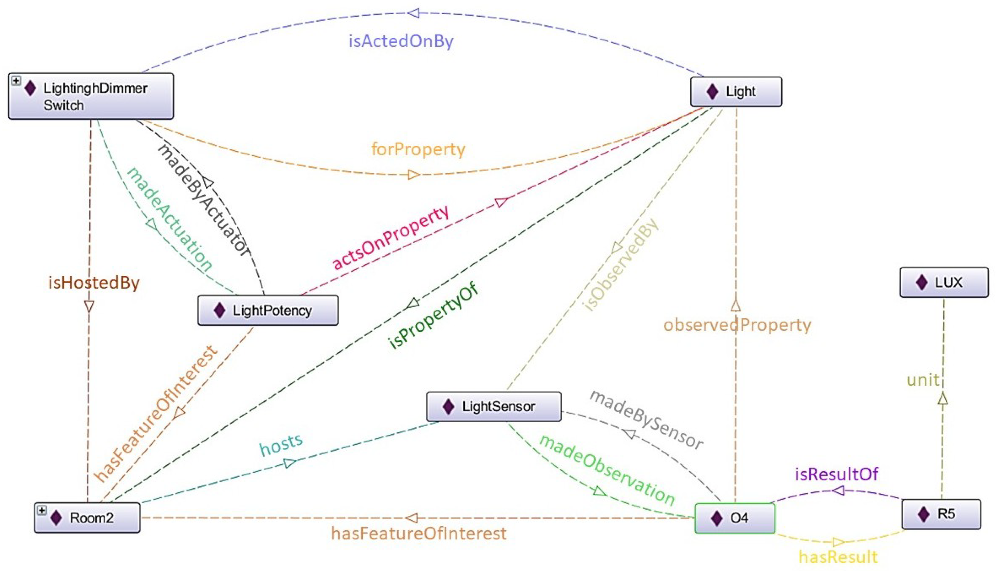
- One way to evaluate and improve the understanding of an ontology is to implement the concepts through an example. Examples of this ontology can be found in Section 5.5, related to Ontocaimer application. For OntoCaimer, two patients were simulated with their caregiver, and it automated recommendations associated with the symptoms suffered by these patients. To accomplish this, rules and reasoners are used to activate or deactivate actuators and generate alert messages and other responses that seek to support patient care. It is important to emphasize that the design and automation presented in the examples are not intended to limit or establish how OntoCaimer users can design their solutions; they are simply examples of how concepts can be used.
- OntoCaimer does not seek to replace healthcare or care specialists; its main objective is to support the development of systems that help caregivers in this arduous task.
5. Results
5.1. Verifying Domain and Task Suitability
- Step 1: Define the ontology type. According to the four types of ontologies proposed by Guarino [23] and discussed in detail in Section 3, there are four types of ontologies: (1) high-level ontologies, (2) domain ontologies, which are responsible for describing the vocabulary related to a generic domain, (3) task ontologies, which describe the vocabulary related to a generic task or activity, and (4) application ontologies. It is possible to see and determine that OntoCaimer is a type 2 ontology, i.e., a domain ontology.
- Step 2: Execution of the questions. Being a domain ontology, the FOCA methodology poses a group of questions where the ontology is evaluated based on completeness, adaptability, conciseness, consistency, computational efficiency, and clarity. In Table 4, these questions and their respective answers are presented.
- Step 3. Quality calculation. After answering the questions from the previous step, the quality of the ontology was calculated while considering the five goals mentioned above. To ensure the robustness of our domain ontology, we employed a structured approach rooted in the goal, question, metric (GQM) paradigm. This systematic verification process encompassed five distinct objectives, which were thoroughly explored through 13 specific questions. The evaluation of these questions was quantified using six carefully selected metrics. Based on the methodology proposed by Bandeira et al. [11], we established precise validation criteria for each question. This allowed us to objectively determine the extent to which the ontology satisfied the intent of each question, assigning a numerical score on a scale from 0 to 100. The culmination of this detailed assessment involved calculating the average score for each objective, providing a comprehensive measure of the ontology’s validity.Verifying the quality of an ontology is a crucial step. Bandeira et al. [11] proposed two methods for this calculation: full quality and partial quality. For this work, full quality verification was chosen due to its capacity to consider the five knowledge representation roles embedded in the five goals in Table 4: (1) the surrogate role, (2) the ontological commitments role, (3) the intelligent reasoning role, (4) the efficient computation role, and (5) the human expression role. To calculate the overall quality of the ontology, the beta regression model developed by Ferrari and Cribari-Neto [45] was employed. Beta regression is a data modeling technique that is well suited to this type of analysis. The quality of the ontology is calculated using beta regression models, with its result ranging from 0 to 1 (see Equation (1)), where 0 indicates that the quality of the ontology is quite low and 1 indicates that the quality is quite high [10,11].The criteria used to calculate the overall quality are detailed below. Using Equation (1), an evaluator i must calculate the overall quality of the ontology while considering the following:
- -
- : This is the average of the scores obtained in objective 1, meaning the average of P1, P2, and P3.
- -
- : This is the average of the scores obtained in objective 2, meaning the average of P5 and P6.
- -
- : This is the average of the scores obtained from objective 3.
- -
- : This is the average of the scores obtained from objective 4.
- -
- : This variable refers to the evaluator’s experience. If the evaluator is considered to be quite experienced, then the value of the variable will be one; otherwise, it is zero.
- -
- : This is used only if it was impossible for the evaluator to answer all the questions for some objective.
- -
- , , , , because the total quality considers all roles.Substitution () assesses the ontology’s ability to model the domain; ontological commitment () measures its adherence to ontological principles; intelligent reasoning () examines its support for inference processes; and efficient computing () refers to its computational ease of processing. It is important to note that the role of human expression, although not explicit in the equation, is implicit in the process, since it directly depends on the evaluator’s knowledge and skill in interpreting and responding to all queries, influencing the application and understanding of the other criteria.
5.2. Troubleshooting
- Inconsistency: This refers to errors such as circularity (a class defined as a specialization or generalization of itself), partitioning errors (incorrect definition of disjoint classes or incomplete definition of classes), and semantic errors (a class is a subclass of another to which it does not belong).
- Incompleteness: This refers to the lack of domain concepts in the taxonomy or undefined relationships between classes, such as unspecified disjoint classes or the lack of coverage of all individuals of a class by its subclasses.
- Redundancy: This refers to the presence of redundant grammatical definitions (more than one definition for a class or relationship) or identical formal definitions of classes or instances with different names.
5.3. Application of Quality Metrics
5.4. Improving the Ontology
5.5. Ontocaimer Application
5.5.1. Development of the First Use Case
5.5.2. Development of the Second Use Case
5.6. Results
5.7. Application of the Competency Questions
| ID | Competency Question | Summary of the Obtained Result |
|---|---|---|
| 1 | What exercises can I do with patient Joe? | The ontology recommended activities for the severe stage, such as ‘balance in a standing position’ and ‘sit unsupported for a few minutes each day’. |
| 2 | What recommendations have examples? | The query identified 20 recommendations that include specific examples for caregivers, covering symptoms from all stages of the disease. |
| 3 | What activities does patient Joe have on his agenda? | Joe’s daily activities include dinner, lunch, and sleep. |
| 4 | What time should patient Joe have lunch? | Joe should have lunch at 12:00 p.m. |
| 5 | What is the activity starting at 9 p.m. for patient Joe? | The activity scheduled for Joe at 9:00 p.m. is ‘sleep’. |
| 6 | What is patient Mary Bet’s most recent symptom? | Her most recent symptom is ‘delusion and paranoia’. |
| 7 | What are patient Joe’s symptoms? | The main symptom registered for Joe is ‘weight loss’. |
| 8 | What are patient Joe’s recommendations? | Recommendations include ‘ensure patient’s dentures are properly fitted’ and ‘the eating area should be quiet and calm’. |
| 9 | What are the seizure recommendations? | For seizures, it is recommended to ‘keep the patient safe and comfortable’, ‘place something soft under their head’, and ‘call for emergency services if it lasts more than two minutes’. |
| 10 | Who takes care of patient Joe? | Joe’s caregiver is ‘Antony’. |
| 11 | Is patient Joe’s weight appropriate? | No (false). The system detected that his weight is below the healthy threshold defined in the recommendations. |
| 12 | What is the condition of the dining room? | The current state of the dining room is ‘calm and silent’. |
| 13 | What are the symptoms of the severe stage? | Symptoms include ‘inability to communicate’, ‘difficulty swallowing’, ‘seizure’, and ‘weight loss’. |
| 14 | What sensors does the dining room have? | The dining room is equipped with a NoiseSensor. |
| 15 | How much noise is there in the dining room? | The numerical value of the noise level in the dining room is 34 decibels. |
| 16 | What is the noise level in the dining room? | The inferred state from the noise level is ‘calm and silent’. |
| 17 | What activities can I do with patient Mary? | Activities such as ‘reading books or newspapers’, ‘looking at old photographs’, ‘listening to favorite music’, and ‘flower arranging’ are recommended. |
| ID | Prefix |
|---|---|
| 1 | PREFIX rdf: <http://www.w3.org/1999/02/22-rdf-syntax-ns#> |
| 2 | PREFIX owl: <http://www.w3.org/2002/07/owl#> |
| 3 | PREFIX rdfs: <http://www.w3.org/2000/01/rdf-schema#> |
| 4 | PREFIX xsd: <http://www.w3.org/2001/XMLSchema#> |
| 5 | PREFIX c: <http://www.semanticweb.org/OntoCaimer/> |
| 6 | PREFIX sosa:<http://www.w3.org/ns/sosa/> |
| 7 | PREFIX ssn:<http://www.w3.org/ns/ssn/> |
| 8 | PREFIX qudt:<http://qudt.org/schema/qudt/> |
| 9 | PREFIX bif: <http://www.openlinksw.com/schemas/bif#> |

6. Discussion
7. Conclusions
Author Contributions
Funding
Institutional Review Board Statement
Informed Consent Statement
Data Availability Statement
Acknowledgments
Conflicts of Interest
Abbreviations
| ADO | Alzheimer’s disease ontology |
| BMBF | German Federal Ministry of Education and Research |
| CPS | Cyber-physical system |
| DL | Descriptive logic |
| FOL | First-order logic |
| GQM | Goal, question, metric |
| OOPS! | Ontology Pitfalls Scanner! |
| OWL | Web Ontology Language |
| RDF | Resource Description Framework |
| RDF-S | RDF Schema |
| SOSA | Sensor, Observation, Sample, and Actuator |
| W3C | World Wide Web Consortium |
| WHO | World Health Organization |
| XML | Extensible Markup Language |
References
- WHO. Dementia: A Public Health Priority; Technical report; World Health Organization: London, UK, 2012. [Google Scholar]
- WHO. Dementia; World Health Organization: Geneva, Switzerland, 2025. [Google Scholar]
- Nichols, E.; Steinmetz, J.D.; Vollset, S.E.; Fukutaki, K.; Chalek, J.; Abd-Allah, F.; Abdoli, A.; Abualhasan, A.; Abu-Gharbieh, E.; Akram, T.T.; et al. Estimation of the global prevalence of dementia in 2019 and forecasted prevalence in 2050: An analysis for the Global Burden of Disease Study 2019. Lancet Public Health 2022, 7, e105–e125. [Google Scholar] [CrossRef] [PubMed]
- Phillips, R.; Durkin, M.; Engward, H.; Cable, G.; Iancu, M. The impact of caring for family members with mental illnesses on the caregiver: A scoping review. Health Promot. Int. 2023, 38, daac049. [Google Scholar] [CrossRef] [PubMed]
- Lasso-Arciniegas, L.D.; Pardo-Calvache, C.J.; Mazo, R. OntoCaimer: Towards an Ontological Model to Support the Care of Patients with Alzheimer’s Disease. Rev. Fac. Ing. 2023, 32, e15170. [Google Scholar]
- Alzahrani, A.; Alshehri, M.; AlGhamdi, R.; Sharma, S.K. Improved Wireless Medical Cyber-Physical System (IWMCPS) Based on Machine Learning. Healthcare 2023, 11, 384. [Google Scholar] [CrossRef] [PubMed]
- Janowicz, K.; Haller, A.; Cox, S.J.; Phuoc, D.L.; Lefrançois, M. SOSA: A lightweight ontology for sensors, observations, samples, and actuators. J. Web Semant. 2019, 56, 1–10. [Google Scholar] [CrossRef]
- FAIRsharing.org. FAIRsharing Quantities, Units, Dimensions and Types (QUDT). 2025. Available online: https://fairsharing.org/FAIRsharing.d3pqw7 (accessed on 1 September 2025).
- McDaniel, M.; Storey, V.C. Evaluating Domain Ontologies: Clarification, Classification, and Challenges. ACM Comput. Surv. (CSUR) 2019, 52, 1–44. [Google Scholar] [CrossRef]
- Bandeira, J.M. FOCA: A Methodology That Uses Principles of Knowledge Representation for Evaluation of Ontologies. Master’s Thesis, Instituto de Computação, Programa de Pós Graduação em Modelagem Computacional de Conhecimento, Universidade Federal de Alagoas, Maceió, Brasil, 2015. [Google Scholar]
- Bandeira, J.; Bittencourt, I.I.; Espinheira, P.; Isotani, S. FOCA: A Methodology for Ontology Evaluation. arXiv 2016, arXiv:1612.03353. [Google Scholar]
- Kitchenham, B. Guidelines for Performing Systematic Literature Reviews in Software Engineering; Technical report; Department of Computer Science, University of Durham: Durham, UK, 2007. [Google Scholar]
- Li, J.; Maharjan, B.; Xie, B.; Tao, C. A personalized voice-based diet assistant for caregivers of alzheimer disease and related dementias: System development and validation. J. Med. Internet Res. 2020, 22, e19897. [Google Scholar] [CrossRef] [PubMed]
- Wang, C.C.; Chiang, C.Y.; Lin, P.Y.; Chou, Y.C.; Kuo, I.T.; Huang, C.N.; Chan, C.T. Development of a fall detecting system for the elderly residents. In Proceedings of the 2008 2nd International Conference on Bioinformatics and Biomedical Engineering, Shanghai, China, 16–18 May 2008; pp. 1359–1362. [Google Scholar] [CrossRef]
- Sung, M.; Marci, C.; Pentland, A. Wearable feedback systems for rehabilitation. J. NeuroEng. Rehabil. 2005, 2, 17. [Google Scholar] [CrossRef] [PubMed]
- Iso-Ketola, P.; Karinsalo, T.; Vanhala, J. HipGuard: A wearable measurement system for patients recovering from a hip operation. In Proceedings of the 2008 Second International Conference on Pervasive Computing Technologies for Healthcare, Tampere, Finland, 30 January–1 February 2008; pp. 196–199. [Google Scholar] [CrossRef]
- Venuto, D.D.; Annese, V.F.; Sangiovanni-Vincentelli, A.L. The ultimate IoT application: A cyber-physical system for ambient assisted living. In Proceedings of the 2016 IEEE International Symposium on Circuits and Systems (ISCAS), Montreal, QC, Canada, 22–25 May 2016; Institute of Electrical and Electronics Engineers Inc.: Piscataway, NJ, USA, 2016; pp. 2042–2045. [Google Scholar] [CrossRef]
- Wood, A.D.; Stankovic, J.A.; Virone, G.; Selavo, L.; He, Z.; Cao, Q.; Doan, T.; Wu, Y.; Fang, L.; Stoleru, R. Context-aware wireless sensor networks for assisted living and residential monitoring. IEEE Netw. 2008, 22, 26–33. [Google Scholar] [CrossRef]
- Malhotra, A.; Younesi, E.; Gündel, M.; Müller, B.; Heneka, M.T.; Hofmann-Apitius, M. ADO: A disease ontology representing the domain knowledge specific to Alzheimer’s disease. Alzheimer’s Dement. 2014, 10, 238–246. [Google Scholar] [CrossRef] [PubMed]
- Fraunhofer Institute. Fraunhofer Institute for Algorithms and Scientific Computing SCAI. 2025. Available online: https://www.scai.fraunhofer.de/en.html (accessed on 28 June 2025).
- Fraunhofer SCAI. Neuroallianz—Fraunhofer SCAI; Fraunhofer SCAI: Sankt Augustin, Germany, 2009. [Google Scholar]
- Calero, C.; Ruiz, F.; Piattini, M. Ontologies for Software Engineering and Software Technology, 1st ed.; Springer Publishing Company: Berlin/Heidelberg, Germany, 2010; Volume 1. [Google Scholar] [CrossRef]
- Guarino, N. Formal Ontologies and Information Systems. In Proceedings of the FOIS’98, Trento, Italy, 6–8 June 1998; pp. 3–15. [Google Scholar]
- Fensel, D. Ontologies, A Silver Bullet for Knowledge Management and Electronic Commerce, 2nd ed.; Springer: Berlin/Heidelberg, Germany, 2003; Volume 1. [Google Scholar] [CrossRef]
- Fensel, D. Ontology-based knowledge management. Computer 2002, 35, 56–59. [Google Scholar] [CrossRef]
- Fernandez, M.; Gómez-Pérez, A.; Juristo, N. METHONTOLOGY: From Ontological Art Towards Ontological Engineering. In Proceedings of the American Association for Artificial Intelligence Spring Symposium (AAAI97), Stanford, CA, USA, 24–26 March 1997; pp. 33–40. [Google Scholar]
- Gruber, T.R. A translation approach to portable ontology specifications. Knowl. Acquis. 1993, 5, 199–220. [Google Scholar] [CrossRef]
- Jiang, F.; Sui, Y.; Cao, C. An Ontology-based First-order Intensional Logic. In Proceedings of the 2008 IEEE International Conference on Granular Computing, Hangzhou, China, 26–28 August 2008; pp. 330–335. [Google Scholar] [CrossRef]
- Tautz, C.; Wangenheim, C.v. REFSENO: A Representation Formalism for Software Engineering Ontologies; IESE-Report/Fraunhofer Einrichtung experimentelles Software Engineering; Fraunhofer-IESE: Kaiserslautern, Germany, 1998. [Google Scholar]
- Vizcaíno, A.; Ruiz, F.; Piattini, M.; García, F. Using REFSENO to Represent Knowledge in the Software Maintenance Process. In Proceedings of the 15th International Workshop on Database and Expert Systems Applications, Zaragoza, Spain, 3 September 2004; pp. 488–493. [Google Scholar] [CrossRef]
- Sikos, L.F. Description Logics in Multimedia Reasoning, 1st ed.; Springer Publishing Company: Berlin/Heidelberg, Germany, 2017; Volume 1. [Google Scholar]
- Antunes, G.; Bakhshandeh, M.; Mayer, R.; Borbinha, J.; Caetano, A. Using Ontologies for Enterprise Architecture Analysis. In Proceedings of the 2013 17th IEEE International Enterprise Distributed Object Computing Conference Workshops, Vancouver, BC, Canada, 9–13 September 2013; pp. 361–368. [Google Scholar] [CrossRef]
- Gómez-Pérez, A.; Juristo, N.; Sierra, J.P. Evaluation and assessment of knowledge sharing technology. In Towards Very Large Knowledge Bases; IOS Press: Amsterdam, The Netherlands, 1995; pp. 289–296. [Google Scholar]
- Gómez-Pérez, A. Towards a framework to verify knowledge sharing technology. Expert Syst. Appl. 1996, 11, 519–529. [Google Scholar] [CrossRef]
- Larman, C. Applying UML and Patterns: An Introduction to Object-Oriented Analysis and Design and Iterative Development, 3rd ed.; Addison Wesley Professional: Boston, MA, USA, 2004; Volume 1. [Google Scholar]
- Alzheimer’s Association. Alzheimer’s Stages, 2025. 2025. Available online: https://www.alz.org/alzheimers-dementia/stages (accessed on 28 June 2025).
- NIH. What Are the Signs of Alzheimer’s Disease? NIH: Bethesda, MA, USA,, 2022. [Google Scholar]
- ASC. Restlessness or Confusion, Especially Later in the Day; ASC: Singapore, 2025. [Google Scholar]
- Farquhar, A.; Fikes, R.; Rice, J. The Ontolingua Server: A tool for collaborative ontology construction. Int. J. Hum.-Comput. Stud. 1997, 46, 707–727. [Google Scholar] [CrossRef]
- Sure, Y.; Angele, J.; Staab, S. OntoEdit: Guiding Ontology Development by Methodology and Inferencing. In Proceedings of the On the Move to Meaningful Internet Systems, 2002—DOA/CoopIS/ODBASE 2002 Confederated International Conferences DOA, CoopIS and ODBASE 2002, Irvine, CA, USA, 30 October–1 November 2002; pp. 1205–1222. [Google Scholar]
- Stanford University. Protégé: A Free, Open-Source Ontology Editor and Framework for Building Intelligent Systems. 2025. Available online: https://protege.stanford.edu/ (accessed on 28 June 2025).
- Vrandečić, D. Ontology Evaluation. In Handbook on Ontologies; Springer: Berlin/Heidelberg, Germany, 2004. [Google Scholar]
- Davis, R.; Shrobe, H.E.; Szolovits, P. What Is a Knowledge Representation? AI Mag. 1993, 14, 17–33. [Google Scholar]
- Basili, V.R.; Caldiera, G.; Rombach, H.D. The Goal, metric, and question Approach. In Encyclopedia of Software Engineering; John Wiley & Sons, Inc.: Hoboken, NJ, USA, 1994; pp. 1–10. [Google Scholar] [CrossRef]
- Ferrari, S.L.P.; Cribari-Neto, F. Beta Regression for Modelling Rates and Proportions. J. Appl. Stat. 2004, 31, 799–815. [Google Scholar] [CrossRef]
- Poveda-Villalón, M.; Gómez-Pérez, A.; Suárez-Figueroa, M.C. OOPS! (OntOlogy Pitfall Scanner!): An On-line Tool for Ontology Evaluation. Int. J. Semant. Web Inf. Syst. 2014, 10, 7–34. [Google Scholar] [CrossRef]
- Lovrenčić, S.; Čubrilo, M. Ontology Evaluation—Comprising Verification and Validation. In Proceedings of the 19th Central European Conference on Information and Intelligent Systems, Croatia, Varaždin, 24–26 September 2008; pp. 657–663. [Google Scholar]
- Gómez-Pérez, A. Ontology Evaluation; Springer: Berlin/Heidelberg, Germany, 2004; pp. 251–273. [Google Scholar] [CrossRef]
- Berglund, B.; Lindvall, T.; Schwela, D.H. Guidelines for Community Noise; Technical report; WHO: Geneva, Switzerland, 1999. [Google Scholar]
- WHO. Environmental Noise Guidelines for the European Region; Technical report; Copenhagen, Denmark. 2018. Available online: https://iris.who.int/bitstream/handle/10665/279952/9789289053563-eng.pdf?sequence=1 (accessed on 28 June 2025).

















| Dimension | ID | Term | Definition | Source |
|---|---|---|---|---|
| OntoCaimer: Patient dimension | 1 | Person | A human being who can be male or female. In this definition, they can be a patient or a caregiver. | Own definition. |
| 2 | Caregiver | A person in charge of the well-being of a patient suffering from Alzheimer’s. | Own definition. | |
| 3 | Patient | A person diagnosed with Alzheimer’s by a specialist. | Own definition. | |
| 4 | DailyActivity | Activities that a patient performs in their daily life, e.g., bathing, eating, or taking medication. | Own definition. | |
| 5 | Room | A place where the patient may be, e.g., a bedroom, bathroom, living room, or dining room. | Own definition. | |
| OntoCaimer: Disease dimension | 6 | Stage | Alzheimer’s is a disease that presents different stages; this concept refers to these stages. | Own definition. |
| 7 | Recommendation | Actions recommended to the caregiver to avoid or reduce the symptoms that a patient may present in the different stages of Alzheimer’s. | Own definition. | |
| 8 | Symptom | A perceived change in function, sensation, or appearance reported by a patient indicative of a disease. | Taken from [19]. | |
| 9 | Changes_in_sleep_patterns | The patient experiences changes in sleep patterns, such as sleeping during the day and being awake at night. | Taken from [36]. | |
| 10 | Confusion_about_where_they_are_or_what_ day_it_is | The patient is confused about the current location and date. | Taken from [36]. | |
| 11 | Delusion_and_paranoia | Delusions and paranoia: the patient believes fictional scenarios are real, e.g., that their partner is in love with someone else or that their caregivers want to hurt them. | Taken from [19]. | |
| 12 | Difficulty_to_walk_or_sit | The patient has difficulty walking or sitting. | Taken from [19,36]. | |
| 13 | Difficulty_in_doing_tasks_involving_ multiple_steps | The patient has difficulty performing tasks involving multiple steps. | Taken from [19]. | |
| 14 | Difficulty_swallowing | When eating, the patient has difficulty swallowing food. | Taken from [19]. | |
| 15 | Experiencing_increased_trouble_with_ planning_or_organizing | The patient experiences problems planning or organizing. | Taken from [36]. | |
| 16 | Getting_lost | Regardless of where they are, the patient may get lost, whether at home or on the street. | Taken from [19]. | |
| 17 | Groaning_moaning_or_grunting | The patient makes sounds such as groans or moans. | Taken from [19]. | |
| 18 | Impulsive_behavior | The patient behaves impulsively. | Taken from [19]. | |
| 19 | Inability_to_communicate | Inability to communicate. | Taken from [19]. | |
| 20 | Inability_to_recognize_oneself_or_family | Inability to recognize oneself or one’s family. | Taken from [19]. | |
| 21 | Increased_memory_loss_and_confusion | Increased memory loss and confusion. | Taken from [19]. | |
| 22 | Increased_sleeping | The patient experiences increased sleepiness. | Taken from [19]. | |
| 23 | Lack_of_control_of_bowels_and_bladder | Lack of bowel and bladder control. | Taken from [19]. | |
| 24 | Losing_things_or_misplacing_them | The patient tends to lose or misplace things. | Taken from [19]. | |
| 25 | Mood_and_personality_changes | Changes in mood and personality. | Taken from [19]. | |
| 26 | Poor_judgment | The patient experiences poor judgment. | Taken from [19]. | |
| 27 | Problems_coping_with_new_situations | Problems coping with new situations, schedule changes, or an unexpected doctor’s appointment. | Taken from [19]. | |
| 28 | Problems_recognizing_family_and_friends | Problems recognizing family and friends. | Taken from [19]. | |
| 29 | Repeating_questions | Repeating questions, despite receiving an answer. | Taken from [19]. | |
| 30 | Repetitive_behavior | Repetitive behaviors, such as wringing hands or shredding tissues. | Taken from [36,37]. | |
| 31 | Seizure | Seizure. | Taken from [19]. | |
| 32 | Skin_infection | Skin infections. | Taken from [19]. | |
| 33 | Sundowning | This symptom occurs in the afternoon. The patient may become upset or disoriented, see or hear things that are not there, and attempt to leave the house. | Taken from [37,38]. | |
| 34 | Taking_longer_than_before_to_complete_ normal_ daily_tasks | The patient takes longer to complete daily tasks. | Taken from [19]. | |
| 35 | Trouble_handling_money_and_paying_bills | Problems handling money and paying bills. | Taken from [19]. | |
| 36 | Weight_loss | The patient experiences weight loss. | Taken from [19]. | |
| 37 | Unit | Represents the various standards of quantity and units, e.g., kilograms, meters, or feet. | Taken from [8]. | |
| SOSA: Observation dimension | 38 | Observation | Act of carrying out an observation to estimate or calculate the value of a feature of interest (FeatureOfInterest). This class allows connecting to a sensor (Sensor), which was measuring (ObservableProperty) on that object of interest (FeatureOfInterest). | Taken from [7]. |
| 39 | ObservableProperty | Observable property or characteristic of the object of interest (FeatureOfInterest), e.g., the height of a tree, the depth of a lake, or the temperature of a surface. | Taken from [7]. | |
| 40 | Sensor | A device or agent, including humans or software involved in a process. Sensors respond to a stimulus that the sensor is observing, generating a result (Result), e.g., accelerometers, gyroscopes, and barometers. | Taken from [7]. | |
| SOSA: Actuation dimension | 41 | Actuation | Carries out a process or action (Actuation) to change the state of an object using an actuator (Actuator). | Adapted from [7]. |
| 42 | Actuator | Device that is used by an actuation (Actuation) to change the state of the world, e.g., a device that can automatically open or close a window. | Taken from [7]. | |
| 43 | ActuableProperty | Property of an object that is actionable, e.g., the ability of a window to open or close. | Taken from [7]. | |
| SOSA: General concepts | 44 | FeatureOfInterest | Object of interest that has a property, which is estimated or calculated using an observation (Observation) to obtain a result (Result) or a property that is being altered by an actuator (Actuator). For example, when measuring the height of a tree, the height is the observable property (ObservableProperty), 20M is the result (Result), and the tree is the object of interest (FeatureOfInterest). | Taken from [7]. |
| 45 | Platform | A platform is an entity that hosts a sensor (Sensor), an actuator (Actuator), or other platforms (Platform). | Taken from [7]. | |
| 46 | Result | The result (Result) of an observation (Observation) or action (Actuation). | Taken from [7]. |
| ID | Term | SC 1 | Definition | Source |
|---|---|---|---|---|
| 1 | actsOn | Actuator-ActuableProperty | An actuator acts on an actionable property. | Source: own. |
| 2 | actsOnProperty | Actuation-ActuableProperty | An actuation acts on an actionable property. | Taken from [7]. |
| 3 | areDoneBy | DailyActivity-Patient | A daily activity is performed by a patient. Inverse of Does. | Source: own. |
| 4 | belongsTo | Symptom-Stage | A symptom belongs to a stage. | Source: own. |
| 5 | does | Patient-DailyActivity | A patient performs one or more daily activities. | Source: own. |
| 6 | hasFeatureOfInterest | Actuation or Observation-FeatureOfInterest | This has an object of interest, and an actuation (Actuation) or an observation (Observation) has an object of interest. | Taken from [7]. |
| 7 | hasRecommendation | Symptom-Recommendation | This has a recommendation, and a symptom (Symptom) has one or more recommendations (Recommendation). | Own source. |
| 8 | hasResult | Actuation or Observation-Result | This has a result, and an actuation (Actuation) or observation (Observation) has a result (Result). | Taken from [7]. |
| 9 | hasSymptom | Stage-Symptom | This has symptoms, and a stage (Stage) has one or more symptoms (Symptom). It is the inverse of belongsTo. | Own source. |
| 10 | Hosts | Platform-Actuator or Sensor | A platform hosts an actuator or a sensor. | Taken from [7]. |
| 11 | isActedOnBy | ActuableProperty-Actuator | An actionable property (ActuableProperty) is activated by an actuator. It is the inverse of actsOn. | Taken from [7]. |
| 12 | isCaredBy | Patient-Caregiver | A patient is cared for by a caregiver. It is the inverse of takesCare. | Source: own. |
| 13 | isFeatureOfInterestOf | FeatureOfInterest-Actuation or Observation | An object of interest is a characteristic of an actuation or an observation. | Taken from [7]. |
| 14 | isHostedBy | Actuator or Sensor-Platform | This is hosted by an actuator (Actuator), or a sensor (Sensor) is hosted by a platform (Platform). | Taken from [7]. |
| 15 | isInTheRoom Patient-Room | This is in the room. A patient (Patient) is in a room (Room). | Own source. | |
| 16 | isObservedBy | ObservableProperty-Sensor | This is observed such that an observable property (ObservableProperty) is observed by a sensor (Sensor). | Taken from [7]. |
| 17 | isPatient | Room-Patient | This is the patient. In a room (Room), there is the patient (Patient). The inverse of this is in the room (isInTheRoom). | Own source. |
| 18 | isRecommended | Recommendation-Symptom | This is recommended. A recommendation (Recommendation) is recommended for a symptom (Symptom). Inverse of has recommendation (hasRecommendation). | Own source. |
| 19 | isResultOf | Result-Actuation or Observation | A result (Result) is the result of an actuation (Actuation) or observation (Observation). | Taken from [7]. |
| 20 | isSufferedBy | Symptom-Patient | A symptom (Symptom) is suffered by a patient (Patient). Inverse of suffers (suffers). | Own source. |
| 21 | madeActuation | Actuator-Actuation | An actuator makes an actuation. | Taken from [7]. |
| 22 | madeByActuator | Actuator-Actuator | An actuation is made by an actuator. | Taken from [7]. |
| 23 | madeBySensor | Observation-Sensor | An observation (Observation) is made by a sensor (Sensor). | Taken from [7]. |
| 24 | madeObservation | Sensor-Observation | A sensor (Sensor) makes an observation (Observation). | Taken from [7]. |
| 25 | observedProperty | Observation-ObservableProperty | In Spanish, an observation (Observation) observes an observable property (ObservableProperty). | Taken from [7]. |
| 26 | Observes | Sensor-ObservableProperty | In Spanish, a sensor (Sensor) observes an observable property (ObservableProperty). | Taken from [7]. |
| 27 | suffers | Patient-Symptom | In Spanish, a patient suffers from one or more symptoms (Symptom). | Own source. |
| 28 | takesCare | Caregiver-Patient | In Spanish, cuida; a caregiver takes care of one or more patients. | Source: own. |
| 29 | unit | Result-Unit | In Spanish, unidad; a result has a unit of measurement (Unit) as its unit. | Taken from [8]. |
| Symptom | ID | Attribute | Value |
|---|---|---|---|
| Seizure | 1 | DescriptionRecommendation | Keep the patient safe and comforted. |
| 2 | Place something soft under the patient’s head. | ||
| 3 | Remove glasses. | ||
| 4 | Move any heavy or sharp objects out of the way, e.g., chairs or tables. | ||
| 5 | Lay the patient on their side. | ||
| 6 | Call an emergency service if the patient is injured or the seizure lasts more than two minutes. | ||
| Weight loss | 7 | DescriptionRecommendation | Avoid food outside of schedule. |
| 8 | Ensure patient’s dentures are properly fitted. | ||
| 9 | The eating area should be quiet and calm. | ||
| 10 | Serve meals at the same time. | ||
| 11 | The patient should not lose more than 5 kg in weight monthly. |
| ID | Goal | Question | Metric | Rating | Average |
|---|---|---|---|---|---|
| 1 | Check if the ontology meets the surrogate role. | Q1. Were the competency questions defined? | 1. Completeness | 100 | 100 |
| Q2. Were the competency questions answered? | 1. Completeness | 100 | |||
| Q3. Did the ontology reuse other ontologies? | 2. Adaptability | 100 | |||
| 2 | Check whether the ontology meets the ontological commitments role. | Q4. Did the ontology impose a minimum ontological commitment? | 3. Conciseness | * | 75 |
| Q5. Did the ontology impose a maximum ontological commitment? | 3. Conciseness | 50 | |||
| Q6. Are the ontology’s properties consistent with the domain? | 4. Consistency | 100 | |||
| 3 | Check if the ontology meets the intelligent reasoning role. | Q7. Are there contradictory axioms? | 4. Consistency | 100 | |
| Q8. Are there redundant axioms? | 3. Conciseness | 100 | 100 | ||
| 4 | Check if the ontology meets the efficient computing role. | Q9. Did the reasoner introduce modeling errors? | 5. Computational efficiency | 100 | |
| Q10. Did the reasoner execute quickly? | 5. Computational efficiency | 100 | 100 | ||
| 5 | Check if the ontology meets the human expression role. | Q11. Is the documentation consistent with the modeling? | 6. Clarity | 100 | 66.6 |
| Q12. Were the concepts well written? | 6. Clarity | 100 | |||
| Q13. Are there annotations in the ontology that show the definitions of the concepts? | 6. Clarity | 0 |
| ID | Error | Level | Cases | Reason |
|---|---|---|---|---|
| 1 | P07, combining different concepts into the same class. | Minor | 13 | This error occurs because all symptoms are under the same class: symptom. |
| 2 | P08, loss of annotations. | Minor | 102 | If ontologies such as SOSA and QUDT have annotations on their concepts, then the tool does not detect them. On the other hand, OntoCaimer does not present annotations because the concepts used as recommendations and symptoms are very explicit. |
| 3 | P11, missing domain or range in properties. | Important | 5 | Properties that do not have a domain or range belong to the SOSA and QUDT ontologies. Thus, they are not defined by their authors, and it is not necessary to create them. |
| 4 | P13, inverse relationships not explicitly declared. | Minor | 4 | The inverse relationships that are missing belong to the SOSA and QUDT ontologies. Therefore, they are not defined by their authors, and it is not necessary to create them. |
| 5 | P22, use different naming conventions in the ontology. | Minor | Ontology | When reusing two ontologies, different nomenclatures are introduced. For example, SOSA uses CamelCase, and OntoCaimer uses delimiters like ‘_’ to make the symptoms clearer to the reader. |
| ID | Criterion | Subcriterion | Result |
|---|---|---|---|
| 1 | Inconsistency | Evaluates circulation, partitioning, and semantic errors. | To validate inconsistencies, each concept, relationship, subconcept, and instance was reviewed. It was found that there were no errors of any kind. In addition, the Hermit reasoner available in Protégé was used, which helped identify inconsistencies. |
| 2 | Incompleteness | Refers to leaving out of the ontology some existing concepts in the domain and the omission of disjoint knowledge. | Some classes that were reused from other ontologies did not define the range, domain, or inverse function; however, the concepts that were not reused met this criterion, and thus it can be concluded that OntoCaimer is complete. |
| 3 | Redundancy | Grammatical redundancy errors, where some classes or instances have identical definitions. | It was possible to verify that there were no redundancy or incompleteness errors in the different concepts proposed by OntoCaimer. |
| ID | Criterion | Subcriterion | Result |
|---|---|---|---|
| 1 | Consistency | This criterion relates to the conclusions that the ontology can provide; that is, the ontology does not generate contradictory conclusions based on valid definitions. | By examining and evaluating OntoCaimer using different methods, among which its application to automate recommendations stood out, it is possible to affirm that OntoCaimer provided truthful and expected conclusions for the proposed cases. In addition, the content of OntoCaimer was consistent with the domain it represented. Furthermore, the data sources used to build OntoCaimer, like the reused ontologies, are from reliable sources and verified by the scientific community. |
| 2 | Completeness | This criterion considers that definitions are complete and that the ontology contains the concepts it is supposed to contain. | OntoCaimer met this requirement because its concepts and relationships were complete. |
| 3 | Conciseness | The ontology should not contain unnecessary or useless definitions and should not contain explicit or inferred redundancies. | OntoCaimer was built to avoid duplication of information. For example, repeated recommendations were removed. Each of the concepts or relationships proposed in OntoCaimer is necessary, useful, and non-redundant. |
| 4 | Extensibility | This criterion relates to the ease with which knowledge can be added to the ontology without affecting its quality. | Because it has a modular design, OntoCaimer allows for seamless extension. |
| 5 | Sensitivity | This criterion refers to the potential damage to the ontology if small changes are made to a definition. | The information contained in OntoCaimer is simple and appropriate for its domain, due to the fact that it comes from verified sources. Furthermore, its design was modular, so it is not sensitive to damage caused by small changes. |
Disclaimer/Publisher’s Note: The statements, opinions and data contained in all publications are solely those of the individual author(s) and contributor(s) and not of MDPI and/or the editor(s). MDPI and/or the editor(s) disclaim responsibility for any injury to people or property resulting from any ideas, methods, instructions or products referred to in the content. |
© 2025 by the authors. Licensee MDPI, Basel, Switzerland. This article is an open access article distributed under the terms and conditions of the Creative Commons Attribution (CC BY) license (https://creativecommons.org/licenses/by/4.0/).
Share and Cite
Lasso-Arcinegas, L.D.; Pardo-Calvache, C.J.; Callejas-Cuervo, M. OntoCaimer: An Ontology Designed to Support Alzheimer’s Patient Care Systems. Informatics 2025, 12, 103. https://doi.org/10.3390/informatics12040103
Lasso-Arcinegas LD, Pardo-Calvache CJ, Callejas-Cuervo M. OntoCaimer: An Ontology Designed to Support Alzheimer’s Patient Care Systems. Informatics. 2025; 12(4):103. https://doi.org/10.3390/informatics12040103
Chicago/Turabian StyleLasso-Arcinegas, Laura Daniela, César Jesús Pardo-Calvache, and Mauro Callejas-Cuervo. 2025. "OntoCaimer: An Ontology Designed to Support Alzheimer’s Patient Care Systems" Informatics 12, no. 4: 103. https://doi.org/10.3390/informatics12040103
APA StyleLasso-Arcinegas, L. D., Pardo-Calvache, C. J., & Callejas-Cuervo, M. (2025). OntoCaimer: An Ontology Designed to Support Alzheimer’s Patient Care Systems. Informatics, 12(4), 103. https://doi.org/10.3390/informatics12040103

