Utilizing LSTM-GRU for IOT-Based Water Level Prediction Using Multi-Variable Rainfall Time Series Data
Abstract
1. Introduction
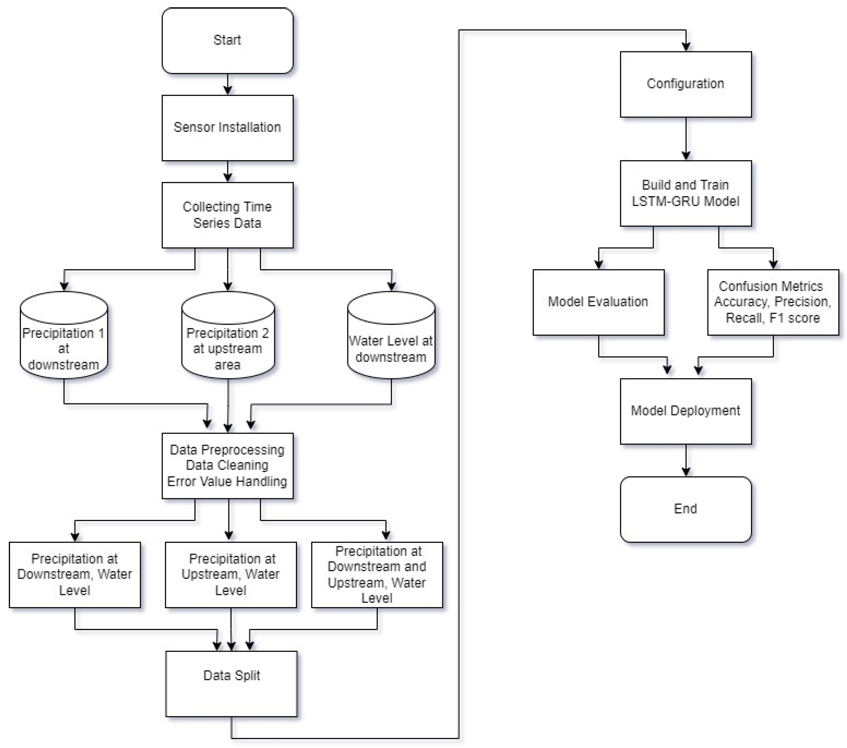
2. Materials and Methods
2.1. Study Area
2.2. Data Collection
2.3. Training and Testing Data
2.4. LSTM Model Development
- Input gate:
- 2.
- Forget gate:
- 3.
- Candidate gate:
- 4.
- Cell state update:
- 5.
- Output gate:
- 6.
- Hidden state:
2.5. GRU Model Development
- Reset gate:
- : Reset gate, which controls how much information the previous hidden state, , contains that will be forgotten.
- : A sigmoid activation function that maps input to a range between 0 and 1.
- : The weight matrix used to multiply input data, , in the reset gate.
- : Hidden state from the previous timestep.
- : Input vector at timestep .
- : Bias vectors are added in the reset gate.
- 2.
- Update gate:
- : Update gate, which controls how much information from the previous hidden state, , will be taken to the current hidden state ().
- : Bias vectors are added in the update gate.
- 3.
- Candidate activation:
- : Candidate activation, where new information is generated for the current hidden state.
- : The weight matrix used to multiply candidate activation, , in the reset gate.
- : Hidden state from the current timestep.
- : Bias vectors are added in candidate activation.
- 4.
- Cell state update:
- : Current hidden state, which is a combination of the previous hidden state, , and the candidate activation, , which is controlled by the update gate, .
2.6. Performance of Model Evaluation
- 1.
- 2.
- 3.
- 4.
- Mean Absolute Percentage Error (MAPE)
- : Value of the data for period t.
- : Prediction for period t.
- : Number of data points.
- 2.
- Mean Squared Error (MSE)
- : Actual water level.
- : Predicted water level.
- : Number of data points.
- 3.
- Root Mean Squared Error (RMSE)
- 4.
- Mean Absolute Deviation (MAD)
- : Actual water level.
- : Predicted water level.
- : Number of data points.
- 5.
- Mean Absolute Error (MAE)
- : Predicted water level.
- : Actual water level.
- : Number of data points.
- 6.
- Nash–Sutcliffe Efficiency (NSE)
- : Predicted value.
- : Means of actual value.
- : Number of data points.
- 7.
- Coefficient of Determination ()
- : Predicted value.
- : Means of actual value.
- : Number of data points.
3. Results
3.1. Training and Validation Results
3.2. Performance Model Evaluation Using Confusion Matrix
4. Discussion
- Data quality and availability. The accuracy of the model predictions is contingent on the quality and completeness of the input data. In this study, the data used for training and validation were limited to historical rainfall and water level records. Missing or noisy data can impact model performance, and additional data sources, such as soil moisture or upstream hydrological variables, could potentially improve the results.
- Model complexity. The study explored LSTM, GRU, and LSTM-GRU hybrid models, but other architectures or more complex hybrid models were not considered. The choice of model complexity can affect performance, and further research could investigate the effects of incorporating additional layers or alternative architectures.
- Overfitting risk. As noted, adding more input variables can lead to overfitting, particularly with complex models, such as LSTM. While we have taken steps to mitigate overfitting, the risk remains, and future work should explore advanced regularization techniques or more robust cross-validation methods to address this issue.
- Generalizability. The findings from this study were based on data from Semarang and may not be directly applicable to other regions with different climatic conditions or hydrological characteristics. Future research should test the models in different geographic locations to assess their generalizability and robustness under varied conditions.
- Computational resources. Training and optimizing hybrid models can be computationally intensive. This study utilized available computational resources, but limitations in processing power could restrict the experimentation with larger or more complex models.
5. Conclusions
Author Contributions
Funding
Institutional Review Board Statement
Informed Consent Statement
Data Availability Statement
Acknowledgments
Conflicts of Interest
References
- Cheng, Y.; Sang, Y.; Wang, Z.; Guo, Y.; Tang, Y. Effects of Rainfall and Underlying Surface on Flood Recession—The Upper Huaihe River Basin Case. Int. J. Disaster Risk Sci. 2021, 12, 111–120. [Google Scholar] [CrossRef]
- Acreman, M.; Holden, J. How Wetlands Affect Floods. Wetlands 2013, 33, 773–786. [Google Scholar] [CrossRef]
- Hong, Y.-S.T.; White, P.A. Hydrological modeling using a dynamic neuro-fuzzy system with on-line and local learning algorithm. Adv. Water Resour. 2009, 32, 110–119. [Google Scholar] [CrossRef]
- Nguyen, P.K.-T.; Chua, L.H.-C.; Talei, A.; Chai, Q.H. Water level forecasting using neuro-fuzzy models with local learning. Neural Comput. Appl. 2018, 30, 1877–1887. [Google Scholar] [CrossRef]
- Khullar, S.; Singh, N. Water quality assessment of a river using deep learning Bi-LSTM methodology: Forecasting and validation. Environ. Sci. Pollut. Res. 2022, 29, 12875–12889. [Google Scholar] [CrossRef]
- Du, N.; Liang, X.; Wang, C.; Jia, L. Multi-station Joint Long-term Water Level Prediction Model of Hongze Lake Based on RF-Informer. In Proceedings of the 2022 3rd International Conference on Information Science, Parallel and Distributed Systems (ISPDS), Guangzhou, China, 22–24 July 2022; IEEE: Piscataway, NJ, USA, 2022; pp. 25–30. [Google Scholar] [CrossRef]
- Dong, L.; Zhang, J. Predicting polycyclic aromatic hydrocarbons in surface water by a multiscale feature extraction-based deep learning approach. Sci. Total Environ. 2021, 799, 149509. [Google Scholar] [CrossRef]
- Sampurno, J.; Ardianto, R.; Hanert, E. Integrated machine learning and GIS-based bathtub models to assess the future flood risk in the Kapuas River Delta, Indonesia. J. Hydroinform. 2023, 25, 113–125. [Google Scholar] [CrossRef]
- Kurniawan, K.; Sampurno, J.; Adriat, R.; Ardianto, R.; Kushadiwijayanto, A.A. Deep-Learning-Based LSTM Model for Predicting a Tidal River’s Water Levels: A Case Study of the Kapuas Kecil River, Indonesia. In Proceedings of the International Conference on Data Science and Artificial Intelligence, Bangkok, Thailand, 27–29 November 2023; pp. 103–110. [Google Scholar] [CrossRef]
- Le, X.-H.; Jung, S.; Yeon, M.; Lee, G. River Water Level Prediction Based on Deep Learning: Case Study on the Geum River, South Korea. In Proceedings of the 3rd International Conference on Sustainability in Civil Engineering: ICSCE 2020, Hanoi, Vietnam, 26–27 November 2021; pp. 319–325. [Google Scholar] [CrossRef]
- Obeta, S.; Grisan, E.; Kalu, C.V. A Comparative Study of Long Short-Term Memory and Gated Recurrent Unit. SSRN Electron. J. 2023. [Google Scholar] [CrossRef]
- Petneházi, G. Recurrent Neural Networks for Time Series Forecasting. arXiv 2019, arXiv:1901.00069. [Google Scholar] [CrossRef]
- Fawaz, H.I.; Forestier, G.; Weber, J.; Idoumghar, L.; Muller, P.-A. Deep learning for time series classification: A review. Data Min. Knowl. Discov. 2019, 33, 917–963. [Google Scholar] [CrossRef]
- Liu, Y.; Yang, Y.; Chin, R.J.; Wang, C.; Wang, C. Long Short-Term Memory (LSTM) Based Model for Flood Forecasting in Xiangjiang River. KSCE J. Civ. Eng. 2023, 27, 5030–5040. [Google Scholar] [CrossRef]
- Le, X.-H.; Ho, H.V.; Lee, G.; Jung, S. Application of Long Short-Term Memory (LSTM) Neural Network for Flood Forecasting. Water 2019, 11, 1387. [Google Scholar] [CrossRef]
- Renteria-Mena, J.B.; Plaza, D.; Giraldo, E. Multivariate Hydrological Modeling Based on Long Short-Term Memory Networks for Water Level Forecasting. Information 2024, 15, 358. [Google Scholar] [CrossRef]
- Tabrizi, S.E.; Xiao, K.; Thé, J.V.G.; Saad, M.; Farghaly, H.; Yang, S.X.; Gharabaghi, B. Hourly Road pavement surface temperature forecasting using deep learning models. J. Hydrol. 2021, 603, 126877. [Google Scholar] [CrossRef]
- Li, J.; Yuan, X. Daily Streamflow Forecasts Based on Cascade Long Short-Term Memory (LSTM) Model over the Yangtze River Basin. Water 2023, 15, 1019. [Google Scholar] [CrossRef]
- Zou, Y.; Wang, J.; Lei, P.; Li, Y. A novel multi-step ahead forecasting model for flood based on time residual LSTM. J. Hydrol. 2023, 620, 129521. [Google Scholar] [CrossRef]
- Jia, P.; Cao, N.; Yang, S. Real-time hourly ozone prediction system for Yangtze River Delta area using attention based on a sequence to sequence model. Atmos. Env. 2021, 244, 117917. [Google Scholar] [CrossRef]
- Moishin, M.; Deo, R.C.; Prasad, R.; Raj, N.; Abdulla, S. Designing Deep-Based Learning Flood Forecast Model With ConvLSTM Hybrid Algorithm. IEEE Access 2021, 9, 50982–50993. [Google Scholar] [CrossRef]
- Zhang, Y.; Gu, Z.; Thé, J.V.G.; Yang, S.X.; Gharabaghi, B. The Discharge Forecasting of Multiple Monitoring Station for Humber River by Hybrid LSTM Models. Water 2022, 14, 1794. [Google Scholar] [CrossRef]
- Ding, Y.; Zhu, Y.; Feng, J.; Zhang, P.; Cheng, Z. Interpretable spatio-temporal attention LSTM model for flood forecasting. Neurocomputing 2020, 403, 348–359. [Google Scholar] [CrossRef]
- Casolaro, A.; Capone, V.; Iannuzzo, G.; Camastra, F. Deep Learning for Time Series Forecasting: Advances and Open Problems. Information 2023, 14, 598. [Google Scholar] [CrossRef]
- Li, X.; Ma, X.; Xiao, F.; Xiao, C.; Wang, F.; Zhang, S. Time-series production forecasting method based on the integration of Bidirectional Gated Recurrent Unit (Bi-GRU) network and Sparrow Search Algorithm (SSA). J. Pet. Sci. Eng. 2022, 208, 109309. [Google Scholar] [CrossRef]
- Radite Putra, R.B.; Hendry, H. Multivariate Time Series Forecasting pada Penjualan Barang Retail dengan Recurrent Neural Network. INOVTEK Polbeng-Seri Inform. 2022, 7, 71. [Google Scholar] [CrossRef]
- Shewalkar, A.; Nyavanandi, D.; Ludwig, S.A. Performance Evaluation of Deep Neural Networks Applied to Speech Recognition: RNN, LSTM and GRU. J. Artif. Intell. Soft Comput. Res. 2019, 9, 235–245. [Google Scholar] [CrossRef]
- Aswad, F.M.; Kareem, A.N.; Khudhur, A.M.; Khalaf, B.A.; Mostafa, S.A. Tree-based machine learning algorithms in the Internet of Things environment for multivariate flood status prediction. J. Intell. Syst. 2021, 31, 1–14. [Google Scholar] [CrossRef]
- Halim, M.; Wook, M.; Hasbullah, N.; Razali, N.; Hamid, H. Comparative Assessment of Data Mining Techniques for Flash Flood Prediction. Int. J. Adv. Soft Comput. Its Appl. 2022, 14, 126–145. [Google Scholar] [CrossRef]
- Li, N.; Sheng, H.; Wang, P.; Jia, Y.; Yang, Z.; Jin, Z. Modeling Categorized Truck Arrivals at Ports: Big Data for Traffic Prediction. IEEE Trans. Intell. Transp. Syst. 2023, 24, 2772–2788. [Google Scholar] [CrossRef]
- Shu, W.; Cai, K.; Xiong, N.N. A Short-Term Traffic Flow Prediction Model Based on an Improved Gate Recurrent Unit Neural Network. IEEE Trans. Intell. Transp. Syst. 2022, 23, 16654–16665. [Google Scholar] [CrossRef]
- Wojtkiewicz, J.; Hosseini, M.; Gottumukkala, R.; Chambers, T.L. Hour-Ahead Solar Irradiance Forecasting Using Multivariate Gated Recurrent Units. Energies 2019, 12, 4055. [Google Scholar] [CrossRef]
- Jin, X.-B.; Yu, X.-H.; Wang, X.-Y.; Bai, Y.-T.; Su, T.-L.; Kong, J.-L. Deep Learning Predictor for Sustainable Precision Agriculture Based on Internet of Things System. Sustainability 2020, 12, 1433. [Google Scholar] [CrossRef]
- Alharbi, F.R.; Csala, D. Short-Term Wind Speed and Temperature Forecasting Model Based on Gated Recurrent Unit Neural Networks. In Proceedings of the 2021 3rd Global Power, Energy and Communication Conference (GPECOM), Antalya, Turkey, 5–8 October 2021; IEEE: Piscataway, NJ, USA, 2021; pp. 142–147. [Google Scholar] [CrossRef]
- Zang, J.; Ye, S.; Xu, Z.; Wang, J.; Liu, W.; Bai, Y.; Yong, C.; Zou, X.; Zhang, W. Prediction Model of Carbon Dioxide Concentration in Pig House Based on Deep Learning. Atmosphere 2022, 13, 1130. [Google Scholar] [CrossRef]
- Yildirim, A.; Bilgili, M.; Ozbek, A. One-hour-ahead solar radiation forecasting by MLP, LSTM, and ANFIS approaches. Meteorol. Atmos. Phys. 2023, 135, 10. [Google Scholar] [CrossRef]
- Zhou, S.; Guo, S.; Du, B.; Huang, S.; Guo, J. A Hybrid Framework for Multivariate Time Series Forecasting of Daily Urban Water Demand Using Attention-Based Convolutional Neural Network and Long Short-Term Memory Network. Sustainability 2022, 14, 11086. [Google Scholar] [CrossRef]
- Zhang, Y.; Zhou, Z.; Van Griensven Thé, J.; Yang, S.X.; Gharabaghi, B. Flood Forecasting Using Hybrid LSTM and GRU Models with Lag Time Preprocessing. Water 2023, 15, 3982. [Google Scholar] [CrossRef]
- Di Nunno, F.; Zhu, S.; Ptak, M.; Sojka, M.; Granata, F. A stacked machine learning model for multi-step ahead prediction of lake surface water temperature. Sci. Total Environ. 2023, 890, 164323. [Google Scholar] [CrossRef]
- Granata, F.; Zhu, S.; Di Nunno, F. Dissolved oxygen forecasting in the Mississippi River: Advanced ensemble machine learning models. Environ. Sci. Adv. 2024. [Google Scholar] [CrossRef]
- Sorkun, M.C.; Durmaz İncel, Ö.; Paoli, C. Time series forecasting on multivariate solar radiation data using deep learning (LSTM). Turk. J. Electr. Eng. Comput. Sci. 2020, 28, 211–223. [Google Scholar] [CrossRef]
- Li, P.; Wu, M.; Zhang, Y.; Xia, J.; Wang, Q. MuLDOM: Forecasting Multivariate Anomalies on Edge Devices in IIoT Using Multibranch LSTM and Differential Overfitting Mitigation Model. IEEE Internet Things J. 2024, in press. [Google Scholar] [CrossRef]
- Liu, F.; Cai, M.; Wang, L.; Lu, Y. An Ensemble Model Based on Adaptive Noise Reducer and Over-Fitting Prevention LSTM for Multivariate Time Series Forecasting. IEEE Access 2019, 7, 26102–26115. [Google Scholar] [CrossRef]




| Category | Minimum | Maximum | Average |
|---|---|---|---|
| Upstream water levels (cm) | 57 | 203 | 83 |
| Downstream water levels (cm) | 89 | 299 | 115 |
| Upstream rainfall intensity (mm) | 0 | 46 | 4.8 |
| Downstream rainfall intensity (cm) | 0 | 42 | 6.2 |
| Scenario | Model | Detail of Input Variables | Details of Target Variable |
|---|---|---|---|
| Scenario 1 (S1) | LSTM | Downstream rainfall | Downstream water level |
| Scenario 2 (S2) | GRU | Downstream rainfall | Downstream water level |
| Scenario 3 (S3) | LSTM-GRU | Downstream rainfall | Downstream water level |
| Scenario 4 (S4) | LSTM | Downstream rainfall, upstream rainfall | Downstream water level |
| Scenario 5 (S5) | GRU | Downstream rainfall, upstream rainfall | Downstream water level |
| Scenario 6 (S6) | LSTM-GRU | Downstream rainfall, upstream rainfall | Downstream water level |
| Scenario | Train MAPE (%) | Train MSE (cm) | Train RMSE (cm) | Train MAD (cm) | Train MAE (cm) | Train NSE | Train R2 | Val. MAPE (%) | Val. MSE (cm) | Val. RMSE (cm) | Val. MAD (cm) | Val. MAE (cm) | Val. NSE | Val. R2 |
|---|---|---|---|---|---|---|---|---|---|---|---|---|---|---|
| S1 | 4.12 | 12.86 | 5.73 | 4.67 | 4.67 | 0.45 | 0.5 | 5.18 | 33.94 | 5.82 | 4.75 | 4.75 | 0.4 | 0.45 |
| S2 | 1.43 | 11.5 | 3.39 | 2.57 | 2.57 | 0.72 | 0.75 | 1.29 | 11.93 | 3.45 | 2.63 | 2.63 | 0.7 | 0.72 |
| S3 | 2.29 | 5.44 | 5.04 | 3.34 | 3.34 | 0.6 | 0.63 | 2.21 | 27.36 | 5.23 | 3.56 | 3.56 | 0.58 | 0.61 |
| S4 | 4.9 | 8.79 | 2.96 | 1.79 | 1.79 | 0.85 | 0.87 | 5.9 | 8.19 | 2.86 | 1.71 | 1.71 | 0.83 | 0.84 |
| S5 | 8 | 2.71 | 1.85 | 1.09 | 1.09 | 0.9 | 0.92 | 10.2 | 2.33 | 1.52 | 0.96 | 0.96 | 0.89 | 0.91 |
| S6 | 5.2 | 1.42 | 1.19 | 0.88 | 0.88 | 0.93 | 0.94 | 6.19 | 1.31 | 1.15 | 0.82 | 0.82 | 0.92 | 0.93 |
| Scenario | Accuracy | Precision | Recall | F1-Score |
|---|---|---|---|---|
| S1 | 0.879 | 0.868 | 0.865 | 0.866 |
| S2 | 0.872 | 0.864 | 0.857 | 0.86 |
| S3 | 0.833 | 0.82 | 0.817 | 0.818 |
| S4 | 0.855 | 0.841 | 0.837 | 0.839 |
| S5 | 0.922 | 0.915 | 0.919 | 0.917 |
| S6 | 0.925 | 0.918 | 0.922 | 0.92 |
Disclaimer/Publisher’s Note: The statements, opinions and data contained in all publications are solely those of the individual author(s) and contributor(s) and not of MDPI and/or the editor(s). MDPI and/or the editor(s) disclaim responsibility for any injury to people or property resulting from any ideas, methods, instructions or products referred to in the content. |
© 2024 by the authors. Licensee MDPI, Basel, Switzerland. This article is an open access article distributed under the terms and conditions of the Creative Commons Attribution (CC BY) license (https://creativecommons.org/licenses/by/4.0/).
Share and Cite
Widiasari, I.R.; Efendi, R. Utilizing LSTM-GRU for IOT-Based Water Level Prediction Using Multi-Variable Rainfall Time Series Data. Informatics 2024, 11, 73. https://doi.org/10.3390/informatics11040073
Widiasari IR, Efendi R. Utilizing LSTM-GRU for IOT-Based Water Level Prediction Using Multi-Variable Rainfall Time Series Data. Informatics. 2024; 11(4):73. https://doi.org/10.3390/informatics11040073
Chicago/Turabian StyleWidiasari, Indrastanti Ratna, and Rissal Efendi. 2024. "Utilizing LSTM-GRU for IOT-Based Water Level Prediction Using Multi-Variable Rainfall Time Series Data" Informatics 11, no. 4: 73. https://doi.org/10.3390/informatics11040073
APA StyleWidiasari, I. R., & Efendi, R. (2024). Utilizing LSTM-GRU for IOT-Based Water Level Prediction Using Multi-Variable Rainfall Time Series Data. Informatics, 11(4), 73. https://doi.org/10.3390/informatics11040073

