Next Article in Journal
Corporate Governance in Brazil and Opportunistic Behavior in the Use of Insider Information
Previous Article in Journal
The Relationship Between Psychological Factors and Retirement Financial Plan and Its Gender Difference
 
 
Font Type:
Arial Georgia Verdana
Font Size:
Aa Aa Aa
Line Spacing:
Column Width:
Background:
Article

From Risk to Returns: An Analysis of Asset Quality, Financial Ratios, and Market Valuation in Indian Banks

1
College of Commerce & Business Administration, Dhofar University, Salalah 211, Oman
2
Department of Economics & Entrepreneurship, GITAM University, Visakhapatnam 530045, India
*
Author to whom correspondence should be addressed.
Risks 2026, 14(1), 16; https://doi.org/10.3390/risks14010016
Submission received: 31 October 2025 / Revised: 19 December 2025 / Accepted: 30 December 2025 / Published: 13 January 2026

Abstract

This study investigates the interplay between asset quality, financial ratios, and market valuation in Indian commercial banks over a twelve-year period (2014–2025). Using a hybrid approach combining Structural Equation Modeling, correlation analysis, and trend evaluation, the research examines whether Non-Performing Assets (NPAs) influence market capitalization directly or through Return on Equity (ROE) as an intermediary. The findings reveal that NPAs exert a significant negative impact on both ROE and market value, while Net Interest Margin (NIM) emerges as a strong positive determinant of valuation. Conversely, Capital Adequacy Ratio (CAR), though vital for regulatory compliance, shows no direct effect on market prices. Mediation analysis challenges conventional assumptions, indicating that profitability alone does not fully explain valuation dynamics. These insights underscore the need for integrated strategies addressing asset quality and operational efficiency, offering practical implications for policymakers, investors, and bank management in strengthening resilience and optimizing shareholder value.

1. Introduction

The Indian banking sector stands at a critical juncture, shaped by a decade of transformative reforms, technological advancements, and evolving regulatory frameworks. While these developments have strengthened operational resilience and broadened financial inclusion, they have also exposed structural vulnerabilities that continue to challenge the sector’s stability. Among these, the persistent issue of deteriorating asset quality—manifested through rising Non-Performing Assets (NPAs)—remains a formidable obstacle to sustainable growth. NPAs erode profitability, constrain credit expansion, and undermine investor confidence, creating ripple effects across the financial system (Acharya and Naqvi 2012; Ranjan and Dhal 2003). Despite concerted efforts by regulators and policymakers, including the implementation of the Insolvency and Bankruptcy Code (IBC) and the Reserve Bank of India’s Prudential Framework for Resolution of Stressed Assets, the problem persists, raising fundamental questions about the effectiveness of existing strategies and their implications for market valuation.
The motivation for this study stems from the growing disconnect between traditional performance metrics and market realities in the Indian banking industry. Conventional wisdom suggests that profitability indicators such as Return on Equity (ROE) serve as primary drivers of shareholder value and market capitalization (Ferrouhi 2018). However, recent trends indicate that this relationship may not be as straightforward as previously assumed. Banks with robust ROE figures have not always translated these gains into proportional market valuation, while others with moderate profitability have witnessed significant investor interest. This paradox invites a deeper exploration of the underlying factors influencing market perception and valuation beyond profitability alone. Specifically, the role of asset quality and complementary financial ratios—such as Capital Adequacy Ratio (CAR) and Net Interest Margin (NIM)—in shaping both operational performance and investor sentiment warrants systematic investigation (Berger and Bouwman 2013).
The central problem addressed in this research is the lack of clarity regarding the pathways through which asset quality impacts market valuation. The existing literature has extensively documented the adverse effects of NPAs on profitability, yet it often assumes a linear progression wherein improved ROE automatically enhances market value. This assumption overlooks the possibility of direct linkages between asset quality and valuation, as well as the moderating influence of other financial indicators. In an era marked by heightened regulatory scrutiny, digital transformation, and shifting investor priorities, understanding these dynamics is not merely an academic exercise but a practical imperative for stakeholders seeking to optimize performance and mitigate systemic risk.
Against this backdrop, the primary objective of this study is to examine the interrelationship between asset quality, profitability, and market valuation in Indian commercial banks over a twelve-year period (2014–2025). The research seeks to determine whether NPAs influence market capitalization directly or primarily through ROE as an intermediary variable. Secondary objectives include assessing the impact of CAR and NIM on both profitability and valuation, comparing performance trends across Public and Private Sector Banks, and evaluating the role of regulatory interventions in reshaping these relationships. These objectives are pursued through a robust methodological framework encompassing Structural Equation Modeling, correlation analysis, and trend evaluation, supplemented by contextual interpretation of policy developments and strategic responses within the industry.
The justification for this inquiry lies in its potential to bridge critical gaps in the existing body of knowledge and inform evidence-based decision-making. While prior studies have illuminated the significance of asset quality and profitability in isolation, few have explored their combined effect on market valuation within the Indian context, particularly in light of recent regulatory and technological shifts. Furthermore, the findings hold practical relevance for multiple stakeholders. For policymakers, they offer guidance on designing targeted interventions that strengthen asset quality without imposing disproportionate compliance burdens. For investors, they provide a nuanced understanding of valuation drivers beyond headline profitability metrics, enabling more informed portfolio strategies. For bank management, they highlight actionable levers—such as margin optimization and capital adequacy—that can enhance resilience and shareholder value in an increasingly competitive environment.
The contribution of this study is threefold. First, it advances theoretical discourse by challenging the conventional assumption that ROE serves as the sole conduit between operational performance and market valuation. Second, it introduces a dual analytical lens that incorporates asset quality and financial ratios, thereby offering a more holistic perspective on banking performance. Third, it delivers practical insights that can inform strategic decision-making at both institutional and policy levels, fostering a more resilient and transparent financial ecosystem.
The remainder of this paper is organized as follows. The next section, Section 2, delineates the research objectives, providing a conceptual foundation for the analysis. This is followed by Section 3, with a comprehensive review of the relevant literature, synthesizing global and local perspectives on asset quality, profitability, and valuation. In Section 4, the research framework and hypothesis are developed, based on literature review. The subsequent Section 5 outlines the methodological framework, detailing the data sources, variables, and analytical techniques employed. Empirical findings are then presented and discussed in Section 6, highlighting key trends, correlations, and causal relationships. The paper concludes in Section 7, with concluding remarks, limitations, policy recommendations and strategic implications, underscoring the practical relevance of the study and identifying avenues for future research.
In sum, this research endeavors to unravel the complex interplay between risk and returns in the Indian banking sector, offering insights that transcend traditional performance metrics and align with the evolving contours of financial stability and market dynamics. By situating asset quality at the heart of this discourse and examining its multifaceted impact on profitability and valuation, the study contributes to a deeper understanding of the forces shaping the trajectory of Indian banking in the twenty-first century.

2. Problem Statement and Research Objectives

The Indian banking industry faces persistent challenges related to asset quality, particularly the rise of Non-Performing Assets (NPAs), which have eroded profitability and investor confidence. While prior studies acknowledge the adverse impact of NPAs on financial performance, they often assume a linear relationship wherein improved profitability automatically enhances market valuation. Recent trends, however, reveal a disconnect between traditional metrics such as Return on Equity (ROE) and market capitalization, suggesting that valuation dynamics may involve additional factors. In India’s unique banking environment—shaped by regulatory interventions, government policies, and sector-specific credit risks—understanding these multidimensional relationships is critical for stakeholders seeking to optimize performance and mitigate systemic risk.
Against this backdrop, the present study aims to examine the interplay between asset quality, profitability, and market valuation in Indian commercial banks over a twelve-year period (2014–2025), using analytical techniques such as Structural Equation Modeling (SEM) and mediation analysis. Specifically, the research pursues the following objectives:
Primary Objective:
  • To investigate the impact of asset quality, measured primarily through NPAs, on Return on Equity (ROE) and market capitalization in Indian commercial banks.
Secondary Objectives:
  • To analyze the statistical relationship between NPAs, asset quality ratios (including Capital Adequacy Ratio and Net Interest Margin), and ROE over the period 2014–2025.
  • To evaluate the direct and indirect effects of NPAs and key financial ratios on market capitalization using mediation analysis.
  • To compare NPAs and other key ratios between Public and Private Sector Banks, highlighting sectoral differences and performance trends.

3. Literature Review

The relationship between asset quality, financial ratios, and bank profitability has long been a focal point in banking research. Ranjan and Dhal (2003) were among the earliest scholars to empirically demonstrate how non-performing assets (NPAs) undermine bank performance, particularly in India’s Public Sector Banks. Their findings laid a foundation for understanding how deteriorating asset quality restricts credit growth and weakens profitability. Globally, Berger and Bouwman (2013) emphasized the role of capital adequacy and return on equity (ROE) in enhancing bank performance and market valuation, especially during financial crises. Their work emphasizes the importance of strong financial ratios in maintaining investor confidence and operational resilience.
Acharya and Naqvi (2012), along with Diamond and Rajan (2001), offer important theoretical insights into how liquidity risk tends to follow a cyclical pattern, influencing how banks behave, especially when financial fragility leads to a decline in asset quality. In the Indian banking landscape, several studies have explored the impact of Non-Performing Assets (NPAs). For instance, Jain (2021), Patel and Shah (2023), and Kalpana and Padmavathi (2020) examine how NPAs affect the profitability of both Public and Private Sector Banks. Meanwhile, Rao and Patel (2015) and Sudha and Mangai (2020) delve into the underlying causes of NPAs and the strategies banks use to manage them.
From a broader financial perspective, Cornett et al. (2011), DeYoung and Jang (2016), and Distinguin et al. (2013) examine liquidity risk management and regulatory capital, linking these financial ratios to credit supply and financial stability. Adeabah et al. (2023) introduce reputational risk as an emerging concern, suggesting its indirect influence on market valuation and profitability. Prasanth et al. (2020) identify macroeconomic and operational factors affecting loan performance, reinforcing the importance of asset quality in overall bank health. Agarwal (2025) analyzes the impact of recent regulatory changes, especially Basel III, on banking stability and performance. The paper highlights the increased monitoring costs coupled with reduced growth of credit, while appreciating improved risk management and resilience. The paper suggests balanced and more adaptive regulations for sustained banking growth.
Recent scholarships continue to deepen the understanding of asset quality and its implications for banking performance. Studies by Adithya and Sushma (2019), Renuka and Divya (2023), and Ghaloth (2019) consistently highlight the adverse impact of Non-Performing Assets (NPAs) on profitability, noting sectoral variations in intensity. Satyanarayana and Krishna (2016) and Kandpal (2020) provide structural analyses of the persistent rise in NPAs, while Ahmed (2020) examines targeted strategies adopted by Public Sector Banks to curb and manage bad loans. Complementing these perspectives, Mukherjee and Phirangi (2020) and Pani (2022) propose actionable recommendations at both institutional and policy levels to strengthen asset quality management.
Parallel to this discourse, Return on Equity (ROE) has emerged as a critical metric for evaluating profitability and market valuation in the banking industry. Chidananda et al. (2024) demonstrate ROE’s sensitivity to financial ratios such as Price-to-Earnings and Net Profit Margin, reinforcing its role in assessing fiscal strength. Sinițîn and Socol (2020) establish a positive correlation between ROE and macroeconomic indicators across European banks, underscoring its global relevance. Pennacchi and Santos (2018) argue that ROE offers superior explanatory power for stock market valuation compared to Earnings Per Share (EPS), positioning it as a strategic indicator for investors. Furthermore, research on financial crises reveals ROE’s dual function as both a performance and risk measure, cautioning against unadjusted interpretations. Ferrouhi (2018) synthesizes these insights, framing ROE as central to shareholder value creation and long-term profitability. Collectively, these studies affirm ROE’s significance in guiding strategic decisions and investor assessments.
Building on these foundations, contemporary contributions introduce new dimensions to the debate. Ashwath and Sachindra (2025) emphasize the interplay between capital adequacy and asset quality in shaping Public Sector Bank performance, reinforcing regulatory imperatives. Rizvi and Singh (2025) offer comparative insights into asset quality through Net NPA ratios, highlighting structural shifts following bank mergers. Chaudhury (2025) presents a case study on the State Bank of India, directly linking asset quality to profitability metrics, while Kumar and Rastogi (2025) empirically validate the detrimental effect of NPAs across Public and Private banks. Thakur (2025) and Koley (2025) broaden the discussion by exploring risk management strategies and governance-driven variations in NPA trends. Ahmad et al. (2025) examine the mitigating role of strong capital buffers against asset quality shocks, while Yoganandham (2025) introduces a forward-looking perspective by integrating policy reforms and AI-driven risk management into financial stability frameworks. These contributions not only corroborate earlier findings but also expand the analytical lens to include technological innovation, post-merger dynamics, and evolving regulatory landscapes.
In sum, the literature reflects a multidimensional approach to understanding asset quality, financial ratios, and market valuation in Indian banking. By bridging traditional metrics with emerging paradigms, these studies provide a robust foundation for future research and policy formulation aimed at enhancing resilience and sustainable growth in the sector.
This study builds on existing research by analyzing the performance of Indian commercial banks over a 12-year period. While prior studies have largely focused on the impact of asset quality on profitability, typically measured by Return on Equity (ROE), this paper advances the discussion by examining whether ROE also influences market valuation. Specifically, it investigates how asset quality indicators, Net Non-Performing Assets (NPAs), and key financial ratios, including the Capital Adequacy Ratio (CAR) and Net Interest Margin (NIM), affect both profitability and market capitalization.
The central question addressed is whether asset quality directly impacts market value or whether its influence, along with other financial ratios, operates primarily through ROE. By integrating global theoretical frameworks with localized empirical evidence, this research offers a nuanced understanding of performance drivers within the Indian banking sector. The analysis spans the period from 2014 to 2025, incorporating major regulatory and policy interventions such as the Insolvency and Bankruptcy Code (IBC) and the Reserve Bank of India’s Prudential Framework, which have significantly shaped asset quality and financial stability.

4. Research Framework and Hypothesis

Building on the insights from the literature review, this study proposes a research framework that captures the relationships among asset quality, financial ratios, profitability, and market valuation in Indian commercial banks. The framework integrates regulatory influences and sectoral differences to provide a comprehensive view of performance drivers. The hypotheses derived from this framework guide the empirical analysis:
H1: 
Net Non-Performing Assets (NPAs) have a significant negative effect on Return on Equity (ROE) in Indian commercial banks.
H2: 
Financial indicators—Net NPA, Capital Adequacy Ratio (CAR), and Net Interest Margin (NIM) influence the market value of bank shares indirectly through profitability (ROE), rather than exerting a direct effect.
H3: 
Private Sector Banks exhibit significantly higher operational efficiency compared to Public Sector Banks.

5. Methodology

5.1. Data Collection

This study examines financial data spanning twelve fiscal years, from 2013–14 to 2024–25. As of the data collection date (15 August 2025), there were 41 listed commercial banks in India with an aggregate market capitalization of approximately USD602 billion. Given that a significant proportion of these institutions are relatively small, the analysis focuses on the ten largest banks ranked by sales during the most recently concluded financial year (2024–25). Our aim is to give equal representation to Public Sector and Private Sector Banks. Hence, the sample comprises five Public Sector Banks and five Private Sector Banks, selected based on their sales performance. Financial data for this study was obtained from the official financial statements of the respective banks, consolidated and accessed via the platform www.screener.in.
The selected ten banks collectively account for 84.9% of the total market capitalization of all listed banks and 76.8% of aggregate sales (with Public Sector Banks contributing 43.3% and Private Sector Banks 33.5%). This concentration underscores the representativeness of the sample in capturing the dynamics of the Indian banking industry. The list of shortlisted banks is presented in Table 1.

5.2. Variables

We use the following variables in our study. A brief definition of each variable is also given. Prior studies have employed similar variables to assess banking performance (Chidananda et al. 2024; Sinițîn and Socol 2020; Pennacchi and Santos 2018).

5.2.1. Dependent Variables

Return on Equity (ROE): is a ratio used to evaluate the return generated on shareholders’ equity (Chidananda et al. 2024; Pennacchi and Santos 2018; Sinițîn and Socol 2020; Ferrouhi 2018). ROE is an indicator of how efficiently a bank is utilizing its equity base to generate returns to shareholders. A higher ROE suggests better financial performance and efficient capital utilization, making it a critical measure for investors and regulators.
In banking, ROE is preferred over ROCE (Return on Capital Employed) because banks operate primarily with borrowed funds (deposits), and their capital structure is heavily leveraged. ROCE includes both equity and debt, which is less meaningful in banking where debt is not a discretionary source of capital but a core part of operations. ROE focuses solely on the returns generated for shareholders, aligning better with the nature of banking businesses and regulatory capital requirements. Furthermore, as we are more interested in the shareholder value, we employ ROE and not ROA.
We consider ROE computed at the end of each financial year, from www.screener.in.
Market Price of Shares refers to the value at which a company’s stock is traded on the stock exchange (Berger and Bouwman 2013; Cornett et al. 2011; Acharya and Naqvi 2012). This price reflects what investors are willing to pay for a share at a given moment and can fluctuate frequently during trading hours. Unlike the book value or intrinsic value, the market price is dynamic and often reacts to news, earnings reports, and broader market movements, serving as a real-time indicator of a company’s perceived worth.
In this study, the closing market price of shares as on 31 March of every year is considered. This is obtained from www.bseindia.com.

5.2.2. Independent Variables

Net Non-Performing Assets (NNPA%) is a key indicator of a bank’s asset quality. Gross NPA% represents the proportion of a bank’s total loans that have stopped generating income (i.e., interest or principal repayments are overdue for more than 90 days), expressed as a percentage of total advances. Net NPA% adjusts gross NPAs by subtracting provisions made by the bank for bad loans, showing the actual loss risk. It is calculated as Net NPA divided by net advances. These metrics help assess the credit risk and financial health of lending institutions (Adithya and Sushma 2019; Ahmad et al. 2025; Kumar and Rastogi 2025).
The source of NNPA is the annual audited financial statements through www.screener.in. The position at the end of each financial year is considered.

5.2.3. Control Variables

The Capital Adequacy Ratio (CAR) is a measure used to assess a bank’s financial strength and stability. It is calculated by dividing a bank’s capital (Tier 1 and Tier 2) by its risk-weighted assets. CAR ensures that banks have sufficient capital to absorb potential losses, thereby protecting depositors and maintaining confidence in the financial system (Ahmad et al. 2025; Ashwath and Sachindra 2025; Berger and Bouwman 2013).
The source of CAR% is the annual audited financial statements through www.screener.in. The position at the end of each financial year is considered.
Net Interest Margin (NIM) is the difference between the lending interest rate and the Interest paid to the depositors. This difference is the bank’s income. A higher NIM results in higher profits for the bank, provided the other costs are under control. In India, we find that Private Sector Banks, being highly efficient and cost-conscious, operate with higher NIMs than Public Sector Banks (Ferrouhi 2018; Koley 2025; Yoganandham 2025).
We have obtained NIM% from the annual audited financial statements through www.screener.in.

5.3. Regression Models

5.3.1. Regression Model to Find the COVID 19 Effect

To address the potential impact of COVID-19 on financial performance, fiscal years 2020, 2021, and part of 2022 were classified as “COVID years.” A dummy variable representing the pandemic period is incorporated into regression models to test its effect on Return on Equity (ROE). Additionally, trend analysis is conducted to compare ROE during COVID years versus non-COVID years for private and Public Sector Banks.

5.3.2. Regression Model to Find the Efficiency Difference Between Public and Private Banks

To assess efficiency differences between Public and Private Sector Banks, we employ an econometric approach using Ordinary Least Squares (OLS) regression models on panel data spanning FY2014–FY2025. The sample comprising ten major Indian banks (five public, five private) is used. Log stock price serves as the dependent variable, while key financial indicators—Net NPA, Capital Adequacy Ratio (CAR), Net Interest Margin (NIM), and Return on Equity (ROE)—are included as predictors. Sectoral effects are captured through interaction terms and separate models for each group. Robust standard errors address heteroscedasticity, and multicollinearity is checked using Variance Inflation Factors (VIF).

5.3.3. Structural Equation Model

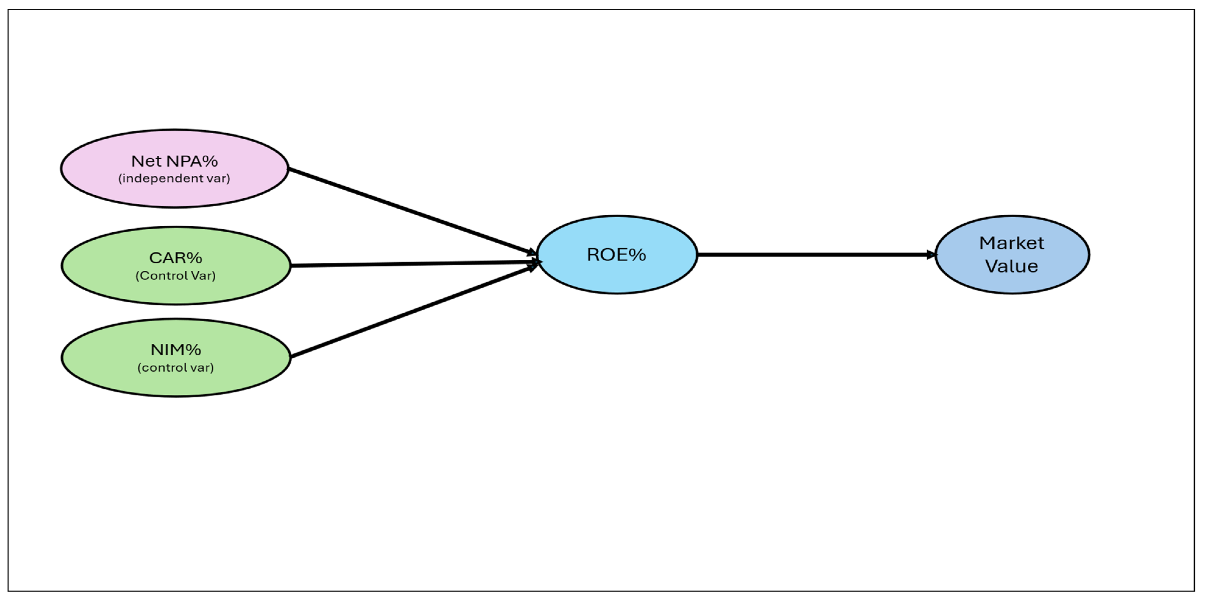
This study looks at how different banking performance indicators affect profitability and, in turn, influence a bank’s market value (Figure 1). The focus is on how Net Non-Performing Assets (NNPA%) affects Return on Equity (ROE%), which we consider a key measure of market value. We also consider other important factors like the Capital Adequacy Ratio (CAR%) and Net Interest Margin (NIM%).
Our main idea is that ROE% plays the biggest role in determining market value. We believe that NNPA%, CAR%, and NIM% do not directly affect market value—but they do have an indirect impact by influencing ROE%. This assumption is based on earlier research that shows ROE is a strong predictor of how the market values a bank (Chidananda et al. 2024; Sinițîn and Socol 2020; Pennacchi and Santos 2018; Ferrouhi 2018).
This study utilizes a quantitative approach through mediation analysis within a Structural Equation Modeling (SEM) framework to examine the direct and indirect effects of banking performance indicators on stock prices. The analysis tests whether Return on Equity (ROE) mediates the relationship between Net Non-Performing Assets (Net NPA %), Capital Adequacy Ratio (CAR %), and Net Interest Margin (NIM %) with log-transformed stock prices.
The model includes
  • Direct paths from Net NPA %, CAR %, and NIM % to Log Stock Price.
  • Indirect paths through ROE % to Log Stock Price.
  • Total effects calculated as the sum of direct and indirect effects.
All variables are standardized prior to analysis to ensure comparability and reduce multicollinearity.
The mediation model is specified as
M = α 1 ( Net   NPA ) + α 2 ( CAR ) + α 3 ( NIM ) + ε M Y = c ( Net   NPA ) + d ( CAR ) + e ( NIM ) + b M + ε Y
where
  • M = Mediator (ROE %)
  • Y = Outcome (Log Stock Price)
  • α i = Path coefficients from predictors to mediator
  • c , d , e = Direct effects of predictors on outcome
  • b = Effect of mediator on outcome
  • ε M , ε Y = Error terms
The indirect effect for each predictor is calculated as
Indirect   Effect = α i × b
The total effect is
Total   Effect = Direct   Effect + Indirect   Effect
The model is estimated by using Maximum Likelihood (ML), suitable for continuous data and SEM. Significance is assessed via z-values and p-values (threshold: p < 0.05), with 95% confidence intervals for all estimates. The model explains 61.8% of the variance in Log Stock Price (R2 = 0.618) and 76.6% in ROE % (R2 = 0.766).
Analysis is conducted in JASP 0.95.4 software.

5.4. Descriptive Statistics

To start with, we analyze the descriptive statistics (Table 2 and Table 3) of the data to understand the composition across variables by way of key measures of mean (average), median (central value), and standard deviation (variability).

5.4.1. Net NPA %

Net NPA% in Public Sector Banks peaked at 11.24% (PNB in 2018), reducing to ~0.5–2.5% by 2025. However, the Private Sector Banks maintained better provisioning, keeping Net NPA below 1.5% in most years. Private banks’ stronger provisioning policies helped maintain healthier balance sheets (Figure 2).

5.4.2. CAR % (Capital Adequacy Ratio)

CAR % in Private Sector Banks has been consistently high, often above 16–23%, indicating strong capital buffers. In Public Sector Banks, CAR values were lower, especially during stress years (2014–2018), but improved to ~15–17% by 2025. Private banks were better capitalized, aiding resilience during downturns (Figure 3).

5.4.3. NIM %

Private Sector Banks maintained a higher NIMs, typically 3.5–5.3%, reflecting better lending efficiency and profitability. On the other hand, Public Sector Banks reported lower NIMs, mostly 2.2–3.3%, due to legacy loan books and lower yield assets. Private banks’ focus on retail and high-yield segments contributed to stronger margins (Figure 4).

5.4.4. ROE%

ROE in Private Sector Banks remained robust, mostly 10–22%, with dips during high NPA years. On the other hand, ROE in Public Sector Banks was volatile, with several years of negative or low returns, especially during 2016–2019. Public banks struggled with profitability due to provisioning and asset quality issues (Figure 5).

5.5. Correlation Analysis

By performing the correlation analysis (Table 4), we examine the statistical relationship between variables, identifying how changes in one variable are associated with changes in another, either positively, negatively, or not at all.
The correlation matrix reveals the relationships between various financial indicators. CAR % shows moderate-to-strong positive correlations with NIM %, ROE %, and stock price, indicating that stronger capital buffers are generally associated with better profitability and market valuation. NIM % (Net Interest Margin) shows moderate positive correlation with ROE %, CAR% and Market Value, indicating that these variables tend to improve with the improvement in NIM% and higher margins may contribute to better returns on equity. Closing Stock Price (₹) has a moderate positive correlation with CAR, NIM and ROE %, suggesting that profitability influences stock performance. Overall, the strongest relationships are observed between Net NPA %, and ROE %, which are key indicators of financial health.

6. Results

6.1. Verification of COVID Impact

Regression analysis showed that the COVID dummy was statistically insignificant (p ≈ 0.97), indicating that the pandemic did not materially affect ROE in the aggregate model. Private banks sustained stable ROE during 2020–2022 through strong fundamentals and risk management, while public banks improved gradually with regulatory support and capital infusion. Despite sectoral differences, the pandemic’s direct impact on ROE was negligible, emphasizing structural factors and long-term strategies (Figure 6).

6.2. Verification of Efficiency Difference Between Public and Private Banks

Regression analysis across FY2014–2025 for ten major Indian banks reveals nuanced efficiency patterns between the private and public sectors. Private banks demonstrate stronger valuation sensitivity to asset quality (Net NPA) and benefit from higher capital adequacy (CAR), suggesting disciplined risk management and growth signaling. Public banks, conversely, show weaker explanatory power (Adj. R2 ≈ 0.45 vs. 0.66 for private) and a negative association between CAR and valuation, reflecting structural constraints. However, profitability metrics (NIM, ROE) do not consistently favor private banks; ROE even turns slightly negative in private models after controlling other factors. Overall, while private banks appear more market-efficient in translating fundamentals into price, the evidence is mixed on operational efficiency, as some profitability indicators lack significance.

6.3. Results of the Structural Equation Model

Structural Equation Modeling (SEM) examined the direct, indirect, and total effects of key financial indicators—Net NPA%, CAR%, and NIM%—on log-transformed stock prices, with ROE% as a potential mediator (Figure 7 and Table 5, Table 6 and Table 7). The model explains 61.8% of variance in log stock prices (R2 = 0.618) and 76.6% in ROE% (R2 = 0.766). Significant findings include the following.
Net NPA% exhibited a significant negative effect on log stock prices (β = −0.390, p = 0.003), indicating that higher non-performing assets are associated with lower stock prices. Conversely, NIM% showed a strong positive effect (β = 0.589, p < 0.001), suggesting that improved net interest margins enhance stock valuation. CAR% does not have a significant direct effect (β = −0.002, p = 0.979).
The mediation analysis revealed that none of the indirect paths through ROE% were statistically significant (e.g., Net NPA% ROE% Stock Price: β = 0.138, p = 0.172), indicating that ROE% does not mediate the relationship between these predictors and stock prices in this model.
The total effect of Net NPA% on stock prices remains negative and significant (β = −0.251, p = 0.002), while NIM% retains its strong positive influence (β = 0.583, p < 0.001). CAR% continues to show no meaningful impact.

6.4. Hypothesis Testing

The outcome of hypothesis testing is enumerated in Table 8.

7. Conclusions

7.1. Concluding Remarks

This study provides critical insights into the interplay between asset quality, financial ratios, and market valuation in Indian commercial banks over a twelve-year period. The findings confirm that Net Non-Performing Assets (NPAs) exert a significant negative influence on both Return on Equity (ROE) and market capitalization, underscoring the systemic risk posed by deteriorating asset quality. Conversely, Net Interest Margin (NIM) emerges as a strong positive determinant of market value, highlighting the importance of operational efficiency and revenue optimization. Interestingly, the Capital Adequacy Ratio (CAR), while essential for regulatory compliance and financial stability, does not exhibit a direct impact on market valuation in the tested model. Furthermore, the mediation analysis reveals that ROE does not fully explain the relationship between bank fundamentals and market value, challenging conventional assumptions that profitability alone drives investor perception. These findings emphasize the multidimensional nature of valuation drivers and the need for integrated strategies that address both risk and performance metrics.

7.2. Limitations

Despite its methodology, this study is subject to certain limitations. First, the sample is restricted to the ten largest banks by sales, which, while representative of industry dynamics, may not capture the heterogeneity of smaller institutions or regional banks. Second, the reliance on secondary data from audited financial statements and market sources introduces potential reporting biases and limits the granularity of operational insights. Third, the study employs a static mediation model that does not account for time-lagged effects or dynamic interactions between variables, which could influence causal interpretations. Fourth, qualitative factors such as governance quality, technological adoption, and customer behavior—though acknowledged—are not quantitatively modeled, leaving scope for omitted variable bias. Finally, external shocks beyond COVID-19, such as geopolitical risks or global interest rate fluctuations, were not incorporated, which may affect the generalizability of results.

7.3. Policy Recommendations

To strengthen the resilience of the banking sector, a multi-pronged policy approach is essential. First, asset quality monitoring must be significantly enhanced. Regulators should mandate real-time tracking of non-performing assets (NPAs) through systems integrated with AI-driven predictive analytics. Such technology would enable early identification of stress signals and help prevent contagion across institutions.
Second, capital adequacy standards require a dynamic framework. Although the Capital Adequacy Ratio (CAR) did not exhibit a direct impact on market valuation in the analysis, its role in ensuring systemic stability remains critical. The Reserve Bank of India (RBI) could consider linking capital requirements to asset quality metrics rather than relying on static thresholds, thereby creating a more responsive and risk-sensitive capital buffer system.
Third, policies aimed at margin optimization should be prioritized. Encouraging diversification into high-yield retail segments and promoting digital lending platforms can improve Net Interest Margin (NIM), which in turn enhances profitability and market valuation. These measures would support sustainable growth while maintaining prudent risk management.
Fourth, governance and risk culture must be incentivized, particularly in Public Sector Banks. Introducing performance-linked capital infusion contingent on governance reforms and adherence to risk management benchmarks can foster accountability and operational efficiency. Such initiatives would align capital support with measurable improvements in institutional practices.
Finally, market transparency should be strengthened to bolster investor confidence. Enhanced disclosure norms around asset quality and provisioning will reduce information asymmetry and improve market discipline. Clear and timely communication of financial health indicators is vital for maintaining trust and stability in the banking system.

7.4. Future Research

Future studies should adopt a longitudinal design incorporating dynamic panel models to capture time-dependent effects and cyclical trends. Expanding the sample to include regional and cooperative banks would enhance representativeness and uncover sectoral nuances. Researchers could integrate qualitative dimensions—such as leadership effectiveness, digital transformation, and ESG compliance—into hybrid models combining financial and non-financial indicators. Additionally, exploring cross-country comparisons within emerging markets could provide global benchmarks and contextualize India’s banking performance. Finally, advanced techniques such as machine learning-based predictive modeling and scenario analysis under stress conditions would offer forward-looking insights for policymakers and practitioners.

Author Contributions

Conceptualization, S.R.; Methodology, S.R.; Software, S.M.; Validation, S.M.; Formal analysis, S.M.; Data curation, S.M.; Writing—original draft, S.R. All authors have read and agreed to the published version of the manuscript.

Funding

This research received no external funding.

Data Availability Statement

The data presented in this study are openly available on Screener.in at https://www.screener.in.

Conflicts of Interest

The authors declare no conflict of interest.

References

  1. Acharya, Viral, and Hassan Naqvi. 2012. The seeds of a crisis: A theory of bank liquidity and risk taking over the business cycle. Journal of Financial Economics 106: 349–66. [Google Scholar] [CrossRef]
  2. Adeabah, David, Charles Andoh, Simplice Asongu, and Albert Gemegah. 2023. Reputational risks in banks: A review of research themes, frameworks, methods, and future research directions. Journal of Economic Surveys 37: 321–50. [Google Scholar] [CrossRef]
  3. Adithya, S. Narayanan, and R. Sushma. 2019. A study of non-performing assets and its impact on profitability—Public & private sector banks in India. International Journal of Research and Analytical Reviews 6: 554–55. [Google Scholar]
  4. Agarwal, Udita. 2025. The Effect of Regulatory Changes on Banking Performance and Stability. International Journal of Academic Excellence and Research 1: 1–16. [Google Scholar] [CrossRef]
  5. Ahmad, Izhar, Mohammad Yameen Sajada, and Eram Khan. 2025. Non-Performing Assets and Capital Adequacy in Banks: Insights from the Literature. International Journal of Advanced Research 13: 199–210. [Google Scholar] [CrossRef]
  6. Ahmed, Fareed. 2020. Does Indian banking sector need a bad bank to resolve non-performing assets. International Journal of Research in Engineering, IT and Social Sciences 10: 1–15. [Google Scholar]
  7. Ashwath, R., and G. R. Sachindra. 2025. An Evaluation of the Financial Performance of Indian Public Sector Banks with Special Reference to Capital Adequacy and Asset Quality. Asian Research Journal of Arts & Social Sciences 23: 12–23. [Google Scholar] [CrossRef]
  8. Berger, Allen N., and Christa H. S. Bouwman. 2013. How does capital affect bank performance during financial crises? Journal of Financial Economics 109: 146–76. [Google Scholar] [CrossRef]
  9. Chaudhury, Priyata. 2025. Asset Quality and Profitability: A Case Study on State Bank of India (SBI). IOSR Journal of Economics and Finance 16: 67–70. [Google Scholar]
  10. Chidananda, H. L., S. Abhiram, A. Gurucharan, and M. B. Janan Achaiah. 2024. Analyzing Return on Equity (ROE) Dynamics in Banking: Insights from P/E Ratio, Debt Equity Ratio, and Net Profit Margin. International Journal for Multidisciplinary Research 6: 1–7. [Google Scholar]
  11. Cornett, Marcia Millon, Jamie John McNutt, Philip E. Strahan, and Hassan Tehranian. 2011. Liquidity risk management and credit supply in the financial crisis. Journal of Financial Economics 101: 297–312. [Google Scholar] [CrossRef]
  12. DeYoung, Robert, and Karen Yeonju Jang. 2016. Do banks actively manage their liquidity? Journal of Banking & Finance 66: 143–61. [Google Scholar] [CrossRef]
  13. Diamond, Douglas W., and Raghuram Govind Rajan. 2001. Liquidity risk, liquidity creation, and financial fragility: A theory of banking. Journal of Political Economy 109: 287–327. [Google Scholar] [CrossRef]
  14. Distinguin, Isabelle, Caroline Roulet, and Amine Tarazi. 2013. Bank regulatory capital and liquidity: Evidence from US and European publicly traded banks. Journal of Banking & Finance 37: 3295–317. [Google Scholar] [CrossRef]
  15. Ferrouhi, El Mehdi. 2018. Determinants of Banks’ Profitability and Performance: An Overview. Munich Personal RePEc Archive 4: 61–74. [Google Scholar]
  16. Ghaloth, Payal. 2019. Non-performing assets: A comparative analysis among public sector and private sector banks. International Journal of Research and Analytical Reviews 6: 641–42. [Google Scholar]
  17. Jain, Neetu. 2021. A literature review on study of non-performing assets of public and private sector banks. Journal of Emerging Technologies and Innovative Research 8: 428–29. [Google Scholar]
  18. Kalpana, V., and U. Padmavathi. 2020. A study on non-performing assets. International Journal of Creative Research Thoughts 8: 1347. [Google Scholar]
  19. Kandpal, Vinay. 2020. Non-performing assets in India: A critical analysis of public and private sector banks. Corporate Governance and Sustainability Review 4: 65–73. [Google Scholar] [CrossRef]
  20. Koley, Jyotirmoy. 2025. Risk Management Strategies in Indian Public and Private Sector Banks: A Comparative Study between SBI and HDFC Bank. International Journal of Research in Finance and Management 8: 755–61. [Google Scholar] [CrossRef]
  21. Kumar, Prince, and S. K. Rastogi. 2025. Impact of Non-Performing Assets on the Profitability of Banks: A Comparative Study of Public & Private Sector Banks. IOSR Journal of Business and Management 27: 48–55. [Google Scholar]
  22. Mukherjee, R., and A. Phirangi. 2020. Asset Quality Review of NBFCs and Banks: An Eye Opener. RBSA Research Report. Available online: https://rbsa.in/wp-content/uploads/reports/research-reports/RBSA-Asset-quality-review-of-NBFCs-and-Banks-May2020.pdf (accessed on 6 September 2025).
  23. Pani, Dipali Krishnakumar. 2022. Improving Asset Quality Data Through Divergent Disclosures. NIBM Working Paper Series: Policy Research Notes, WP23/November. Available online: https://www.nibmindia.org/static/working_paper/NIBM_WP23_DK.pdf (accessed on 10 September 2025).
  24. Patel, Vrundani, and Krina Shah. 2023. An analytical study of non-performing assets (NPA) in various sectors—In the context of ‘Bad Bank’. International Journal of Novel Research and Development 8: 816–17. [Google Scholar]
  25. Pennacchi, George, and João Cabral dos Santos. 2018. Why Do Banks Target ROE? Federal Reserve Bank of New York. Available online: https://www.newyorkfed.org/medialibrary/media/research/staff_reports/sr855.pdf (accessed on 12 September 2025).
  26. Prasanth, Selvam, Ponnusamy P. Nivetha, M. Ramapriya, and Premnath Sudhamathi. 2020. Factors affecting non-performing loan in India. International Journal of Scientific & Technology Research 8: 1654. Available online: https://www.ijstr.org/final-print/jan2020/Factors-Affecting-Non-Performing-Loan-In-India-.pdf (accessed on 6 September 2025).
  27. Ranjan, Rajiv, and Sarat Chandra Dhal. 2003. Nonperforming loans and terms of credit of public sector banks in India: An empirical assessment. Reserve Bank of India Occasional Papers 24: 81–121. [Google Scholar]
  28. Rao, Mayur, and Ankita Patel. 2015. A study on non-performing assets management with reference to public sector banks, private sector banks and foreign banks in India. Journal of Management and Science 5: 30–43. [Google Scholar] [CrossRef]
  29. Renuka, A., and P. Divya. 2023. A study on impact of non-performing assets on the profitability of banks. Journal of Management 10: 26–27. [Google Scholar]
  30. Rizvi, Anam, and Vinitendra Pratap Singh. 2025. A Comparative Analysis of Asset Quality Assessment through Net NPA Ratios: Pre and Post-Merger Scenarios of Selected Indian Banks. Eurasian Journal of Economics and Statistics 2: 11–24. [Google Scholar]
  31. Satyanarayana, N., and G. L. Krishna. 2016. Evaluating the impact of NPA dynamics in selected Indian banks: A fifteen-year comparative study. Indian Journal of Information Sources and Services 14: 123–32. [Google Scholar] [CrossRef]
  32. Sinițîn, Nina, and Adela Socol. 2020. Determinants of Banking Profitability Through ROA and ROE: A Panel Data Approach. Ovidius University Annals: Economic Sciences Series 20: 1037–43. Available online: https://stec.univ-ovidius.ro/html/anale/RO/2020/Section%205/27.pdf (accessed on 10 September 2025).
  33. Sudha, B., and R. Alamelu Mangai. 2020. Non-performing assets: Reasons and remedies. International Journal of Scientific Technology Research 8: 1125–26. [Google Scholar]
  34. Thakur, Pankaj Kumar. 2025. A Comparative Study of Non-Performing Assets between Public and Private Sector Banks in India. International Journal of Financial Management and Economics 8: 212–16. [Google Scholar] [CrossRef]
  35. Yoganandham, Govindraj. 2025. Trends, Challenges, and Opportunities in India’s Financial Sector: Policy Shifts, AI Integration, and Financial Stability—An Empirical Assessment. GIS Science Journal 12: 360–76. [Google Scholar]
Figure 1. Conceptualization of structural equation model to check the mediation effects.
Figure 1. Conceptualization of structural equation model to check the mediation effects.
Risks 14 00016 g001
Figure 2. Net NPA% comparison between Public and Private Sector Banks.
Figure 2. Net NPA% comparison between Public and Private Sector Banks.
Risks 14 00016 g002
Figure 3. CAR% comparison between Public and Private Sector Banks.
Figure 3. CAR% comparison between Public and Private Sector Banks.
Risks 14 00016 g003
Figure 4. Net Interest Margin (NIM%) comparison between Public and Private Sector Banks.
Figure 4. Net Interest Margin (NIM%) comparison between Public and Private Sector Banks.
Risks 14 00016 g004
Figure 5. ROE% comparison between Public and Private Sector Banks.
Figure 5. ROE% comparison between Public and Private Sector Banks.
Risks 14 00016 g005
Figure 6. ROE trends in Public and Private Banks during COVID and non-COVID years.
Figure 6. ROE trends in Public and Private Banks during COVID and non-COVID years.
Risks 14 00016 g006
Figure 7. Structural Equation Model depicting direct and indirect effects of asset quality and financial ratios on market valuation.
Figure 7. Structural Equation Model depicting direct and indirect effects of asset quality and financial ratios on market valuation.
Risks 14 00016 g007
Table 1. List of shortlisted banks.
Table 1. List of shortlisted banks.
Ranking According to 2024–25 SalesName of the BankSector
1State Bank of IndiaPublic Sector Bank
2HDFC BankPrivate Bank
3ICICI BankPrivate Bank
4Bank of BarodaPublic Sector Bank
5Axis BankPrivate Bank
6Punjab National BankPublic Sector Bank
7Canara BankPublic Sector Bank
8Union BankPublic Sector Bank
9Kotak Mahindra BankPrivate Bank
10IndusInd BankPrivate Bank
Note: Table 1 shows 5 banks from the public sector and 5 banks from the private sector that have been shortlisted. Though the sales performance of Bank of India is above that of Kotak Mahindra Bank and Indian Bank sales are higher than IndusInd Bank, these banks have not been considered as we already have 5 banks in the public sector.
Table 2. Summary statistics.
Table 2. Summary statistics.
StatisticNet NPA %CAR %NIM %ROE %
Mean2.3115.413.429.23
Median1.2315.533.3211.50
Min0.259.202.25(29.00)
Max11.2423.305.3522.00
Std Dev.2.332.970.789.14
Table 3. Summary of trends.
Table 3. Summary of trends.
MetricPrivate Sector TrendPublic Sector Trend
Net NPA %Well-managedVolatile, improving
CAR %Strong capital baseImproving gradually
NIM %Efficient marginsLower margins
ROE %Consistent returnsVolatile, recovering
Table 4. Correlation matrix.
Table 4. Correlation matrix.
NNPA %CAR %NIM %ROE %Closing Stock Price (₹)
Net NPA %1.00(0.66)(0.70)(0.87)(0.58)
CAR % 1.000.760.580.65
NIM %(0.70) 1.000.630.75
ROE %(0.87)0.58 1.000.47
Regulatory Changes(0.34)0.480.15 0.13
Closing Stock Price (₹)(0.58)0.650.750.471.00
Table 5. Direct effects.
Table 5. Direct effects.
PredictorEffect on Stock PriceSignificance
Net NPA%Negative (β = −0.390)p = 0.003
NIM%Positive (β = 0.589)p < 0.001
CAR%No effectp = 0.979
Table 6. Indirect effects.
Table 6. Indirect effects.
PredictorEffect (β)Significance
Net NPA% ROE% Stock Priceβ = 0.138p = 0.172
CAR% ROE% Stock Priceβ = 0.005p = 0.699
NIM% ROE% Stock Priceβ = −0.006p = 0.628
Table 7. Total effects.
Table 7. Total effects.
PredictorEffect (β)Significance
Net NPA%β = −0.251p = 0.002
CAR%β = 0.002p = 0.981
NIM%β = 0.583p = < 0.001
Table 8. Results of Hypothesis Testing.
Table 8. Results of Hypothesis Testing.
HypothesisResultRemarks
H1AcceptedSignificant negative relationship between Net NPA ratio and ROE.
H2RejectedDirect relationship between predictors and market value; ROE not a mediator.
H3RejectedOperational efficiency differences between sectors are inconclusive.
Disclaimer/Publisher’s Note: The statements, opinions and data contained in all publications are solely those of the individual author(s) and contributor(s) and not of MDPI and/or the editor(s). MDPI and/or the editor(s) disclaim responsibility for any injury to people or property resulting from any ideas, methods, instructions or products referred to in the content.

Share and Cite

MDPI and ACS Style

Rosario, S.; Mavuri, S. From Risk to Returns: An Analysis of Asset Quality, Financial Ratios, and Market Valuation in Indian Banks. Risks 2026, 14, 16. https://doi.org/10.3390/risks14010016

AMA Style

Rosario S, Mavuri S. From Risk to Returns: An Analysis of Asset Quality, Financial Ratios, and Market Valuation in Indian Banks. Risks. 2026; 14(1):16. https://doi.org/10.3390/risks14010016

Chicago/Turabian Style

Rosario, Shireen, and Sudha Mavuri. 2026. "From Risk to Returns: An Analysis of Asset Quality, Financial Ratios, and Market Valuation in Indian Banks" Risks 14, no. 1: 16. https://doi.org/10.3390/risks14010016

APA Style

Rosario, S., & Mavuri, S. (2026). From Risk to Returns: An Analysis of Asset Quality, Financial Ratios, and Market Valuation in Indian Banks. Risks, 14(1), 16. https://doi.org/10.3390/risks14010016

Note that from the first issue of 2016, this journal uses article numbers instead of page numbers. See further details here.

Article Metrics

Back to TopTop