Next Article in Journal
The Italian Actuarial Climate Index: A National Implementation Within the Emerging European Framework
Next Article in Special Issue
Beyond the Rating: How Disagreement Among ESG Agencies Affects Bond Credit Spreads
Previous Article in Journal
Using Daily Stock Returns to Estimate the Unconditional and Conditional Variances of Lower-Frequency Stock Returns
 
 
Due to scheduled maintenance work on our servers, there may be short service disruptions on this website between 11:00 and 12:00 CEST on March 28th.
Font Type:
Arial Georgia Verdana
Font Size:
Aa Aa Aa
Line Spacing:
Column Width:
Background:
Article

Examining Strategies to Manage Climate Risks of PPP Infrastructure Projects

by
Isaac Akomea-Frimpong
1,* and
Andrew Victor Kabenlah Blay Jnr
2
1
School of Business, Excelsia University College, Sydney, NSW 2120, Australia
2
Architecture, Computing and Engineering, University of East London, London E16 2RD, UK
*
Author to whom correspondence should be addressed.
Risks 2025, 13(10), 191; https://doi.org/10.3390/risks13100191
Submission received: 16 August 2025 / Revised: 22 September 2025 / Accepted: 28 September 2025 / Published: 3 October 2025
(This article belongs to the Special Issue Climate Risk in Financial Markets and Institutions)

Abstract

Tackling climate change in the public–private partnership (PPP) infrastructure sector requires radical transformation of projects to make them resilient against climate risks and free from excessive carbon emissions. Types of PPP infrastructure such as transport, power plants, hospitals, schools and residential buildings experience more than 30% of global climate change risks. Therefore, this study aims to examine the interrelationships between the climate risk management strategies in PPP infrastructure projects. The first step in conducting this research was to identify the strategies through a comprehensive literature review. The second step was data collection from 147 PPP stakeholders with a questionnaire. The third step was analysing the interrelationships between the strategies using a partial least square–structural equation model approach. The findings include green procurement, defined climate-resilient contract award criteria, the identification of climate-conscious projects and feasible contract management strategies. The results provide understanding of actionable measures to counter climate risks and they encourage PPP stakeholders to develop and promote climate-friendly strategies to mitigate climate crises in the PPP sector. The results also serve as foundational information for future studies to investigate climate change risk management strategies in PPP research.

1. Introduction

In the past few decades, public–private partnerships (PPPs) have attained an enviable spot in project delivery in every nation (De Matteis et al. 2025). Atamanov et al. (2020) mentioned that 40–60% of the public infrastructure in many countries has been delivered by PPP arrangements between public institutions and private financiers. Projects such as the hospital of the University of Sunshine Coast (Australia), Enugu-Port Harcourt Road (Nigeria), Saglemi affordable public houses (Ghana) and the Shenzhen light rail (China) are prime examples PPP infrastructure (Chileshe et al. 2022). These infrastructure projects generate a significant amount of carbon emissions with negative implications for climate change. Akomea-Frimpong et al. (2024) revealed that 20–33% of carbon emissions are associated with PPP infrastructure. Batra (2023) broke down the constituents of the carbon emissions of PPP projects as embodied (23%) and operational (77%). The source of embodied emissions includes the use of oil, bitumen, natural gas and other fossil fuel materials to carry out the projects (Wang et al. 2024). Operational carbon emissions are generated from the cooling, lighting, maintenance and heating of the infrastructure (Kumar et al. 2023). Che et al. (2024) and Ali et al. (2024) also argued that the negative effects of carbon emissions create extreme climate risks for PPP infrastructure.
The impact of climate change on PPP infrastructure has been widely reported in the literature and mass media. For instance, in early 2025, about 16,000 homes and valuable public properties in Southern California (United States) were burnt down by wildfires (Amiri et al. 2025). A consequence of this incident was the culmination of an insurance crisis where parties to partnership contracts supporting mortgages and the operation of the structures (properties) experienced huge financial losses (Xu et al. 2025). In the Guangdong Province of China, a section of the freeway (road network) was swept away by a heavy downpour of rain, including twenty (20) cars and forty-eight (48) people (Xue et al. 2025). Three countries (Germany, Belgium and the Netherlands) within Europe have recorded the deaths of over one hundred (100) people and the destruction of many critical structures within the last two years due to torrential rain which is linked to climate change (Birkmann et al. 2025). Between 1995 and 2025, Brazil has reported more than nine thousand cases of infrastructure damage caused by climatic risks (de Souza et al. 2024). Sub-Sharan African countries continue to experience long delays in the completion of infrastructure as a result of unfavourable weather, with existing infrastructure not built to withstand climate change (Fagbemi et al. 2025).
To manage these climate risks, there is an ongoing effort in the global PPP infrastructure sector to decarbonize and incorporate sustainable climate actions in alignment with the Paris Climate Accord and the Sustainable Development Goals or SDGs (Ali et al. 2024; Cheng et al. 2021). However, there is limited empirical information about this important issue for PPP infrastructure. Moreover, a thorough search and review of documents from databases such as Scopus, Web of Science and Google Scholar demonstrate insufficient investigations into climate risk strategies suitable for PPP infrastructure delivery models. For example, Giesekam et al. (2018) and Sweet (2019) listed climate change measures for construction projects but the studies failed to delve into their appropriateness for specific project delivery models such as those involving PPP infrastructure. Furthermore, the reviewed project reports demonstrate a lack of practice frameworks and policies aimed at ensuring PPP projects meet climate targets (Huang et al. 2021; Jin et al. 2025). Liu et al. (2022) also mentioned that very few studies on this topic have focused on the construction, demolition and waste management stages of PPP projects rather than the entire lifecycle. Therefore, this article’s purpose is the examination of the interrelationships between strategies for the climate risk management of PPP infrastructure projects. The implementation of the findings from this study is expected to support the understanding and development of strategies to achieve long-term net-zero and climate goals in PPP infrastructure. The next sections include a literature review, the conceptual framework, the method of study, a discussion of the findings and the conclusion.

2. Literature Review

2.1. PPP Infrastructure

A public–private partnership (PPP) is a collaborative project delivery model between governmental institutions and private entities aimed at building and managing infrastructure projects in long-term contracts (Cui et al. 2018). Tang et al. (2010) argued that PPPs are more advantageous than other project delivery models because they solicit financial and technical support from private investors for public projects. Zou et al. (2008) described the downside of PPPs as the potential for contractual disagreements and exploitation from private partners against the interests of the society. The following are key examples of the application of PPPs across the globe. In the regions of Asia and Oceania, the Beijing Transport Subways (China), Silk (Ahimsa) Spinning Mill (India), ITE college buildings (Singapore) and Newcastle community health facilities (Australia) were built by the PPP model (Devkar et al. 2020). European PPP projects include the Klettwitz Renewable Wind Farm (Germany), Stade de France (France), Royal London Hospital and HS2 high-speed rail project (United Kingdom). The United States and Canada have California hydrogen vehicle fuel cell partnerships and Ontario’s 407 Highways (Akomea-Frimpong et al. 2025a). Lastly, the Gautrain Rails (South Africa) and Rio Olympic Stadium (Brazil) are all examples of PPP projects (Neto et al. 2020). Contemporary PPP arrangements in infrastructure development became popular in the UK and other parts of the western world in 1992 after the UK’s Private Finance Initiative (PFI) Act, the precursor of PPP (Al Saadi and Abdou 2024). Recent data from the World Bank’s Private Participation in Infrastructure and empirical studies show that PPP usage in the developed world has come down (Mazher 2025; WorldBank 2022). Rather, most developing countries in Asia and Africa are massively utilising PPP as a major financing and project delivery tool to complete most of their public infrastructure (Almeile et al. 2024). Developing countries such as China, India, Ghana, Nigeria and Colombia have been widely reported in the empirical literature as applying PPP projects to support their sustainable development (Akomea-Frimpong et al. 2023b).

2.2. Climate Risks

Since the industrial revolution, with the massive expansion of manufacturing industries, the atmospheric temperature has risen beyond a threshold of 1.5 °C (Gillett et al. 2021). Maslin et al. (2025) showed 2024 as the warmest year, with a temperature of more than 0.08 ± 0.01 per centigrade (approximately 1.55 °C). Fawzy et al. (2020) attributes this occurrence to the rising volumes of greenhouse gases released into the atmosphere from modern technological, anthropogenic and industrial activities. For instance, Shivanna (2022) explained that the actions of manufacturers in heavily industrialised nations such as the United States, the United Kingdom, China, India, Canada and European Union (EU) countries produce the largest amount of carbon emissions. The outcomes of industrial activities relating to crude oil, wood and cements are instrumental in building PPP infrastructure (Kumar et al. 2023). These embodied carbon materials for PPP projects generate carbon emissions which cause negative changes in weather conditions, with harmful effects on construction workers and users of the projects. In the last decade, more than one hundred thousand climate change events have affected PPP infrastructure (Zheng et al. 2024). For instance, in the state of New South Wales in Australia, intense flooding destroyed 20,000 critical infrastructure elements including houses along the Nepean and Hawksbury rivers (Sharples et al. 2025). This sad event resulted in the deaths of more than 2000 people and many homes were left stranded. In the states of Florida, California and New Orleans in the United States, PPP infrastructure has suffered severe heatwaves, flooding and hurricanes, leading to inhabitable spaces (Osland et al. 2021). In Los Angeles, in particular, the homes of celebrities and critical government assets have been burnt to ashes. Nadeem et al. (2024) explained that in the Punjab region of India, flooding has destroyed the agricultural lands and critical infrastructure of local farmers. As explained by Casady et al. (2024) and Akomea-Frimpong et al. (2025b), the causes of climate risks are manyfold. They include the poor construction of PPP infrastructure without incorporating climate-resilient measures, leading to vulnerability of the projects to climate threats. Feng et al. (2024) further explained that structures that do not have systems to curtail heatwaves, flooding and snow are susceptible to climate change risks. The location of PPP infrastructure elements also influences the climate risks that apply to them (de Souza et al. 2024). For instance, Onuoha et al. (2021) mentioned that projects in the tropical regions are likely to experience heatwaves compared to other regions. Lastly, poor climate risk management practices fuel climate crises in PPP infrastructure (Chan et al. 2018).

2.3. Strategies for Managing Climate Risks

Strategies to minimise climate disasters in PPP infrastructure have been explained in the context of implementing both human and non-human actions to either reduce or completely avoid the exposure of the projects to extreme weather conditions (Akomea-Frimpong et al. 2024). There are five categories of strategy to clamp down on climate crises in PPP infrastructure. The first strategy is implemented during the identification stage of the project. At this stage, emission reduction targets are set as a measure to minimize the climate risks. These measures include the adoption and implementation of emission reduction policies and practices with leadership support (Saif et al. 2025). The second strategy is implemented in the feasibility study stage of the project. With this strategy, it is advised that project managers analyse the resilience and adaptation status of existing projects. For new projects, the costs and benefits of implementing anti-climate change measures should be ascertained and connected to the long-term objectives of the project management firm. The third category of strategy to mitigate climate risks for PPP projects includes procurement strategies. Amin (2025) suggested a sustainable supply of construction materials and the provision of zero-carbon competency skills and knowledge to manage the embodied carbon emissions of the projects. Sanada and Zappa (2025) argued for the replacement of non-renewable energy supplies and the continuous improvement of materials to mitigate operational emissions. The fourth and fifth categories of climate change strategy for PPP projects involve strong collaborations among PPP practitioners and the state to improve the standards of awarding and managing contracts. This requires the promulgation of new laws or the amendment of existing legislation to serve as benchmarks to guide the application of climate-friendly strategies (Saleeb et al. 2025).

3. Hypothesis Development

Figure 1 illustrates the five categories of strategy used to address climate risks in PPP infrastructure using the lifecycle stages of PPP projects from PPIAF (2009). It demonstrates the constructs (latent variables), which are the five groups of climate risk management strategies. It begins with the strategy involving the identification of projects. This strategy includes the setting and assessment of climate resilience targets for existing infrastructure (Tipu et al. 2024). Further, this strategy enhances carbon emitting measures by setting carbon emission reduction targets. For new infrastructure projects, Nguyen et al. (2024) proposed the identification and selection of green and climate-resilient projects. Within this first strategy, climate targets should be set with a well-defined scope to mitigate potential risks. Alqahtani et al. (2024) argued for the involvement in this strategy of project leaders who have experience in selecting and executing climate-friendly PPP projects. Additionally, Ampratwum et al. (2023) argued that the project identification stage offers the chance to brainstorm ideas and experiences about the best way to manage climate risks. Senior project managers who have led similar climate-conscious projects in the past should lead discussions towards climate change solutions. Lupton et al. (2021) stated that the root cause of the vulnerability of projects to climate change should be identified and thoroughly discussed, including solutions to overcome it in the future. Kim et al. (2024) identified the goals, the location and the type of project as key strategy points to consider at this stage. There should be clear goals related to climate change that align with the short-term and long-term organizational values.
At this stage of the project, the following is hypothesized:
H1. 
Project identification strategies influence feasibility study strategies.
H2. 
Project identification strategies influence contract management strategies.
H3. 
Project identification strategies influence awarding of contract strategies.
H4. 
Project identification strategies influence procurement strategies.
In the next stage of feasibility assessment, the goal is to ascertain the practicality and impacts of the proposed project identification strategies to manage climate change (Cheng et al. 2021; Saif et al. 2025). There is a range of feasibility assessments suitable for realising the effects of climate risks in PPP projects. These include thermal resilience analysis (Osei-Kyei and Ampratwum 2025), carbon emission analysis (Hou et al. 2025), water analysis (Tariq and Zhang 2022), biodiversity analysis (Xiao et al. 2025) and people (stakeholder) analysis (Ngo et al. 2024). Furthermore, the outcomes of feasibility studies enhance the smooth allocation of project resources to manage climate change (Martimort and Straub 2016). The feasibility assessment encompasses the technical viability of the project. According to Jiang et al. (2025), this analysis determines whether there are enough materials and technical resources to counter climate change risks or not. It also involves economic impact assessments of the projects, which reveal the potential costs of addressing climate change (Akomea-Frimpong et al. 2025b). Akhtar et al. (2023) explained that operational climate resilience and adaptation feasibility is another major component that addresses the operating lapses of projects with timeframes within climate change management. These measures require the implementation of climate risk assessments and testing of the applicability of climate models to PPP infrastructure. Therefore, the following is hypothesized:
H5. 
Feasibility study strategies influence procurement strategies.
H6. 
Feasibility study strategies influence contract award strategies.
H7. 
Feasibility study strategies influence contract management strategies.
Utilising sustainable procurement for PPP infrastructure projects is an actionable drive to meet climate targets. Tipu et al. (2024) analysed and explained the key climate-friendly materials from suppliers that promote green practices in PPP projects. The study found positive relationships between green supply chain practices and the climate adaptation of projects. Further, Tuffour et al. (2024) recounted the role of green procuring strategies in increasing the resilience of projects by 20%.
Montalbán-Domingo et al. (2023) found that green procurement practices support the purchase of low- to zero-carbon materials, which are important in the management of construction contracts. Perera et al. (2021) argued that PPP stakeholders have positive views on projects that are built with renewable and sustainable materials instead of relying on fossil fuel products. Additionally, Nguyen et al. (2024) explained that contractors who source energy-efficient materials for the construction and management of projects could win contracts over others who do not practise green procurement. Therefore, strong partnerships with procurement stakeholders to supply recyclable and circular materials for PPP infrastructure are encouraged. The procurement processes should be guided by robust policies that are monitored regularly during contract management.
Thus, the following is hypothesized:
H8 
: Procurement strategies influence contract award strategies.
H9 
: Procurement strategies influence contract management strategies.
Finally, Tian et al. (2024) highlighted that the awarding of climate-induced contracts contributes to the successful management of PPP projects that can withstand climate change. Constantly reviewing climate risks, setting sound governance, and insisting on including sustainable contract requirements shape the climate adaptation and mitigation strategies of PPP projects. Zhang et al. (2024) added that the information provided to partners and stakeholders should be improved together with upskilling of workers to combat climate change. Martimort and Straub (2016) focused on the positive impacts of sound and climate-conscious contracts during the contract management stage. Their study found that addressing climate change issues during the contract award stage makes it easier for project managers to know what to expect in terms of climate risks when managing projects. Before the contract is awarded, clauses are set by contractors and the owners of the project to minimize climate risks. These clauses cause contractors to pledge their commitment to cut down emissions and incorporate climate practices (Kumar et al. 2023). The expected punishment (or fines) for going against these clauses is also known before the contract management stage. Therefore, the following is hypothesized:
H10. 
Contract award strategies influence contract management strategies.

4. Methodology

This study is based on a quantitative research design with the following sub-sections:

4.1. Questionnaire

A questionnaire (See Supplementary Materials) with two parts was the data collection instrument. The first part is the demographic profile of the respondents. The profile includes the positions held at work, country, project type, educational status and experiences on PPP projects. The second section of the questionnaire is related to climate risk strategies, as presented in Table 1. The measurement items from Table 1 were measured on a Likert Scale (LS) from 1 to 5 (strongly disagree to strongly agree). The measurement items were validated by experts on PPP projects (Hawkins et al. 2020). The experts included seven senior lecturers in tertiary institutions and eight industry professionals. These experts have been involved in several PPP projects over many years. The drafted questionnaire was shared with them and they confirmed the clarity, appropriateness and suggested modification of some of the measurement items.

4.2. Respondents and Survey

Once the questionnaire was improved with the feedback from the experts, potential participants (respondents) were sampled through a mixture of purposive and snowball sampling techniques. First, participants were targeted purposely by PPP stakeholders. The search for participants took place on LinkedIn, where the profiles of potential respondents were searched and screened. Direct messages were sent to 200 targeted participants from every continent. In reply, only 42 potential participants showed interest in the research. These 42 participants were asked to invite other stakeholders who qualified to be part of this research in a snowballing sampling approach. The total number of potential participants recruited from these two exercises was 216. The questionnaire was shared with these 216 participants via email. One hundred and forty-seven (147) responses were returned, representing a 68% rate of response. Comparing this response rate to the 44% of Akomea-Frimpong et al. (2025c) and 14% of Osei-Kyei et al. (2017), it is sufficiently representative for this study.

4.3. Analysing the Data

The statistical technique employed to analyse the collected data was the partial least squares structural equation modelling (PLS-SEM). The PLS-SEM was chosen over the covariance-based (CB) SEM for three reasons. First, the PLS-SEM is suitable for a data set that is not normally distributed (Hair et al. 2019). Second, the PLS-SEM is appropriate for a smaller sampled dataset (Memon et al. 2021). Third, it is designed for easier interaction of multiple latent variables like the variables in Table 1 (Purwanto and Sudargini 2021). The software utilised for the PLS-SEM analysis was SmartPLS 4.

5. Results

5.1. Profile of Respondents

Table 2 illustrates that most of the respondents are project managers who are involved in building and managing the PPP infrastructure with architects, operators and financial consultants. The respondents holding first degrees are knowledgeable and possess 6–10 years of experience working on the subject. Most of the respondents are in India, Ghana or Nigeria and have worked on many PPP housing projects.

5.2. Analysis Using PLS-SEM

5.2.1. The Measurement Model

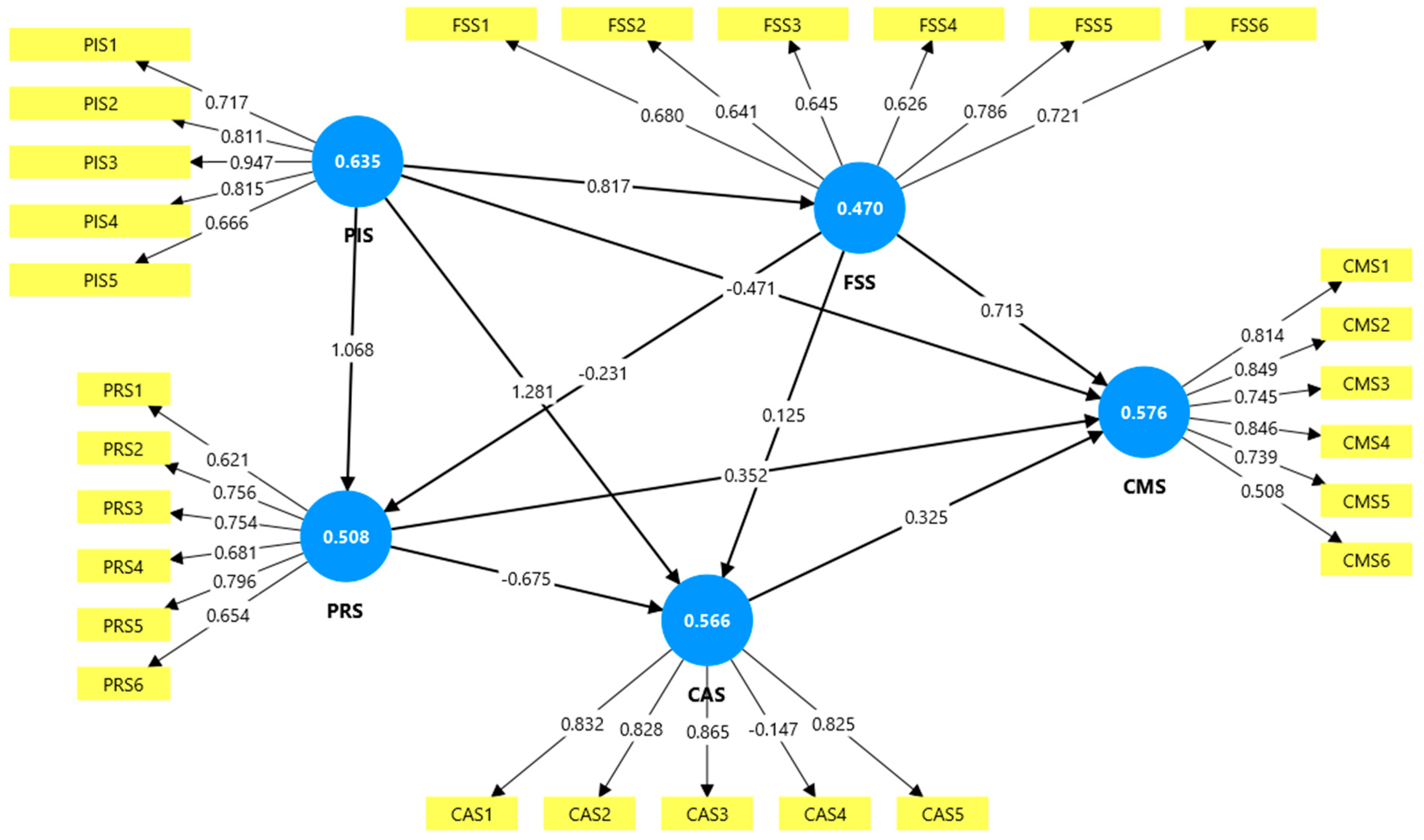
The analysis of the measurement model aimed to determine the extent of the relationships between the latent variables and the measurement items. The key indicators of this model include internal reliability (Cronbach Alpha, CA), composite reliability (CR) and convergent validity (average variance explained, AVE), shown in Table 3. The discriminant validity is assessed by cross loadings, the Fornell–Larcker criterion and heterotrait–monotrait (HTMT). Table 3 demonstrates that all five key constructs (PIS, FSS, PRS, CAS and CMS) produced significant internal consistency above thresholds of CA (0.700), CR (0.700) and the convergent validity of AVE (0.500) (Mas-Machuca and Martínez Costa 2012). To assess the discriminant validity, the cross loading in Table 4 indicates values that are above the acceptable threshold of 0.5 according to Ringle et al. (2023). The results in Table 4 affirm the discriminant validity of the measurement model as the results show that the coefficients in the cross-loadings are beyond 0.5. In addition, both the Fornell–Larcker criterion and HTMT, presented in Table 4 and Table 5 respectively, indicate that the constricts are distinct from one another at the threshold of 0.85 (or 0.9) or less than these criterion values (Al-Maroof and Al-Emran 2018). These outcomes in Table 3 confirm the robustness of the validity and reliability of the measurement items of the study. Furthermore, the decision to keep or drop some of the measurement items was made in accordance with established thresholds in the literature. Generally, a stringent threshold of factor loading of 0.7 or more is acceptable to keep a measurement item for the PLS-SEM analysis (Chanda et al. 2024; Singh et al. 2024). Cheung et al. (2024), Wieland et al. (2017) and Hair et al. (2019) have recommended a factor loading coefficient of 0.4 or more if the average variance explained (AVE) of the construct is greater than 0.5. Therefore, all the measurement items were kept except for CAS 4, which was deleted because it recorded a factor loading of −0.147 as demonstrated in Figure 2. The poor factor loading of CAS4 may be attributed to the following: Firstly, the intended loadings between CAS4 and CAS had a weak correlation leading to a poor factor loading for CAS4 (Li et al. 2020). Secondly, it could be the poor wording of the CAS4 factor (Xiao et al. 2019). Poor item semantics and arbitrary scale coding direction may account for this. Thirdly, it may represent the fact that CAS4 measures different variables and, therefore, lacks unidimensionality with low factor loading (Hox 2021).

5.2.2. The Structural Model Assessment

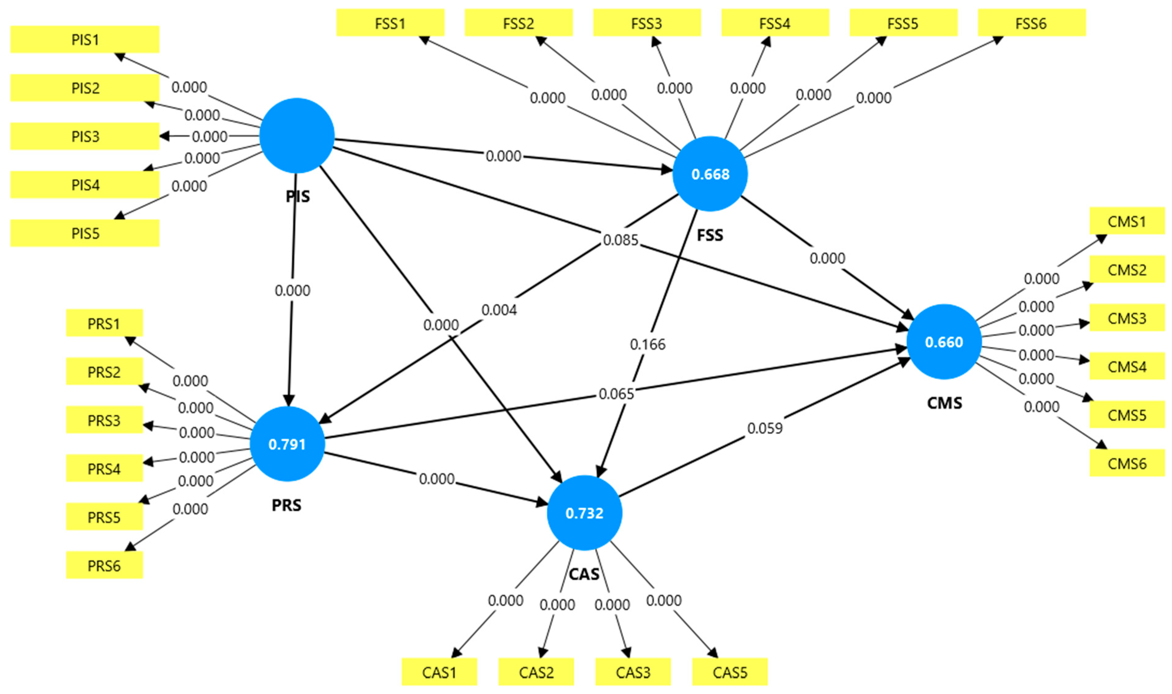
With the assistance of the bootstrapping function within SmartPLS 4, the structural model was analysed, with a focus on the interrelationships the five key latent variables in this study (Hair et al. 2016). To ascertain the robustness of the model (Figure 1), the r-squared was used to determine the predictive power and goodness of fitness of the model. The results in Figure 3 indicate the goodness of the model, with a coefficient of more than 0.5, which is based on the variations in the relationships between the latent variables (Cepeda et al. 2024; Vaithilingam et al. 2024). Furthermore, Table 7 presents the outcomes of the examination of the hypothesized relationships (H1–H10) specified in Section 3. Statistically, project identification strategies have significant positive effects when working with feasibility study strategies to address climate risks at a coefficient of 0.817 (HI). Project identification strategies (PIS) also influence the actionable measures against climate risks of the procurement and contract award processes at 1.238 (H3) and 1.070 (H4), respectively. However, the relationship between PIS and contract management strategies was found to be insignificant (H2). This could be an indication that the application of effective project identification strategies during the opening stages of the project minimizes the work done at the contract management phase to address climate risks. For instance, it is easier to set up climate change governance systems (CMS 6) to support PPP infrastructure when leadership support (PIS3) has been attained from the beginning.
In the case of feasibility study strategies, the results demonstrate significant negative relationships between feasibility studies and procurement strategies at (−0.233) and between H5 and positive impacts on contract management strategies at 0.708 (H7). These results could be explained by the fact that a more rigorous feasibility study potentially reduces the need for certain procurement strategies. The interrelationships between these measures make it possible for a robust feasibility study to either minimize or replace a procurement process. For instance, when a comprehensive assessment of clean energy tools (FSS4) is undertaken, it is easier to identify the appropriate suppliers to embark on this procurement contract. But the results show an insignificant effect of feasibility studies on contract awards (H6). Procurement strategies were identified as having insignificant effects on contract management (H9) but posing negative effects on contract awards at −0.659 (H8). This outcome demonstrates that procurement strategies could potentially replace contract award strategies. Contracts are awarded when procurement requirements such as a climate-friendly supply chain are met. This reduces the amount of work that should be carried out at the contract award stage of the project. Lastly, Table 6 shows that there is no unsubstantial impact of contract award on contract management (H10).

6. Discussion

In accordance with the research objectives and hypotheses set in Section 1 and Section 3 of this paper, the first hypothesis, H1 (Table 7), confirms that identifying appropriate climate-resilient projects forms the foundation of better PPP project feasibility studies. This means that strategies to identify climate-friendly PPP infrastructure are essential in assessing the viability of PPP projects against the climate crisis. Casady et al. (2024) mentioned that these strategies determine the scope of threats, taking into account the extent and magnitude of potential climate risks at project proposal meetings. Lupton et al. (2021) expanded this with empirical evidence of the identifying climate adaptation and resilience issues at the identification stage of the projects. With respect to H2, the results in Table 6 indicate rejection of the relationship between project identification and contract management. This means that identifying the right climate-conscious projects may not have any influence on ensuring the management of contracts that respond adequately to climate change. This is opposed by Akomea-Frimpong et al. (2024), whose research findings argue that project identification influences climate actions related to the contract management of PPP projects. Moreover, climate action documents from the governments of OECD countries such as Australia, Canada and New Zealand, for instance, recognize the strong links between project identification, the climate and the contract management strategies of PPP infrastructure (Nguyen et al. 2024). This outcome for H2 provides a viable avenue for further studies to ascertain the relationship between the two climate risk measures. It is suggested that actionable measures should be effectively incorporated into project identification measures and practices at the contract management stage of the project (H2). This will demand appropriate timelines and resources to turn the targets into realistic outcomes for climate risk management. Leadership support is crucial in this, and the project steering committee and project leads should support the regular training of project team members to educate them on practical actions to resolve the climate crisis. There must be a team or senior project manager who will specifically supervise and monitor the transformation of the targets into elements of the contract within a defined scope. In the case of H3 and H4, project identification strategies were found to significantly influence contract award and procurement protocols. Increasingly, public projects that are executed within PPP arrangements have seen climate requirements as a key prerequisite in awarding contracts (Amin 2025). Governments are taking note of bidding and procurement contractors who can accept and manage climate risks. Contractors who fail to incorporate and comply with climate-friendly procurement practices are likely to lose contracts or be fined. This scenario has been identified in the United Kingdom (UK), where more than 30 government contractors were fined for a lack of due diligence to safety and environmentally conscious practices towards reducing carbon emissions (GovUK 2022).
Table 6 also demonstrates that two (H5 and H7) out of the three hypotheses on feasibility studies of the climate risks of PPP projects were found to be empirically significant. Sustainable feasibility studies influence procurement and contract management-based climate actions (Batra 2023, Shivanna 2022). Wang et al. (2023) recounted that environmentally conscious feasible studies on mechanisms and systems, such as the studies on heat pumps and the carbon performance levels of infrastructure, are important in assessing the carbon emission status of projects. The feasibility analysis also considers the social support systems available within emission-neutral projects to assist community development and foster the preservation of indigenous cultures. Lastly, comprehensive feasibility analysis enhances the financial viability of PPP projects because it provides information about cost drivers on climate risks. When these cost drivers are managed effectively, they could improve the financial outcomes of the projects. Despite these outcomes, H6 discounts the relevance of feasibility studies in awarding climate-friendly contracts in the PPP sector. This finding is contrary to existing studies such as Martimort and Straub (2016) and Feng et al. (2024), which mentioned that feasibility is an integral part of awarding climate-sensitive contracts during infrastructure development. Where necessary, it is recommended that both strategies (H6) should be combined to ensure effective implementation of climate-conscious PPP projects. Before a contract is awarded to sub-contractors and suppliers, PPP project management firms should check the outcomes of feasibility studies, then make the decision to select sub-contractors. The carbon footprint status and adherence of contractors to climate change requirements in their past projects should be considered. Procurement strategies were found to impact the awarding of contracts, but not contract management with H8 and H9 (See Table 6). Akomea-Frimpong et al. (2021) explained that contractors prioritize procuring recycling materials and construction inputs that produce the least emissions and financial risks. Sustainable packaging initiatives together with partnerships promote sustainable practices. Project managers adopt cleaner technologies and tracking systems in the supply chain for sustainable PPP development. Giesekam et al. (2018) argued that procuring tensile project materials and green facades for PPP housing and buildings is important for standing against climate change. Practically, it is recommended that PPP stakeholders should apply green supply chain policies at the contract management stage to address H9, inclusive of benchmarks to monitor the implementation of procurement practices. Additionally, the selection of contractors and subcontractors to manage the project should be largely dependent on their green materials and efforts towards addressing climate risks. Lastly, H10 was not supported statistically, and it was rejected where no significant connection was found to exist between the awarding of contracts and contract management towards climate risk management in PPP infrastructure. To address H10, it is important for PPP contractors to incorporate contract award strategies into the contract management of PPP projects. Also, contractors should be committed to mitigating climate change risks during and after the awarding of the contract. This involves the implementation of decarbonization measures such as securing low- to zero-carbon emission materials. There should be practical tools and procedures to implement climate-resilient measures to attain a low amount or lack of climate risks.

7. Conclusions, Implications and Limitations

The consequences of climate change negatively affect the sustainability of PPP infrastructure projects. In this research, various strategies to mitigate the risks have been presented considering the principal stages of the PPP project lifecycle. The study solicited primary data from key PPP stakeholders through an online survey involving questionnaires that were distributed to respondents in different parts of the world. The main data analysis tool used to analyse the relationships between the strategies was PLS-SEM analysis. The results from the data collected indicated that most of the participants were in Africa and Asia, indicating the two regions with most PPP infrastructure in recent times. Also, the PPP projects that featured prominently in the responses of the participants are housing and transportation infrastructure. From the measurement model analysis of the PLS-SEM, twenty-seven strategies were retained and CAS4 (incorporate sustainability requirements) was removed because it recorded a factor loading of −0.147. The structural model exhibits significant relationships and gaps between principal strategies of procurement, feasibility studies, contract management, project identification and the awarding of contracts related to climate risk management.
This article has two main potential implications. First, the findings provide an understanding of the effects of key project identification measures on the climate change management of PPP infrastructure. It encourages setting appropriate targets and the development of realistic timelines and defines the areas of climate risk management. Climate risk indicators for performance assessment should be set with project leaders’ supervision and evaluation. The results provide insights for feasibility assessment, taking into consideration retrofitting, cost, carbon footprint and the justification of assessing the state of climate resilience and the adaptation position of PPP projects. The findings also provide information on strategies to improve procurement, the awarding of contracts and management. It is recommended that project managers should consider these strategies to develop mitigating measures for climate risks at the beginning of projects after establishing the feasibility status of the project’s resilience. Supply chain measures should incorporate green procurement practices which can lead to carbon neutral projects. Sub-contractors with track records of implementing emission-free and climate-friendly practices should be awarded contracts. Project teams should insist on applying these measures to specific projects under the supervision of experienced project leaders. Secondly, the study is important for enriching the existing theoretical information and research on strategies for the climate change protection of PPP projects. The outcomes are essential for further investigations and the development of models to support future studies. Despite these contributions to research and practices, the study has the following limitations. The dataset for this analysis is limited to 147 PPP stakeholders. Even though it was proven to be significant for this research, further studies must expand the pool of participants to gather a wider variety of responses. Next, the strategies analysed in this study are linked to all forms of PPP infrastructure. It is suggested that further studies should embark on project-specific analysis using case studies of ongoing and completed projects. Further studies should test the strategies on PPP infrastructure using specific projects such as roads, schools and hospitals. Lastly, it would be useful if future studies were to assess the geographical differences of the strategies and delve into practice and policy frameworks in every country or region that implements the strategies.

Supplementary Materials

The following supporting information can be downloaded at: https://www.mdpi.com/article/10.3390/risks13100191/s1.

Author Contributions

Conceptualization—I.A.-F. and A.V.K.B.J.; methodology—I.A.-F.; formal analysis—I.A.-F. and A.V.K.B.J.; data curation—I.A.-F.; writing—original draft preparation—I.A.-F. and A.V.K.B.J.; writing—review and editing—I.A.-F. and A.V.K.B.J. All authors have read and agreed to the published version of the manuscript.

Funding

This research received no external funding.

Data Availability Statement

The data presented in this study are available on request from the corresponding author due to ethical restrictions.

Acknowledgments

The authors are grateful to the anonymous participants in the data collection and the reviewers of this article. We also appreciate our respective universities: Excelsia University College (Australia) and University of East London (United Kingdom). Thank you very much for your significant contributions to this study.

Conflicts of Interest

The authors declare no conflicts of interest.

References

  1. Abden, Md Jaynul, Zhong Tao, Mohammad A. Alim, Jannatul Dil Afroze, and Vivian W. Y. Tam. 2025. Enhancing Building Energy Performance and Climate Resilience with Phase Change Materials and Reflective Coatings. Journal of Energy Storage 120: 14. [Google Scholar] [CrossRef]
  2. Akhtar, Muhammad, Nadeem Ahmad Mufti, Sajjad Mubin, Muhammad Qaiser Saleem, Sadaf Zahoor, and Sanna Ullah. 2023. Identification of Various Execution Modes and Their Respective Risks for Public–Private Partnership (Ppp) Infrastructure Projects. Buildings 13: 1889. [Google Scholar] [CrossRef]
  3. Akomea-Frimpong, Isaac, Amma Kyewaa Agyekum, Alexander Baah Amoakwa, Prosper Babon-Ayeng, and Fatemeh Pariafsai. 2024. Toward the Attainment of Climate-Smart Ppp Infrastructure Projects: A Critical Review and Recommendations. Environment, Development and Sustainability 26: 19195–229. [Google Scholar] [CrossRef]
  4. Akomea-Frimpong, Isaac, Jacinta Rejoice Ama Delali Dzagli, Kenneth Eluerkeh, Franklina Boakyewaa Bonsu, Sabastina Opoku-Brafi, Samuel Gyimah, Nana Ama Sika Asuming, David Wireko Atibila, and Augustine Senanu Kukah. 2025a. A systematic review of artificial intelligence in managing climate risks of PPP infrastructure projects. Engineering, Construction and Architectural Management 32: 2430–54. [Google Scholar] [CrossRef]
  5. Akomea-Frimpong, Isaac, Roksana Jahan Tumpa, Joshua Addo Nsiah Ofori, Benjamin Botchway, Portia Atswei Tetteh, and Xiaohua Jin. 2025c. Critical success factors of green finance on zero carbon buildings. Energy and Buildings 338: 115735. [Google Scholar] [CrossRef]
  6. Akomea-Frimpong, Isaac, Xiaohua Jin, and Robert Osei-Kyei. 2021. A Holistic Review of Research Studies on Financial Risk Management in Public–Private Partnership Projects. Engineering, Construction and Architectural Management 28: 2549–69. [Google Scholar] [CrossRef]
  7. Akomea-Frimpong, Isaac, Xiaohua Jin, and Robert Osei-Kyei. 2022. Mapping Studies on Sustainability in the Performance Measurement of Public-Private Partnership Projects: A Systematic Review. Sustainability 14: 7174. [Google Scholar] [CrossRef]
  8. Akomea-Frimpong, Isaac, Xiaohua Jin, and Robert Osei-Kyei. 2025b. Sustainable performance assessment of public–private partnership infrastructure projects in Ghana. Engineering, Construction and Architectural Management. Ahead-of-print (in press).
  9. Akomea-Frimpong, Isaac, Xiaohua Jin, Robert Osei-Kyei, and Augustine Senanu Kukah. 2023b. Public–private partnerships for sustainable infrastructure development in Ghana: A systematic review and recommendations. Smart and Sustainable Built Environment 12: 237–57. [Google Scholar] [CrossRef]
  10. Al Saadi, Rauda, and Alaa Abdou. 2024. Exploring Briefing Processes across Mature Markets of Public–Private Partnership (Ppp) Projects: Comparative Insights and Important Considerations. Buildings 14: 2125. [Google Scholar] [CrossRef]
  11. Ali, Minhaj, Shujahat Haider Hashmi, Yasir Habib, and Dervis Kirikkaleli. 2024. The Asymmetric Impact of Public–Private Partnership Investment in Energy on Co2 Emissions in Pakistan. Energy & Environment 35: 2131–50. [Google Scholar]
  12. Al-Maroof, Rana A. Saeed, and Mostafa Al-Emran. 2018. Students Acceptance of Google Classroom: An Exploratory Study Using Pls-Sem Approach. International Journal of Emerging Technologies in Learning 13: 112. [Google Scholar] [CrossRef]
  13. Almarri, Khalid, and Halim Boussabaine. 2025. Critical Success Factors for Public–Private Partnerships in Smart City Infrastructure Projects. Construction Innovation 25: 224–47. [Google Scholar] [CrossRef]
  14. Almeile, Ahmad Meile, Maxwell Chipulu, Udechukwu Ojiako, Ramesh Vahidi, and Alasdair Marshall. 2024. Project-Focussed Literature on Public-Private Partnership (Ppp) in Developing Countries: A Critical Review. Production Planning & Control 35: 683–710. [Google Scholar]
  15. Alqahtani, Fahad K., Saad Al-Jadhai, Hosam Alromihy, Mohammed Alsaud, Mohamed Sherif, and Ahmed Gouda Mohamed. 2024. Appraising Critical Success Factors in Sustainable Housing Projects: A Comparative Study of Ppp Modalities in Saudi Arabia. Heliyon 10: e32854. [Google Scholar] [CrossRef]
  16. Amin, Shohel. 2025. Decarbonisation of Road Transportation in India—a Round-Robin Review on Low-Carbon Strategies and Financial Policies. Future Transportation 5: 36. [Google Scholar] [CrossRef]
  17. Amiri, Afshin, Silvio Gumiere, and Hossein Bonakdari. 2025. Firestorm in California: The New Reality for Wildland-Urban Interface Regions. Urban Climate 62: 102528. [Google Scholar] [CrossRef]
  18. Ampratwum, Godslove, Vivian WY Tam, and Robert Osei-Kyei. 2023. Critical Analysis of Risks Factors in Using Public-Private Partnership in Building Critical Infrastructure Resilience: A Systematic Review. Construction Innovation 23: 360–82. [Google Scholar] [CrossRef]
  19. Arijeloye, Bamidele Temitope, Isaac Olaniyi Aje, and Ayodeji Emmanuel Oke. 2024. Evaluating the Key Risk Factors in Ppp-Procured Mass Housing Projects in Nigeria: A Delphi Study of Industry Experts. Journal of Engineering, Design and Technology 22: 60–76. [Google Scholar] [CrossRef]
  20. Atamanov, Aziz, Christoph Lakner, Daniel Gerszon Mahler, Samuel Kofi Tetteh Baah, and Judy Yang. 2020. The Effect of New Ppp Estimates on Global Poverty: A First Look. Washington: World Bank. [Google Scholar]
  21. Batra, Ritika. 2023. Review of Public–Private Partnerships across Building Sectors in Nine European Countries: Key Adaptations for Ppp in Housing. Engineering, Construction and Architectural Management 30: 2904–27. [Google Scholar] [CrossRef]
  22. Birkmann, Joern, Alessa Truedinger, and Holger Schuettrumpf. 2025. The Impact of Science: Uptake of Scientific Recommendations after Extreme Events—Case Study Floods in 2021 in Germany. Journal of Flood Risk Management 18: e70100. [Google Scholar] [CrossRef]
  23. Casady, Carter B, Alessandra Cepparulo, and Luisa Giuriato. 2024. Public-Private Partnerships for Low-Carbon, Climate-Resilient Infrastructure: Insights from the Literature. Journal of Cleaner Production 470: 143338. [Google Scholar] [CrossRef]
  24. Cepeda, Gabriel, José L. Roldán, Misty Sabol, Joe Hair, and Alain Yee Loong Chong. 2024. Emerging Opportunities for Information Systems Researchers to Expand Their Pls-Sem Analytical Toolbox. Industrial Management & Data Systems 124: 2230–50. [Google Scholar] [CrossRef]
  25. Chan, Faith Ka Shun, James A. Griffiths, David Higgitt, Shuyang Xu, Fangfang Zhu, Yu-Ting Tang, Yuyao Xu, and Colin R. Thorne. 2018. “Sponge City” in China—A Breakthrough of Planning and Flood Risk Management in the Urban Context. Land Use Policy 76: 772–78. [Google Scholar] [CrossRef]
  26. Chanda, Razib Chandra, Ali Vafaei-Zadeh, Haniruzila Hanifah, and T. Ramayah. 2024. Investigating Factors Influencing Individual User’s Intention to Adopt Cloud Computing: A Hybrid Approach Using Pls-Sem and Fsqca. Kybernetes 53: 4470–501. [Google Scholar] [CrossRef]
  27. Che, Shuai, Le Wen, and Jun Wang. 2024. Global Insights on the Impact of Digital Infrastructure on Carbon Emissions: A Multidimensional Analysis. Journal of Environmental Management 368: 122144. [Google Scholar] [CrossRef]
  28. Cheng, Gang, Changjuan Zhao, Najaf Iqbal, Özge Gülmez, Hayriye Işik, and Dervis Kirikkaleli. 2021. Does Energy Productivity and Public-Private Investment in Energy Achieve Carbon Neutrality Target of China? Journal of Environmental Management 298: 113464. [Google Scholar] [CrossRef]
  29. Cheung, Gordon W., Helena D. Cooper-Thomas, Rebecca S. Lau, and Linda C. Wang. 2024. Reporting Reliability, Convergent and Discriminant Validity with Structural Equation Modeling: A Review and Best-Practice Recommendations. Asia Pacific Journal of Management 41: 745–83. [Google Scholar] [CrossRef]
  30. Chileshe, Nicholas, Carol Wambui Njau, Brian Kiptoo Kibichii, Lyn Njeri Macharia, and Neema Kavishe. 2022. Critical Success Factors for Public-Private Partnership (Ppp) Infrastructure and Housing Projects in Kenya. International Journal of Construction Management 22: 1606–17. [Google Scholar] [CrossRef]
  31. Cui, Caiyun, Yong Liu, Alex Hope, and Jianping Wang. 2018. Review of Studies on the Public–Private Partnerships (Ppp) for Infrastructure Projects. International Journal of Project Management 36: 773–94. [Google Scholar] [CrossRef]
  32. Dafermos, Yannis, Daniela Gabor, and Jo Michell. 2021. The Wall Street Consensus in Pandemic Times: What Does It Mean for Climate-Aligned Development? Canadian Journal of Development Studies/Revue canadienne d’études du développement 42: 238–51. [Google Scholar] [CrossRef]
  33. De Matteis, Fabio, Elio Borgonovi, Giovanni Notaristefano, and Fabrizio Striani. 2025. The Contribution of Public-Private Partnership (Ppp) to Sustainability: Governance and Managerial Implications from a Literature Review. Corporate Governance: The International Journal of Business in Society 25: 144–59. [Google Scholar]
  34. de Souza, Danilo Couto, Natália Machado Crespo, Douglas Vieira da Silva, Lila Mina Harada, Renan Muinos Parrode de Godoy, Leonardo Moreno Domingues, Rafael Luiz Bortolozo, Cassiano Antonio Metodiev, and Marcio Roberto Magalhães de Andrade. 2024. Extreme Rainfall and Landslides as a Response to Human-Induced Climate Change: A Case Study at Baixada Santista, Brazil, 2020. Natural Hazards 120: 10835–60. [Google Scholar] [CrossRef]
  35. Demirel, Hatice Cigdem, Wim Leendertse, and Leentje Volker. 2022. Mechanisms for Protecting Returns on Private Investments in Public Infrastructure Projects. International Journal of Project Management 40: 155–66. [Google Scholar] [CrossRef]
  36. Devkar, Ganesh, Roshani Palliyaguru, and Adekunle Sabitu Oyegoke. 2020. The effects of institutional frameworks on implementation of PPP projects: A comparative perspective in Australia and India. International Journal of Construction Management 20: 720–36. [Google Scholar] [CrossRef]
  37. Fagbemi, Fisayo, Adeyemi Fajingbesi, and Kehinde Mary Bello. 2025. Infrastructure Impact of Climate Change in Sub-Saharan Africa: Is the Decarbonizing Strategy the Cinderella of Climate Action? Journal of Critical Infrastructure Policy 6: e12042. [Google Scholar] [CrossRef]
  38. Fawzy, Samer, Ahmed I. Osman, John Doran, and David W. Rooney. 2020. Strategies for Mitigation of Climate Change: A Review. Environmental Chemistry Letters 18: 2069–94. [Google Scholar] [CrossRef]
  39. Feng, De-Cheng, Jia-Yi Ding, Si-Cong Xie, Yue Li, Mitsuyoshi Akiyama, Yong Lu, Michael Beer, and Jie Li. 2024. Climate Change Impacts on the Risk Assessment of Concrete Civil Infrastructures. ASCE OPEN: Multidisciplinary Journal of Civil Engineering 2: 03124001. [Google Scholar] [CrossRef]
  40. Feng, Yuting, Xuemeng Guo, Bolu Wei, and Bingyao Chen. 2021. A Fuzzy Analytic Hierarchy Process for Risk Evaluation of Urban Rail Transit Ppp Projects. Journal of Intelligent & Fuzzy Systems 41: 5117–28. [Google Scholar]
  41. Giesekam, Jannik, Danielle Densley Tingley, and Isabel Cotton. 2018. Aligning Carbon Targets for Construction with (Inter) National Climate Change Mitigation Commitments. Energy and Buildings 165: 106–17. [Google Scholar] [CrossRef]
  42. Gillett, Nathan P., Megan Kirchmeier-Young, Aurélien Ribes, Hideo Shiogama, Gabriele C. Hegerl, Reto Knutti, Guillaume Gastineau, Jasmin G. John, Lijuan Li, and Larissa Nazarenko. 2021. Constraining Human Contributions to Observed Warming since the Pre-Industrial Period. Nature Climate Change 11: 207–12. [Google Scholar] [CrossRef]
  43. GovUK. 2022. More Than 30 Companies Fined as Part of Efforts to Reduce Emissions. London: GovUK. [Google Scholar]
  44. Hai, Dinh Tuan, Nguyen Quoc Toan, and Nguyen Van Tam. 2022. Critical Success Factors for Implementing Ppp Infrastructure Projects in Developing Countries: The Case of Vietnam. Innovative Infrastructure Solutions 7: 89. [Google Scholar] [CrossRef]
  45. Hair, Joe F., Jr., Marko Sarstedt, Lucy M. Matthews, and Christian M. Ringle. 2016. Identifying and Treating Unobserved Heterogeneity with Fimix-Pls: Part I–Method. European Business Review 28: 63–76. [Google Scholar] [CrossRef]
  46. Hair, Joseph F., Jeffrey J. Risher, Marko Sarstedt, and Christian M. Ringle. 2019. When to Use and How to Report the Results of Pls-Sem. European Business Review 31: 2–24. [Google Scholar] [CrossRef]
  47. Hawkins, Melanie, Gerald R. Elsworth, Elizabeth Hoban, and Richard H. Osborne. 2020. Questionnaire Validation Practice within a Theoretical Framework: A Systematic Descriptive Literature Review of Health Literacy Assessments. BMJ Open 10: e035974. [Google Scholar] [CrossRef] [PubMed]
  48. Hoeft, Madeleine, Marianne Pieper, Kent Eriksson, and Hans-Joachim Bargstädt. 2021. Toward Life Cycle Sustainability in Infrastructure: The Role of Automation and RobWieland otics in Ppp Projects. Sustainability 13: 3779. [Google Scholar] [CrossRef]
  49. Hou, Xinshuo, Weiling Li, Dongyang Li, and Jianghuan Peng. 2025. Public–Private Partnerships and Carbon Reduction Targets: Evidence from Ppp Investments in Energy and Environmental Protection in China. Environment, Development and Sustainability 27: 6567–97. [Google Scholar] [CrossRef]
  50. Hox, Joop J. 2021. Confirmatory Factor Analysis. The Encyclopedia of Research Methods in Criminology and Criminal Justice 2: 830–32. [Google Scholar]
  51. Huang, Yongming, Lian Xue, and Zeeshan Khan. 2021. What Abates Carbon Emissions in China: Examining the Impact of Renewable Energy and Green Investment. Sustainable Development 29: 823–34. [Google Scholar] [CrossRef]
  52. Jayasena, Nimesha Sahani, Daniel WM Chan, and Mohan Kumaraswamy. 2021. A Systematic Literature Review and Analysis Towards Developing Ppp Models for Delivering Smart Infrastructure. Built Environment Project and Asset Management 11: 121–37. [Google Scholar] [CrossRef]
  53. Jiang, Weiling, Jie Jiang, Igor Martek, and Wen Jiang. 2025. Critical Risk Management Strategies for the Operation of Public–Private Partnerships: A Vulnerability Perspective of Infrastructure Projects. Engineering, Construction and Architectural Management 32: 4771–95. [Google Scholar] [CrossRef]
  54. Jin, Hongyu, Melissa Chan, and Yang Bai. 2025. Joint Optimization of Critical Concession Parameters for Sustainable Ppp Contracts. Journal of Construction Engineering and Management 151: 04025051. [Google Scholar] [CrossRef]
  55. Khahro, Shabir Hussain, Tauha Hussain Ali, Shafiqul Hassan, Noor Yasmin Zainun, Yasir Javed, and Shahbaz Aziz Memon. 2021. Risk Severity Matrix for Sustainable Public-Private Partnership Projects in Developing Countries. Sustainability 13: 3292. [Google Scholar] [CrossRef]
  56. Kim, Ji Yeon, Chae Yeon Park, Dong Kun Lee, Seok Hwan Yun, Jung Hee Hyun, and Eun Sub Kim. 2024. The Cooling Effect of Trees in High-Rise Building Complexes in Relation to Spatial Distance from Buildings. Sustainable Cities and Society 114: 12. [Google Scholar] [CrossRef]
  57. Kumar, Danish, Muhammad Kamran, Chengyi Zhang, Liping Wang, Haibo Zhai, and Sevilay Demirkesen. 2023. Evaluating the Impact of Contracting and Procurement Methods on Energy and Carbon Emissions Reduction in the Public Construction Sector. Asce Inspire 12: 886–94. [Google Scholar]
  58. Li, Yujun, Zhonglin Wen, Kit-Tai Hau, Ke-Hai Yuan, and Yafeng Peng. 2020. Effects of Cross-Loadings on Determining the Number of Factors to Retain. Structural Equation Modeling: A Multidisciplinary Journal 27: 841–63. [Google Scholar]
  59. Li, Zilin, and Haotian Wang. 2023. Exploring Risk Factors Affecting Sustainable Outcomes of Global Public–Private Partnership (Ppp) Projects: A Stakeholder Perspective. Buildings 13: 2140. [Google Scholar] [CrossRef]
  60. Liu, Li, Ahsan Anwar, Esma Irmak, and Irem Pelit. 2022. Asymmetric Linkages between Public-Private Partnership, Environmental Innovation, and Transport Emissions. Economic Research-Ekonomska Istrazivanja 35: 6519–40. [Google Scholar] [CrossRef]
  61. Lupton, Nathaniel C, Alfredo Jiménez, Secil Bayraktar, and Dimitrios Tsagdis. 2021. Climate Risk and Private Participation Projects in Infrastructure: Mitigating the Impact of Locational (Dis) Advantages. Management Decision 59: 51–67. [Google Scholar] [CrossRef]
  62. Martimort, David, and Stephane Straub. 2016. How to Design Infrastructure Contracts in a Warming World: A Critical Appraisal of Public–Private Partnerships. International Economic Review 57: 61–88. [Google Scholar] [CrossRef]
  63. Maslin, Mark, Raina D. Ramnath, Gavin I. Welsh, and Sanjay M. Sisodiya. 2025. Understanding the Health Impacts of the Climate Crisis. Future Healthcare Journal 12: 100240. [Google Scholar] [CrossRef]
  64. Mas-Machuca, Marta, and Carme Martínez Costa. 2012. Exploring Critical Success Factors of Knowledge Management Projects in the Consulting Sector. Total Quality Management & Business Excellence 23: 1297–313. [Google Scholar] [CrossRef]
  65. Mazher, Khwaja Mateen. 2025. Review of Studies on Risk Allocation and Sharing in Public-Private Partnership Projects for Infrastructure Delivery. Frontiers in Built Environment 11: 1505891. [Google Scholar] [CrossRef]
  66. Mello, Luiz de, and Teresa Ter-Minassian. 2024. Subnational Investments in Mitigation and Adaptation to Climate Change: Some Financing and Governance Issues. Public Finance and Management 23: 113–31. [Google Scholar] [CrossRef]
  67. Memon, Mumtaz Ali, T. Ramayah, Jun-Hwa Cheah, Hiram Ting, Francis Chuah, and Tat Huei Cham. 2021. Pls-Sem Statistical Programs: A Review. Journal of Applied Structural Equation Modeling 5: 1–14. [Google Scholar] [CrossRef]
  68. Montalbán-Domingo, Laura, Cristina Torres-Machi, Amalia Sanz-Benlloch, Eugenio Pellicer, and Keith R. Molenaar. 2023. Green Public Procurement in Civil Infrastructure Construction: Current Performance and Main Project Characteristics. Journal of Construction Engineering and Management 149: 04023089. [Google Scholar] [CrossRef]
  69. Moradi Shahdadi, Leila, Babak Aminnejad, Hadi Sarvari, and Daniel W. M. Chan. 2023. Determining the Critical Risk Factors of Implementing Public–Private Partnership in Water and Wastewater Infrastructure Facilities: Perspectives of Private and Public Partners in Iran. Buildings 13: 2735. [Google Scholar] [CrossRef]
  70. Nadeem, Faisal, Brent Jacobs, and Dana Cordell. 2024. Adapting to Climate Change in Vulnerable Areas: Farmers’ Perceptions in the Punjab, Pakistan. Climate 12: 58. [Google Scholar] [CrossRef]
  71. Neto, Dimas de Castro e Silva, Carlos Oliveira Cruz, Fernanda Rodrigues, and Paulo Silva. 2020. Ppp Development and Governance in Latin America: Analysis of Brazilian State Ppp Units. Journal of Infrastructure Systems 26: 05020003. [Google Scholar] [CrossRef]
  72. Ngo, Vu Minh, Huan Huu Nguyen, Hiep Cong Pham, and Long Hoang Nguyen. 2024. Engage or Retreat? Exploring the Determinants of Participation in Climate Finance Public-Private Partnerships. Climatic Change 177: 104. [Google Scholar] [CrossRef]
  73. Nguyen, Tiep, Leonie Hallo, and Indra Gunawan. 2024. Investigating Risk of Public–Private Partnerships (Ppps) for Smart Transportation Infrastructure Project Development. Built Environment Project and Asset Management 14: 74–91. [Google Scholar] [CrossRef]
  74. Onuoha, Joseph, Emmanuel Eze, Chidiebere Mary-Cynthia Ezeaputa, Jacob Ugbada Okpabi, and Jennifer Chioma Onyia. 2021. Does Learning Geography Increase Climate Change Awareness? A Comparison of School Subjects’ Influence on Climate Change Awareness. Journal of Geography 120: 140–51. [Google Scholar] [CrossRef]
  75. Osei-Kyei, Robert, Albert PC Chan, Arshad Ali Javed, and Ernest Effah Ameyaw. 2017. Critical Success Criteria for Public-Private Partnership Projects: International Experts’ Opinion. International Journal of Strategic Property Management 21: 87–100. [Google Scholar] [CrossRef]
  76. Osei-Kyei, Robert, and Godslove Ampratwum. 2025. Developing a Model for Assessing the Performance Outcome for Building Urban Community Resilience through Public–Private Partnership. Buildings 15: 2023. [Google Scholar] [CrossRef]
  77. Osland, Michael J., Philip W. Stevens, Margaret M. Lamont, Richard C. Brusca, Kristen M. Hart, J. Hardin Waddle, Catherine A. Langtimm, Caroline M. Williams, Barry D. Keim, and Adam J. Terando. 2021. Tropicalization of Temperate Ecosystems in North America: The Northward Range Expansion of Tropical Organisms in Response to Warming Winter Temperatures. Global Change Biology 27: 3009–34. [Google Scholar] [CrossRef] [PubMed]
  78. Perera, A. T. D., Kavan Javanroodi, and Vahid M. Nik. 2021. Climate Resilient Interconnected Infrastructure: Co-Optimization of Energy Systems and Urban Morphology. Applied Energy 285: 17. [Google Scholar] [CrossRef]
  79. PPIAF. 2009. Toolkit for Public-Private Partnerships in Roads & Highways. Washington: PPIAF. [Google Scholar]
  80. Purwanto, Agus, and Yuli Sudargini. 2021. Partial Least Squares Structural Squation Modeling (Pls-Sem) Analysis for Social and Management Research: A Literature Review. Journal of Industrial Engineering & Management Research 2: 114–23. [Google Scholar]
  81. Ringle, Christian M., Marko Sarstedt, Noemi Sinkovics, and Rudolf R. Sinkovics. 2023. A Perspective on Using Partial Least Squares Structural Equation Modelling in Data Articles. Data in Brief 48: 109074. [Google Scholar] [CrossRef] [PubMed]
  82. Saif, Wahib, Kay Rogage, Pablo Martinez, and Mohamad Kassem. 2025. Decarbonising Construction Equipment: Management Practices and Strategies for Net Zero in Uk Infrastructure Projects. Building and Environment 270: 112503. [Google Scholar] [CrossRef]
  83. Saleeb, Hedra, Ali M. El-Rifaie, Ahmed A. F. Youssef, Shazly A. Mohamed, and Rasha Kassem. 2025. Providing Solutions to Decarbonize Energy-Intensive Industries for a Sustainable Future in Egypt by 2050. Sustainability 17: 2408. [Google Scholar] [CrossRef]
  84. Sanada, Kie, and Marco Zappa. 2025. Japan’s International Cooperation on Smart City Development in Asia: International Effort beneath the Smart Rhetoric in India and in Thailand. Research in Globalization 10: 100270. [Google Scholar] [CrossRef]
  85. Sharples, Wendy, Jiawei Hou, Katayoon Bahramian, Christopher Pickett-Heaps, Fitsum Woldesmekel, Ulrike Bende-Michl, and Elisabetta Carrara. 2025. What Has Rainfall Got to Do with It? Landscape Antecedent Conditions Have a First Order Effect on Flood Inundation Extent in the Hawkesbury-Nepean Valley. Journal of Flood Risk Management 18: e70064. [Google Scholar] [CrossRef]
  86. Shivanna, Kundaranahalli R. 2022. Climate Change and Its Impact on Biodiversity and Human Welfare. Proceedings of the Indian National Science Academy 88: 160–71. [Google Scholar] [CrossRef]
  87. Singh, Harendra, Vikrant Vikram Singh, Aditya Kumar Gupta, and P. K. Kapur. 2024. Assessing E-Learning Platforms in Higher Education with Reference to Student Satisfaction: A Pls-Sem Approach. International Journal of System Assurance Engineering and Management 15: 4885–96. [Google Scholar] [CrossRef]
  88. Sundararajan, Satheesh, and Nuwan Suriyagoda. 2016. Climate Risks and Resilience in Infrastructure Ppps: Issues to Be Considered. Washington: World Bank Group. [Google Scholar]
  89. Sweet, Rod. 2019. Decarbonising Construction: Six Things the Industry Could Do. Construction Research and Innovation 10: 109–13. [Google Scholar] [CrossRef]
  90. Tang, LiYaning, Qiping Shen, and Eddie WL Cheng. 2010. A Review of Studies on Public–Private Partnership Projects in the Construction Industry. International Journal of Project Management 28: 683–94. [Google Scholar] [CrossRef]
  91. Tariq, Salman, and Xueqing Zhang. 2022. A Critical Analysis of Water Ppp Failures in Sub-Saharan Africa. Engineering, Construction and Architectural Management 29: 3157–80. [Google Scholar] [CrossRef]
  92. Tian, Bo, Jiaxin Fu, Yongshun Xu, and Longshan Sun. 2024. How Does Contract Flexibility Affect the Sustainability Performance of Public–Private Partnership Projects? A Serial Multiple Mediator Model. Engineering, Construction and Architectural Management 31: 28–47. [Google Scholar] [CrossRef]
  93. Tipu, Waseem Ali, Yasir Hayat Mughal, Ghulam Muhammad Kundi, Kesavan Sreekantan Nair, and Ramayah Thurasamy. 2024. Enhancing the Sustainable Performance of Public–Private Partnership Projects: The Buffering Effect of Environmental Uncertainty. Buildings 14: 3879. [Google Scholar] [CrossRef]
  94. Tuffour, Priscilla, Guangyu Chen, Evans Opoku-Mensah, Peter Adjei Darko, and Richard Adu Agyapong. 2024. Toward Sustainable Development: Developing a Decision-Making Framework for Cross-Sectoral Engagement in Green Procurement. Sustainable Development 32: 2233–52. [Google Scholar] [CrossRef]
  95. Vaithilingam, Santha, Chu Sun Ong, Ovidiu I. Moisescu, and Mahendhiran S. Nair. 2024. Robustness Checks in Pls-Sem: A Review of Recent Practices and Recommendations for Future Applications in Business Research. Journal of Business Research 173: 114465. [Google Scholar] [CrossRef]
  96. Wang, Shixiang, Chang Liu, and Zheng Zhou. 2024. Government-Enterprise Green Collaborative Governance and Urban Carbon Emission Reduction: Empirical Evidence from Green Ppp Programs. Environmental Research 257: 119335. [Google Scholar] [CrossRef] [PubMed]
  97. Wang, Zhenshuang, Yanxin Zhou, Xiaohua Jin, Ning Zhao, and Jianshu Sun. 2023. Risk Allocation and Benefit Distribution of Ppp Projects for Construction Waste Recycling: A Case Study of China. Engineering, Construction and Architectural Management 30: 3927–56. [Google Scholar] [CrossRef]
  98. Wieland, Andreas, Christian F. Durach, Joakim Kembro, and Horst Treiblmaier. 2017. Statistical and Judgmental Criteria for Scale Purification. Supply Chain Management: An International Journal 22: 321–28. [Google Scholar] [CrossRef]
  99. WorldBank. 2022. Ppi Visualization Dashboard. Available online: https://ppi.worldbank.org/en/visualization#sector=&status=&ppi=&investment=&region=&ida=&income=&ppp=&mdb=&year=&excel=false&map=GH&header=true (accessed on 13 March 2025).
  100. Xiahou, Xiaer, Lingyi Tang, Jingfeng Yuan, Jian Zuo, and Qiming Li. 2022. Exploring Social Impacts of Urban Rail Transit Ppp Projects: Towards Dynamic Social Change from the Stakeholder Perspective. Environmental Impact Assessment Review 93: 106700. [Google Scholar] [CrossRef]
  101. Xiao, Huiyun, Sheng Li, Aili Kang, Richard T. Corlett, Keping Ma, and Xiaoli Shen. 2025. Biodiversity Risk Assessment and Management for Infrastructure Projects under the Belt and Road Initiative. Conservation Biology 39: e70039. [Google Scholar] [CrossRef]
  102. Xiao, Yue, Hongyun Liu, and Kit-Tai Hau. 2019. A Comparison of Cfa, Esem, and Bsem in Test Structure Analysis. Structural Equation Modeling: A Multidisciplinary Journal 26: 665–77. [Google Scholar]
  103. Xu, Junxiang, Divya Jayakumar Nair, and S Travis Waller. 2025. Implementing Equitable Wildfire Response Plans. Science 388: 158–59. [Google Scholar] [CrossRef] [PubMed]
  104. Xue, Yang, Ningsheng Chen, Ruixuan Tang, Zhenye Yang, Mengjie Jiao, Tao Wen, Yankun Wang, and Jiming Jin. 2025. Slope Failure Mechanism of the “5· 1” Meida Highway Collapse in Guangdong, China: Interaction between Multi-Source Water and Weathered Granite Soil. Landslides 22: 1199–212. [Google Scholar] [CrossRef]
  105. Zhang, Lu, Lei Shi, and Li Ma. 2024. Effect of Public–Private Partnership Features on Contractual Complexity: Evidence from China. Engineering, Construction and Architectural Management 31: 3876–94. [Google Scholar] [CrossRef]
  106. Zheng, Dongsheng, Dan Tong, Steven J Davis, Yue Qin, Yang Liu, Ruochong Xu, Jin Yang, Xizhe Yan, Guannan Geng, and Huizheng Che. 2024. Climate Change Impacts on the Extreme Power Shortage Events of Wind-Solar Supply Systems Worldwide During 1980–2022. Nature Communications 15: 5225. [Google Scholar] [CrossRef] [PubMed]
  107. Zou, Patrick XW, Shouqing Wang, and Dongping Fang. 2008. A Life-Cycle Risk Management Framework for Ppp Infrastructure Projects. Journal of Financial Management of Property and Construction 13: 123–42. [Google Scholar] [CrossRef]
Figure 1. Conceptual model.
Figure 1. Conceptual model.
Risks 13 00191 g001
Figure 2. Analysis of measurement model.
Figure 2. Analysis of measurement model.
Risks 13 00191 g002
Figure 3. Final structural model.
Figure 3. Final structural model.
Risks 13 00191 g003
Table 1. Strategies (variables) of climate risks for PPP projects.
Table 1. Strategies (variables) of climate risks for PPP projects.
Latent VariablesCodeIndicators/Measurement VariablesReferences
Project identification strategies PIS
PIS1Set achievable climate risk targetsAkhtar et al. (2023)
PIS2Develop timelines for the actions to reduce carbon emissionsAlmarri and Boussabaine (2025)
PIS3Get leadership support for the decarbonisation roadmapAmpratwum et al. (2023)
PIS4Define the performance assessment targetsDemirel et al. (2022)
PIS5Specify the scope of climate risksAkomea-Frimpong et al. (2025a)
Feasibility assessment strategiesFSS
FSS1Carbon emission footprint assessmentKim et al. (2024)
FSS2Retrofitting and redesign of infrastructureXiahou et al. (2022)
FSS3Compute the potential costs of each climate actionMello and Ter-Minassian (2024)
FSS4Assess the appropriate clean energy toolsAbden et al. (2025)
FSS5Determine the applicability of climate risk models Perera et al. (2021)
FSS6Justify the benefits of measures against climate risksDafermos et al. (2021)
Procurement strategiesPRS
PRS1Climate-friendly supply chainsMoradi Shahdadi et al. (2023)
PRS2Carbon-neutral bidding measuresHai et al. (2022)
PRS3Green procurement policiesLupton et al. (2021)
PRS4Strong partnerships with suppliersAkomea-Frimpong et al. (2024)
PRS5Circular procurement initiativesWang et al. (2024)
PRS6Real-time procurement tracking systemsHoeft et al. (2021)
Contract award strategiesCAS
CAS1Climate-conscious contractsNguyen et al. (2024)
CAS2Commitment to implementing climate risk management practicesCasady et al. (2024)
CAS3Contract clauses to ensure meeting of decarbonisation targetsSundararajan and Suriyagoda (2016)
CAS4Incorporate sustainability requirementsAkomea-Frimpong et al. (2022)
CAS5Select the lowest-climate risk contractJiang et al. (2025)
Contract management strategiesCMS
CMS1Implement climate resilience and adaptation measuresKhahro et al. (2021)
CMS2Utilise renewable energy for infrastructureAkomea-Frimpong et al. (2021)
CMS3Upskill teams towards net-zero project managementLi and Wang (2023)
CM4Emission reduction monitoring systemsJayasena et al. (2021)
CM5Review of contract risksFeng et al. (2021)
CM6Establish climate-based governance structures Arijeloye et al. (2024)
Table 2. Background information of respondents.
Table 2. Background information of respondents.
CategoryProfile and Number of Respondents
Job positionRisk Consultant (24), Project Manager (45), Public Regulator (18), Architect (31), Operator (29)
Education Diploma (25), First Degree (74), Master’s Degree (38), Doctoral Degree (10)
Experience0 to 5 years (12), 6 to 10 years (94), more than 10 years (41)
Project typeRoads (33), Hospitals (24), Energy & Electricity (37), Housing (53)
Country Australia (7), India (34), Ghana (27), Nigeria (18), US (8), UK (6), Kenya (23), Canada (5), South Africa (9), China (10)
Table 3. Outcomes of measurement model.
Table 3. Outcomes of measurement model.
Constructs IndicatorsFactor LoadingsCACRAVEVIF
PIS 0.8510.8570.635
PIS10.717 1.467
PIS20.811 1.185
PIS30.946 1.304
PIS40.814 1.411
PIS50.667 1.327
FSS 0.7780.8020.507
FSS10.681 1.890
FSS20.641 1.375
FSS30.646 1.436
FSS40.626 1.499
FSS50.786 1.772
FSS60.721 1.790
PRS 0.8050.8160.518
PRS10.620 1.490
PRS20.756 2.161
PRS30.754 1.897
PRS40.681 2.208
PRS50.796 2.057
PRS60.654 1.630
CAS 0.8590.8600.702
CAS10.835 2.014
CAS20.826 1.937
CAS30.865 2.256
CAS50.825 1.971
CMS 0.8450.8520.576
CMS10.814 2.565
CMS20.848 1.944
CMS30.744 1.782
CMS40.846 2.401
CMS50.739 1.645
CMS60.509 1.193
Table 4. Discriminate validity assessment with cross loadings.
Table 4. Discriminate validity assessment with cross loadings.
CASCMSFSSPISPRS
CAS10.4350.5520.6200.6340.893
CAS20.5260.6640.5400.6720.514
CAS30.6650.6190.6440.6840.577
CAS50.5250.5860.6740.6290.679
CMS10.5800.7140.6110.7680.828
CMS20.5290.6480.5570.8350.547
CMS30.5630.5440.5300.7150.777
CMS40.5010.6460.6300.5360.639
CMS50.5060.5390.6700.6000.586
CMS60.6890.5090.5800.6140.511
FSS10.7160.7010.6810.5780.623
FSS20.5440.6280.6410.6580.535
FSS30.5500.7270.6460.5010.762
FSS40.5130.5670.6260.6880.586
FSS50.6730.6760.7860.6610.544
FSS60.5680.7030.6210.5320.619
PIS10.5850.6770.5780.7170.512
PIS20.6440.5500.5090.6110.755
PIS30.7460.6040.6380.5460.511
PIS40.8510.5920.5890.7140.526
PIS50.6450.5560.6320.6670.694
PRS10.630.5550.6420.6250.620
PRS20.5440.7280.5410.5030.556
PRS30.7990.6380.6850.6940.554
PRS40.6630.6570.7990.5440.581
PRS50.6450.6910.5520.6610.596
PRS60.5620.7210.6050.5030.654
Table 5. Determining discriminant validity with Fornell–Larcker criterion and HTMT.
Table 5. Determining discriminant validity with Fornell–Larcker criterion and HTMT.
Fornell–Larcker
CASCMSFSSPISPRS
CAS0.838
CMS0.6640.759
FSS0.740.7930.686
PIS0.7810.6780.8170.797
PRS0.5260.5680.6410.8790.713
Table 6. Heterotrait–monotrait (HTMT) interpretation of discriminant validity.
Table 6. Heterotrait–monotrait (HTMT) interpretation of discriminant validity.
CASCMSFSSPISPRS
CAS
CMS0.772
FSS0.7650.619
PIS0.8080.8030.792
PRS0.6130.6870.7830.762
Table 7. Hypothesis testing.
Table 7. Hypothesis testing.
HypothesisPath CoefficientT-Statp-ValueDecision
H1 (PIS -> FSS)0.81722.6570.000Supported
H2 (PIS -> CMS)−0.4261.7250.085Rejected
H3 (PIS -> CAS)1.2386.1570.000Supported
H4 (PIS -> PRS)1.07016.1210.000Supported
H5 (FSS -> PRS)−0.2332.8700.004Supported
H6 (FSS -> CAS)0.1501.3850.166Rejected
H7 (FSS -> CMS)0.7087.0140.000Supported
H8 (PRS -> CAS)−0.6594.6110.000Supported
H9 (PRS -> CMS)0.3311.8440.065Rejected
H10 (CAS -> CMS)0.2991.8920.059Rejected
Disclaimer/Publisher’s Note: The statements, opinions and data contained in all publications are solely those of the individual author(s) and contributor(s) and not of MDPI and/or the editor(s). MDPI and/or the editor(s) disclaim responsibility for any injury to people or property resulting from any ideas, methods, instructions or products referred to in the content.

Share and Cite

MDPI and ACS Style

Akomea-Frimpong, I.; Blay Jnr, A.V.K. Examining Strategies to Manage Climate Risks of PPP Infrastructure Projects. Risks 2025, 13, 191. https://doi.org/10.3390/risks13100191

AMA Style

Akomea-Frimpong I, Blay Jnr AVK. Examining Strategies to Manage Climate Risks of PPP Infrastructure Projects. Risks. 2025; 13(10):191. https://doi.org/10.3390/risks13100191

Chicago/Turabian Style

Akomea-Frimpong, Isaac, and Andrew Victor Kabenlah Blay Jnr. 2025. "Examining Strategies to Manage Climate Risks of PPP Infrastructure Projects" Risks 13, no. 10: 191. https://doi.org/10.3390/risks13100191

APA Style

Akomea-Frimpong, I., & Blay Jnr, A. V. K. (2025). Examining Strategies to Manage Climate Risks of PPP Infrastructure Projects. Risks, 13(10), 191. https://doi.org/10.3390/risks13100191

Note that from the first issue of 2016, this journal uses article numbers instead of page numbers. See further details here.

Article Metrics

Back to TopTop