Community-Based Disaster Insurance for Sustainable Economic Loss Risk Mitigation: A Systematic Literature Review
Abstract
1. Introduction
2. An Overview of Community-Based Catastrophe Insurance (CBCI)
3. Research Methodology
- (a)
- Article type was original research or review written in English.
- (b)
- Article was published between 1 January 2013 and 31 December 2023.
- (c)
- Article was indexed by one of three selected databases, Scopus, ScienceDirect, or Dimensions, with the following words in article title, abstract, or keywords: “Community-Based” AND (“Catastrophe” OR “Catastrophic” OR “CAT” OR “Natural Disaster”) AND “Insurance”.
- (a)
- First: Title and abstract-based article selection. This step involved reviewing the titles and abstracts of articles to make selections based on their relevance to the research topic. This streamlined approach expedited the selection process, with articles lacking alignment between their titles/abstracts and the research topic being excluded.
- (b)
- Second: Thorough reading for article selection. Articles shortlisted from the previous stage underwent a detailed, one-by-one examination to confirm their relevance to the research topic.
- (c)
- Third: Fully reading article. All existing articles were described and reviewed comprehensively based on the research questions in Section 1.
4. Results
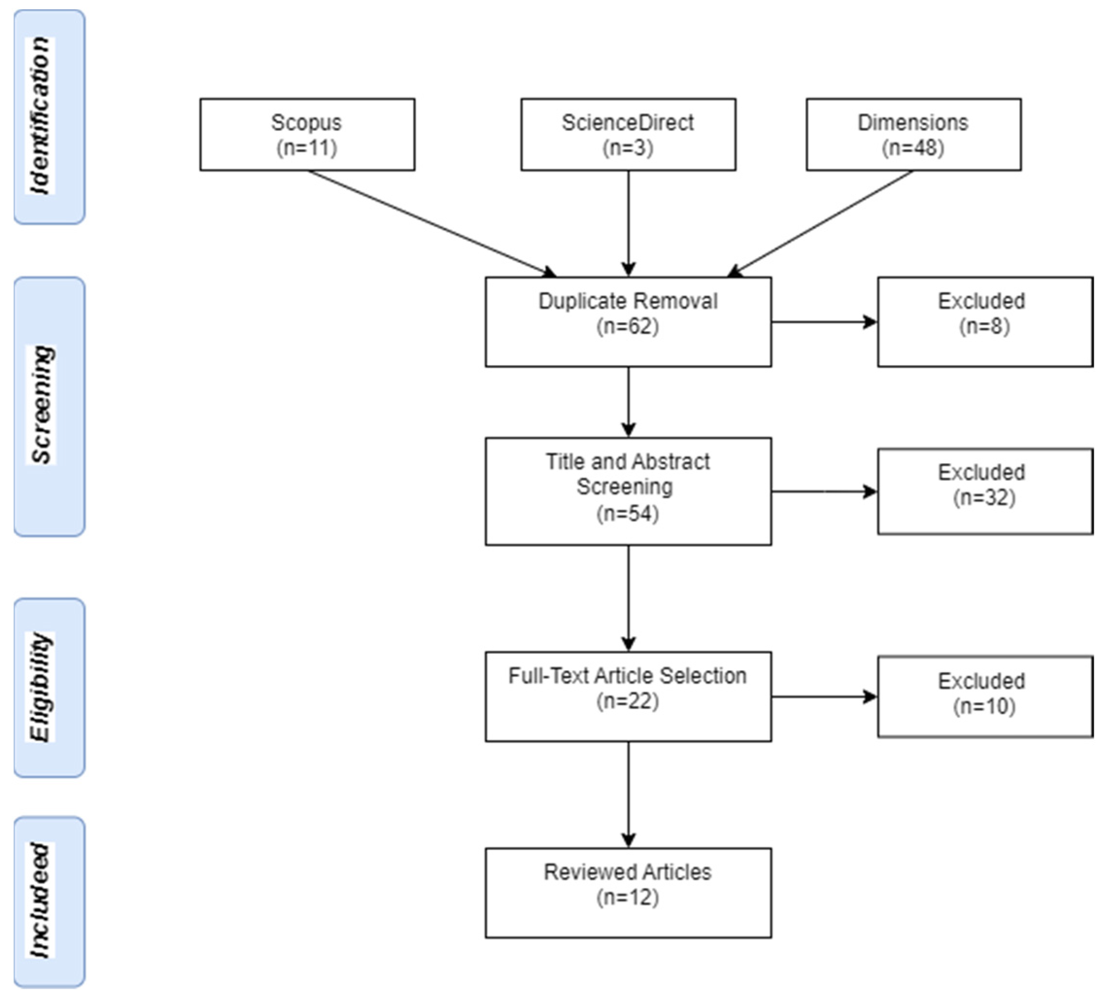
4.1. Article Data Collection and Article Selection Results
4.2. Articles’ Description
4.3. Results from Systematic Literature Review
4.3.1. The Purpose of Research on Community-Based Catastrophe Insurance
- Review: the articles focus on reviewing and summarizing previous research regarding CBCI.
- Case study and Pricing Framework: the articles focus on determining insurance premiums or prices in a community or region.
- Scheme and Strategy: the articles focus on the initial steps of CBCI.
4.3.2. The Different between Community-Based Catastrophe Insurance and Traditional Catastrophe Insurance
4.3.3. Type of Hazard, Exposure, and Vulnerability of Community-Based Catastrophe Insurance
4.3.4. Risk Transfer Options in Community-Based Catastrophe Insurance
4.3.5. Premium Structures in Community-Based Catastrophe Insurance
4.3.6. Factors Influencing the Sustainability of Community-Based Catastrophe Insurance
4.3.7. Challenges of Community-Based Catastrophe Insurance
- Limited financial resources: Communities with limited financial resources may struggle to afford insurance premiums (Nugraheni et al. 2022). Affordability is a critical factor in the success of CBCI, and addressing economic constraints is a significant challenge.
- Low risk perception: Some community members may underestimate the likelihood of catastrophic events, leading to low perceived value for insurance. Overcoming this challenge requires effective communication and education about the real risks and potential consequences of catastrophic events (Mori et al. 2023).
- Lack of awareness and education: Inadequate understanding of insurance concepts and the benefits of CBCI can hinder participation. Comprehensive awareness campaigns and educational programs are essential to overcome this challenge (Gonzales 2022).
- Trust issues and social dynamics: Building trust among community members and addressing social dynamics can be challenging. Trust is crucial for collective participation, and issues such as unequal power dynamics or community divisions may impact the success of the insurance program (Ashford and Hall 2018).
- Insufficient infrastructure: In regions with limited infrastructure, challenges in implementing CBCI may arise (Singh et al. 2023; Antwi et al. 2015). This includes difficulties in accessing and distributing information, collecting premiums, and processing claims efficiently.
- Regulatory and policy barriers: Existing regulations and policies may not always support the establishment and operation of CBCI. Overcoming regulatory barriers and advocating for policies that encourage such initiatives can be a challenge (Bernhardt and Sykes 2021).
- Cultural and language barriers: Cultural differences and language barriers can impede effective communication and understanding of insurance concepts (Djalante et al. 2013). Tailoring communication strategies to the cultural context is essential to address this challenge.
- Data analytics and management: Detailed data on community risks, historical loss data, and catastrophe probabilities are essential. This requires systems capable of collecting, processing, and analyzing these data to make informed decisions on premium setting and risk sharing (Peng et al. 2014).
- Sustainability of the insurance pool: Maintaining the financial sustainability of the insurance pool is a significant challenge. Adequate premium collection, financial management, and addressing adverse selection are crucial aspects to ensure long-term viability (Subramanian and Wang 2018; Strobl 2022).
- Resistance to change: Resistance to adopting new insurance models or behavioral changes within the community can be a challenge (Zhao et al. 2021; Bernhardt and Sykes 2021; McKnight 2019). Overcoming resistance requires effective communication and demonstrating the tangible benefits of CBCI.
- Environmental and climate change uncertainties: Climate change introduces uncertainties and increases the complexity of risk assessment. CBCI models must adapt to evolving environmental conditions and incorporate climate change considerations (Robinson et al. 2021; Debele et al. 2019).
- Legal and liability issues: Addressing legal and liability concerns, including issues related to claims processing, dispute resolution, and accountability, is crucial. Establishing clear legal frameworks can help mitigate these challenges (Miller et al. 2020; Griffen and Robinson 2023).
- Limited access to reinsurance: small-scale CBCI programs may face challenges in accessing reinsurance markets, limiting their ability to spread risk and manage catastrophic losses effectively (Song and Wang 2020; Bignami 2020; von Peter et al. 2012).
- Community demographics: demographic factors, such as population mobility, aging communities, or changing community structures, can impact the stability and effectiveness of CBCI (Twerefou et al. 2023).
5. Discussion
- (a)
- Behavioral aspects and decision-making. Investigate the behavioral factors that influence community members’ decisions to participate in or opt out of CBCI. Understand the psychological drivers behind risk perception, trust-building, and the adoption of risk mitigation measures.
- (b)
- Long-term impact and resilience. Explore the long-term impacts of community-based insurance on the resilience of communities. Assess how sustained participation in insurance programs contributes to adaptive capacity, recovery, and overall community resilience in the face of recurring or multiple catastrophic events.
- (c)
- Dynamic risk modeling. Develop and refine dynamic risk models that can adapt to changing environmental conditions, including the effects of climate change. Investigate the integration of predictive analytics and emerging technologies to enhance the accuracy of risk assessments over time.
- (d)
- Inclusivity and equity. Examine the inclusivity of CBCI programs and their equitable distribution of benefits. Investigate how these programs can address the needs of vulnerable populations, marginalized groups, and those with limited access to resources.
- (e)
- Governmental support and policy frameworks. Analyze the role of governmental support and the effectiveness of policy frameworks in promoting and sustaining CBCI. Evaluate how regulatory environments and financial incentives influence the success and expansion of such programs.
- (f)
- Cross-cultural studies. Conduct cross-cultural studies to understand how CBCI models can be adapted to different cultural contexts. Explore the influence of cultural norms, values, and communication styles on the acceptance and effectiveness of insurance programs.
- (g)
- Technological integration and innovation. Investigate the potential of integrating emerging technologies, such as blockchain, satellite imaging, or artificial intelligence, into CBCI practices. Assess how technological innovations can streamline processes, improve risk modeling, and enhance communication within communities.
- (h)
- Community-based catastrophe insurance in urban settings. Explore the applicability and challenges of CBCI in urban settings. Investigate how the dynamics of urban communities, including population density, infrastructure, and governance structures, impact the implementation and success of insurance programs.
- (i)
- Behavioral economics and incentive structures. Apply principles from behavioral economics to design incentive structures that encourage active participation in CBCI. Explore the effectiveness of different incentive mechanisms in promoting risk reduction behaviors and sustained engagement.
- (j)
- Post-disaster recovery and insurance payouts. Investigate the effectiveness of community-based insurance in facilitating post-disaster recovery. Assess the timeliness and adequacy of insurance payouts in supporting communities to rebuild and recover following catastrophic events.
- (k)
- Collaboration with non-traditional stakeholders. Explore collaboration opportunities with non-traditional stakeholders, such as technology companies, social enterprises, and community-based organizations. Investigate how these collaborations can enhance the reach, affordability, and effectiveness of CBCI.
- (l)
- Social networks and information dissemination. Analyze the role of social networks in the dissemination of information related to CBCI. Understand how information spreads within communities and influences decision making regarding insurance participation and risk reduction measures.
6. Conclusions
Author Contributions
Funding
Data Availability Statement
Acknowledgments
Conflicts of Interest
References
- Aerts, Jeroen C. J. H., W. J. Wouter Botzen, Hans de Moel, and Malcolm Bowman. 2013. Cost Estimates for Flood Resilience and Protection Strategies in New York City. Annals of the New York Academy of Sciences 1294: 1–104. [Google Scholar] [CrossRef] [PubMed]
- AIR. 2019. Global Modeled Catastrophe Losses. No. September. pp. 1–24. Available online: https://www.air-worldwide.com/publications/white-papers/The-Global-Protection-Gap/ (accessed on 2 July 2024).
- Akgün, İbrahim, Ferhat Gümüşbuğa, and Barbaros Tansel. 2015. Risk Based Facility Location by Using Fault Tree Analysis in Disaster Management. Omega 52: 168–79. [Google Scholar] [CrossRef]
- Al-Maruf, Abdullah, J. Craig Jenkins, Amelie Bernzen, and Boris Braun. 2023. Human Capital as a Turnkey Resource in Resilience to Cyclones and Storm Surges: Empirical Evidence from Coastal Bangladesh. Marine Pollution Bulletin 197: 115721. [Google Scholar] [CrossRef]
- Antwi, Effah Kwabena, John Boakye-Danquah, Alex Barima Owusu, Seyram Kofi Loh, Ruby Mensah, Yaw Agyeman Boafo, and Priscilla Toloo Apronti. 2015. Community Vulnerability Assessment Index for Flood Prone Savannah Agro-Ecological Zone: A Case Study of Wa West District, Ghana. Weather and Climate Extremes 10: 56–69. [Google Scholar] [CrossRef]
- Arnette, Andrew N., and Christopher W. Zobel. 2019. A Risk-Based Approach to Improving Disaster Relief Asset Pre-Positioning. Production and Operations Management 28: 457–78. [Google Scholar] [CrossRef]
- Ash-Shidiqqi, Ellectrananda Anugerah, Aidul Fitriciada Azhari, Kelik Wardiono, and Wardah Yuspin. 2023. Problems of Insurance in the Coming Age of Disasters. Wisdom 25: 43–53. [Google Scholar] [CrossRef]
- Ashford, Nicholas A., and Ralph P. Hall. 2018. Technology, Globalization, and Sustainable Development: Transforming the Industrial State, rev. ed. London: Routledge. [Google Scholar] [CrossRef]
- Aslan, Zafer, Ivan Damnjanovic, and John B. Mander. 2016. Pricing Catastrophe Equity Put Options: Financial Implications of Engineering Decisions. The Engineering Economist 62: 254–71. [Google Scholar] [CrossRef]
- Belias, Dimitrios, Ioannis Rossidis, Christos Papademetriou, Andreas Masouras, and Sofia Anastasiadou. 2023. Managing Successful and Ethical Organizational Change. Hershey: IGI Global. [Google Scholar] [CrossRef]
- Bernhardt, A., and C. Sykes. 2021. Catastrophe Insurance Disaster Protection Gap. Available online: https://www.marshmclennan.com/insights/publications/2021/february/community-based-catastrophe-insurance.html (accessed on 3 July 2024).
- Bhutta, Neil, and Lisa J. Dettling. 2018. Money in the Bank? Assessing Families’ Liquid Savings Using the Survey of Consumer Finances; Washington, DC: Board of Governors of the Federal Reserve System (U.S.). [CrossRef]
- Bignami, Daniele F. 2020. Disaster Risk Assessment, Reduction and Resilience: Their Reciprocal Contribution with Urban Planning to Advance Sustainability. In Green Planning for Cities and Communities. Berlin/Heidelberg: Springer. [Google Scholar] [CrossRef]
- Buckland, Catherine E., David S. G. Thomas, Jonas Jägermeyr, Christoph Müller, and J. Andrew C. Smith. 2023. Drought-Tolerant Succulent Plants as an Alternative Crop under Future Global Warming Scenarios in Sub-Saharan Africa. GCB Bioenergy 15: 1287–308. [Google Scholar] [CrossRef]
- Chen, Siyu, Qiang Zou, Bin Wang, Wentao Zhou, Tao Yang, Hu Jiang, Bin Zhou, and Hongkun Yao. 2023. Disaster Risk Management of Debris Flow Based on Time-Series Contribution Mechanism (CRMCD): Nonnegligible Ecological Vulnerable Multi-Ethnic Communities. Ecological Indicators 157: 111266. [Google Scholar] [CrossRef]
- Davies, Timothy. 2015. Developing Resilience to Naturally Triggered Disasters. Environment Systems and Decisions 35: 237–51. [Google Scholar] [CrossRef]
- Debele, Sisay E., Prashant Kumar, Jeetendra Sahani, Belen Marti-Cardona, Slobodan B. Mickovski, Laura S. Leo, Federico Porcù, Flavio Bertini, Danilo Montesi, Zoran Vojinovic, and et al. 2019. Nature-Based Solutions for Hydro-Meteorological Hazards: Revised Concepts, Classification Schemes and Databases. Environmental Research 179: 108799. [Google Scholar] [CrossRef] [PubMed]
- Dillon, Robin L. 2017. The Ostrich Paradox: Why We Underprepare for Disasters. Robert Meyer and Howard Kunruether. Philadelphia: Wharton Digital Press, 2017. Risk Analysis 37: 2506–8. [Google Scholar] [CrossRef]
- Djalante, Riyanti, Cameron Holley, Frank Thomalla, and Michelle Carnegie. 2013. Pathways for Adaptive and Integrated Disaster Resilience. Natural Hazards 69: 2105–35. [Google Scholar] [CrossRef]
- Gonzales, Mabel. 2022. Emotional Intelligence for Students, Parents, Teachers and School Leaders: A Handbook for the Whole School Community. Berlin/Heidelberg: Springer. [Google Scholar] [CrossRef]
- Griffen, Sonia, and Stacy-ann Robinson. 2023. (Un)Just Post-Disaster Mobilities in Small Island Developing States: Revisiting the Patterns and Outcomes of Three Major Environmental Disasters in the Caribbean. International Journal of Disaster Risk Reduction 97: 104029. [Google Scholar] [CrossRef]
- Hofmann, Sahar Zavareh. 2022. Build Back Better and Long-Term Housing Recovery: Assessing Community Housing Resilience and the Role of Insurance Post Disaster. Sustainability 14: 5623. [Google Scholar] [CrossRef]
- Hudson, Paul, Liselotte Hagedoorn, and Philip Bubeck. 2020. Potential Linkages Between Social Capital, Flood Risk Perceptions, and Self-Efficacy. International Journal of Disaster Risk Science 11: 251–62. [Google Scholar] [CrossRef]
- Ibrahim, Riza Andrian, Sukono, Herlina Napitupulu, and Rose Irnawaty Ibrahim. 2023. How to Price Catastrophe Bonds for Sustainable Earthquake Funding? A Systematic Review of the Pricing Framework. Sustainability 15: 7705. [Google Scholar] [CrossRef]
- Kousky, Carolyn, and Howard Kunreuther. 2018. Risk Management Roles of the Public and Private Sector. Risk Management and Insurance Review 21: 181–204. [Google Scholar] [CrossRef]
- Lansing, Amy E., Natalie J. Romero, Elizabeth Siantz, Vivianne Silva, Kimberly Center, Danielle Casteel, and Todd Gilmer. 2023. Building Trust: Leadership Reflections on Community Empowerment and Engagement in a Large Urban Initiative. BMC Public Health 23: 1252. [Google Scholar] [CrossRef]
- Lim, JungKyu Rhys, Brooke Fisher Liu, and Anita Atwell Seate. 2022. Are You Prepared for the next Storm? Developing Social Norms Messages to Motivate Community Members to Perform Disaster Risk Mitigation Behaviors. Risk Analysis 42: 2550–68. [Google Scholar] [CrossRef]
- Marulanda, Mabel C., Omar D. Cardona, Miguel G. Mora, and Alex H. Barbat. 2014. Design and Implementation of a Voluntary Collective Earthquake Insurance Policy to Cover Low-Income Homeowners in a Developing Country. Natural Hazards 74: 2071–88. [Google Scholar] [CrossRef]
- McKnight, Abigail. 2019. Financial Resilience among EU Households. Luxembourg: Publications Office of the European Union. [Google Scholar] [CrossRef]
- Melecky, Martin, and Claudio Raddatz. 2011. How Do Governments Respond after Catastrophes? Natural-Disaster Shocks and the Fiscal Stance. Washington, DC: World Bank, February. [Google Scholar]
- Miller, Rebecca K., Christopher B. Field, and Katharine J. Mach. 2020. Factors Influencing Adoption and Rejection of Fire Hazard Severity Zone Maps in California. International Journal of Disaster Risk Reduction 50: 101686. [Google Scholar] [CrossRef]
- Mori, Akira S., Kureha F. Suzuki, Masakazu Hori, Taku Kadoya, Kotaro Okano, Aya Uraguchi, Hiroyuki Muraoka, Tamotsu Sato, Hideaki Shibata, Yukari Suzuki-Ohno, and et al. 2023. Perspective: Sustainability Challenges, Opportunities and Solutions for Long-Term Ecosystem Observations. Philosophical Transactions of the Royal Society B: Biological Sciences 378: 20220192. [Google Scholar] [CrossRef] [PubMed]
- Nguyen, Cuong, and Ilan Noy. 2018. Measuring the Impact of Insurance on Urban Recovery with Light: The 2011 New Zealand Earthquake. no. May: 48. Available online: https://ideas.repec.org/p/ces/ceswps/_7031.html (accessed on 10 July 2024).
- Nugraheni, Irma Lusi, Agus Suyatna, Agus Setiawan, and Abdurrahman. 2022. Flood Disaster Mitigation Modeling through Participation Community Based on the Land Conversion and Disaster Resilience. Heliyon 8: e09889. [Google Scholar] [CrossRef] [PubMed]
- Page, Matthew J., Joanne E. McKenzie, Patrick M. Bossuyt, Isabelle Boutron, Tammy C. Hoffmann, Cynthia D. Mulrow, Larissa Shamseer, Jennifer M. Tetzlaff, Elie A. Akl, Sue E. Brennan, and et al. 2021. The PRISMA 2020 Statement: An Updated Guideline for Reporting Systematic Reviews. Journal of Clinical Epidemiology 134: 178–89. [Google Scholar] [CrossRef]
- Peng, J., Y. Kesete, Y. Gao, X. Shan, R. A. Davidson, L. K. Nozick, and J. Kruse. 2014. Math Modeling to Support Regional Natural Disaster Risk Management. Paper presented at 10th National Conference in Earthquake Engineering, Earthquake Engineering Research Institute, Anchorage, AK, USA, July 21–25. Available online: https://datacenterhub.org/resources/12892/download/10NCEE-001597.pdf (accessed on 2 July 2024).
- Pratiti, Rebecca. 2023. An Ecological Approach to Disaster Mitigation: A Literature Review. Cureus 15: e45500. [Google Scholar] [CrossRef]
- Qayyum, Muhammad, Yanping Zhang, Mansi Wang, Yuyuan Yu, Shijie Li, Wasim Ahmad, Saleh N. Maodaa, Shaban R.M. Sayed, and Jiawei Gan. 2023. Advancements in Technology and Innovation for Sustainable Agriculture: Understanding and Mitigating Greenhouse Gas Emissions from Agricultural Soils. Journal of Environmental Management 347: 119147. [Google Scholar] [CrossRef]
- Rivero, Thiago Strahler, Lina Maria Herrera Núñez, Emmy Uehara Pires, and Orlando Francisco Amodeo Bueno. 2015. ADHD Rehabilitation through Video Gaming: A Systematic Review Using Prisma Guidelines of the Current Findings and the Associated Risk of Bias. Front in Psychiatry 6: 151. [Google Scholar] [CrossRef] [PubMed]
- Robinson, Stacy-ann, Mizan Khan, J. Timmons Roberts, Romain Weikmans, and David Ciplet. 2021. Financing Loss and Damage from Slow Onset Events in Developing Countries. Current Opinion in Environmental Sustainability 50: 138–48. [Google Scholar] [CrossRef]
- Sadiq, Abdul-Akeem, and Douglas Noonan. 2015. Local Capacity and Resilience to Flooding: Community Responsiveness to the Community Ratings System Program Incentives. Natural Hazards 78: 1413–28. [Google Scholar] [CrossRef]
- Sarmiento, Juan Pablo, and Ana María Torres-Muñoz. 2020. Risk Transfer for Populations in Precarious Urban Environments. International Journal of Disaster Risk Science 11: 74–86. [Google Scholar] [CrossRef]
- Sawada, Yasuyuki. 2017. Disasters, Household Decisions, and Insurance Mechanisms: A Review of Evidence and a Case Study from a Developing Country in Asia. Asian Economic Policy Review 12: 18–40. [Google Scholar] [CrossRef]
- Schaffrannek, T. 2019. The Role of Chemistry in a Circular Economy—Decoupling Growth from Resource Consumption. DGMK Tagungsbericht 2019: 1–8. Available online: https://www.scopus.com/inward/record.uri?eid=2-s2.0-85079671437&partnerID=40&md5=0759e670d6c008af36e5149d1c800fc4 (accessed on 2 July 2024).
- Shiraev, Eric B., and David A. Levy. 2020. Cross-Cultural Psychology: Critical Thinking and Contemporary Applications, Seventh Edition. Cross-Cultural Psychology: Critical Thinking and Contemporary Applications, 7th ed. New York: Routledge. [Google Scholar] [CrossRef]
- Singh, Harman, Miriam Nielsen, and Helen Greatrex. 2023. Causes, Impacts, and Mitigation Strategies of Urban Pluvial Floods in India: A Systematic Review. International Journal of Disaster Risk Reduction 93: 103751. [Google Scholar] [CrossRef]
- Song, Shenming, and Chen Wang. 2020. Incentivizing Catastrophe Risk Sharing. IISE Transactions 52: 1358–85. [Google Scholar] [CrossRef]
- Strobl, Renate. 2022. Background Risk, Insurance and Investment Behaviour: Experimental Evidence from Kenya. Journal of Economic Behavior & Organization 202: 34–68. [Google Scholar] [CrossRef]
- Subramanian, Ajay, and Jinjing Wang. 2018. Reinsurance versus Securitization of Catastrophe Risk. Insurance: Mathematics and Economics 82: 55–72. [Google Scholar] [CrossRef]
- Sukono, Hafizan Juahir, Riza Andrian Ibrahim, Moch Panji Agung Saputra, Yuyun Hidayat, and Igif Gimin Prihanto. 2022. Application of Compound Poisson Process in Pricing Catastrophe Bonds: A Systematic Literature Review. Mathematics 10: 2668. [Google Scholar] [CrossRef]
- Twerefou, Daniel Kwabena, Ernest Adu Owusu, and Delali Benjamin K. Dovie. 2023. Correlates of Flood Preparedness in Urban Households: Evidence from the Greater Accra Metropolitan Area of Ghana. Environmental Challenges 11: 100706. [Google Scholar] [CrossRef]
- von Peter, Goetz, Sebastian von Dahlen, and Sweta Saxena. 2012. Unmitigated Disasters? New Evidence on the Macroeconomic Cost of Natural Catastrophes. BIS Working Papers. Bank for International Settlements. Available online: https://econpapers.repec.org/RePEc:bis:biswps:394 (accessed on 2 July 2024).
- Wang, Xihui, Mengzhe Zhou, and Jianfang Shao. 2023. A Risk-Sharing Mechanism for Multi-Region Catastrophe Insurance with Government Subsidies. International Journal of Disaster Risk Reduction 86: 103558. [Google Scholar] [CrossRef]
- Zhao, Yang, Jin-Ping Lee, and Min-Teh Yu. 2021. Catastrophe Risk, Reinsurance and Securitized Risk-Transfer Solutions: A Review. China Finance Review International 11: 449–73. [Google Scholar] [CrossRef]








| Database | The Number of Articles |
|---|---|
| Scopus | 11 |
| ScienceDirect | 3 |
| Dimensions | 48 |
| Total | 62 |
| Feature | Community-Based Catastrophe Insurance | Traditional Catastrophe Insurance |
|---|---|---|
| Coverage arrangement | Arranged by a local government or quasi-governmental body to cover a group of properties or individuals within a community’s jurisdiction. | Purchased individually by households or businesses for their properties. |
| Target audience | Often targets communities, especially low-income households and small businesses with limited access to insurance. | Generally available to anyone who can afford the premiums. |
| Premium affordability | Uses collective purchasing power to negotiate better premiums, making insurance more affordable. | Premiums are typically higher and may be unaffordable for low-income households. |
| Risk-sharing | Risk is spread across the entire community, reducing the burden on individual members. | Risk is borne solely by the individual policyholder. |
| Focus on catastrophe protection gap | Specifically designed to close the protection gap by covering those who might otherwise be uninsured. | Does not directly address the disaster protection gap; coverage is based on individual purchase decisions. |
| Dependency on external aid | Reduces dependence on federal financial relief post-disaster. | Higher reliance on government aid in the absence of insurance coverage. |
| Authors | Hazard | Exposure | Vulnerability |
|---|---|---|---|
| Djalante et al. (2013) | all caused by climate change and natural hazard | people | - |
| Marulanda et al. (2014) | earthquake | asset (private building) | the expected annual loss and the probable maximum loss |
| Sadiq and Noonan (2015) | flood | - | - |
| Davies (2015) | natural hazard | - | - |
| Aslan et al. (2016) | natural disaster | people and asset (property) | actuarial estimates of the loss |
| Sawada (2017) | natural disaster and manmade disaster | people and asset | loss of any variable used |
| Sarmiento and Torres-Muñoz (2020) | earthquake and landslides | people | losses generate |
| Hofmann (2022) | disaster | asset (house) | - |
| Lim et al. (2022) | natural disaster | - | - |
| Chen et al. (2023) | natural disaster | - | - |
| Ash-Shidiqqi et al. (2023) | natural disaster | - | - |
| Pratiti (2023) | natural disaster and manmade disaster | people and asset (health) | - |
| Authors | Insurance or Reinsurance Mechanism | Government or NGO Support | Others |
|---|---|---|---|
| Djalante et al. (2013) | |||
| Marulanda et al. (2014) | |||
| Sadiq and Noonan (2015) | |||
| Davies (2015) | |||
| Aslan et al. (2016) | |||
| Sawada (2017) | |||
| Sarmiento and Torres-Muñoz (2020) | |||
| Hofmann (2022) | |||
| Lim et al. (2022) | |||
| Chen et al. (2023) | |||
| Ash-Shidiqqi et al. (2023) | |||
| Pratiti (2023) |
Disclaimer/Publisher’s Note: The statements, opinions and data contained in all publications are solely those of the individual author(s) and contributor(s) and not of MDPI and/or the editor(s). MDPI and/or the editor(s) disclaim responsibility for any injury to people or property resulting from any ideas, methods, instructions or products referred to in the content. |
© 2024 by the authors. Licensee MDPI, Basel, Switzerland. This article is an open access article distributed under the terms and conditions of the Creative Commons Attribution (CC BY) license (https://creativecommons.org/licenses/by/4.0/).
Share and Cite
Purwandari, T.; Surya, H.A.; Riaman; Hidayat, Y.; Sukono; Saputra, M.P.A. Community-Based Disaster Insurance for Sustainable Economic Loss Risk Mitigation: A Systematic Literature Review. Risks 2024, 12, 158. https://doi.org/10.3390/risks12100158
Purwandari T, Surya HA, Riaman, Hidayat Y, Sukono, Saputra MPA. Community-Based Disaster Insurance for Sustainable Economic Loss Risk Mitigation: A Systematic Literature Review. Risks. 2024; 12(10):158. https://doi.org/10.3390/risks12100158
Chicago/Turabian StylePurwandari, Titi, Hilda Azkiyah Surya, Riaman, Yuyun Hidayat, Sukono, and Moch Panji Agung Saputra. 2024. "Community-Based Disaster Insurance for Sustainable Economic Loss Risk Mitigation: A Systematic Literature Review" Risks 12, no. 10: 158. https://doi.org/10.3390/risks12100158
APA StylePurwandari, T., Surya, H. A., Riaman, Hidayat, Y., Sukono, & Saputra, M. P. A. (2024). Community-Based Disaster Insurance for Sustainable Economic Loss Risk Mitigation: A Systematic Literature Review. Risks, 12(10), 158. https://doi.org/10.3390/risks12100158

