Enhancement of TEX264-Mediated ER-Phagy Contributes to the Therapeutic Effect of Glycycoumarin against APA Hepatotoxicity in Mice
Abstract
:1. Introduction
2. Materials and Methods
2.1. Chemicals and Reagents
2.2. Animals and Treatments
- (i)
- In the time–course experiment, four groups of C57BL/6N mice (n = 6/group) were used. Their blood and liver tissues were collected at 0, 6, 12 and 24 h after the APA (300 mg/kg) injection, respectively (Figure 1A).
- (ii)
- For the autophagic flux confirmation experiment, eight groups of C57BL/6N mice were used (n = 6–8/group): the phosphate-buffered saline (PBS) group; the APA, CQ, RA and GCM alone groups and APA combined with CQ and RA and GCM groups. CQ (60 mg/kg), RA (2 mg/kg) or GCM (100 mg/kg; dissolved in Tween-80:saline (2:98, v/v)) were administered by i.p. injection 6 and 18 h after APA overdose to inhibit or activate autophagy (Figure 1B). The blood and liver tissues were collected 24 h after APA overdose.
- (iii)
- As for the survival experiment, four groups of C57BL/6N mice were used (n = 10/group): APA alone group, APA treated with GCM (100 mg/kg) and NAC (100 and 300 mg/kg) groups. GCM and NAC were injected in mice 6 h following a lethal dose of APA (600 mg/kg) (Figure 1C). The survival of mice was observed until 96 h.
- (iv)
- To study the role of Nrf2 in the protective effect of GCM, Nrf2 KO mice of C57BL/6J background and their wild-type littermates were used (n = 6/group) as follows: the PBS group, APA-treated group, in which mice were injected with 300 mg/kg APA, and APA + GCM group, in which APA-treated mice were injected with GCM (100 mg/kg) 6 and 18 h after the APA overdose.
- (v)
- In the verification experiment, five groups of C57BL/6N mice (n = 6/group) were used as follows: the PBS group, 12- and 24-h APA + CQ groups and 12- and 24-h APA + CQ + GCM groups. Mice were injected with CQ (60 mg/kg) or CQ + GCM (100 mg/kg) 6 and 18 h after APA administration. Their blood and liver tissues were collected 12 and 24 h after APA overdose.
- (vi)
- In the long-term treatment experiment, four groups of C57BL/6N mice were used as follows: the PBS group, APA alone group, APA treated with GCM and NAC group. GCM (100 mg/kg) or NAC (100 mg/kg) were administered repeatedly at 6, 12, 24 and 36 h after APA (300 mg/kg) overdose (Figure 1F) The blood and liver tissues were collected 48 h following the APA challenge.
2.3. Measurement of Alanine Aminotransferase and Aspartate Aminotransferase
2.4. Histology, Immunohistochemistry and Immunofluorescence
2.5. Western Blot Analysis
2.6. Quantitative Real-Time PCR
2.7. Transmission Electron Microscopy
2.8. Statistical Analysis
3. Results
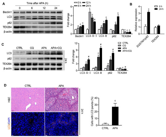
3.1. ER-Phagy Is Activated and Correlates with ER Stress in APA Hepatotoxicity
3.2. APA Overdose Induces ER-Phagy Involving TEX264
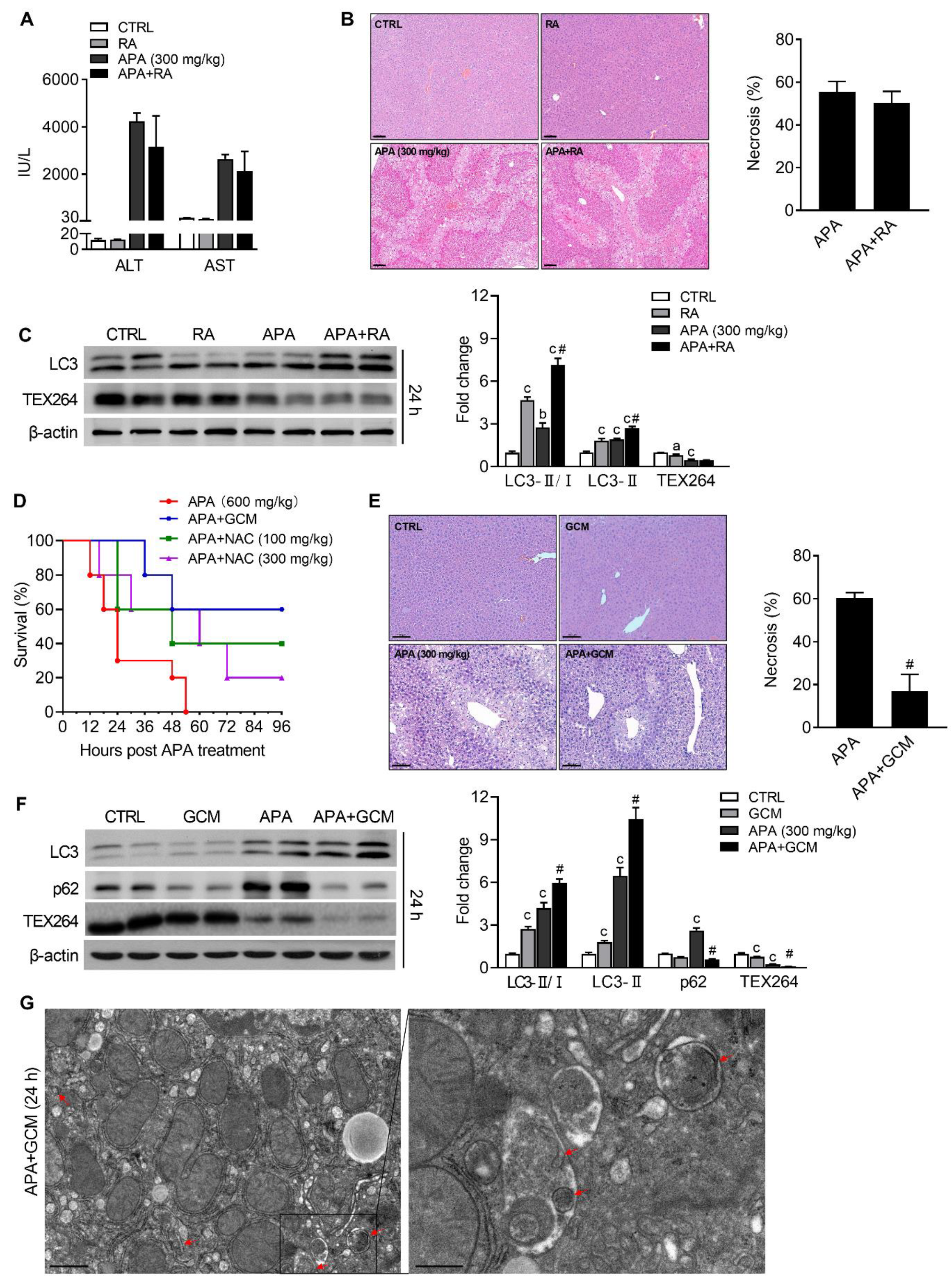
3.3. GCM, but Not Rapamycin, Enhances ER-Phagy and Alleviates APA Hepatotoxicity
3.4. ER-Phagy Enhanced by GCM Suppresses ER Stress in APA Hepatotoxicity
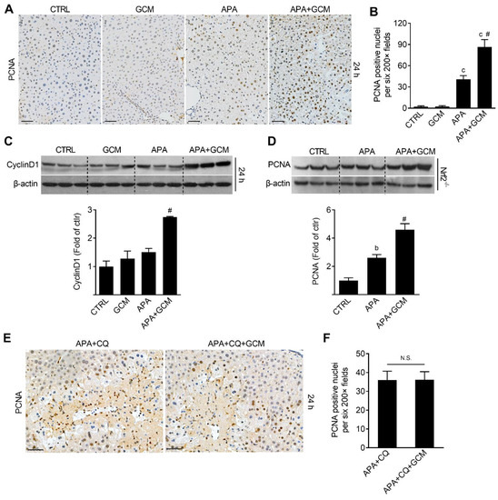
3.5. GCM Accelerates Liver Regeneration after APA Overdose
4. Discussion
5. Conclusions
Author Contributions
Funding
Institutional Review Board Statement
Informed Consent Statement
Data Availability Statement
Acknowledgments
Conflicts of Interest
Abbreviations
| ALT | Alanine aminotransferase |
| AILI | APA-induced acute liver injury |
| APA | Acetaminophen |
| AST | Aspartate aminotransferase |
| ATP | Adenosine triphosphate |
| CQ | Chloroquine diphosphate salt |
| ER | Endoplasmic reticulum |
| GCM | Glycycoumarin |
| GSH | Glutathione |
| H&E | Hematoxylin and eosin |
| NAPQI | N-acetyl-p-benzoquinone imine |
| NAC | N-acetyl-L-cysteine |
| PCNA | Proliferating cell nuclear antigen |
| SEM | Standard errors of the mean |
| SULT | Sulfotransferase |
| TEM | Transmission electron microscope |
| UGT | UDP-glucuronosyltransferase |
| UPR | Unfolded protein response |
References
- Yoon, E.; Babar, A.; Choudhary, M.; Kutner, M.; Pyrsopoulos, N. Acetaminophen-induced hepatotoxicity: A comprehensive update. J. Clin. Transl. Hepatol. 2016, 4, 131–142. [Google Scholar] [CrossRef] [PubMed] [Green Version]
- Boyd, E.M.; Bereczky, G.M. Liver necrosis from paracetamol. Br. J. Pharm. Chemother. 1966, 26, 606–614. [Google Scholar] [CrossRef] [PubMed] [Green Version]
- Bernal, W.; Auzinger, G.; Dhawan, A.; Wendon, J. Acute liver failure. Lancet 2010, 376, 190–201. [Google Scholar] [CrossRef]
- Yan, M.; Huo, Y.; Yin, S.; Hu, H. Mechanisms of acetaminophen-induced liver injury and its implications for therapeutic interventions. Redox Biol. 2018, 17, 274–283. [Google Scholar] [CrossRef] [PubMed]
- Larson, A.M.; Polson, J.; Fontana, R.J.; Davern, T.J.; Lalani, E.; Hynan, L.S.; Reisch, J.S.; Schiodt, F.V.; Ostapowicz, G.; Shakil, A.O.; et al. Acetaminophen-induced acute liver failure: Results of a United States multicenter, prospective study. Hepatology 2005, 42, 1364–1372. [Google Scholar] [CrossRef] [PubMed]
- Ni, H.M.; Bockus, A.; Boggess, N.; Jaeschke, H.; Ding, W.X. Activation of autophagy protects against acetaminophen-induced hepatotoxicity. Hepatology 2012, 55, 222–232. [Google Scholar] [CrossRef] [Green Version]
- Ni, H.M.; McGill, M.R.; Chao, X.; Du, K.; Williams, J.A.; Xie, Y.; Jaeschke, H.; Ding, W.X. Removal of acetaminophen protein adducts by autophagy protects against acetaminophen-induced liver injury in mice. J. Hepatol. 2016, 65, 354–362. [Google Scholar] [CrossRef] [Green Version]
- Wang, H.; Ni, H.M.; Chao, X.; Ma, X.; Rodriguez, Y.A.; Chavan, H.; Wang, S.; Krishnamurthy, P.; Dobrowsky, R.; Xu, D.X.; et al. Double deletion of PINK1 and Parkin impairs hepatic mitophagy and exacerbates acetaminophen-induced liver injury in mice. Redox Biol. 2019, 22, 101148. [Google Scholar] [CrossRef]
- Uzi, D.; Barda, L.; Scaiewicz, V.; Mills, M.; Mueller, T.; Gonzalez-Rodriguez, A.; Valverde, A.M.; Iwawaki, T.; Nahmias, Y.; Xavier, R.; et al. CHOP is a critical regulator of acetaminophen-induced hepatotoxicity. J. Hepatol. 2013, 59, 495–503. [Google Scholar] [CrossRef]
- Nagy, G.; Kardon, T.; Wunderlich, L.; Szarka, A.; Kiss, A.; Schaff, Z.; Banhegyi, G.; Mandl, J. Acetaminophen induces ER dependent signaling in mouse liver. Arch. Biochem. Biophys. 2007, 459, 273–279. [Google Scholar] [CrossRef]
- Hur, K.Y.; So, J.S.; Ruda, V.; Frank-Kamenetsky, M.; Fitzgerald, K.; Koteliansky, V.; Iwawaki, T.; Glimcher, L.H.; Lee, A.H. IRE1alpha activation protects mice against acetaminophen-induced hepatotoxicity. J. Exp. Med. 2012, 209, 307–318. [Google Scholar] [CrossRef] [PubMed] [Green Version]
- Anding, A.L.; Baehrecke, E.H. Cleaning house: Selective autophagy of organelles. Dev. Cell 2017, 41, 10–22. [Google Scholar] [CrossRef] [PubMed] [Green Version]
- Chino, H.; Hatta, T.; Natsume, T.; Mizushima, N. Intrinsically disordered protein TEX264 mediates ER-phagy. Mol. Cell 2019, 74, 909–921. [Google Scholar] [CrossRef]
- Zhang, E.; Yin, S.; Song, X.; Fan, L.; Hu, H. Glycycoumarin inhibits hepatocyte lipoapoptosis through activation of autophagy and inhibition of ER stress/GSK-3-mediated mitochondrial pathway. Sci. Rep. 2016, 6, 38138. [Google Scholar] [CrossRef] [Green Version]
- Song, X.; Yin, S.; Huo, Y.; Liang, M.; Fan, L.; Ye, M.; Hu, H. Glycycoumarin ameliorates alcohol-induced hepatotoxicity via activation of Nrf2 and autophagy. Free Radic. Biol. Med. 2015, 89, 135–146. [Google Scholar] [CrossRef] [PubMed]
- Yan, M.; Ye, L.; Yin, S.; Lu, X.; Liu, X.; Lu, S.; Cui, J.; Fan, L.; Kaplowitz, N.; Hu, H. Glycycoumarin protects mice against acetaminophen-induced liver injury predominantly via activating sustained autophagy. Br. J. Pharm. 2018, 175, 3747–3757. [Google Scholar] [CrossRef] [PubMed] [Green Version]
- Kohno, S.; Shiozaki, Y.; Keenan, A.L.; Miyazaki-Anzai, S.; Miyazaki, M. An N-terminal-truncated isoform of FAM134B (FAM134B-2) regulates starvation-induced hepatic selective ER-phagy. Life Sci. Alliance 2019, 2, e201900340. [Google Scholar] [CrossRef] [Green Version]
- Wilkinson, S. ER-phagy: Shaping up and destressing the endoplasmic reticulum. FEBS J. 2019, 286, 2645–2663. [Google Scholar] [CrossRef] [PubMed] [Green Version]
- Rutkowski, D.T.; Kaufman, R.J. That which does not kill me makes me stronger: Adapting to chronic ER stress. Trends Biochem. Sci. 2007, 32, 469–476. [Google Scholar] [CrossRef]
- Yang, R.; Miki, K.; He, X.; Killeen, M.E.; Fink, M.P. Prolonged treatment with N-acetylcystine delays liver recovery from acetaminophen hepatotoxicity. Crit. Care 2009, 13, R55. [Google Scholar] [CrossRef] [Green Version]
- Moles, A.; Torres, S.; Baulies, A.; Garcia-Ruiz, C.; Fernandez-Checa, J.C. Mitochondrial-lysosomal axis in acetaminophen hepatotoxicity. Front. Pharm. 2018, 9, 453. [Google Scholar] [CrossRef]
- Kusama, H.; Kon, K.; Ikejima, K.; Arai, K.; Aoyama, T.; Uchiyama, A.; Yamashina, S.; Watanabe, S. Sodium 4-phenylbutyric acid prevents murine acetaminophen hepatotoxicity by minimizing endoplasmic reticulum stress. J. Gastroenterol. 2017, 52, 611–622. [Google Scholar] [CrossRef]
- Shimizu, D.; Ishitsuka, Y.; Miyata, K.; Tomishima, Y.; Kondo, Y.; Irikura, M.; Iwawaki, T.; Oike, Y.; Irie, T. Protection afforded by pre- or post-treatment with 4-phenylbutyrate against liver injury induced by acetaminophen overdose in mice. Pharm. Res. 2014, 87, 26–41. [Google Scholar] [CrossRef]
- Song, S.; Tan, J.; Miao, Y.; Zhang, Q. Crosstalk of ER stress-mediated autophagy and ER-phagy: Involvement of UPR and the core autophagy machinery. J. Cell. Physiol. 2018, 233, 3867–3874. [Google Scholar] [CrossRef] [PubMed]
- Puissant, A.; Fenouille, N.; Auberger, P. When autophagy meets cancer through p62/SQSTM1. Am. J. Cancer Res. 2012, 2, 397–413. [Google Scholar] [PubMed]
- Dambach, D.M.; Durham, S.K.; Laskin, J.D.; Laskin, D.L. Distinct roles of NF-kappaB p50 in the regulation of acetaminophen-induced inflammatory mediator production and hepatotoxicity. Toxicol. Appl. Pharm. 2006, 211, 157–165. [Google Scholar] [CrossRef] [PubMed]
- Goldring, C.E.; Kitteringham, N.R.; Elsby, R.; Randle, L.E.; Clement, Y.N.; Williams, D.P.; McMahon, M.; Hayes, J.D.; Itoh, K.; Yamamoto, M.; et al. Activation of hepatic Nrf2 in vivo by acetaminophen in CD-1 mice. Hepatology 2004, 39, 1267–1276. [Google Scholar] [CrossRef]
- Lauterburg, B.H.; Corcoran, G.B.; Mitchell, J.R. Mechanism of action of N-acetylcysteine in the protection against the hepatotoxicity of acetaminophen in rats in vivo. J. Clin. Investig. 1983, 71, 980–991. [Google Scholar] [CrossRef] [Green Version]
- Cover, C.; Mansouri, A.; Knight, T.R.; Bajt, M.L.; Lemasters, J.J.; Pessayre, D.; Jaeschke, H. Peroxynitrite-induced mitochondrial and endonuclease-mediated nuclear DNA damage in acetaminophen hepatotoxicity. J. Pharm. Exp. 2005, 315, 879–887. [Google Scholar] [CrossRef] [Green Version]
- Chen, J.; Reheman, A.; Gushiken, F.C.; Nolasco, L.; Fu, X.; Moake, J.L.; Ni, H.; Lopez, J.A. N-acetylcysteine reduces the size and activity of von Willebrand factor in human plasma and mice. J. Clin. Investig. 2011, 121, 593–603. [Google Scholar] [CrossRef] [Green Version]
- Smilkstein, M.J.; Knapp, G.L.; Kulig, K.W.; Rumack, B.H. Efficacy of oral N-acetylcysteine in the treatment of acetaminophen overdose. Analysis of the national multicenter study (1976 to 1985). N. Engl. J. Med. 1988, 319, 1557–1562. [Google Scholar] [CrossRef]
- Whyte, A.J.; Kehrl, T.; Brooks, D.E.; Katz, K.D.; Sokolowski, D. Safety and effectiveness of acetadote for acetaminophen toxicity. J. Emerg. Med. 2010, 39, 607–611. [Google Scholar] [CrossRef] [PubMed]
- Craig, D.G.; Lee, A.; Hayes, P.C.; Simpson, K.J. Review article: The current management of acute liver failure. Aliment Pharm. 2010, 31, 345–358. [Google Scholar] [CrossRef] [PubMed]
- Yang, W.; Tao, Y.; Wu, Y.; Zhao, X.; Ye, W.; Zhao, D.; Fu, L.; Tian, C.; Yang, J.; He, F.; et al. Neutrophils promote the development of reparative macrophages mediated by ROS to orchestrate liver repair. Nat. Commun. 2019, 10, 1076. [Google Scholar] [CrossRef] [PubMed] [Green Version]
- Bhushan, B.; Apte, U. Liver regeneration after acetaminophen hepatotoxicity: Mechanisms and therapeutic opportunities. Am. J. Pathol. 2019, 189, 719–729. [Google Scholar] [CrossRef] [Green Version]
- Cook, S.F.; King, A.D.; Chang, Y.; Murray, G.J.; Norris, H.R.; Dart, R.C.; Green, J.L.; Curry, S.C.; Rollins, D.E.; Wilkins, D.G. Quantification of a biomarker of acetaminophen protein adducts in human serum by high-performance liquid chromatography-electrospray ionization-tandem mass spectrometry: Clinical and animal model applications. J. Chromatogr. B 2015, 985, 131–141. [Google Scholar] [CrossRef]
- Dash, S.; Chava, S.; Aydin, Y.; Chandra, P.K.; Ferraris, P.; Chen, W.; Balart, L.A.; Wu, T.; Garry, R.F. Hepatitis C virus infection induces autophagy as a prosurvival mechanism to alleviate hepatic ER-stress response. Viruses 2016, 8, 150. [Google Scholar] [CrossRef]
- Gonzalez-Rodriguez, A.; Mayoral, R.; Agra, N.; Valdecantos, M.P.; Pardo, V.; Miquilena-Colina, M.E.; Vargas-Castrillon, J.; Lo Iacono, O.; Corazzari, M.; Fimia, G.M.; et al. Impaired autophagic flux is associated with increased endoplasmic reticulum stress during the development of NAFLD. Cell Death Dis. 2014, 5, e1179. [Google Scholar] [CrossRef] [PubMed] [Green Version]
- James, L.P.; McCullough, S.S.; Lamps, L.W.; Hinson, J.A. Effect of N-acetylcysteine on acetaminophen toxicity in mice: Relationship to reactive nitrogen and cytokine formation. Toxicol. Sci. 2003, 75, 458–467. [Google Scholar] [CrossRef]
- Kao, T.C.; Wu, C.H.; Yen, G.C. Bioactivity and potential health benefits of licorice. J. Agric. Food Chem. 2014, 62, 542–553. [Google Scholar] [CrossRef]
- Li, G.; Nikolic, D.; van Breemen, R.B. Identification and chemical standardization of licorice raw materials and dietary supplements using UHPLC-MS/MS. J. Agric. Food Chem. 2016, 64, 8062–8070. [Google Scholar] [CrossRef] [PubMed]
- Zhang, Q.; Ye, M. Chemical analysis of the Chinese herbal medicine Gan-Cao (licorice). J. Chromatogr. A 2009, 1216, 1954–1969. [Google Scholar] [CrossRef] [PubMed]







| Genes (Mouse) | Forward Primer (5′–3′) | Reverse Primer (5′–3′) |
|---|---|---|
| TEX264 | GAGCTGATACAAGTGATGCAAG | GATTCACTGTAGCTGTGCTCG |
| SQSTM1/p62 | GAACACAGCAAGCTCATCTTTC | AAAGTGTCCATGTTTCAGCTTC |
| GAPDH | GGTTGTCTCCTGCGACTTCA | TGGTCCAGGGTTTCTTACTCC |
Publisher’s Note: MDPI stays neutral with regard to jurisdictional claims in published maps and institutional affiliations. |
© 2021 by the authors. Licensee MDPI, Basel, Switzerland. This article is an open access article distributed under the terms and conditions of the Creative Commons Attribution (CC BY) license (https://creativecommons.org/licenses/by/4.0/).
Share and Cite
Yan, M.; Wang, Z.; Xia, T.; Jin, S.; Liu, Y.; Hu, H.; Chang, Q. Enhancement of TEX264-Mediated ER-Phagy Contributes to the Therapeutic Effect of Glycycoumarin against APA Hepatotoxicity in Mice. Biomedicines 2021, 9, 939. https://doi.org/10.3390/biomedicines9080939
Yan M, Wang Z, Xia T, Jin S, Liu Y, Hu H, Chang Q. Enhancement of TEX264-Mediated ER-Phagy Contributes to the Therapeutic Effect of Glycycoumarin against APA Hepatotoxicity in Mice. Biomedicines. 2021; 9(8):939. https://doi.org/10.3390/biomedicines9080939
Chicago/Turabian StyleYan, Mingzhu, Zhi Wang, Tianji Xia, Suwei Jin, Yongguang Liu, Hongbo Hu, and Qi Chang. 2021. "Enhancement of TEX264-Mediated ER-Phagy Contributes to the Therapeutic Effect of Glycycoumarin against APA Hepatotoxicity in Mice" Biomedicines 9, no. 8: 939. https://doi.org/10.3390/biomedicines9080939
APA StyleYan, M., Wang, Z., Xia, T., Jin, S., Liu, Y., Hu, H., & Chang, Q. (2021). Enhancement of TEX264-Mediated ER-Phagy Contributes to the Therapeutic Effect of Glycycoumarin against APA Hepatotoxicity in Mice. Biomedicines, 9(8), 939. https://doi.org/10.3390/biomedicines9080939

