Multiplex Patient-Based Drug Response Assay in Pancreatic Ductal Adenocarcinoma
Abstract
:1. Introduction
2. Materials and Methods
2.1. Human Specimens
2.2. Generation of Patient-Derived Organoids
2.3. Histological Analysis of Patient-Derived Organoids
2.4. Compound Selection
2.5. Multiplex Drug Screening Assay
2.6. RNA-Seq
2.7. Pathways Analysis
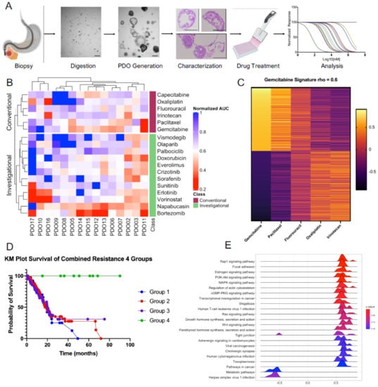
3. Results
4. Discussion
5. Conclusions
Supplementary Materials
Author Contributions
Funding
Institutional Review Board Statement
Informed Consent Statement
Data Availability Statement
Acknowledgments
Conflicts of Interest
References
- Jansen, R.J.; Tan, X.-L.; Petersen, G.M. Gene-by-Environment Interactions in Pancreatic Cancer: Implications for Prevention. Yale J. Boil. Med. 2015, 88, 115–126. [Google Scholar]
- Rahib, L.; Wehner, M.R.; Matrisian, L.M.; Nead, K.T. Estimated Projection of US Cancer Incidence and Death to 2040. JAMA Netw. Open 2021, 4, e214708. [Google Scholar] [CrossRef] [PubMed]
- Biankin, A.V.; Piantadosi, S.; Hollingsworth, S.J. Patient-centric trials for therapeutic development in precision oncology. Nat. Cell Biol. 2015, 526, 361–370. [Google Scholar] [CrossRef] [PubMed] [Green Version]
- Chantrill, L.A.; Nagrial, A.M.; Watson, C.; Johns, A.L.; Martyn-Smith, M.; Simpson, S.; Mead, S.; Jones, M.; Samra, J.S.; Gill, A.J.; et al. Precision Medicine for Advanced Pancreas Cancer: The Individualized Molecular Pancreatic Cancer Therapy (IMPaCT) Trial. Clin. Cancer Res. 2015, 21, 2029–2037. [Google Scholar] [CrossRef] [PubMed] [Green Version]
- Neoptolemos, J.P.; Kleeff, J.; Michl, P.; Costello, E.; Greenhalf, W.; Palmer, D.H. Therapeutic developments in pancreatic cancer: Current and future perspectives. Nat. Rev. Gastroenterol. Hepatol. 2018, 15, 333–348. [Google Scholar] [CrossRef]
- Verduin, M.; Hoeben, A.; De Ruysscher, D.; Vooijs, M. Patient-Derived Cancer Organoids as Predictors of Treatment Response. Front. Oncol. 2021, 11, 641980. [Google Scholar] [CrossRef]
- Bishehsari, F.; Zhang, L.; Barlass, U.; Preite, N.Z.; Turturro, S.; Najor, M.S.; Shetuni, B.B.; Zayas, J.P.; Mahdavinia, M.; Abukhdeir, A.M.; et al. K RAS mutation and epithelial–macrophage interplay in pancreatic neoplastic transformation. Int. J. Cancer 2018, 143, 1994–2007. [Google Scholar] [CrossRef] [Green Version]
- Vlachogiannis, G.; Hedayat, S.; Vatsiou, A.; Jamin, Y.; Fernández-Mateos, J.; Khan, K.; Lampis, A.; Eason, K.; Huntingford, I.; Burke, R.; et al. Patient-derived organoids model treatment response of metastatic gastrointestinal cancers. Science 2018, 359, 920–926. [Google Scholar] [CrossRef] [Green Version]
- Tiriac, H.; Belleau, P.; Engle, D.D.; Plenker, D.; Deschênes, A.; Somerville, T.D.D.; Froeling, F.E.M.; Burkhart, R.A.; Denroche, R.E.; Jang, G.H.; et al. Organoid Profiling Identifies Common Responders to Chemotherapy in Pancreatic Cancer. Cancer Discov. 2018, 8, 1112–1129. [Google Scholar] [CrossRef] [Green Version]
- Wiley, L.A.; Beebe, D.C.; Mullins, R.F.; Stone, E.M.; Tucker, B.A. A Method for Sectioning and Immunohistochemical Analysis of Stem Cell–Derived 3-D Organoids. Curr. Protoc. Stem Cell Biol. 2016, 37, 1C.19.1–1C.19.11. [Google Scholar] [CrossRef]
- Tempero, M.A.; Malafa, M.P.; Al-Hawary, M.; Asbun, H.; Bain, A.; Behrman, S.W.; Benson, A.B.; Binder, E.; Cardin, D.B.; Cha, C.; et al. Pancreatic Adenocarcinoma, Version 2.2017, NCCN Clinical Practice Guidelines in Oncology. J. Natl. Compr. Cancer Netw. 2017, 15, 1028–1061. [Google Scholar] [CrossRef]
- Sohal, D.P.; Mangu, P.B.; Khorana, A.A.; Shah, M.A.; Philip, P.A.; O’Reilly, E.M.; Uronis, H.E.; Ramanathan, R.K.; Crane, C.H.; Engebretson, A.; et al. Metastatic Pancreatic Cancer: American Society of Clinical Oncology Clinical Practice Guideline. J. Clin. Oncol. 2016, 34, 2784–2796. [Google Scholar] [CrossRef]
- Ducreux, M.; Cuhna, A.S.; Caramella, C.; Hollebecque, A.; Burtin, P.; Goéré, D.; Seufferlein, T.; Haustermans, K.; Van Laethem, J.L.; Conroy, T.; et al. Cancer of the pancreas: ESMO Clinical Practice Guidelines for diagnosis, treatment and follow-up. Ann. Oncol. 2015, 26, v56–v68. [Google Scholar] [CrossRef]
- Bai, X.T.; Moles, R.; Chaib-Mezrag, H.; Nicot, C. Small PARP inhibitor PJ-34 induces cell cycle arrest and apoptosis of adult T-cell leukemia cells. J. Hematol. Oncol. 2015, 8, 117. [Google Scholar] [CrossRef] [Green Version]
- FastQC. 2015. Available online: https://qubeshub.org/resources/fastqc (accessed on 22 June 2021).
- Liao, Y.; Smyth, G.K.; Shi, W. featureCounts: An efficient general purpose program for assigning sequence reads to genomic features. Bioinformatics 2014, 30, 923–930. [Google Scholar] [CrossRef] [Green Version]
- Dobin, A.; Davis, C.A.; Schlesinger, F.; Drenkow, J.; Zaleski, C.; Jha, S.; Batut, P.; Chaisson, M.; Gingeras, T.R. STAR: Ultrafast universal RNA-seq aligner. Bioinformatics 2013, 29, 15–21. [Google Scholar] [CrossRef]
- Robinson, M.D.; McCarthy, D.J.; Smyth, G.K. edgeR: A Bioconductor package for differential expression analysis of digital gene expression data. Bioinformatics 2010, 26, 139–140. [Google Scholar] [CrossRef] [Green Version]
- R Core Team. R: A Language and Environment for Statistical Computing; R Foundation for Statistical Computing: Vienna, Austria, 2018. [Google Scholar]
- Cerami, E.; Gao, J.; Dogrusoz, U.; Gross, B.E.; Sumer, S.O.; Aksoy, B.A.; Jacobsen, A.; Byrne, C.J.; Heuer, M.L.; Larsson, E.; et al. The cBio Cancer Genomics Portal: An Open Platform for Exploring Multidimensional Cancer Genomics Data. Cancer Discov. 2012, 2, 401–404. [Google Scholar] [CrossRef] [Green Version]
- Yu, G.; Wang, L.-G.; Han, Y.; He, Q.-Y. clusterProfiler: An R Package for Comparing Biological Themes Among Gene Clusters. OMICS: A J. Integr. Biol. 2012, 16, 284–287. [Google Scholar] [CrossRef]
- Velde, R.V.; Yoon, N.; Marusyk, V.; Durmaz, A.; Dhawan, A.; Miroshnychenko, D.; Lozano-Peral, D.; Desai, B.; Balynska, O.; Poleszhuk, J.; et al. Resistance to targeted therapies as a multifactorial, gradual adaptation to inhibitor specific selective pressures. Nat. Commun. 2020, 11, 1–13. [Google Scholar] [CrossRef]
- Delaney, C.; Frank, S.; Huang, R.S. Pharmacogenomics of EGFR-targeted therapies in non–small cell lung cancer: EGFR and beyond. Chin. J. Cancer 2015, 34, 1–12. [Google Scholar] [CrossRef] [Green Version]
- Lee, J.-C.; Woo, S.M.; Shin, D.W.; Kim, J.; Yang, S.Y.; Kim, M.J.; Kim, J.W.; Lee, W.J.; Cha, H.S.; Park, P.; et al. Comparison of FOLFIRINOX and Gemcitabine Plus Nab-paclitaxel for Treatment of Metastatic Pancreatic Cancer. Am. J. Clin. Oncol. 2020, 43, 654–659. [Google Scholar] [CrossRef]
- Wang, Z.; Deisboeck, T.S. Dynamic Targeting in Cancer Treatment. Front. Physiol. 2019, 10, 96. [Google Scholar] [CrossRef] [Green Version]
- Tiriac, H.; Plenker, D.; Baker, L.; A Tuveson, D. Organoid models for translational pancreatic cancer research. Curr. Opin. Genet. Dev. 2019, 54, 7–11. [Google Scholar] [CrossRef]
- Driehuis, E.; van Hoeck, A.; Moore, K.; Kolders, S.; Francies, H.E.; Gulersonmez, M.C.; Stigter, E.C.A.; Burgering, B.; Geurts, V.; Gracanin, A.; et al. Pancreatic cancer organoids recapitulate disease and allow personalized drug screening. Proc. Natl. Acad. Sci. 2019, 116, 26580–26590. [Google Scholar] [CrossRef]
- Forsyth, C.B.; Shaikh, M.; Bishehsari, F.; Swanson, G.; Voigt, R.M.; Dodiya, H.; Wilkinson, P.; Samelco, B.; Song, S.; Keshavarzian, A. Alcohol Feeding in Mice Promotes Colonic Hyperpermeability and Changes in Colonic Organoid Stem Cell Fate. Alcohol. Clin. Exp. Res. 2017, 41, 2100–2113. [Google Scholar] [CrossRef]
- Gendoo, D.M.A.; Denroche, R.E.; Zhang, A.; Radulovich, N.; Jang, G.H.; Lemire, M.; Fischer, S.; Chadwick, D.; Lungu, I.M.; Ibrahimov, E.; et al. Whole genomes define concordance of matched primary, xenograft, and organoid models of pancreas cancer. PLoS Comput. Biol. 2019, 15, e1006596. [Google Scholar] [CrossRef] [Green Version]
- De Jesus, V.H.F.; Camandaroba, M.P.G.; Calsavara, V.F.; Riechelmann, R.P. Systematic review and meta-analysis of gemcitabine-based chemotherapy after FOLFIRINOX in advanced pancreatic cancer. Ther. Adv. Med Oncol. 2020, 12, 1758835920905408. [Google Scholar] [CrossRef] [Green Version]
- Michele, R.; Peretti, U.; Zanon, S. The personalized medicine for pancreatic ductal adenocarcinoma patients: The oncologist perspective. Endosc. Ultrasound 2017, 6, 66–S68. [Google Scholar] [CrossRef]
- Pandey, K.; An, H.; Kim, S.K.; Lee, S.A.; Kim, S.; Lim, S.M.; Kim, G.M.; Sohn, J.; Moon, Y.W. Molecular mechanisms of resistance to CDK4/6 inhibitors in breast cancer: A review. Int. J. Cancer 2019, 145, 1179–1188. [Google Scholar] [CrossRef] [PubMed] [Green Version]
- Du, Q.; Guo, X.; Wang, M.; Li, Y.; Sun, X.; Li, Q. The application and prospect of CDK4/6 inhibitors in malignant solid tumors. J. Hematol. Oncol. 2020, 13, 1–12. [Google Scholar] [CrossRef] [PubMed]
- Franco, J.; Witkiewicz, A.K.; Knudsen, E.S. CDK4/6 inhibitors have potent activity in combination with pathway selective therapeutic agents in models of pancreatic cancer. Oncotarget 2014, 5, 6512–6525. [Google Scholar] [CrossRef] [PubMed] [Green Version]
- Severson, T.M.; Wolf, D.M.; Yau, C.; Peeters, J.; Wehkam, D.; Schouten, P.C.; Chin, S.-F.; Majewski, I.J.; Michaut, M.; Bosma, A.; et al. The BRCA1ness signature is associated significantly with response to PARP inhibitor treatment versus control in the I-SPY 2 randomized neoadjuvant setting. Breast Cancer Res. 2017, 19, 1–9. [Google Scholar] [CrossRef] [PubMed]
- Konstantinopoulos, P.A.; Spentzos, D.; Karlan, B.Y.; Taniguchi, T.; Fountzilas, E.; Francoeur, N.; Levine, D.A.; Cannistra, S.A. Gene Expression Profile of BRCAness That Correlates With Responsiveness to Chemotherapy and With Outcome in Patients With Epithelial Ovarian Cancer. J. Clin. Oncol. 2010, 28, 3555–3561. [Google Scholar] [CrossRef] [Green Version]
- Zhu, H.; Wei, M.; Xu, J.; Hua, J.; Liang, C.; Meng, Q.; Zhang, Y.; Liu, J.; Zhang, B.; Yu, X.; et al. PARP inhibitors in pancreatic cancer: Molecular mechanisms and clinical applications. Mol. Cancer 2020, 19, 1–15. [Google Scholar] [CrossRef]

| Drug Name (USAN) | WHO ATC Code | WHO Drug Class | Mechanism of Action | Targets | FDA Status | |
|---|---|---|---|---|---|---|
| Fluorouracil | L01BC02 | Nucleoside Metabolic Inhibitor [EPC] | Nucleic Acid Synthesis Inhibitors [MoA] | Conventional chemotherapy | Approved | Conventional |
| Gemcitabine | L01BC05 | Nucleoside Metabolic Inhibitor [EPC] | Nucleic Acid Synthesis Inhibitors [MoA] | Conventional chemotherapy | Approved | |
| Capecitabine | L01BC06 | Nucleoside Metabolic Inhibitor [EPC] | Nucleic Acid Synthesis Inhibitors [MoA] | Conventional chemotherapy | Approved | |
| Paclitaxel | L01XX19 | Microtubule Inhibitor [EPC] | Microtubule Inhibition [PE] | Conventional chemotherapy | Approved | |
| Oxaliplatin | L01XA03 | Platinum-based Drug [EPC] | DNA Damaging Agent | Conventional chemotherapy | Approved | |
| Irinotecan | L01CD01 | Topoisomerase Inhibitor [EPC] | Topoisomerase Inhibitors [MoA] | Conventional chemotherapy | Approved | |
| Erlotinib | L01XE03 | Kinase Inhibitor [EPC] | Protein Kinase Inhibitors [MoA] | EGFR, PTPRF | Approved | Investigational |
| Sunitinib | L01XE04 | Kinase Inhibitor [EPC] | Protein Kinase Inhibitors [MoA] | FGFR1, FLT3, FLT4, PDGFRB, FLT1 | Approved | |
| Sorafenib | L01XE05 | Kinase Inhibitor [EPC] | Protein Kinase Inhibitors [MoA] | BRAF, RAF1, FLT4, KDR, FLT3 | Approved | |
| Everolimus | L01XE10 | mTOR Inhibitor Immunosuppressant [EPC] | mTOR Inhibitors [MoA] | MTOR, AKT1, AKT2, AKT3, FKBP1A | Approved | |
| Bortezomib | L01XX32 | Proteasome Inhibitor [EPC] | Proteasome Inhibitors [MoA] | PSMA6, PSMA7, PSMB2, PSMB5, PSMB1 | Approved | |
| Vorinostat | L01XX38 | Histone Deacetylase Inhibitor [EPC] | Histone Deacetylase Inhibitors [MoA] | HDAC1, HDAC10, HDAC11, HDAC2, HDAC3 | Approved | |
| Vismodegib | L01XX43 | Hedgehog Pathway Inhibitor [EPC] | Smoothened Receptor Antagonists [MoA] | SMO, PTCH1 | Approved | |
| Olaparib | L01XX46 | Poly(ADP-Ribose) Polymerase Inhibitor [EPC] | Poly(ADP-Ribose) Polymerase Inhibitors [MoA] | PARP1, PARP2, PARP3, BRCA2, PIK3CA | Approved | |
| Doxorubicin | L01DB01 | Anthracycline Topoisomerase Inhibitor [EPC] | Topoisomerase Inhibitors [MoA] | TOP2A, KRT20 | Approved | |
| Crizotinib | L01XE16 | Kinase Inhibitor [EPC] | Receptor Tyrosine Kinase Inhibitors [MoA] | ROS1, ALK, MET, ERBB2, ABL1 | Approved | |
| Palbociclib | L01XE33 | Kinase Inhibitor [EPC] | Kinase Inhibitors [MoA] | CDK4, CDK6, DRD2, DRD4, CCND1 | Approved | |
| Napabucasin | NA | Naphthofurans [EPC] | STAT3 Inhibitor [MoA] | Approved |
Publisher’s Note: MDPI stays neutral with regard to jurisdictional claims in published maps and institutional affiliations. |
© 2021 by the authors. Licensee MDPI, Basel, Switzerland. This article is an open access article distributed under the terms and conditions of the Creative Commons Attribution (CC BY) license (https://creativecommons.org/licenses/by/4.0/).
Share and Cite
Armstrong, A.; Haque, M.R.; Mirbagheri, S.; Barlass, U.; Gilbert, D.Z.; Amin, J.; Singh, A.; Naqib, A.; Bishehsari, F. Multiplex Patient-Based Drug Response Assay in Pancreatic Ductal Adenocarcinoma. Biomedicines 2021, 9, 705. https://doi.org/10.3390/biomedicines9070705
Armstrong A, Haque MR, Mirbagheri S, Barlass U, Gilbert DZ, Amin J, Singh A, Naqib A, Bishehsari F. Multiplex Patient-Based Drug Response Assay in Pancreatic Ductal Adenocarcinoma. Biomedicines. 2021; 9(7):705. https://doi.org/10.3390/biomedicines9070705
Chicago/Turabian StyleArmstrong, Andrew, Muhammad R. Haque, Sina Mirbagheri, Usman Barlass, Douglas Z. Gilbert, Jaimin Amin, Ajaypal Singh, Ankur Naqib, and Faraz Bishehsari. 2021. "Multiplex Patient-Based Drug Response Assay in Pancreatic Ductal Adenocarcinoma" Biomedicines 9, no. 7: 705. https://doi.org/10.3390/biomedicines9070705
APA StyleArmstrong, A., Haque, M. R., Mirbagheri, S., Barlass, U., Gilbert, D. Z., Amin, J., Singh, A., Naqib, A., & Bishehsari, F. (2021). Multiplex Patient-Based Drug Response Assay in Pancreatic Ductal Adenocarcinoma. Biomedicines, 9(7), 705. https://doi.org/10.3390/biomedicines9070705

