Re-Discovery of Giardiavirus: Genomic and Functional Analysis of Viruses from Giardia duodenalis Isolates
Abstract
1. Introduction
2. Materials and Methods
2.1. Parasite Culture
2.2. Viral dsRNA Isolation and RNAseq Experiments
2.3. RNA Extraction, Reverse-Transcription (RT)-PCR and Sequencing
2.4. Vectors’ Construction, Expression and Purification of the Recombinant Protein
2.5. Production of Polyclonal Antibodies
2.6. Virus Purification
2.7. G. duodenalis Experimental Infection with GLV
2.8. G. duodenalis Protein Extracts
2.9. Western Blot Analysis
2.10. Confocal Laser Scanning Microscopy (CLSM)
2.11. Parasite Growth Curve and Virus Replication Analysis
2.12. Mass Spectrometry Analysis
2.13. Transmission Electron Microscopy (TEM)
2.14. Computational Analyses
3. Results
3.1. Sequencing and Sequence Analysis of Giardiavirus Strains
| GLV Strain | Genome Size (nt) | ORF1 (CP) b | ORF1 + ORF2 (CP/RdRp Fusion) | +1/−2 PRF Position (nt) | ||||
|---|---|---|---|---|---|---|---|---|
| Size (nt) | Size (aa) | MW (kDa) | Size (nt) | Size (aa) | MW (kDa) | |||
| L13218.1 | 6277 | 2661 | 886 | 98.4 | 5613 | 1870 c | 210.2 | NA |
| CAT | 6276 | 2886 (2796) | 961 (931) | 106.8 (103.6) | 5719 (5629) | 1904 (1874) | 213.5 (210.3) | 3233–3240 |
| HP | 6275 | 2796 | 931 | 103.6 | 5629 | 1873 | 210.4 | 3234–3241 |
| P2-MER | 6275 | 2796 | 931 | 103.7 | 5629 | 1871 | 210.3 | 3234–3241 |
| J17/10_A | 6275 | 2796 | 931 | 103.7 | 5629 | 1871 | 210.3 | 3234–3241 |
| Unclassified (GdRV-2) | Genome size (nt) | ORF1 | ORF2 | |||||
| J17/10_B | 6145 a | 5757 | 1918 | 208.3 | 483 | 160 | 17 | NA |
3.2. Alternative Capsid Protein Translation Starting Point in the GLV Genomes
3.3. An Alternative PRF Mechanism in the Giardiavirus Might Regulate the Expression of the CP/RdRp Fusion Protein
3.4. Intracellular Localization of GLV in G. duodenalis Isolates
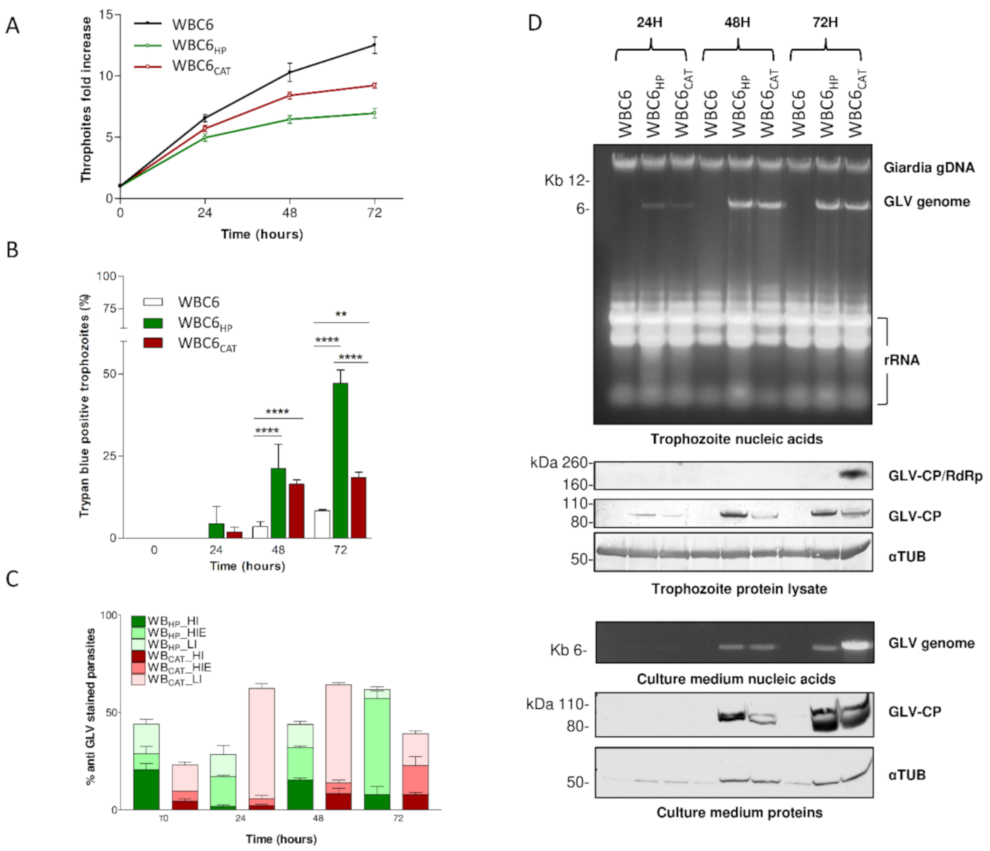
3.5. Infection in G. duodenalis WBC6 Isolate Differs for GLVHP and GLVCAT

4. Discussion
5. Conclusions
Supplementary Materials
Author Contributions
Funding
Institutional Review Board Statement
Informed Consent Statement
Data Availability Statement
Acknowledgments
Conflicts of Interest
References
- Rodríguez-Morales, A.J.; Trujillo, A.M.; Sánchez-Duque, J.A.; Escobedo, Á.A. Giardiasis—Still a Globally Relevant Protozoan and Zoonotic Disease. In Current Topics in Giardiasis; Rodriguez-Morales, A.J., Ed.; IntechOpen: London, UK, 2017. [Google Scholar] [CrossRef]
- Cacciò, S.M.; Lalle, M.; Svärd, S.G. Host specificity in the Giardia duodenalis species complex. Infect. Genet. Evol. 2018, 66, 335–345. [Google Scholar] [CrossRef] [PubMed]
- Lalle, M.; Hanevik, K. Treatment-refractory giardiasis: Challenges and solutions. Infect. Drug Resist. 2018, 11, 1921–1933. [Google Scholar] [CrossRef] [PubMed]
- Fekete, E.; Allain, T.; Siddiq, A.; Sosnowski, O.; Buret, A.G. Giardia spp. and the Gut Microbiota: Dangerous Liaisons. Front. Microbiol. 2021, 11, 618106:1–618106:18. [Google Scholar] [CrossRef] [PubMed]
- Barrow, P.; Dujardin, J.C.; Fasel, N.; Greenwood, A.D.; Osterrieder, K.; Lomonossoff, G.; Fiori, P.L.; Atterbury, R.; Rossi, M.; Lalle, M. Viruses of protozoan parasites and viral therapy: Is the time now right? Virol. J. 2020, 17, 142:1–142:14. [Google Scholar] [CrossRef] [PubMed]
- Rossi, M.; Fasel, N. The criminal association of Leishmania parasites and viruses. Curr. Opin. Microbiol. 2018, 46, 65–72. [Google Scholar] [CrossRef] [PubMed]
- Fichorova, R.; Fraga, J.; Rappelli, P.; Fiori, P.L. Trichomonas vaginalis infection in symbiosis with Trichomonasvirus and Mycoplasma. Res. Microbiol. 2017, 168, 882–891. [Google Scholar] [CrossRef] [PubMed]
- Fichorova, R.N.; Buck, O.R.; Yamamoto, H.S.; Fashemi, T.; Dawood, H.Y.; Fashemi, B.; Hayes, G.R.; Beach, D.H.; Takagi, Y.; Delaney, M.L.; et al. The villain team-up or how Trichomonas vaginalis and bacterial vaginosis alter innate immunity in concert. Sex. Transm. Infect. 2013, 89, 460–466. [Google Scholar] [CrossRef] [PubMed]
- Wang, A.L.; Wang, C.C. Discovery of a specific double-stranded RNA virus in Giardia lamblia. Mol. Biochem. Parasitol. 1986, 21, 269–276. [Google Scholar] [CrossRef]
- Wang, A.L.; Yang, H.M.; Shen, K.A.; Wang, C.C. Giardiavirus double-stranded RNA genome encodes a capsid polypeptide and a gag-pol-like fusion protein by a translation frameshift. Proc. Natl. Acad. Sci. USA 1993, 90, 8595–8599. [Google Scholar] [CrossRef] [PubMed]
- Zhai, Y.; Attoui, H.; Mohd Jaafar, F.; Wang, H.Q.; Cao, Y.X.; Fan, S.P.; Sun, Y.X.; Liu, L.D.; Mertens, P.P.; Meng, W.S.; et al. Isolation and full-length sequence analysis of Armigeres subalbatus totivirus; the first totivirus isolate from mosquitoes representing a proposed novel genus (Artivirus) of the family Totiviridae. J. Gen. Virol. 2010, 91, 2836–2845. [Google Scholar]
- Zhang, P.; Liu, W.; Cao, M.; Massart, S.; Wang, X. Two novel totiviruses in the white-backed planthopper; Sogatella furcifera. J. Gen. Virol. 2018, 99, 710–716. [Google Scholar] [CrossRef]
- De Lima, J.G.S.; Teixeira, D.G.; Freitas, T.T.; Lima, J.P.M.S.; Lanza, D.C.F. Evolutionary origin of 2A-like sequences in Totiviridae genomes. Virus Res. 2019, 259, 1–9. [Google Scholar] [CrossRef]
- Yu, D.C.; Wang, A.L.; Wu, C.H.; Wang, C.C. Virus-mediated expression of firefly luciferase in the parasitic protozoan Giardia lamblia. Mol. Cell Biol. 1995, 15, 4867–4872. [Google Scholar] [CrossRef]
- Yu, D.C.; Wang, C.C. Identification of cis-acting signals in the giardiavirus (GLV) genome required for expression of firefly luciferase in Giardia lamblia. RNA 1996, 2, 824–834. [Google Scholar]
- Garlapati, S.; Chou, J.; Wang, C.C. Specific secondary structures in the capsid-coding region of giardiavirus transcript are required for its translation in Giardia lamblia. J. Mol. Biol. 2001, 308, 623–638. [Google Scholar] [CrossRef]
- Garlapati, S.; Wang, C.C. Identification of a novel internal ribosome entry site in giardiavirus that extends to both sides of the initiation codon. J. Biol. Chem. 2004, 279, 3389–3397. [Google Scholar] [CrossRef]
- Garlapati, S.; Wang, C.C. Structural elements in the 5’-untranslated region of giardiavirus transcript essential for internal ribosome entry site-mediated translation initiation. Eukaryot. Cell 2005, 4, 742–754. [Google Scholar] [CrossRef]
- Garlapati, S.; Wang, C.C. Giardiavirus Internal Ribosome Entry Site Has an Apparently Unique Mechanism of Initiating Translation. PLoS ONE 2009, 4, e7435:1–e7435:14. [Google Scholar] [CrossRef]
- Garlapati, S.; Saraiya, A.A.; Wang, C.C. A La autoantigen homologue is required for the internal ribosome entry site mediated translation of giardiavirus. PLoS ONE 2011, 6, e18263:1–e18263:9. [Google Scholar] [CrossRef]
- Li, L.; Wang, A.L.; Wang, C.C. Structural analysis of the -1 ribosomal frameshift elements in giardiavirus mRNA. J. Virol. 2001, 75, 10612–10622. [Google Scholar] [CrossRef]
- Yu, D.; Wang, C.C.; Wang, A.L. Maturation of giardiavirus capsid protein involves posttranslational proteolytic processing by a cysteine protease. J. Virol. 1995, 69, 2825–2830. [Google Scholar] [CrossRef] [PubMed]
- Janssen, M.E.; Takagi, Y.; Parent, K.N.; Cardone, G.; Nibert, M.L.; Baker, T.S. Three-dimensional structure of a protozoal double-stranded RNA virus that infects the enteric pathogen Giardia lamblia. J. Virol. 2015, 89, 1182–1194. [Google Scholar] [CrossRef] [PubMed]
- Oliveira, R.A.; Almeida, R.V.; Dantas, M.D.; Castro, F.N.; Lima, J.P.; Lanza, D.C. In silico single strand melting curve: A new approach to identify nucleic acid polymorphisms in Totiviridae. BMC Bioinf. 2014, 15, 243:1–243:14. [Google Scholar] [CrossRef] [PubMed]
- Miller, R.L.; Wang, A.L.; Wang, C.C. Identification of Giardia lamblia isolates susceptible and resistant to infection by the double-stranded RNA virus. Exp. Parasitol. 1988, 66, 118–123. [Google Scholar] [CrossRef]
- Tai, J.H.; Ong, S.J.; Chang, S.C.; Su, H.M. Giardiavirus enters Giardia lamblia WB trophozoite via endocytosis. Exp. Parasitol. 1993, 76, 165–174. [Google Scholar] [CrossRef]
- Sepp, T.; Wang, A.L.; Wang, C.C. Giardiavirus-resistant Giardia lamblia lacks a virus receptor on the cell membrane surface. J. Virol. 1994, 68, 1426–1431. [Google Scholar] [CrossRef]
- De Jonckheere, J.F.; Gordts, B. Occurrence and transfection of a Giardia virus. Mol. Biochem. Parasitol. 1987, 23, 85–89. [Google Scholar] [CrossRef]
- Miller, R.L.; Wang, A.L.; Wang, C.C. Purification and characterization of the Giardia lamblia double-stranded RNA virus. Mol. Biochem. Parasitol. 1988, 28, 189–195. [Google Scholar] [CrossRef]
- Miska, K.B.; Jenkins, M.C.; Trout, J.M.; Santín, M.; Fayer, R. Detection and comparison of Giardia virus (GLV) from different assemblages of Giardia duodenalis. J. Parasitol. 2009, 95, 1197–1200. [Google Scholar] [CrossRef]
- Sedinová, J.; Flegr, J.; Ey, P.L.; Kulda, J. Use of random amplified polymorphic DNA (RAPD) analysis for the identification of Giardia intestinalis subtypes and phylogenetic tree construction. J. Eukaryot. Microbiol. 2003, 50, 198–203. [Google Scholar] [CrossRef]
- Liu, Q.; Zhang, X.; Li, J.; Ying, J.; Chen, L.; Zhao, Y.; Wei, F.; Wu, T. Giardia lamblia: Stable expression of green fluorescent protein mediated by giardiavirus. Exp. Parasitol. 2005, 109, 181–187. [Google Scholar] [CrossRef]
- Cao, L.; Gong, P.; Li, J.; Zhang, X.; Zou, X.; Tuo, W.; Liu, Q.; Wang, Q.; Zhang, G.; Chen, L.; et al. Giardia canis: Ultrastructural analysis of G. canis trophozoites transfected with full length G. canis virus cDNA transcripts. Exp. Parasitol. 2009, 123, 212–217. [Google Scholar] [CrossRef]
- Keister, D.B. Axenic culture of Giardia lamblia in TYI-S-33 medium supplemented with bile. Trans. R Soc. Trop. Med. Hyg. 1983, 77, 487–488. [Google Scholar] [CrossRef]
- Meyer, E.A. Giardia lamblia: Isolation and axenic cultivation. Exp. Parasitol. 1976, 39, 101–105. [Google Scholar] [CrossRef]
- Meyer, E.A. Isolation and axenic cultivation of Giardia trophozoites from the rabbit; chinchilla; and cat. Exp. Parasitol. 1970, 27, 179–183. [Google Scholar] [CrossRef]
- Koudela, B.; Nohfnkovi, E.; Vitovec, J.; Pakandl, M.; Kulda, J. Giardia infection in pigs: Detection and in vitro isolation of trophozoites of the Giardia intestinalis group. Parasitology 1991, 102, 163–166. [Google Scholar] [CrossRef]
- Camerini, S.; Bocedi, A.; Cecchetti, S.; Casella, M.; Carbo, M.; Morea, V.; Pozio, E.; Ricci, G.; Lalle, M. Proteomic and functional analyses reveal pleiotropic action of the anti-tumoral compound NBDHEX in Giardia duodenalis. Int. J. Parasitol. Drugs Drug Resist. 2017, 7, 147–158. [Google Scholar] [CrossRef]
- De Carlo, S.; Harris, J.R. Negative staining and cryo-negative staining of macromolecules and viruses for TEM. Micron 2011, 42, 117–131. [Google Scholar] [CrossRef]
- Lalle, M.; Salzano, A.M.; Crescenzi, M.; Pozio, E. The Giardia duodenalis 14-3-3 protein is post-translationally modified by phosphorylation and polyglycylation of the C-terminal tail. J. Biol. Chem. 2006, 281, 5137–5148. [Google Scholar] [CrossRef]
- Lalle, M.; Camerini, S.; Cecchetti, S.; Finelli, R.; Sferra, G.; Müller, J.; Ricci, G.; Pozio, E. The FAD-dependent glycerol-3-phosphate dehydrogenase of Giardia duodenalis: An unconventional enzyme that interacts with the g14-3-3 and it is a target of the antitumoral compound NBDHEX. Front. Microbiol. 2015, 6, 544:1–544:19. [Google Scholar] [CrossRef]
- Perry, M.M.; Gilbert, A.B. Yolk transport in the ovarian follicle of the hen (Gallus domesticus): Lipoprotein- like particles at the periphery of the oocyte in the rapid growth phase. J. Cell Sci. 1979, 39, 257–272. [Google Scholar] [CrossRef]
- Kumar, S.; Stecher, G.; Li, M.; Knyaz, C.; Tamura, K. MEGA X: Molecular Evolutionary Genetics Analysis across computing platforms. Mol. Biol. Evol. 2018, 35, 1547–1549. [Google Scholar] [CrossRef]
- Tamura, K.; Nei, M. Estimation of the number of nucleotide substitutions in the control region of mitochondrial DNA in humans and chimpanzees. Mol. Biol. Evol. 1993, 10, 512–526. [Google Scholar] [CrossRef]
- Wu, C.H.; Wang, C.C.; Yang, H.M.; Wang, A.L. Sequences at four termini of the giardiavirus double-stranded RNA. Gene 1995, 158, 129–131. [Google Scholar] [CrossRef]
- Bruenn, J.A. A closely related group of RNA-dependent RNA polymerases from double-stranded RNA viruses. Nucleic Acids Res. 1993, 21, 5667–5669. [Google Scholar] [CrossRef]
- Wu, M.; Jin, F.; Zhang, J.; Yang, L.; Jiang, D.; Li, G. Characterization of a novel bipartite double-stranded RNA mycovirus conferring hypovirulence in the phytopathogenic fungus Botrytis porri. J. Virol. 2012, 86, 6605–6619. [Google Scholar] [CrossRef]
- Wang, H.; Li, C.; Cai, L.; Fang, S.; Zheng, L.; Yan, F.; Zhang, S.; Liu, Y. The complete genomic sequence of a novel botybirnavirus isolated from a phytopathogenic Bipolaris maydis. Virus Genes 2018, 54, 733–736. [Google Scholar] [CrossRef]
- Firth, A.E.; Brierley, I. Non-canonical translation in RNA viruses. J. Gen. Virol. 2012, 93, 1385–1409. [Google Scholar] [CrossRef]
- Kearse, M.G.; Wilusz, J.E. Non-AUG translation: A new start for protein synthesis in eukaryotes. Genes Dev. 2017, 31, 1717–1731. [Google Scholar] [CrossRef]
- Jaafar, Z.A.; Kieft, J.S. Viral RNA structure-based strategies to manipulate translation. Nat. Rev. Microbiol. 2019, 17, 110–123. [Google Scholar] [CrossRef] [PubMed]
- Barret, A.J.; Rawlings, N.D.; Woessner, J.F. Trypsin. In Handbook of Proteolytic Enzymes, 2nd ed.; Barrett, A., Woessner, J., Rawlings, N.D., Eds.; Elsevier Academic Press: San Diego, CA, USA, 2004; Volume 2, pp. 1483–1488. [Google Scholar]
- Parent, K.N.; Takagi, Y.; Cardone, G.; Olson, N.H.; Ericsson, M.; Yang, M.; Lee, Y.; Asara, J.M.; Fichorova, R.N.; Baker, T.S.; et al. Structure of a protozoan virus from the human genitourinary parasite Trichomonas vaginalis. mBio 2013, 4, e00056:1–e00056:11. [Google Scholar] [CrossRef] [PubMed]
- Tai, J.H.; Wang, A.L.; Ong, S.J.; Lai, K.S.; Lo, C.; Wang, C.C. The course of giardiavirus infection in the Giardia lamblia trophozoites. Exp. Parasitol. 1991, 73, 413–423. [Google Scholar] [CrossRef]
- Xu, F.; Jex, A.; Svärd, S.G. A chromosome-scale reference genome for Giardia intestinalis WB. Sci. Data 2020, 7, 38:1–38:8. [Google Scholar] [CrossRef] [PubMed]
- Zangger, H.; Ronet, C.; Desponds, C.; Kuhlmann, F.M.; Robinson, J.; Hartley, M.A.; Prevel, F.; Castiglioni, P.; Pratlong, F.; Bastien, P.; et al. Detection of Leishmania RNA virus in Leishmania parasites. PLoS Negl. Trop Dis. 2013, 7, e2006:1–e2006:11. [Google Scholar] [CrossRef]
- Hillman, B.I.; Cohen, A.B. Totivirids (Totiviridae). In Encyclopedia of Virology, 4th ed.; Bamford, D., Zuckerman, M., Eds.; Academic Press: Cambridge, MA, USA, 2021; Volume 4, pp. 648–657. [Google Scholar] [CrossRef]
- van Aerle, R.; Santos, E.M. Advances in the application of high-throughput sequencing in invertebrate virology. J. Invertebr. Pathol. 2017, 147, 145–156. [Google Scholar] [CrossRef]
- Jan, E. Divergent IRES elements in invertebrates. Virus Res. 2006, 119, 16–28. [Google Scholar] [CrossRef]
- Wilson, J.E.; Pestova, T.V.; Hellen, C.U.; Sarnow, P. Initiation of protein synthesis from the A site of the ribosome. Cell 2000, 102, 511–520. [Google Scholar] [CrossRef]
- Wingfield, P.T. N-Terminal Methionine Processing. Curr. Protoc. Protein. Sci. 2017, 88, 6.14.1–6.14.13. [Google Scholar] [CrossRef]
- Atkins, J.F.; Loughran, G.; Bhatt, P.R.; Firth, A.E.; Baranov, P.V. Ribosomal frameshifting and transcriptional slippage: From genetic steganography and cryptography to adventitious use. Nucleic Acids Res. 2016, 44, 7007–7078. [Google Scholar] [CrossRef]
- Buchan, J.R.; Stansfield, I. Halting a cellular production line: Responses to ribosomal pausing during translation. Biol. Cell 2007, 99, 475–487. [Google Scholar] [CrossRef]
- Firth, A.E.; Jagger, B.W.; Wise, H.M.; Nelson, C.C.; Parsawar, K.; Wills, N.M.; Napthine, S.; Taubenberger, J.K.; Digard, P.; Atkins, J.F. Ribosomal frameshifting used in influenza A virus expression occurs within the sequence UCC_UUU_CGU and is in the +1 direction. Open Biol. 2012, 2, 120109:1–120109:7. [Google Scholar] [CrossRef]
- Kim, S.N.; Choi, J.H.; Park, M.W.; Jeong, S.J.; Han, K.S.; Kim, H.J. Identification of the +1 ribosomal frameshifting site of LRV1-4 by mutational analysis. Arch. Pharm. Res. 2005, 28, 956–962. [Google Scholar] [CrossRef]
- Lafay, B.; Sharp, P.M. Synonymous codon usage variation among Giardia lamblia genes and isolates. Mol. Biol. Evol. 1999, 156, 1484–1495. [Google Scholar] [CrossRef][Green Version]
- Elena, S.F.; Sanjuan, R. Adaptive value of high mutation rates of RNA viruses: Separating causes from consequences. J. Virol. 2005, 79, 11555–11558. [Google Scholar] [CrossRef]
- Tai, J.H.; Chang, S.C.; Chou, C.F.; Ong, S.J. Separation and characterization of two related giardiaviruses in the parasitic protozoan Giardia lamblia. Virology 1996, 216, 124–132. [Google Scholar] [CrossRef][Green Version]
- Goodman, R.P.; Freret, T.S.; Kula, T.; Geller, A.M.; Talkington, M.W.; Tang-Fernandez, V.; Suciu, O.; Demidenko, A.A.; Ghabrial, S.A.; Beach, D.H.; et al. Clinical isolates of Trichomonas vaginalis concurrently infected by strains of up to four Trichomonasvirus species (Family Totiviridae). J. Virol. 2011, 85, 4258–4270. [Google Scholar] [CrossRef]
- Helle, F.; Handala, L.; Bentz, M.; Duverlie, G.; Brochot, E. Intercellular Transmission of Naked Viruses through Extracellular Vesicles: Focus on Polyomaviruses. Viruses 2020, 12, 1086. [Google Scholar] [CrossRef]
- Owusu, I.A.; Quaye, O.; Passalacqua, K.D.; Wobus, C.E. Egress of non-enveloped enteric RNA viruses. J. Gen. Virol. 2021, 102. [Google Scholar] [CrossRef]
- Santiana, M.; Ghosh, S.; Ho, B.A.; Rajasekaran, V.; Du, W.L.; Mutsafi, Y.; De Jésus-Diaz, D.A.; Sosnovtsev, S.V.; Levenson, E.A.; Parra, G.I.; et al. Vesicle- Cloaked virus clusters are optimal units for Inter- organismal viral transmission. Cell Host Microbe 2018, 24, 208–220. [Google Scholar] [CrossRef]
- Atayde, V.D.; da Silva Lira Filho, A.; Chaparro, V.; Zimmermann, A.; Martel, C.; Jaramillo, M.; Olivier, M. Exploitation of the Leishmania exosomal pathway by Leishmania RNA virus 1. Nat. Microbiol. 2019, 4, 714–723. [Google Scholar] [CrossRef]
- Moyano, S.; Musso, J.; Feliziani, C.; Zamponi, N.; Frontera, L.S.; Ropolo, A.S.; Lanfredi-Rangel, A.; Lalle, M.; Touz, M. Exosome Biogenesis in the Protozoa Parasite Giardia lamblia: A Model of Reduced Interorganellar Crosstalk. Cells 2019, 8, 1600. [Google Scholar] [CrossRef] [PubMed]
- Koonin, E.V.; Dolja, V.V. Virus world as an evolutionary network of viruses and capsidless selfish elements. Microbiol. Mol. Biol. Rev. 2014, 78, 278–303. [Google Scholar] [CrossRef] [PubMed]
- Arkhipova, I.R.; Morrison, H.G. Three retrotransposon families in the genome of Giardia lamblia: Two telomeric, one dead. Proc. Natl. Acad. Sci. USA 2001, 98, 14497–14502. [Google Scholar] [CrossRef] [PubMed]
- Kinsella, C.M.; Bart, A.; Deijs, M.; Broekhuizen, P.; Kaczorowska, J.; Jebbink, M.F.; van Gool, T.; Cotton, M.; van der Hoek, L. Entamoeba and Giardia parasites implicated as hosts of CRESS viruses. Nat. Commu. 2020, 11, 4620:1–4620:10. [Google Scholar] [CrossRef]
- Rowley, P.A. The frenemies within: Viruses; retrotransposons and plasmids that naturally infect Saccharomyces yeasts. Yeast 2017, 34, 279–292. [Google Scholar] [CrossRef] [PubMed]
- Grybchuk, D.; Kostygov, A.Y.; Macedo, D.H.; Votýpka, J.; Lukeš, J.; Yurchenko, V. RNA Viruses in Blechomonas (Trypanosomatidae) and Evolution of Leishmaniavirus. mBio 2018, 9, e01932-18. [Google Scholar] [CrossRef] [PubMed]
- Haasnoot, P.C.; Cupac, D.; Berkhout, B. Inhibition of virus replication by RNA interference. J. Biomed. Sci. 2003, 10, 607–616. [Google Scholar] [CrossRef]
- Wickner, R.B.; Fujimura, T.; Esteban, R. Viruses and prions of Saccharomyces cerevisiae. Adv. Virus Res. 2013, 86, 1–36. [Google Scholar] [CrossRef]
- Kolev, N.G.; Tschudi, C.; Ullu, E. RNA Interference in Protozoan Parasites: Achievements and Challenges. Eukaryot Cell 2011, 10, 1156–1163. [Google Scholar] [CrossRef]
- Krtkova, J.; Paredez, A.R. Use of translation blocking morpholinos for gene knockdown in Giardia lamblia. Methods Mol. Biol. 2017, 1565, 123–140. [Google Scholar] [CrossRef]






| Isolate | Origin | Assemblage | GLV Positive | Reference |
|---|---|---|---|---|
| WBC6 (ATCC-50803) | Human | AI | No | |
| HP | Human | AI | Yes | [35] |
| CAT | Cat | AI | Yes | [36] |
| P2-MER | Pig | AI | Yes | [31] |
| P15 | Pig | E | No | [37] |
| J17/10 | Sheep | E | Yes | [31] |
| GLV Strain | Heterogeneous nt Positions | Predicted aa Substitution | |
|---|---|---|---|
| ORF1 | ORF2 | ||
| CAT | -- | -- | -- |
| HP | 11 | 4 | -- |
| P2MER | -- | -- | -- |
| J17/10_A | 12 | 1 | 2 |
Publisher’s Note: MDPI stays neutral with regard to jurisdictional claims in published maps and institutional affiliations. |
© 2021 by the authors. Licensee MDPI, Basel, Switzerland. This article is an open access article distributed under the terms and conditions of the Creative Commons Attribution (CC BY) license (https://creativecommons.org/licenses/by/4.0/).
Share and Cite
Marucci, G.; Zullino, I.; Bertuccini, L.; Camerini, S.; Cecchetti, S.; Pietrantoni, A.; Casella, M.; Vatta, P.; Greenwood, A.D.; Fiorillo, A.; et al. Re-Discovery of Giardiavirus: Genomic and Functional Analysis of Viruses from Giardia duodenalis Isolates. Biomedicines 2021, 9, 654. https://doi.org/10.3390/biomedicines9060654
Marucci G, Zullino I, Bertuccini L, Camerini S, Cecchetti S, Pietrantoni A, Casella M, Vatta P, Greenwood AD, Fiorillo A, et al. Re-Discovery of Giardiavirus: Genomic and Functional Analysis of Viruses from Giardia duodenalis Isolates. Biomedicines. 2021; 9(6):654. https://doi.org/10.3390/biomedicines9060654
Chicago/Turabian StyleMarucci, Gianluca, Ilaria Zullino, Lucia Bertuccini, Serena Camerini, Serena Cecchetti, Agostina Pietrantoni, Marialuisa Casella, Paolo Vatta, Alex D. Greenwood, Annarita Fiorillo, and et al. 2021. "Re-Discovery of Giardiavirus: Genomic and Functional Analysis of Viruses from Giardia duodenalis Isolates" Biomedicines 9, no. 6: 654. https://doi.org/10.3390/biomedicines9060654
APA StyleMarucci, G., Zullino, I., Bertuccini, L., Camerini, S., Cecchetti, S., Pietrantoni, A., Casella, M., Vatta, P., Greenwood, A. D., Fiorillo, A., & Lalle, M. (2021). Re-Discovery of Giardiavirus: Genomic and Functional Analysis of Viruses from Giardia duodenalis Isolates. Biomedicines, 9(6), 654. https://doi.org/10.3390/biomedicines9060654

