Next Article in Journal
Novel 1,3,4-oxadiazole Targets STAT3 Signaling to Induce Antitumor Effect in Lung Cancer
Previous Article in Journal
Plasma APE1/Ref-1 Correlates with Atherosclerotic Inflammation in ApoE−/− Mice
 
 
Font Type:
Arial Georgia Verdana
Font Size:
Aa Aa Aa
Line Spacing:
Column Width:
Background:
Article

Tauroursodeoxycholic Acid Protects Retinal Pigment Epithelial Cells from Oxidative Injury and Endoplasmic Reticulum Stress In Vitro

1
Department of Biology, Faculty of Applied Science, Umm Al-Qura University, Makkah 24381, Saudi Arabia
2
Department of Biological and Biomedical Sciences, Glasgow Caledonian University, Glasgow G4 0BA, UK
3
College of Biological and Environmental Engineering, Changsha University, Changsha 410022, China
4
Department of Vision Science, Glasgow Caledonian University, Glasgow G4 0BA, UK
5
School of Basic Medical Sciences, Shaoyang University, Shaoyang 422000, China
*
Authors to whom correspondence should be addressed.
Biomedicines 2020, 8(9), 367; https://doi.org/10.3390/biomedicines8090367
Submission received: 13 August 2020 / Revised: 10 September 2020 / Accepted: 15 September 2020 / Published: 21 September 2020
(This article belongs to the Section Molecular and Translational Medicine)

Abstract

Retinal degeneration is characterized by the dysfunction of retinal cells. Oxidative and endoplasmic reticulum (ER) stress play an important role in the pathogenesis and progression of retinal degeneration. Tauroursodeoxycholic acid (TUDCA) has been demonstrated to have protective effects in in vitro and in vivo retinal degeneration models. To fully understand the molecular mechanisms of TUDCA’s protection, we first treated human retinal pigment epithelial (RPE) cells, ARPE-19, with H2O2 or H2O2 plus TUDCA for 24 h. RPE cells co-exposed to TUDCA had higher cell viability and lower cell death rate compared to cells exposed to H2O2 alone. TUDCA significantly increased antioxidant capacity in H2O2-treated RPE cells by decreasing the generation of reactive oxygen species (ROS) and Malondialdehyde (MDA), upregulating the expression of antioxidant genes, and increasing the generation of glutathione (GSH). TUDCA also inhibited inflammation in H2O2-challenged RPE cells by decreasing the expression of proinflammatory cytokines. Furthermore, TUDCA suppressed thapsigargin-induced ER stress in RPE cells, as demonstrated by decreased the expression of CCAAT-enhancer-binding protein homologous protein (CHOP) and apoptosis. Our present study suggests that TUDCA can protect RPE cells against oxidative damage, inflammation, and ER stress and may benefit patients with retinal degeneration.

1. Introduction

The retinal pigment epithelium (RPE) is a hexagonal monolayer of highly specialized cells that lie between the neurosensory retina and the choroid. The RPE is responsible for maintaining photoreceptor function by absorbing scattered light, providing nutrition, removing metabolic waste, maintaining the visual cycle, phagocytosing the shed outer segments of photoreceptors, and secreting a range of functional mediators [1]. Due to continuous light absorption, high metabolic activity, and phagocytosis of photo-oxidized outer segments, the RPE has a high level of oxidative stress. The RPE has developed an antioxidant defense system to maintain normal function under physiological conditions. With aging or in disease states, increased oxidative stress causes RPE dysfunction, which contributes to the progression of retinal degeneration, such as that present in age-related macular degeneration (AMD) [2]. Oxidative stress targeted therapy is recommended as one option for treating retinal diseases.
Tauroursodexycholic acid (TUDCA), a taurine-conjugated bile acid, is presented at a very low level in human bile, but at a high level in bear bile [3]. Bear bile, as traditional Chinese medicine, has been used for over three thousand years to treat a variety of diseases, including visual impairments [4,5]. In the last 15 years, many studies have provided evidence showing the protective effects of TUDCA against retinal degeneration in retinal cell lines and animal models [6]. TUDCA treatment ameliorates photoreceptor death in naturally occurring, knockout, and transgenic rodent models of retinal diseases [3,7,8,9,10,11]. TUDCA also shows the protection of ganglion cells from n-methyl-d-aspartate-induced retinal damage in rats [12] and a rat model involving crushed optic nerve [13]. Recently, we have examined the protective effect of TUDCA against photoreceptor degeneration in a retinitis pigmentosa GTPase regulator (Rpgr) knockout mouse model of retinitis pigmentosa. We found that TUDCA attenuated caspase-dependent photoreceptor cell death, inhibited retinal microglial activation, and suppressed inflammasome formation [14].
In the current study, we have evaluated the protective potential of TUDCA against oxidative damage and endoplasmic reticulum (ER) stress in human RPE cells. We found that TUDCA attenuated H2O2-evoked oxidative damage and inhibited thapsigargin (TG)-induced ER stress.

2. Materials and Methods

2.1. Cell Viability

ARPE-19 cells (ATCC® CRL-2302™) were cultured in T25 flasks with DMEM/F12 medium for 24 h in a 5% CO2 incubator at 37 °C. The cells were detached and seeded in 96-well plates (5 × 104 cells/well) for 24 h then treated with H2O2, TG, TUDCA, H2O2 plus TUDCA, or TG plus TUDCA for 24 h. H2O2, at a concentration of 750 µM, was chosen for this study, based on our previous publication [15,16]; and 1 µM TG (Cat. T9033, Sigma, Dorset, UK) is commonly used to induce ER stress in vitro [17,18,19]—so we also used a dose of 1 µM for this study. TUDCA (Cat. 580549, Sigma, Dorset, UK) at different concentrations were used. Cell viability was evaluated using an MTT assay (Cat. M2128, Sigma, Dorset, UK) following the manufacturer’s protocol and percentage viability calculated according to our previous description [15].

2.2. Detection of Apoptosis

Cell death was detected using DeadEnd™ fluorometric terminal deoxynucleotidyl transferase dUTP nick end labeling (TUNEL) assay kit (Cat. G7360, Promega, Southampton, UK) according to the manufacturer’s guidance. Briefly, ARPE-19 cells were seeded on coverslips in DMEM/F12 medium in a 6-well plate (5 × 105/well) for 24 h. The cells were subjected to treatment with H2O2 (750 µM) or H2O2 (750 µM) plus TUDCA (100 µM) for 24 h, then washed twice with phosphate-buffered saline (PBS) and fixed with 4% (w/v) paraformaldehyde for 25 min, followed by washing with PBS and permeabilizing with PBS containing 0.2% (v/v) Triton X-100. Cells were incubated with rTDT reaction mix, and the reaction was stopped with the saline-sodium citrate (SSC) buffer (2×). Cells were mounted with 4′,6-diamidino-2-phenylindole (DAPI) (Cat. D9542, Sigma, Dorset, UK) and FluorSave™ reagent (Cat. 345789, Merck Millipore, Watford, UK). Quantification of cell death was performed by counting the number of TUNEL positive cells using a ZEISS LSM 800 confocal microscope.

2.3. Quantification of Reactive Oxygen Species (ROS) Production

ARPE-19 cells (5 × 104/well) were seeded in 96-well plates and incubated for 24 h. ARPE-19 cells were exposed to H2O2 (750 µM) or H2O2 (750 µM) plus TUDCA (100 µM) for 24 h. 6-Carboxy-20, 70-Dichlorofluorescin diacetate (DCFH-DA) (Cat. 4091-99-0, Sigma, Dorset, UK) was used to detect total ROS as described previously [15].

2.4. Quantitative Real-time Polymerase Chain Reaction (qRT-PCR)

ARPE-19 cells were seeded in DMEM/F12 medium in a 6-well plate (5 × 105/well) for 24 h then incubated with H2O2 (750 µM) or H2O2 (750 µM) plus TUDCA (100 µM) for 24 h. The media were removed, and the cells were washed with PBS twice. Total RNA was extracted using Trizol Reagent (Cat. 93289, Sigma, Dorset, UK), and cDNA was synthesized using High-Capacity cDNA Reverse Transcription Kit (Cat. 4368814, Thermo Fisher Scientific, Paisley, UK), following manufacturers’ protocols. Targeted gene expression was detected using a Platinum® SYBR® Green QPCR SuperMix-UDG w/ROX kit following manufacturer guidelines (Cat. 4309155, Thermo Fisher Scientific, Paisley, UK). The relative gene expression was determined by a 2−ΔΔCT formula. The primers for qRT-PCR are listed in Supplementary Table S1.

2.5. Biochemical Assays

ARPE-19 cells were seeded in DMEM/F12 medium in a 6-well plate (5 × 105/well) for 24 h and then treated with H2O2 (750 µM) or H2O2 (750 µM) plus TUDCA (100 µM) for 24 h. The medium was discarded, the cells were scraped and homogenized in cold PBS. The cell lysates were centrifuged for 10 min at 12000× g, and the supernatants were collected. Catalase (CAT) and superoxide dismutase (SOD) activities were measured using, respectively, the OxiSelect Catalase Activity Assay Kit (Cat. STA-341, Cell Biolabs, San Diego, CA, USA) and the OxiSelect Superoxide Dismutase Activity Assay Kit (Cat. STA-340, Cell Biolabs, San Diego, CA, USA), according to the manufacturers’ instructions. Malondialdehyde (MDA) and Glutathione (GSH) levels were measured using, respectively, the TBARS assay kit (Cat. STA-330, Cell Biolabs, San Diego, CA, USA) and GSSG/GSH assay kit (Cat. STA-312, Cell Biolabs, San Diego, CA, USA), following the manufacturers’ guidelines.

2.6. Measurement of Caspase-3/7 Activities

ARPE-19 cells (5 × 104/well) were cultured in a 96-well plate for 24 h and then exposed to H2O2 (750 µM) or H2O2 (750 µM) plus TUDCA (100 µM) overnight. Caspase-3 and -7 activities were measured with a Caspase-Glo 3/7 assay kit (Cat. G8090, Promega, Southampton, UK) following the manufacturer’s guidelines.

2.7. Enzyme-linked Immunosorbent Assay (ELISA)

ARPE-19 cells were seeded in DMEM/F12 medium in a 6-well plate (5 × 105/well) for 24 h, then subjected to treatment with H2O2 (750 µM) or H2O2 (750 µM) plus TUDCA (100 µM) for 24 h. The culture media were collected. Human Interleukin 1 beta (IL-1β) Mini ABTS ELISA Development Kit (Cat. 900-M95), IL-6 Mini ABTS ELISA Development Kit (Cat. 900-M16), and tumor necrosis factor alpha (TNF-α) Mini ABTS ELISA Development Kit (Cat. 900-M25), all purchased from PeproTech, London, UK, were used to measure, respectively, IL-1β, IL-6, and TNF-α, based on the manufacturer’s protocols.

2.8. Statistical Analysis

For statistical analysis, data were analyzed using one-way Anova followed by Bonferroni post-hoc test (GraphPad Prism 6 software, version 6.0, GarphPad Software Inc., San Diego, CA, USA). All data were obtained after at least three independent experiments.

3. Results

3.1. Effects of H2O2 and TUDCA on Cell Viability

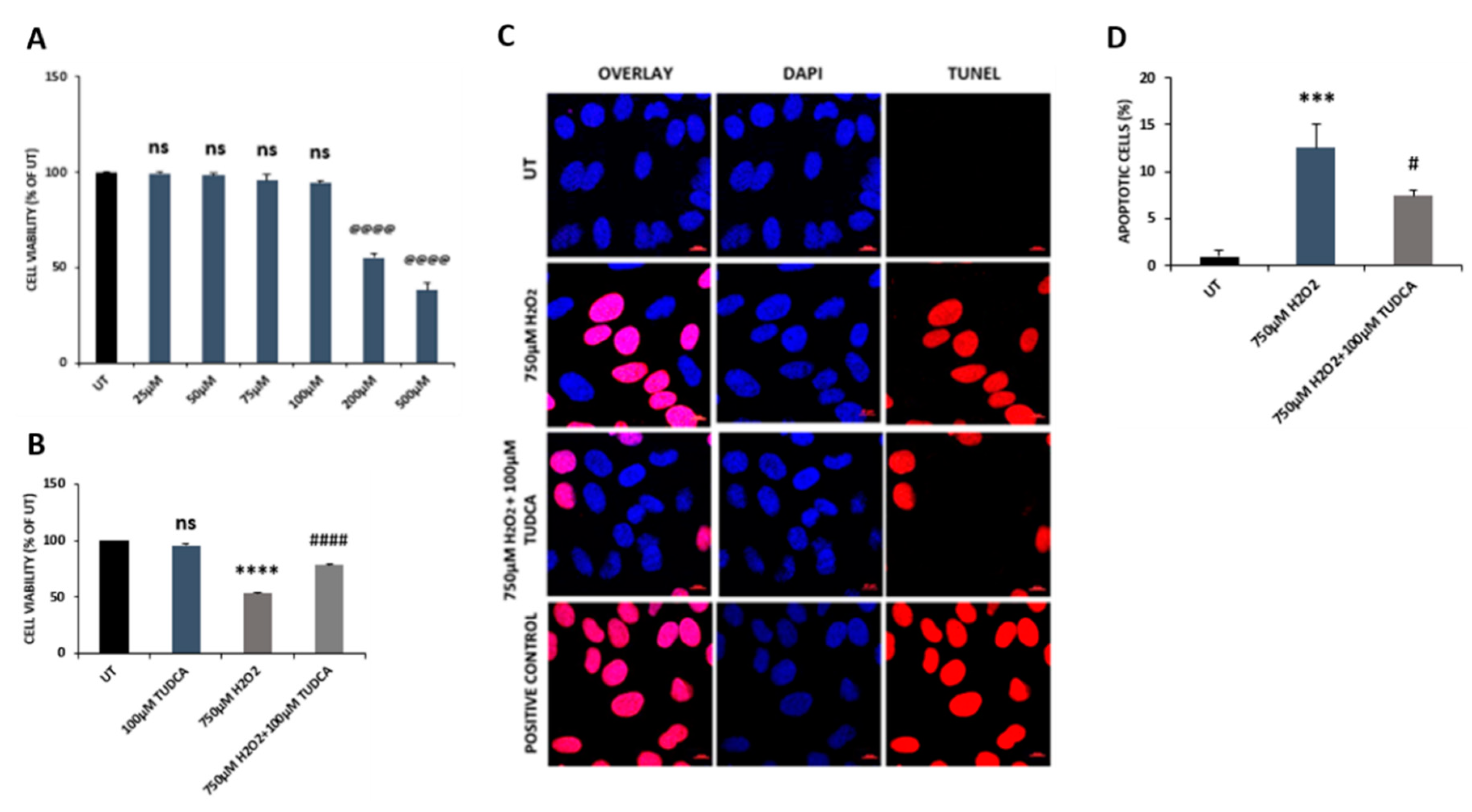
To examine the effect of TUDCA on cell viability, we exposed ARPE-19 cells to TUDCA at different concentrations (25, 50, 75, 100, 200, and 500 µM) and found that doses of 25, 50, 75, and 100 µM caused no difference in cell viability between control and treated cells. However, treatment with TUDCA at concentrations of 200 or 500 µM resulted in markedly decreased cell viability compared to that of control cells (Figure 1A). Consequently, TUDCA at 100 µM was used in further experiments. When cells were treated with H2O2 (750 µM) or H2O2 (750 µM) plus TUDCA (100 µM), similar to our previous findings of H2O2-induced effects [15,16], 750 µM H2O2 caused a marked decrease in cell viability compared to control cells, while co-treatment with H2O2 and TUDCA significantly increased cell viability compared to cells exposed to H2O2 alone (Figure 1B). To examine whether decreased cell viability was due to cell death, TUNEL assay was applied to detect apoptotic cells in control, H2O2, and H2O2-plus-TUDCA-treated cells. Cells incubated with H2O2 had a significant increase in cell death compared to control cells, while cells co-treated with H2O2 and TUDCA exhibited significantly decreased cell death compared to cells exposed to H2O2 alone (Figure 1C,D). In addition, we examined caspase 3 expressions and caspase 3 and 7 activities. H2O2 treatment upregulated caspase expression and increased activities of caspase 3 and 7 compared to control cells, while co-treatment with TUDCA significantly lowered caspase expression and activities of caspase 3 and 7 compared to cells exposed to H2O2 alone (Figure 2).

3.2. TUDCA Attenuated H2O2-induced Oxidative Stress in RPE Cells

Our previous work showed that exposure of RPE cells to H2O2 resulted in oxidative stress [15,16]. In the current study, we examined whether TUDCA could reduce the H2O2-induced ROS production in ARPE-19 cells. DCFH-DA was used to determine total intracellular ROS, and the results showed that H2O2 treated cells had a markedly high level of ROS compared to control cells; co-treatment with TUDCA resulted in a significant decrease in ROS production compared to cells incubated with H2O2 only (Figure 3A). We further investigated intracellular antioxidant capacity in control, H2O2, and H2O2-plus-TUDCA-treated cells by measuring antioxidant gene expression. qRT-PCR data showed that cells treated with H2O2 had significantly reduced expression of antioxidant genes compared to that of control cells; co-treatment with TUDCA significantly increased the expression of these antioxidant genes compared to cells exposed to H2O2 alone (Figure 3B–F). Additionally, we evaluated the effects of TUDCA on SOD and CAT activities. H2O2 incubation significantly lowered SOD and CAT activities compared to control cells; co-incubation with TUDCA significantly increased SOD and CAT activities compared to cells treated with H2O2 alone (Figure 4A,B).
Glutathione (GSH) plays an important role in reducing the oxidative damage in cells. We measured GSH levels in control, H2O2, and H2O2-plus-TUDCA-treated cells and found that GSH level was significantly decreased in H2O2-treated cells compared to control cells; the level of GSH in co-treated cells was significantly increased compared to cells treated with H2O2 only (Figure 4C). We also examined the level of malondialdehyde (MDA), a marker for oxidative stress, and found that cells incubated with H2O2 showed a significant increase in MDA compared to control cells; cells co-incubated with TUDCA exhibited a significant decrease in MDA compared to cells treated with H2O2 alone (Figure 4D).
The nuclear factor erythroid 2–related factor 2 (NRF2) plays an important defensive role against oxidative stress by upregulating antioxidant gene expression [20]. We used qRT-PCR to measure NRF2 in control and treated cells. Cells exposed to H2O2 had a significant decrease in NRF2 compared to control cells; in cells treated with TUDCA plus H2O2, NRF2 was significantly increased compared to that of cells treated with H2O2 only (Figure S1).

3.3. TUDCA Inhibited H2O2-Induced Expression of Proinflammatory Cytokines in RPE Cells

Inflammation has been implicated in the pathogenesis of inherited and complex retinal diseases [21]. There is a strong interrelationship between oxidative stress and inflammation [22]. We examined mRNA levels of IL-1β, IL-6, and TNF-α by qRT-PCR and showed that H2O2 exposure significantly increased IL-1β, IL-6, and TNF-α expression compared to that of control cells; co-exposure to TUDCA markedly lowered expression of IL-1β, Il-6 and TNF-α compared to cells exposed to H2O2 alone (Figure 5A). We also detected IL-1β, IL-6, and TNF-α protein by ELISA. The three cytokines were significantly increased in H2O2-treated cells compared to control cells. However, co-treatment with TUDCA significantly counteracted these H2O2-induced changes (Figure 5B).

3.4. TUDCA Attenuated Thapsigargin-Induced ER Stress in RPE Cells

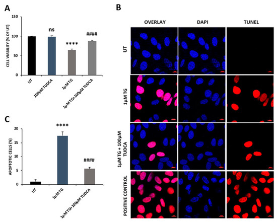
ER stress has been widely considered to be associated with the pathogenesis of retinal degeneration [11]. We examined whether TUDCA suppresses ER stress in RPE cells. We incubated ARPE-19 cells with a widely used ER stress inducer, thapsigargin (TG, 1 µM), or TG plus TUDCA. Consistent with reports involving other cell lines [19], TG treatment caused a marked decrease in cell viability compared to that of control cells, while TUDCA counteracted this detrimental change (Figure 6A). ER stress can induce apoptotic cell death [11], so we used TUNEL assay to detect apoptotic cells in control, TG, and TG plus TUDCA treated cells. The number of apoptotic cells was markedly increased in TG-treated cells compared to control cells, while the number was significantly decreased in cells exposed to TG-plus-TUDCA compared to cells exposed to TG alone (Figure 6B,C). CCAAT-enhancer-binding protein homologous protein (CHOP) plays a critical role in mediating ER stress-induced apoptotic cell death. Being a transcription factor, CHOP can directly upregulate tribbles homolog 3 (TRB3) expression and subsequently inhibit protein kinase B activation, leading to apoptosis [23,24]. We measured CHOP expression in control, TG, and TG-plus-TUDCA-treated cells by qRT-PCR. CHOP expression was significantly increased in TG-treated cells at the mRNA level compared to control cells. TUDCA co-treatment significantly decreased CHOP expression compared to cells treated with TG only (Figure 7A). Activated IRE1 can induce XBP1 splicing and produce spliced XBP1, which subsequently upregulates Bip expression, and therefore, is also an indicator of ER stress [11,25]. We found that Spliced XBP1 was significantly increased in TG-treated cells compared to that of untreated cells, while it was markedly decreased in TUDCA plus TG exposed cells compared to cells exposed to TG alone (Figure 7B).

4. Discussion

Oxidative and ER stress plays a critical role in the progression of inherited and complex retinal degeneration, e.g., retinitis pigmentosa and AMD [2,11,26]. Suppression of oxidative and ER stress represents a promising therapeutic strategy for the treatment of retinal degeneration. As such, it would be of clear benefit to developing products that protect against oxidative and ER stress. TUDCA is one such product that is known to offer protection against retinal degeneration [6]. However, the underlying protective mechanisms are not well elucidated. Our current study demonstrated that TUDCA attenuated cell death, decreased ROS production, upregulated antioxidant gene expression, and inhibited inflammation in H2O2-treated RPE cells. TUDCA treatment also suppressed TG-induced ER stress and associated cell death.
TUDCA can prevent apoptotic cell death via inhibiting Bax translocation, cytochrome c release, and caspase activation [27]. Previous studies have shown that TUDCA inhibits retinal cell death by counteracting oxidative stress [28]. Gaspar et al. (2013) reported that TUDCA attenuated retinal neural cell death and decreased ROS production and protein oxidation induced by a high glucose concentration (30 mM) [29]. In a retinal detachment rat model, TUDCA prevented photoreceptor degeneration via decreasing oxidative stress and caspase activities [30]. Intense light can cause oxidative damage, resulting in photoreceptor degeneration. TUDCA treatment significantly reduced superoxide radicals, decreased photoreceptor death, and increased visual function in the retinas of mice treated with intense light [3,9]. A recent study reported that TUDCA preserved cone photoreceptors and visual function in n-methyl-n-nitrosourea-induced mouse retinal degeneration by suppressing the expression of apoptotic factors (caspase 3, calpain-2, and Bax), increasing SOD protein level, and reducing MDA formation [31]. In our current study, the data demonstrated that TUDCA also alleviated H2O2-induced oxidative damage in RPE cells. TUDCA treatment prevented caspase 3-dependent RPE apoptosis, indicated by a decrease in both caspase 3 expression and caspase 3/7 activities (Figure 1C,D, and Figure 2). It is possible, of course, that TUDCA might attenuate other H2O2-induced cell death pathways that were not examined. TUDCA treatment also enhanced antioxidant capacity in RPE cells exposed to H2O2 by upregulating antioxidant gene expression, increasing antioxidant enzyme activities and GSH level, and inhibiting MDA production (Figure 3 and Figure 4). Transcription factor NRF2, is a key regulator for antioxidant gene expression and plays a beneficial role in retinal cell protection against oxidative damage [2]. Loss of NRF2 in mice causes age-related RPE atrophy, choroidal neovascularization, and sub-RPE deposition [32]. Early studies demonstrated that TUDCA suppressed rifampicin-induced damage in HepG2 cells via upregulating expression of NRF2 at mRNA and protein levels [33]. TUDCA also increased NRF2 protein level in the midbrain and striatum of mice challenged with 1-methyl-4-phenyl-1,2,3,6-tetrahydropyridine (MPTP); subsequently, expression and activities of antioxidant enzymes, the downstream targets of NRF2, were also increased in MPTP-injected mouse midbrain and striatum with TUDCA treatment [34]. Our current work showed that TUDCA upregulated NRF2 expression at the mRNA level in RPE cells (Figure S1) and also increased the expression and activities of NRF2 downstream target antioxidant enzymes (Figure 3B–F and Figure 4A,B).
Inflammation plays a key role in the progression of retinal degeneration [22]. Protection by TUDCA against inflammation has been shown in animals with different types of diseases, such as hepatic ischemia-reperfusion and acute neuroinflammation [28]. TUDCA has been demonstrated to have anti-inflammatory activity in the retinas of streptozotocin-induced diabetic rats by suppressing the expression of intercellular adhesion molecule 1 (ICAM-1), nitric oxide synthase (NOS), nuclear factor kappa-light-chain-enhancer of activated B cells (NF-κB) P65, and vascular endothelial growth factor (VEGF) [35]. Choroidal neovascularization (CNV) is one of the clinical features of AMD, the commonest cause of visual impairment in the aged population [2]. Laser-induced CNV formation in rats was suppressed by TUDCA treatment through its anti-inflammatory action [36]. In inherited retinal degeneration (retinitis pigmentosa, RP), TUDCA prevented photoreceptor degeneration in rpgr knockout mice, an RP mouse model. TUDCA also ameliorated microglial activation and infiltration to the photoreceptor layer [14]. Activated microglia can produce proinflammatory cytokines, e.g., IL-1β and TNF-α, and TUDCA treatment suppressed inflammasome formation and decreased IL-1β production in the rpgr knockout mouse retinas [14]. TUDCA also preserves retinal function in RHOP23H/P23H transgenic rats, another RP model, through the inhibition of microglial activation [8,37]. Our current study also showed that TUDCA alleviated H2O2-induced inflammation in RPE cells, decreasing expression and secretion of proinflammatory cytokines, IL-1β, IL-6, and TNF-α (Figure 5), which may help to maintain RPE function and benefit photoreceptor cells. In fact, a previous study has shown that TUDCA reverses H2O2-induced phagocytosis impairment in RPE cells by activating the MerTK pathway [38], which may contribute to the prevention of photoreceptor degeneration under stress condition.
ER stress is caused by an abnormal build-up of unfolded and misfolded proteins in the ER, which results in the activation of the unfolded protein response (UPR). UPR is mediated by the PERK, IRE1, and ATF6 signal pathways. When these pathways are activated, biosynthesis of unfolded or misfolded proteins is decreased, biosynthesis of chaperones is increased, and proteasome-mediated protein degradation is activated. Under severe ER stress, UPR activates an apoptotic process by upregulating the expression of CHOP [11,28]. TUDCA has been shown to exert chaperoning activity by promoting protein trafficking and increasing protein folding capacity via ATF6 activation. Abundant evidence has demonstrated that TUDCA alleviates ER stress in different cell types and disease animal models [27]. TUDCA also can inhibit ER stress-associated apoptosis through modulating intracellular calcium levels and blocking the activation of calpain and caspase-12 [27]. Mutation in the cyclic nucleotide-gated channel alpha subunit (CNGA3) gene causes achromatopsia 3 with cone dysfunction [38]. Overexpressed CNGA3 mutant proteins (CNGA3R563H and CNGA3Q655X) were no longer localized to the plasma membrane and were retained in the ER, causing ER stress in photoreceptor 661W cells with higher XBP1 splicing and expression of Bip and CHOP; TUDCA treatment alleviated CNGA3 mutant protein-associated ER stress, enhanced the mutant protein’s cell surface localization and reduced ER retention [39]. TUDCA also preserved cone photoreceptor function in lrat-/- mice, a model for Leber congenital amaurosis (LCA) and early retinal dystrophy, through the reduction of ER stress and apoptosis. Mice treated with TUDCA had decreased CHOP protein and caspase activities in their retinas [40]. Our current data also demonstrated that TUDCA attenuated TG-induced ER stress and apoptosis in RPE cells, in which CHOP and spliced XBP1 expression was significantly reduced (Figure 6 and Figure 7).
Our observation here was based on an in vitro non-polarized RPE cell model, which might not be exactly relevant to an in vivo study. Ideally, we can further examine the protection of TUDCA against oxidative and ER stress in polarized ARPE-19 and primary RPE cells and in preclinical models to fully verify the observation made. In addition, it would be important to gain more insights into the molecular mechanism of TUDCA’s protection in vivo.

5. Conclusions

Our work demonstrates that TUDCA can protect RPE from oxidative stress, inflammation, and ER stress, and further supports that TUDCA has therapeutic potential for treating retinal degeneration.

Supplementary Materials

The following are available online at https://www.mdpi.com/2227-9059/8/9/367/s1, Figure S1: Protection of TUDCA against oxidative damage was mediated by NRF2. NRF expression in control, H2O2, and H2O2-plus-TUDCA-treated cells was measured by qRT-PCR, Table S1: Primers for qRT-PCT.

Author Contributions

X.S. designed the study. R.H.A., M.A., X.Z. performed the experiments. R.H.A., X.Z. and X.S. analyzed the data. J.R., S.P., Z.Z. and X.S. wrote the manuscript. All authors have read and agreed to the published version of the manuscript.

Funding

This research received no external funding.

Acknowledgments

The work was partially supported by the Rosetrees Trust (M160, M160-F1, M160-F2), National Eye Research Centre (SAC037), the Lotus Scholarship Program of Hunan Province (2019), Department of Education of Hunan Province (19A045), and Hunan Province ‘Help Our Motherland through Elite Intellectual Resources from Overseas’ program (2020). The APC was funded by Department of Education of Hunan Province (19A045). X.S. is a Visiting Professor to Shaoyang University.

Conflicts of Interest

The authors declare no conflict of interest.

References

  1. Sparrrow, J.R.; Hicks, D.; Hamel, C. The retinal pigment epithelium in health and disease. Curr. Mol. Med. 2010, 10, 802–823. [Google Scholar] [CrossRef] [PubMed]
  2. Datta, S.; Cano, M.; Ebrahimi, K.; Wang, L.; Handa, J.T. The impact of oxidative stress and inflammation on RPE degeneration in non-neovascular AMD. Prog. Retin. Eye Res. 2017, 60, 201–218. [Google Scholar] [CrossRef]
  3. Boatright, J.H.; Moring, A.G.; McElroy, C.; Phillips, M.J.; Do, V.T.; Chang, B.; Hawes, N.L.; Boyd, A.P.; Sidney, S.S.; Stewart, R.E.; et al. Tool from ancient pharmacopoeia prevents vision loss. Mol. Vis. 2006, 12, 1706–1714. [Google Scholar] [PubMed]
  4. Cidian, Z.Y.D. Dictionary of Traditional Chinese Medicine; Shanghai Science and Technology Press: Shanghai, China, 2004; Volume 2. [Google Scholar]
  5. Williamson, D.F.; Phipps, M.J. Proceedings in the Third Annual Symposium on the Trade in Bear Parts 1999; TRAFFIC East Asia: Hong Kong, China, 2001. [Google Scholar]
  6. Daruich, A.; Picard, E.; Boatright, J.H.; Behar-Cohen, F. The bile acids urso-and tauroursodeoxycholic acid as neuroprotective therapies in retinal disease. Mol. Vis. 2019, 25, 610. [Google Scholar] [PubMed]
  7. Drack, A.V.; Dumitrescu, A.V.; Bhattarai, S.; Gratie, D.; Stone, E.M.; Mullins, R.; Sheffield, V.C. TUDCA slows retinal degeneration in two different mouse models of retinitis pigmentosa and prevents obesity in Bardet-Biedl syndrome type 1 mice. Investig. Ophthalmol. Vis. Sci. 2012, 53, 100–106. [Google Scholar] [CrossRef]
  8. Fernández-Sánchez, L.; Lax, P.; Pinilla, I.; Martín-Nieto, J.; Cuenca, N. Tauroursodeoxycholic acid prevents retinal degeneration in transgenic P23H rats. Investig. Ophthalmol. Vis. Sci. 2011, 52, 4998–5008. [Google Scholar] [CrossRef]
  9. Oveson, B.C.; Iwase, T.; Hackett, S.F.; Lee, S.Y.; Usui, S.; Sedlak, T.W.; Snyder, S.H.; Campochiaro, P.A.; Sung, J.U. Constituents of bile, bilirubin and TUDCA, protect against oxidative stress-induced retinal degeneration. J. Neurochem. 2011, 116, 144–153. [Google Scholar] [CrossRef]
  10. Phillips, M.J.; Walker, T.A.; Choi, H.Y.; Faulkner, A.E.; Kim, M.K.; Sidney, S.S.; Boyd, A.P.; Nickerson, J.M.; Boatright, J.H.; Pardue, M.T. Tauroursodeoxycholic acid preservation of photoreceptor structure and function in the rd10 mouse through postnatal day 30. Investig. Ophthalmol. Vis. Sci. 2008, 49, 2148–2155. [Google Scholar] [CrossRef]
  11. Zhang, S.X.; Sanders, E.; Fliesler, S.J.; Wang, J.J. Endoplasmic reticulum stress and the unfolded protein responses in retinal degeneration. Exp. Eye Res. 2014, 125, 30–40. [Google Scholar] [CrossRef]
  12. Gómez-Vicente, V.; Lax, P.; Fernandez-Sanchez, L.; Rondón, N.; Esquiva, G.; Germain, F.; de la Villa, P.; Cuenca, N. Neuroprotective effect of tauroursodeoxycholic acid on N-methyl-D-aspartate-induced retinal ganglion cell degeneration. PLoS ONE 2015, 10, e0137826. [Google Scholar]
  13. Kitamura, Y.; Bikbova, G.; Baba, T.; Yamamoto, S.; Oshitari, T. In vivo effects of single or combined topical neuroprotective and regenerative agents on degeneration of retinal ganglion cells in rat optic nerve crush model. Sci. Rep. 2019, 9, 1–8. [Google Scholar] [CrossRef] [PubMed]
  14. Zhang, X.; Shahani, U.; Reilly, J.; Shu, X. Disease mechanisms and neuroprotection by tauroursodeoxycholic acid in Rpgr knockout mice. J. Cell. Physiol. 2019, 234, 18801–18812. [Google Scholar] [CrossRef] [PubMed]
  15. Alhasani, R.H.; Biswas, L.; Tohari, A.M.; Zhou, X.; Reilly, J.; He, J.F.; Shu, X. Gypenosides protect retinal pigment epithelium cells from oxidative stress. Food Chem. Toxicol. 2018, 112, 76–85. [Google Scholar] [CrossRef]
  16. Tohari, A.M.; Almarhoun, M.; Alhasani, R.H.; Biswas, L.; Zhou, X.; Reilly, J.; Zeng, Z.; Shu, X. Protection by vitamin D against high-glucose-induced damage in retinal pigment epithelial cells. Exp. Cell Res. 2020, 392, 112023. [Google Scholar] [CrossRef] [PubMed]
  17. Janssen, K.; Horn, S.; Niemann, M.T.; Daniel, P.T.; Schulze-Osthoff, K.; Fischer, U. Inhibition of the ER Ca2+ pump forces multidrug-resistant cells deficient in Bak and Bax into necrosis. J. Cell Sci. 2009, 122, 4481–4491. [Google Scholar] [CrossRef]
  18. Kamiya, T.; Hara, H.; Adachi, T. Effect of endoplasmic reticulum (ER) stress inducer thapsigargin on the expression of extracellular-superoxide dismutase in mouse 3T3-L1 adipocytes. J. Clin. Biochem. Nutr. 2013, 52, 101–105. [Google Scholar] [CrossRef]
  19. Quick, Q.A.; Faison, M.O. CHOP and caspase 3 induction underlie glioblastoma cell death in response to endoplasmic reticulum stress. Exp. Ther. Med. 2012, 3, 487–492. [Google Scholar] [CrossRef][Green Version]
  20. Ahmed, S.M.; Luo, L.; Namani, A.; Wang, X.J.; Tang, X. Nrf2 signaling pathway: Pivotal roles in inflammation. Biochim. Biophys. Acta 2017, 1863, 585–597. [Google Scholar] [CrossRef] [PubMed]
  21. Whitcup, S.M.; Nussenblatt, R.B.; Lightman, S.L.; Hollander, D.A. Inflammation in retinal disease. Int. Inflammation 2013, 2013, 724648. [Google Scholar] [CrossRef] [PubMed]
  22. Fischer, R.; Maier, O. Interrelation of oxidative stress and inflammation in neurodegenerative disease: Role of TNF. Oxid. Med. Cell. Longev. 2015, 2015, 610813. [Google Scholar] [CrossRef]
  23. Bromati, C.R.; Lellis-Santos, C.; Yamanaka, T.S.; Nogueira, T.C.; Leonelli, M.; Caperuto, L.C.; Gorjão, R.; Leite, A.R.; Anhê, G.F.; Bordin, S. UPR induces transient burst of apoptosis in islets of early lactating rats through reduced AKT phosphorylation via ATF4/CHOP stimulation of TRB3 expression. Am. J. Physiol. Regul. Integr. Comp. Physiol. 2011, 300, R92–R100. [Google Scholar] [CrossRef]
  24. Ohoka, N.; Yoshii, S.; Hattori, T.; Onozaki, K.; Hayashi, H. TRB3, a novel ER stress-inducible gene, is induced via ATF4–CHOP pathway and is involved in cell death. EMBO J. 2005, 24, 1243–1255. [Google Scholar] [CrossRef] [PubMed]
  25. Hirota, M.; Kitagaki, M.; Itagaki, H.; AIBA, S. Quantitative measurement of spliced XBP1 mRNA as an indicator of endoplasmic reticulum stress. J. Toxicol. Sci. 2006, 31, 149–156. [Google Scholar] [CrossRef]
  26. Campochiaro, P.A.; Mir, T.A. The mechanism of cone cell death in retinitis pigmentosa. Prog. Retin. Eye Res. 2018, 62, 24–37. [Google Scholar] [CrossRef]
  27. Amaral, J.D.; Viana, R.J.; Ramalho, R.M.; Steer, C.J.; Rodrigues, C.M. Bile acids: Regulation of apoptosis by ursodeoxycholic acid. J. Lipid Res. 2009, 50, 1721–1734. [Google Scholar] [CrossRef]
  28. Kusaczuk, M. Tauroursodeoxycholate—Bile Acid with Chaperoning Activity: Molecular and Cellular Effects and Therapeutic Perspectives. Cells 2019, 8, 1471. [Google Scholar] [CrossRef] [PubMed]
  29. Gaspar, J.M.; Martins, A.; Cruz, R.; Rodrigues, C.M.; Ambrósio, A.F.; Santiago, A.R. Tauroursodeoxycholic acid protects retinal neural cells from cell death induced by prolonged exposure to elevated glucose. Neuroscience 2013, 253, 380–388. [Google Scholar] [CrossRef]
  30. Mantopoulos, D.; Murakami, Y.; Comander, J.; Thanos, A.; Roh, M.; Miller, J.W.; Vavvas, D.G. Tauroursodeoxycholic acid (TUDCA) protects photoreceptors from cell death after experimental retinal detachment. PLoS ONE 2011, 6, e24245. [Google Scholar] [CrossRef]
  31. Tao, Y.; Dong, X.; Lu, X.; Qu, Y.; Wang, C.; Peng, G.; Zhang, J. Subcutaneous delivery of tauroursodeoxycholic acid rescues the cone photoreceptors in degenerative retina: A promising therapeutic molecule for retinopathy. Biomed. Pharmacother. 2019, 117, 109021. [Google Scholar] [CrossRef]
  32. Zhao, Z.; Chen, Y.; Wang, J.; Sternberg, P.; Freeman, M.L.; Grossniklaus, H.E.; Cai, J. Age-related retinopathy in NRF2-deficient mice. PLoS ONE 2011, 6, e19564. [Google Scholar] [CrossRef]
  33. Zhang, W.; Chen, L.; Feng, H.; Wang, W.; Cai, Y.; Qi, F.; Tao, X.; Liu, J.; Shen, Y.; Ren, X.; et al. Rifampicin-induced injury in HepG2 cells is alleviated by TUDCA via increasing bile acid transporters expression and enhancing the Nrf2-mediated adaptive response. Free Radical Biol. Med. 2017, 112, 24–35. [Google Scholar] [CrossRef]
  34. Moreira, S.; Fonseca, I.; Nunes, M.J.; Rosa, A.; Lemos, L.; Rodrigues, E.; Carvalho, A.N.; Outeiro, T.F.; Rodrigues, C.M.P.; Gama, M.J.; et al. Nrf2 activation by tauroursodeoxycholic acid in experimental models of Parkinson’s disease. Exp. Neurol. 2017, 295, 77–87. [Google Scholar] [CrossRef] [PubMed]
  35. Wang, C.F.; Yuan, J.R.; Qin, D.; Gu, J.F.; Zhao, B.J.; Zhang, L.; Zhao, D.; Chen, J.; Hou, X.F.; Yang, N.; et al. Protection of tauroursodeoxycholic acid on high glucose-induced human retinal microvascular endothelial cells dysfunction and streptozotocin-induced diabetic retinopathy rats. J. Ethnopharmacol. 2016, 185, 162–170. [Google Scholar] [CrossRef]
  36. Woo, S.J.; Kim, J.H.; Yu, H.G. Ursodeoxycholic acid and tauroursodeoxycholic acid suppress choroidal neovascularization in a laser-treated rat model. J. Ocul. Pharmacol. Ther. 2010, 26, 223–229. [Google Scholar] [CrossRef]
  37. Noailles, A.; Fernández-Sánchez, L.; Lax, P.; Cuenca, N. Microglia activation in a model of retinal degeneration and TUDCA neuroprotective effects. J. Neuroinflamm. 2014, 11, 186. [Google Scholar] [CrossRef]
  38. Murase, H.; Tsuruma, K.; Shimazawa, M.; Hara, H. TUDCA promotes phagocytosis by retinal pigment epithelium via MerTK activation. Investig. Ophthalmol. Vis. Sci. 2015, 56, 2511–2518. [Google Scholar] [CrossRef]
  39. Duricka, D.L.; Brown, R.L.; Varnum, M.D. Defective trafficking of cone photoreceptor CNG channels induces the unfolded protein response and ER-stress-associated cell death. Biochem. J. 2012, 441, 685–696. [Google Scholar] [CrossRef]
  40. Zhang, T.; Baehr, W.; Fu, Y. Chemical chaperone TUDCA preserves cone photoreceptors in a mouse model of Leber congenital amaurosis. Investig. Ophthalmol. Vis. Sci. 2012, 53, 3349–3356. [Google Scholar] [CrossRef]
Figure 1. Tauroursodeoxycholic acid (TUDCA) counteracted H2O2-induced decrease in cell viability and increased in apoptotic cell death. (A) Cells were treated with TUDCA at different concentrations; higher concentrations (200 and 500 µM) caused significantly decreased cell viability, compared to the untreated (UT) control. (B) H2O2 treatment led to markedly decreased cell viability relative to control, while co-treatment with TUDCA significantly increased cell viability relative to H2O2 treatment alone. (C) Cell death was detected by the DeadEnd™ fluorometric terminal deoxynucleotidyl transferase dUTP nick end labeling (TUNEL) assay in untreated (UT), H2O2, and H2O2-plus-TUDCA-treated cells. Cells treated with DNase I (3000 U/mL) for 10 min were used as positive controls while the recombinant terminal deoxynucleotidyl transferase (rTdT) enzyme was excluded in the negative control subjects from the TUNEL reaction mixture. Nuclei were labeled with 4′,6-diamidino-2-phenylindole (DAPI) (scale bar, 10 µm) (D) Quantification of dead cells in control and treated cells. Data are shown as mean ± SEM. @@@@ p < 0.0001, TUDCA (200, 500 µM) vs. untreated (UT) control; *** p < 0.001, **** p < 0.0001, 750 µM H2O2 vs. UT; # p < 0.05, #### p < 0.0001, 750 µM H2O2 plus TUDCA vs. 750 µM H2O2; ns, no significance, TUDCA (25, 50, 75, 100 µM) vs. UT.
Figure 1. Tauroursodeoxycholic acid (TUDCA) counteracted H2O2-induced decrease in cell viability and increased in apoptotic cell death. (A) Cells were treated with TUDCA at different concentrations; higher concentrations (200 and 500 µM) caused significantly decreased cell viability, compared to the untreated (UT) control. (B) H2O2 treatment led to markedly decreased cell viability relative to control, while co-treatment with TUDCA significantly increased cell viability relative to H2O2 treatment alone. (C) Cell death was detected by the DeadEnd™ fluorometric terminal deoxynucleotidyl transferase dUTP nick end labeling (TUNEL) assay in untreated (UT), H2O2, and H2O2-plus-TUDCA-treated cells. Cells treated with DNase I (3000 U/mL) for 10 min were used as positive controls while the recombinant terminal deoxynucleotidyl transferase (rTdT) enzyme was excluded in the negative control subjects from the TUNEL reaction mixture. Nuclei were labeled with 4′,6-diamidino-2-phenylindole (DAPI) (scale bar, 10 µm) (D) Quantification of dead cells in control and treated cells. Data are shown as mean ± SEM. @@@@ p < 0.0001, TUDCA (200, 500 µM) vs. untreated (UT) control; *** p < 0.001, **** p < 0.0001, 750 µM H2O2 vs. UT; # p < 0.05, #### p < 0.0001, 750 µM H2O2 plus TUDCA vs. 750 µM H2O2; ns, no significance, TUDCA (25, 50, 75, 100 µM) vs. UT.
Biomedicines 08 00367 g001
Figure 2. TUDCA decreases oxidative stress-induced caspase 3 expression and caspase 3/7 activity in ARPE-19 cells. (A) Caspase 3 mRNA in control (UT), H2O2, and H2O2-plus-TUDCA-treated cells were measured by qRT-PCR. (B) Activities of caspase 3 and 7 in control (UT), H2O2, and H2O2-plus-TUDCA-treated cells were measured using CASPASE-Glo 3/7 assay. Data were presented as mean ± SEM. ** p < 0.01 and **** p < 0.0001, 750 µM H2O2 vs. untreated (UT) control; ## p < 0.01, #### p < 0.0001, 750 µM H2O2 plus TUDCA vs. 750 µM H2O2.
Figure 2. TUDCA decreases oxidative stress-induced caspase 3 expression and caspase 3/7 activity in ARPE-19 cells. (A) Caspase 3 mRNA in control (UT), H2O2, and H2O2-plus-TUDCA-treated cells were measured by qRT-PCR. (B) Activities of caspase 3 and 7 in control (UT), H2O2, and H2O2-plus-TUDCA-treated cells were measured using CASPASE-Glo 3/7 assay. Data were presented as mean ± SEM. ** p < 0.01 and **** p < 0.0001, 750 µM H2O2 vs. untreated (UT) control; ## p < 0.01, #### p < 0.0001, 750 µM H2O2 plus TUDCA vs. 750 µM H2O2.
Biomedicines 08 00367 g002
Figure 3. TUDCA reversed effects of H2O2 on ROS production and antioxidant gene expression. (A) ROS generation in control, H2O2, and H2O2-plus-TUDCA-treated cells was measured using DCFH-DA. (BF) qRT-PCR was used to measure expression of antioxidant genes, superoxide dismutase 1 (SOD1), glutathione peroxidase 1 (GPX1), Catalase (CAT), NAD(P)H dehydrogenase (quinone) 1 (NQO-1) and glutamate-cysteine ligase modifier subunit (GCLM). Data were shown as mean ± SEM. * p < 0.05, ** p < 0.01, *** p < 0.001, 750 µM H2O2 vs. untreated (UT) control; ## p < 0.01, #### p < 0.0001, 750 µM H2O2 plus TUDCA vs. 750 µM H2O2.
Figure 3. TUDCA reversed effects of H2O2 on ROS production and antioxidant gene expression. (A) ROS generation in control, H2O2, and H2O2-plus-TUDCA-treated cells was measured using DCFH-DA. (BF) qRT-PCR was used to measure expression of antioxidant genes, superoxide dismutase 1 (SOD1), glutathione peroxidase 1 (GPX1), Catalase (CAT), NAD(P)H dehydrogenase (quinone) 1 (NQO-1) and glutamate-cysteine ligase modifier subunit (GCLM). Data were shown as mean ± SEM. * p < 0.05, ** p < 0.01, *** p < 0.001, 750 µM H2O2 vs. untreated (UT) control; ## p < 0.01, #### p < 0.0001, 750 µM H2O2 plus TUDCA vs. 750 µM H2O2.
Biomedicines 08 00367 g003
Figure 4. TUDCA counteracted H2O2-induced effects on activities of superoxide dismutase (SOD) (A) and catalase (B) and levels of glutathione (GSH) (C) and malondialdehyde (MDA) (D). Data are shown as mean ± SEM. CAT, catalase; UT, untreated (UT) control cells. ** p < 0.01, **** p < 0.0001, 750 µM H2O2 vs. UT; #### p < 0.0001, 750 µM H2O2 plus TUDCA vs. 750 µM H2O2.
Figure 4. TUDCA counteracted H2O2-induced effects on activities of superoxide dismutase (SOD) (A) and catalase (B) and levels of glutathione (GSH) (C) and malondialdehyde (MDA) (D). Data are shown as mean ± SEM. CAT, catalase; UT, untreated (UT) control cells. ** p < 0.01, **** p < 0.0001, 750 µM H2O2 vs. UT; #### p < 0.0001, 750 µM H2O2 plus TUDCA vs. 750 µM H2O2.
Biomedicines 08 00367 g004
Figure 5. TUDCA suppressed H2O2-induced inflammation. (A) IL-1β, IL-6, and TNF-α mRNA levels in control, H2O2, and H2O2-plus-TUDCA-treated cells were measured by qRT-PCR. (B) Protein concentrations of IL-1β, IL-6, and TNF-α in control, H2O2, and H2O2-plus-TUDCA-treated cells were detected by ELISA. Data were shown as mean ± SEM. ** p < 0.01, *** p < 0.001, **** p < 0.0001, 750 µM H2O2 vs. untreated (UT) control; ## p < 0.01, ### p < 0.001, #### p < 0.0001, 750 µM H2O2 plus TUDCA vs. 750 µM H2O2.
Figure 5. TUDCA suppressed H2O2-induced inflammation. (A) IL-1β, IL-6, and TNF-α mRNA levels in control, H2O2, and H2O2-plus-TUDCA-treated cells were measured by qRT-PCR. (B) Protein concentrations of IL-1β, IL-6, and TNF-α in control, H2O2, and H2O2-plus-TUDCA-treated cells were detected by ELISA. Data were shown as mean ± SEM. ** p < 0.01, *** p < 0.001, **** p < 0.0001, 750 µM H2O2 vs. untreated (UT) control; ## p < 0.01, ### p < 0.001, #### p < 0.0001, 750 µM H2O2 plus TUDCA vs. 750 µM H2O2.
Biomedicines 08 00367 g005
Figure 6. TUDCA counteracted the effects of thapsigargin (TG, 1µM) on ARPE-19 cell viability and apoptotic cell death. (A) Cell viability was examined using an MTT assay. (B) Apoptotic cells in control, TG, and TG-plus-TUDCA-treated cells were detected by TUNEL assay; nuclei were labeled with DAPI (scale bar, 10 µm). (C) The apoptotic cell rate in untreated (UT) control and treated cells was quantified. Data are shown as mean ± SEM. Ns, no significance, TUDCA vs. UT; **** p < 0.0001, 1 µM TG vs. UT; #### p < 0.0001, 1 µM TG plus TUDCA vs. 1 µM TG.
Figure 6. TUDCA counteracted the effects of thapsigargin (TG, 1µM) on ARPE-19 cell viability and apoptotic cell death. (A) Cell viability was examined using an MTT assay. (B) Apoptotic cells in control, TG, and TG-plus-TUDCA-treated cells were detected by TUNEL assay; nuclei were labeled with DAPI (scale bar, 10 µm). (C) The apoptotic cell rate in untreated (UT) control and treated cells was quantified. Data are shown as mean ± SEM. Ns, no significance, TUDCA vs. UT; **** p < 0.0001, 1 µM TG vs. UT; #### p < 0.0001, 1 µM TG plus TUDCA vs. 1 µM TG.
Biomedicines 08 00367 g006
Figure 7. TUDCA suppressed TG-induced expression of ER sensors. (A) CHOP expression in untreated (UT) control, TG, and TG-plus-TUDCA-treated cells was examined by qRT-PCR. (B) Spliced XBP1 in untreated and treated cells was detected by qRT-PCR. Values were mean ± SEM. *** p < 0.001, **** p < 0.0001, 1 µM TG vs. UT; #### p < 0.0001, 1 µM TG plus TUDCA vs. 1 µM TG.
Figure 7. TUDCA suppressed TG-induced expression of ER sensors. (A) CHOP expression in untreated (UT) control, TG, and TG-plus-TUDCA-treated cells was examined by qRT-PCR. (B) Spliced XBP1 in untreated and treated cells was detected by qRT-PCR. Values were mean ± SEM. *** p < 0.001, **** p < 0.0001, 1 µM TG vs. UT; #### p < 0.0001, 1 µM TG plus TUDCA vs. 1 µM TG.
Biomedicines 08 00367 g007

Share and Cite

MDPI and ACS Style

Alhasani, R.H.; Almarhoun, M.; Zhou, X.; Reilly, J.; Patterson, S.; Zeng, Z.; Shu, X. Tauroursodeoxycholic Acid Protects Retinal Pigment Epithelial Cells from Oxidative Injury and Endoplasmic Reticulum Stress In Vitro. Biomedicines 2020, 8, 367. https://doi.org/10.3390/biomedicines8090367

AMA Style

Alhasani RH, Almarhoun M, Zhou X, Reilly J, Patterson S, Zeng Z, Shu X. Tauroursodeoxycholic Acid Protects Retinal Pigment Epithelial Cells from Oxidative Injury and Endoplasmic Reticulum Stress In Vitro. Biomedicines. 2020; 8(9):367. https://doi.org/10.3390/biomedicines8090367

Chicago/Turabian Style

Alhasani, Reem Hasaballah, Mohammad Almarhoun, Xinzhi Zhou, James Reilly, Steven Patterson, Zhihong Zeng, and Xinhua Shu. 2020. "Tauroursodeoxycholic Acid Protects Retinal Pigment Epithelial Cells from Oxidative Injury and Endoplasmic Reticulum Stress In Vitro" Biomedicines 8, no. 9: 367. https://doi.org/10.3390/biomedicines8090367

APA Style

Alhasani, R. H., Almarhoun, M., Zhou, X., Reilly, J., Patterson, S., Zeng, Z., & Shu, X. (2020). Tauroursodeoxycholic Acid Protects Retinal Pigment Epithelial Cells from Oxidative Injury and Endoplasmic Reticulum Stress In Vitro. Biomedicines, 8(9), 367. https://doi.org/10.3390/biomedicines8090367

Note that from the first issue of 2016, this journal uses article numbers instead of page numbers. See further details here.

Article Metrics

Back to TopTop