The Specificity of Downstream Signaling for A1 and A2AR Does Not Depend on the C-Terminus, Despite the Importance of This Domain in Downstream Signaling Strength
Abstract
1. Introduction
2. Experimental Section
2.1. Materials
2.2. Strains and Culture Conditions
2.3. Yeast Genomic Transformation
2.4. Subcloning and Plasmid Construction
2.5. Cyclic Adenosine Monophosphate Accumulation Assay
2.6. MAPK Response Signal Determination
2.7. Western Blotting
3. Results
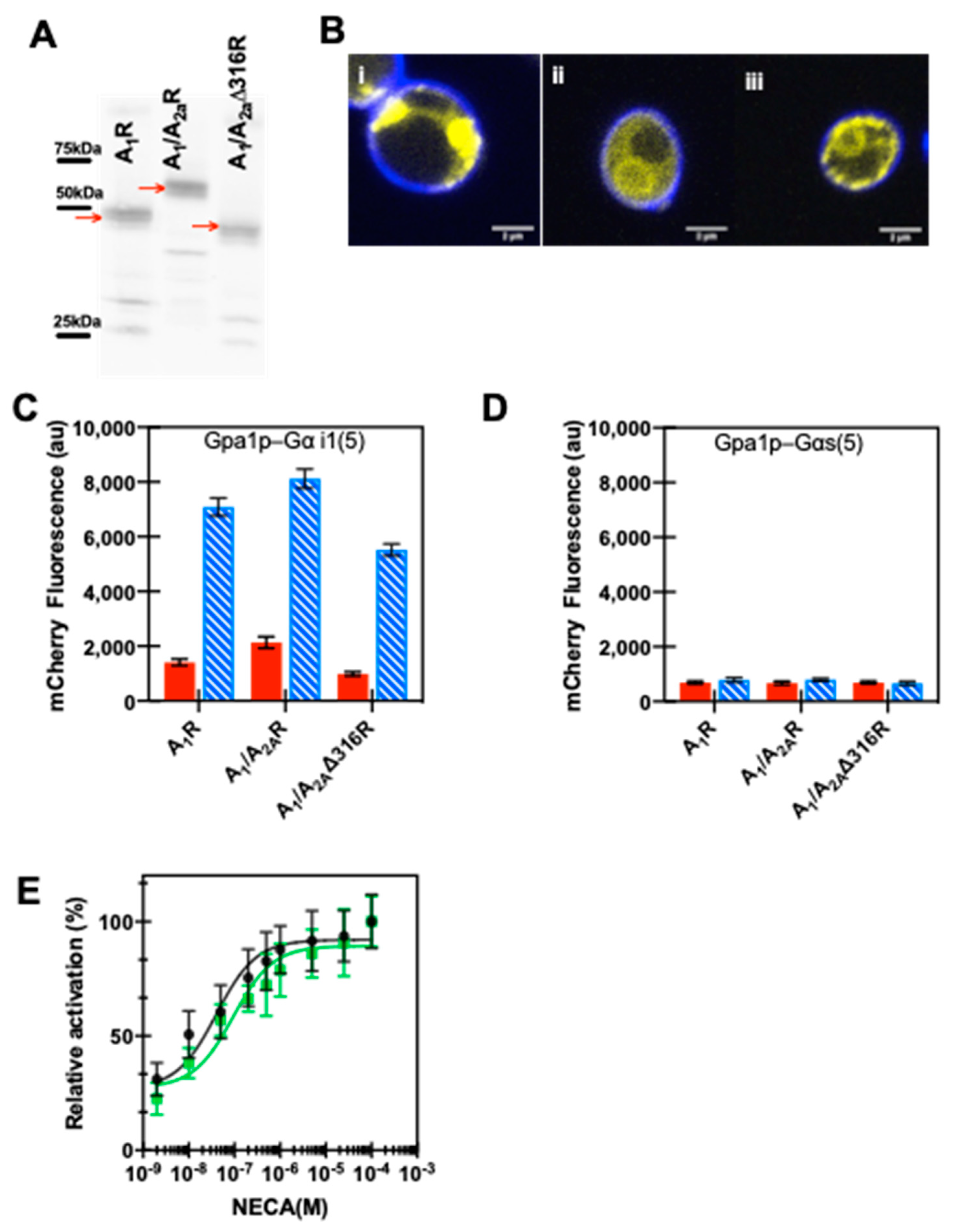
3.1. Loss of the Cytoplasmic C-Terminus Results in Loss of Downstream Signaling
3.2. The C-Terminus Does Not Play a Role in the Specificity of Gα Coupling
4. Discussion
Author Contributions
Funding
Acknowledgments
Conflicts of Interest
References
- Hill, S.J. G-protein-coupled receptors: Past, present and future. Br. J. Pharmacol. 2006, 147 (Suppl. S1), S27–S37. [Google Scholar] [CrossRef]
- Elion, E.A. Pheromone response, mating and cell biology. Curr. Opin. Microbiol. 2000, 3, 573–581. [Google Scholar] [CrossRef]
- McNeely, P.M.; Naranjo, A.N.; Robinson, A.S. Structure-function studies with G protein-coupled receptors as a paradigm for improving drug discovery and development of therapeutics. Biotechnol. J. 2012, 7, 1451–1461. [Google Scholar] [CrossRef] [PubMed]
- Hauser, A.S.; Chavali, S.; Masuho, I.; Jahn, L.J.; Martemyanov, K.A.; Gloriam, D.E.; Babu, M.M. Pharmacogenomics of GPCR Drug Targets. Cell 2018, 172, 41–54.e19. [Google Scholar] [CrossRef] [PubMed]
- Blocker, K.M.; Britton, Z.T.; Naranjo, A.N.; McNeely, P.M.; Young, C.L.; Robinson, A.S. Recombinant G protein-coupled receptor expression in Saccharomyces cerevisiae for protein characterization. Methods Enzymol. 2015, 556, 165–183. [Google Scholar] [CrossRef] [PubMed]
- Chiu, M.L.; Tsang, C.; Grihalde, N.; MacWilliams, M.P. Over-expression, solubilization, and purification of G protein-coupled receptors for structural biology. Comb. Chem. High Throughput Screen 2008, 11, 439–462. [Google Scholar] [CrossRef]
- Lundstrom, K.; Wagner, R.; Reinhart, C.; Desmyter, A.; Cherouati, N.; Magnin, T.; Zeder-Lutz, G.; Courtot, M.; Prual, C.; Andre, N.; et al. Structural genomics on membrane proteins: Comparison of more than 100 GPCRs in 3 expression systems. J. Struct. Funct. Genomics 2006, 7, 77–91. [Google Scholar] [CrossRef]
- O’Malley, M.A.; Mancini, J.D.; Young, C.L.; McCusker, E.C.; Raden, D.; Robinson, A.S. Progress toward heterologous expression of active G-protein-coupled receptors in Saccharomyces cerevisiae: Linking cellular stress response with translocation and trafficking. Protein Sci. 2009, 18, 2356–2370. [Google Scholar] [CrossRef]
- Jaakola, V.P.; Griffith, M.T.; Hanson, M.A.; Cherezov, V.; Chien, E.Y.; Lane, J.R.; Ijzerman, A.P.; Stevens, R.C. The 2.6 angstrom crystal structure of a human A2A adenosine receptor bound to an antagonist. Science 2008, 322, 1211–1217. [Google Scholar] [CrossRef]
- Xu, F.; Wu, H.; Katritch, V.; Han, G.W.; Jacobson, K.A.; Gao, Z.G.; Cherezov, V.; Stevens, R.C. Structure of an agonist-bound human A2A adenosine receptor. Science 2011, 332, 322–327. [Google Scholar] [CrossRef]
- Lebon, G.; Warne, T.; Edwards, P.C.; Bennett, K.; Langmead, C.J.; Leslie, A.G.; Tate, C.G. Agonist-bound adenosine A2A receptor structures reveal common features of GPCR activation. Nature 2011, 474, 521–525. [Google Scholar] [CrossRef] [PubMed]
- Dore, A.S.; Robertson, N.; Errey, J.C.; Ng, I.; Hollenstein, K.; Tehan, B.; Hurrell, E.; Bennett, K.; Congreve, M.; Magnani, F.; et al. Structure of the adenosine A(2A) receptor in complex with ZM241385 and the xanthines XAC and caffeine. Structure 2011, 19, 1283–1293. [Google Scholar] [CrossRef] [PubMed]
- Hino, T.; Arakawa, T.; Iwanari, H.; Yurugi-Kobayashi, T.; Ikeda-Suno, C.; Nakada-Nakura, Y.; Kusano-Arai, O.; Weyand, S.; Shimamura, T.; Nomura, N.; et al. G-protein-coupled receptor inactivation by an allosteric inverse-agonist antibody. Nature 2012, 482, 237–240. [Google Scholar] [CrossRef] [PubMed]
- Congreve, M.; Andrews, S.P.; Dore, A.S.; Hollenstein, K.; Hurrell, E.; Langmead, C.J.; Mason, J.S.; Ng, I.W.; Tehan, B.; Zhukov, A.; et al. Discovery of 1,2,4-triazine derivatives as adenosine A(2A) antagonists using structure based drug design. J. Med. Chem. 2012, 55, 1898–1903. [Google Scholar] [CrossRef]
- Liu, W.; Chun, E.; Thompson, A.A.; Chubukov, P.; Xu, F.; Katritch, V.; Han, G.W.; Roth, C.B.; Heitman, L.H.; IJzerman, A.P.; et al. Structural basis for allosteric regulation of GPCRs by sodium ions. Science 2012, 337, 232–236. [Google Scholar] [CrossRef]
- Lebon, G.; Edwards, P.C.; Leslie, A.G.; Tate, C.G. Molecular Determinants of CGS21680 Binding to the Human Adenosine A2A Receptor. Mol. Pharmacol. 2015, 87, 907–915. [Google Scholar] [CrossRef]
- Segala, E.; Guo, D.; Cheng, R.K.; Bortolato, A.; Deflorian, F.; Dore, A.S.; Errey, J.C.; Heitman, L.H.; AP, I.J.; Marshall, F.H.; et al. Controlling the Dissociation of Ligands from the Adenosine A2A Receptor through Modulation of Salt Bridge Strength. J. Med. Chem. 2016, 59, 6470–6479. [Google Scholar] [CrossRef]
- Carpenter, B.; Nehme, R.; Warne, T.; Leslie, A.G.; Tate, C.G. Structure of the adenosine A(2A) receptor bound to an engineered G protein. Nature 2016, 536, 104–107. [Google Scholar] [CrossRef]
- Batyuk, A.; Galli, L.; Ishchenko, A.; Han, G.W.; Gati, C.; Popov, P.A.; Lee, M.Y.; Stauch, B.; White, T.A.; Barty, A.; et al. Native phasing of X-ray free-electron laser data for a G protein-coupled receptor. Sci. Adv. 2016, 2, e1600292. [Google Scholar] [CrossRef]
- Sun, B.; Bachhawat, P.; Chu, M.L.; Wood, M.; Ceska, T.; Sands, Z.A.; Mercier, J.; Lebon, F.; Kobilka, T.S.; Kobilka, B.K. Crystal structure of the adenosine A2A receptor bound to an antagonist reveals a potential allosteric pocket. Proc. Natl. Acad. Sci. USA 2017, 114, 2066–2071. [Google Scholar] [CrossRef]
- Martin-Garcia, J.M.; Conrad, C.E.; Nelson, G.; Stander, N.; Zatsepin, N.A.; Zook, J.; Zhu, L.; Geiger, J.; Chun, E.; Kissick, D.; et al. Serial millisecond crystallography of membrane and soluble protein microcrystals using synchrotron radiation. IUCrJ 2017, 4, 439–454. [Google Scholar] [CrossRef] [PubMed]
- Melnikov, I.; Polovinkin, V.; Kovalev, K.; Gushchin, I.; Shevtsov, M.; Shevchenko, V.; Mishin, A.; Alekseev, A.; Rodriguez-Valera, F.; Borshchevskiy, V.; et al. Fast iodide-SAD phasing for high-throughput membrane protein structure determination. Sci. Adv. 2017, 3, e1602952. [Google Scholar] [CrossRef] [PubMed]
- Cheng, R.K.Y.; Segala, E.; Robertson, N.; Deflorian, F.; Dore, A.S.; Errey, J.C.; Fiez-Vandal, C.; Marshall, F.H.; Cooke, R.M. Structures of Human A1 and A2A Adenosine Receptors with Xanthines Reveal Determinants of Selectivity. Structure 2017, 25, 1275–1285.e1274. [Google Scholar] [CrossRef] [PubMed]
- Weinert, T.; Olieric, N.; Cheng, R.; Brunle, S.; James, D.; Ozerov, D.; Gashi, D.; Vera, L.; Marsh, M.; Jaeger, K.; et al. Serial millisecond crystallography for routine room-temperature structure determination at synchrotrons. Nat. Commun. 2017, 8, 542. [Google Scholar] [CrossRef]
- Broecker, J.; Morizumi, T.; Ou, W.L.; Klingel, V.; Kuo, A.; Kissick, D.J.; Ishchenko, A.; Lee, M.Y.; Xu, S.; Makarov, O.; et al. High-throughput in situ X-ray screening of and data collection from protein crystals at room temperature and under cryogenic conditions. Nat. Protoc. 2018, 13, 260–292. [Google Scholar] [CrossRef]
- Eddy, M.T.; Lee, M.Y.; Gao, Z.G.; White, K.L.; Didenko, T.; Horst, R.; Audet, M.; Stanczak, P.; McClary, K.M.; Han, G.W.; et al. Allosteric Coupling of Drug Binding and Intracellular Signaling in the A2A Adenosine Receptor. Cell 2018, 172, 68–80.e12. [Google Scholar] [CrossRef]
- Rucktooa, P.; Cheng, R.K.Y.; Segala, E.; Geng, T.; Errey, J.C.; Brown, G.A.; Cooke, R.M.; Marshall, F.H.; Dore, A.S. Towards high throughput GPCR crystallography: In Meso soaking of Adenosine A2A Receptor crystals. Sci. Rep. 2018, 8, 41. [Google Scholar] [CrossRef]
- White, K.L.; Eddy, M.T.; Gao, Z.G.; Han, G.W.; Lian, T.; Deary, A.; Patel, N.; Jacobson, K.A.; Katritch, V.; Stevens, R.C. Structural Connection between Activation Microswitch and Allosteric Sodium Site in GPCR Signaling. Structure 2018, 26, 259–269.e255. [Google Scholar] [CrossRef]
- Garcia-Nafria, J.; Lee, Y.; Bai, X.; Carpenter, B.; Tate, C.G. Cryo-EM structure of the adenosine A2A receptor coupled to an engineered heterotrimeric G protein. Elife 2018, 7. [Google Scholar] [CrossRef]
- Martin-Garcia, J.M.; Zhu, L.; Mendez, D.; Lee, M.Y.; Chun, E.; Li, C.; Hu, H.; Subramanian, G.; Kissick, D.; Ogata, C.; et al. High-viscosity injector-based pink-beam serial crystallography of microcrystals at a synchrotron radiation source. IUCrJ 2019, 6, 412–425. [Google Scholar] [CrossRef]
- Shimazu, Y.; Tono, K.; Tanaka, T.; Yamanaka, Y.; Nakane, T.; Mori, C.; Terakado Kimura, K.; Fujiwara, T.; Sugahara, M.; Tanaka, R.; et al. High-viscosity sample-injection device for serial femtosecond crystallography at atmospheric pressure. J. Appl. Crystallogr. 2019, 52, 1280–1288. [Google Scholar] [CrossRef] [PubMed]
- Ishchenko, A.; Stauch, B.; Han, G.W.; Batyuk, A.; Shiriaeva, A.; Li, C.; Zatsepin, N.; Weierstall, U.; Liu, W.; Nango, E.; et al. Toward G protein-coupled receptor structure-based drug design using X-ray lasers. IUCrJ 2019, 6, 1106–1119. [Google Scholar] [CrossRef] [PubMed]
- Jespers, W.; Verdon, G.; Azuaje, J.; Majellaro, M.; Keranen, H.; Garcia-Mera, X.; Congreve, M.; Deflorian, F.; de Graaf, C.; Zhukov, A.; et al. X-ray Crystallography and Free Energy Calculations Reveal the Binding Mechanism of A2A Adenosine Receptor Antagonists. Angew. Chem. Int. Ed. Engl. 2020. [Google Scholar] [CrossRef] [PubMed]
- Lee, M.Y.; Geiger, J.; Ishchenko, A.; Han, G.W.; Barty, A.; White, T.A.; Gati, C.; Batyuk, A.; Hunter, M.S.; Aquila, A.; et al. Harnessing the power of an X-ray laser for serial crystallography of membrane proteins crystallized in lipidic cubic phase. IUCrJ 2020, 7, 976–984. [Google Scholar] [CrossRef] [PubMed]
- Borodovsky, A.; Barbon, C.M.; Wang, Y.; Ye, M.; Prickett, L.; Chandra, D.; Shaw, J.; Deng, N.; Sachsenmeier, K.; Clarke, J.D.; et al. Small molecule AZD4635 inhibitor of A2AR signaling rescues immune cell function including CD103(+) dendritic cells enhancing anti-tumor immunity. J. Immunother. Cancer 2020, 8. [Google Scholar] [CrossRef] [PubMed]
- Ihara, K.; Hato, M.; Nakane, T.; Yamashita, K.; Kimura-Someya, T.; Hosaka, T.; Ishizuka-Katsura, Y.; Tanaka, R.; Tanaka, T.; Sugahara, M.; et al. Isoprenoid-chained lipid EROCOC17+4: A new matrix for membrane protein crystallization and a crystal delivery medium in serial femtosecond crystallography. Sci. Rep. 2020, 10, 19305. [Google Scholar] [CrossRef] [PubMed]
- Glukhova, A.; Thal, D.M.; Nguyen, A.T.; Vecchio, E.A.; Jorg, M.; Scammells, P.J.; May, L.T.; Sexton, P.M.; Christopoulos, A. Structure of the Adenosine A1 Receptor Reveals the Basis for Subtype Selectivity. Cell 2017, 168, 867–877.e813. [Google Scholar] [CrossRef]
- Draper-Joyce, C.J.; Khoshouei, M.; Thal, D.M.; Liang, Y.L.; Nguyen, A.T.N.; Furness, S.G.B.; Venugopal, H.; Baltos, J.A.; Plitzko, J.M.; Danev, R.; et al. Structure of the adenosine-bound human adenosine A1 receptor-Gi complex. Nature 2018, 558, 559–563. [Google Scholar] [CrossRef]
- Fredholm, B.B.; AP, I.J.; Jacobson, K.A.; Klotz, K.N.; Linden, J. International Union of Pharmacology. XXV. Nomenclature and classification of adenosine receptors. Pharmacol. Rev. 2001, 53, 527–552. [Google Scholar]
- Fredholm, B.B.; AP, I.J.; Jacobson, K.A.; Linden, J.; Muller, C.E. International Union of Basic and Clinical Pharmacology. LXXXI. Nomenclature and classification of adenosine receptors—An update. Pharmacol. Rev. 2011, 63, 1–34. [Google Scholar] [CrossRef]
- McIntosh, V.J.; Lasley, R.D. Adenosine receptor-mediated cardioprotection: Are all 4 subtypes required or redundant? J. Cardiovasc. Pharmacol. Ther. 2012, 17, 21–33. [Google Scholar] [CrossRef] [PubMed]
- Fredholm, B.B.; Chen, J.F.; Cunha, R.A.; Svenningsson, P.; Vaugeois, J.M. Adenosine and brain function. Int. Rev. Neurobiol. 2005, 63, 191–270. [Google Scholar] [CrossRef] [PubMed]
- Chen, J.F.; Eltzschig, H.K.; Fredholm, B.B. Adenosine receptors as drug targets—What are the challenges? Nat. Rev. Drug Discov. 2013, 12, 265–286. [Google Scholar] [CrossRef] [PubMed]
- Jain, A.R.; Stradley, S.H.; Robinson, A.S. The A2aR C-terminus provides improved total and active expression yields for adenosine receptor chimeras. AIChE J. 2018, 64, 4297–4307. [Google Scholar] [CrossRef]
- Britton, Z.T. Novel Approaches to the Expression and Purification of G Protein-Coupled Receptors; University of Delaware: Newark, Delaware, 2012; p. 3526401. [Google Scholar]
- Moriyama, K.; Sitkovsky, M.V. Adenosine A2A receptor is involved in cell surface expression of A2B receptor. J. Biol. Chem. 2010, 285, 39271–39288. [Google Scholar] [CrossRef]
- Gsandtner, I.; Freissmuth, M. A tail of two signals: The C terminus of the A(2A)-adenosine receptor recruits alternative signaling pathways. Mol. Pharmacol. 2006, 70, 447–449. [Google Scholar] [CrossRef]
- Zezula, J.; Freissmuth, M. The A(2A)-adenosine receptor: A GPCR with unique features? Br. J. Pharmacol. 2008, 153 (Suppl. S1), S184–S190. [Google Scholar] [CrossRef]
- Navarro, G.; Cordomi, A.; Brugarolas, M.; Moreno, E.; Aguinaga, D.; Perez-Benito, L.; Ferre, S.; Cortes, A.; Casado, V.; Mallol, J.; et al. Cross-communication between Gi and Gs in a G-protein-coupled receptor heterotetramer guided by a receptor C-terminal domain. BMC Biol. 2018, 16, 24. [Google Scholar] [CrossRef]
- Weiss, H.M.; Grisshammer, R. Purification and characterization of the human adenosine A(2a) receptor functionally expressed in Escherichia coli. Eur. J. Biochem. 2002, 269, 82–92. [Google Scholar] [CrossRef]
- Singh, S.; Hedley, D.; Kara, E.; Gras, A.; Iwata, S.; Ruprecht, J.; Strange, P.G.; Byrne, B. A purified C-terminally truncated human adenosine A(2A) receptor construct is functionally stable and degradation resistant. Protein Expr. Purif 2010, 74, 80–87. [Google Scholar] [CrossRef] [PubMed]
- Palmer, T.M.; Stiles, G.L. Identification of an A2a Adenosine Receptor Domain Specifically Responsible for Mediating Short-Term Desensitization. Biochemistry 1997, 36, 832–838. [Google Scholar] [CrossRef] [PubMed]
- Bennett, K.A.; Tehan, B.; Lebon, G.; Tate, C.G.; Weir, M.; Marshall, F.H.; Langmead, C.J. Pharmacology and structure of isolated conformations of the adenosine A(2)A receptor define ligand efficacy. Mol. Pharmacol. 2013, 83, 949–958. [Google Scholar] [CrossRef] [PubMed]
- Klinger, M.; Kuhn, M.; Just, H.; Stefan, E.; Palmer, T.; Freissmuth, M.; Nanoff, C. Removal of the carboxy terminus of the A2A-adenosine receptor blunts constitutive activity: Differential effect on cAMP accumulation and MAP kinase stimulation. Naunyn Schmiedebergs Arch. Pharmacol. 2002, 366, 287–298. [Google Scholar] [CrossRef]
- O’Malley, M.A. Expression, Purification, and Biophysical Characterization of G-Protein Coupled Receptors Expressed from Saccharomyces Cerevisiae. Ph.D. Thesis, University of Delaware, Delaware, Newark, 2009. [Google Scholar]
- Mundell, S.; Kelly, E. Adenosine receptor desensitization and trafficking. Biochim. Biophys. Acta 2011, 1808, 1319–1328. [Google Scholar] [CrossRef]
- Jain, A.R.; Britton, Z.T.; Markwalter, C.E.; Robinson, A.S. Improved ligand-binding- and signaling-competent human NK2R yields in yeast using a chimera with the rat NK2R C-terminus enable NK2R-G protein signaling platform. Protein Eng. Des. Sel. 2019, 32, 459–469. [Google Scholar] [CrossRef]
- Jain, A.R.; Robinson, A.S. Functional Expression of Adenosine A3 Receptor in Yeast Utilizing a Chimera with the A2AR C-Terminus. Int. J. Mol. Sci. 2020, 21, 4547. [Google Scholar] [CrossRef]
- Yin, D.; Gavi, S.; Wang, H.Y.; Malbon, C.C. Probing receptor structure/function with chimeric G-protein-coupled receptors. Mol. Pharmacol. 2004, 65, 1323–1332. [Google Scholar] [CrossRef]
- Tucker, A.L.; Jia, L.G.; Holeton, D.; Taylor, A.J.; Linden, J. Dominance of G(s) in doubly G(s)/G(i)-coupled chimaeric A(1)/A(2A) adenosine receptors in HEK-293 cells. Biochem. J. 2000, 352 Pt 1, 203–210. [Google Scholar] [CrossRef]
- Dohlman, H.G.; Thorner, J.; Caron, M.G.; Lefkowitz, R.J. Model systems for the study of seven-transmembrane-segment receptors. Annu. Rev. Biochem. 1991, 60, 653–688. [Google Scholar] [CrossRef]
- Huang, X.P.; Karpiak, J.; Kroeze, W.K.; Zhu, H.; Chen, X.; Moy, S.S.; Saddoris, K.A.; Nikolova, V.D.; Farrell, M.S.; Wang, S.; et al. Allosteric ligands for the pharmacologically dark receptors GPR68 and GPR65. Nature 2015, 527, 477–483. [Google Scholar] [CrossRef] [PubMed]
- King, K.; Dohlman, H.G.; Thorner, J.; Caron, M.G.; Lefkowitz, R.J. Control of yeast mating signal transduction by a mammalian beta 2-adrenergic receptor and Gs alpha subunit. Science 1990, 250, 121–123. [Google Scholar] [CrossRef] [PubMed]
- Saito, H. Regulation of cross-talk in yeast MAPK signaling pathways. Curr. Opin. Microbiol. 2010, 13, 677–683. [Google Scholar] [CrossRef] [PubMed]
- Chen, R.E.; Thorner, J. Function and regulation in MAPK signaling pathways: Lessons learned from the yeast Saccharomyces cerevisiae. Biochim. Biophys. Acta 2007, 1773, 1311–1340. [Google Scholar] [CrossRef] [PubMed]
- Fowlkes, D.M.; Broach, J.R.; Manfredi, J.P.; Klein, C.A.; Murphy, A.J.M.; Paul, J.I.; Trueheart, J.S. Yeast cells expressing modified G proteins and methods of use therefor. United States Patent No. 7,105,309 B2; US. Patent Office, 2006. [Google Scholar]
- Brown, A.J.; Dyos, S.L.; Whiteway, M.S.; White, J.H.; Watson, M.A.; Marzioch, M.; Clare, J.J.; Cousens, D.J.; Paddon, C.; Plumpton, C.; et al. Functional coupling of mammalian receptors to the yeast mating pathway using novel yeast/mammalian G protein alpha-subunit chimeras. Yeast 2000, 16, 11–22. [Google Scholar] [CrossRef]
- Burke, D.; Dawson, D.; Stearns, T. Cold Spring Harbor Laboratory. In Methods in Yeast Genetics: A Cold Spring Harbor Laboratory Course Manual, 2000th ed.; Cold Spring Harbor Laboratory Press: Plainview, NY, USA, 2000. [Google Scholar]
- Shaner, N.C.; Campbell, R.E.; Steinbach, P.A.; Giepmans, B.N.; Palmer, A.E.; Tsien, R.Y. Improved monomeric red, orange and yellow fluorescent proteins derived from Discosoma sp. red fluorescent protein. Nat. Biotechnol. 2004, 22, 1567–1572. [Google Scholar] [CrossRef]
- Gietz, R.D.; Woods, R.A. Transformation of yeast by lithium acetate/single-stranded carrier DNA/polyethylene glycol method. Methods Enzymol. 2002, 350, 87–96. [Google Scholar]
- Arnold, C.E.; Parekh, R.N.; Yang, W.; Wittrup, K.D. Leader peptide efficiency correlates with signal recognition particle dependence in Saccharomyces cerevisiae. Biotechnol. Bioeng. 1998, 59, 286–293. [Google Scholar] [CrossRef]
- Young, C.L.; Raden, D.L.; Caplan, J.L.; Czymmek, K.J.; Robinson, A.S. Cassette series designed for live-cell imaging of proteins and high-resolution techniques in yeast. Yeast 2012, 29, 119–136. [Google Scholar] [CrossRef]
- McGraw, C.; Yang, L.; Levental, I.; Lyman, E.; Robinson, A.S. Membrane cholesterol depletion reduces downstream signaling activity of the adenosine A2A receptor. Biochim. Biophys. Acta Biomembr. 2019, 1861, 760–767. [Google Scholar] [CrossRef]
- Bitter, G.A.; Egan, K.M. Expression of interferon-gamma from hybrid yeast GPD promoters containing upstream regulatory sequences from the GAL1-GAL10 intergenic region. Gene 1988, 69, 193–207. [Google Scholar] [CrossRef]
- Niebauer, R.T.; Gao, Z.G.; Li, B.; Wess, J.; Jacobson, K.A. Signaling of the Human P2Y(1) Receptor Measured by a Yeast Growth Assay with Comparisons to Assays of Phospholipase C and Calcium Mobilization in 1321N1 Human Astrocytoma Cells. Purinergic Signal. 2005, 1, 241–247. [Google Scholar] [CrossRef] [PubMed]
- Price, L.A.; Kajkowski, E.M.; Hadcock, J.R.; Ozenberger, B.A.; Pausch, M.H. Functional coupling of a mammalian somatostatin receptor to the yeast pheromone response pathway. Mol. Cell. Biol. 1995, 15, 6188–6195. [Google Scholar] [CrossRef] [PubMed]
- Price, L.A.; Strnad, J.; Pausch, M.H.; Hadcock, J.R. Pharmacological characterization of the rat A2a adenosine receptor functionally coupled to the yeast pheromone response pathway. Mol. Pharmacol. 1996, 50, 829–837. [Google Scholar]
- Hara, K.; Shigemori, T.; Kuroda, K.; Ueda, M. Membrane-displayed somatostatin activates somatostatin receptor subtype-2 heterologously produced in Saccharomyces cerevisiae. AMB Express 2012, 2, 63. [Google Scholar] [CrossRef]
- Bertheleme, N.; Singh, S.; Dowell, S.J.; Hubbard, J.; Byrne, B. Loss of constitutive activity is correlated with increased thermostability of the human adenosine A2A receptor. Br. J. Pharmacol. 2013, 169, 988–998. [Google Scholar] [CrossRef]
- Peeters, M.C.; Wisse, L.E.; Dinaj, A.; Vroling, B.; Vriend, G.; Ijzerman, A.P. The role of the second and third extracellular loops of the adenosine A1 receptor in activation and allosteric modulation. Biochem. Pharmacol. 2012, 84, 76–87. [Google Scholar] [CrossRef]
- Magnani, F.; Shibata, Y.; Serrano-Vega, M.J.; Tate, C.G. Co-evolving stability and conformational homogeneity of the human adenosine A2a receptor. Proc. Natl. Acad. Sci. USA 2008, 105, 10744–10749. [Google Scholar] [CrossRef]
- de Lera Ruiz, M.; Lim, Y.H.; Zheng, J. Adenosine A2A receptor as a drug discovery target. J. Med. Chem. 2014, 57, 3623–3650. [Google Scholar] [CrossRef]
- Jespers, W.; Schiedel, A.C.; Heitman, L.H.; Cooke, R.M.; Kleene, L.; Van Westen, G.J.P.; Gloriam, D.E.; Müller, C.E.; Sotelo, E.; Gutiérrez-De-Terán, H. Structural Mapping of Adenosine Receptor Mutations: Ligand Binding and Signaling Mechanisms. Trends Pharmacol. Sci. 2018, 39, 75–89. [Google Scholar] [CrossRef]
- McCusker, E.C. Overcoming Expression Obstacles in Producing Functional Components of the G-Protein Coupled Receptor Pathway; University of Delaware: Delaware, Newark, 2007. [Google Scholar]
- Niebauer, R.T.; Robinson, A.S. Exceptional total and functional yields of the human adenosine (A2a) receptor expressed in the yeast Saccharomyces cerevisiae. Protein Expr. Purif. 2006, 46, 204–211. [Google Scholar] [CrossRef] [PubMed]
- Niebauer, R.T.; Wedekind, A.; Robinson, A.S. Decreases in yeast expression yields of the human adenosine A2a receptor are a result of translational or post-translational events. Protein Expr. Purif. 2004, 37, 134–143. [Google Scholar] [CrossRef] [PubMed]
- Wedekind, A.; O’Malley, M.A.; Niebauer, R.T.; Robinson, A.S. Optimization of the human adenosine A2a receptor yields in Saccharomyces cerevisiae. Biotechnol. Prog. 2006, 22, 1249–1255. [Google Scholar] [CrossRef] [PubMed]
- Grisshammer, R.; Tate, C.G. Overexpression of integral membrane proteins for structural studies. Q. Rev. Biophys. 1995, 28, 315–422. [Google Scholar] [CrossRef] [PubMed]
- Lohse, M.J.; Klotz, K.N.; Lindenborn-Fotinos, J.; Reddington, M.; Schwabe, U.; Olsson, R.A. 8-Cyclopentyl-1,3-dipropylxanthine (DPCPX)--a selective high affinity antagonist radioligand for A1 adenosine receptors. Naunyn-Schmiedebergs Arch. Pharmacol. 1987, 336, 204–210. [Google Scholar] [CrossRef] [PubMed]
- Martens, D.; Lohse, M.J.; Rauch, B.; Schwabe, U. Pharmacological characterization of A1 adenosine receptors in isolated rat ventricular myocytes. Naunyn-Schmiedebergs Arch. Pharmacol. 1987, 336, 342–348. [Google Scholar] [CrossRef]
- Pankevych, H.; Korkhov, V.; Freissmuth, M.; Nanoff, C. Truncation of the A1 adenosine receptor reveals distinct roles of the membrane-proximal carboxyl terminus in receptor folding and G protein coupling. J. Biol. Chem. 2003, 278, 30283–30293. [Google Scholar] [CrossRef]
- Townsend-Nicholson, A.; Shine, J. Molecular cloning and characterisation of a human brain A1 adenosine receptor cDNA. Brain Res. Mol. Brain Res. 1992, 16, 365–370. [Google Scholar] [CrossRef]
- Stewart, G.D.; Valant, C.; Dowell, S.J.; Mijaljica, D.; Devenish, R.J.; Scammells, P.J.; Sexton, P.M.; Christopoulos, A. Determination of adenosine A1 receptor agonist and antagonist pharmacology using Saccharomyces cerevisiae: Implications for ligand screening and functional selectivity. J. Pharmacol. Exp. Ther. 2009, 331, 277–286. [Google Scholar] [CrossRef]
- Knight, A.; Hemmings, J.L.; Winfield, I.; Leuenberger, M.; Frattini, E.; Frenguelli, B.G.; Dowell, S.J.; Lochner, M.; Ladds, G. Discovery of Novel Adenosine Receptor Agonists That Exhibit Subtype Selectivity. J. Med. Chem. 2016, 59, 947–964. [Google Scholar] [CrossRef]
- Hsu, S.H.; Luo, C.W. Molecular dissection of G protein preference using Gsalpha chimeras reveals novel ligand signaling of GPCRs. Am. J. Physiol. Endocrinol. Metab. 2007, 293, E1021–E1029. [Google Scholar] [CrossRef] [PubMed]
- Conklin, B.R.; Farfel, Z.; Lustig, K.D.; Julius, D.; Bourne, H.R. Substitution of three amino acids switches receptor specificity of Gq alpha to that of Gi alpha. Nature 1993, 363, 274–276. [Google Scholar] [CrossRef] [PubMed]
- Kostenis, E.; Waelbroeck, M.; Milligan, G. Techniques: Promiscuous Galpha proteins in basic research and drug discovery. Trends Pharmacol. Sci. 2005, 26, 595–602. [Google Scholar] [CrossRef] [PubMed]
- Geppetti, P.; Veldhuis, N.A.; Lieu, T.; Bunnett, N.W. G Protein-Coupled Receptors: Dynamic Machines for Signaling Pain and Itch. Neuron 2015, 88, 635–649. [Google Scholar] [CrossRef] [PubMed]
- O’Hayre, M.; Vazquez-Prado, J.; Kufareva, I.; Stawiski, E.W.; Handel, T.M.; Seshagiri, S.; Gutkind, J.S. The emerging mutational landscape of G proteins and G-protein-coupled receptors in cancer. Nat. Rev. Cancer 2013, 13, 412–424. [Google Scholar] [CrossRef] [PubMed]
- Keuerleber, S.; Gsandtner, I.; Freissmuth, M. From cradle to twilight: The carboxyl terminus directs the fate of the A(2A)-adenosine receptor. Biochim. Biophys. Acta 2011, 1808, 1350–1357. [Google Scholar] [CrossRef]






| Receptor | Year | Resolution (Å) | Expression Host | Ligand | Modification | Reference | |||
|---|---|---|---|---|---|---|---|---|---|
| Chimera | Stabilization | Thermo-Stabilization | Truncation | ||||||
| A2AR | 2008 | 2.6 | S. frugiperda | ZM241385 | X | X | Jaakola et al. [9] | ||
| 2011 | 2.71 | S. frugiperda | UK-432097 | X | X | Xu et al. [10] | |||
| 2011 | 2.6–3 | Trichoplusia ni | Adenosine; NECA | X | X | Lebon et al. [11] | |||
| 2011 | 3.3–3.6 | S. frugiperda | Caffeine; ZM241385; XAC | X | X | Dore et al. [12] | |||
| 2012 | 2.7–3.1 | P. pastoris | ZM241385 | X | X | Hino et al. [13] | |||
| 2012 | 3.27–3.34 | S. frugiperda | Novel compounds | X | X | Congreve et al. [14] | |||
| 2012 | 1.8 | S. frugiperda | ZM241385 | X | X | Liu et al. [15] | |||
| 2015 | 2.6 | Trichoplusia ni | CGS21680 | X | X | Lebon et al. [16] | |||
| 2016 | 1.72–2.2 | Trichoplusia ni | ZM241385 and 4 novel compounds | X | X | X | Segala et al. [17] | ||
| 2016 | 3.4 | Trichoplusia ni | NECA | X | X | X | Carpenter et al. [18] | ||
| 2016 | 1.9–2.5 | S. frugiperda | ZM241385 | X | X | Batyuk et al. [19] | |||
| 2017 | 3.5 | S. frugiperda | Novel compound | X | X | Sun et al. [20] | |||
| 2017 | 3.2 | S. frugiperda | ZM241385 | X | X | Martin-Garcia et al. [21] | |||
| 2017 | 2.8 | S. frugiperda | ZM241385 | X | X | Melnikov et al. [22] | |||
| 2017 | 2–2.8 | Trichoplusia ni | Theophylline; caffeine; PSB36 | X | X | X | Cheng et al. [23] | ||
| 2017 | 1.7–2.14 | Trichoplusia ni | ZM241385 | X | X | X | Weinert et al. [24] | ||
| 2018 | 2.35 | S. frugiperda | ZM241385 | X | X | X | Broecker et al. [25] | ||
| 2018 | 2.51 | P. pastoris | ZM241385 | X | X | Eddy et al. [26] | |||
| 2018 | 1.87–3.1 | Trichoplusia ni | Theophylline, ZM241385, Vipadenant, LUAA47070, Tozadenant and 2 novel compounds | X | X | X | Rucktooa et al. [27] | ||
| 2018 | 2.6–2.9 | P. pastoris | UK-432097 | X | X | White et al. [28] | |||
| 2018 | 4.11 | Trichoplusia ni | NECA | X | X | X | Garcia-Nafria et al. [29] | ||
| 2019 | 4.2 | S. frugiperda | ZM241385 | X | X | Martin-Garcia et al. [30] | |||
| 2019 | 2.25 | S. frugiperda | ZM241385 | X | X | Shimazu et al. [31] | |||
| 2019 | 1.85 | S. frugiperda | ZM241385 | X | X | Ishchenko et al. [32] | |||
| 2020 | 1.92–2.13 | Trichoplusia ni | Novel Ligands | X | X | X | Jespers et al. [33] | ||
| 2020 | 2 | S. frugiperda | ZM241385 | X | X | Lee et al. [34] | |||
| 2020 | 2 | Trichoplusia ni | AZD4635 | X | X | X | Borodovsky et al. [35] | ||
| 2020 | 1.8–2 | S. frugiperda | ZM241385 | X | X | Ihara et al. [36] | |||
| A1R | 2017 | 3.2 | S. frugiperda | DU172 | X | X | Glukhova et al. [37] | ||
| 2017 | 3.3 | Trichoplusia ni | PSB36 | X | X | X | Cheng, et al. [23] | ||
| 2018 | 3.6 | Trichoplusia ni | Adenosine and DU172 | X | Draper-Joyce et al. [38] | ||||
| Yeast Strain | G Protein | Last 5 Amino Acids at C-Terminal | Equivalent Human Gα |
|---|---|---|---|
| MMY12, BY4741 | Gpa1 | KIGIICOOH | GPA1 (yeast) |
| MMY14 | Gpa1-Gαq(5) | EYNLVCOOH | GNAQ, GNA11 |
| MMY16 | Gpa1-Gα16(5) | EINLLCOOH | GNA15, GNA16 |
| MMY19 | Gpa1-Gα12(5) | DIMLQCOOH | GNA12 |
| MMY20 | Gpa1-Gα13(5) | QLMLQCOOH | GNA13 |
| MMY21 | Gpa1-Gα14(5) | EFNLVCOOH | GNA14 |
| MMY22 | Gpa1-Gαo(5) | GCGLYCOOH | GNAO |
| MMY23, CY13393 | Gpa1-Gαi1(5) | DCGLFCOOH | GNAI1, GNAI2, GNAT1, GNAT2, GNAT3 |
| MMY24 | Gpa1-Gαi3(5) | ECGLYCOOH | GNAI3 |
| MMY25 | Gpa1-Gαz(5) | YIGLCCOOH | GNAZ |
| MMY28, CY13399 | Gpa1-Gαs(5) | QYELLCOOH | GNAS, GNAL |
| Name | Plasmid |
|---|---|
| ARJ001 | pRS316 pGal1-10 PP A1R mCit cyct |
| ARJ002 | pRS316 pGal1-10 PP A1/A2AR mCit cyct |
| ARJ051 | pRS316 pGal1-10 PP A1/A2AΔ316R mCit cyct |
| ARJ030 | pRS316 pGal1-10 PP A2AR mCit cyct |
| ARJ057 | pRS316 pGal1-10 PP A2AΔ316R mCit cyct |
| ARJ194 | pCEP4 A1R |
| ARJ195 | pCEP4 A1/A2AR |
| ARJ196 | pCEP4 A1/A2AΔ316R |
| CM001 | pCEP4 A2AR |
| CM002 | pCEP4 A2AΔ316R |
| ARJ073 | pRS316 pGal1-10 PP pFus1 mCherry pTEF-kanR2-tTEF Fus1t cyct |
| ARJ172 | pRS316 pGal1-10 PP pFus1 mCherry pTEF-hphMx6-tTEF Fus1t cyct |
Publisher’s Note: MDPI stays neutral with regard to jurisdictional claims in published maps and institutional affiliations. |
© 2020 by the authors. Licensee MDPI, Basel, Switzerland. This article is an open access article distributed under the terms and conditions of the Creative Commons Attribution (CC BY) license (http://creativecommons.org/licenses/by/4.0/).
Share and Cite
Jain, A.R.; McGraw, C.; Robinson, A.S. The Specificity of Downstream Signaling for A1 and A2AR Does Not Depend on the C-Terminus, Despite the Importance of This Domain in Downstream Signaling Strength. Biomedicines 2020, 8, 603. https://doi.org/10.3390/biomedicines8120603
Jain AR, McGraw C, Robinson AS. The Specificity of Downstream Signaling for A1 and A2AR Does Not Depend on the C-Terminus, Despite the Importance of This Domain in Downstream Signaling Strength. Biomedicines. 2020; 8(12):603. https://doi.org/10.3390/biomedicines8120603
Chicago/Turabian StyleJain, Abhinav R., Claire McGraw, and Anne S. Robinson. 2020. "The Specificity of Downstream Signaling for A1 and A2AR Does Not Depend on the C-Terminus, Despite the Importance of This Domain in Downstream Signaling Strength" Biomedicines 8, no. 12: 603. https://doi.org/10.3390/biomedicines8120603
APA StyleJain, A. R., McGraw, C., & Robinson, A. S. (2020). The Specificity of Downstream Signaling for A1 and A2AR Does Not Depend on the C-Terminus, Despite the Importance of This Domain in Downstream Signaling Strength. Biomedicines, 8(12), 603. https://doi.org/10.3390/biomedicines8120603

