Exosome-Mediated Differentiation of Mouse Embryonic Fibroblasts and Exocrine Cells into β-Like Cells and the Identification of Key miRNAs for Differentiation
Abstract
1. Introduction
2. Experimental Section
2.1. Cell Culture
2.2. Exosome Isolation and Transmission Electron Microscopy (TEM)
2.3. Labeling of the MIN6-Derived Exosomes
2.4. Internalization of ExoGlow-Labeled MIN6 Exosomes by MEFs
2.5. Determination of the Total Protein Concentration of the Exosomes
2.6. Quantitation of the Number of Exosomes
2.7. Differentiation of MEFs to the Pancreatic Lineage Using Insulinoma-Derived Exosomes
2.8. Gene Expression Analysis Using Quantitative Reverse-Transcription Polymerase Chain Reaction (qRT-PCR)
2.9. Western Blotting to Detect Exosome-Associated Proteins
2.10. Isolation of Mouse Exocrine Cells
2.11. The Differentiation of Mouse Exocrine Cells into β-Like Cells Using MIN6-Derived Exosomes
2.12. Transfection of MEFs and 266-6 Cells
2.13. miRNA Quantitation by qRT-PCR
2.14. miRNA Profiling of MIN6-Derived Exosomes and MIN6 Cells
2.15. Immunostaining Studies
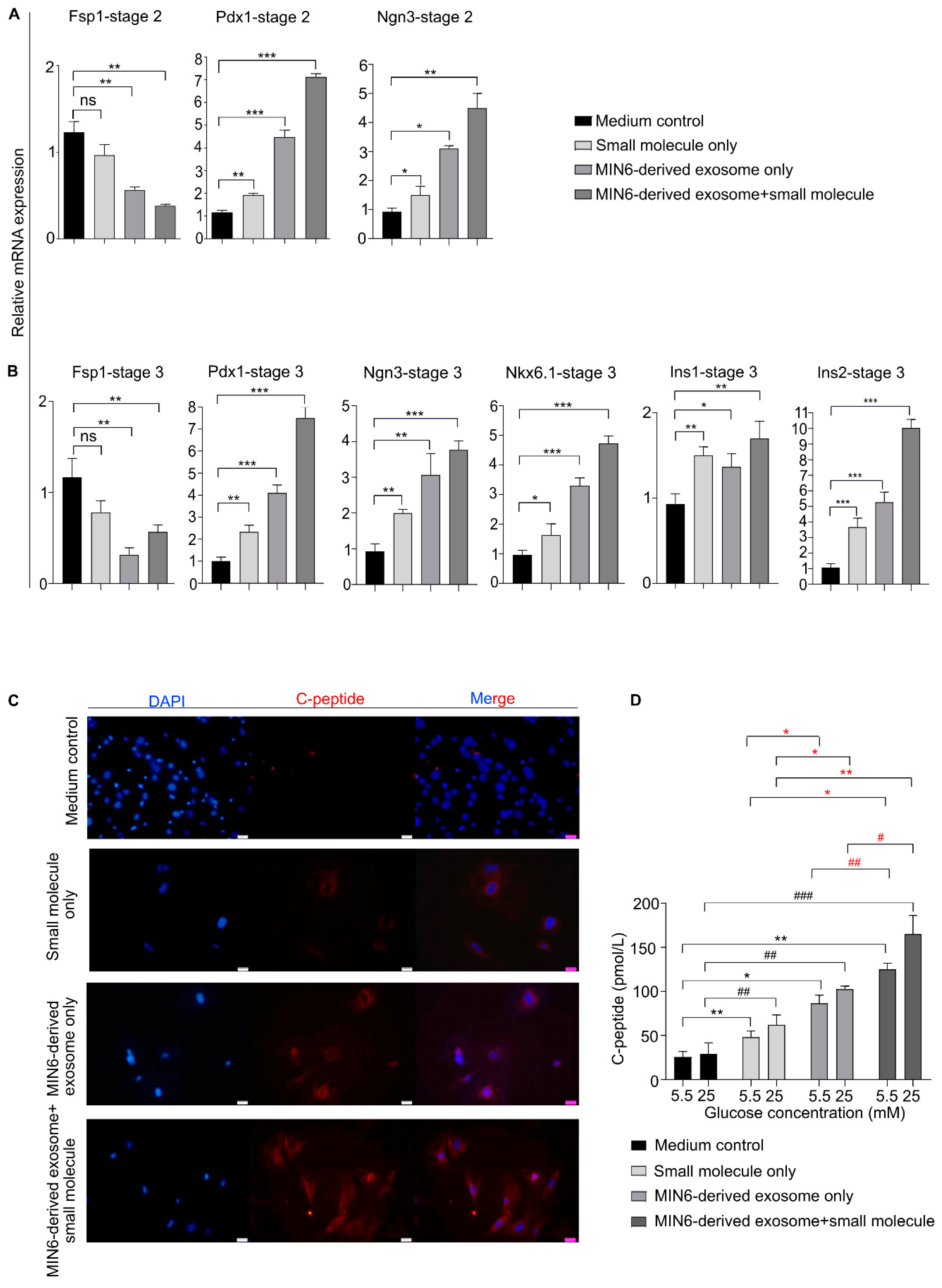
2.16. Determination of C-Peptide Release by Differentiated β-Like Cells
2.17. Statistical Analyses
3. Results
3.1. Chemical-Based Differentiation of MEF to β-Like Cells
3.2. Characterization of MIN6-Derived Exosomes
3.3. Internalization of the MIN6-Derived Exosomes by the MEFs
3.4. Exosome-Based Differentiation of MEFs toward the Pancreatic Lineage
3.5. Pancreatic Marker Expression in Differentiated β-Like Cells
3.6. Lineage Tracing Revealed the Fibroblastic Origin of the Differentiated β-Like Cells
3.7. Differentiation of Mouse Exocrine Cells into β-Like Cells Using MIN6-Derived Exosomes
3.8. Identification of the miRNA Profile of the MIN6-Derived Exosomes
3.9. Validation of the miRNA-seq Data Using qRT-PCR Analysis
3.10. Treating MEFs with miRNAs Upregulated in the miRNA-seq Analysis
3.11. Treatment of Exocrine Cells with Upregulated miR-127 + miR-709
4. Discussion
Supplementary Materials
Author Contributions
Funding
Conflicts of Interest
Patents
References
- Saeedi, P.; Petersohn, I.; Salpea, P.; Malanda, B.; Karuranga, S.; Unwin, N.; Colagiuri, S.; Guariguata, L.; Motala, A.A.; Ogurtsova, K. Global and regional diabetes prevalence estimates for 2019 and projections for 2030 and 2045: Results from the International Diabetes Federation Diabetes Atlas. Diabetes Res. Clin. Pract. 2019, 157, 107843. [Google Scholar] [CrossRef]
- DeFronzo, R.A.; Ferrannini, E.; Groop, L.; Henry, R.R.; Herman, W.H.; Holst, J.J.; Hu, F.B.; Kahn, C.R.; Raz, I.; Shulman, G.I. Type 2 diabetes mellitus. Nat. Rev. Dis. Primers 2015, 1, 1–22. [Google Scholar] [CrossRef]
- Gamble, A.; Pepper, A.R.; Bruni, A.; Shapiro, A.J. The journey of islet cell transplantation and future development. Islets 2018, 10, 80–94. [Google Scholar] [CrossRef] [PubMed]
- De, D.; Halder, D.; Shin, I.; Kim, K.K. Small molecule-induced cellular conversion. Chem. Soc. Rev. 2017, 46, 6241–6254. [Google Scholar] [CrossRef] [PubMed]
- Zhu, S.; Russ, H.A.; Wang, X.; Zhang, M.; Ma, T.; Xu, T.; Tang, S.; Hebrok, M.; Ding, S. Human pancreatic beta-like cells converted from fibroblasts. Nat. Commun. 2016, 7, 1–13. [Google Scholar] [CrossRef] [PubMed]
- Mandal, P.; De, D.; Yun, K.; Kim, K.K. Improved differentiation of human adipose stem cells to insulin-producing β-like cells using PDFGR kinase inhibitor Tyrphostin9. Biochem. Biophys. Res. Commun. 2020. [Google Scholar] [CrossRef] [PubMed]
- Yi, Y.W.; Lee, J.H.; Kim, S.-Y.; Pack, C.-G.; Ha, D.H.; Park, S.R.; Youn, J.; Cho, B.S. Advances in analysis of biodistribution of exosomes by molecular imaging. Int. J. Mol. Sci. 2020, 21, 665. [Google Scholar] [CrossRef] [PubMed]
- Andreu, Z.; Yáñez-Mó, M. Tetraspanins in extracellular vesicle formation and function. Front. Immunol. 2014, 5, 442. [Google Scholar] [CrossRef]
- Wei, Z.; Batagov, A.O.; Schinelli, S.; Wang, J.; Wang, Y.; El Fatimy, R.; Rabinovsky, R.; Balaj, L.; Chen, C.C.; Hochberg, F. Coding and noncoding landscape of extracellular RNA released by human glioma stem cells. Nat. Commun. 2017, 8, 1–15. [Google Scholar] [CrossRef] [PubMed]
- McKelvey, K.J.; Powell, K.L.; Ashton, A.W.; Morris, J.M.; McCracken, S.A. Exosomes: Mechanisms of uptake. J. Circ. Biomark. 2015, 4, 7. [Google Scholar] [CrossRef]
- Zech, D.; Rana, S.; Büchler, M.W.; Zöller, M. Tumor-exosomes and leukocyte activation: An ambivalent crosstalk. Cell Commun. Signal. 2012, 10, 37. [Google Scholar] [CrossRef] [PubMed]
- Lee, Y.S.; Jung, W.Y.; Heo, H.; Park, M.G.; Oh, S.H.; Park, B.G.; Kim, S. Exosome-Mediated Ultra-Effective Direct Conversion of Human Fibroblasts into Neural Progenitor-like Cells. ACS Nano 2018, 12, 2531–2538. [Google Scholar] [CrossRef] [PubMed]
- Takeda, Y.S.; Xu, Q. Neuronal differentiation of human mesenchymal stem cells using exosomes derived from differentiating neuronal cells. PLoS ONE 2015, 10, e0135111. [Google Scholar] [CrossRef]
- Jung, Y.J.; Kim, H.K.; Cho, Y.; Choi, J.S.; Woo, C.H.; Lee, K.S.; Sul, J.H.; Lee, C.M.; Han, J.; Park, J.H. Cell reprogramming using extracellular vesicles from differentiating stem cells into white/beige adipocytes. Sci. Adv. 2020, 6, eaay6721. [Google Scholar] [CrossRef]
- Narayanan, K.; Kumar, S.; Padmanabhan, P.; Gulyas, B.; Wan, A.C.; Rajendran, V.M. Lineage-specific exosomes could override extracellular matrix mediated human mesenchymal stem cell differentiation. Biomaterials 2018, 182, 312–322. [Google Scholar] [CrossRef] [PubMed]
- Strutz, F.; Okada, H.; Lo, C.W.; Danoff, T.; Carone, R.L.; Tomaszewski, J.E.; Neilson, E.G. Identification and characterization of a fibroblast marker: FSP1. J. Cell Biol. 1995, 130, 393–405. [Google Scholar] [CrossRef]
- Brazill, J.M.; Zhu, Y.; Li, C.; Zhai, R.G. Quantitative cell biology of neurodegeneration in Drosophila through unbiased analysis of fluorescently tagged proteins using ImageJ. Jove (J. Vis. Exp.) 2018, e58041. [Google Scholar] [CrossRef]
- Lässer, C.; Eldh, M.; Lötvall, J. Isolation and characterization of RNA-containing exosomes. Jove (J. Vis. Exp.) 2012, e3037. [Google Scholar] [CrossRef]
- Roderigo-Milne, H.; Hauge-Evans, A.C.; Persaud, S.J.; Jones, P.M. Differential expression of insulin genes 1 and 2 in MIN6 cells and pseudoislets. Biochem. Biophys. Res. Commun. 2002, 296, 589–595. [Google Scholar] [CrossRef]
- Li, K.; Zhu, S.; Russ, H.A.; Xu, S.; Xu, T.; Zhang, Y.; Ma, T.; Hebrok, M.; Ding, S. Small molecules facilitate the reprogramming of mouse fibroblasts into pancreatic lineages. Cell Stem Cell 2014, 14, 228–236. [Google Scholar] [CrossRef]
- Schroeder, I.S.; Rolletschek, A.; Blyszczuk, P.; Kania, G.; Wobus, A.M. Differentiation of mouse embryonic stem cells to insulin-producing cells. Nat. Protoc. 2006, 1, 495. [Google Scholar] [CrossRef]
- Ratajczak, J.; Miekus, K.; Kucia, M.; Zhang, J.; Reca, R.; Dvorak, P.; Ratajczak, M.J.L. Embryonic stem cell-derived microvesicles reprogram hematopoietic progenitors: Evidence for horizontal transfer of mRNA and protein delivery. Leukemia 2006, 20, 847–856. [Google Scholar] [CrossRef]
- Santoso, M.R.; Ikeda, G.; Tada, Y.; Jung, J.H.; Vaskova, E.; Sierra, R.G.; Gati, C.; Goldstone, A.B.; von Bornstaedt, D.; Shukla, P. Exosomes from Induced Pluripotent Stem Cell-Derived Cardiomyocytes Promote Autophagy for Myocardial Repair. J. Am. Heart Assoc. 2020, 9, e014345. [Google Scholar] [CrossRef]
- Gardiner, C.; Ferreira, Y.J.; Dragovic, R.A.; Redman, C.W.; Sargent, I.L. Extracellular vesicle sizing and enumeration by nanoparticle tracking analysis. J. Extracell. Vesicles 2013, 2, 19671. [Google Scholar] [CrossRef]
- Sun, Y.; Mao, Q.; Shen, C.; Wang, C.; Jia, W. Exosomes from β-cells alleviated hyperglycemia and enhanced angiogenesis in islets of streptozotocin-induced diabetic mice. Diabetes Metab. Syndr. Obes. Targets Ther. 2019, 12, 2053. [Google Scholar] [CrossRef]
- Murtaugh, L.C. Pancreas and beta-cell development: From the actual to the possible. Development 2007, 134, 427–438. [Google Scholar] [CrossRef]
- Wang, S.; Hecksher-Sorensen, J.; Xu, Y.; Zhao, A.; Dor, Y.; Rosenberg, L.; Serup, P.; Gu, G. Myt1 and Ngn3 form a feed-forward expression loop to promote endocrine islet cell differentiation. Dev. Biol. 2008, 317, 531–540. [Google Scholar] [CrossRef]
- Shiao, M.-S.; Liao, B.-Y.; Long, M.; Yu, H.-T. Adaptive evolution of the insulin two-gene system in mouse. Genetics 2008, 178, 1683–1691. [Google Scholar] [CrossRef]
- Babaya, N.; Nakayama, M.; Moriyama, H.; Gianani, R.; Still, T.; Miao, D.; Yu, L.; Hutton, J.; Eisenbarth, G. A new model of insulin-deficient diabetes: Male NOD mice with a single copy of Ins1 and no Ins2. Diabetologia 2006, 49, 1222–1228. [Google Scholar] [CrossRef]
- Taylor, B.L.; Liu, F.-F.; Sander, M. Nkx6. 1 is essential for maintaining the functional state of pancreatic beta cells. Cell Rep. 2013, 4, 1262–1275. [Google Scholar] [CrossRef] [PubMed]
- Hannon, T.S.; Kahn, S.E.; Utzschneider, K.M.; Buchanan, T.A.; Nadeau, K.J.; Zeitler, P.S.; Ehrmann, D.A.; Arslanian, S.A.; Caprio, S.; Edelstein, S.L. Review of methods for measuring β-cell function: D esign considerations from the R estoring I nsulin S ecretion (RISE) C onsortium. Diabetes Obes. Metab. 2018, 20, 14–24. [Google Scholar] [CrossRef]
- Bertram, R.; Pernarowski, M. Glucose diffusion in pancreatic islets of Langerhans. Biophys. J. 1998, 74, 1722–1731. [Google Scholar] [CrossRef][Green Version]
- Pagliuca, F.W.; Millman, J.R.; Gurtler, M.; Segel, M.; Van Dervort, A.; Ryu, J.H.; Peterson, Q.P.; Greiner, D.; Melton, D.A. Generation of functional human pancreatic beta cells in vitro. Cell 2014, 159, 428–439. [Google Scholar] [CrossRef] [PubMed]
- Wahren, J.; Kallas, Å.; Sima, A.A. The clinical potential of C-peptide replacement in type 1 diabetes. Diabetes 2012, 61, 761–772. [Google Scholar] [CrossRef]
- Jones, A.; Hattersley, A. The clinical utility of C-peptide measurement in the care of patients with diabetes. Diabet. Med. 2013, 30, 803–817. [Google Scholar] [CrossRef]
- Bansal, V.; De, D.; An, J.; Kang, T.M.; Jeong, H.J.; Kang, J.S.; Kim, K.K. Chemical induced conversion of mouse fibroblasts and human adipose-derived stem cells into skeletal muscle-like cells. Biomaterials 2019, 193, 30–46. [Google Scholar] [CrossRef]
- Cleveland, M.H.; Sawyer, J.M.; Afelik, S.; Jensen, J.; Leach, S.D. Exocrine ontogenies: On the development of pancreatic acinar, ductal and centroacinar cells. Semin. Cell Dev. Biol. 2012, 23, 711–719. [Google Scholar] [CrossRef] [PubMed]
- Bastidas-Ponce, A.; Scheibner, K.; Lickert, H.; Bakhti, M. Cellular and molecular mechanisms coordinating pancreas development. Development 2017, 144, 2873–2888. [Google Scholar] [CrossRef]
- Dey, P.; Rachagani, S.; Vaz, A.P.; Ponnusamy, M.P.; Batra, S.K. PD2/Paf1 depletion in pancreatic acinar cells promotes acinar-to-ductal metaplasia. Oncotarget 2014, 5, 4480. [Google Scholar] [CrossRef] [PubMed]
- Wescott, M.P.; Rovira, M.; Reichert, M.; von Burstin, J.; Means, A.; Leach, S.D.; Rustgi, A.K. Pancreatic ductal morphogenesis and the Pdx1 homeodomain transcription factor. Mol. Biol. Cell 2009, 20, 4838–4844. [Google Scholar] [CrossRef]
- Miyazaki, S.; Tashiro, F.; Miyazaki, J. Transgenic Expression of a Single Transcription Factor Pdx1 Induces Transdifferentiation of Pancreatic Acinar Cells to Endocrine Cells in Adult Mice. PLoS ONE 2016, 11, e0161190. [Google Scholar] [CrossRef]
- Alberti, C.; Cochella, L. A framework for understanding the roles of miRNAs in animal development. Development 2017, 144, 2548–2559. [Google Scholar] [CrossRef]
- Cao, Z.; Liu, C.; Xu, J.; You, L.; Wang, C.; Lou, W.; Sun, B.; Miao, Y.; Liu, X.; Wang, X. Plasma microRNA panels to diagnose pancreatic cancer: Results from a multicenter study. Oncotarget 2016, 7, 41575. [Google Scholar] [CrossRef] [PubMed]
- Zhang, A.; Li, D.; Liu, Y.; Li, J.; Zhang, Y.; Zhang, C.-Y. Islet β cell: An endocrine cell secreting miRNAs. Biochem. Biophys. Res. Commun. 2018, 495, 1648–1654. [Google Scholar] [CrossRef]
- Ramirez, M.I.; Amorim, M.G.; Gadelha, C.; Milic, I.; Welsh, J.A.; Freitas, V.M.; Nawaz, M.; Akbar, N.; Couch, Y.; Makin, L. Technical challenges of working with extracellular vesicles. Nanoscale 2018, 10, 881–906. [Google Scholar] [CrossRef]
- Rosero, S.; Bravo-Egana, V.; Jiang, Z.; Khuri, S.; Tsinoremas, N.; Klein, D.; Sabates, E.; Correa-Medina, M.; Ricordi, C.; Domínguez-Bendala, J. MicroRNA signature of the human developing pancreas. BMC Genom. 2010, 11, 509. [Google Scholar] [CrossRef]
- Surendran, S.; Jideonwo, V.N.; Merchun, C.; Ahn, M.; Murray, J.; Ryan, J.; Dunn, K.W.; Kota, J.; Morral, N. Gene targets of mouse miR-709: Regulation of distinct pools. Sci. Rep. 2016, 6, 1–10. [Google Scholar] [CrossRef]
- Li, F.; He, Z.; Li, Y.; Liu, P.; Chen, F.; Wang, M.; Zhu, H.; Ding, X.; Wangensteen, K.J.; Hu, Y. Combined activin A/LiCl/Noggin treatment improves production of mouse embryonic stem cell-derived definitive endoderm cells. J. Cell. Biochem. 2011, 112, 1022–1034. [Google Scholar] [CrossRef]
- Jeon, K.; Lim, H.; Kim, J.-H.; Thuan, N.V.; Park, S.H.; Lim, Y.-M.; Choi, H.-Y.; Lee, E.-R.; Kim, J.-H.; Lee, M.-S. Differentiation and transplantation of functional pancreatic beta cells generated from induced pluripotent stem cells derived from a type 1 diabetes mouse model. Stem Cells Dev. 2012, 21, 2642–2655. [Google Scholar] [CrossRef]
- Zhong, F.; Jiang, Y. Endogenous pancreatic β cell regeneration: A potential strategy for the recovery of β cell deficiency in diabetes. Front. Endocrinol. 2019, 10, 101. [Google Scholar] [CrossRef] [PubMed]
- Zhou, Q.; Brown, J.; Kanarek, A.; Rajagopal, J.; Melton, D.A. In vivo reprogramming of adult pancreatic exocrine cells to β-cells. Nature 2008, 455, 627–632. [Google Scholar] [CrossRef]
- Shen, Z.; Jiang, H.; Hsu, H.-T.; Qian, L.; Fu, Q.; Shen, M.; Chen, S.; Yang, T. MicroRNA-127 inhibits cell proliferation via targeting Kif3b in pancreatic β cells. Aging 2019, 11, 1342. [Google Scholar] [CrossRef]
- Jin, W.; Mulas, F.; Gaertner, B.; Sui, Y.; Wang, J.; Matta, I.; Zeng, C.; Vinckier, N.; Wang, A.; Nguyen-Ngoc, K.-V. A network of microRNAs acts to promote cell cycle exit and differentiation of human pancreatic endocrine cells. iScience 2019, 21, 681–694. [Google Scholar] [CrossRef] [PubMed]
- Ma, H.; Lin, Y.; Zhao, Z.-A.; Lu, X.; Yu, Y.; Zhang, X.; Wang, Q.; Li, L. MicroRNA-127 promotes mesendoderm differentiation of mouse embryonic stem cells by targeting left-right determination factor 2. J. Biol. Chem. 2016, 291, 12126–12135. [Google Scholar] [CrossRef]
- Sedgeman, L.R.; Beysen, C.; Solano, M.A.R.; Michell, D.L.; Sheng, Q.; Zhao, S.; Turner, S.; Linton, M.F.; Vickers, K.C. Beta cell secretion of miR-375 to HDL is inversely associated with insulin secretion. Sci. Rep. 2019, 9, 1–13. [Google Scholar] [CrossRef]
- Adilakshmi, T.; Sudol, I.; Tapinos, N. Combinatorial action of miRNAs regulates transcriptional and post-transcriptional gene silencing following in vivo PNS injury. PLoS ONE 2012, 7, e39674. [Google Scholar] [CrossRef]
- Chen, H.; Mo, D.; Li, M.; Zhang, Y.; Chen, L.; Zhang, X.; Li, M.; Zhou, X.; Chen, Y. miR-709 inhibits 3T3-L1 cell differentiation by targeting GSK3β of Wnt/β-catenin signaling. Cell. Signal. 2014, 26, 2583–2589. [Google Scholar] [CrossRef] [PubMed]
- Nostro, M.C.; Sarangi, F.; Ogawa, S.; Holtzinger, A.; Corneo, B.; Li, X.; Micallef, S.J.; Park, I.-H.; Basford, C.; Wheeler, M.B. Stage-specific signaling through TGFβ family members and WNT regulates patterning and pancreatic specification of human pluripotent stem cells. Development 2011, 138, 861–871. [Google Scholar] [CrossRef] [PubMed]
- Ribeiro, D.; Andersson, E.-M.; Heath, N.; Persson-Kry, A.; Collins, R.; Hicks, R.; Dekker, N.; Forslöw, A. Human pancreatic islet-derived extracellular vesicles modulate insulin expression in 3D-differentiating iPSC clusters. PLoS ONE 2017, 12, e0187665. [Google Scholar] [CrossRef]
- Lima, M.J.; Docherty, H.M.; Chen, Y.; Vallier, L.; Docherty, K. Pancreatic transcription factors containing protein transduction domains drive mouse embryonic stem cells towards endocrine pancreas. PLoS ONE 2012, 7, e36481. [Google Scholar] [CrossRef]








Publisher’s Note: MDPI stays neutral with regard to jurisdictional claims in published maps and institutional affiliations. |
© 2020 by the authors. Licensee MDPI, Basel, Switzerland. This article is an open access article distributed under the terms and conditions of the Creative Commons Attribution (CC BY) license (http://creativecommons.org/licenses/by/4.0/).
Share and Cite
Mandal, P.; De, D.; Im, D.U.; Um, S.H.; Kim, K.K. Exosome-Mediated Differentiation of Mouse Embryonic Fibroblasts and Exocrine Cells into β-Like Cells and the Identification of Key miRNAs for Differentiation. Biomedicines 2020, 8, 485. https://doi.org/10.3390/biomedicines8110485
Mandal P, De D, Im DU, Um SH, Kim KK. Exosome-Mediated Differentiation of Mouse Embryonic Fibroblasts and Exocrine Cells into β-Like Cells and the Identification of Key miRNAs for Differentiation. Biomedicines. 2020; 8(11):485. https://doi.org/10.3390/biomedicines8110485
Chicago/Turabian StyleMandal, Paulami, Debojyoti De, Dong Uk Im, Sung Hee Um, and Kyeong Kyu Kim. 2020. "Exosome-Mediated Differentiation of Mouse Embryonic Fibroblasts and Exocrine Cells into β-Like Cells and the Identification of Key miRNAs for Differentiation" Biomedicines 8, no. 11: 485. https://doi.org/10.3390/biomedicines8110485
APA StyleMandal, P., De, D., Im, D. U., Um, S. H., & Kim, K. K. (2020). Exosome-Mediated Differentiation of Mouse Embryonic Fibroblasts and Exocrine Cells into β-Like Cells and the Identification of Key miRNAs for Differentiation. Biomedicines, 8(11), 485. https://doi.org/10.3390/biomedicines8110485

