Culture Dimensionality Regulates Protein Expression and Bioactivity in THP-1-Derived Macrophages
Abstract
1. Introduction
2. Materials and Methods
2.1. Cell Culture
2.2. Macrophage Differentiation
2.3. Cell Lysate Preparation
2.4. Membrane Protein Purifications
2.5. SDS PAGE and Western Blotting
2.6. ELISA
2.7. Macrophage–Cancer Cell Coculture
2.8. Statistical Analysis
3. Results
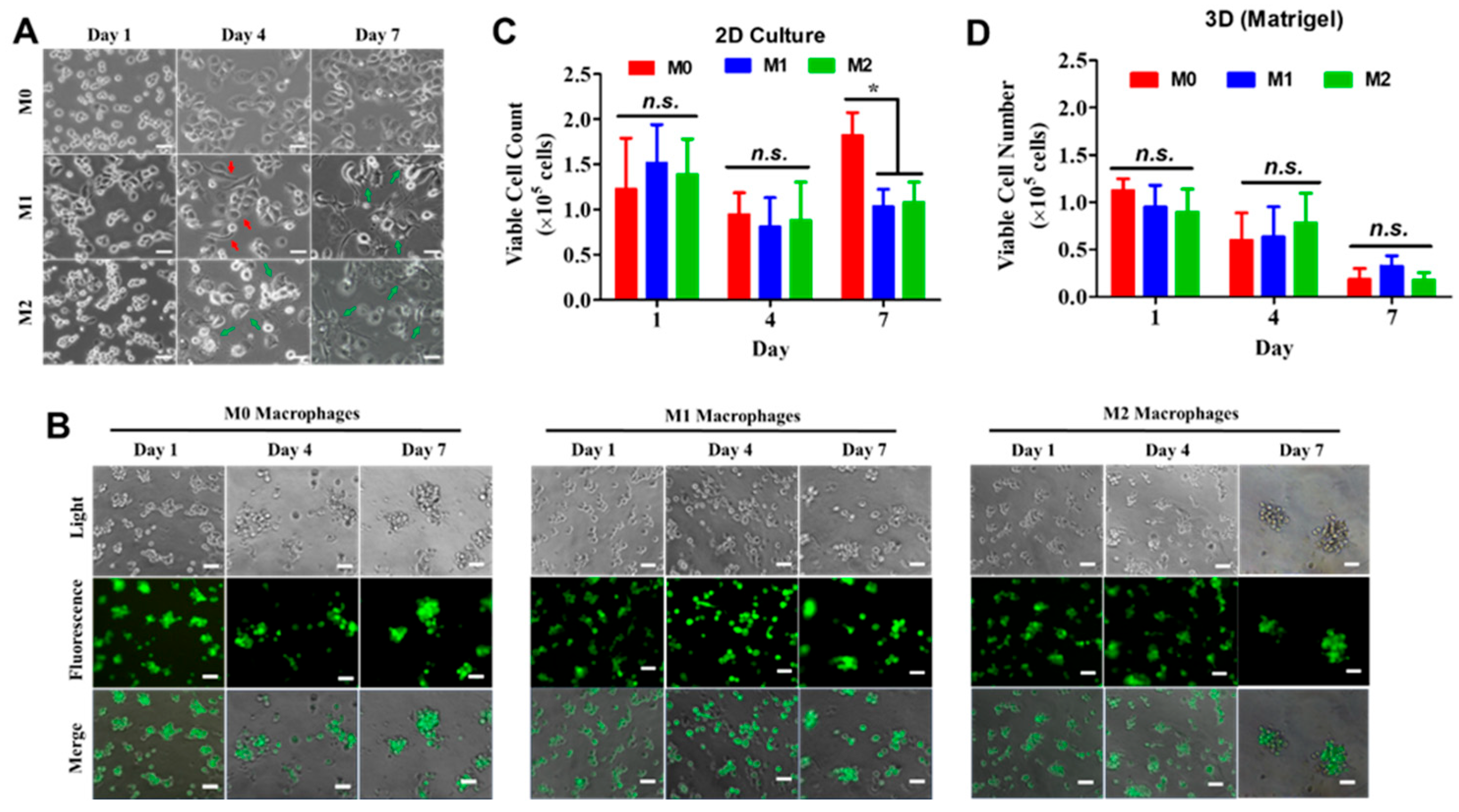
3.1. Dimensionality-Dependent Morphology and Viability in Matrigel Cultures
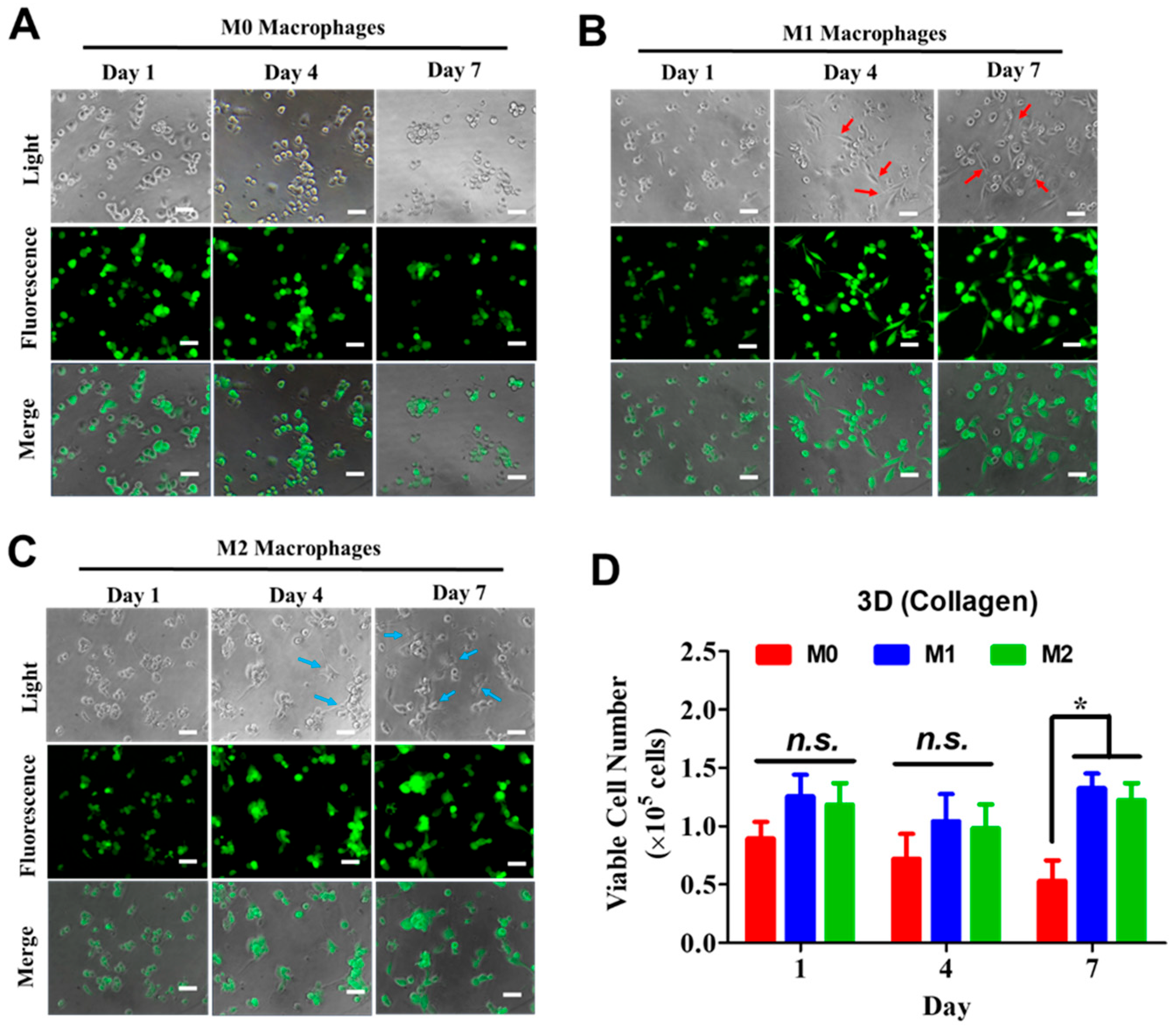
3.2. Collagen-Based 3D Culture Supports Macrophage Growth and Morphology
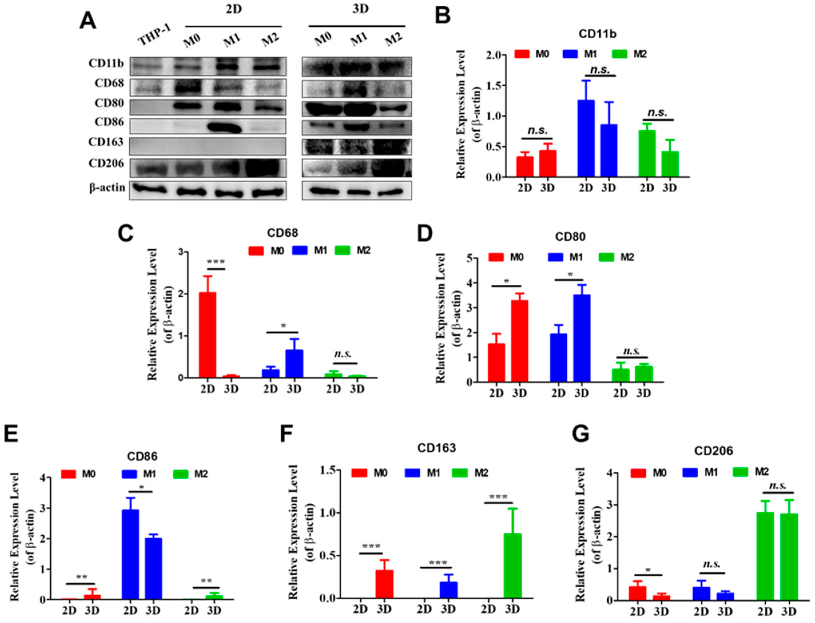
3.3. Membrane Protein Expression Profiles Under 2D and 3D Conditions
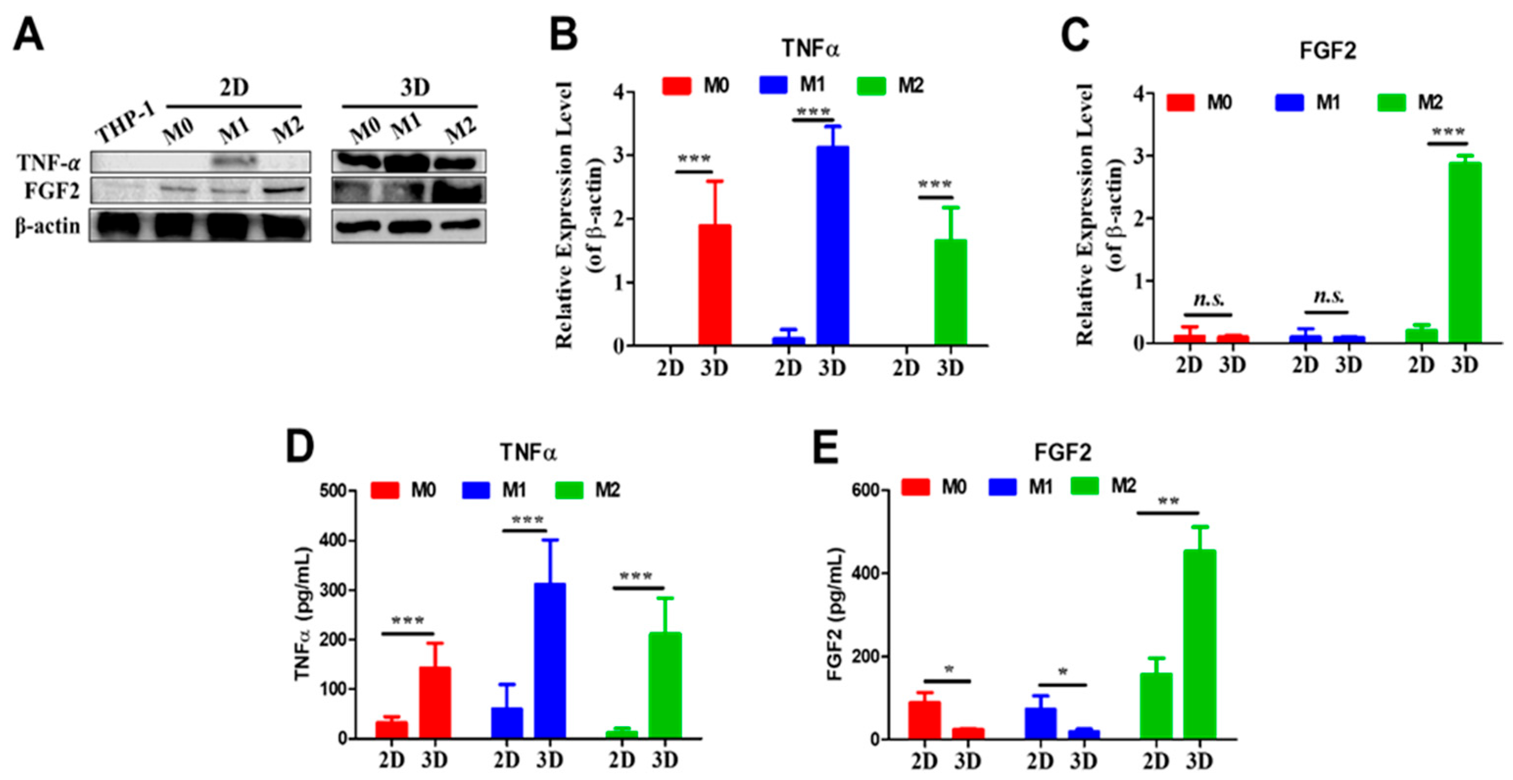
3.4. Cytokine Expressions and Secretions
3.5. Serglycin Glycosylation Profiles Differ Between 2D and 3D Cultures
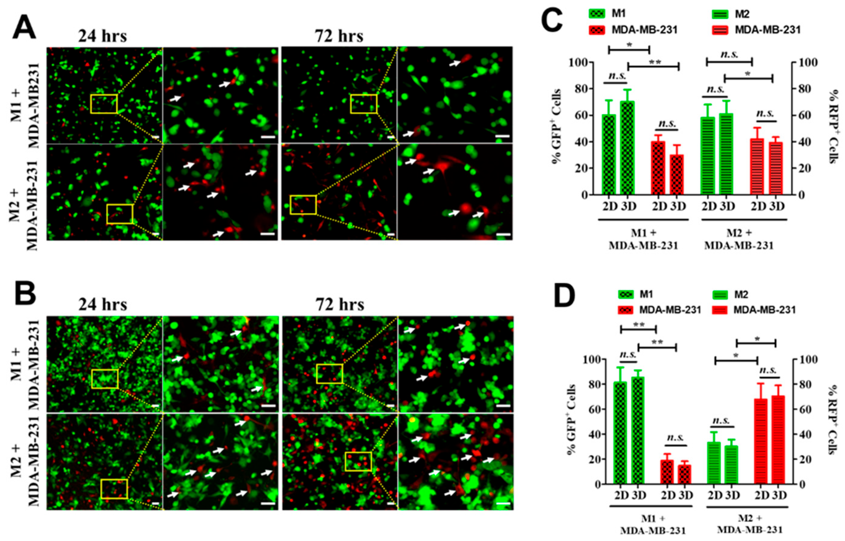
3.6. Dimensionality Influences Macrophage Antitumor Activity
4. Discussion
Supplementary Materials
Author Contributions
Funding
Data Availability Statement
Conflicts of Interest
References
- Sanin, D.E.; Ge, Y.; Marinkovic, E.; Kabat, A.M.; Castoldi, A.; Caputa, G.; Grzes, K.M.; Curtis, J.D.; Thompson, E.A.; Willenborg, S. A common framework of monocyte-derived macrophage activation. Sci. Immunol. 2022, 7, eabl7482. [Google Scholar] [CrossRef]
- Moos, P.J.; Cheminant, J.R.; Cowman, S.; Noll, J.; Wang, Q.; Musci, T.; Venosa, A. Spatial and phenotypic heterogeneity of resident and monocyte-derived macrophages during inflammatory exacerbations leading to pulmonary fibrosis. Front. Immunol. 2024, 15, 1425466. [Google Scholar] [CrossRef]
- Rigamonti, A.; Villar, J.; Segura, E. Monocyte differentiation within tissues: A renewed outlook. Trends Immunol. 2023, 44, 999–1013. [Google Scholar] [CrossRef]
- Madsen, N.H.; Nielsen, B.S.; Larsen, J.; Gad, M. In vitro 2D and 3D cancer models to evaluate compounds that modulate macrophage polarization. Cell. Immunol. 2022, 378, 104574. [Google Scholar] [CrossRef]
- Liu, T.; Huang, T.; Li, J.; Li, A.; Li, C.; Huang, X.; Li, D.; Wang, S.; Liang, M. Optimization of differentiation and transcriptomic profile of THP-1 cells into macrophage by PMA. PLoS ONE 2023, 18, e0286056. [Google Scholar] [CrossRef]
- Nascimento, C.R.; Fernandes, N.A.R.; Maldonado, L.A.G.; Junior, C.R. Comparison of monocytic cell lines U937 and THP-1 as macrophage models for in vitro studies. Biochem. Biophys. Rep. 2022, 32, 101383. [Google Scholar] [CrossRef] [PubMed]
- Chang, C.-Y.; Huang, S.-H.; Chen, C.-Y.; Jian, C.-B.; Chang, C.-C.; Chang, Y.-Y.; Jung, M.; Lee, H.-M.; Cheng, B. Monocyte-adhesive peptidyl liposomes for harnessing monocyte homing to tumor tissues. J. Control. Release 2025, 382, 113672. [Google Scholar] [CrossRef] [PubMed]
- Vasse, G.F.; Kühn, P.T.; Zhou, Q.; Bhusari, S.A.; Reker-Smit, C.; Melgert, B.N.; van Rijn, P. Collagen morphology influences macrophage shape and marker expression in vitro. J. Immunol. Regen. Med. 2018, 1, 13–20. [Google Scholar] [CrossRef]
- Schmeisser, A.; Garlichs, C.D.; Zhang, H.; Eskafi, S.; Graffy, C.; Ludwig, J.; Strasser, R.H.; Daniel, W.G. Monocytes coexpress endothelial and macrophagocytic lineage markers and form cord-like structures in Matrigel® under angiogenic conditions. Cardiovasc. Res. 2001, 49, 671–680. [Google Scholar] [CrossRef]
- D’Ascola, A.; Scuruchi, M.; Avenoso, A.; Bruschetta, G.; Campo, S.; Mandraffino, G.; Campo, G.M. Serglycin is involved in inflammatory response in articular mouse chondrocytes. Biochem. Biophys. Res. Commun. 2018, 499, 506–512. [Google Scholar] [CrossRef]
- Petit, M.; Weber-Delacroix, E.; Lanthiez, F.; Barthélémy, S.; Guillou, N.; Firpion, M.; Bonduelle, O.; Hume, D.A.; Combadière, C.; Boissonnas, A. Visualizing the spatial organization of monocytes, interstitial macrophages, and tissue-specific macrophages in situ. Cell Rep. 2024, 43, 114847. [Google Scholar] [CrossRef]
- Genin, M.; Clement, F.; Fattaccioli, A.; Raes, M.; Michiels, C. M1 and M2 macrophages derived from THP-1 cells differentially modulate the response of cancer cells to etoposide. BMC Cancer 2015, 15, 577. [Google Scholar] [CrossRef] [PubMed]
- Fang, P.-H.; Lin, T.-Y.; Huang, C.-C.; Lin, Y.-C.; Lai, C.-H.; Cheng, B. Cobalt Protoporphyrin Downregulates Hyperglycemia-Induced Inflammation and Enhances Mitochondrial Respiration in Retinal Pigment Epithelial Cells. Antioxidants 2025, 14, 92. [Google Scholar] [CrossRef]
- Donovan, L.E.; Dammer, E.B.; Duong, D.M.; Hanfelt, J.J.; Levey, A.I.; Seyfried, N.T.; Lah, J.J. Exploring the potential of the platelet membrane proteome as a source of peripheral biomarkers for Alzheimer’s disease. Alzheimer’s Res. Ther. 2013, 5, 32. [Google Scholar] [CrossRef]
- Ko, K.R.; Tsai, M.C.; Frampton, J.P. Fabrication of thin-layer matrigel-based constructs for three-dimensional cell culture. Biotechnol. Prog. 2019, 35, e2733. [Google Scholar] [CrossRef] [PubMed]
- Kim, D.; Kim, T.H.; Wu, G.; Park, B.K.; Ha, J.-H.; Kim, Y.-S.; Lee, K.; Lee, Y.; Kwon, H.-J. Extracellular release of CD11b by TLR9 stimulation in macrophages. PLoS ONE 2016, 11, e0150677. [Google Scholar] [CrossRef]
- Zhang, J.; Li, S.; Liu, F.; Yang, K. Role of CD68 in tumor immunity and prognosis prediction in pan-cancer. Sci. Rep. 2022, 12, 7844. [Google Scholar] [CrossRef]
- Kim, Y.H.; Panda, A.K.; Shevach, E.M. Treg control of CD80/CD86 expression mediates immune system homeostasis. Eur. J. Immunol. 2025, 55, e202551771. [Google Scholar] [CrossRef]
- Fang, C.; Cheung, M.Y.; Chan, R.C.; Poon, I.K.; Lee, C.; To, C.C.; Tsang, J.Y.; Li, J.; Tse, G.M. Prognostic significance of CD163+ and/or CD206+ tumor-associated macrophages is linked to their spatial distribution and tumor-infiltrating lymphocytes in breast cancer. Cancers 2024, 16, 2147. [Google Scholar] [CrossRef]
- Doncheva, A.I.; Norheim, F.A.; Hjorth, M.; Grujic, M.; Paivandy, A.; Dankel, S.N.; Hertel, J.K.; Valderhaug, T.G.; Böttcher, Y.; Fernø, J. Serglycin is involved in adipose tissue inflammation in obesity. J. Immunol. 2022, 208, 121–132. [Google Scholar] [CrossRef] [PubMed]
- Passaniti, A.; Kleinman, H.K.; Martin, G.R. Matrigel: History/background, uses, and future applications. J. Cell Commun. Signal. 2022, 16, 621–626. [Google Scholar] [CrossRef] [PubMed]
- Varol, C. Tumorigenic interplay between macrophages and collagenous matrix in the tumor microenvironment. In Collagen: Methods and Protocols; Springer: Berlin/Heidelberg, Germany, 2019; pp. 203–220. [Google Scholar]
- Vukicevic, S.; Kleinman, H.K.; Luyten, F.P.; Roberts, A.B.; Roche, N.S.; Reddi, A.H. Identification of multiple active growth factors in basement membrane Matrigel suggests caution in interpretation of cellular activity related to extracellular matrix components. Exp. Cell Res. 1992, 202, 1–8. [Google Scholar] [CrossRef]
- Court, M.; Malier, M.; Millet, A. 3D type I collagen environment leads up to a reassessment of the classification of human macrophage polarizations. Biomaterials 2019, 208, 98–109. [Google Scholar] [CrossRef]
- Hilmarsdottir, B.; Briem, E.; Halldorsson, S.; Kricker, J.; Ingthorsson, S.; Gustafsdottir, S.; Mælandsmo, G.M.; Magnusson, M.K.; Gudjonsson, T. Inhibition of PTP1B disrupts cell–cell adhesion and induces anoikis in breast epithelial cells. Cell Death Dis. 2017, 8, e2769. [Google Scholar] [CrossRef]
- Zhang, Y.-L.; Bai, J.; Yu, W.-J.; Lin, Q.-Y.; Li, H.-H. CD11b mediates hypertensive cardiac remodeling by regulating macrophage infiltration and polarization. J. Adv. Res. 2024, 55, 17–31. [Google Scholar] [CrossRef]
- Marek, N.; Wolff, A.S.; Dongre, H.N.; Suliman, S. Optimizing monocyte-derived immune cell cultures: Comparing xeno-free and xenogeneic conditions. Front. Immunol. 2025, 16, 1589553. [Google Scholar] [CrossRef]
- Chen, J.; Cui, L.; Ouyang, J.; Wang, J.; Xu, W. Clinicopathological significance of tubulointerstitial CD68 macrophages in proliferative lupus nephritis. Clin. Rheumatol. 2022, 41, 2729–2736. [Google Scholar] [CrossRef]
- Chen, L.; Mei, W.; Song, J.; Chen, K.; Ni, W.; Wang, L.; Li, Z.; Ge, X.; Su, L.; Jiang, C. CD163 protein inhibits lipopolysaccharide-induced macrophage transformation from M2 to M1 involved in disruption of the TWEAK–Fn14 interaction. Heliyon 2024, 10, e23223. [Google Scholar] [CrossRef]
- Zhang, Y.; Li, Z.; Chen, C.; Wei, W.; Li, Z.; Zhou, H.; He, W.; Xia, J.; Li, B.; Yang, Y. SRGN promotes macrophage recruitment through CCL3 in osteoarthritis. Connect. Tissue Res. 2024, 65, 330–342. [Google Scholar] [CrossRef] [PubMed]
- Xu, Y.; Guo, P.; Wang, G.; Sun, X.; Wang, C.; Li, H.; Cui, Z.; Zhang, P.; Feng, Y. Integrated analysis of single-cell sequencing and machine learning identifies a signature based on monocyte/macrophage hub genes to analyze the intracranial aneurysm associated immune microenvironment. Front. Immunol. 2024, 15, 1397475. [Google Scholar] [CrossRef] [PubMed]
- Bu, C.; Pan, L.; Chi, L.; Pomin, V.H.; Dordick, J.S.; Wang, C.; Zhang, F. Probing Glycosaminoglycan–Protein Interactions: Applications of Surface Plasmon Resonance. Biosensors 2026, 16, 71. [Google Scholar] [CrossRef]
- Piperigkou, Z.; Mangani, S.; Koletsis, N.E.; Koutsakis, C.; Mastronikolis, N.S.; Franchi, M.; Karamanos, N.K. Principal mechanisms of extracellular matrix-mediated cell–cell communication in physiological and tumor microenvironments. FEBS J. 2026, 293, 26–41. [Google Scholar] [CrossRef]
- Peng, Y.; Zhou, M.; Yang, H.; Qu, R.; Qiu, Y.; Hao, J.; Bi, H.; Guo, D. Regulatory mechanism of M1/M2 macrophage polarization in the development of autoimmune diseases. Mediat. Inflamm. 2023, 2023, 8821610. [Google Scholar] [CrossRef]
- Strizova, Z.; Benesova, I.; Bartolini, R.; Novysedlak, R.; Cecrdlova, E.; Foley, L.K.; Striz, I. M1/M2 macrophages and their overlaps–myth or reality? Clin. Sci. 2023, 137, 1067–1093. [Google Scholar] [CrossRef]
- Pe, K.C.S.; Saetung, R.; Yodsurang, V.; Chaotham, C.; Suppipat, K.; Chanvorachote, P.; Tawinwung, S. Triple-negative breast cancer influences a mixed M1/M2 macrophage phenotype associated with tumor aggressiveness. PLoS ONE 2022, 17, e0273044. [Google Scholar] [CrossRef]
- Yasin, Z.N.M.; Idrus, F.N.M.; Hoe, C.H.; Yvonne-Tee, G.B. Macrophage polarization in THP-1 cell line and primary monocytes: A systematic review. Differentiation 2022, 128, 67–82. [Google Scholar] [CrossRef] [PubMed]
- Sapudom, J.; Mohamed, W.K.E.; Garcia-Sabaté, A.; Alatoom, A.; Karaman, S.; Mahtani, N.; Teo, J.C. Collagen fibril density modulates macrophage activation and cellular functions during tissue repair. Bioengineering 2020, 7, 33. [Google Scholar] [CrossRef] [PubMed]
- Larsen, A.M.H.; Kuczek, D.E.; Kalvisa, A.; Siersbæk, M.S.; Thorseth, M.-L.; Johansen, A.Z.; Carretta, M.; Grøntved, L.; Vang, O.; Madsen, D.H. Collagen density modulates the immunosuppressive functions of macrophages. J. Immunol. 2020, 205, 1461–1472. [Google Scholar] [CrossRef] [PubMed]






Disclaimer/Publisher’s Note: The statements, opinions and data contained in all publications are solely those of the individual author(s) and contributor(s) and not of MDPI and/or the editor(s). MDPI and/or the editor(s) disclaim responsibility for any injury to people or property resulting from any ideas, methods, instructions or products referred to in the content. |
© 2026 by the authors. Licensee MDPI, Basel, Switzerland. This article is an open access article distributed under the terms and conditions of the Creative Commons Attribution (CC BY) license.
Share and Cite
Jhang, S.-W.; Lin, L.-F.; Canko, G.N.; Cheng, B. Culture Dimensionality Regulates Protein Expression and Bioactivity in THP-1-Derived Macrophages. Biomedicines 2026, 14, 882. https://doi.org/10.3390/biomedicines14040882
Jhang S-W, Lin L-F, Canko GN, Cheng B. Culture Dimensionality Regulates Protein Expression and Bioactivity in THP-1-Derived Macrophages. Biomedicines. 2026; 14(4):882. https://doi.org/10.3390/biomedicines14040882
Chicago/Turabian StyleJhang, Shang-Wun, Liang-Fang Lin, Gizem Naz Canko, and Bill Cheng. 2026. "Culture Dimensionality Regulates Protein Expression and Bioactivity in THP-1-Derived Macrophages" Biomedicines 14, no. 4: 882. https://doi.org/10.3390/biomedicines14040882
APA StyleJhang, S.-W., Lin, L.-F., Canko, G. N., & Cheng, B. (2026). Culture Dimensionality Regulates Protein Expression and Bioactivity in THP-1-Derived Macrophages. Biomedicines, 14(4), 882. https://doi.org/10.3390/biomedicines14040882

