Spatial and Functional Immune Profiling Identifies Impaired Vascular Repair in Human Myocardial Infarction
Abstract
1. Introduction
2. Materials and Methods
2.1. Human Cardiac Tissue Collection and Spatial Transcriptomic Profiling
2.2. Spatial Data Preprocessing and Analysis
2.3. Cell Annotation
2.4. Ligand–Receptor Analysis
2.5. Subjects Enrollment
2.6. Specimen Collection and Cell Phenotype Characterization
2.7. EPC Colony-Forming Assay
2.8. Statistical Data Analysis
3. Results
3.1. Spatial Annotation of the Infarcted Myocardium Reveals Dynamic Shifts in Cell Composition
3.2. CD8+ T Cells Accumulate in Infarct Tissue, Accompanied by Decreased Levels in Peripheral Blood
3.3. Antigen-Presenting Cells Recruit CD8+ T Cells via ITGAX-Associated Signaling
3.4. APC–Endothelial Crosstalk Suggests Impaired CD8+ Cell Recruitment
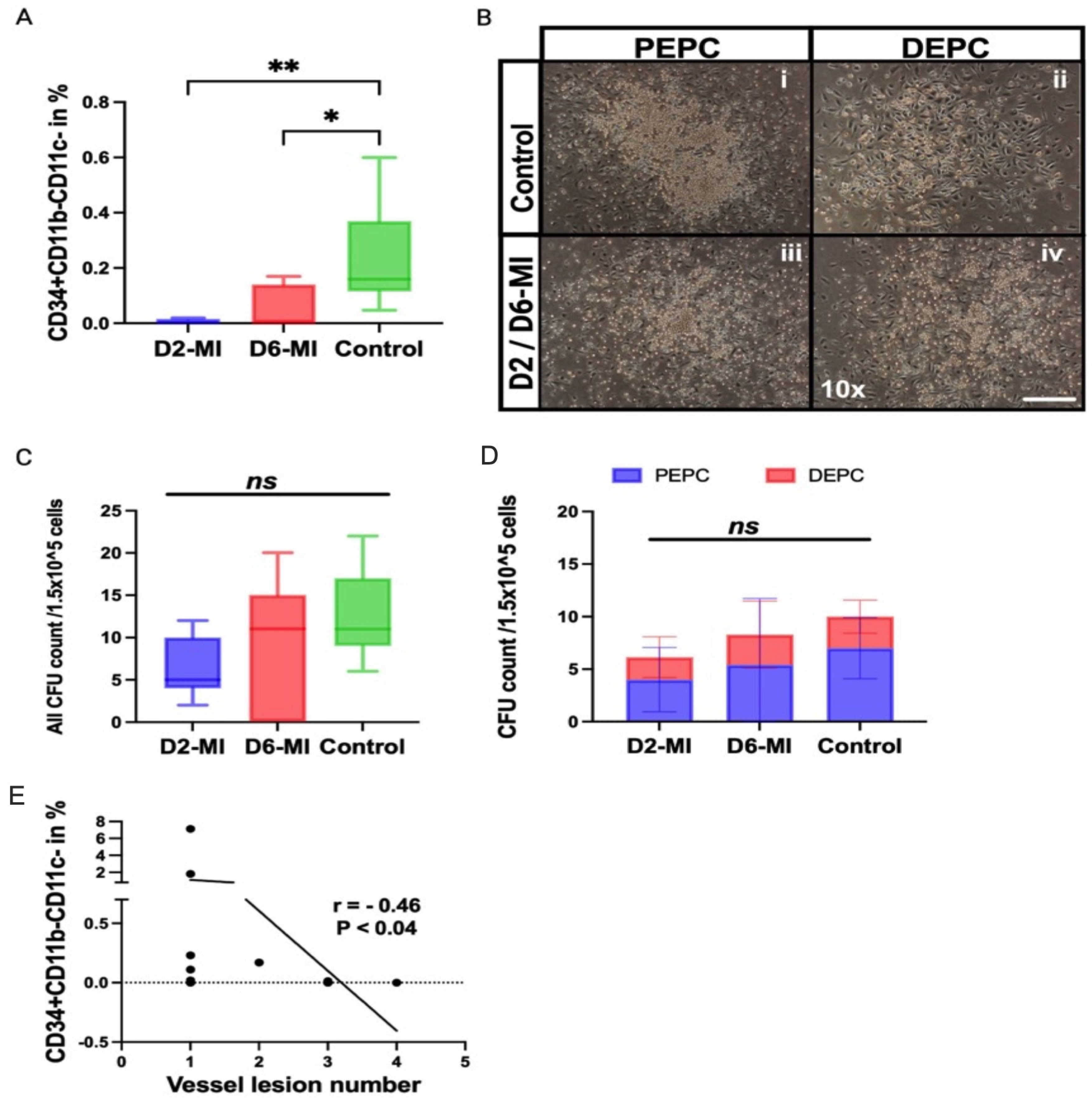
3.5. The Tendency of EPC Colony Formation Is Reduced and Negatively Correlates with Lesion Burden
4. Discussion
5. Conclusions
Author Contributions
Funding
Institutional Review Board Statement
Informed Consent Statement
Data Availability Statement
Conflicts of Interest
References
- Swirski, F.K.; Nahrendorf, M. Cardioimmunology: The immune system in cardiac homeostasis and disease. Nat. Rev. Immunol. 2018, 18, 733–744. [Google Scholar] [CrossRef]
- Kuppe, C.; Flores, R.O.R.; Li, Z.; Hayat, S.; Levinson, R.T.; Liao, X.; Hannani, M.T.; Tanevski, J.; Wünnemann, F.; Nagai, J.S.; et al. Spatial multi-omic map of human myocardial infarction. Nature 2022, 608, 766–777. [Google Scholar] [CrossRef]
- Ninh, V.K.; Calcagno, D.M.; Yu, J.D.; Zhang, B.; Taghdiri, N.; Sehgal, R.; Mesfin, J.M.; Chen, C.J.; Kalhor, K.; Toomu, A.; et al. Spatially clustered type I interferon responses at injury borderzones. Nature 2024, 633, 174–181. [Google Scholar] [CrossRef]
- Pernomian, L.; Waigi, E.W.; Nguyen, V.; Mohammed, A.D.; Costa, T.J.; Fontes, M.T.; Kubinak, J.L.; Aitken, A.V.; Biancardi, V.C.; Gleason, K.; et al. Single-Short Partial Reprogramming of the Endothelial Cells Decreases Blood Pressure via Attenuation of EndMT in Hypertensive Mice. Circ. Res. 2025, 137, 1092–1113. [Google Scholar] [CrossRef] [PubMed]
- Kumar, V.; Prabhu, S.D.; Bansal, S.S. CD4+ T-lymphocytes exhibit biphasic kinetics post-myocardial infarction. Front. Cardiovasc. Med. 2022, 9, 992653. [Google Scholar] [CrossRef] [PubMed]
- Liu, J.; Liu, F.; Liang, T.; Zhou, Y.; Su, X.; Li, X.; Zeng, J.; Qu, P.; Wang, Y.; Chen, F.; et al. The roles of Th cells in myocardial infarction. Cell Death Discov. 2024, 10, 287. [Google Scholar] [CrossRef]
- Van der Borght, K.; Scott, C.L.; Nindl, V.; Bouché, A.; Martens, L.; Sichien, D.; Van Moorleghem, J.; Vanheerswynghels, M.; De Prijck, S.; Saeys, Y.; et al. Myocardial Infarction Primes Autoreactive T Cells through Activation of Dendritic Cells. Cell Rep. 2017, 18, 3005–3017. [Google Scholar] [CrossRef]
- Ilatovskaya, D.V.; Pitts, C.; Clayton, J.; Domondon, M.; Troncoso, M.; Pippin, S.; DeLeon-Pennell, K.Y. CD8+ T-cells negatively regulate inflammation post-myocardial infarction. Am. J. Physiol.-Heart Circ. Physiol. 2019, 317, H581–H596. [Google Scholar] [CrossRef] [PubMed]
- Salybekov, A.A.; Tashov, K.; Sheng, Y.; Salybekova, A.; Shinozaki, Y.; Asahara, T.; Kobayashi, S. Cardioimmunology in Health and Diseases: Impairment of the Cardio-Spleno-Bone Marrow Axis Following Myocardial Infarction in Diabetes Mellitus. Int. J. Mol. Sci. 2024, 25, 11833. [Google Scholar] [CrossRef] [PubMed]
- Wolf, F.A.; Angerer, P.; Theis, F.J. SCANPY: Large-scale single-cell gene expression data analysis. Genome Biol. 2018, 19, 15. [Google Scholar] [CrossRef] [PubMed]
- Korsunsky, I.; Millard, N.; Fan, J.; Slowikowski, K.; Zhang, F.; Wei, K.; Baglaenko, Y.; Brenner, M.; Loh, P.-R.; Raychaudhuri, S. Fast, sensitive and accurate integration of single-cell data with Harmony. Nat. Methods 2019, 16, 1289–1296. [Google Scholar] [CrossRef] [PubMed]
- Hao, Y.; Hao, S.; Andersen-Nissen, E.; Mauck, W.M., 3rd; Zheng, S.; Butler, A.; Lee, M.J.; Wilk, A.J.; Darby, C.; Zager, M.; et al. Integrated analysis of multimodal single-cell data. Cell 2021, 184, 3573–3587.e29. [Google Scholar] [CrossRef] [PubMed]
- Domínguez Conde, C.; Xu, C.; Jarvis, L.B.; Rainbow, D.B.; Wells, S.B.; Gomes, T.; Howlett, S.K.; Suchanek, O.; Polanski, K.; King, H.W.; et al. Cross-tissue immune cell analysis reveals tissue-specific features in humans. Science 2022, 376, eabl5197. [Google Scholar] [CrossRef] [PubMed]
- Chen, E.Y.; Tan, C.M.; Kou, Y.; Duan, Q.; Wang, Z.; Meirelles, G.V.; Clark, N.R.; Ma’Ayan, A. Enrichr: Interactive and collaborative HTML5 gene list enrichment analysis tool. BMC Bioinform. 2013, 14, 128. [Google Scholar] [CrossRef] [PubMed]
- Efremova, M.; Vento-Tormo, M.; Teichmann, S.A.; Vento-Tormo, R. CellPhoneDB: Inferring cell–cell communication from combined expression of multi-subunit ligand–receptor complexes. Nat. Protoc. 2020, 15, 1484–1506. [Google Scholar] [CrossRef] [PubMed]
- Salybekov, A.A.; Masuda, H.; Miyazaki, K.; Sheng, Y.; Sato, A.; Shizuno, T.; Iida, Y.; Okada, Y.; Asahara, T. Dipeptidyl dipeptidase-4 inhibitor recovered ischemia through an increase in vasculogenic endothelial progenitor cells and regeneration-associated cells in diet-induced obese mice. PLoS ONE 2019, 14, e0205477. [Google Scholar] [CrossRef] [PubMed]
- Salybekov, A.A.; Kawaguchi, A.T.; Masuda, H.; Vorateera, K.; Okada, C.; Asahara, T. Regeneration-associated cells improve recovery from myocardial infarction through enhanced vasculogenesis, anti-inflammation, and cardiomyogenesis. PLoS ONE 2018, 13, e0203244. [Google Scholar] [CrossRef] [PubMed]
- Forte, E.; Perkins, B.; Sintou, A.; Kalkat, H.S.; Papanikolaou, A.; Jenkins, C.; Alsubaie, M.; Chowdhury, R.A.; Duffy, T.M.; Skelly, D.A.; et al. Cross-Priming Dendritic Cells Exacerbate Immunopathology After Ischemic Tissue Damage in the Heart. Circulation 2021, 143, 821–836. [Google Scholar] [CrossRef] [PubMed]
- Pelliccia, F.; Zimarino, M.; De Luca, G.; Viceconte, N.; Tanzilli, G.; De Caterina, R. Endothelial Progenitor Cells in Coronary Artery Disease: From Bench to Bedside. Stem Cells Transl. Med. 2022, 11, 451–460. [Google Scholar] [CrossRef] [PubMed]





Disclaimer/Publisher’s Note: The statements, opinions and data contained in all publications are solely those of the individual author(s) and contributor(s) and not of MDPI and/or the editor(s). MDPI and/or the editor(s) disclaim responsibility for any injury to people or property resulting from any ideas, methods, instructions or products referred to in the content. |
© 2026 by the authors. Licensee MDPI, Basel, Switzerland. This article is an open access article distributed under the terms and conditions of the Creative Commons Attribution (CC BY) license.
Share and Cite
Salybekov, A.A.; Shaikalamova, S.; Kinzhebay, A.; Wolfien, M.; Asahara, T. Spatial and Functional Immune Profiling Identifies Impaired Vascular Repair in Human Myocardial Infarction. Biomedicines 2026, 14, 755. https://doi.org/10.3390/biomedicines14040755
Salybekov AA, Shaikalamova S, Kinzhebay A, Wolfien M, Asahara T. Spatial and Functional Immune Profiling Identifies Impaired Vascular Repair in Human Myocardial Infarction. Biomedicines. 2026; 14(4):755. https://doi.org/10.3390/biomedicines14040755
Chicago/Turabian StyleSalybekov, Amankeldi A., Saida Shaikalamova, Aiman Kinzhebay, Markus Wolfien, and Takayuki Asahara. 2026. "Spatial and Functional Immune Profiling Identifies Impaired Vascular Repair in Human Myocardial Infarction" Biomedicines 14, no. 4: 755. https://doi.org/10.3390/biomedicines14040755
APA StyleSalybekov, A. A., Shaikalamova, S., Kinzhebay, A., Wolfien, M., & Asahara, T. (2026). Spatial and Functional Immune Profiling Identifies Impaired Vascular Repair in Human Myocardial Infarction. Biomedicines, 14(4), 755. https://doi.org/10.3390/biomedicines14040755

