MRI-Based Synovial Iron Quantification Associates with Bone Erosion in Rheumatoid Arthritis
Abstract
1. Introduction
2. Materials and Methods
2.1. Patient Enrollment and Study Design
2.2. Data Collection
2.3. Iron Quantification in Synovial Fluid and Synovium
2.4. MRI Acquisition
2.5. Statistical Analysis
3. Results
3.1. Demographical and Clinical Characteristics
3.2. Quantitative MRI Assessment in RA Patients
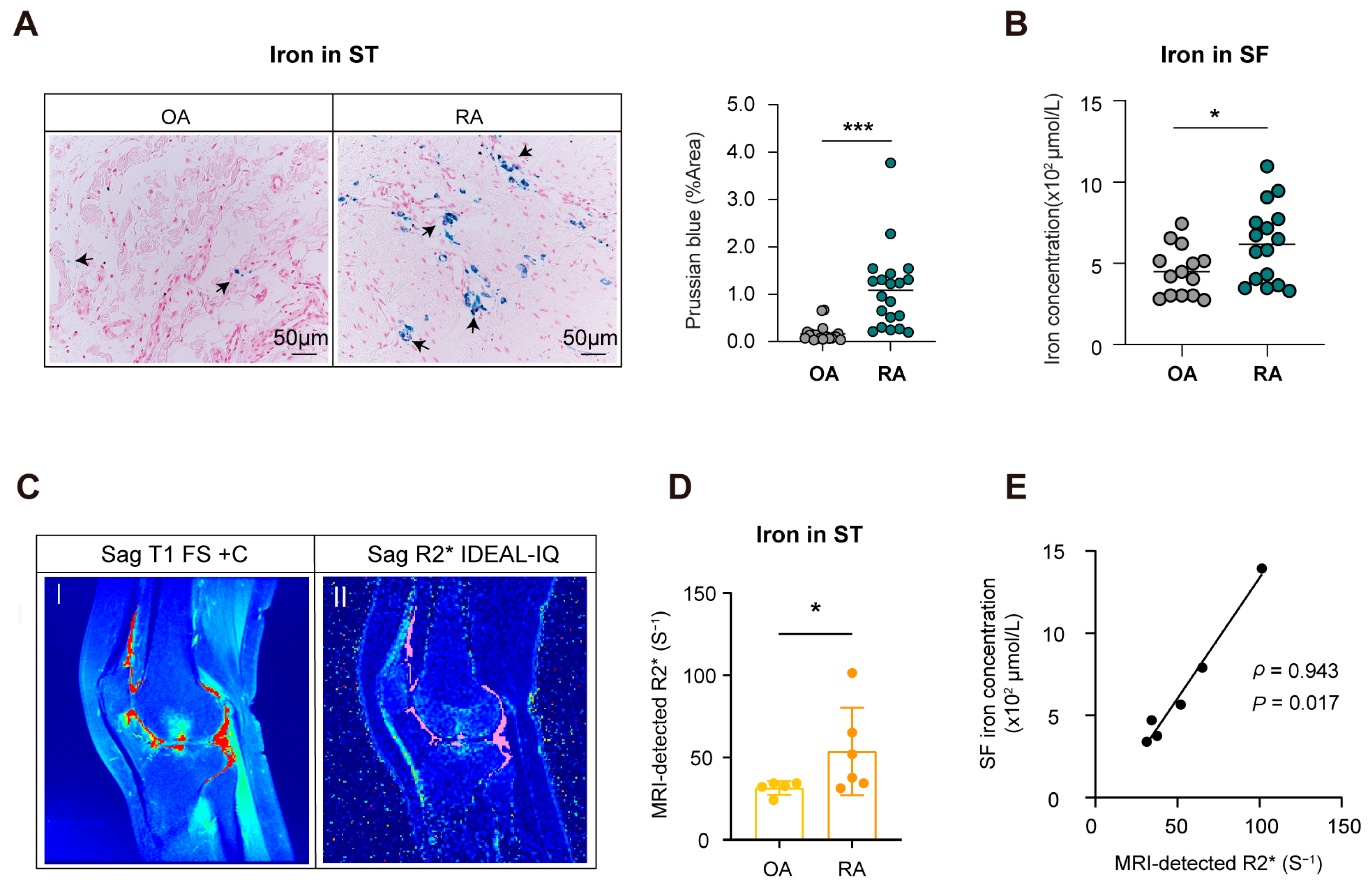
3.3. MRI R2* Is a Practical Method to Quantify Iron Accumulation in RA Joints
3.4. Iron Overload in RA Joint Lesions Correlates with Structural Injury
3.5. Synovial Iron as an Independent Risk Indicator for Bone Erosion in RA
4. Discussion
5. Conclusions
Supplementary Materials
Author Contributions
Funding
Institutional Review Board Statement
Informed Consent Statement
Data Availability Statement
Acknowledgments
Conflicts of Interest
Abbreviations
| ACPA | anti-citrullinated protein antibodies |
| AUC | area under the curve |
| CRP | C-reactive protein |
| DAS28 | disease activity score in 28 joints |
| ESGAR | European Society of Gastrointestinal and Abdominal Radiology |
| ESR | erythrocyte sedimentation rate |
| FLS | fibroblast-like synoviocytes |
| GRE | gradient echo |
| HAQ | health assessment questionnaire |
| IDEAL-IQ | iterative decomposition of water and fat with the echo asymmetry and least-squares estimation quantitation |
| LIC | liver iron concentration |
| MRI | Magnetic Resonance Imaging |
| OA | osteoarthritis |
| OR | odds radios |
| RA | rheumatoid arthritis |
| RAMRIS | RA MRI scoring system |
| RF | rheumatoid factor |
| ROC | receiver operating characteristic |
| ROI | region of interest |
| SAR | Society for Abdominal Radiology |
| SD | standard deviation |
| SE | spin-echo |
| SF | Synovial fluid |
| SJC | swollen joint counts |
| T1 FS + C | T1-weighted fat suppression contrast-enhanced images |
| T2-FS | T2-weighted fat suppression |
| TJC | tender joint counts |
| VAS | visual analogue scale |
References
- Smolen, J.S.; Aletaha, D.; Barton, A.; Burmester, G.R.; Emery, P.; Firestein, G.S.; Kavanaugh, A.; McInnes, I.B.; Solomon, D.H.; Strand, V.; et al. Rheumatoid arthritis. Nat. Rev. Dis. Primers 2018, 4, 18001. [Google Scholar] [CrossRef]
- Haavardsholm, E.A.; Lie, E.; Lillegraven, S. Should modern imaging be part of remission criteria in rheumatoid arthritis? Best Pract. Res. Clin. Rheumatol. 2012, 26, 767–785. [Google Scholar] [CrossRef] [PubMed]
- Li, Q.; Chen, Y.; Liu, H.; Tian, Y.; Yin, G.; Xie, Q. Targeting glycolytic pathway in fibroblast-like synoviocytes for rheumatoid arthritis therapy: Challenges and opportunities. Inflamm. Res. 2023, 72, 2155–2167. [Google Scholar] [CrossRef] [PubMed]
- Stojanovic, A.; Veselinovic, M.; Draginic, N.; Rankovic, M.; Andjic, M.; Bradic, J.; Bolevich, S.; Antovic, A.; Jakovljevic, V. The Influence of Menopause and Inflammation on Redox Status and Bone Mineral Density in Patients with Rheumatoid Arthritis. Oxid. Med. Cell Longev. 2021, 2021, 9458587. [Google Scholar] [CrossRef] [PubMed]
- Yang, X.Y.; Zheng, K.D.; Lin, K.; Zheng, G.; Zou, H.; Wang, J.M.; Lin, Y.Y.; Chuka, C.M.; Ge, R.S.; Zhai, W.; et al. Energy Metabolism Disorder as a Contributing Factor of Rheumatoid Arthritis: A Comparative Proteomic and Metabolomic Study. PLoS ONE 2015, 10, e0132695. [Google Scholar] [CrossRef]
- Galy, B.; Conrad, M.; Muckenthaler, M. Mechanisms controlling cellular and systemic iron homeostasis. Nat. Rev. Mol. Cell Biol. 2023, 25, 133–155. [Google Scholar] [CrossRef]
- Kiely, P.D.; Finzel, S.; Farisogullari, B.; Carroll, G.J.; McCarthy, G.; Stack, J.; Parisi, S.; Porto, G.; Richette, P.; Nagy, G.; et al. EULAR 2025 classification criteria for haemochromatosis arthropathy. Ann. Rheum. Dis. 2026, 85, 238–245. [Google Scholar] [CrossRef]
- Ward, R.J.; Zucca, F.A.; Duyn, J.H.; Crichton, R.R.; Zecca, L. The role of iron in brain ageing and neurodegenerative disorders. Lancet Neurol. 2014, 13, 1045–1060. [Google Scholar] [CrossRef]
- Fernández-Real, J.M.; Manco, M. Effects of iron overload on chronic metabolic diseases. Lancet Diabetes Endocrinol. 2014, 2, 513–526. [Google Scholar] [CrossRef]
- Gu, K.; Wu, A.; Yu, B.; Zhang, T.; Lai, X.; Chen, J.; Yan, H.; Zheng, P.; Luo, Y.; Luo, J.; et al. Iron overload induces colitis by modulating ferroptosis and interfering gut microbiota in mice. Sci. Total Environ. 2023, 905, 167043. [Google Scholar] [CrossRef]
- Liu, Y.; Luo, X.; Chen, Y.; Dang, J.; Zeng, D.; Guo, X.; Weng, W.; Zhao, J.; Shi, X.; Chen, J.; et al. Heterogeneous ferroptosis susceptibility of macrophages caused by focal iron overload exacerbates rheumatoid arthritis. Redox Biol. 2024, 69, 103008. [Google Scholar] [CrossRef] [PubMed]
- Muirden, K.D.; Senator, G.B. Iron in the synovial membrane in rheumatoid arthritis and other joint diseases. Ann. Rheum. Dis. 1968, 27, 38–48. [Google Scholar] [CrossRef] [PubMed]
- Fritz, P.; Saal, J.G.; Wicherek, C.; König, A.; Laschner, W.; Rautenstrauch, H. Quantitative photometrical assessment of iron deposits in synovial membranes in different joint diseases. Rheumatol. Int. 1996, 15, 211–216. [Google Scholar] [CrossRef] [PubMed]
- Nemeth, E.; Rivera, S.; Gabayan, V.; Keller, C.; Taudorf, S.; Pedersen, B.K.; Ganz, T. IL-6 mediates hypoferremia of inflammation by inducing the synthesis of the iron regulatory hormone hepcidin. J. Clin. Investig. 2004, 113, 1271–1276. [Google Scholar] [CrossRef]
- Di Matteo, A.; Bathon, J.M.; Emery, P. Rheumatoid arthritis. Lancet 2023, 402, 2019–2033. [Google Scholar] [CrossRef]
- Chen, W.-S.; Liu, C.-Y.; Lee, H.-T.; Tsai, K.; Lin, Y.-C.; Tarng, D.-C.; Ho, C.-H.; Lin, H.-Y. Effects of intravenous iron saccharate on improving severe anemia in rheumatoid arthritis patients. Clin. Rheumatol. 2012, 31, 469–477. [Google Scholar] [CrossRef]
- Blake, D.R.; Lunec, J.; Ahern, M.; Ring, E.F.; Bradfield, J.; Gutteridge, J.M. Effect of intravenous iron dextran on rheumatoid synovitis. Ann. Rheum. Dis. 1985, 44, 183–188. [Google Scholar] [CrossRef]
- Guillen, C.; McInnes, I.B.; Kruger, H.; Brock, J.H. Iron, lactoferrin and iron regulatory protein activity in the synovium; relative importance of iron loading and the inflammatory response. Ann. Rheum. Dis. 1998, 57, 309–314. [Google Scholar] [CrossRef]
- Reeder, S.B.; Yokoo, T.; França, M.; Hernando, D.; Alberich-Bayarri, Á.; Alústiza, J.M.; Gandon, Y.; Henninger, B.; Hillenbrand, C.; Jhaveri, K.; et al. Quantification of Liver Iron Overload with MRI: Review and Guidelines from the ESGAR and SAR. Radiology 2023, 307, e221856. [Google Scholar] [CrossRef]
- Yu, H.; Shimakawa, A.; McKenzie, C.A.; Brodsky, E.; Brittain, J.H.; Reeder, S.B. Multiecho water-fat separation and simultaneous R2* estimation with multifrequency fat spectrum modeling. Magn. Reson. Med. 2008, 60, 1122–1134. [Google Scholar] [CrossRef]
- Martí-Aguado, D.; Jiménez-Pastor, A.; Alberich-Bayarri, Á.; Rodríguez-Ortega, A.; Alfaro-Cervello, C.; Mestre-Alagarda, C.; Bauza, M.; Gallén-Peris, A.; Valero-Pérez, E.; Ballester, M.P.; et al. Automated Whole-Liver MRI Segmentation to Assess Steatosis and Iron Quantification in Chronic Liver Disease. Radiology 2022, 302, 345–354. [Google Scholar] [CrossRef] [PubMed]
- Damulina, A.; Pirpamer, L.; Soellradl, M.; Sackl, M.; Tinauer, C.; Hofer, E.; Enzinger, C.; Gesierich, B.; Duering, M.; Ropele, S.; et al. Cross-sectional and Longitudinal Assessment of Brain Iron Level in Alzheimer Disease Using 3-T MRI. Radiology 2020, 296, 619–626. [Google Scholar] [CrossRef] [PubMed]
- Lewis, M.M.; Du, G.; Baccon, J.; Snyder, A.M.; Murie, B.; Cooper, F.; Stetter, C.; Kong, L.; Sica, C.; Mailman, R.B.; et al. Susceptibility MRI captures nigral pathology in patients with parkinsonian syndromes. Mov. Disord. 2018, 33, 1432–1439. [Google Scholar] [CrossRef] [PubMed]
- Østergaard, M.; Peterfy, C.G.; Bird, P.; Gandjbakhch, F.; Glinatsi, D.; Eshed, I.; Haavardsholm, E.A.; Lillegraven, S.; Bøyesen, P.; Ejbjerg, B.; et al. The OMERACT Rheumatoid Arthritis Magnetic Resonance Imaging (MRI) Scoring System: Updated Recommendations by the OMERACT MRI in Arthritis Working Group. J. Rheumatol. 2017, 44, 1706–1712. [Google Scholar] [CrossRef]
- Chen, Y.-F.; Xu, S.-Q.; Xu, Y.-C.; Li, W.-J.; Chen, K.-M.; Cai, J.; Li, M. Inflammatory anemia may be an indicator for predicting disease activity and structural damage in Chinese patients with rheumatoid arthritis. Clin. Rheumatol. 2020, 39, 1737–1745. [Google Scholar] [CrossRef]
- Muirden, K.D. Lymph node iron in rheumatoid arthritis. Histology, ultrastructure, and chemical concentration. Ann. Rheum. Dis. 1970, 29, 81–88. [Google Scholar] [CrossRef]
- Ahmadzadeh, N.; Shingu, M.; Nobunaga, M. Iron-binding proteins and free iron in synovial fluids of rheumatoid arthritis patients. Clin. Rheumatol. 1989, 8, 345–351. [Google Scholar] [CrossRef]
- Petzer, V.; Theurl, I.; Weiss, G. Established and Emerging Concepts to Treat Imbalances of Iron Homeostasis in Inflammatory Diseases. Pharmaceuticals 2018, 11, 135. [Google Scholar] [CrossRef]
- Rippey, J.J.; Hill, R.R.; Lurie, A.; Sweet, M.B.; Thonar, E.J.; Handelsman, J.E. Articular cartilage degradation and the pathology of haemophilic arthropathy. S. Afr. Med. J. 1978, 54, 345–351. [Google Scholar]
- Andrews, F.J.; Morris, C.J.; Kondratowicz, G.; Blake, D.R. Effect of iron chelation on inflammatory joint disease. Ann. Rheum. Dis. 1987, 46, 327–333. [Google Scholar] [CrossRef]
- Scholz, G.A.; Xie, S.; Arsiwala, T.; Guggisberg, D.; Vogel, M.; Bachmann, M.; Möller, B. Low Iron Diet Improves Clinical Arthritis in the Mouse Model of Collagen-Induced Arthritis. Cells 2024, 13, 1792. [Google Scholar] [CrossRef]
- Salvadori, U.; Vittadello, F.; Al-Khaffaf, A.; Cappelletto, P.C.; Daves, M.; Raffeiner, B. Intravenous ferric carboxymaltose is effective and safe in patients with inflammatory rheumatic diseases. Blood Transfus. 2019, 18, 176–181. [Google Scholar] [CrossRef]
- Möller, B.; Scherer, A.; Förger, F.; Villiger, P.M.; Finckh, A. Anaemia may add information to standardised disease activity assessment to predict radiographic damage in rheumatoid arthritis: A prospective cohort study. Ann. Rheum. Dis. 2014, 73, 691–696. [Google Scholar] [CrossRef] [PubMed]
- Anderson, L. Cardiovascular T2-star (T2*) magnetic resonance for the early diagnosis of myocardial iron overload. Eur. Heart J. 2001, 22, 2171–2179. [Google Scholar] [CrossRef] [PubMed]
- Calle-Toro, J.S.; Barrera, C.A.; Khrichenko, D.; Otero, H.J.; Serai, S.D. R2 relaxometry based MR imaging for estimation of liver iron content: A comparison between two methods. Abdom. Radiol. 2019, 44, 3058–3068. [Google Scholar] [CrossRef] [PubMed]
- Braner, A. Hämochromatose-assoziierte Arthropathien. Dtsch. Med. Wochenschr. 2018, 143, 1167–1173. [Google Scholar] [CrossRef]
- Eustace, S.; Buff, B.; McCarthy, C.; MacMathuana, P.; Gilligan, P.; Ennis, J.T. Magnetic resonance imaging of hemochromatosis arthropathy. Skelet. Radiol. 1994, 23, 547–549. [Google Scholar] [CrossRef]
- Jäger, H.J.; Mehring, U.-M.; Götz, G.F.; Neise, M.; Erlemann, R.; Kapp, H.J.; Mathias, K.D. Radiological features of the visceral and skeletal involvement of hemochromatosis. Eur. Radiol. 1997, 7, 1199–1206. [Google Scholar] [CrossRef]
- Forslind, K.; Larsson, E.M.; Eberhardt, K.; Johansson, A.; Svensson, B. Magnetic resonance imaging of the knee: A tool for prediction of joint damage in early rheumatoid arthritis? Scand. J. Rheumatol. 2004, 33, 154–161. [Google Scholar] [CrossRef]
- Takase, K.; Ohno, S.; Takeno, M.; Hama, M.; Kirino, Y.; Ihata, A.; Ideguchi, H.; Mochida, Y.; Tateishi, U.; Shizukuishi, K.; et al. Simultaneous evaluation of long-lasting knee synovitis in patients undergoing arthroplasty by power Doppler ultrasonography and contrast-enhanced MRI in comparison with histopathology. Clin. Exp. Rheumatol. 2012, 30, 85–92. [Google Scholar]
- Sidhu, N.; Wouters, F.; Niemantsverdriet, E.; van der Helm-van Mil, A.H.M. MRI-detected synovitis of the small joints predicts rheumatoid arthritis development in large joint undifferentiated inflammatory arthritis. Rheumatology 2022, 61, SI23–SI29. [Google Scholar] [CrossRef]
- Balogh, E.; Paragh, G.; Jeney, V. Influence of Iron on Bone Homeostasis. Pharmaceuticals 2018, 11, 107. [Google Scholar] [CrossRef]
- de Sousa, M.; Dynesius-Trentham, R.; Mota-Garcia, F.; da Silva, M.T.; Trentham, D.E. Activation of rat synovium by iron. Arthritis Rheum. 1988, 31, 653–661. [Google Scholar] [CrossRef]





| n | Value | |
|---|---|---|
| R2*, S−1, mean (S.D.) | 51 | 47.34 (16.83) |
| Synovial volume, mm3, mean (S.D.) | 51 | 2309.45 (1169.05) |
| Mean Joint space width, mm, mean (S.D.) | 51 | 2.64 (1.28) |
| Bone erosion, mm, mean (S.D.) | 51 | 2.95 (1.59) |
| Bone erosion, n (%) | 51 | 100.00% |
| No erosion, scale (%) | 0 | 0 (0.00%) |
| 1–10% of bone eroded, scale (%) | 3 | 1 (5.90%) |
| 11–20% of bone eroded, scale (%) | 9 | 2 (17.60%) |
| 21–30% of bone eroded, scale (%) | 22 | 3 (43.10%) |
| 31–40% of bone eroded, scale (%) | 6 | 4 (11.80%) |
| 41–50% of bone eroded, scale (%) | 4 | 5 (7.80%) |
| 51–60% of bone eroded, scale (%) | 3 | 6 (5.90%) |
| 61–70% of bone eroded, scale (%) | 3 | 7 (5.90%) |
| 71–80% of bone eroded, scale (%) | 1 | 8 (2.00%) |
| 81–100% of bone eroded, scale (%) | 0 | 9–10 (0.00%) |
| Synovitis, n (%) | 51 | 100.00% |
| No synovitis, scale (%) | 0 | 0 (0.00%) |
| 1–33% of synovitis, scale (%) | 5 | 1 (9.80%) |
| 34–66% of synovitis, scale (%) | 31 | 2 (60.80%) |
| 67–100% of synovitis, scale (%) | 15 | 3 (29.40%) |
| Bone marrow edema, n (%) | 41 | 80.40% |
| No BME, scale (%) | 10 | 0 (19.60%) |
| 1–33% of BME, scale (%) | 31 | 1 (60.80%) |
| 34–66% of BME, scale (%) | 9 | 2 (17.60%) |
| 67–100% of BME, scale (%) | 1 | 3 (2.00%) |
| Variables | Univariate Regression | Multivariate Regression | ||
|---|---|---|---|---|
| OR (95% CI) | p-Value | OR (95% CI) | p-Value | |
| Ages (years) | 1.128 (0.129, 9.857) | 0.914 | - | - |
| Female | 0.294 (0.077, 1.126) | 0.074 | - | - |
| BMI (kg/m2) | 0.437 (0.022, 8.687) | 0.587 | - | - |
| Disease duration (years) | 4.760 (0.739, 30.661) | 0.101 | - | - |
| CRP (mg/L) | 10.707 (1.362, 84.170) | 0.024 | 0.405 (0.033, 4.954) | 0.479 |
| ESR (mm/1 h) | 2.529 (0.477, 13.397) | 0.275 | - | - |
| DAS28-ESR | 3.286 (0.336, 32.185) | 0.307 | - | - |
| DAS28-CRP | 3.880 (0.444, 33.927) | 0.220 | - | - |
| HAQ | 19.496 (1.113, 341.625) | 0.042 | 99.713 (0.530, 178.058) | 0.126 |
| R2* (S−1) | 366.560 (21.396, 6279.830) | p < 0.001 | 2358.336 (79.306, 70,130.290) | p < 0.001 |
| Synovial volume (mm3) | 245.904 (13.028, 4641.389) | p < 0.001 | 1536.134 (46.123, 511,161.440) | p < 0.001 |
| Serum iron (μmol/L) | 1.153 (0.114, 11.626) | 0.904 | - | - |
| Serum ferritin (ng/mL) | 16.852 (0.698, 406.747) | 0.082 | - | - |
| Transferrin saturation (%) | 1.890 (0.107, 33.456) | 0.664 | - | - |
| Serum phosphorus (mmol/L) | 1.425 (0.072, 28.018) | 0.816 | - | - |
| Serum calcium (mmol/L) | 88.065 (0.601, 108.296) | 0.115 | - | - |
| 25 hydroxyvitamin D3 (nmol/L) | 1.232 (0.039, 39.196) | 0.906 | - | - |
| RF (IU/mL) | 4.492 (0.777, 25.982) | 0.093 | - | - |
| ACPA (RU/mL) | 0.293 (0.016, 5.435) | 0.410 | - | - |
Disclaimer/Publisher’s Note: The statements, opinions and data contained in all publications are solely those of the individual author(s) and contributor(s) and not of MDPI and/or the editor(s). MDPI and/or the editor(s) disclaim responsibility for any injury to people or property resulting from any ideas, methods, instructions or products referred to in the content. |
© 2026 by the authors. Licensee MDPI, Basel, Switzerland. This article is an open access article distributed under the terms and conditions of the Creative Commons Attribution (CC BY) license.
Share and Cite
Zhong, S.; Lin, C.; Ren, J.; Li, Y.; Dong, B.; Zhu, W.; Jiang, Y.; Liao, Z.; Zhang, Y.; Tu, L.; et al. MRI-Based Synovial Iron Quantification Associates with Bone Erosion in Rheumatoid Arthritis. Biomedicines 2026, 14, 749. https://doi.org/10.3390/biomedicines14040749
Zhong S, Lin C, Ren J, Li Y, Dong B, Zhu W, Jiang Y, Liao Z, Zhang Y, Tu L, et al. MRI-Based Synovial Iron Quantification Associates with Bone Erosion in Rheumatoid Arthritis. Biomedicines. 2026; 14(4):749. https://doi.org/10.3390/biomedicines14040749
Chicago/Turabian StyleZhong, Shuyuan, Churong Lin, Jianhua Ren, Yuhang Li, Bo Dong, Weihang Zhu, Yutong Jiang, Zetao Liao, Yanli Zhang, Liudan Tu, and et al. 2026. "MRI-Based Synovial Iron Quantification Associates with Bone Erosion in Rheumatoid Arthritis" Biomedicines 14, no. 4: 749. https://doi.org/10.3390/biomedicines14040749
APA StyleZhong, S., Lin, C., Ren, J., Li, Y., Dong, B., Zhu, W., Jiang, Y., Liao, Z., Zhang, Y., Tu, L., Zhao, M., Lin, D., Hu, K., Lu, C., Pan, Y., & Liu, Y. (2026). MRI-Based Synovial Iron Quantification Associates with Bone Erosion in Rheumatoid Arthritis. Biomedicines, 14(4), 749. https://doi.org/10.3390/biomedicines14040749

