The Role of Follistatin-like 1 in the Cross-Talk Among Osteoclastogenesis, Bone Marrow Stromal Cell Migration, and Osteoblastogenesis In Vitro
Abstract
1. Introduction
2. Materials and Methods
2.1. Antibodies and Reagents
2.2. Animals and Cell Culture
2.3. Cell Proliferation Assay (MTS)
2.4. Migration Assay
2.5. Tartrate-Resistant Acid Phosphatase (TRAP) Staining
2.6. Pit Assay
2.7. Alkaline Phosphatase (ALP) Staining
2.8. Alizarin Red S (ARS) Staining
2.9. Western Blotting
2.10. qRT-PCR
2.11. Statistical Analysis
3. Results
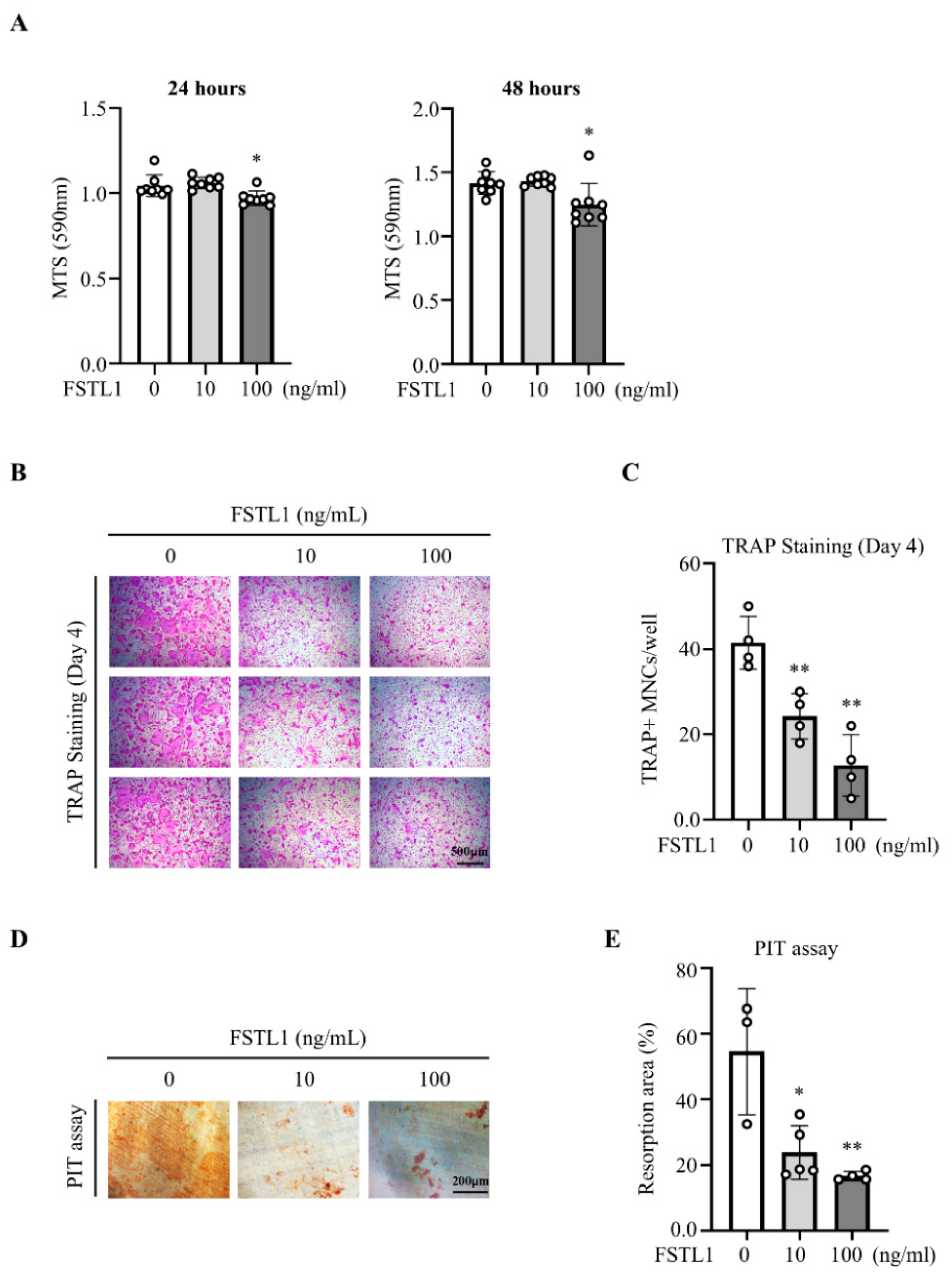
3.1. Effect of FSTL1 on Osteoclastogenesis
3.2. Downregulation of Osteoclastogenic Markers by FSTL1
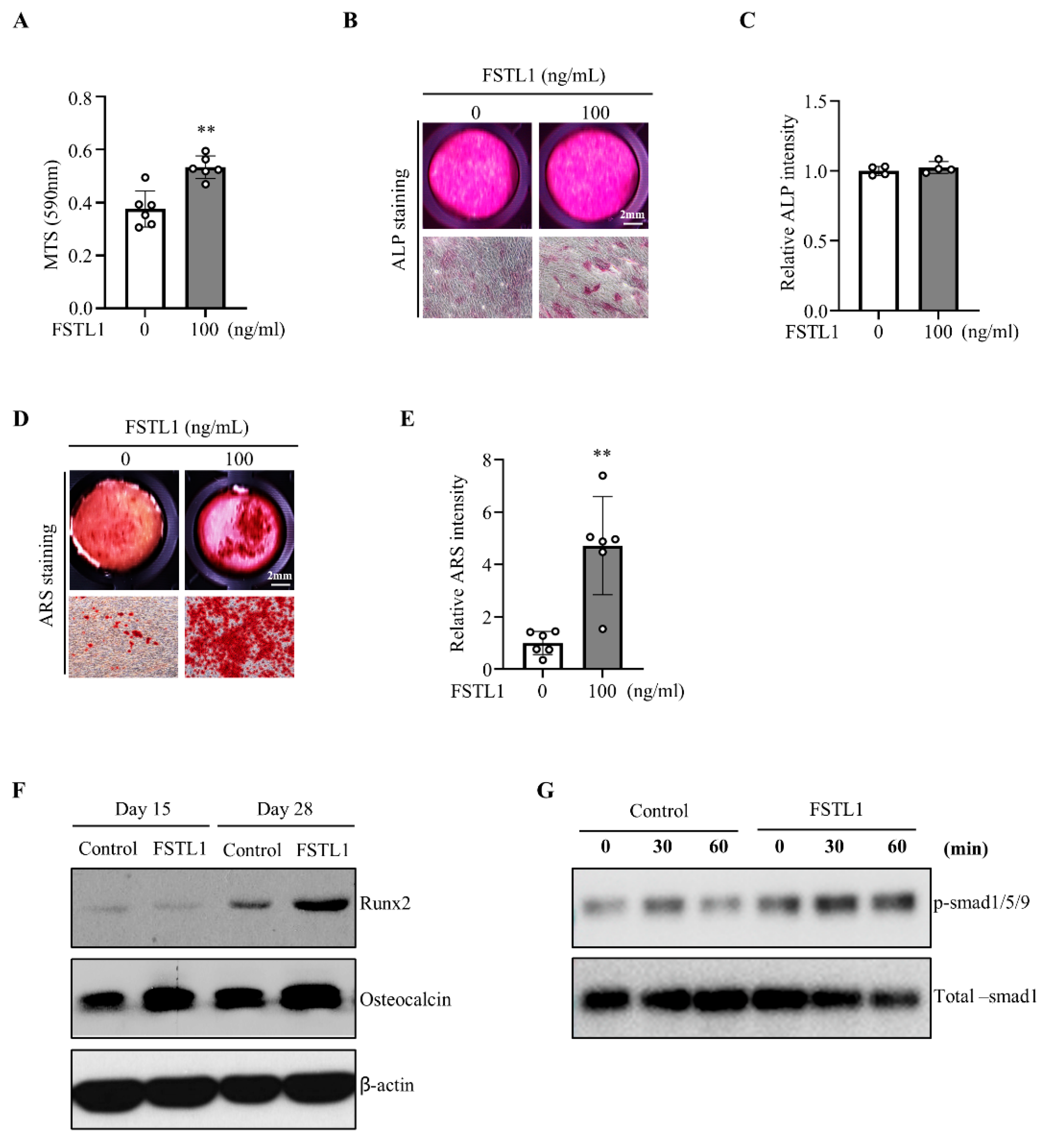
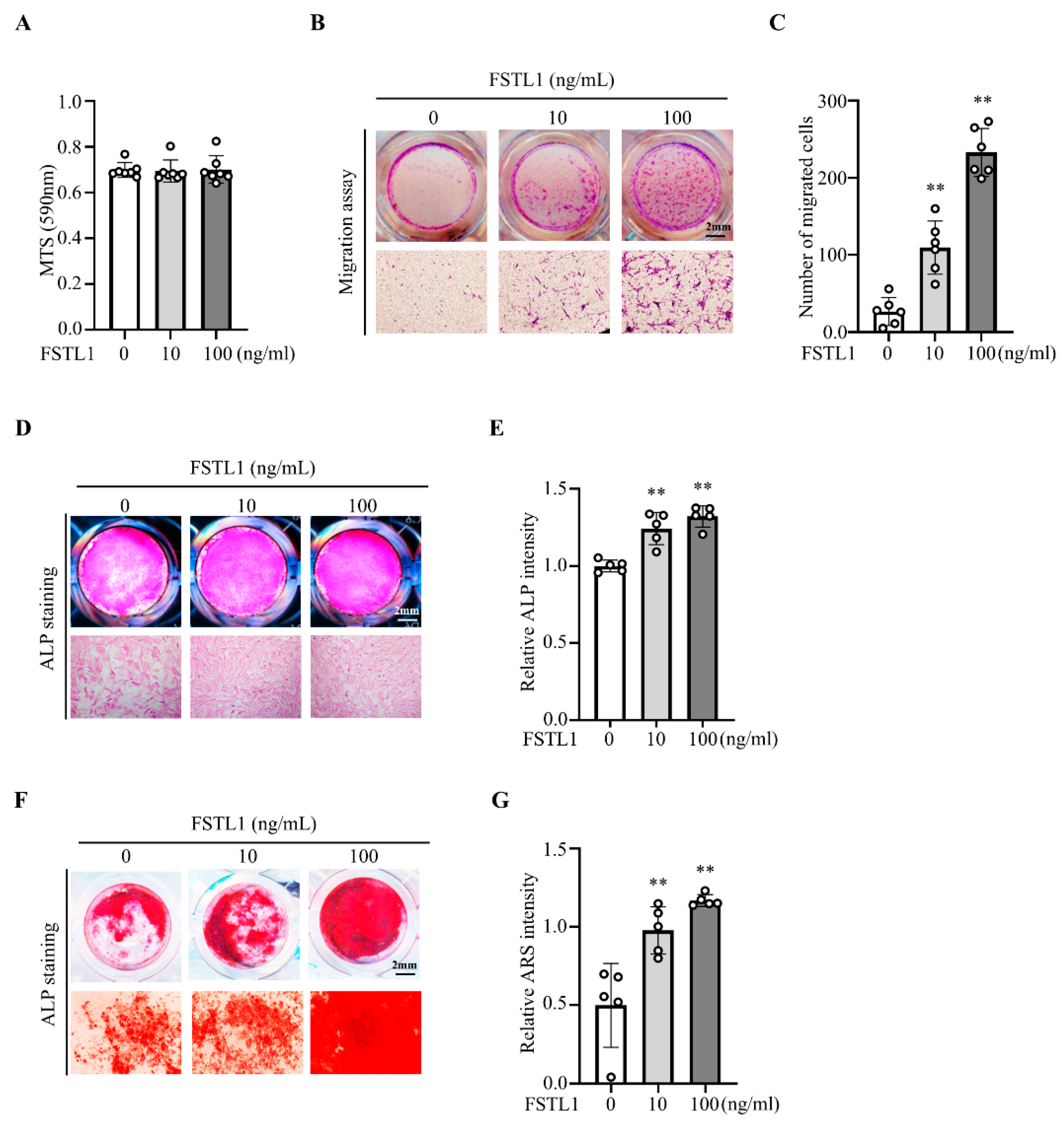
3.3. FSTL1 Stimulated Mesenchymal Cell Chemotaxis and Osteogenic Differentiation
3.4. FSTL1-Induced Osteoblast Mineralization
4. Discussion
5. Conclusions
Author Contributions
Funding
Data Availability Statement
Conflicts of Interest
References
- Sims, N.A.; Martin, T.J. Osteoclasts Provide Coupling Signals to Osteoblast Lineage Cells Through Multiple Mechanisms. Ann. Rev. Physiol. 2020, 82, 507–529. [Google Scholar] [CrossRef]
- Bolamperti, S.; Villa, I.; Rubinacci, A. Bone remodeling: An operational process ensuring survival and bone mechanical competence. Bone Res. 2022, 10, 48. [Google Scholar] [CrossRef] [PubMed]
- Kim, J.M.; Lin, C.; Stavre, Z.; Greenblatt, M.B.; Shim, J.H. Osteoblast-Osteoclast Communication and Bone Homeostasis. Cells 2020, 9, 2073. [Google Scholar] [CrossRef] [PubMed]
- Sims, N.A.; Martin, T.J. Coupling Signals between the Osteoclast and Osteoblast: How are Messages Transmitted between These Temporary Visitors to the Bone Surface? Front. Endocrinol. 2015, 6, 41. [Google Scholar] [CrossRef] [PubMed]
- Compston, J.E.; McClung, M.R.; Leslie, W.D. Osteoporosis. Lancet 2019, 393, 364–376. [Google Scholar] [CrossRef]
- Eastell, R.; O’Neill, T.W.; Hofbauer, L.C.; Langdahl, B.; Reid, I.R.; Gold, D.T.; Cummings, S.R. Postmenopausal osteoporosis. Nat. Rev. Dis. Primers 2016, 2, 16069. [Google Scholar] [CrossRef]
- Kim, B.J.; Koh, J.M. Coupling factors involved in preserving bone balance. Cell. Mol. Life Sci. 2019, 76, 1243–1253. [Google Scholar] [CrossRef]
- Durdan, M.M.; Azaria, R.D.; Weivoda, M.M. Novel insights into the coupling of osteoclasts and resorption to bone formation. Semin. Cell Dev. Biol. 2022, 123, 4–13. [Google Scholar] [CrossRef]
- Sims, N.A. Osteoclast-derived coupling factors: Origins and state-of-play Louis V Avioli lecture, ASBMR 2023. J. Bone Miner. Res. 2024, 39, 1377–1385. [Google Scholar] [CrossRef]
- Tamura, T.; Yoshioka, Y.; Sakamoto, S.; Ichikawa, T.; Ochiya, T. Extracellular vesicles in bone homeostasis: Key roles of physiological and pathological conditions. J. Bone Miner. Metab. 2023, 41, 345–357. [Google Scholar] [CrossRef]
- Sun, W.; Zhao, C.; Li, Y.; Wang, L.; Nie, G.; Peng, J.; Wang, A.; Zhang, P.; Tian, W.; Li, Q.; et al. Osteoclast-derived microRNA-containing exosomes selectively inhibit osteoblast activity. Cell Discov. 2016, 2, 16015. [Google Scholar] [CrossRef]
- Takeshita, S.; Fumoto, T.; Matsuoka, K.; Park, K.A.; Aburatani, H.; Kato, S.; Ito, M.; Ikeda, K. Osteoclast-secreted CTHRC1 in the coupling of bone resorption to formation. J. Clin. Investig. 2013, 123, 3914–3924. [Google Scholar] [CrossRef]
- Quint, P.; Ruan, M.; Pederson, L.; Kassem, M.; Westendorf, J.J.; Khosla, S.; Oursler, M.J. Sphingosine 1-phosphate (S1P) receptors 1 and 2 coordinately induce mesenchymal cell migration through S1P activation of complementary kinase pathways. J. Biol. Chem. 2013, 288, 5398–5406. [Google Scholar] [CrossRef]
- Xie, H.; Cui, Z.; Wang, L.; Xia, Z.; Hu, Y.; Xian, L.; Li, C.; Xie, L.; Crane, J.; Wan, M.; et al. PDGF-BB secreted by preosteoclasts induces angiogenesis during coupling with osteogenesis. Nat. Med. 2014, 20, 1270–1278. [Google Scholar] [CrossRef] [PubMed]
- Huntley, R.; Jensen, E.; Gopalakrishnan, R.; Mansky, K.C. Bone morphogenetic proteins: Their role in regulating osteoclast differentiation. Bone Rep. 2019, 10, 100207. [Google Scholar] [CrossRef] [PubMed]
- Ishii, T.; Ruiz-Torruella, M.; Yamamoto, K.; Yamaguchi, T.; Heidari, A.; Pierrelus, R.; Leon, E.; Shindo, S.; Rawas-Qalaji, M.; Pastore, M.R.; et al. Locally Secreted Semaphorin 4D Is Engaged in Both Pathogenic Bone Resorption and Retarded Bone Regeneration in a Ligature-Induced Mouse Model of Periodontitis. Int. J. Mol. Sci. 2022, 23, 5630. [Google Scholar] [CrossRef] [PubMed]
- Liu, J.; Wang, B.; Chen, H.; Yu, X.; Cao, X.; Zhang, H. Osteoclast-derived exosomes influence osteoblast differentiation in osteoporosis progression via the lncRNA AW011738/ miR-24-2-5p/ TREM1 axis. Biomed. Pharmacother. 2024, 178, 117231. [Google Scholar] [CrossRef]
- Lu, L.; Ma, J.; Liu, Y.; Shao, Y.; Xiong, X.; Duan, W.; Gao, E.; Yang, Q.; Chen, S.; Yang, J.; et al. FSTL1-USP10-Notch1 Signaling Axis Protects Against Cardiac Dysfunction Through Inhibition of Myocardial Fibrosis in Diabetic Mice. Front. Cell Dev. Biol. 2021, 9, 757068. [Google Scholar] [CrossRef]
- Maruyama, S.; Nakamura, K.; Papanicolaou, K.N.; Sano, S.; Shimizu, I.; Asaumi, Y.; van den Hoff, M.J.; Ouchi, N.; Recchia, F.A.; Walsh, K. Follistatin-like 1 promotes cardiac fibroblast activation and protects the heart from rupture. EMBO Mol. Med. 2016, 8, 949–966. [Google Scholar] [CrossRef]
- Chaly, Y.; Hostager, B.; Smith, S.; Hirsch, R. The Follistatin-like Protein 1 Pathway Is Important for Maintaining Healthy Articular Cartilage. ACR Open Rheumatol. 2020, 2, 407–414. [Google Scholar] [CrossRef]
- Kim, H.J.; Kang, W.Y.; Seong, S.J.; Kim, S.Y.; Lim, M.S.; Yoon, Y.R. Follistatin-like 1 promotes osteoclast formation via RANKL-mediated NF-kappaB activation and M-CSF-induced precursor proliferation. Cell. Signal. 2016, 28, 1137–1144. [Google Scholar] [CrossRef] [PubMed]
- Kim, H.J.; Lee, D.K.; Jin, X.; Che, X.; Ryu, S.H.; Choi, J.Y. Phospholipase D2 controls bone homeostasis by modulating M-CSF-dependent osteoclastic cell migration and microtubule stability. Exp Mol Med. 2022, 54, 1146–1155. [Google Scholar] [CrossRef] [PubMed]
- Choi, J.Y.; Lee, B.H.; Song, K.B.; Park, R.W.; Kim, I.S.; Sohn, K.Y.; Jo, J.S.; Ryoo, H.M. Expression patterns of bone-related proteins during osteoblastic differentiation in MC3T3-E1 cells. J. Cell. Biochem. 1996, 15, 609–618. [Google Scholar] [CrossRef]
- Lee, D.K.; Jin, X.; Choi, P.R.; Cui, Y.; Che, X.G.; Lee, S.; Hur, K.; Kim, H.J.; Choi, J.Y. Phospholipase C β4 promotes RANKL-dependent osteoclastogenesis by interacting with MKK3 and p38 MAPK. Exp. Mol. Med. 2025, 57, 323–334. [Google Scholar] [CrossRef]
- Jin, X.; Che, X.G.; Lee, D.K.; Cui, Y.; Choi, P.R.; Kim, H.J.; Lee, J.H.; Kweon, H.; Kim, S.G.; Choi, J.Y. Silk sericin-based functional food for osteoporosis prevention and therapy. J. Funct. Foods 2024, 116, 106148. [Google Scholar] [CrossRef]
- Che, X.; Jin, X.; Park, N.R.; Kim, H.J.; Kyung, H.S.; Kim, H.J.; Lian, J.B.; Stein, J.L.; Stein, G.S.; Choi, J.Y. Cbfbeta Is a Novel Modulator against Osteoarthritis by Maintaining Articular Cartilage Homeostasis through TGF-beta Signaling. Cells 2023, 12, 1064. [Google Scholar] [CrossRef]
- de Brito Monteiro, L.; Davanzo, G.G.; de Aguiar, C.F.; da Silva, F.C.; de Andrade, J.R.; Campos Codo, A.; Silva Pereira, J.A.D.; Freitas, L.P.; Moraes-Vieira, P.M. M-CSF- and L929-derived macrophages present distinct metabolic profiles with similar inflammatory outcomes. Immunobiology 2020, 225, 151935. [Google Scholar] [CrossRef]
- Jin, Q.Y.; Zhu, Q.H.; Deng, W.; Hou, C.X.; Sun, N.N.; Han, W.; Tang, Y.T.; Wang, C.X.; Ye, J.H. Follistatin-like 1 suppresses osteoblast differentiation of bone marrow mesenchymal cells during inflammation. Arch. Oral Biol. 2022, 135, 105345. [Google Scholar] [CrossRef]
- Stein, G.S.; Lian, J.B.; van Wijnen, A.J.; Stein, J.L.; Montecino, M.; Javed, A.; Zaidi, S.K.; Young, D.W.; Choi, J.Y.; Pockwinse, S.M. Runx2 control of organization, assembly and activity of the regulatory machinery for skeletal gene expression. Oncogene 2004, 24, 4315–4329. [Google Scholar] [CrossRef]
- Liu, W.; Toyosawa, S.; Furuichi, T.; Kanatani, N.; Yoshida, C.; Liu, Y.; Himeno, M.; Narai, S.; Yamaguchi, A.; Komori, T. Overexpression of Cbfa1 in osteoblasts inhibits osteoblast maturation and causes osteopenia with multiple fractures. J. Cell. Biol. 2001, 155, 157–166. [Google Scholar] [CrossRef]
- Ren, C.; Xu, Y.; Liu, H.; Wang, Z.; Ma, T.; Li, Z.; Sun, L.; Huang, Q.; Zhang, K.; Zhang, C.; et al. Effects of runt-related transcription factor 2 (RUNX2) on the autophagy of rapamycin-treated osteoblasts. Bioengineered 2022, 13, 5262–5276. [Google Scholar] [CrossRef]





| Target Gene | Forward Sequence (5′–3′) | Reverse Sequence (5′–3′) |
|---|---|---|
| Gapdh | GCA TCT CCC TCA CAA TTT CCA | GTG CAG CGA ACT TTA TTG ATG G |
| c-Fos | AGG CCC AGT GGC TCA GAG A | GCT CCC AGT CTG CTG CAT AGA |
| TRAP | TCC CCA ATG CCC CAT TC | CGG TTC TGG CGA TCT CTT TG |
| NFATc1 | ACC ACC TTT CCG CAA CCA | TTC CGT TTC CCG TTG CA |
| DC-STAMP | CTT CCG TGG GCC AGA AGT T | AGG CCA GTG CTG ACT AGG ATG A |
Disclaimer/Publisher’s Note: The statements, opinions and data contained in all publications are solely those of the individual author(s) and contributor(s) and not of MDPI and/or the editor(s). MDPI and/or the editor(s) disclaim responsibility for any injury to people or property resulting from any ideas, methods, instructions or products referred to in the content. |
© 2026 by the authors. Licensee MDPI, Basel, Switzerland. This article is an open access article distributed under the terms and conditions of the Creative Commons Attribution (CC BY) license.
Share and Cite
Piao, Y.; Che, X.; Jin, X.; Lee, D.-K.; Park, M.; Heo, E.-J.; Oh, J.; Kim, S.-G.; Cho, D.-C.; Kim, H.-J.; et al. The Role of Follistatin-like 1 in the Cross-Talk Among Osteoclastogenesis, Bone Marrow Stromal Cell Migration, and Osteoblastogenesis In Vitro. Biomedicines 2026, 14, 555. https://doi.org/10.3390/biomedicines14030555
Piao Y, Che X, Jin X, Lee D-K, Park M, Heo E-J, Oh J, Kim S-G, Cho D-C, Kim H-J, et al. The Role of Follistatin-like 1 in the Cross-Talk Among Osteoclastogenesis, Bone Marrow Stromal Cell Migration, and Osteoblastogenesis In Vitro. Biomedicines. 2026; 14(3):555. https://doi.org/10.3390/biomedicines14030555
Chicago/Turabian StylePiao, Yongxu, Xiangguo Che, Xian Jin, Dong-Kyo Lee, Min Park, Eun-Jung Heo, Jinyoung Oh, Seong-Gon Kim, Dae-Chul Cho, Hyun-Ju Kim, and et al. 2026. "The Role of Follistatin-like 1 in the Cross-Talk Among Osteoclastogenesis, Bone Marrow Stromal Cell Migration, and Osteoblastogenesis In Vitro" Biomedicines 14, no. 3: 555. https://doi.org/10.3390/biomedicines14030555
APA StylePiao, Y., Che, X., Jin, X., Lee, D.-K., Park, M., Heo, E.-J., Oh, J., Kim, S.-G., Cho, D.-C., Kim, H.-J., & Choi, J.-Y. (2026). The Role of Follistatin-like 1 in the Cross-Talk Among Osteoclastogenesis, Bone Marrow Stromal Cell Migration, and Osteoblastogenesis In Vitro. Biomedicines, 14(3), 555. https://doi.org/10.3390/biomedicines14030555

