Red Nucleus Excitatory Neurons Initiate Directional Motor Movement in Mice
Abstract
1. Introduction
2. Materials and Methods
2.1. Animals
2.2. Brain Preparation and Immunocytochemistry
2.3. Stereotactic Brain Injections
2.4. Fiber Photometry Recording
2.5. Multi-Unit In Vivo Electrophysiological Recordings
2.6. Optogenetic Manipulation
2.7. DeepLabCut-Based Behavioral Analysis
2.8. Electromyography (EMG)
2.9. Anterograde Trans-Synaptic Tracing
2.10. Statistical Analyses
3. Results
3.1. The RN Is More Active During Ipsilateral Turning
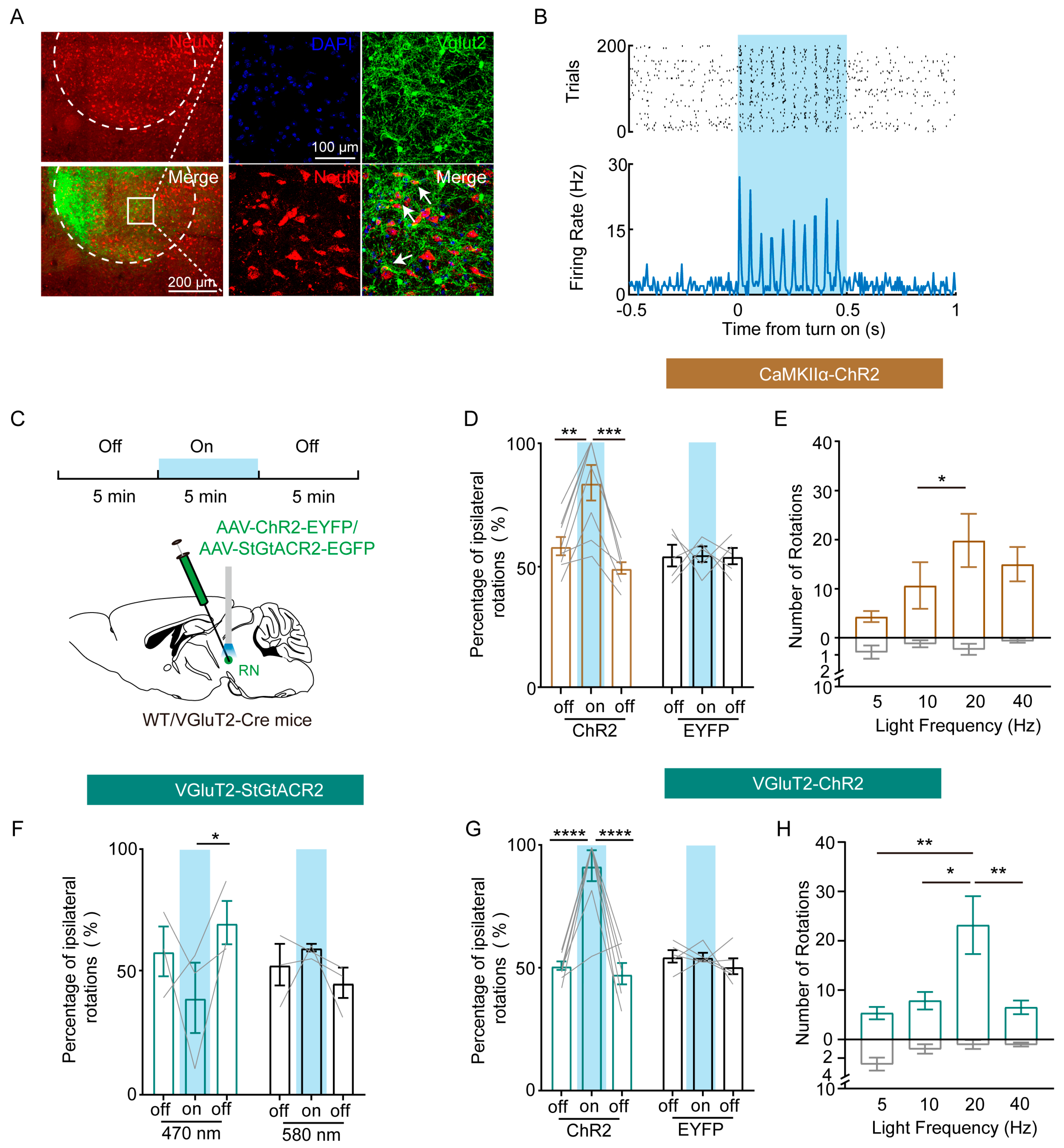
3.2. RN Excitatory Neurons Drive Ipsilateral Locomotion
3.3. Excitatory Neurons in the RN Modulate Lateralized Movement Partly by Activating the Forelimbs
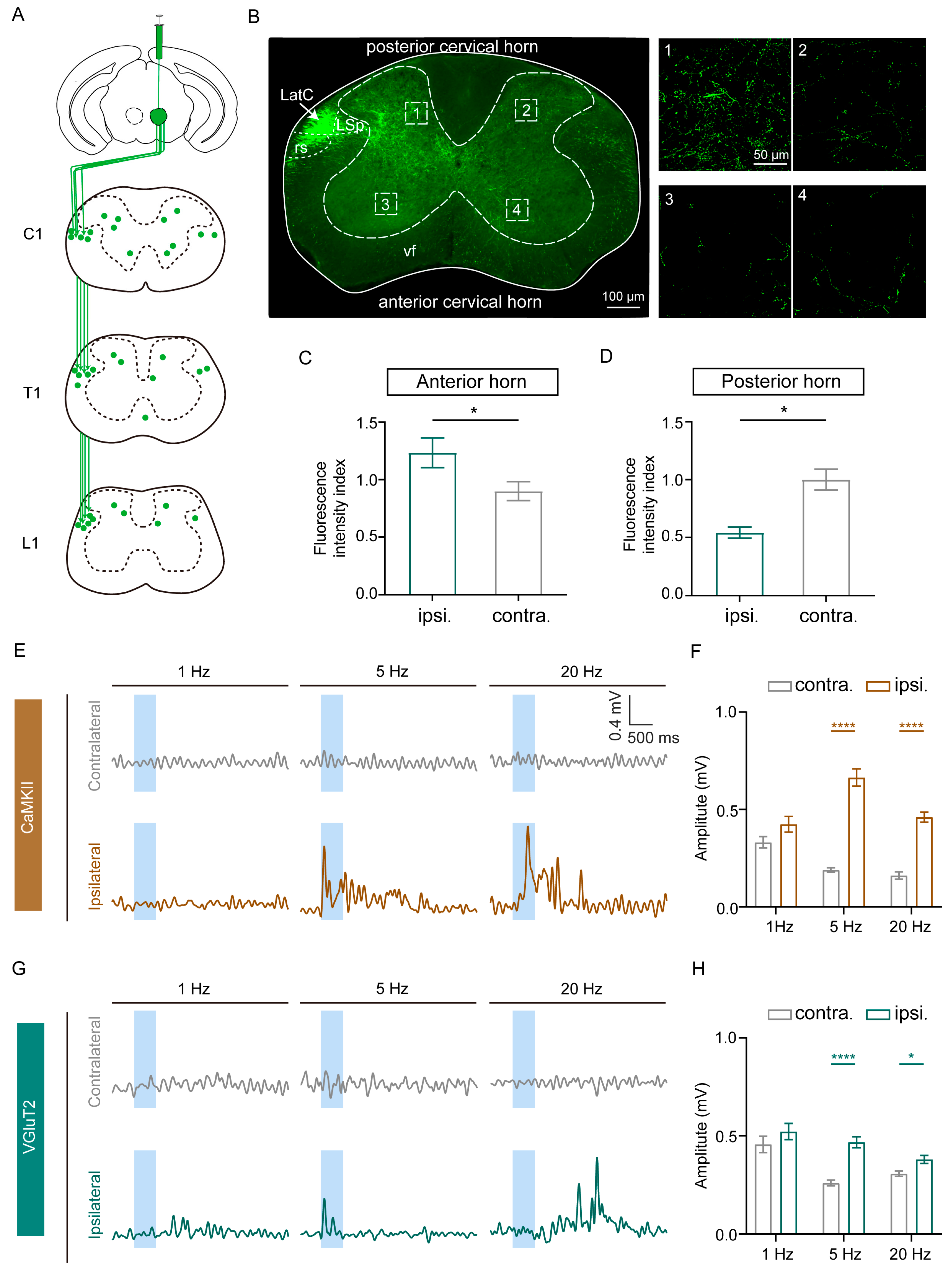
3.4. The RN Primarily Projects to the MVN and ZI
4. Discussion
5. Conclusions
Author Contributions
Funding
Institutional Review Board Statement
Data Availability Statement
Acknowledgments
Conflicts of Interest
Abbreviations
| RN | Red nucleus |
| ET | Essential tremor |
| PD | Parkinson’s disease |
| CaMKIIα | Calcium/calmodulin-dependent protein kinase II alpha |
| VGluT2 | Vesicular glutamate transporter 2 |
| PSTH | Peri-stimulus time histogram |
| AAV | Adeno-associated virus |
| ChR2 | Channelrhodopsin-2 |
| StGtACR2 | Step-function inhibitory anion-conducting channelrhodopsin-2 |
| EYFP | Enhanced yellow fluorescent protein |
| EMG | Electromyography |
| ZID | Zona incerta dorsal part |
| ZIV | Zona incerta ventral part |
| MVeMC | Medial vestibular nucleus magnocellular part |
| MVePC | Medial vestibular nucleus parvicellular part |
| 7N | Facial nucleus (7th cranial nerve nucleus) |
| PnO | Pontine reticular nucleus oral part |
| MVN | Medial vestibular nucleus |
| ZI | Zona incerta |
| Gi | Gigantocellular reticular nucleus |
| PPN | Pedunculopontine nucleus |
| LDTg | Laterodorsal tegmental nucleus |
| SPTg | Subpeduncular tegmental nucleus |
| APTV | Anterior pretectal nucleus, ventral part |
| pCnF | Precuneiform nucleus |
| CnF | Cuneiform nucleus |
| RMC | Rostral magnocellular subregion (of the red nucleus) |
| RPC | Caudal parvicellular subregion (of the red nucleus) |
| PBS | Phosphate-buffered saline |
| PFA | Paraformaldehyde |
| BSA | Bovine serum albumin |
| LFP | Local field potential |
| HSV-1 | Herpes simplex virus type 1 |
References
- Wild, J.M.; Cabot, J.B.; Cohen, D.H.; Karten, H.J. Origin, course and terminations of the rubrospinal tract in the pigeon (Columba livia). J. Comp. Neurol. 1979, 187, 639–654. [Google Scholar] [CrossRef] [PubMed]
- Massion, J. Red nucleus: Past and future. Behav. Brain Res. 1988, 28, 1–8. [Google Scholar] [CrossRef]
- ten Donkelaar, H.J. Evolution of the red nucleus and rubrospinal tract. Behav. Brain Res. 1988, 28, 9–20. [Google Scholar] [CrossRef]
- Swenson, R.S.; Castro, A.J. The afferent connections of the inferior olivary complex in rats. An anterograde study using autoradiographic and axonal degeneration techniques. Neuroscience 1983, 8, 259–275. [Google Scholar] [CrossRef]
- Wills, A.J.; Jenkins, I.H.; Thompson, P.D.; Findley, L.J.; Brooks, D.J. Red nuclear and cerebellar but no olivary activation associated with essential tremor: A positron emission tomographic study. Ann. Neurol. 1994, 36, 636–642. [Google Scholar] [CrossRef]
- Wills, A.J.; Jenkins, I.H.; Thompson, P.D.; Findley, L.J.; Brooks, D.J. A positron emission tomography study of cerebral activation associated with essential and writing tremor. Arch. Neurol. 1995, 52, 299–305. [Google Scholar] [CrossRef]
- Wang, J.Y.; Zhuang, Q.Q.; Zhu, L.B.; Zhu, H.; Li, T.; Li, R.; Chen, S.F.; Huang, C.P.; Zhang, X.; Zhu, J.H. Meta-analysis of brain iron levels of Parkinson’s disease patients determined by postmortem and MRI measurements. Sci. Rep. 2016, 6, 36669. [Google Scholar] [CrossRef]
- Guan, X.; Xuan, M.; Gu, Q.; Huang, P.; Liu, C.; Wang, N.; Xu, X.; Luo, W.; Zhang, M. Regionally progressive accumulation of iron in Parkinson’s disease as measured by quantitative susceptibility mapping. NMR Biomed. 2017, 30, e3489. [Google Scholar] [CrossRef]
- Yeo, S.S.; Jang, S.H. Changes in red nucleus after pyramidal tract injury in patients with cerebral infarct. NeuroRehabilitation 2010, 27, 373–377. [Google Scholar] [CrossRef] [PubMed]
- Rüber, T.; Schlaug, G.; Lindenberg, R. Compensatory role of the cortico-rubro-spinal tract in motor recovery after stroke. Neurology 2012, 79, 515–522. [Google Scholar] [CrossRef] [PubMed]
- Takenobu, Y.; Hayashi, T.; Moriwaki, H.; Nagatsuka, K.; Naritomi, H.; Fukuyama, H. Motor recovery and microstructural change in rubro-spinal tract in subcortical stroke. Neuroimage Clin. 2014, 4, 201–208. [Google Scholar] [CrossRef]
- Jang, S.H.; Kwon, H.G. Change of Neural Connectivity of the Red Nucleus in Patients with Striatocapsular Hemorrhage: A Diffusion Tensor Tractography Study. Neural Plast. 2015, 2015, 679815. [Google Scholar] [CrossRef]
- Kim, H.; Lee, H.; Jung, K.I.; Ohn, S.H.; Yoo, W.K. Changes in Diffusion Metrics of the Red Nucleus in Chronic Stroke Patients with Severe Corticospinal Tract Injury: A Preliminary Study. Ann. Rehabil. Med. 2018, 42, 396–405. [Google Scholar] [CrossRef]
- Ulfig, N.; Chan, W.Y. Differential expression of calcium-binding proteins in the red nucleus of the developing and adult human brain. Anat. Embryol. 2001, 203, 95–108. [Google Scholar] [CrossRef]
- Gibson, A.R.; Houk, J.C.; Kohlerman, N.J. Magnocellular red nucleus activity during different types of limb movement in the macaque monkey. J. Physiol. 1985, 358, 527–549. [Google Scholar] [CrossRef]
- Miller, L.E.; van Kan, P.L.; Sinkjaer, T.; Andersen, T.; Harris, G.D.; Houk, J.C. Correlation of primate red nucleus discharge with muscle activity during free-form arm movements. J. Physiol. 1993, 469, 213–243. [Google Scholar] [CrossRef] [PubMed]
- Sinkjaer, T.; Miller, L.; Andersen, T.; Houk, J.C. Synaptic linkages between red nucleus cells and limb muscles during a multi-joint motor task. Exp. Brain Res. 1995, 102, 546–550. [Google Scholar] [CrossRef] [PubMed]
- Lavoie, S.; Drew, T. Discharge characteristics of neurons in the red nucleus during voluntary gait modifications: A comparison with the motor cortex. J. Neurophysiol. 2002, 88, 1791–1814. [Google Scholar] [CrossRef] [PubMed]
- Basile, G.A.; Quartu, M.; Bertino, S.; Serra, M.P.; Boi, M.; Bramanti, A.; Anastasi, G.P.; Milardi, D.; Cacciola, A. Red nucleus structure and function: From anatomy to clinical neurosciences. Brain Struct. Funct. 2021, 226, 69–91. [Google Scholar] [CrossRef]
- Padel, Y. Magnocellular and parvocellular red nuclei. Anatomico-functional aspects and relations with the cerebellum and other nerve centres. Rev. Neurol. 1993, 149, 703–715. [Google Scholar] [PubMed]
- Padel, Y.; Bourbonnais, D.; Sybirska, E. A new pathway from primary afferents to the red nucleus. Neurosci. Lett. 1986, 64, 75–80. [Google Scholar] [CrossRef]
- Usseglio, G.; Gatier, E.; Heuzé, A.; Hérent, C.; Bouvier, J. Control of Orienting Movements and Locomotion by Projection-Defined Subsets of Brainstem V2a Neurons. Curr. Biol. 2020, 30, 4665–4681.e4666. [Google Scholar] [CrossRef]
- Cregg, J.M.; Sidhu, S.K.; Leiras, R.; Kiehn, O. Basal ganglia-spinal cord pathway that commands locomotor gait asymmetries in mice. Nat. Neurosci. 2024, 27, 716–727. [Google Scholar] [CrossRef]
- Cregg, J.M.; Leiras, R.; Montalant, A.; Wanken, P.; Wickersham, I.R.; Kiehn, O. Brainstem neurons that command mammalian locomotor asymmetries. Nat. Neurosci. 2020, 23, 730–740. [Google Scholar] [CrossRef] [PubMed]
- Juárez Tello, A.; van der Zouwen, C.I.; Dejas, L.; Duque-Yate, J.; Boutin, J.; Medina-Ortiz, K.; Suresh, J.S.; Swiegers, J.; Sarret, P.; Ryczko, D. Dopamine-sensitive neurons in the mesencephalic locomotor region control locomotion initiation, stop, and turns. Cell Rep. 2024, 43, 114187. [Google Scholar] [CrossRef] [PubMed]
- Chen, L.; Wang, X.; Liu, H.; He, C.; Chen, A.P.F.; Chen, L.; Kim, T.A.; Xiong, Q. The zona incerta negatively regulates the red nucleus during movement cued by sound signals. PLoS Biol. 2025, 23, e3003092. [Google Scholar] [CrossRef] [PubMed]
- He, Y.; Madeo, G.; Liang, Y.; Zhang, C.; Hempel, B.; Liu, X.; Mu, L.; Liu, S.; Bi, G.H.; Galaj, E.; et al. A red nucleus-VTA glutamate pathway underlies exercise reward and the therapeutic effect of exercise on cocaine use. Sci. Adv. 2022, 8, eabo1440. [Google Scholar] [CrossRef]
- Yu, J.; Ding, C.P.; Wang, J.; Wang, T.; Zhang, T.; Zeng, X.Y.; Wang, J.Y. Red nucleus glutamate facilitates neuropathic allodynia induced by spared nerve injury through non-NMDA and metabotropic glutamate receptors. J. Neurosci. Res. 2015, 93, 1839–1848. [Google Scholar] [CrossRef]
- Shi, D.D.; Zhang, Y.D.; Zhang, S.; Liao, B.B.; Chu, M.Y.; Su, S.; Zhuo, K.; Hu, H.; Zhang, C.; Wang, Z. Stress-induced red nucleus attenuation induces anxiety-like behavior and lymph node CCL5 secretion. Nat. Commun. 2023, 14, 6923. [Google Scholar] [CrossRef]
- Hu, D.D.; Shi, W.; Jia, X.; Shao, F.M.; Zhang, L. Alpha-2 receptor mediates the endogenous antagonistic regulation of itch and pain via descending noradrenaline pathway from the locus coeruleus. Brain Res. Bull. 2025, 223, 111270. [Google Scholar] [CrossRef]
- Wang, G.H.; Hou, X.Y.; Liu, H.Z.; Zhou, Z.R.; Lv, S.S.; Yi, L.X.; Li, H.; Zhang, Y.Q. Descending projection neurons in the primary sensorimotor cortex regulate neuropathic pain and locomotion in mice. Nat. Commun. 2025, 16, 5918. [Google Scholar] [CrossRef] [PubMed]
- Zeng, W.B.; Jiang, H.F.; Gang, Y.D.; Song, Y.G.; Shen, Z.Z.; Yang, H.; Dong, X.; Tian, Y.L.; Ni, R.J.; Liu, Y.; et al. Anterograde monosynaptic transneuronal tracers derived from herpes simplex virus 1 strain H129. Mol. Neurodegener. 2017, 12, 38. [Google Scholar] [CrossRef]
- Burgin, K.E.; Waxham, M.N.; Rickling, S.; Westgate, S.A.; Mobley, W.C.; Kelly, P.T. In situ hybridization histochemistry of Ca2+/calmodulin-dependent protein kinase in developing rat brain. J. Neurosci. 1990, 10, 1788–1798. [Google Scholar] [CrossRef]
- Fremeau, R.T., Jr.; Troyer, M.D.; Pahner, I.; Nygaard, G.O.; Tran, C.H.; Reimer, R.J.; Bellocchio, E.E.; Fortin, D.; Storm-Mathisen, J.; Edwards, R.H. The expression of vesicular glutamate transporters defines two classes of excitatory synapse. Neuron 2001, 31, 247–260. [Google Scholar] [CrossRef]
- Pompeiano, O.; Brodal, A. Experimental demonstration of a somatotopical origin of rubrospinal fibers in the cat. J. Comp. Neurol. 1957, 108, 225–251. [Google Scholar] [CrossRef]
- Massion, J. The mammalian red nucleus. Physiol. Rev. 1967, 47, 383–436. [Google Scholar] [CrossRef]
- Sherrington, C.S. On the Anatomical Constitution of Nerves of Skeletal Muscles; with Remarks on Recurrent Fibres in the Ventral Spinal Nerve-root. J. Physiol. 1894, 17, 210–258. [Google Scholar] [CrossRef]
- Bączyk, M.; Manuel, M.; Roselli, F.; Zytnicki, D. Diversity of Mammalian Motoneurons and Motor Units. Adv. Neurobiol. 2022, 28, 131–150. [Google Scholar] [CrossRef]
- Xiong, F.; Yang, H.; Song, Y.G.; Qin, H.B.; Zhang, Q.Y.; Huang, X.; Jing, W.; Deng, M.; Liu, Y.; Liu, Z.; et al. An HSV-1-H129 amplicon tracer system for rapid and efficient monosynaptic anterograde neural circuit tracing. Nat. Commun. 2022, 13, 7645. [Google Scholar] [CrossRef] [PubMed]
- Muir, G.D.; Whishaw, I.Q. Red nucleus lesions impair overground locomotion in rats: A kinetic analysis. Eur. J. Neurosci. 2000, 12, 1113–1122. [Google Scholar] [CrossRef] [PubMed]
- Basso, D.M.; Beattie, M.S.; Bresnahan, J.C. Descending systems contributing to locomotor recovery after mild or moderate spinal cord injury in rats: Experimental evidence and a review of literature. Restor. Neurol. Neurosci. 2002, 20, 189–218. [Google Scholar] [CrossRef] [PubMed]
- Satoh, Y.; Ishizuka, K.; Murakami, T. Changes in cortically induced rhythmic jaw movements after lesioning of the red nucleus in rats. Brain Res. 2007, 1165, 60–70. [Google Scholar] [CrossRef]
- Zelenin, P.V.; Beloozerova, I.N.; Sirota, M.G.; Orlovsky, G.N.; Deliagina, T.G. Activity of red nucleus neurons in the cat during postural corrections. J. Neurosci. 2010, 30, 14533–14542. [Google Scholar] [CrossRef]
- Küchler, M.; Fouad, K.; Weinmann, O.; Schwab, M.E.; Raineteau, O. Red nucleus projections to distinct motor neuron pools in the rat spinal cord. J. Comp. Neurol. 2002, 448, 349–359. [Google Scholar] [CrossRef] [PubMed]
- Brockett, A.T.; Hricz, N.W.; Tennyson, S.S.; Bryden, D.W.; Roesch, M.R. Neural Signals in Red Nucleus during Reactive and Proactive Adjustments in Behavior. J. Neurosci. 2020, 40, 4715–4726. [Google Scholar] [CrossRef]
- Arber, S.; Costa, R.M. Networking brainstem and basal ganglia circuits for movement. Nat. Rev. Neurosci. 2022, 23, 342–360. [Google Scholar] [CrossRef]
- Leiras, R.; Cregg, J.M.; Kiehn, O. Brainstem Circuits for Locomotion. Annu. Rev. Neurosci. 2022, 45, 63–85. [Google Scholar] [CrossRef]
- Grillner, S.; El Manira, A. Current Principles of Motor Control, with Special Reference to Vertebrate Locomotion. Physiol. Rev. 2020, 100, 271–320. [Google Scholar] [CrossRef]
- Caggiano, V.; Leiras, R.; Goñi-Erro, H.; Masini, D.; Bellardita, C.; Bouvier, J.; Caldeira, V.; Fisone, G.; Kiehn, O. Midbrain circuits that set locomotor speed and gait selection. Nature 2018, 553, 455–460. [Google Scholar] [CrossRef]
- Dubuc, R.; Cabelguen, J.M.; Ryczko, D. Locomotor pattern generation and descending control: A historical perspective. J. Neurophysiol. 2023, 130, 401–416. [Google Scholar] [CrossRef] [PubMed]
- Ryczko, D. The Mesencephalic Locomotor Region: Multiple Cell Types, Multiple Behavioral Roles, and Multiple Implications for Disease. Neuroscientist 2024, 30, 347–366. [Google Scholar] [CrossRef]
- Xu, L.; Zhu, B.; Zhu, Z.; Tao, X.; Zhang, T.; El Manira, A.; Song, J. Separate brainstem circuits for fast steering and slow exploratory turns. Nat. Commun. 2025, 16, 3207. [Google Scholar] [CrossRef]
- Brandt, T.; Strupp, M.; Dieterich, M. Towards a concept of disorders of “higher vestibular function”. Front. Integr. Neurosci. 2014, 8, 47. [Google Scholar] [CrossRef]
- Angelaki, D.E.; Cullen, K.E. Vestibular system: The many facets of a multimodal sense. Annu. Rev. Neurosci. 2008, 31, 125–150. [Google Scholar] [CrossRef]
- Sajjadi, H.; Paparella, M.M. Meniere’s disease. Lancet 2008, 372, 406–414. [Google Scholar] [CrossRef]
- Brandt, T.; Dieterich, M. The dizzy patient: Don’t forget disorders of the central vestibular system. Nat. Rev. Neurol. 2017, 13, 352–362. [Google Scholar] [CrossRef] [PubMed]
- Uchino, Y.; Kushiro, K. Differences between otolith- and semicircular canal-activated neural circuitry in the vestibular system. Neurosci. Res. 2011, 71, 315–327. [Google Scholar] [CrossRef] [PubMed]
- Dieterich, M.; Brandt, T. The bilateral central vestibular system: Its pathways, functions, and disorders. Ann. N. Y. Acad. Sci. 2015, 1343, 10–26. [Google Scholar] [CrossRef] [PubMed]
- Wu, K.; Siddiqui, A.; Andrews, T.; Holmes, P. Holmes’ tremor from a lesion of the red nucleus in association with cerebral toxoplasmosis. Basal Ganglia 2014, 4, 81–83. [Google Scholar] [CrossRef]
- Kim, M.K.; Cho, B.M.; Park, S.H.; Yoon, D.Y. Holmes’ tremor associated with bilateral hypertrophic olivary degeneration following brain stem hemorrhage: A case report. J. Cerebrovasc. Endovasc. Neurosurg. 2014, 16, 299–302. [Google Scholar] [CrossRef]
- Rieder, C.R.; Rebouças, R.G.; Ferreira, M.P. Holmes tremor in association with bilateral hypertrophic olivary degeneration and palatal tremor: Chronological considerations. Case report. Arq. Neuropsiquiatr. 2003, 61, 473–477. [Google Scholar] [CrossRef] [PubMed]
- Islam, J.; Rahman, M.T.; Ali, M.; Kc, E.; Lee, H.J.; Hyun, S.H.; Park, Y.S. CaMKIIα-NpHR-Mediated Optogenetic Inhibition of DRG Glutamatergic Neurons by Flexible Optic Fiber Alleviates Chronic Neuropathic Pain. Neuromol. Med. 2025, 27, 26. [Google Scholar] [CrossRef]
- Tan, B.; Wu, X.; Ding, Y.; Yuan, C.; Jin, Y.; Xu, C.; Hu, T.; Yu, J.; Du, Y.; Chen, Z. A glutamatergic innervation from medial area of secondary visual cortex to lateral posterior thalamic nucleus facilitates nociceptive and neuropathic pain. Commun. Biol. 2025, 8, 416. [Google Scholar] [CrossRef]
- Yasuda, R.; Hayashi, Y.; Hell, J.W. CaMKII: A central molecular organizer of synaptic plasticity, learning and memory. Nat. Rev. Neurosci. 2022, 23, 666–682. [Google Scholar] [CrossRef] [PubMed]
- Pietrancosta, N.; Djibo, M.; Daumas, S.; El Mestikawy, S.; Erickson, J.D. Molecular, Structural, Functional, and Pharmacological Sites for Vesicular Glutamate Transporter Regulation. Mol. Neurobiol. 2020, 57, 3118–3142. [Google Scholar] [CrossRef] [PubMed]





Disclaimer/Publisher’s Note: The statements, opinions and data contained in all publications are solely those of the individual author(s) and contributor(s) and not of MDPI and/or the editor(s). MDPI and/or the editor(s) disclaim responsibility for any injury to people or property resulting from any ideas, methods, instructions or products referred to in the content. |
© 2025 by the authors. Licensee MDPI, Basel, Switzerland. This article is an open access article distributed under the terms and conditions of the Creative Commons Attribution (CC BY) license (https://creativecommons.org/licenses/by/4.0/).
Share and Cite
He, C.; Qi, G.; He, X.; Shao, W.; Ma, C.; Wang, Z.; Wang, H.; Tan, Y.; Yu, L.; Xie, Y.; et al. Red Nucleus Excitatory Neurons Initiate Directional Motor Movement in Mice. Biomedicines 2025, 13, 1943. https://doi.org/10.3390/biomedicines13081943
He C, Qi G, He X, Shao W, Ma C, Wang Z, Wang H, Tan Y, Yu L, Xie Y, et al. Red Nucleus Excitatory Neurons Initiate Directional Motor Movement in Mice. Biomedicines. 2025; 13(8):1943. https://doi.org/10.3390/biomedicines13081943
Chicago/Turabian StyleHe, Chenzhao, Guibo Qi, Xin He, Wenwei Shao, Chao Ma, Zhangfan Wang, Haochuan Wang, Yuntong Tan, Li Yu, Yongsheng Xie, and et al. 2025. "Red Nucleus Excitatory Neurons Initiate Directional Motor Movement in Mice" Biomedicines 13, no. 8: 1943. https://doi.org/10.3390/biomedicines13081943
APA StyleHe, C., Qi, G., He, X., Shao, W., Ma, C., Wang, Z., Wang, H., Tan, Y., Yu, L., Xie, Y., Qin, S., & Chen, L. (2025). Red Nucleus Excitatory Neurons Initiate Directional Motor Movement in Mice. Biomedicines, 13(8), 1943. https://doi.org/10.3390/biomedicines13081943

