Developing an IPF Prognostic Model and Screening for Key Genes Based on Cold Exposure-Related Genes Using Bioinformatics Approaches
Abstract
1. Background
2. Methods
2.1. Data Source and Processing
2.2. Differential Analysis and Functional Enrichment Analysis
2.3. Weighted Gene Co-Expression Network Analysis (WGCNA)
2.4. Protein–Protein Interaction Network (PPI) Analysis
2.5. IPF-Related Feature Scoring
2.6. Immune Infiltration Analysis
2.7. Consensus Clustering
2.8. Prognostic Model Construction and Survival Risk Analysis
2.9. Statistical Analysis
3. Results
3.1. Identification and Clustering Analysis of Cold Exposure-Related Genes
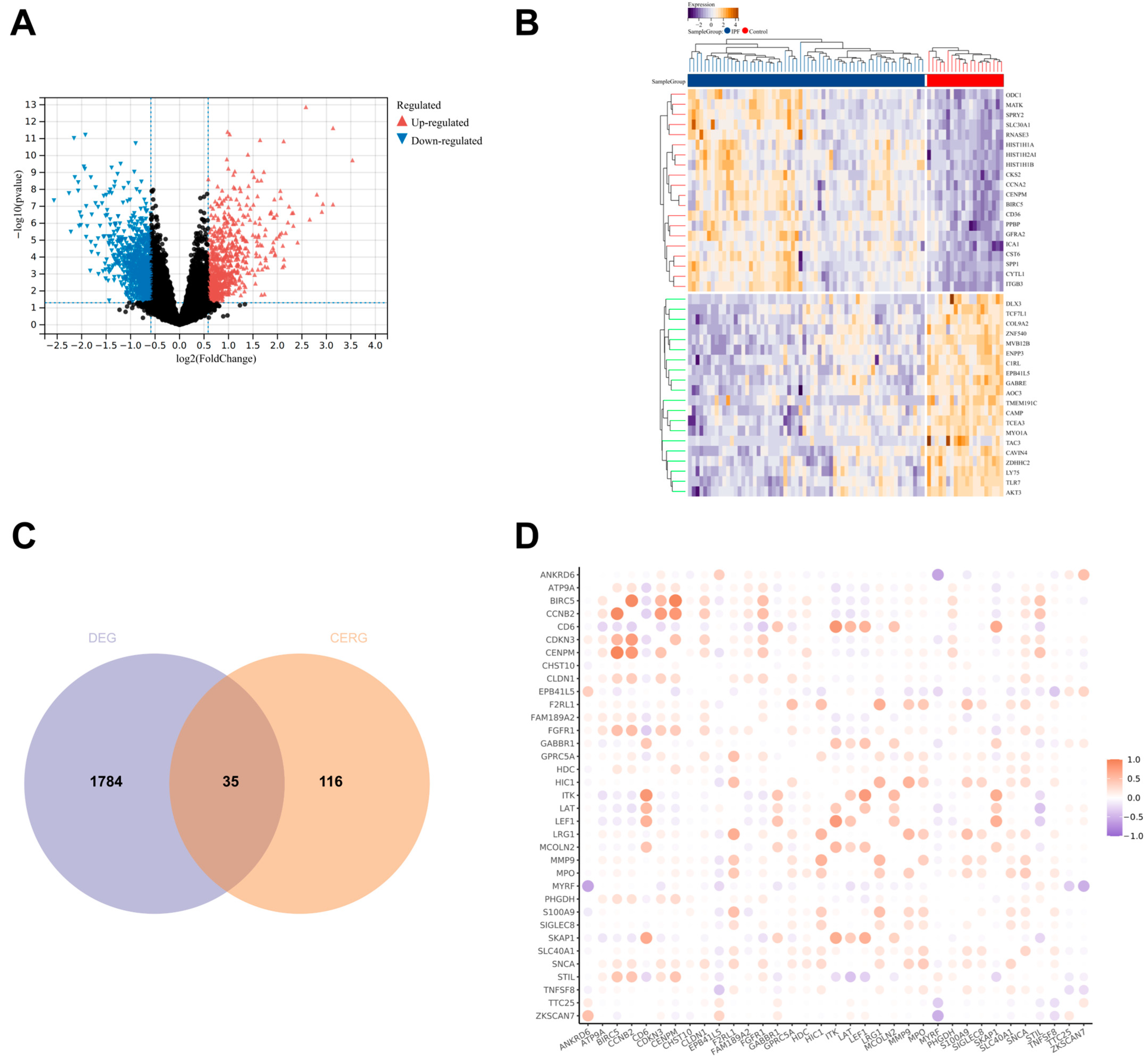
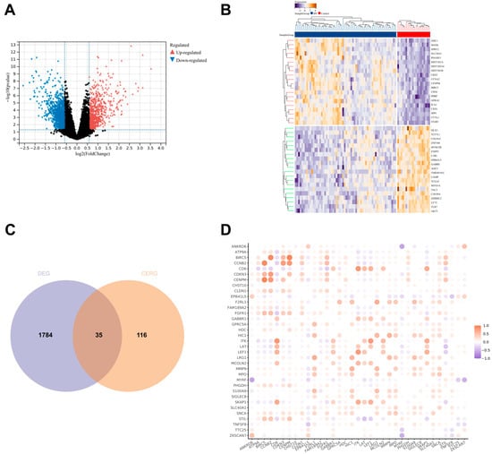
3.2. Identification of Differentially Expressed Cold-Exposure-Related Genes in IPF
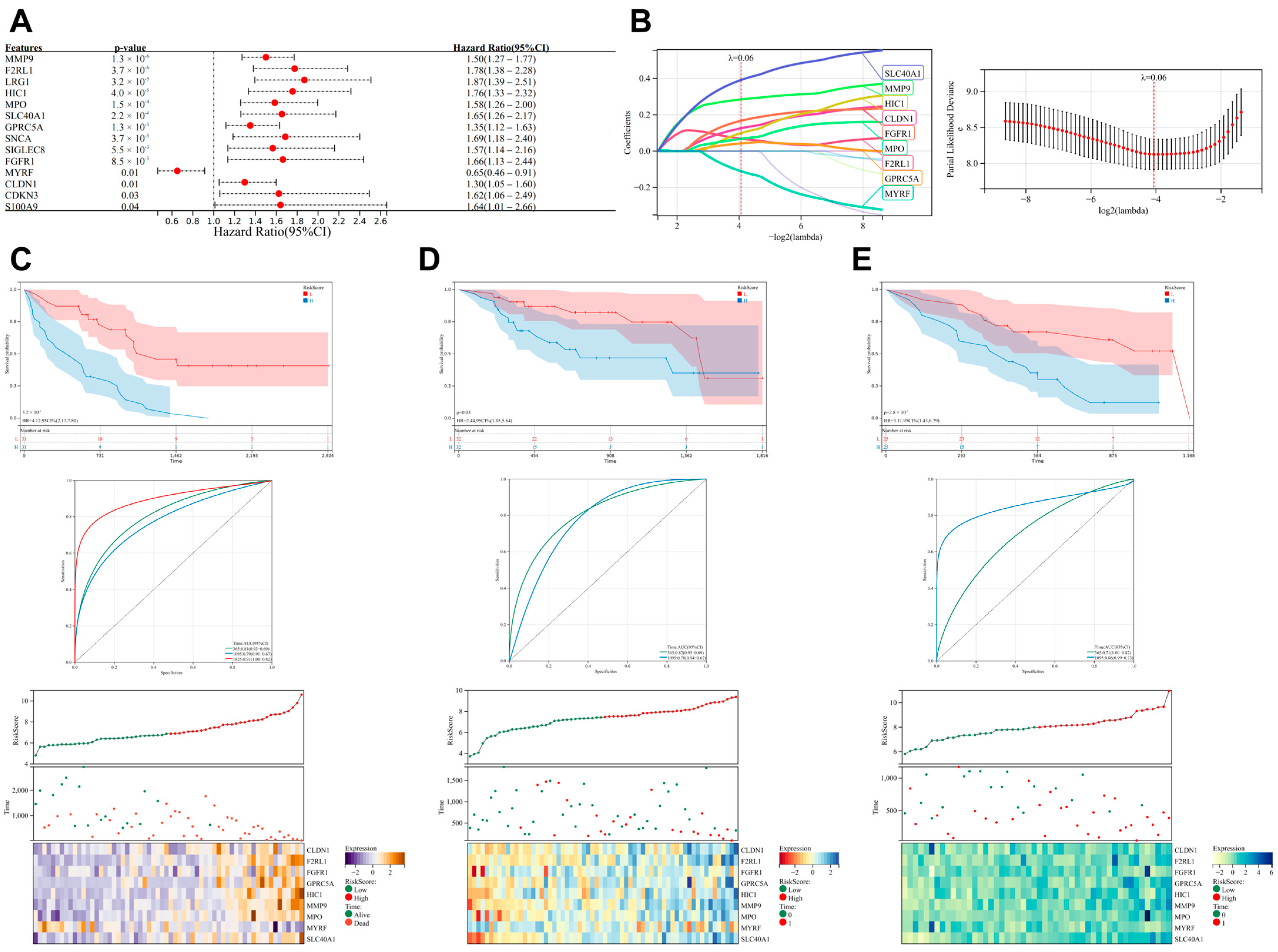
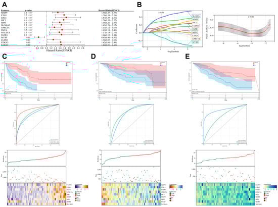
3.3. Construction of a Prognostic Model Based on Differentially Expressed Cold-Exposure-Related Genes
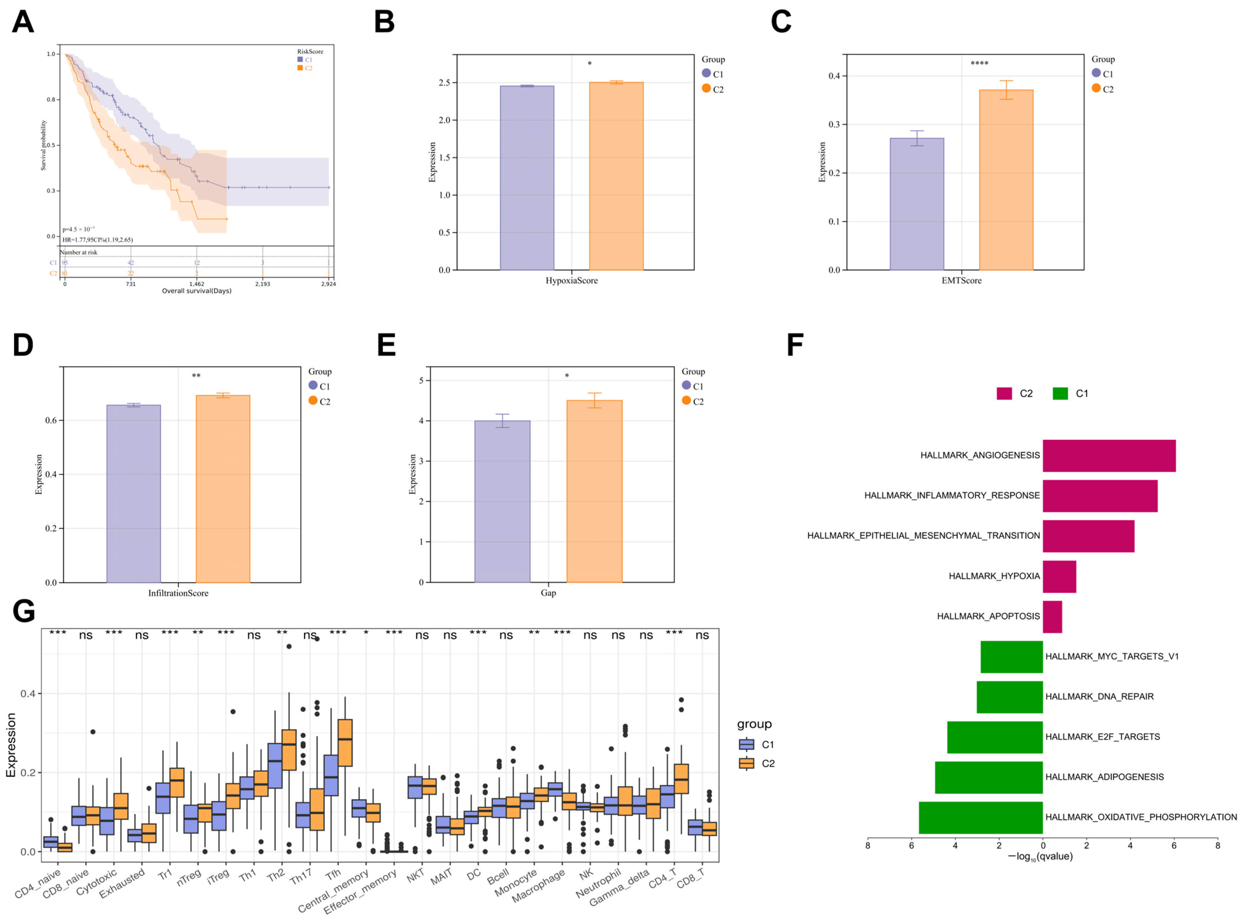
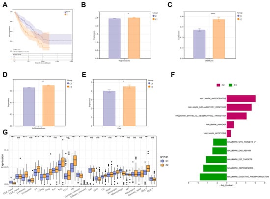
3.4. Grouping Characteristics Based on RiskScore
3.5. Development of a Nomogram Model
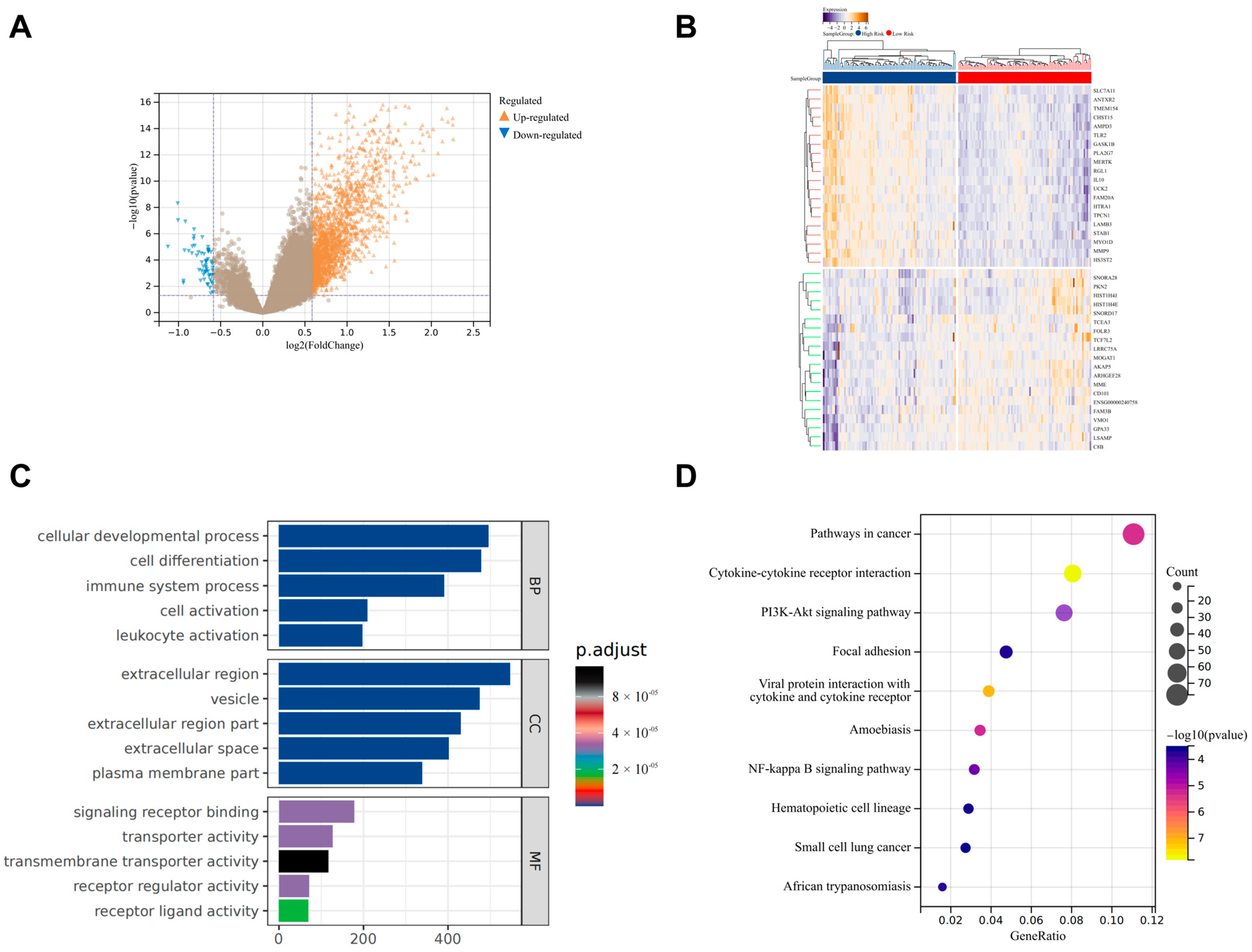
3.6. Identification of Differentially Expressed Genes Between High-Risk and Low-Risk Groups
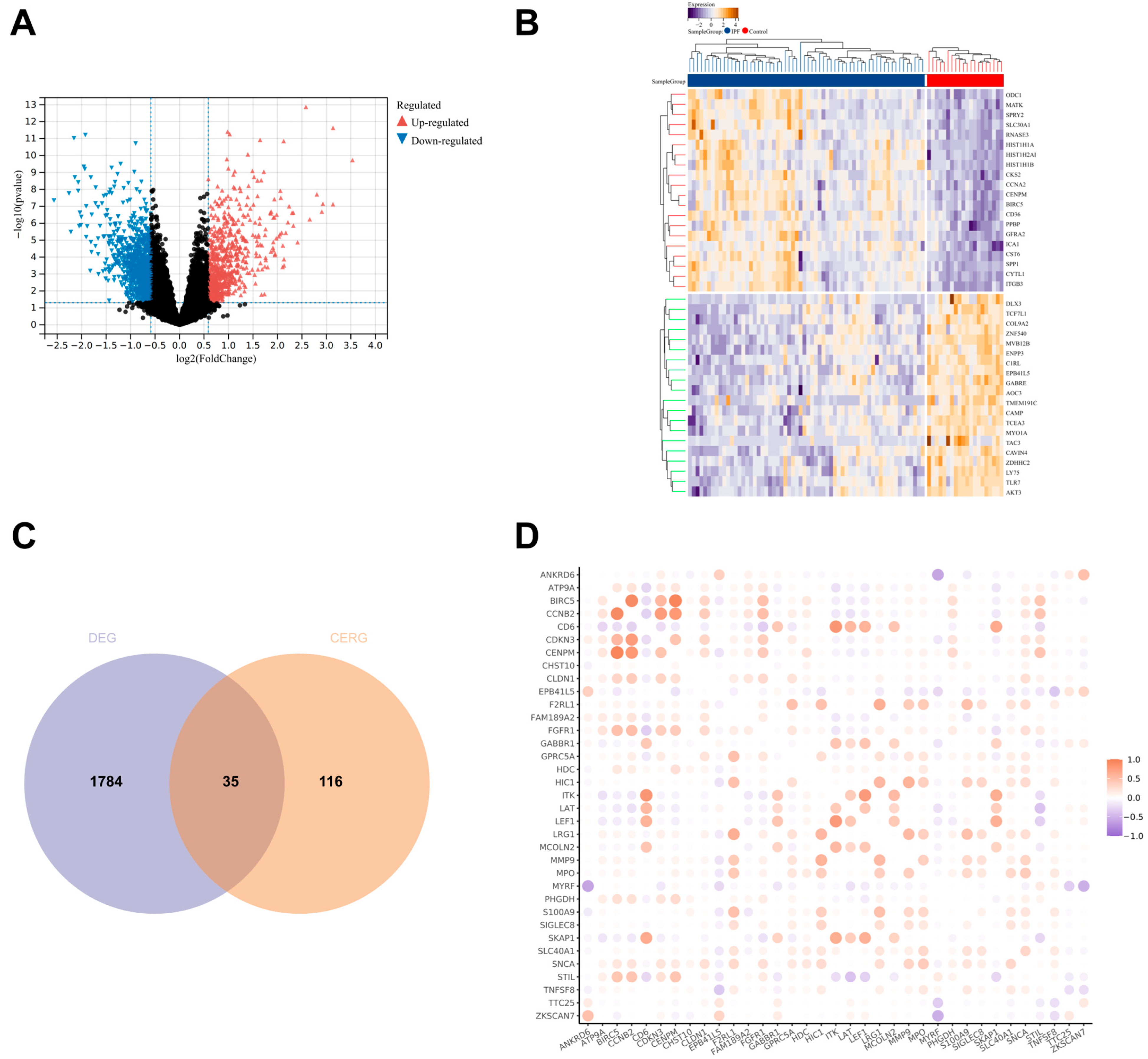
3.7. Identification of Genes Associated with the High-Risk Group Using WGCNA
3.8. Selection of Signature Genes
3.9. Validation and Functional Analysis of Signature Genes
4. Discussion
5. Conclusions
Supplementary Materials
Author Contributions
Funding
Institutional Review Board Statement
Informed Consent Statement
Data Availability Statement
Acknowledgments
Conflicts of Interest
References
- Martinez, F.J.; Collard, H.R.; Pardo, A.; Raghu, G.; Richeldi, L.; Selman, M.; Swigris, J.J.; Taniguchi, H.; Wells, A.U. Idiopathic pulmonary fibrosis. Nat. Rev. Dis. Primers. 2017, 3, 17074. [Google Scholar] [CrossRef] [PubMed]
- Koudstaal, T.; Wijsenbeek, M.S. Idiopathic pulmonary fibrosis. Presse Med. 2023, 52, 104166. [Google Scholar] [CrossRef] [PubMed]
- Mutsaers, S.E.; Miles, T.; Prêle, C.M.; Hoyne, G.F. Emerging role of immune cells as drivers of pulmonary fibrosis. Pharmacol. Ther. 2023, 252, 108562. [Google Scholar] [CrossRef] [PubMed]
- Perrot, C.Y.; Karampitsakos, T.; Herazo-Maya, J.D. Monocytes and macrophages: Emerging mechanisms and novel therapeutic targets in pulmonary fibrosis. Am. J. Physiol. Cell Physiol. 2023, 325, C1046–C1057. [Google Scholar] [CrossRef] [PubMed] [PubMed Central]
- Thiam, F.; Phogat, S.; Abokor, F.A.; Osei, E.T. In vitro co-culture studies and the crucial role of fibroblast-immune cell crosstalk in IPF pathogenesis. Respir. Res. 2023, 24, 298. [Google Scholar] [CrossRef] [PubMed] [PubMed Central]
- Achaiah, A.; Fraser, E.; Saunders, P.; Hoyles, R.K.; Benamore, R.; Ho, L.P. Neutrophil levels correlate with quantitative extent and progression of fibrosis in IPF: Results of a single-centre cohort study. BMJ Open Respir. Res. 2023, 10, e001801. [Google Scholar] [CrossRef] [PubMed] [PubMed Central]
- Cocconcelli, E.; Balestro, E.; Turato, G.; Fiorentù, G.; Bazzan, E.; Biondini, D.; Tinè, M.; Bernardinello, N.; Pezzuto, F.; Baraldo, S.; et al. Tertiary lymphoid structures and B-cell infiltration are IPF features with functional consequences. Front. Immunol. 2024, 15, 1437767. [Google Scholar] [CrossRef] [PubMed] [PubMed Central]
- Chen, R.; Yin, P.; Wang, L.; Liu, C.; Niu, Y.; Wang, W.; Jiang, Y.; Liu, Y.; Liu, J.; Qi, J.; et al. Association between ambient temperature and mortality risk and burden: Time series study in 272 main Chinese cities. BMJ 2018, 363, k4306. [Google Scholar] [CrossRef] [PubMed] [PubMed Central]
- Lee, H.; Yoon, H.Y. Impact of ambient temperature on respiratory disease: A case-crossover study in Seoul. Respir. Res. 2024, 25, 73. [Google Scholar] [CrossRef] [PubMed] [PubMed Central]
- Zhang, Y.; Liu, X.; Kong, D.; Fu, J.; Liu, Y.; Zhao, Y.; Lian, H.; Zhao, X.; Yang, J.; Fan, Z. Effects of Ambient Temperature on Acute Exacerbations of Chronic Obstructive Pulmonary Disease: Results from a Time-Series Analysis of 143318 Hospitalizations. Int. J. Chronic Obstr. Pulm. Dis. 2020, 15, 213–223. [Google Scholar] [CrossRef] [PubMed] [PubMed Central]
- Tseng, C.M.; Chen, Y.T.; Ou, S.M.; Hsiao, Y.H.; Li, S.Y.; Wang, S.J.; Yang, A.C.; Chen, T.J.; Perng, D.W. The effect of cold temperature on increased exacerbation of chronic obstructive pulmonary disease: A nationwide study. PLoS ONE 2013, 8, e57066. [Google Scholar] [CrossRef] [PubMed] [PubMed Central]
- Zhu, Y.; Yang, T.; Huang, S.; Li, H.; Lei, J.; Xue, X.; Gao, Y.; Jiang, Y.; Liu, C.; Kan, H.; et al. Cold temperature and sudden temperature drop as novel risk factors of asthma exacerbation: A longitudinal study in 18 Chinese cities. Sci. Total Environ. 2022, 814, 151959. [Google Scholar] [CrossRef] [PubMed]
- Sohn, S.; Cho, W.; Kim, J.A.; Altaluoni, A.; Hong, K.; Chun, B.C. ‘Pneumonia Weather’: Short-term Effects of Meteorological Factors on Emergency Room Visits Due to Pneumonia in Seoul, Korea. J. Prev. Med. Public Health 2019, 52, 82–91. [Google Scholar] [CrossRef] [PubMed] [PubMed Central]
- Yoneshiro, T.; Wang, Q.; Tajima, K.; Matsushita, M.; Maki, H.; Igarashi, K.; Dai, Z.; White, P.J.; McGarrah, R.W.; Ilkayeva, O.R.; et al. BCAA catabolism in brown fat controls energy homeostasis through SLC25A44. Nature 2019, 572, 614–619. [Google Scholar] [CrossRef] [PubMed] [PubMed Central]
- Sakers, A.; De Siqueira, M.K.; Seale, P.; Villanueva, C.J. Adipose-tissue plasticity in health and disease. Cell 2022, 185, 419–446. [Google Scholar] [CrossRef] [PubMed] [PubMed Central]
- Castellani, J.W.; Brenner, I.K.M.; Rhind, S.G. Cold exposure: Human immune responses and intracellular cytokine expression. Med. Sci. Sports Exerc. 2002, 34, 2013–2020. [Google Scholar] [CrossRef] [PubMed]
- Teng, T.; Yang, H.; Xu, T.; Sun, G.; Song, X.; Bai, G.; Shi, B. Activation of Inflammatory Networks in the Lungs Caused by Chronic Cold Stress Is Moderately Attenuated by Glucose Supplementation. Int. J. Mol. Sci. 2022, 23, 10697. [Google Scholar] [CrossRef] [PubMed] [PubMed Central]
- Joo, S.Y.; Park, M.J.; Kim, K.H.; Choi, H.J.; Chung, T.W.; Kim, Y.J.; Kim, J.H.; Kim, K.J.; Joo, M.; Ha, K.T. Cold stress aggravates inflammatory responses in an LPS-induced mouse model of acute lung injury. Int. J. Biometeorol. 2016, 60, 1217–1225. [Google Scholar] [CrossRef] [PubMed]
- Sue-Chu, M. Winter sports athletes: Long-term effects of cold air exposure. Br. J. Sports Med. 2012, 46, 397–401. [Google Scholar] [CrossRef] [PubMed]
- Zhou, J.; Geng, F.; Xu, J.; Peng, L.; Ye, X.; Yang, D.; Zhao, J.; Sun, Q. PM2.5 exposure and cold stress exacerbates asthma in mice by increasing histone acetylation in IL-4 gene promoter in CD4+ T cells. Toxicol. Lett. 2019, 316, 147–153. [Google Scholar] [CrossRef] [PubMed]
- Taminau, J.; Meganck, S.; Lazar, C.; Steenhoff, D.; Coletta, A.; Molter, C.; Duque, R.; de Schaetzen, V.; Weiss Solís, D.Y.; Bersini, H.; et al. Unlocking the potential of publicly available microarray data using inSilicoDb and inSilicoMerging R/Bioconductor packages. BMC Bioinform. 2012, 13, 335. [Google Scholar] [CrossRef] [PubMed] [PubMed Central]
- Johnson, W.E.; Li, C.; Rabinovic, A. Adjusting batch effects in microarray expression data using empirical Bayes methods. Biostatistics 2007, 8, 118–127. [Google Scholar] [CrossRef] [PubMed]
- Ritchie, M.E.; Phipson, B.; Wu, D.; Hu, Y.; Law, C.W.; Shi, W.; Smyth, G.K. limma powers differential expression analyses for RNA-sequencing and microarray studies. Nucleic Acids Res. 2015, 43, e47. [Google Scholar] [CrossRef] [PubMed] [PubMed Central]
- Love, M.I.; Huber, W.; Anders, S. Moderated estimation of fold change and dispersion for RNA-seq data with DESeq2. Genome Biol. 2014, 15, 550. [Google Scholar] [CrossRef] [PubMed] [PubMed Central]
- Subramanian, A.; Tamayo, P.; Mootha, V.K.; Mukherjee, S.; Ebert, B.L.; Gillette, M.A.; Paulovich, A.; Pomeroy, S.L.; Golub, T.R.; Lander, E.S.; et al. Gene set enrichment analysis: A knowledge-based approach for interpreting genome-wide expression profiles. Proc. Natl. Acad. Sci. USA 2005, 102, 15545–15550. [Google Scholar] [CrossRef] [PubMed] [PubMed Central]
- Liberzon, A.; Subramanian, A.; Pinchback, R.; Thorvaldsdóttir, H.; Tamayo, P.; Mesirov, J.P. Molecular signatures database (MSigDB) 3.0. Bioinformatics 2011, 27, 1739–1740. [Google Scholar] [CrossRef] [PubMed] [PubMed Central]
- Hänzelmann, S.; Castelo, R.; Guinney, J. GSVA: Gene set variation analysis for microarray and RNA-seq data. BMC Bioinform. 2013, 14, 7. [Google Scholar] [CrossRef] [PubMed] [PubMed Central]
- Tang, J.; Kong, D.; Cui, Q.; Wang, K.; Zhang, D.; Gong, Y.; Wu, G. Prognostic Genes of Breast Cancer Identified by Gene Co-expression Network Analysis. Front. Oncol. 2018, 8, 374. [Google Scholar] [CrossRef] [PubMed] [PubMed Central]
- Szklarczyk, D.; Kirsch, R.; Koutrouli, M.; Nastou, K.; Mehryary, F.; Hachilif, R.; Gable, A.L.; Fang, T.; Doncheva, N.T.; Pyysalo, S.; et al. The STRING database in 2023: Protein-protein association networks and functional enrichment analyses for any sequenced genome of interest. Nucleic Acids Res. 2023, 51, D638–D646. [Google Scholar] [CrossRef] [PubMed] [PubMed Central]
- Doncheva, N.T.; Morris, J.H.; Gorodkin, J.; Jensen, L.J. Cytoscape StringApp: Network Analysis and Visualization of Proteomics Data. J. Proteome Res. 2019, 18, 623–632. [Google Scholar] [CrossRef] [PubMed] [PubMed Central]
- Weng, T.; Poth, J.M.; Karmouty-Quintana, H.; Garcia-Morales, L.J.; Melicoff, E.; Luo, F.; Chen, N.Y.; Evans, C.M.; Bunge, R.R.; Bruckner, B.A.; et al. Hypoxia-induced deoxycytidine kinase contributes to epithelial proliferation in pulmonary fibrosis. Am. J. Respir. Crit. Care Med. 2014, 190, 1402–1412. [Google Scholar] [CrossRef] [PubMed] [PubMed Central]
- Yang, L.; Gilbertsen, A.; Xia, H.; Benyumov, A.; Smith, K.; Herrera, J.; Racila, E.; Bitterman, P.B.; Henke, C.A. Hypoxia enhances IPF mesenchymal progenitor cell fibrogenicity via the lactate/GPR81/HIF1α pathway. JCI Insight 2023, 8, e163820. [Google Scholar] [CrossRef] [PubMed] [PubMed Central]
- Peng, L.; Wen, L.; Shi, Q.F.; Gao, F.; Huang, B.; Meng, J.; Hu, C.P.; Wang, C.M. Scutellarin ameliorates pulmonary fibrosis through inhibiting NF-κB/NLRP3-mediated epithelial-mesenchymal transition and inflammation. Cell Death Dis. 2020, 11, 978. [Google Scholar] [CrossRef] [PubMed] [PubMed Central]
- Ley, B.; Ryerson, C.J.; Vittinghoff, E.; Ryu, J.H.; Tomassetti, S.; Lee, J.S.; Poletti, V.; Buccioli, M.; Elicker, B.M.; Jones, K.D.; et al. A multidimensional index and staging system for idiopathic pulmonary fibrosis. Ann. Intern. Med. 2012, 156, 684–691. [Google Scholar] [CrossRef] [PubMed]
- Miao, Y.R.; Zhang, Q.; Lei, Q.; Luo, M.; Xie, G.Y.; Wang, H.; Guo, A.Y. ImmuCellAI: A Unique Method for Comprehensive T-Cell Subsets Abundance Prediction and its Application in Cancer Immunotherapy. Adv. Sci. 2020, 7, 1902880. [Google Scholar] [CrossRef] [PubMed] [PubMed Central]
- Wilkerson, M.D.; Hayes, D.N. ConsensusClusterPlus: A class discovery tool with confidence assessments and item tracking. Bioinformatics 2010, 26, 1572–1573. [Google Scholar] [CrossRef] [PubMed] [PubMed Central]
- Shen, W.; Song, Z.; Zhong, X.; Huang, M.; Shen, D.; Gao, P.; Qian, X.; Wang, M.; He, X.; Wang, T.; et al. Sangerbox: A comprehensive, interaction-friendly clinical bioinformatics analysis platform. Imeta 2022, 1, e36. [Google Scholar] [CrossRef] [PubMed] [PubMed Central]
- Spiljar, M.; Steinbach, K.; Rigo, D.; Suárez-Zamorano, N.; Wagner, I.; Hadadi, N.; Vincenti, I.; Page, N.; Klimek, B.; Rochat, M.A.; et al. Cold exposure protects from neuroinflammation through immunologic reprogramming. Cell Metab. 2021, 33, 2231–2246.e8. [Google Scholar] [CrossRef] [PubMed] [PubMed Central]
- Lim, S.; Honek, J.; Xue, Y.; Seki, T.; Cao, Z.; Andersson, P.; Yang, X.; Hosaka, K.; Cao, Y. Cold-induced activation of brown adipose tissue and adipose angiogenesis in mice. Nat. Protoc. 2012, 7, 606–615. [Google Scholar] [CrossRef] [PubMed]
- Tian, J.; Moon, J.S.; Nga, H.T.; Lee, H.Y.; Nguyen, T.L.; Jang, H.J.; Setoyama, D.; Shong, M.; Lee, J.H.; Yi, H.S. Brown fat-specific mitoribosomal function is crucial for preventing cold exposure-induced bone loss. Cell. Mol. Life Sci. 2024, 81, 314. [Google Scholar] [CrossRef] [PubMed] [PubMed Central]
- Lv, H.; Xia, S.; He, Y.; Qiao, C.; Liu, J.; Guo, J.; Li, S. Effect of chronic cold stress on gut microbial diversity, intestinal inflammation and pyroptosis in mice. J. Physiol. Biochem. 2024, 80, 465–477. [Google Scholar] [CrossRef] [PubMed]
- Vialard, F.; Olivier, M. Thermoneutrality and Immunity: How Does Cold Stress Affect Disease? Front. Immunol. 2020, 11, 588387. [Google Scholar] [CrossRef] [PubMed] [PubMed Central]
- Luo, B.; Shi, H.; Zhang, K.; Wei, Q.; Niu, J.; Wang, J.; Hammond, S.K.; Liu, S. Cold stress provokes lung injury in rats co-exposed to fine particulate matter and lipopolysaccharide. Ecotoxicol. Environ. Saf. 2019, 168, 9–16. [Google Scholar] [CrossRef] [PubMed]
- Liu, J.; Wu, J.; Qiao, C.; He, Y.; Xia, S.; Zheng, Y.; Lv, H. Impact of chronic cold exposure on lung inflammation, pyroptosis and oxidative stress in mice. Int. Immunopharmacol. 2023, 115, 109590. [Google Scholar] [CrossRef] [PubMed]
- Cai, J.; Zhao, C.; Du, Y.; Huang, Y.; Zhao, Q. Amentoflavone ameliorates cold stress-induced inflammation in lung by suppression of C3/BCR/NF-κB pathways. BMC Immunol. 2019, 20, 49. [Google Scholar] [CrossRef] [PubMed] [PubMed Central]
- Sun, W.; Wang, Z.; Cao, J.; Cui, H.; Ma, Z. Cold stress increases reactive oxygen species formation via TRPA1 activation in A549 cells. Cell Stress. Chaperones 2016, 21, 367–372. [Google Scholar] [CrossRef] [PubMed] [PubMed Central]
- Kim, E.S.; Choi, S.M.; Lee, J.; Park, Y.S.; Lee, C.H.; Yim, J.J.; Yoo, C.G.; Kim, Y.W.; Han, S.K.; Lee, S.M. Validation of the GAP score in Korean patients with idiopathic pulmonary fibrosis. Chest 2015, 147, 430–437. [Google Scholar] [CrossRef] [PubMed]
- Lee, S.H.; Kim, S.Y.; Kim, D.S.; Kim, Y.W.; Chung, M.P.; Uh, S.T.; Park, C.S.; Jeong, S.H.; Park, Y.B.; Lee, H.L.; et al. Predicting survival of patients with idiopathic pulmonary fibrosis using GAP score: A nationwide cohort study. Respir. Res. 2016, 17, 131. [Google Scholar] [CrossRef] [PubMed] [PubMed Central]
- Fujii, H.; Hara, Y.; Saigusa, Y.; Tagami, Y.; Murohashi, K.; Nagasawa, R.; Aoki, A.; Izawa, A.; Seki, K.; Watanabe, K.; et al. ILD-GAP Combined with the Charlson Comorbidity Index Score (ILD-GAPC) as a Prognostic Prediction Model in Patients with Interstitial Lung Disease. Can. Respir. J. 2023, 2023, 5088207. [Google Scholar] [CrossRef] [PubMed] [PubMed Central]
- Park, J.; Jung, J.; Yoon, S.H.; Hong, H.; Kim, H.; Kim, H.; Yoon, J.H.; Goo, J.M. CT quantification of the heterogeneity of fibrosis boundaries in idiopathic pulmonary fibrosis. Eur. Radiol. 2021, 31, 5148–5159. [Google Scholar] [CrossRef] [PubMed] [PubMed Central]
- Chandel, A.; King, C.S.; Ignacio, R.V.; Pastre, J.; Shlobin, O.A.; Khangoora, V.; Aryal, S.; Nyquist, A.; Singhal, A.; Flaherty, K.R.; et al. External validation and longitudinal application of the DO-GAP index to individualise survival prediction in idiopathic pulmonary fibrosis. ERJ Open Res. 2023, 9, 00124–02023. [Google Scholar] [CrossRef] [PubMed] [PubMed Central]
- Clynick, B.; Corte, T.J.; Jo, H.E.; Stewart, I.; Glaspole, I.N.; Grainge, C.; Maher, T.M.; Navaratnam, V.; Hubbard, R.; Hopkins, P.M.A.; et al. Biomarker signatures for progressive idiopathic pulmonary fibrosis. Eur. Respir. J. 2022, 59, 2101181. [Google Scholar] [CrossRef] [PubMed]
- Pardo, A.; Gibson, K.; Cisneros, J.; Richards, T.J.; Yang, Y.; Becerril, C.; Yousem, S.; Herrera, I.; Ruiz, V.; Selman, M.; et al. Up-regulation and profibrotic role of osteopontin in human idiopathic pulmonary fibrosis. PLoS Med. 2005, 2, e251. [Google Scholar] [CrossRef] [PubMed] [PubMed Central]
- Morse, C.; Tabib, T.; Sembrat, J.; Buschur, K.L.; Bittar, H.T.; Valenzi, E.; Jiang, Y.; Kass, D.J.; Gibson, K.; Chen, W.; et al. Proliferating SPP1/MERTK-expressing macrophages in idiopathic pulmonary fibrosis. Eur. Respir. J. 2019, 54, 1802441. [Google Scholar] [CrossRef] [PubMed] [PubMed Central]
- Suga, M.; Iyonaga, K.; Okamoto, T.; Gushima, Y.; Miyakawa, H.; Akaike, T.; Ando, M. Characteristic elevation of matrix metalloproteinase activity in idiopathic interstitial pneumonias. Am. J. Respir. Crit. Care Med. 2000, 162, 1949–1956. [Google Scholar] [CrossRef] [PubMed]
- Lemjabbar, H.; Gosset, P.; Lechapt-Zalcman, E.; Franco-Montoya, M.L.; Wallaert, B.; Harf, A.; Lafuma, C. Overexpression of alveolar macrophage gelatinase B (MMP-9) in patients with idiopathic pulmonary fibrosis: Effects of steroid and immunosuppressive treatment. Am. J. Respir. Cell Mol. Biol. 1999, 20, 903–913. [Google Scholar] [CrossRef] [PubMed]
- Roach, K.M.; Wulff, H.; Feghali-Bostwick, C.; Amrani, Y.; Bradding, P. Increased constitutive αSMA and Smad2/3 expression in idiopathic pulmonary fibrosis myofibroblasts is KCa3.1-dependent. Respir. Res. 2014, 15, 155. [Google Scholar] [CrossRef] [PubMed] [PubMed Central]
- Zheng, X.; Chen, J.; Nan, T.; Zheng, L.; Lan, J.; Jin, X.; Cai, Y.; Liu, H.; Chen, W. FAM198B promotes colorectal cancer progression by regulating the polarization of tumor-associated macrophages via the SMAD2 signaling pathway. Bioengineered 2022, 13, 12435–12445. [Google Scholar] [CrossRef] [PubMed] [PubMed Central]
- Rao, L.Z.; Wang, Y.; Zhang, L.; Wu, G.; Zhang, L.; Wang, F.X.; Chen, L.M.; Sun, F.; Jia, S.; Zhang, S.; et al. IL-24 deficiency protects mice against bleomycin-induced pulmonary fibrosis by repressing IL-4-induced M2 program in macrophages. Cell Death Differ. 2021, 28, 1270–1283. [Google Scholar] [CrossRef] [PubMed] [PubMed Central]
- Ge, Z.; Chen, Y.; Ma, L.; Hu, F.; Xie, L. Macrophage polarization and its impact on idiopathic pulmonary fibrosis. Front. Immunol. 2024, 15, 1444964. [Google Scholar] [CrossRef] [PubMed] [PubMed Central]
- Chen, B.; Diallo, M.T.; Ma, Y.; Yu, W.; Yao, Q.; Gao, S.; Yu, Y.; Sun, Q.; Wang, Y.; Ren, J.; et al. Fam198b as a novel biomarker for gastric cancer and a potential therapeutic target to prevent tumor cell proliferation dysregulation. Transl. Oncol. 2024, 39, 101824. [Google Scholar] [CrossRef] [PubMed] [PubMed Central]
- Pappas, C.A.; Ullrich, N.; Sontheimer, H. Reduction of glial proliferation by K+ channel blockers is mediated by changes in pHi. Neuroreport 1994, 6, 193–196. [Google Scholar] [CrossRef] [PubMed]
- Schlichter, L.C.; Sakellaropoulos, G.; Ballyk, B.; Pennefather, P.S.; Phipps, D.J. Properties of K+ and Cl- channels and their involvement in proliferation of rat microglial cells. Glia 1996, 17, 225–236. [Google Scholar] [CrossRef] [PubMed]
- Peña, T.L.; Chen, S.H.; Konieczny, S.F.; Rane, S.G. Ras/MEK/ERK Up-regulation of the fibroblast KCa channel FIK is a common mechanism for basic fibroblast growth factor and transforming growth factor-beta suppression of myogenesis. J. Biol. Chem. 2000, 275, 13677–13682. [Google Scholar] [CrossRef] [PubMed]
- Wu, X.Y.; Yu, X.Y. Overexpression of KCNJ4 correlates with cancer progression and unfavorable prognosis in lung adenocarcinoma. J. Biochem. Mol. Toxicol. 2019, 33, e22270. [Google Scholar] [CrossRef] [PubMed]
- Lee, J.U.; Chang, H.S.; Jung, C.A.; Kim, R.H.; Park, C.S.; Park, J.S. Upregulation of Potassium Voltage-Gated Channel Subfamily J Member 2 Levels in the Lungs of Patients with Idiopathic Pulmonary Fibrosis. Can. Respir. J. 2020, 2020, 3406530. [Google Scholar] [CrossRef] [PubMed] [PubMed Central]
- Shi, H.; Yuan, M.; Cai, J.; Lan, L.; Wang, Y.; Wang, W.; Zhou, J.; Wang, B.; Yu, W.; Dong, Z.; et al. HTRA1-driven detachment of type I collagen from endoplasmic reticulum contributes to myocardial fibrosis in dilated cardiomyopathy. J. Transl. Med. 2024, 22, 297. [Google Scholar] [CrossRef] [PubMed] [PubMed Central]
- Quinn, C.; Rico, M.C.; Merali, C.; Barrero, C.A.; Perez-Leal, O.; Mischley, V.; Karanicolas, J.; Friedman, S.L.; Merali, S. Secreted folate receptor γ drives fibrogenesis in metabolic dysfunction-associated steatohepatitis by amplifying TGFβ signaling in hepatic stellate cells. Sci. Transl. Med. 2023, 15, eade2966. [Google Scholar] [CrossRef] [PubMed] [PubMed Central]










| Data | Species | GPL | Data Type | Information |
|---|---|---|---|---|
| GSE183321 | Mus musculus | - | RNA-Seq | Four cold-exposure and five control group samples |
| GSE70866 | Homo sapiens | GPL14550 GPL17077 | Array | Freiburg queue: 62 IPF and 20 control samples SIENA queue: 50 IPF samples LEUVEN queue: 64 IPF samples |
| GSE150910 | Homo sapiens | - | RNA-Seq | 103 IPF and 103 Control samples |
| GSE213001 | Homo sapiens | - | RNA-Seq | 62 IPF and 41 Control samples |
Disclaimer/Publisher’s Note: The statements, opinions and data contained in all publications are solely those of the individual author(s) and contributor(s) and not of MDPI and/or the editor(s). MDPI and/or the editor(s) disclaim responsibility for any injury to people or property resulting from any ideas, methods, instructions or products referred to in the content. |
© 2025 by the authors. Licensee MDPI, Basel, Switzerland. This article is an open access article distributed under the terms and conditions of the Creative Commons Attribution (CC BY) license (https://creativecommons.org/licenses/by/4.0/).
Share and Cite
Luo, P.; Gu, Q.; Wang, J.; Meng, X.; Zhao, M. Developing an IPF Prognostic Model and Screening for Key Genes Based on Cold Exposure-Related Genes Using Bioinformatics Approaches. Biomedicines 2025, 13, 690. https://doi.org/10.3390/biomedicines13030690
Luo P, Gu Q, Wang J, Meng X, Zhao M. Developing an IPF Prognostic Model and Screening for Key Genes Based on Cold Exposure-Related Genes Using Bioinformatics Approaches. Biomedicines. 2025; 13(3):690. https://doi.org/10.3390/biomedicines13030690
Chicago/Turabian StyleLuo, Peiyao, Quankuan Gu, Jianpeng Wang, Xianglin Meng, and Mingyan Zhao. 2025. "Developing an IPF Prognostic Model and Screening for Key Genes Based on Cold Exposure-Related Genes Using Bioinformatics Approaches" Biomedicines 13, no. 3: 690. https://doi.org/10.3390/biomedicines13030690
APA StyleLuo, P., Gu, Q., Wang, J., Meng, X., & Zhao, M. (2025). Developing an IPF Prognostic Model and Screening for Key Genes Based on Cold Exposure-Related Genes Using Bioinformatics Approaches. Biomedicines, 13(3), 690. https://doi.org/10.3390/biomedicines13030690

