Crumbling Pathogenesis and Biomarkers for Diabetic Peripheral Neuropathy
Abstract
1. Introduction
1.1. The Critical Early Diagnosis for Diabetic Neuropathy
1.2. Identifying Critical Risk Factors
1.3. Beneficial Promise of Biomarkers for DSP
2. Oxidative Stress Associated Pathogenesis and Biomarkers
2.1. Oxidative Stress
2.2. Induction of Oxidative Stress Under Hyperglycemia
2.3. Oxidative Stress Biomarkers
2.3.1. Thiol-Disulfide Balance
2.3.2. Malondialdehyde
2.3.3. Poly (ADP-ribose) Polymerase (PARP)
3. Inflammation Associated Pathogenesis and Biomarkers
3.1. The Induction of Inflammation
3.2. Inflammatory Biomarkers
3.2.1. Macrophages
3.2.2. Neutrophil-to-Lymphocyte Ratio
3.2.3. NF-κB
3.2.4. Toll-like Receptors
3.2.5. Cytokines
TNF-α
IL-1
IL-6
Chemokines
Interferon (IFN)-γ
C-Reactive Protein (CRP)
Adhesion Molecules
3.2.6. Secretary Phospholipase A2 (sPLA2)
3.2.7. Adiponectin
3.2.8. Caveolin 1
4. Neurological Biomarkers
4.1. Neurofilament Light Chains
4.2. Meteorin-like
4.3. Neuron Associated Proteins
4.4. Myelin Proteins
5. Microvascular Biomarkers
5.1. Fibrinogen
5.2. C-Peptide
5.3. VEGF
5.4. NO
6. MicroRNAs (miRNAs)
7. Genetic Variants and DSP
7.1. Keep1 Variants
7.2. TLR4 Polymorphism
7.3. IL-1β Variants
7.4. NAD+ Metabolism-Related Genes
7.5. Others
8. Conclusions and Prospectives
Funding
Data Availability Statement
Conflicts of Interest
References
- Canavan, R.J.; Unwin, N.C.; Kelly, W.F.; Connolly, V.M. Diabetes—and nondiabetes-related lower extremity amputation incidence before and after the introduction of better organized diabetes foot care: Continuous longitudinal monitoring using a standard method. Diabetes Care 2008, 31, 459–463. [Google Scholar] [CrossRef] [PubMed]
- Bondar, A.; Popa, A.R.; Papanas, N.; Popoviciu, M.; Vesa, C.M.; Sabau, M.; Daina, C.; Stoica, R.A.; Katsiki, N.; Stoian, A.P. Diabetic neuropathy: A narrative review of risk factors, classification, screening and current pathogenic treatment options (Review). Exp. Ther. Med. 2021, 22, 690. [Google Scholar] [CrossRef]
- Herrmann, D.N.; Ferguson, M.L.; Logigian, E.L. Conduction slowing in diabetic distal polyneuropathy. Muscle Nerve 2002, 26, 232–237. [Google Scholar] [CrossRef] [PubMed]
- Ohnishi, A.; Harada, M.; Tateishi, J.; Ogata, J.; Kawanami, S. Segmental demyelination and remyelination in lumbar spinal roots of patients dying with diabetes mellitus. Ann. Neurol. 1983, 13, 541–548. [Google Scholar] [CrossRef] [PubMed]
- Souayah, N.; Pahwa, A.; Jaffry, M.; Patel, T.; Nasar, A.; Chong, Z.Z.; Sander, H.W. Electrodiagnostic profile of conduction slowing in amyotrophic lateral sclerosis. Heliyon 2023, 9, e18400. [Google Scholar] [CrossRef] [PubMed]
- Souayah, N.; Chong, Z.Z.; Patel, T.; Nasar, A.; Pahwa, A.; Sander, H.W. Regression equation analysis enhances detection of conduction slowing beyond axonal loss in diabetic neuropathy. Heiliyon 2024, 10, e39712. [Google Scholar] [CrossRef]
- Pereira, R.I.; Snell-Bergeon, J.K.; Erickson, C.; Schauer, I.E.; Bergman, B.C.; Rewers, M.; Maahs, D.M. Adiponectin dysregulation and insulin resistance in type 1 diabetes. J. Clin. Endocrinol. Metab. 2012, 97, E642–E647. [Google Scholar] [CrossRef]
- Ang, L.; Jaiswal, M.; Martin, C.; Pop-Busui, R. Glucose control and diabetic neuropathy: Lessons from recent large clinical trials. Curr. Diab Rep. 2014, 14, 528. [Google Scholar] [CrossRef] [PubMed]
- Ohkubo, Y.; Kishikawa, H.; Araki, E.; Miyata, T.; Isami, S.; Motoyoshi, S.; Kojima, Y.; Furuyoshi, N.; Shichiri, M. Intensive insulin therapy prevents the progression of diabetic microvascular complications in Japanese patients with non-insulin-dependent diabetes mellitus: A randomized prospective 6-year study. Diabetes Res. Clin. Pract. 1995, 28, 103–117. [Google Scholar] [CrossRef]
- Wake, N.; Hisashige, A.; Katayama, T.; Kishikawa, H.; Ohkubo, Y.; Sakai, M.; Araki, E.; Shichiri, M. Cost-effectiveness of intensive insulin therapy for type 2 diabetes: A 10-year follow-up of the Kumamoto study. Diabetes Res. Clin. Pract. 2000, 48, 201–210. [Google Scholar] [CrossRef]
- Morita, M.; Sada, K.; Hidaka, S.; Ogawa, M.; Shibata, H. Glycemic variability is associated with sural nerve conduction velocity in outpatients with type 2 diabetes: Usefulness of a new point-of-care device for nerve conduction studies. J. Diabetes Investig. 2024, 15, 1075–1083. [Google Scholar] [CrossRef]
- Callaghan, B.C.; Little, A.A.; Feldman, E.L.; Hughes, R.A. Enhanced glucose control for preventing and treating diabetic neuropathy. Cochrane Database Syst. Rev. 2012, 6, CD007543. [Google Scholar] [CrossRef]
- Charles, M.; Fleischer, J.; Witte, D.R.; Ejskjaer, N.; Borch-Johnsen, K.; Lauritzen, T.; Sandbaek, A. Impact of early detection and treatment of diabetes on the 6-year prevalence of cardiac autonomic neuropathy in people with screen-detected diabetes: ADDITION-Denmark, a cluster-randomised study. Diabetologia 2013, 56, 101–108. [Google Scholar] [CrossRef] [PubMed]
- Charles, M.; Ejskjaer, N.; Witte, D.R.; Borch-Johnsen, K.; Lauritzen, T.; Sandbaek, A. Prevalence of neuropathy and peripheral arterial disease and the impact of treatment in people with screen-detected type 2 diabetes: The ADDITION-Denmark study. Diabetes Care 2011, 34, 2244–2249. [Google Scholar] [CrossRef] [PubMed]
- Su, J.B.; Zhao, L.H.; Zhang, X.L.; Cai, H.L.; Huang, H.Y.; Xu, F.; Chen, T.; Wang, X.Q. HbA1c variability and diabetic peripheral neuropathy in type 2 diabetic patients. Cardiovasc. Diabetol. 2018, 17, 47. [Google Scholar] [CrossRef] [PubMed]
- Hu, Y.M.; Zhao, L.H.; Zhang, X.L.; Cai, H.L.; Huang, H.Y.; Xu, F.; Chen, T.; Wang, X.Q.; Guo, A.S.; Li, J.A.; et al. Association of glycaemic variability evaluated by continuous glucose monitoring with diabetic peripheral neuropathy in type 2 diabetic patients. Endocrine 2018, 60, 292–300. [Google Scholar] [CrossRef] [PubMed]
- Kohnert, K.D.; Augstein, P.; Heinke, P.; Zander, E.; Peterson, K.; Freyse, E.J.; Salzsieder, E. Chronic hyperglycemia but not glucose variability determines HbA1c levels in well-controlled patients with type 2 diabetes. Diabetes Res. Clin. Pract. 2007, 77, 420–426. [Google Scholar] [CrossRef]
- Xu, F.; Zhao, L.H.; Su, J.B.; Chen, T.; Wang, X.Q.; Chen, J.F.; Wu, G.; Jin, Y.; Wang, X.H. The relationship between glycemic variability and diabetic peripheral neuropathy in type 2 diabetes with well-controlled HbA1c. Diabetol. Metab. Syndr. 2014, 6, 139. [Google Scholar] [CrossRef]
- Jia, Y.; Long, D.; Yang, Y.; Wang, Q.; Wu, Q.; Zhang, Q. Diabetic peripheral neuropathy and glycemic variability assessed by continuous glucose monitoring: A systematic review and meta-analysis. Diabetes Res. Clin. Pract. 2024, 213, 111757. [Google Scholar] [CrossRef] [PubMed]
- Song, Y.; Zhang, H.; Sun, J.; Long, Y.; Zhang, K.; Yin, Q.; Duan, X. Glycemic Variability and the Risk of Diabetic Peripheral Neuropathy: A Meta-Analysis. Horm. Metab. Res. 2024, 56, 358–367. [Google Scholar] [CrossRef]
- Jann, S.; Bramerio, M.A.; Facchetti, D.; Sterzi, R. Intravenous immunoglobulin is effective in patients with diabetes and with chronic inflammatory demyelinating polyneuropathy: Long term follow-up. J. Neurol. Neurosurg. Psychiatry 2009, 80, 70–73. [Google Scholar] [CrossRef] [PubMed]
- Reddy, V.P. Oxidative Stress in Health and Disease. Biomedicines 2023, 11, 2925. [Google Scholar] [CrossRef] [PubMed]
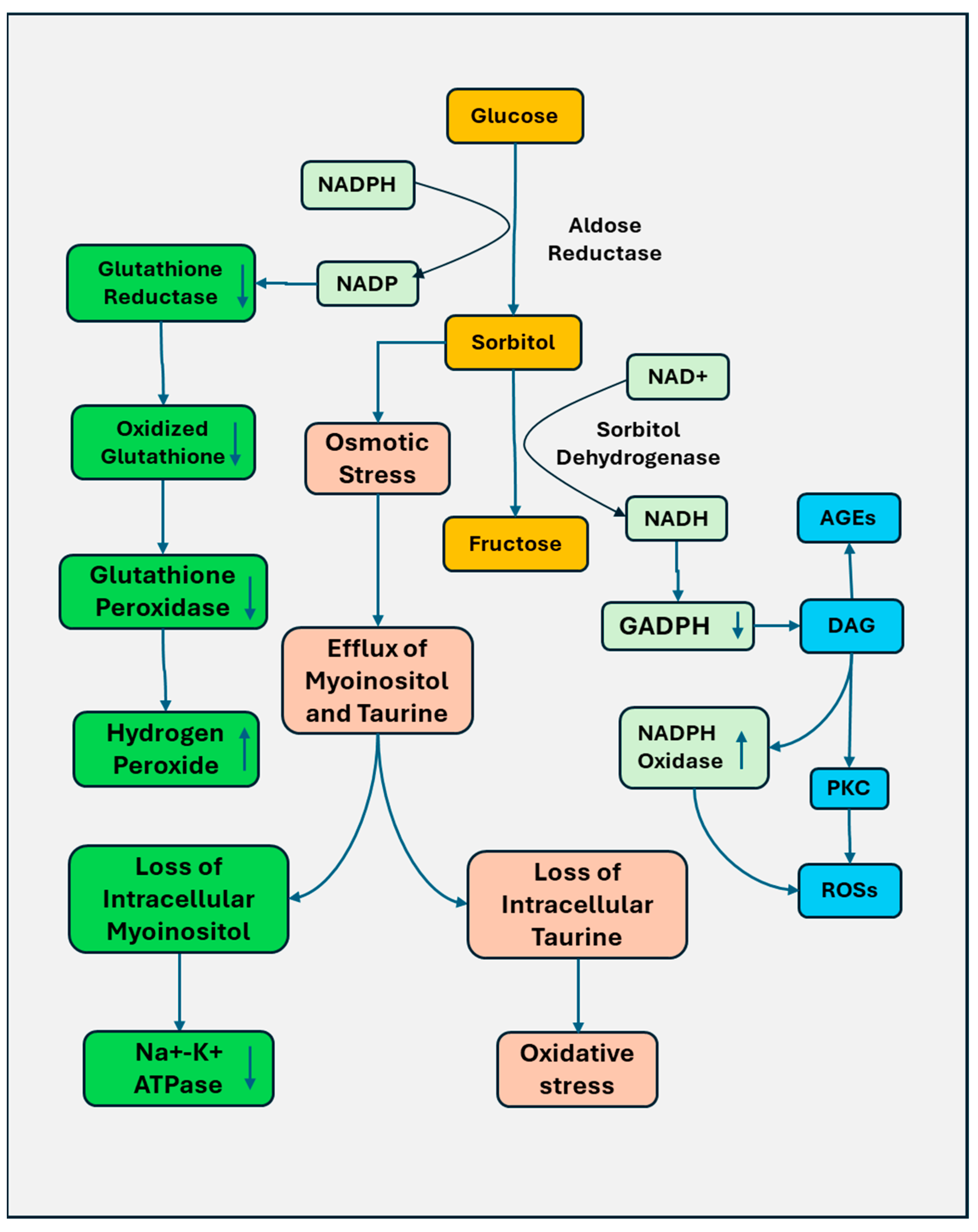
- Mizukami, H.; Osonoi, S. Collateral Glucose-Utlizing Pathwaya in Diabetic Polyneuropathy. IJMS 2020, 22, 94. [Google Scholar] [CrossRef] [PubMed]
- Román-Pintos, L.M.; Villegas-Rivera, G.; Rodríguez-Carrizalez, A.D.; Miranda-Díaz, A.G.; Cardona-Muñoz, E.G. Diabetic Polyneuropathy in Type 2 Diabetes Mellitus: Inflammation, Oxidative Stress, and Mitochondrial Function. J. Diabetes Res. 2016, 2016, 1–16. [Google Scholar] [CrossRef]
- Srivastava, S.P.; Shi, S.; Koya, D.; Kanasaki, K. Lipid mediators in diabetic nephropathy. Fibrogenesis Tissue Repair. 2014, 7, 12. [Google Scholar] [CrossRef]
- Chung, S.S.; Ho, E.C.; Lam, K.S.; Chung, S.K. Contribution of polyol pathway to diabetes-induced oxidative stress. J. Am. Soc. Nephrol. 2003, 14, S233–S236. [Google Scholar] [CrossRef] [PubMed]
- Freeman, O.J.; Unwin, R.D.; Dowsey, A.W.; Begley, P.; Ali, S.; Hollywood, K.A.; Rustogi, N.; Petersen, R.S.; Dunn, W.B.; Cooper, G.J.; et al. Metabolic Dysfunction Is Restricted to the Sciatic Nerve in Experimental Diabetic Neuropathy. Diabetes 2016, 65, 228–238. [Google Scholar] [CrossRef] [PubMed]
- Schemmel, K.E.; Padiyara, R.S.; D’Souza, J.J. Aldose reductase inhibitors in the treatment of diabetic peripheral neuropathy: A review. J. Diabetes Complicat. 2010, 24, 354–360. [Google Scholar] [CrossRef] [PubMed]
- Yagihashi, S.; Yamagishi, S.I.; Wada Ri, R.; Baba, M.; Hohman, T.C.; Yabe-Nishimura, C.; Kokai, Y. Neuropathy in diabetic mice overexpressing human aldose reductase and effects of aldose reductase inhibitor. Brain 2001, 124, 2448–2458. [Google Scholar] [CrossRef] [PubMed]
- Ho, E.C.; Lam, K.S.; Chen, Y.S.; Yip, J.C.; Arvindakshan, M.; Yamagishi, S.; Yagihashi, S.; Oates, P.J.; Ellery, C.A.; Chung, S.S.; et al. Aldose reductase-deficient mice are protected from delayed motor nerve conduction velocity, increased c-Jun NH2-terminal kinase activation, depletion of reduced glutathione, increased superoxide accumulation, and DNA damage. Diabetes 2006, 55, 1946–1953. [Google Scholar] [CrossRef] [PubMed]
- Chalk, C.; Benstead, T.J.; Moore, F. Aldose reductase inhibitors for the treatment of diabetic polyneuropathy. Cochrane Database Syst. Rev. 2007, 2007, CD004572. [Google Scholar] [CrossRef] [PubMed]
- Ramirez, M.A.; Borja, N.L. Epalrestat: An aldose reductase inhibitor for the treatment of diabetic neuropathy. Pharmacotherapy 2008, 28, 646–655. [Google Scholar] [CrossRef] [PubMed]
- Kawai, T.; Takei, I.; Tokui, M.; Funae, O.; Miyamoto, K.; Tabata, M.; Hirata, T.; Saruta, T.; Shimada, A.; Itoh, H. Effects of epalrestat, an aldose reductase inhibitor, on diabetic peripheral neuropathy in patients with type 2 diabetes, in relation to suppression of N(varepsilon)-carboxymethyl lysine. J. Diabetes Complicat. 2010, 24, 424–432. [Google Scholar] [CrossRef]
- Du, X.L.; Edelstein, D.; Rossetti, L.; Fantus, I.G.; Goldberg, H.; Ziyadeh, F.; Wu, J.; Brownlee, M. Hyperglycemia-induced mitochondrial superoxide overproduction activates the hexosamine pathway and induces plasminogen activator inhibitor-1 expression by increasing Sp1 glycosylation. Proc. Natl. Acad. Sci. U S A 2000, 97, 12222–12226. [Google Scholar] [CrossRef]
- Xia, P.; Kramer, R.M.; King, G.L. Identification of the mechanism for the inhibition of Na+,K(+)-adenosine triphosphatase by hyperglycemia involving activation of protein kinase C and cytosolic phospholipase A2. J. Clin. Invest. 1995, 96, 733–740. [Google Scholar] [CrossRef] [PubMed]
- Lehning, E.J.; LoPachin, R.M.; Mathew, J.; Eichberg, J. Changes in Na-K ATPase and protein kinase C activities in peripheral nerve of acrylamide-treated rats. J. Toxicol. Environ. Health 1994, 42, 331–342. [Google Scholar] [CrossRef]
- Harhaj, N.S.; Felinski, E.A.; Wolpert, E.B.; Sundstrom, J.M.; Gardner, T.W.; Antonetti, D.A. VEGF activation of protein kinase C stimulates occludin phosphorylation and contributes to endothelial permeability. Invest. Ophthalmol. Vis. Sci. 2006, 47, 5106–5115. [Google Scholar] [CrossRef]
- Changkakoti, L.; Das, J.M.; Borah, R.; Rajabalaya, R.; David, S.R.; Balaraman, A.K.; Pramanik, S.; Haldar, P.K.; Bala, A. Protein Kinase C (PKC)-mediated TGF-beta Regulation in Diabetic Neuropathy: Emphasis on Neuro-inflammation and Allodynia. Endocr. Metab. Immune Disord. Drug Targets 2024, 24, 777–788. [Google Scholar] [CrossRef] [PubMed]
- Cotter, M.A.; Jack, A.M.; Cameron, N.E. Effects of the protein kinase C beta inhibitor LY333531 on neural and vascular function in rats with streptozotocin-induced diabetes. Clin Sci (Lond) 2002, 103, 311–321. [Google Scholar] [CrossRef]
- Inoguchi, T.; Sonta, T.; Tsubouchi, H.; Etoh, T.; Kakimoto, M.; Sonoda, N.; Sato, N.; Sekiguchi, N.; Kobayashi, K.; Sumimoto, H.; et al. Protein kinase C-dependent increase in reactive oxygen species (ROS) production in vascular tissues of diabetes: Role of vascular NAD(P)H oxidase. J. Am. Soc. Nephrol. 2003, 14, S227–S232. [Google Scholar] [CrossRef]
- Buyukaydin, B.; Guler, E.M.; Karaaslan, T.; Olgac, A.; Zorlu, M.; Kiskac, M.; Kocyigit, A. Relationship between diabetic polyneuropathy, serum visfatin, and oxidative stress biomarkers. World J. Diabetes 2020, 11, 309–321. [Google Scholar] [CrossRef] [PubMed]
- Vural, G.; Bektas, H.; Gumusyayla, S.; Deniz, O.; Alisik, M.; Erel, O. Impaired thiol-disulphide homeostasis in patients with axonal polyneuropathy. Neurol. Res. 2018, 40, 166–172. [Google Scholar] [CrossRef]
- Eren, M.A.; Koyuncu, I.; Incebiyik, H.; Karakas, H.; Erel, O.; Sabuncu, T. The evaluation of thiol/disulphide homeostasis in diabetic nephropathy. Diabetes Res. Clin. Pract. 2019, 148, 249–253. [Google Scholar] [CrossRef]
- Kasznicki, J.; Kosmalski, M.; Sliwinska, A.; Mrowicka, M.; Stanczyk, M.; Majsterek, I.; Drzewoski, J. Evaluation of oxidative stress markers in pathogenesis of diabetic neuropathy. Mol. Biol. Rep. 2012, 39, 8669–8678. [Google Scholar] [CrossRef] [PubMed]
- Hassan, A.B.; Ahmed Al-Dosky, A.H. Association between vitamin D status and malondialdehyde in T2DM patients with painful diabetic peripheral neuropathy. Cell Mol Biol (Noisy-Le-Grand) 2023, 69, 70–77. [Google Scholar] [CrossRef]
- Decroli, E.; Manaf, A.; Syahbuddin, S.; Syafrita, Y.; Dillasamola, D. The Correlation between Malondialdehyde and Nerve Growth Factor Serum Level with Diabetic Peripheral Neuropathy Score. Open Access Maced. J. Med. Sci. 2019, 7, 103–106. [Google Scholar] [CrossRef] [PubMed]
- Heidari, N.; Sajedi, F.; Mohammadi, Y.; Mirjalili, M.; Mehrpooya, M. Ameliorative Effects Of N-Acetylcysteine As Adjunct Therapy On Symptoms Of Painful Diabetic Neuropathy. J. Pain. Res. 2019, 12, 3147–3159. [Google Scholar] [CrossRef]
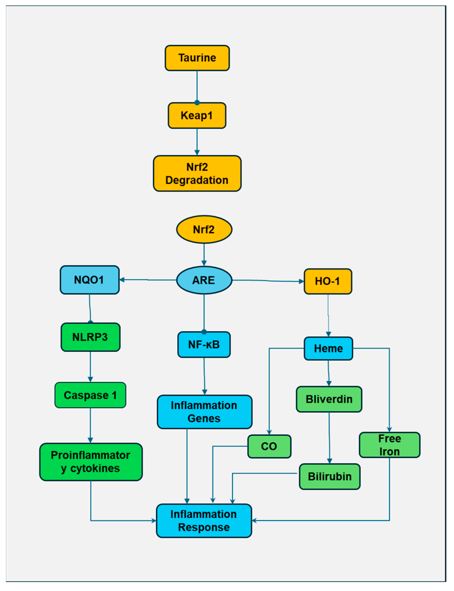
- Piao, F.; Gao, B.; Yuan, X.; Li, S.; Zhang, C.; Sun, X.; Zhang, Q. Taurine Ameliorates Oxidative Stress in Spinal Cords of Diabetic Rats via Keap1-Nrf2 Signaling. Adv. Exp. Med. Biol. 2022, 1370, 235–242. [Google Scholar]
- Baird, L.; Yamamoto, M. The Molecular Mechanisms Regulating the KEAP1-NRF2 Pathway. Mol. Cell Biol. 2020, 40, e00099-20. [Google Scholar] [CrossRef]
- Campbell, N.K.; Fitzgerald, H.K.; Dunne, A. Regulation of inflammation by the antioxidant haem oxygenase 1. Nat. Rev. Immunol. 2021, 21, 411–425. [Google Scholar] [CrossRef] [PubMed]
- Reichard, J.F.; Motz, G.T.; Puga, A. Heme oxygenase-1 induction by NRF2 requires inactivation of the transcriptional repressor BACH1. Nucleic Acids Res. 2007, 35, 7074–7086. [Google Scholar] [CrossRef] [PubMed]
- Vijayan, V.; Wagener, F.; Immenschuh, S. The macrophage heme-heme oxygenase-1 system and its role in inflammation. Biochem. Pharmacol. 2018, 153, 159–167. [Google Scholar] [CrossRef] [PubMed]
- Liu, X.; Zhang, X.; Ding, Y.; Zhou, W.; Tao, L.; Lu, P.; Wang, Y.; Hu, R. Nuclear Factor E2-Related Factor-2 Negatively Regulates NLRP3 Inflammasome Activity by Inhibiting Reactive Oxygen Species-Induced NLRP3 Priming. Antioxid. Redox Signal 2017, 26, 28–43. [Google Scholar] [CrossRef]
- Tschopp, J.; Schroder, K. NLRP3 inflammasome activation: The convergence of multiple signalling pathways on ROS production? Nat. Rev. Immunol. 2010, 10, 210–215. [Google Scholar] [CrossRef] [PubMed]
- Thimmulappa, R.K.; Scollick, C.; Traore, K.; Yates, M.; Trush, M.A.; Liby, K.T.; Sporn, M.B.; Yamamoto, M.; Kensler, T.W.; Biswal, S. Nrf2-dependent protection from LPS induced inflammatory response and mortality by CDDO-Imidazolide. Biochem. Biophys. Res. Commun. 2006, 351, 883–889. [Google Scholar] [CrossRef] [PubMed]
- Amjad, S.; Nisar, S.; Bhat, A.A.; Shah, A.R.; Frenneaux, M.P.; Fakhro, K.; Haris, M.; Reddy, R.; Patay, Z.; Baur, J.; et al. Role of NAD(+) in regulating cellular and metabolic signaling pathways. Mol. Metab. 2021, 49, 101195. [Google Scholar] [CrossRef]
- Wang, Y.; Dawson, V.L.; Dawson, T.M. Poly(ADP-ribose) signals to mitochondrial AIF: A key event in parthanatos. Exp. Neurol. 2009, 218, 193–202. [Google Scholar] [CrossRef]
- Obrosova, I.G.; Drel, V.R.; Pacher, P.; Ilnytska, O.; Wang, Z.Q.; Stevens, M.J.; Yorek, M.A. Oxidative-nitrosative stress and poly(ADP-ribose) polymerase (PARP) activation in experimental diabetic neuropathy: The relation is revisited. Diabetes 2005, 54, 3435–3441. [Google Scholar] [CrossRef]
- Ilnytska, O.; Lyzogubov, V.V.; Stevens, M.J.; Drel, V.R.; Mashtalir, N.; Pacher, P.; Yorek, M.A.; Obrosova, I.G. Poly(ADP-ribose) polymerase inhibition alleviates experimental diabetic sensory neuropathy. Diabetes 2006, 55, 1686–1694. [Google Scholar] [CrossRef] [PubMed]
- Obrosova, I.G.; Li, F.; Abatan, O.I.; Forsell, M.A.; Komjati, K.; Pacher, P.; Szabo, C.; Stevens, M.J. Role of poly(ADP-ribose) polymerase activation in diabetic neuropathy. Diabetes 2004, 53, 711–720. [Google Scholar] [CrossRef] [PubMed]
- Hocsak, E.; Szabo, V.; Kalman, N.; Antus, C.; Cseh, A.; Sumegi, K.; Eros, K.; Hegedus, Z.; Gallyas, F.; Sumegi, B., Jr.; et al. PARP inhibition protects mitochondria and reduces ROS production via PARP-1-ATF4-MKP-1-MAPK retrograde pathway. Free Radic. Biol. Med. 2017, 108, 770–784. [Google Scholar] [CrossRef] [PubMed]
- Zheng, L.; Szabo, C.; Kern, T.S. Poly(ADP-ribose) polymerase is involved in the development of diabetic retinopathy via regulation of nuclear factor-kappaB. Diabetes 2004, 53, 2960–2967. [Google Scholar] [CrossRef]
- Pazzaglia, S.; Pioli, C. Multifaceted Role of PARP-1 in DNA Repair and Inflammation: Pathological and Therapeutic Implications in Cancer and Non-Cancer Diseases. Cells 2019, 9, 41. [Google Scholar] [CrossRef] [PubMed]
- Chong, Z.Z.; Menkes, D.L.; Souayah, N. Targeting neuroinflammation in distal symmetrical polyneuropathy in diabetes. Drug Discov. Today 2024, 29, 104087. [Google Scholar] [CrossRef] [PubMed]
- Morgan, M.J.; Liu, Z.G. Crosstalk of reactive oxygen species and NF-kappaB signaling. Cell Res. 2011, 21, 103–115. [Google Scholar] [CrossRef] [PubMed]
- Yu, X.D.; Zhang, D.; Xiao, C.L.; Zhou, Y.; Li, X.; Wang, L.; He, Z.; Reilly, J.; Xiao, Z.Y.; Shu, X. P-Coumaric Acid Reverses Depression-Like Behavior and Memory Deficit Via Inhibiting AGE-RAGE-Mediated Neuroinflammation. Cells 2022, 11, 1594. [Google Scholar] [CrossRef] [PubMed]
- Huang, C.Y.; Lai, K.Y.; Hung, L.F.; Wu, W.L.; Liu, F.C.; Ho, L.J. Advanced glycation end products cause collagen II reduction by activating Janus kinase/signal transducer and activator of transcription 3 pathway in porcine chondrocytes. Rheumatology 2011, 50, 1379–1389. [Google Scholar] [CrossRef] [PubMed]
- Shen, C.Y.; Lu, C.H.; Wu, C.H.; Li, K.J.; Kuo, Y.M.; Hsieh, S.C.; Yu, C.L. The Development of Maillard Reaction, and Advanced Glycation End Product (AGE)-Receptor for AGE (RAGE) Signaling Inhibitors as Novel Therapeutic Strategies for Patients with AGE-Related Diseases. Molecules 2020, 25, 5591. [Google Scholar] [CrossRef] [PubMed]
- Sanajou D, Ghorbani Haghjo A, Argani H, Aslani S: AGE-RAGE axis blockade in diabetic nephropathy: Current status and future directions. Eur. J. Pharmacol. 2018, 833, 158–164. [CrossRef]
- Minatel, I.O.; Francisqueti, F.V.; Correa, C.R.; Lima, G.P. Antioxidant Activity of gamma-Oryzanol: A Complex Network of Interactions. Int. J. Mol. Sci. 2016, 17, 1107. [Google Scholar] [CrossRef]
- Perona, R.; Montaner, S.; Saniger, L.; Sanchez-Perez, I.; Bravo, R.; Lacal, J.C. Activation of the nuclear factor-kappaB by Rho, CDC42, and Rac-1 proteins. Genes. Dev. 1997, 11, 463–475. [Google Scholar] [CrossRef] [PubMed]
- Bierhaus, A.; Schiekofer, S.; Schwaninger, M.; Andrassy, M.; Humpert, P.M.; Chen, J.; Hong, M.; Luther, T.; Henle, T.; Kloting, I.; et al. Diabetes-associated sustained activation of the transcription factor nuclear factor-kappaB. Diabetes 2001, 50, 2792–2808. [Google Scholar] [CrossRef] [PubMed]
- Baum, P.; Kosacka, J.; Estrela-Lopis, I.; Woidt, K.; Serke, H.; Paeschke, S.; Stockinger, M.; Kloting, N.; Bluher, M.; Dorn, M.; et al. The role of nerve inflammation and exogenous iron load in experimental peripheral diabetic neuropathy (PDN). Metabolism 2016, 65, 391–405. [Google Scholar] [CrossRef]
- Paeschke, S.; Baum, P.; Toyka, K.V.; Bluher, M.; Koj, S.; Kloting, N.; Bechmann, I.; Thiery, J.; Kosacka, J.; Nowicki, M. The Role of Iron and Nerve Inflammation in Diabetes Mellitus Type 2-Induced Peripheral Neuropathy. Neuroscience 2019, 406, 496–509. [Google Scholar] [CrossRef]
- Nukada, H.; McMorran, P.D.; Baba, M.; Ogasawara, S.; Yagihashi, S. Increased susceptibility to ischemia and macrophage activation in STZ-diabetic rat nerve. Brain Res. 2011, 1373, 172–182. [Google Scholar] [CrossRef] [PubMed]
- Conti, G.; Scarpini, E.; Baron, P.; Livraghi, S.; Tiriticco, M.; Bianchi, R.; Vedeler, C.; Scarlato, G. Macrophage infiltration and death in the nerve during the early phases of experimental diabetic neuropathy: A process concomitant with endoneurial induction of IL-1beta and p75NTR. J. Neurol. Sci. 2002, 195, 35–40. [Google Scholar] [CrossRef] [PubMed]
- Kosacka, J.; Nowicki, M.; Kloting, N.; Kern, M.; Stumvoll, M.; Bechmann, I.; Serke, H.; Bluher, M. COMP-angiopoietin-1 recovers molecular biomarkers of neuropathy and improves vascularisation in sciatic nerve of ob/ob mice. PLoS ONE 2012, 7, e32881. [Google Scholar] [CrossRef] [PubMed]
- Liu, J.; Zhang, Y.; Sheng, H.; Liang, C.; Liu, H.; Moran Guerrero, J.A.; Lu, Z.; Mao, W.; Dai, Z.; Liu, X.; et al. Hyperoside Suppresses Renal Inflammation by Regulating Macrophage Polarization in Mice With Type 2 Diabetes Mellitus. Front. Immunol. 2021, 12, 733808. [Google Scholar] [CrossRef]
- Liu, S.; Zheng, H.; Zhu, X.; Mao, F.; Zhang, S.; Shi, H.; Li, Y.; Lu, B. Neutrophil-to-lymphocyte ratio is associated with diabetic peripheral neuropathy in type 2 diabetes patients. Diabetes Res. Clin. Pract. 2017, 130, 90–97. [Google Scholar] [CrossRef]
- Chen, M.; Zhu, Y.; Wang, J.; Wang, G.; Wu, Y. The Predictive Value of Neutrophil-to-Lymphocyte Ratio and Platelet-to-Lymphocyte Ratio Levels of Diabetic Peripheral Neuropathy. J. Pain. Res. 2021, 14, 2049–2058. [Google Scholar] [CrossRef]
- Zhu, L.; Liu, Y.; Zheng, B.; Dong, D.; Xie, X.; Hu, L. Correlation between Neutrophil-to-Lymphocyte Ratio and Diabetic Neuropathy in Chinese Adults with Type 2 Diabetes Mellitus Using Machine Learning Methods. Int. J. Endocrinol. 2024, 2024, 7044644. [Google Scholar] [CrossRef]
- Lou, B.; Hu, Y.L.; Jiang, Z.H. Predictive Value of Combined HbA1c and Neutrophil-to-Lymphocyte Ratio for Diabetic Peripheral Neuropathy in Type 2 Diabetes. Med. Sci. Monit. 2024, 30, e942509. [Google Scholar] [CrossRef] [PubMed]
- Mollah, Z.U.; Pai, S.; Moore, C.; O’Sullivan, B.J.; Harrison, M.J.; Peng, J.; Phillips, K.; Prins, J.B.; Cardinal, J.; Thomas, R. Abnormal NF-kappa B function characterizes human type 1 diabetes dendritic cells and monocytes. J. Immunol. 2008, 180, 3166–3175. [Google Scholar] [CrossRef] [PubMed]
- Priyadarsini, N.; Ramachandran, M.; Behera, K.K.; Kiran, S.; Devi, S. Association of serum NF-kappaB levels with peripheral neuropathy in type 2 diabetes mellitus patients: A pilot study. Horm. Mol. Biol. Clin. Investig. 2024, 45, 27–33. [Google Scholar] [CrossRef] [PubMed]
- Zhou, J.; Xu, G.; Ma, S.; Li, F.; Yuan, M.; Xu, H.; Huang, K. Catalpol ameliorates high-fat diet-induced insulin resistance and adipose tissue inflammation by suppressing the JNK and NF-kappaB pathways. Biochem. Biophys. Res. Commun. 2015, 467, 853–858. [Google Scholar] [CrossRef]
- Pozsar, J.; Berger, Z.; Simon, K.; Kovacsai, A.; Marosi, E.; Pap, A. Biphasic effect of prostaglandin E1 on the severity of acute pancreatitis induced by a closed duodenal loop in rats. Pancreas 1996, 12, 159–164. [Google Scholar] [CrossRef]
- Negi, G.; Kumar, A.; Sharma, S.S. Melatonin modulates neuroinflammation and oxidative stress in experimental diabetic neuropathy: Effects on NF-kappaB and Nrf2 cascades. J. Pineal Res. 2011, 50, 124–131. [Google Scholar] [CrossRef]
- Kumar, A.; Negi, G.; Sharma, S.S. JSH-23 targets nuclear factor-kappa B and reverses various deficits in experimental diabetic neuropathy: Effect on neuroinflammation and antioxidant defence. Diabetes Obes. Metab. 2011, 13, 750–758. [Google Scholar] [CrossRef]
- Wang, K.; Huang, H.; Zhan, Q.; Ding, H.; Li, Y. Toll-like receptors in health and disease. MedComm (2020) 2024, 5, e549. [Google Scholar] [CrossRef] [PubMed]
- Kawasaki, T.; Kawai, T. Toll-like receptor signaling pathways. Front. Immunol. 2014, 5, 461. [Google Scholar] [CrossRef] [PubMed]
- Ospelt, C.; Gay, S. TLRs and chronic inflammation. Int. J. Biochem. Cell Biol. 2010, 42, 495–505. [Google Scholar] [CrossRef] [PubMed]
- Mohammad, M.K.; Morran, M.; Slotterbeck, B.; Leaman, D.W.; Sun, Y.; Grafenstein, H.; Hong, S.C.; McInerney, M.F. Dysregulated Toll-like receptor expression and signaling in bone marrow-derived macrophages at the onset of diabetes in the non-obese diabetic mouse. Int. Immunol. 2006, 18, 1101–1113. [Google Scholar] [CrossRef]
- Kim, H.S.; Han, M.S.; Chung, K.W.; Kim, S.; Kim, E.; Kim, M.J.; Jang, E.; Lee, H.A.; Youn, J.; Akira, S.; et al. Toll-like receptor 2 senses beta-cell death and contributes to the initiation of autoimmune diabetes. Immunity 2007, 27, 321–333. [Google Scholar] [CrossRef] [PubMed]
- Nackiewicz, D.; Dan, M.; He, W.; Kim, R.; Salmi, A.; Rutti, S.; Westwell-Roper, C.; Cunningham, A.; Speck, M.; Schuster-Klein, C.; et al. TLR2/6 and TLR4-activated macrophages contribute to islet inflammation and impair beta cell insulin gene expression via IL-1 and IL-6. Diabetologia 2014, 57, 1645–1654. [Google Scholar] [CrossRef] [PubMed]
- Devaraj, S.; Dasu, M.R.; Rockwood, J.; Winter, W.; Griffen, S.C.; Jialal, I. Increased toll-like receptor (TLR) 2 and TLR4 expression in monocytes from patients with type 1 diabetes: Further evidence of a proinflammatory state. J. Clin. Endocrinol. Metab. 2008, 93, 578–583. [Google Scholar] [CrossRef] [PubMed]
- Sepehri, Z.; Kiani, Z.; Nasiri, A.A.; Mashhadi, M.A.; Javadian, F.; Haghighi, A.; Kohan, F.; Bahari, A.; Sargazi, A. Human Toll like receptor 4 gene expression of PBMCs in diabetes mellitus type 2 patients. Cell Mol Biol (Noisy-Le-Grand) 2015, 61, 92–95. [Google Scholar] [PubMed]
- Tian, J.; Song, T.; Wang, H.; Wang, W.; Ma, X.; Hu, Y. Toll-Like Receptor 2 Antagonist Ameliorates Type 2 Diabetes Mellitus Associated Neuropathic Pain by Repolarizing Pro-inflammatory Macrophages. Neurochem. Res. 2021, 46, 2276–2284. [Google Scholar] [CrossRef]
- Zhu, T.; Meng, Q.; Ji, J.; Lou, X.; Zhang, L. Toll-like receptor 4 and tumor necrosis factor-alpha as diagnostic biomarkers for diabetic peripheral neuropathy. Neurosci. Lett. 2015, 585, 28–32. [Google Scholar] [CrossRef]
- Chen, T.; Li, H.; Yin, Y.; Zhang, Y.; Liu, Z.; Liu, H. Interactions of Notch1 and TLR4 signaling pathways in DRG neurons of in vivo and in vitro models of diabetic neuropathy. Sci. Rep. 2017, 7, 14923. [Google Scholar] [CrossRef]
- Espinosa, L.; Cathelin, S.; D’Altri, T.; Trimarchi, T.; Statnikov, A.; Guiu, J.; Rodilla, V.; Ingles-Esteve, J.; Nomdedeu, J.; Bellosillo, B.; et al. The Notch/Hes1 pathway sustains NF-kappaB activation through CYLD repression in T cell leukemia. Cancer Cell 2010, 18, 268–281. [Google Scholar] [CrossRef]
- Sun, Q.; Zhang, B.Y.; Zhang, P.A.; Hu, J.; Zhang, H.H.; Xu, G.Y. Downregulation of glucose-6-phosphate dehydrogenase contributes to diabetic neuropathic pain through upregulation of toll-like receptor 4 in rats. Mol. Pain. 2019, 15, 1744806919838659. [Google Scholar] [CrossRef] [PubMed]
- Liu, P.; Yuan, H.B.; Zhao, S.; Liu, F.F.; Jiang, Y.Q.; Guo, Y.X.; Wang, X.L. Activation of GABA(B) Receptor Suppresses Diabetic Neuropathic Pain through Toll-Like Receptor 4 Signaling Pathway in the Spinal Dorsal Horn. Mediat. Inflamm. 2018, 2018, 6016272. [Google Scholar] [CrossRef]
- Zhou, D.M.; Zhuang, Y.; Chen, W.J.; Li, W.; Miao, B. Effects of Duloxetine on the Toll-Like Receptor 4 Signaling Pathway in Spinal Dorsal Horn in a Rat Model of Diabetic Neuropathic Pain. Pain. Med. 2018, 19, 580–588. [Google Scholar]
- Liu, P.; Guo, W.Y.; Zhao, X.N.; Bai, H.P.; Wang, Q.; Wang, X.L.; Zhang, Y.Z. Intrathecal baclofen, a GABAB receptor agonist, inhibits the expression of p-CREB and NR2B in the spinal dorsal horn in rats with diabetic neuropathic pain. Can. J. Physiol. Pharmacol. 2014, 92, 655–660. [Google Scholar] [CrossRef] [PubMed]
- Liu, B.; Guan, F.; Zhao, J.; Niu, Y.; Jiang, H. BHF177 Suppresses Diabetic Neuropathic Pain by Blocking PKC/CaMKII/ERK1/2/CREB Signaling Pathway through Activating GABA(B) Receptor. Oxid. Med. Cell Longev. 2022, 2022, 4661519. [Google Scholar]
- Hoeger-Bement, M.K.; Sluka, K.A. Phosphorylation of CREB and mechanical hyperalgesia is reversed by blockade of the cAMP pathway in a time-dependent manner after repeated intramuscular acid injections. J. Neurosci. 2003, 23, 5437–5445. [Google Scholar]
- Yang, Y.; Wen, J.; Zheng, B.; Wu, S.; Mao, Q.; Liang, L.; Li, Z.; Bachmann, T.; Bekker, A.; Tao, Y.X. CREB Participates in Paclitaxel-Induced Neuropathic Pain Genesis Through Transcriptional Activation of Dnmt3a in Primary Sensory Neurons. Neurotherapeutics 2021, 18, 586–600. [Google Scholar] [CrossRef] [PubMed]
- Benchoula, K.; Parhar, I.S.; Madhavan, P.; Hwa, W.E. CREB nuclear transcription activity as a targeting factor in the treatment of diabetes and diabetes complications. Biochem. Pharmacol. 2021, 188, 114531. [Google Scholar] [CrossRef]
- Lv, Z.; Xu, X.; Sun, Z.; Yang, Y.X.; Guo, H.; Li, J.; Sun, K.; Wu, R.; Xu, J.; Jiang, Q.; et al. TRPV1 alleviates osteoarthritis by inhibiting M1 macrophage polarization via Ca(2+)/CaMKII/Nrf2 signaling pathway. Cell Death Dis. 2021, 12, 504. [Google Scholar] [CrossRef]
- Zheng, Y.; Li, S.; Kang, Y.; Hu, Q.; Zheng, Y.; Wang, X.; Chi, H.; Guo, K.; Jiang, M.; Wei, Z.; et al. Electroacupuncture Alleviates Streptozotocin-Induced Diabetic Neuropathic Pain via the TRPV1-Mediated CaMKII/CREB Pathway in Rats. J. Mol. Neurosci. 2024, 74, 79. [Google Scholar] [CrossRef]
- Loftis, J.M.; Janowsky, A. The N-methyl-D-aspartate receptor subunit NR2B: Localization, functional properties, regulation, and clinical implications. Pharmacol. Ther. 2003, 97, 55–85. [Google Scholar] [CrossRef]
- Ismail, C.A.N.; Ghazali, A.K.; Suppian, R.; Abd Aziz, C.B.; Long, I. Minocycline alleviates nociceptive response through modulating the expression of NR2B subunit of NMDA receptor in spinal cord of rat model of painful diabetic neuropathy. J. Diabetes Metab. Disord. 2021, 20, 793–803. [Google Scholar] [CrossRef] [PubMed]
- Ismail, C.A.N.; Suppian, R.; Abd Aziz, C.B.; Haris, K.; Long, I. Increased Nociceptive Responses in Streptozotocin-Induced Diabetic Rats and the Related Expression of Spinal NR2B Subunit of N-Methyl-D-Aspartate Receptors. Diabetes Metab. J. 2019, 43, 222–235. [Google Scholar] [CrossRef]
- Suo, M.; Wang, P.; Zhang, M. Role of Fyn-mediated NMDA receptor function in prediabetic neuropathy in mice. J. Neurophysiol. 2016, 116, 448–455. [Google Scholar] [CrossRef] [PubMed]
- Niu, Z.; Bao, L.; Chen, J. Upregulation of TLR9 may contribute to activation of microglia and painful diabetic neuropathy via the p38 MAPK pathway in rats. Histol. Histopathol. 2022, 37, 81–91. [Google Scholar] [PubMed]
- Herder, C.; de Las Heras Gala, T.; Carstensen-Kirberg, M.; Huth, C.; Zierer, A.; Wahl, S.; Sudduth-Klinger, J.; Kuulasmaa, K.; Peretz, D.; Ligthart, S.; et al. Circulating Levels of Interleukin 1-Receptor Antagonist and Risk of Cardiovascular Disease: Meta-Analysis of Six Population-Based Cohorts. Arterioscler. Thromb. Vasc. Biol. 2017, 37, 1222–1227. [Google Scholar] [CrossRef] [PubMed]
- Zheng, H.; Sun, W.; Zhang, Q.; Zhang, Y.; Ji, L.; Liu, X.; Zhu, X.; Ye, H.; Xiong, Q.; Li, Y.; et al. Proinflammatory cytokines predict the incidence of diabetic peripheral neuropathy over 5 years in Chinese type 2 diabetes patients: A prospective cohort study. EClinicalMedicine 2021, 31, 100649. [Google Scholar] [CrossRef] [PubMed]
- Mu, Z.P.; Wang, Y.G.; Li, C.Q.; Lv, W.S.; Wang, B.; Jing, Z.H.; Song, X.J.; Lun, Y.; Qiu, M.Y.; Ma, X.L. Association Between Tumor Necrosis Factor-alpha and Diabetic Peripheral Neuropathy in Patients with Type 2 Diabetes: A Meta-Analysis. Mol. Neurobiol. 2017, 54, 983–996. [Google Scholar] [CrossRef] [PubMed]
- Sen, A.; Mohanraj, P.S.; Ranjan, A.; Rajendran, V.; ArulVijayaVani, S.; Balan, Y.; Bansal, A. Unraveling the Role of Tumor Necrosis Factor-Alpha in Diabetic Peripheral Neuropathy: A Systematic Review and Meta-Analysis. Cureus 2023, 15, e49926. [Google Scholar] [CrossRef] [PubMed]
- Doupis, J.; Lyons, T.E.; Wu, S.; Gnardellis, C.; Dinh, T.; Veves, A. Microvascular reactivity and inflammatory cytokines in painful and painless peripheral diabetic neuropathy. J. Clin. Endocrinol. Metab. 2009, 94, 2157–2163. [Google Scholar] [CrossRef]
- Zeng, J.; Xu, Y.; Shi, Y.; Jiang, C. Inflammation role in sensory neuropathy in Chinese patients with diabetes/prediabetes. Clin. Neurol. Neurosurg. 2018, 166, 136–140. [Google Scholar] [CrossRef]
- Preciado-Puga, M.C.; Malacara, J.M.; Fajardo-Araujo, M.E.; Wrobel, K.; Wrobel, K.; Kornhauser-Araujo, C.; Garay-Sevilla, M.E. Markers of the progression of complications in patients with type 2 diabetes: A one-year longitudinal study. Exp. Clin. Endocrinol. Diabetes 2014, 122, 484–490. [Google Scholar] [CrossRef]
- Hussain, G.; Rizvi, S.A.; Singhal, S.; Zubair, M.; Ahmad, J. Serum levels of TNF-alpha in peripheral neuropathy patients and its correlation with nerve conduction velocity in type 2 diabetes mellitus. Diabetes Metab. Syndr. 2013, 7, 238–242. [Google Scholar] [CrossRef]
- Abdulrhaman, D.; Fahad, H.; Khalil, N. Association of serum biomarkers level transforming growth factor-beta and tumor necrosis factor-alpha with diabetic neuropathy. Hum. Antibodies 2024, 32, 193–199. [Google Scholar] [CrossRef] [PubMed]
- Hangping, Z.; Ling, H.; Lijin, J.; Wenting, Z.; Xiaoxia, L.; Qi, Z.; Xiaoming, Z.; Qingchun, L.; Yiming, L.; Qian, X.; et al. The Preventive Effect of IL-1beta Antagonist on Diabetic Peripheral Neuropathy. Endocr. Metab. Immune Disord. Drug Targets 2020, 20, 753–759. [Google Scholar] [CrossRef]
- Feng, Y.; Chen, L.; Luo, Q.; Wu, M.; Chen, Y.; Shi, X. Involvement of microRNA-146a in diabetic peripheral neuropathy through the regulation of inflammation. Drug Des. Devel Ther. 2018, 12, 171–177. [Google Scholar] [CrossRef] [PubMed]
- Liao, Y.H.; Zhang, G.H.; Jia, D.; Wang, P.; Qian, N.S.; He, F.; Zeng, X.T.; He, Y.; Yang, Y.L.; Cao, D.Y.; et al. Spinal astrocytic activation contributes to mechanical allodynia in a mouse model of type 2 diabetes. Brain Res. 2011, 1368, 324–335. [Google Scholar] [CrossRef]
- Schamarek, I.; Herder, C.; Nowotny, B.; Carstensen-Kirberg, M.; Strassburger, K.; Nowotny, P.; Strom, A.; Puttgen, S.; Mussig, K.; Szendroedi, J.; et al. German Diabetes Study G: Adiponectin, markers of subclinical inflammation and nerve conduction in individuals with recently diagnosed type 1 and type 2 diabetes. Eur. J. Endocrinol. 2016, 174, 433–443. [Google Scholar] [CrossRef]
- Cameron, N.E.; Cotter, M.A. The neurocytokine, interleukin-6, corrects nerve dysfunction in experimental diabetes. Exp. Neurol. 2007, 207, 23–29. [Google Scholar] [CrossRef] [PubMed]
- Cotter, M.A.; Gibson, T.M.; Nangle, M.R.; Cameron, N.E. Effects of interleukin-6 treatment on neurovascular function, nerve perfusion and vascular endothelium in diabetic rats. Diabetes Obes. Metab. 2010, 12, 689–699. [Google Scholar] [CrossRef]
- Brock, C.; Hansen, C.S.; Karmisholt, J.; Moller, H.J.; Juhl, A.; Farmer, A.D.; Drewes, A.M.; Riahi, S.; Lervang, H.H.; Jakobsen, P.E.; et al. Liraglutide treatment reduced interleukin-6 in adults with type 1 diabetes but did not improve established autonomic or polyneuropathy. Br. J. Clin. Pharmacol. 2019, 85, 2512–2523. [Google Scholar] [CrossRef]
- Bober, A.; Piotrowska, A.; Pawlik, K.; Ciapala, K.; Maciuszek, M.; Makuch, W.; Mika, J. A New Application for Cenicriviroc, a Dual CCR2/CCR5 Antagonist, in the Treatment of Painful Diabetic Neuropathy in a Mouse Model. Int. J. Mol. Sci. 2024, 25, 7410. [Google Scholar] [CrossRef]
- Bogacka, J.; Ciapala, K.; Pawlik, K.; Dobrogowski, J.; Przeklasa-Muszynska, A.; Mika, J. Blockade of CCR4 Diminishes Hypersensitivity and Enhances Opioid Analgesia—Evidence from a Mouse Model of Diabetic Neuropathy. Neuroscience 2020, 441, 77–92. [Google Scholar] [CrossRef]
- Wu, D.; Zhong, S.; Du, H.; Han, S.; Wei, X.; Gong, Q. MiR-184-5p represses neuropathic pain by regulating CCL1/CCR8 signaling interplay in the spinal cord in diabetic mice. Neurol. Res. 2024, 46, 54–64. [Google Scholar] [CrossRef] [PubMed]
- Gonzalez, C.E.; Vaidya, R.S.; Clayton, S.W.; Tang, S.Y. Secreted chemokines reveal diverse inflammatory and degenerative processes in the intervertebral disc of the STZ-HFD mouse model of Type 2 diabetes. bioRxiv 2024. [Google Scholar]
- Zhang, Y.; Li, C.; Wang, Z.; Wang, T.; Zhou, Y.; Zheng, L. Blocking CXC Motif Chemokine Ligand 2 Ameliorates Diabetic Peripheral Neuropathy via Inhibiting Apoptosis and NLRP3 Inflammasome Activation. Biol. Pharm. Bull. 2023, 46, 672–683. [Google Scholar] [CrossRef]
- Menichella, D.M.; Abdelhak, B.; Ren, D.; Shum, A.; Frietag, C.; Miller, R.J. CXCR4 chemokine receptor signaling mediates pain in diabetic neuropathy. Mol. Pain. 2014, 10, 42. [Google Scholar] [CrossRef] [PubMed]
- Pan, X.; Kaminga, A.C.; Wen, S.W.; Liu, A. Chemokines in Prediabetes and Type 2 Diabetes: A Meta-Analysis. Front. Immunol. 2021, 12, 622438. [Google Scholar] [CrossRef] [PubMed]
- Aso, Y.; Iijima, T.; Jojima, T.; Saito, M.; Tanuma, D.; Kase, M.; Sakurai, S.; Tomaru, T.; Usui, I. High serum levels of CCL11/Eotaxin-1 are associated with diabetic sensorimotor polyneuropathy and peripheral nerve function but not with cardiac autonomic neuropathy in people with type 2 diabetes. Postgrad. Med. 2024, 136, 318–324. [Google Scholar] [CrossRef]
- Wu, C.; Xue, Y.; Wang, P.; Lin, L.; Liu, Q.; Li, N.; Xu, J.; Cao, X. IFN-gamma primes macrophage activation by increasing phosphatase and tensin homolog via downregulation of miR-3473b. J. Immunol. 2014, 193, 3036–3044. [Google Scholar] [CrossRef]
- Bour-Jordan, H.; Thompson, H.L.; Bluestone, J.A. Distinct effector mechanisms in the development of autoimmune neuropathy versus diabetes in nonobese diabetic mice. J. Immunol. 2005, 175, 5649–5655. [Google Scholar] [CrossRef] [PubMed]
- Du, W.; Zhao, S.; Gao, F.; Wei, M.; An, J.; Jia, K.; Li, F.; Zhu, L.; Hao, J. IFN-gamma/mTORC1 decreased Rab11 in Schwann cells of diabetic peripheral neuropathy, inhibiting cell proliferation via GLUT1 downregulation. J. Cell Physiol. 2020, 235, 5764–5776. [Google Scholar] [CrossRef] [PubMed]
- Matchin, A.A.; Lebedeva, I.V.; Matchina, O.I. The economic sequelae of mandibular fractures. Stomatol. (Mosk) 1988, 67, 40–41. [Google Scholar]
- Freeman, D.J.; Norrie, J.; Caslake, M.J.; Gaw, A.; Ford, I.; Lowe, G.D.; O’Reilly, D.S.; Packard, C.J.; Sattar, N. West of Scotland Coronary Prevention S: C-reactive protein is an independent predictor of risk for the development of diabetes in the West of Scotland Coronary Prevention Study. Diabetes 2002, 51, 1596–1600. [Google Scholar] [CrossRef] [PubMed]
- Aktas, G. Serum C-reactive protein to albumin ratio as a reliable marker of diabetic neuropathy in type 2 diabetes mellitus. Biomol. Biomed. 2024, 24, 1380–1386. [Google Scholar] [CrossRef]
- Watts, G.T. A hernia has an expansile impulse on coughing except when strangulated. Lancet 1986, 1, 261–262. [Google Scholar] [CrossRef] [PubMed]
- Siddiqui, K.; George, T.P.; Mujammami, M.; Isnani, A.; Alfadda, A.A. The association of cell adhesion molecules and selectins (VCAM-1, ICAM-1, E-selectin, L-selectin, and P-selectin) with microvascular complications in patients with type 2 diabetes: A follow-up study. Front Endocrinol (Lausanne) 2023, 14, 1072288. [Google Scholar] [CrossRef]
- Cunningham, T.J.; Yao, L.; Lucena, A. Product inhibition of secreted phospholipase A2 may explain lysophosphatidylcholines’ unexpected therapeutic properties. J Inflamm (Lond) 2008, 5, 17. [Google Scholar] [CrossRef]
- Almhanna, K.; Wilkins, P.L.; Bavis, J.R.; Harwalkar, S.; Berti-Mattera, L.N. Hyperglycemia triggers abnormal signaling and proliferative responses in Schwann cells. Neurochem. Res. 2002, 27, 1341–1347. [Google Scholar] [CrossRef]
- Vlachojannis, G.J.; Scholz-Pedretti, K.; Fierlbeck, W.; Geiger, H.; Pfeilschifter, J.; Kaszkin, M. Enhanced expression of group IIA secreted phospholipase A2 by elevated glucose levels in cytokine-stimulated rat mesangial cells and in kidneys of diabetic rats. Clin. Nephrol. 2005, 63, 356–367. [Google Scholar] [CrossRef]
- Kellogg, A.P.; Cheng, H.T.; Pop-Busui, R. Cyclooxygenase-2 pathway as a potential therapeutic target in diabetic peripheral neuropathy. Curr. Drug Targets 2008, 9, 68–76. [Google Scholar]
- Souayah, N.; Chen, H.; Chong, Z.Z.; Patel, T.; Pahwa, A.; Menkes, D.L.; Cunningham, T. Novel strategy: Identifying new markers for demyelination in diabetic distal symmetrical polyneuropathy. Heliyon 2024, 10, e30419. [Google Scholar] [CrossRef] [PubMed]
- Ziegler, D.; Sohr, C.G.; Nourooz-Zadeh, J. Oxidative stress and antioxidant defense in relation to the severity of diabetic polyneuropathy and cardiovascular autonomic neuropathy. Diabetes Care 2004, 27, 2178–2183. [Google Scholar] [CrossRef]
- Davi, G.; Ciabattoni, G.; Consoli, A.; Mezzetti, A.; Falco, A.; Santarone, S.; Pennese, E.; Vitacolonna, E.; Bucciarelli, T.; Costantini, F.; et al. In vivo formation of 8-iso-prostaglandin f2alpha and platelet activation in diabetes mellitus: Effects of improved metabolic control and vitamin E supplementation. Circulation 1999, 99, 224–229. [Google Scholar] [CrossRef] [PubMed]
- Sun, Q.; Yan, B.; Yang, D.; Guo, J.; Wang, C.; Zhang, Q.; Shi, Y.; Shi, X.; Tian, G.; Liang, X. Serum Adiponectin Levels Are Positively Associated With Diabetic Peripheral Neuropathy in Chinese Patients With Type 2 Diabetes. Front Endocrinol (Lausanne) 2020, 11, 567959. [Google Scholar] [CrossRef]
- Mohanraj, P.S.; Das, A.; Sen, A.; Ranjan, A.; Rajendran, V.; Velu, A.; Venkatesh, U. Evaluating the Diagnostic Potential of Serum Vascular Endothelial Growth Factor and Adiponectin in Diabetic Peripheral Neuropathy. Cureus 2024, 16, e53017. [Google Scholar] [CrossRef] [PubMed]
- Zhu, T.; Meng, Q.; Ji, J.; Zhang, L.; Lou, X. TLR4 and Caveolin-1 in Monocytes Are Associated With Inflammatory Conditions in Diabetic Neuropathy. Clin. Transl. Sci. 2017, 10, 178–184. [Google Scholar] [CrossRef] [PubMed]
- McGuire, J.F.; Rouen, S.; Siegfreid, E.; Wright, D.E.; Dobrowsky, R.T. Caveolin-1 and altered neuregulin signaling contribute to the pathophysiological progression of diabetic peripheral neuropathy. Diabetes 2009, 58, 2677–2686. [Google Scholar] [CrossRef] [PubMed]
- Jia, G.L.; Huang, Q.; Cao, Y.N.; Xie, C.S.; Shen, Y.J.; Chen, J.L.; Lu, J.H.; Zhang, M.B.; Li, J.; Tao, Y.X.; et al. Cav-1 participates in the development of diabetic neuropathy pain through the TLR4 signaling pathway. J. Cell Physiol. 2020, 235, 2060–2070. [Google Scholar] [CrossRef]
- Khalil, M.; Teunissen, C.E.; Otto, M.; Piehl, F.; Sormani, M.P.; Gattringer, T.; Barro, C.; Kappos, L.; Comabella, M.; Fazekas, F.; et al. Neurofilaments as biomarkers in neurological disorders. Nat. Rev. Neurol. 2018, 14, 577–589. [Google Scholar] [CrossRef]
- Mattsson, N.; Andreasson, U.; Zetterberg, H.; Blennow, K. Alzheimer’s Disease Neuroimaging I: Association of Plasma Neurofilament Light With Neurodegeneration in Patients With Alzheimer Disease. JAMA Neurol. 2017, 74, 557–566. [Google Scholar] [CrossRef]
- Bacioglu, M.; Maia, L.F.; Preische, O.; Schelle, J.; Apel, A.; Kaeser, S.A.; Schweighauser, M.; Eninger, T.; Lambert, M.; Pilotto, A.; et al. Neurofilament Light Chain in Blood and CSF as Marker of Disease Progression in Mouse Models and in Neurodegenerative Diseases. Neuron 2016, 91, 56–66. [Google Scholar] [CrossRef] [PubMed]
- Maalmi, H.; Strom, A.; Petrera, A.; Hauck, S.M.; Strassburger, K.; Kuss, O.; Zaharia, O.P.; Bonhof, G.J.; Rathmann, W.; Trenkamp, S.; et al. Group GDS: Serum neurofilament light chain: A novel biomarker for early diabetic sensorimotor polyneuropathy. Diabetologia 2023, 66, 579–589. [Google Scholar] [CrossRef]
- Kim, A.S.; Lee, J.M. The limited role of serum neurofilament light chain in predicting pain severity of patients with diabetic polyneuropathy. Sci. Rep. 2024, 14, 15612. [Google Scholar] [CrossRef]
- Kender, Z.; Jende, J.M.E.; Kurz, F.T.; Tsilingiris, D.; Schimpfle, L.; Sulaj, A.; von Rauchhaupt, E.; Bartl, H.; Mooshage, C.; Gopfert, J.; et al. Sciatic nerve fractional anisotropy and neurofilament light chain protein are related to sensorimotor deficit of the upper and lower limbs in patients with type 2 diabetes. Front Endocrinol (Lausanne) 2023, 14, 1046690. [Google Scholar] [CrossRef]
- Yao, C.; Zhang, H.; Wang, L.; Li, J. Correlation of serum Meteorin-like (Metrnl) level with type 2 diabetic peripheral neuropathy. BMC Endocr. Disord. 2024, 24, 83. [Google Scholar] [CrossRef]
- Wang, R.; Hu, D.; Zhao, X.; Hu, W. Correlation of serum meteorin-like concentrations with diabetic nephropathy. Diabetes Res. Clin. Pract. 2020, 169, 108443. [Google Scholar] [CrossRef] [PubMed]
- Backryd, E.; Themistocleous, A.; Larsson, A.; Gordh, T.; Rice, A.S.C.; Tesfaye, S.; Bennett, D.L.; Gerdle, B. Eleven neurology-related proteins measured in serum are positively correlated to the severity of diabetic neuropathy. Sci. Rep. 2024, 14, 17068. [Google Scholar] [CrossRef]
- Nagy, D.; Ennis, K.A.; Wei, R.; Su, S.C.; Hinckley, C.A.; Gu, R.F.; Gao, B.; Massol, R.H.; Ehrenfels, C.; Jandreski, L.; et al. Developmental synaptic regulator, TWEAK/Fn14 signaling, is a determinant of synaptic function in models of stroke and neurodegeneration. Proc. Natl. Acad. Sci. 2021, 118, e2001679118. [Google Scholar] [CrossRef] [PubMed]
- Hamill, C.A.; Michaelson, J.S.; Hahm, K.; Burkly, L.C.; Kessler, J.A. Age-dependent effects of TWEAK/Fn14 receptor activation on neural progenitor cells. J. Neurosci. Res. 2007, 85, 3535–3544. [Google Scholar] [CrossRef]
- Van Battum, E.Y.; Brignani, S.; Pasterkamp, R.J. Axon guidance proteins in neurological disorders. Lancet Neurol. 2015, 14, 532–546. [Google Scholar] [CrossRef] [PubMed]
- Moore, S.W.; Tessier-Lavigne, M.; Kennedy, T.E. Netrins and their receptors. Adv. Exp. Med. Biol. 2007, 621, 17–31. [Google Scholar]
- Nevoux, J.; Alexandru, M.; Bellocq, T.; Tanaka, L.; Hayashi, Y.; Watabe, T.; Lahlou, H.; Tani, K. Edge ASB: An antibody to RGMa promotes regeneration of cochlear synapses after noise exposure. Sci. Rep. 2021, 11, 2937. [Google Scholar] [CrossRef]
- Herder, C.; Thorand, B.; Strom, A.; Rathmann, W.; Heier, M.; Koenig, W.; Morrison, H.; Ziegler, D.; Roden, M.; Peters, A.; et al. Associations between multiple neurological biomarkers and distal sensorimotor polyneuropathy: KORA F4/FF4 study. Diabetes Metab. Res. Rev. 2024, 40, e3807. [Google Scholar] [CrossRef]
- Hartmann C, Schwietzer YA, Otani T, Furuse M, Ebnet K: Physiological functions of junctional adhesion molecules (JAMs) in tight junctions. Biochim. Biophys. Acta Biomembr. 2020, 1862, 183299.
- Gil Alabarse, P.; Chen, L.Y.; Oliveira, P.; Qin, H.; Liu-Bryan, R. Targeting CD38 to Suppress Osteoarthritis Development and Associated Pain After Joint Injury in Mice. Arthritis Rheumatol. 2023, 75, 364–374. [Google Scholar] [CrossRef] [PubMed]
- Kotliarova, A.; Sidorova, Y.A. Glial Cell Line-Derived Neurotrophic Factor Family Ligands, Players at the Interface of Neuroinflammation and Neuroprotection: Focus Onto the Glia. Front. Cell Neurosci. 2021, 15, 679034. [Google Scholar] [CrossRef]
- Martins, E.P.; Goncalves, C.S.; Pojo, M.; Carvalho, R.; Ribeiro, A.S.; Miranda-Goncalves, V.; Taipa, R.; Pardal, F.; Pinto, A.A.; Custodia, C.; et al. Cadherin-3 is a novel oncogenic biomarker with prognostic value in glioblastoma. Mol. Oncol. 2022, 16, 2611–2631. [Google Scholar] [CrossRef] [PubMed]
- Punovuori, K.; Malaguti, M.; Lowell, S. Cadherins in early neural development. Cell Mol. Life Sci. 2021, 78, 4435–4450. [Google Scholar] [CrossRef]
- Bono, P.; Cordero, E.; Johnson, K.; Borowsky, M.; Ramesh, V.; Jacks, T.; Hynes, R.O. Layilin, a cell surface hyaluronan receptor, interacts with merlin and radixin. Exp. Cell Res. 2005, 308, 177–187. [Google Scholar] [CrossRef] [PubMed]
- Tsutiya, A.; Arito, M.; Tagashira, T.; Sato, M.; Omoteyama, K.; Sato, T.; Suematsu, N.; Kurokawa, M.S.; Kato, T. Layilin promotes mitochondrial fission by cyclin-dependent kinase 1 and dynamin-related protein 1 activation in HEK293T cells. Biochem. Biophys. Res. Commun. 2021, 549, 143–149. [Google Scholar] [CrossRef]
- Jiang, Y.; Oliver, P.; Davies, K.E.; Platt, N. Identification and characterization of murine SCARA5, a novel class A scavenger receptor that is expressed by populations of epithelial cells. J. Biol. Chem. 2006, 281, 11834–11845. [Google Scholar] [CrossRef] [PubMed]
- Callegari, I.; Oechtering, J.; Schneider, M.; Perriot, S.; Mathias, A.; Voortman, M.M.; Cagol, A.; Lanner, U.; Diebold, M.; Holdermann, S.; et al. Cell-binding IgM in CSF is distinctive of multiple sclerosis and targets the iron transporter SCARA5. Brain 2024, 147, 839–848. [Google Scholar] [CrossRef]
- Li, Y.; Peng, F.; Tan, X.; Wang, J.; Xu, Y. Tumor suppressive effect of scavenger receptor class A member 5 overexpression in colorectal cancer by regulating PI3K/AKT/mTOR pathway. Genes. Genom. 2021, 43, 1189–1198. [Google Scholar] [CrossRef] [PubMed]
- Siddiqui, J.A.; Pothuraju, R.; Khan, P.; Sharma, G.; Muniyan, S.; Seshacharyulu, P.; Jain, M.; Nasser, M.W.; Batra, S.K. Pathophysiological role of growth differentiation factor 15 (GDF15) in obesity, cancer, and cachexia. Cytokine Growth Factor. Rev. 2022, 64, 71–83. [Google Scholar] [CrossRef]
- Asrih, M.; Wei, S.; Nguyen, T.T.; Yi, H.S.; Ryu, D.; Gariani, K. Overview of growth differentiation factor 15 in metabolic syndrome. J. Cell Mol. Med. 2023, 27, 1157–1167. [Google Scholar] [CrossRef]
- Zhu, X.; Zhang, Y.; Liang, F.; Yin, J.; Jiang, L.; Cai, W.; Lu, J.; Zhang, C.; Xiao, Y.; Teng, H.; et al. Relationship Between Plasma Growth Differentiation Factor 15 Levels and Complications of Type 2 Diabetes Mellitus: A Cross-sectional Study. Can. J. Diabetes 2023, 47, 117–123 e7. [Google Scholar] [CrossRef]
- Li, Y.; Wang, Y.; Cao, Y.; Zhang, X.; Dai, W.; Zhao, Y.; Zhang, L.; Han, X. Correlation Between Growth Differentiation Factor-15 and Peripheral Neuropathy in Patients with Type 2 Diabetes Mellitus. Diabetes Metab. Syndr. Obes. 2024, 17, 3019–3028. [Google Scholar] [CrossRef]
- Weng, S.W.; Chen, W.C.; Shen, F.C.; Wang, P.W.; Chen, J.F.; Liou, C.W. Circulating Growth Differentiation Factor 15 Is Associated with Diabetic Neuropathy. J. Clin. Med. 2022, 11, 3033. [Google Scholar] [CrossRef]
- Billeson, K.; Baldimtsi, E.; Wahlberg, J.; Whiss, P.A. Growth Differentiation Factor 15 and Matrix Metalloproteinase 3 in Plasma as Biomarkers for Neuropathy and Nephropathy in Type 1 Diabetes. Int. J. Mol. Sci. 2024, 25, 7328. [Google Scholar] [CrossRef] [PubMed]
- Wu, L.; Wang, X.J.; Luo, X.; Zhang, J.; Zhao, X.; Chen, Q. Diabetic peripheral neuropathy based on Schwann cell injury: Mechanisms of cell death regulation and therapeutic perspectives. Front Endocrinol (Lausanne) 2024, 15, 1427679. [Google Scholar] [CrossRef] [PubMed]
- Niimi, N.; Yako, H.; Takaku, S.; Chung, S.K.; Sango, K. Aldose Reductase and the Polyol Pathway in Schwann Cells: Old and New Problems. Int. J. Mol. Sci. 2021, 22, 1031. [Google Scholar] [CrossRef]
- Guo, J.; Guo, Z.; Huang, Y.; Ma, S.; Yan, B.; Pan, C.; Jiang, Z.; Wang, F.; Zhang, Z.; Da, Y.; et al. Blockage of MLKL prevents myelin damage in experimental diabetic neuropathy. Proc. Natl. Acad. Sci. U S A 2022, 119, e2121552119. [Google Scholar] [CrossRef]
- Morgenstern, J.; Groener, J.B.; Jende, J.M.E.; Kurz, F.T.; Strom, A.; Gopfert, J.; Kender, Z.; Le Marois, M.; Brune, M.; Kuner, R.; et al. Neuron-specific biomarkers predict hypo- and hyperalgesia in individuals with diabetic peripheral neuropathy. Diabetologia 2021, 64, 2843–2855. [Google Scholar] [CrossRef]
- Rutgers, B. Ethics and biotechnology. Tijdschr. Diergeneeskd. 1990, 115, 696–698. [Google Scholar]
- Hamidullah, I.A.; Ashraf, M.A.; Manzoor Hussain, Z. Correlation between plasma fibrinogen levels and microvascular complications in type 2 diabetes. J. Pak. Med. Assoc. 2024, 74, 1441–1448. [Google Scholar] [CrossRef]
- Esze, R.; Barna, S.; Fulop, P.; Kempler, P.; Miko, M.; Pall, D.; Paragh, G.; Somodi, S.; Emri, M.; Kepes, Z.; et al. C-peptide: An essential ally in microvascular complications of type 2 diabetes mellitus and obesity. Diabetol. Metab. Syndr. 2024, 16, 211. [Google Scholar] [CrossRef] [PubMed]
- Tufro, A.; Veron, D. VEGF and podocytes in diabetic nephropathy. Semin. Nephrol. 2012, 32, 385–393. [Google Scholar] [CrossRef]
- Ding, R.; Zhu, S.; Zhao, X.; Yue, R. Corrigendum: Vascular endothelial growth factor levels in diabetic peripheral neuropathy: A systematic review and meta-analysis. Front Endocrinol (Lausanne) 2023, 14, 1238758. [Google Scholar] [CrossRef]
- Forstermann, U.; Sessa, W.C. Nitric oxide synthases: Regulation and function. Eur. Heart J. 2012, 33, 829–837, 37a-37d. [Google Scholar] [CrossRef]
- Walton, D.M.; Minton, S.D.; Cook, A.D. The potential of transdermal nitric oxide treatment for diabetic peripheral neuropathy and diabetic foot ulcers. Diabetes Metab. Syndr. 2019, 13, 3053–3056. [Google Scholar] [CrossRef]
- Agrawal, R.P.; Jain, S.; Goyal, S.; Singhal, S.; Lindgren, L.; Sthengel, E. A Clinical Trial of Nitrosense patch for the treatment of patients with painful diabetic neuropathy. J. Assoc. Physicians India 2014, 62, 385–390. [Google Scholar] [PubMed]
- Bucala, R.; Tracey, K.J.; Cerami, A. Advanced glycosylation products quench nitric oxide and mediate defective endothelium-dependent vasodilatation in experimental diabetes. J. Clin. Invest. 1991, 87, 432–438. [Google Scholar] [CrossRef]
- Zochodne, D.W.; Verge, V.M.; Cheng, C.; Hoke, A.; Jolley, C.; Thomsen, K.; Rubin, I.; Lauritzen, M. Nitric oxide synthase activity and expression in experimental diabetic neuropathy. J. Neuropathol. Exp. Neurol. 2000, 59, 798–807. [Google Scholar] [CrossRef][Green Version]
- Adela, R.; Nethi, S.K.; Bagul, P.K.; Barui, A.K.; Mattapally, S.; Kuncha, M.; Patra, C.R.; Reddy, P.N.; Banerjee, S.K. Hyperglycaemia enhances nitric oxide production in diabetes: A study from South Indian patients. PLoS ONE 2015, 10, e0125270. [Google Scholar] [CrossRef]
- Assmann, T.S.; Brondani, L.A.; Boucas, A.P.; Rheinheimer, J.; de Souza, B.M.; Canani, L.H.; Bauer, A.C.; Crispim, D. Nitric oxide levels in patients with diabetes mellitus: A systematic review and meta-analysis. Nitric Oxide 2016, 61, 1–9. [Google Scholar] [CrossRef] [PubMed]
- Liu, F.; You, F.; Yang, L.; Wang, S.; Xie, D. Metformin improves diabetic neuropathy by reducing inflammation through up-regulating the expression of miR-146a and suppressing oxidative stress. J. Diabetes Complicat. 2024, 38, 108737. [Google Scholar] [CrossRef]
- Liu, X.S.; Fan, B.; Szalad, A.; Jia, L.; Wang, L.; Wang, X.; Pan, W.; Zhang, L.; Zhang, R.; Hu, J.; et al. MicroRNA-146a Mimics Reduce the Peripheral Neuropathy in Type 2 Diabetic Mice. Diabetes 2017, 66, 3111–3121. [Google Scholar] [CrossRef]
- Wang, L.; Chopp, M.; Lu, X.; Szalad, A.; Jia, L.; Liu, X.S.; Wu, K.H.; Lu, M.; Zhang, Z.G. miR-146a mediates thymosin beta4 induced neurovascular remodeling of diabetic peripheral neuropathy in type-II diabetic mice. Brain Res. 2019, 1707, 198–207. [Google Scholar] [CrossRef]
- Wang, L.; Chopp, M.; Szalad, A.; Zhang, Y.; Wang, X.; Zhang, R.L.; Liu, X.S.; Jia, L.; Zhang, Z.G. The role of miR-146a in dorsal root ganglia neurons of experimental diabetic peripheral neuropathy. Neuroscience 2014, 259, 155–163. [Google Scholar] [CrossRef]
- Ji, H.; Lu, Y.; Liu, G.; Zhao, X.; Xu, M.; Chen, M. Role of Decreased Expression of miR-155 and miR-146a in Peripheral Blood of Type 2 Diabetes Mellitus Patients with Diabetic Peripheral Neuropathy. Diabetes Metab. Syndr. Obes. 2024, 17, 2747–2760. [Google Scholar] [CrossRef]
- Luo, Q.; Feng, Y.; Xie, Y.; Shao, Y.; Wu, M.; Deng, X.; Yuan, W.E.; Chen, Y.; Shi, X. Nanoparticle-microRNA-146a-5p polyplexes ameliorate diabetic peripheral neuropathy by modulating inflammation and apoptosis. Nanomedicine 2019, 17, 188–197. [Google Scholar] [CrossRef]
- Yousefzadeh, N.; Alipour, M.R.; Soufi, F.G. Deregulation of NF-small ka, CyrillicB-miR-146a negative feedback loop may be involved in the pathogenesis of diabetic neuropathy. J. Physiol. Biochem. 2015, 71, 51–58. [Google Scholar] [CrossRef] [PubMed]
- Zhang, P.; Wang, C.; Li, C.; Wang, J. miR-34a-5p Predicts the Risk of Diabetic Neuropathic Pain and Mediates Neuroinflammation in Microglia via Targeting ENPP3. Immunol. Invest. 2024, 53, 1348–1358. [Google Scholar] [CrossRef]
- Chen, J.; Liu, W.; Yi, H.; Hu, X.; Peng, L.; Yang, F. MicroRNA-155 mimics ameliorates nerve conduction velocities and suppresses hyperglycemia-induced pro-inflammatory genes in diabetic peripheral neuropathic mice. Am. J. Transl. Res. 2019, 11, 3905–3918. [Google Scholar]
- Cheng, X.; Zhao, L.; Ke, T.; Wang, X.; Cao, L.; Liu, S.; He, J.; Rong, W. Celecoxib ameliorates diabetic neuropathy by decreasing apoptosis and oxidative stress in dorsal root ganglion neurons via the miR-155/COX-2 axis. Exp. Ther. Med. 2021, 22, 825. [Google Scholar] [CrossRef] [PubMed]
- Kasimu, A.; Apizi, X.; Talifujiang, D.; Ma, X.; Fang, L.; Zhou, X. miR-125a-5p in astrocytes attenuates peripheral neuropathy in type 2 diabetic mice through targeting TRAF6. Endocrinol. Diabetes Nutr. 2021, 69, 43–51. [Google Scholar] [CrossRef] [PubMed]
- Guo, Y.; Zeng, J.; Zhuang, Y.; Jiang, C.; Xie, W. MiR-503-5p alleviates peripheral neuropathy-induced neuropathic pain in T2DM mice by regulating SEPT9 to inhibit astrocyte activation. Sci. Rep. 2024, 14, 14361. [Google Scholar] [CrossRef] [PubMed]
- Jaramillo, M.C.; Zhang, D.D. The emerging role of the Nrf2-Keap1 signaling pathway in cancer. Genes. Dev. 2013, 27, 2179–2191. [Google Scholar] [CrossRef]
- Hartikainen, J.M.; Tengstrom, M.; Winqvist, R.; Jukkola-Vuorinen, A.; Pylkas, K.; Kosma, V.M.; Soini, Y.; Mannermaa, A. KEAP1 Genetic Polymorphisms Associate with Breast Cancer Risk and Survival Outcomes. Clin. Cancer Res. 2015, 21, 1591–1601. [Google Scholar] [CrossRef] [PubMed]
- Khalili, F.; Vaisi-Raygani, A.; Shakiba, E.; Kohsari, M.; Dehbani, M.; Naseri, R.; Asadi, S.; Rahimi, Z.; Rahimi, M.; Rahimi, Z. Oxidative stress parameters and keap 1 variants in T2DM: Association with T2DM, diabetic neuropathy, diabetic retinopathy, and obesity. J. Clin. Lab. Anal. 2022, 36, e24163. [Google Scholar] [CrossRef] [PubMed]
- Buraczynska, M.; Zukowski, P.; Ksiazek, K.; Wacinski, P.; Dragan, M. The effect of Toll-like receptor 4 gene polymorphism on vascular complications in type 2 diabetes patients. Diabetes Res. Clin. Pract. 2016, 116, 7–13. [Google Scholar] [CrossRef] [PubMed]
- Rudofsky, G.; Jr Reismann, P.; Witte, S.; Humpert, P.M.; Isermann, B.; Chavakis, T.; Tafel, J.; Nosikov, V.V.; Hamann, A.; Nawroth, P.; et al. Asp299Gly and Thr399Ile genotypes of the TLR4 gene are associated with a reduced prevalence of diabetic neuropathy in patients with type 2 diabetes. Diabetes Care 2004, 27, 179–183. [Google Scholar] [CrossRef] [PubMed][Green Version]
- Nursal, A.F.; Inanir, A.; Rustemoglu, A.; Uzun, S.; Sahin, K.; Yigit, S. IL-1beta and IL-1Ra Variant Profiles in Turkish Patients with Diabetic Peripheral Neuropathy. Endocr. Metab. Immune Disord. Drug Targets 2019, 19, 150–158. [Google Scholar] [CrossRef]
- Grudzien-Nogalska, E.; Wu, Y.; Jiao, X.; Cui, H.; Mateyak, M.K.; Hart, R.P.; Tong, L.; Kiledjian, M. Structural and mechanistic basis of mammalian Nudt12 RNA deNADding. Nat. Chem. Biol. 2019, 15, 575–582. [Google Scholar] [CrossRef]
- Ye, C.; Fu, Y.; Zhou, X.; Zhou, F.; Zhu, X.; Chen, Y. Identification and validation of NAD+ metabolism-related biomarkers in patients with diabetic peripheral neuropathy. Front Endocrinol 2024, 15, 1309917. [Google Scholar] [CrossRef] [PubMed]
- Asadi, S.; Rahimi, Z.; Kohsari, M.; Babajani, F.; Amiri, M.; Jalilian, N.; Naseri, R.; Haghnazari, L. Assessing the possible association between MTHFR (rs1801133) and GPx-1 (rs1050450) polymorphisms with the risk of type 2 diabetes, diabetic neuropathy, and diabetic retinopathy. Mol. Biol. Rep. 2024, 51, 583. [Google Scholar] [CrossRef] [PubMed]
- Buraczynska, M.; Buraczynska, K.; Dragan, M.; Ksiazek, A. Pro198Leu Polymorphism in the Glutathione Peroxidase 1 Gene Contributes to Diabetic Peripheral Neuropathy in Type 2 Diabetes Patients. Neuromolecular Med. 2017, 19, 147–153. [Google Scholar] [CrossRef] [PubMed][Green Version]
- Kolla, V.K.; Madhavi, G.; Pulla Reddy, B.; Srikanth Babu, B.M.; Yashovanthi, J.; Valluri, V.L.; Ramesh, J.; Akka, J. Association of tumor necrosis factor alpha, interferon gamma and interleukin 10 gene polymorphisms with peripheral neuropathy in South Indian patients with type 2 diabetes. Cytokine 2009, 47, 173–177. [Google Scholar] [CrossRef]
- Ji, Z.Y.; Li, H.F.; Lei, Y.; Rao, Y.W.; Tan, Z.X.; Liu, H.J.; Yao, G.D.; Hou, B.; Sun, M.L. Association of adiponectin gene polymorphisms with an elevated risk of diabetic peripheral neuropathy in type 2 diabetes patients. J. Diabetes Complicat. 2015, 29, 887–892. [Google Scholar] [CrossRef] [PubMed]
- Tapodi, A.; Bognar, Z.; Szabo, C.; Gallyas, F.; Sumegi, B.; Hocsak, E. PARP inhibition induces Akt-mediated cytoprotective effects through the formation of a mitochondria-targeted phospho-ATM-NEMO-Akt-mTOR signalosome. Biochem. Pharmacol. 2019, 162, 98–108. [Google Scholar] [CrossRef] [PubMed]





| Biomarkers | Roles | References |
|---|---|---|
| Oxidative Stress | ||
| Thiol/Disulfide | The thiol-disulfide balance was impaired in DSP patients, with a decrease in native thiol and total thiol levels and an increase in disulfide levels. | [42,43] |
| Malondialdehyde | Lipid peroxidation product and one of the most used biomarkers for oxidative stress. The serum levels significantly increased and were correlated with the nerve deficit score, calculated by the Michigan Neuropathy Screening Instrument. | [46] |
| Poly (ADP-ribose) polymerase (PARP) | PARP is critical in DNA repair, mitochondrial homeostasis, and apoptosis. Hyperglycemia induces oxidative stress, resulting in overproduction of ROSs and activation of PARP. The hyperactivated PARP depletes NAD+ and ATP and causes the accumulation of ADP-ribose polymer, disrupts glycolysis, and impairs mitochondrial respiration, leading to ATP depletion and cell death. PARP also triggers the activation of NF-κB and subsequent release of proinflammatory cytokines. | [57,61,231] |
| Inflammation | ||
| Macrophage | Macrophage infiltration, pro-inflammatory polarization, and inflammatory cytokine release in nerves contribute to nerve injury during diabetes. | [73,74,78] |
| Neutrophil-to-lymphocyte ratio (NLR) | NLR is an independent risk factor for DSP. NLR levels were significantly increased in the diabetic patients and correlated with the development of DSP. The accuracy of NLR in predicting the onset of DSP is 65.41%. In addition, HbA1c and NLR have some synergic effects on predicting DSP. | [81,82] |
| NF-κB | NF-κB is an integral signal regulating the activating cascade of gene transcription of pro-inflammatory cytokines. Long-term hyperglycemia increases the production of AGEs, which interact with receptors for AGEs (RAGE) to induce intracellular signaling pathways, increasing proinflammatory cytokine release, Higher serum NF-κB levels positively correlated with total neuropathy score in the DPN patients. | [67,68,69,70,84] |
| Toll-like receptors (TLRs) | TLRs interact with MyD88 and TRIF to activate NF-κB, MAPKs, or IRF to regulate inflammatory response. The expression of TLRs in peripheral blood cells was significantly increased with the elevation of NF-κB and pro-inflammatory cytokines in experimental diabetes. TLR2/6 and TLR4-activated macrophages contribute to islet inflammation and impair beta-cell insulin gene expression. Both TLR4 mRNA and protein expressions increased significantly in DSP compared to diabetes without DSP, which correlates with the levels of TNF-α and IL-6. In particular, TLR4 elevation is a risk factor for DSP and could be used to predict the progression of DSP. | [91,92,94,98] |
| TNF-α | TNF-α is a critical inflammatory cytokine in diabetes and DSP, and the elevated level of serum TNF-α was significantly associated with an increased risk of DSP. Higher TNF-α levels correlate with nerve damage severity, NCS, and disability. The sensitivity and specificity of TNF-α for predicting DSP were up to 95.7% and 61.4%, respectively. | [119,121,122,123,124] |
| IL-1β | IL-1 is a critical cytokine mediating the inflammatory response and induces a signaling cascade that increases the production of multiple cytokines and chemokines. A higher level of IL-1β in the sciatic nerves and spinal cord is associated with inflammation and neuropathic pain. | [126,127] |
| IL-6 | IL-6 is a pleiotropic cytokine that can be an inflammatory biomarker for DSP. Elevated serum IL-6 is significantly associated with the MNSI score in DSP patients’ motor conduction slowing. The beneficial effects of IL-6 are controversial and may depend on the IL-6 levels and DSP conditions. | [116,128,129,130,131] |
| Chemokines | Increased mRNA levels of CC motif ligand 1 (CCL1), CCL2, CCL5, CCL7, CCL8, and CCL12 have been associated with analgesic sensitivity in DSP. CXCL2 expression significantly increased in rat sciatic nerves of T1DM-induced DSP and high glucose-induced Schwann cells. CXCL2 is associated with induction of the expression of cleaved caspase 3/9, activation of NLRP3 inflammasome, and release of pro-inflammatory cytokines. CXC chemokine receptor 4 (CXCR4) in a subset of DRG sensory neurons has been associated with painful diabetic neuropathy. Increased serum CCL11/Eotaxin-1 levels were correlated with nerve conduction velocity of the peripheral nerves and the action potential of the sensory nerve. | [132,134,136,137,139] |
| Adhesion molecules | The levels of adhesion molecules are significantly increased, which induces the release of pro-inflammatory cytokines and promotes leukocyte recruitment and infiltration into diabetic tissues. Higher levels of VCAM-1 and ICAM-1 have been associated with the development of diabetic neuropathy. | [117,147] |
| Secretary phospholipase A2 (sPLA2) | sPLA2 catalyzes phospholipids to release arachidonic acid, which then is converted to produce prostaglandins and leukotrienes, which play a role in inflammatory responses. sPLA2 and its downstream component cyclooxygenase activity have also been implicated in the development of experimental DSP. Elevated urine sPLA2 activity was correlated with NCS in DSP patients. The 8-iso-PGF2α and TXB2 are the two stable byproducts of lipid peroxides of arachidonic acid, which are significantly increased in the urine of DSP patients and may be used as a predictor for DSP. | [151,152,154] |
| Adiponectin | Adiponectin functions to increase insulin sensitivity and prevent inflammatory response. The level changes and functions in DSP are not consistent. Some studies demonstrated that higher adiponectin levels are positively associated with DSP in T2DM patients. | [155,156] |
| Interferon (IFN)-γ | IFN-γ may have pro-inflammatory effects and activate macrophages to release inflammatory cytokines. IFN-γ has been shown to contribute to the development of neuropathy in nonobese diabetic mice, induce T cell infiltration in the peripheral nerves, and inhibit Schwann cells. | [140,141,142] |
| Caveolin 1 | Caveolin-1 is a membrane protein that plays an anti-inflammatory role. In diabetes, lower plasma levels of caveolin-1 were negatively correlated with plasma concentrations of TLR4, TNF-α, and IL-6. Low caveolin-1 levels were also associated with NCS and mechanical hypoalgesia. | [157,158] |
| C-reactive protein (CRP) | CRP is the inflammatory response biomarker. The CRP-to-albumin ratio has been positively correlated with BMI, fasting glucose, serum creatinine, triglyceride, and LDL-cholesterol levels and was negatively associated with the estimated glomerular filtration rate. CRP-to-albumin ratio has been considered an independent risk factor for DSP, and the accuracy of the ratios for predicting DSP is high, with a sensitivity of 78% and specificity of 73%, respectively. | [144,145] |
| Neurological Biomarkers | ||
| Neurofilament light chains (NFL) | Blood NFL can be used to evaluate axonal loss. Higher serum NFL levels were correlated with motor and sensory NCS and microstructural nerve integrity. | [163,165] |
| Meteorin-like | Meteorin-like is a secreted protein homologous to the neurotrophic factor meteorin and regulates the development, maintenance, and regeneration of neurons. Serum meteorite-like were significantly decreased in DSP patients, and its level was correlated with the severity of DSP. | [166] |
| Neuron associated proteins | These biomarkers involve inflammation, neuronal survival, axonal guidance, and membrane function. Their levels are positively associated with the severity of diabetic neuropathy. | [168] |
| Axon guidance proteins, EFNA4, UNC5, and RGMA, regulate embryonic axon guidance, neuron cell body migration, and synaptic plasticity. | [171,172,174] | |
| TNFRSF12A regulates axon extension, synaptic function, angiogenesis, apoptotic signaling pathway, and cell migration. | [169,170] | |
| JAMs interact with postsynaptic density domain-containing scaffolding proteins and induce cell signaling pathways. | [175] | |
| GFR-alpha-1 expressed in glial and peripheral immune system has been linked to neuroinflammation. | [177] | |
| CDH3, LAYN, and SCARA5 are all positively associated with DSP in patients with diabetes. CDH3 is a calcium-dependent cell adhesion protein expressed in the developing nervous system. It may help to establish cytoarchitecture in the central nervous system and regulate axon elongation. LAYN was also found in mitochondria and regulated mitochondrial dynamics, promoting mitochondrial fission. SCARA5 is one member of the scavenger receptor family that plays an important role in innate immune activities. | [174,179,181,182] | |
| Growth differentiation factor-15 (GDF-15) | GDF15, also called macrophage-inhibiting cytokine 1, belongs to a superfamily of transforming growth factor-beta and has anti-inflammatory activities. Increased levels of GDF-15 significantly correlated with all latency and amplitude of sensory and motor nerves, as well as F-wave and H-reflex latencies. In T1DM patients, plasma GDF-15 positive correlates with neuropathy impairment scores and high-sensitive CRP. | [187,188,189,190] |
| Myelin proteins | Myelin protein zero (MPZ) was decreased in DSP, and decreased levels of MPZ have predicted values for hypoalgesia and progressive nerve function loss. Peripheral myelin protein 22 (PMP22): Oxidation stress-induced PMP22 misfolding and aggregation contribute to demyelination in DSP. | [194,195] |
| Microvascular Biomarkers | ||
| Fibrinogen | Elevated plasma fibrinogen levels in patients with T2DM significantly correlated with the progression of diabetic neuropathy. | [196] |
| C-peptide | C-peptide is produced in the pancreas simultaneously with insulin secretion. C-peptide levels positively correlated with impairment of lower extremity perfusion and a negative association with HbA1c values. | [197] |
| VEGF | VEGF can increase vascular permeability and impair microcirculation. VEGF levels were increased in T2DM patients with neuropathy, negatively correlated with motor nerve amplitude, and positively correlated with the neuropathy symptom score and diabetes neuropathy examination score. | [156,198] |
| Nitric oxide (NO) | NO can function as free radicals by forming peroxynitrite radicals to damage proteins and other molecules. Plasma superoxide anion and peroxynitrite were independently associated with neuropathic deficits. NO is also an endogenous vasodilator that benefits local blood flow to nerves, and the deficiency of NO leads to reduced blood flow to the peripheral nerve. Impaired NO synthesis has been implicated in diabetic painful neuropathy. However, either increased or decreased serum NO has been observed in diabetic patients. | [153,201,202,205,206] |
| miRNA | ||
| miRNA-146a | Downregulation in sciatic nerves and blood is associated with increased TNF-α, IL-1β, and NF-κB in sciatic nerve tissues of the DSP rats with T2DM. | [126,211] |
| Upregulation in sciatic nerves of DSP with T1DM in rats with increased NF-κB activity and the concentration of TNF-α, IL-6, and IL-1β in the sciatic nerves. | [213] | |
| miRNA-34a-5p | Upregulation in the serum of DSP patients positively correlates with the levels of triglyceride, fasting blood glucose, and glycated hemoglobin of DNP patients. | [110] |
| miRNA-155 | miRNA-155 improves the blood flow in sciatic nerves and NCV and suppresses multiple proinflammatory genes. miRNA-155 was downregulated in sciatic nerves of DSP in db/db mice and blood in T2DM patients with DSP. | [211,215] |
| miRNA-184-5p | Downregulation in the spinal cord in T1DM mice with DSP | [134] |
| Genetic Variants | ||
| Keep1rs11085735 Keap1 rs1048290 | Keap1 variants affect oxidative stress and the susceptibility to diabetic neuropathy. Keap1 rs11085735 (A/C) polymorphism affects the Kelch-1 domain structure and impairs Keap1 and Nrf2 interaction. The Keap1 rs1048290 minor allele has an impaired response to oxidative stress, causing higher expression of Keap1 and increased association with Nrf2. | [220] |
| TLR4D299G | The TLR4 D299G polymorphism has been linked to an increased risk for vascular complications and diabetic retinopathy in T2DM patients. TLR4 gene with D299G and T399I genotype was associated with a lower incidence of DSP in T2DM. | [222,223] |
| IL-1β rs16944 | IL-1β rs16944 CC genotype was a risk factor for developing DSP In T2DM patients. | [224] |
| NAD+ metabolism-related genes | ENPP3 is a glycoprotein and controls the response of mast cells and basophils during inflammation. NUDT12 promotes the decay of NAD-capped RNAs in cells. ENPP3 and NUDT12 were upregulated in DSP samples. | [225,226] |
| MTHFR, rs1801133 TT | Increases the risk of neuropathy in diabetic patients | [227] |
| GPX, rs1050450, T | GPX rs1050450, TT genotype was significantly higher in DSP patients. The GPX rs1050450, 198CT gene polymorphism is associated with increased oxidative stress. | [228] |
| IFNγ874AA | IFNγ 874AA genotype occurs higher in T2DM patients with DSP, | [229] |
| IL-10 1082 GG | IL-10 1082 G/G genotype has been associated with DSP. | [229] |
| Adiponectin T45G and G276T | T45G and G276T polymorphisms correlate with an increased DSP risk in T2DM patients. TG haplotype also positively, but GG and GT haplotypes negatively correlate with DSP in T2DM patients. | [230] |
Disclaimer/Publisher’s Note: The statements, opinions and data contained in all publications are solely those of the individual author(s) and contributor(s) and not of MDPI and/or the editor(s). MDPI and/or the editor(s) disclaim responsibility for any injury to people or property resulting from any ideas, methods, instructions or products referred to in the content. |
© 2025 by the authors. Licensee MDPI, Basel, Switzerland. This article is an open access article distributed under the terms and conditions of the Creative Commons Attribution (CC BY) license (https://creativecommons.org/licenses/by/4.0/).
Share and Cite
Chong, Z.Z.; Souayah, N. Crumbling Pathogenesis and Biomarkers for Diabetic Peripheral Neuropathy. Biomedicines 2025, 13, 413. https://doi.org/10.3390/biomedicines13020413
Chong ZZ, Souayah N. Crumbling Pathogenesis and Biomarkers for Diabetic Peripheral Neuropathy. Biomedicines. 2025; 13(2):413. https://doi.org/10.3390/biomedicines13020413
Chicago/Turabian StyleChong, Zhao Zhong, and Nizar Souayah. 2025. "Crumbling Pathogenesis and Biomarkers for Diabetic Peripheral Neuropathy" Biomedicines 13, no. 2: 413. https://doi.org/10.3390/biomedicines13020413
APA StyleChong, Z. Z., & Souayah, N. (2025). Crumbling Pathogenesis and Biomarkers for Diabetic Peripheral Neuropathy. Biomedicines, 13(2), 413. https://doi.org/10.3390/biomedicines13020413
