Abstract
Introduction: Metabolic dysfunction-associated steatohepatitis (MASH) is a leading cause of liver failure globally and is characterized by hepatic steatosis and inflammation, which may progress to fibrosis, the severity of which is highly predictive of patient demise and death. In view of the lack of treatment options for MASH, we investigated the therapeutic properties of extracellular vesicles (EVs) from normal human hepatocytes, which we have previously been shown to alleviate toxin-mediated hepatic fibrosis in mice. Methods: C57BI/6J mice were fed a choline-deficient amino acid-defined high (60%) fat (CDAA-HF) diet for up to 12 weeks while receiving i.p. administration of EVs purified from cultured human HepG2 hepatocytes. Results: CDAA-HF diet consumption resulted in severe hepatic steatosis, increased frequency of CD45+ lymphocytes and F4/80+ macrophages, robust production of aortic smooth muscle actin (ACTA2), and deposition of interstitial collagen, as well as altered serum levels of ALT, AST, cholesterol, triglycerides, alkaline phosphatase, unconjugated bilirubin, and total protein, thus recapitulating typical MASH phenotypes. EVs administered preventively or therapeutically resulted in the restoration of serum marker levels, reduced hepatic inflammation and attenuation of collagen deposition, ACTA2 production, and expression of fibrosis-associated genes. HepG2 EVs contained 205 miRs and, among the 30 most abundant miRs, seven (miRs-423-5p, -483-5p, -191-5p, -148a-3p, -423-3p, -92a-3p, -122-5p) are predicted to directly target fibrosis-related genes (collagens, ACTA2, MMPs, and TIMPs). Conclusions: Hepatocyte EVs are therapeutic in a mouse model of diet-induced steatohepatitis with fibrosis. Further studies of hepatocyte EVs or their cargo components as novel therapeutics for MASH in humans are warranted, including treatment of fibrotic stages, which are associated with clinical demise and are predictive of patient death.
1. Introduction
Metabolic dysfunction-associated steatotic liver disease (MASLD) is a chronic disease of the liver that is characterized by hepatic fat accumulation without concurrent liver disease and the presence of at least one cardiometabolic risk factor [1]. An advanced form of the diseased, termed metabolic dysfunction-associated steatohepatitis (MASH), is characterized by hepatic lobular ballooning and inflammation with or without fibrosis of varying severity, and it is increasingly recognized as an emerging and highly burdensome public health issue [2,3]. In the USA, about 25% of the population is affected by MASLD [3], while MASH with moderate-to-advanced liver fibrosis affects 6–8 million people [4], with that number expected to increase. MASH can progress to liver cirrhosis and/or hepatocellular carcinoma (HCC), which are the leading causes of liver-related mortality. In early 2024, the first drug to treat MASH was approved by the U.S. Food and Drug Administration (FDA) [5]. However, other therapeutic treatment options are still urgently needed.
Liver fibrosis is the only histologic variable that independently predicts liver-related morbidity or mortality and all-cause death in MASLD patients [6]. Although there are various animal models available for MASH pathogenesis research and drug discovery, very few of these models recapitulate liver fibrosis pathogenesis. Western high-fat diet with fructose and cholesterol—for example, the Gubra Amylin NASH (GAN) diet (40% fat, 22% fructose, 10% sucrose, and 2% cholesterol)—feeding in C57BI/6 mice for up to 44 weeks results in enhanced body and liver weights, metabolic disorder, liver macro-steatosis, and inflammation, but hepatic fibrosis is mild and develops slowly, only becoming evident after about 10 months; this is a serious disadvantage of this and similar models for testing drugs for MASH, especially those with potential anti-fibrotic actions [7]. By contrast, methionine- and choline-deficient (MCD) or choline-deficient amino acid defined (CDAA) diet feeding in conjunction with high fat resulted in steatosis and inflammation, as well as, respectively, moderate or progressive liver fibrosis by week 8 [8], and these models are thus advantageous for accelerated progress in MASH drug discovery.
Extracellular vesicles (EVs) are membranous nanovesicles which contain a complex molecular payload (miRs, mRNAs, lipids, and proteins) that reflects the transcriptional and translational activity of their producer cells [9]. Delivery of EVs to recipient cells may result in functional alterations in the cells, depending on the molecular information received. In the liver, both parenchymal (hepatocytes) and non-parenchymal cells (e.g., hepatic stellate cells (HSC), macrophages, and sinusoid endothelial cells) release EVs under physiological or pathological conditions [10]. In diet-induced MASH models, EV release is increased according to MASH disease severity [11]. Recent studies have implicated EVs in promoting lipid accumulation in hepatocytes through mechanisms that involve EV cargo components such as miR-122, which promotes cholesterol and fatty acid synthesis [12]; HMGB1, which is transported in EVs from the intestine to liver, where it promotes steatosis [13]; miR-199a-5p or aldo-keto-reductase Ib7, which are enriched in ER-stressed adipose tissue during MASH and delivered in EVs to hepatocytes, where they promote hepatic steatosis and inflammation [14,15]; and miR-106b-5p from macrophages, which inhibits mitofusion expression, leading to hepatocyte mitochondrial dysfunction, impaired energetics, and enhanced lipid accumulation [16]. Other studies have shown that lipid-laden hepatocytes release EVs at a higher rate than normal hepatocytes, and that these EVs drive inflammatory responses by promoting hepatic macrophage recruitment and production of the pro-inflammatory M1 phenotype, which has been attributed, in part, to EV miR-122-5p and miR-192-5p, the latter of which targets the Rictor/Akt/FoxO1 pathway [17,18,19,20,21]. Finally, EVs released from lipid-laden hepatocytes also promote HSC activation [22] and induce angiogenesis in endothelial cells [23]. Collectively these studies strongly implicate EVs in driving multiple features of MASH.
While EVs from MASH-associated hepatocytes drive many aberrant processes and pathogenic features of the disease, EVs from normal non-injured hepatocytes, on the other hand, play a role in hepatic homeostasis and have protective and therapeutic properties. For example, we showed that EVs from normal non-injured mouse or human hepatocytes efficiently reverse injury, inflammation, and fibrosis in the livers of mice that were chronically exposed to carbon tetrachloride (CCl4) [24]. This finding raises the intriguing possibility that EVs from non-injured hepatocytes are similarly therapeutic in models of MASH for which there are very limited treatments options, despite the profound medical and financial burden of the disease. To address this question, EVs were purified from human hepatocytes and administered prophylactically or therapeutically via i.p. injection in mice that were concurrently fed a CDAA-HF diet for up to 12 weeks. Analysis of serum and liver tissues revealed that hepatocyte EVs reduced MASH-associated serological and hepatic components relating to liver injury, steatosis, altered lipid metabolism, inflammation, and fibrosis, the latter of which was attributed at least partly to the predicted action of EV miRs that target fibrosis-related mRNAs.
2. Materials and Methods
2.1. MASH Disease Model
Animal protocols were approved by the Institutional Animal Care and Use Committee of The Research Institute at Nationwide Children’s Hospital (Columbus, OH, USA). Male C57BL/6J mice (8 weeks old; n = 5 per group) purchased from the Jackson Laboratory were given either choline-deficient amino-acid defined (CDAA) diets with high (60%) fat (CDAA-HF (Catalog #A06071302, Research Diets Inc., New Brunswick, NJ, USA) for 4, 8, or 12 weeks, as we previously described [25], or normal chow food (2020X, Inotiv, West Lafayette, IN, USA). Some mice received EVs (4 × 108 particles or 2 × 109 particles) via i.p injection once (Monday), twice (Monday and Friday), or three times (Monday, Wednesday, and Friday) each week for the entire duration of CDAA-HF feeding (preventative dosing strategy), while other mice received EVs (1 × 109 particles) 3 times per week (Monday, Wednesday, and Friday) for the last 6 weeks of an 8-week CDAA-HF diet (therapeutic dosing strategy). At the termination of the experiment, liver tissues were harvested after ketamaine/xylazine anesthesia. In some cases, blood was collected via cardiac puncture, and the livers were perfused through the left heart ventricle sequentially with PBS and 4% paraformaldehyde (PFA). One lobe of the liver was tied off with suture material after PBS perfusion and perfused livers were collected and weighed. Liver lobes were then used for paraffin embedding or were snap-frozen in liquid nitrogen for subsequent RNA extraction for real time quantitative polymerase chain reaction (RT-qPCR).
2.2. Histology and Immunofluorescence
Perfused mouse livers were fixed and embedded in paraffin. Paraffined sections of 5 μm thickness were cut and stained with hematoxylin and eosin (H and E) for histology, or with 0.1% Sirius Red (Sigma-Aldrich, St. Louis, MO, USA) for detection of collagen. Some slides underwent immunostaining with antibodies to F4/80 (Ca# 70076S,1:250, Cell Signaling, Danvers, MA, USA), CD45 (Cat# 70257S, 1:500, CST), ACTA2 (Cat# A700-082-T, 1:500; Thermo Fisher Scientific, Waltham, MA, USA), followed by Alexa Fluor 488 goat-anti mouse IgG, Alexa Fluor 568 goat-anti mouse IgG, Alexa Fluor 568 goat-anti rabbit IgG, or Alexa Fluor 488 goat-anti-rabbit IgG (all at 1:500; Thermo Fisher Scientific) for 1 h at room temperature. The slides were counterstained with 4′,6-diamidino-2-phenylindole (DAPI, 1:1000; Thermo Fisher Scientific) and mounted in glycerin jelly. The slides were examined by confocal microscopy, and positive signals were quantified using ImageJ (1.53k, National Institutes of Health, Bethesda, MD, USA).
2.3. Liver Function Tests
Blood was allowed to clot prior to centrifugation at 5000× g for 10 min to collect serum, which was and tested for alanine aminotransferase (ALT), aspartate aminotransferase (AST), cholesterol, triglyceride, total protein, alkaline phosphatase, unconjugated bilirubin, and conjugated bilirubin levels (IDEXX Laboratories, Westbrook, ME, USA).
2.4. Isolation and Characterization of EVs from HepG2 Cells
Human hepatocyte HepG2 cells (HB-8065, American Type Culture Collection, Manassas, VA, USA) were cultured with Dulbecco’s Modified Essential Medium (DMEM) supplemented with 10% fetal bovine serum and antibiotic-antimycotic. Cells were then switched to serum-free medium for 48 h before the culture supernatants were collected. Using our established methodology [26], EVs were purified by sequential differential centrifugation (300× g for 10 min, 2000× g for 20 min, 10,000× g for 30 min, and two steps of 100,000× g for 70 min), resuspended in DPBS, and characterized nanosight tracking analysis (NTA) using a Nanosight 300 instrument (Malvern Instruments, Westborough, MA, USA). Two videos were recorded for each sample, and NTA 3.2 Dev Build 3.2.16 software was used to estimate particle size and frequency. The recordings were performed at room temperature using a camera gain of 13, a shutter speed of 4.13 ms, and a detection threshold of 4. EV protein concentration was determined using a Pierce bicinchoninic acid (BCA) assay (Thermo Fisher Scientific). A total of 30 μg of EV or cell lysates were mixed with RIPA lysis buffer (Thermo Fisher Scientific) and subjected to sodium dodecyl sulfate–polyacrylamide gel electrophoresis on 10% gels and Western blot, with each sample being run in 3 separate lanes. Blots were cut and individual lanes were incubated with antibodies to CD63 (Cat# CBL553, Sigma Millipore, St. Louis, MO, USA), ALIX (Cat# MA1-83977, Thermo Fisher), CD9 (Cat# ab92726, Abcam, Cambridge, UK), Tsg101 (Cat# MA1-23296, Thermo Fisher), cellular marker Calnexin (Cat# NB100-1965SS, NOVUS, Centennial, CO, USA), or β-actin (Cat# MA1-140 Invitrogen, Waltham, MA, USA). Secondary antibodies were IRDye 800CW goat anti-mouse (Cat# 9a26-32210, LI-COR Biotechnology, Lincoln, NE, USA) or anti-rabbit (Cat# 926-32211, LI-COR). Blots were developed with a ChemiDoc MP imaging system (Bio-Rad, Hercules, CA, USA).
2.5. RNA Extraction and RT-qPCR
Total RNA from liver tissues, HepG2 cells, or HepG2 EVs was extracted using miRNeasy mini kits (Qiagen, Germantown, MD, USA). To measure fibrotic transcript expression in liver tissues, the RNA was subjected to one-step RT-qPCR using CFX Connect Real-Time PCR System and one-step iTaq Universal SYBR Green Supermix (Bio-Rad). Primers are shown in Table 1. For miR expression detection in HepG2 EVs or cells, RNA was first reverse transcribed to complementary DNA (cDNA) via miRCURY LNA RT kit (Cat# 339340, Qiagen), and the cDNA was then used for real-time PCR using proprietary miRCURY LNA miR PCR primers (Cat# 339306, Qiagen). Each reaction was run in duplicate, and samples were normalized to GAPDH or UniSp6.
Table 1.
Primers used for RT-qPCR.
2.6. EV miR Sequencing
Three different batches of HepG2 EVs were collected and used for RNA extraction with miRNeasy mini kits. Approximately 200 ng of RNA was subjected to Multiplex Small RNA Library preparation using NEBNext® Small RNA Library Prep Set according to the manufacturer’s instructions. The library was then run on an Illumina MiniSeq platform. Quality control of the sequencing data was performed using miRTrace version 1.0.1 software, and the miR counts were normalized and subjected to target searching and functional prediction by miRWalk, an online open-source platform (http://mirwalk.umm.uni-heidelberg.de/ accessed on 14 November 2024) that generates predicted or validated miR-binding target sites by searching complete transcript sequences (which includes 3′UTR, 5′UTR, and coding sequence) with the random-forest-based approach software, TarpmiR [27].
2.7. Statistical Analysis
Experiments were carried out at least twice in duplicate or triplicate and data were expressed as mean ± SEM. Immunofluorescence images were quantified using ImageJ. RT-qPCR and imaging data were analyzed by student’s t-test. A p-value < 0.05 was considered statistically significant.
3. Results
3.1. Establishment of MASLD Mouse Model
C57BI/6J male mice were fed with a CDAA-HF diet or chow food for 4, 8, or 12 weeks. Consistent with a previous report [8], 4 weeks of feeding with a CDAA-HF diet resulted in hepatocyte lipid droplet accumulation, enhanced immune cell infiltration, collagen deposition, and ACTA2 expression in the interstitial area (Figure 1A–C). Steatosis, collagen deposition, and ACTA2 expression increased over time during the 12 weeks of CDAA-HF feeding (Figure 1A). ACTA2 staining was principally associated with vessels in control animals, becoming more abundant and spreading interstitially to areas of weaker DAPI staining as hepatocyte lipid accumulated in CDAA-HF-fed mice. Consistent with the histological changes in the liver, serum ALT and AST levels were significantly elevated after 4 weeks of CDAA-HF feeding and remained consistently high for up to 12 weeks (Figure 1D,E). None of these changes were evident in control mice that were fed a normal chow diet (Figure 1A–C). CDAA-HF-fed mice also demonstrated alterations in serum liver function and metabolic components, as described below.
Figure 1.
Histological, fibrotic, and functional changes in livers of mice fed a CDAA-HF diet. C57Bl/6J mice were fed a CDAA-HF diet for 4, 8, or 12 weeks after which they were sacrificed. The same age mice fed with chow food for 8 weeks were used as control. (A) Livers were collected, sectioned, and stained with H&E, Sirius Red, or anti-ACTA2, the latter being developed with fluorescent secondary antibody. Green arrows indicate inflammatory infiltration aggregates; blue arrows show interstitial collagen deposition. Scale bar = 100 μm (Ctrl, week 4 or 8) or 50 μm (week 12). Blue staining is DAPI. (B) Collagen deposition was quantified via ImageJ analysis of Sirius Red staining. (C) ACTA2 intensity was quantified via ImageJ analysis of ACTA2 immunofluorescence. Liver function tests were performed on serum for (D) ALT or (E) AST. * p < 0.05, ** p < 0.01, *** p < 0.005.
3.2. HepG2 EVs Ameliorate Fibrosis in MASLD Mice
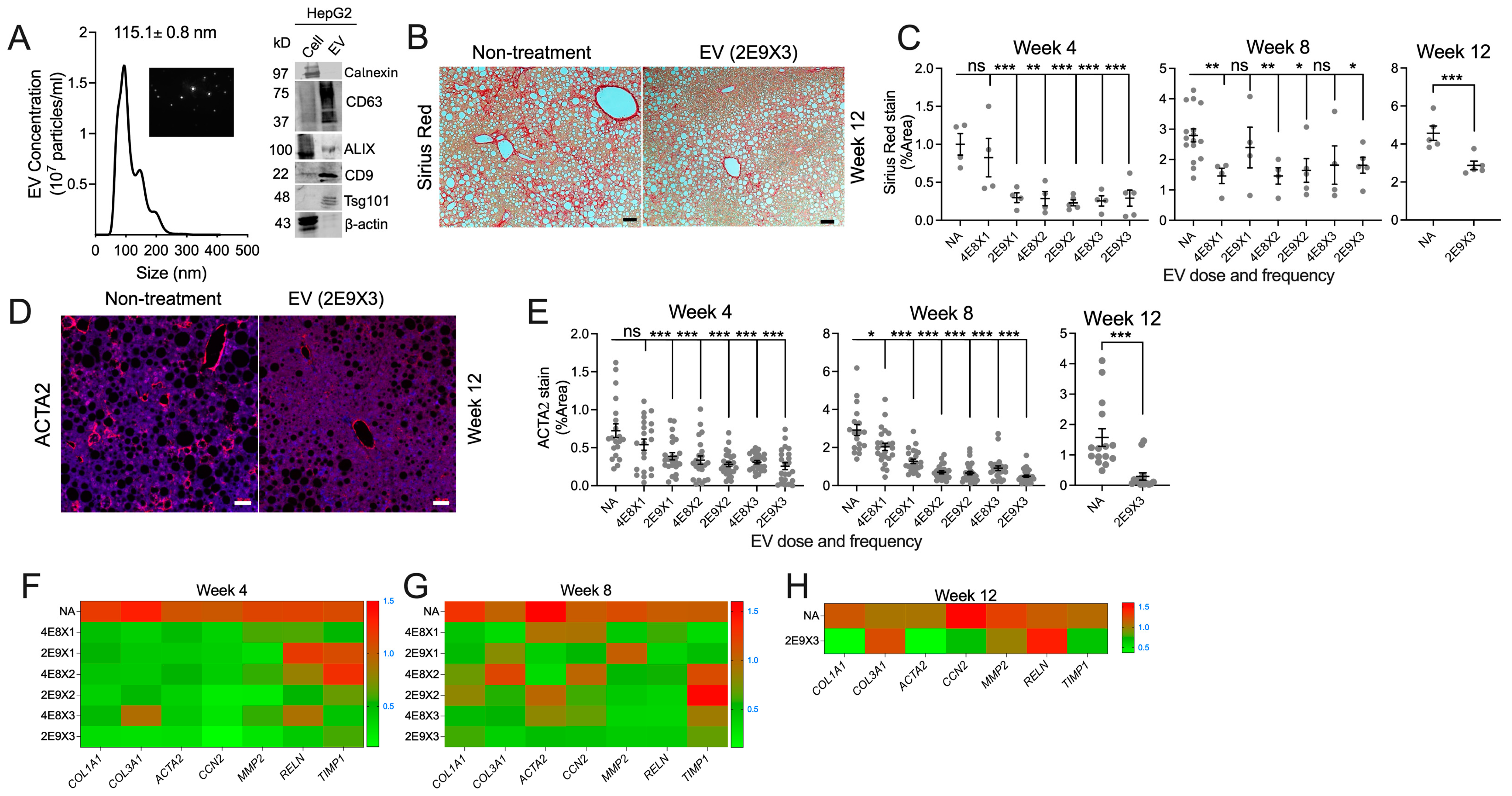
EVs isolated from 48-hour serum-free conditioned medium from HepG2 cells had a mean diameter of 115 nm and were positive for CD63, ALIX, CD9, and Tsg101 (EV markers) but were negative for calnexin or β-actin, demonstrating a lack of appreciable contamination with cellular/cytosolic material (Figure 2A). Typical visual features of the EVs, as recorded during NTA, are shown in a captured video frame (Figure 2A inset) and in the video recording (Supplemental Movie S1). The original Western blot raw data are in Supplemental Figure S1.
Figure 2.
HepG2 EVs reduce collagen deposition, ACTA2 production, and lipid metabolism gene expression. (A) HepG2 EV characterization via NTA (left; the inset shows a typical video frame from the analysis) and Western blot (right). Original raw data are in Supplemental Movie S1 and Supplemental Figure S1. (B) Collagen deposition detected via Sirius Red staining in liver sections from CDAA-HF-fed mice with no treatment, or which received HepG2 EV treatment of 2 × 109 particles three times a week for 12 weeks (scale bar = 100 μm). (C) ImageJ quantification of collagen deposition in mice receiving EV doses of 4 × 108 particles or 2 × 109 particles, once (“X1”), twice (“X2”), or three times (“X3”) per week for 4, 8, or 12 weeks. (D) ACTA2 detection by immunofluorescence assay of livers from (B). Blue staining is DAPI. (E) ImageJ quantification of ACTA2 intensity in mice from (D). Frozen liver tissue from mice maintained on a CDAA-HF diet for (F) 4, (G) 8, or (H) 12 weeks were subjected to RNA extraction, reverse transcription, and quantitative detection of extracellular matrix gene COL1A1, COL3A1, ACTA2, CCN2, MMP2, RELN, and TIMP1 via real-time PCR. The y-axis indicates EV dose, with the frequency of administration per week denoted as “X1” (once), “X2” (twice), or “X3” (three times). * p < 0.05, ** p < 0.01, *** p < 0.005. ns, non-significant.
HepG2 EVs were then injected one, two, or three times a week at two different doses during the entire time (4, 8, 12 weeks) for which C57BI/6J mice received a CDAA-HF diet (preventative model). Typical Sirius red staining is presented in the representative panels in Figure 2B, which shows that the high levels of collagen in mice receiving a CDAA-HF diet for 12 weeks were substantially reduced when the mice were concurrently administered 2 × 109 EVs three times a week. The more complete analysis is shown in Figs 2C, in which data from each time point (4, 8, 12 weeks) were quantified by ImageJ and expressed as a function of EV dose (4 × 108 or 2 × 109 particles) and frequency (1, 2, or 3 i.p. injections per week). These data convincingly show that most EV dosing regimens were highly effective in reducing hepatic collagen. Whereas EVs at the 4 × 108 particle dose once per week at week 4 or the particle doses of 2 × 109 or 4 × 108 at, respectively, once or three times per week at Week 8 were not effective in reducing collagen (Figure 2C), these data points appear to be spurious outliers; all other EVs doses were highly significant in their ability to suppress collagen deposition. Comparable data for ACTA2, a surrogate of HSC activation and fibrogenesis, revealed a consistent therapeutic attenuation of ACTA2 expression across all dosing parameters against a background of increasing DAPI staining which likely reflected improved hepatocyte viability, reduced steatosis, and parenchymal restoration (Figure 2D,E). These outcomes were reinforced via transcriptional analysis of expression of genes related to extracellular matrix and fibrosis (COL1A1, COL3A1, ACTA2, CCN2, MMP2, RELN, and TIMP1), which were suppressed by the EVs, sometimes in a complex manner that varied according to time, dose, and frequency of dosing (Figure 2F–H). Overall, these results showed that HepG2 EVs were preventative for fibrosis-related outcomes in the livers of mice on a CDAA-HF diet, including HSC activation, fibrosis, and ECM gene expression.
3.3. HepG2 EVs Ameliorate Immune Cell Infiltration
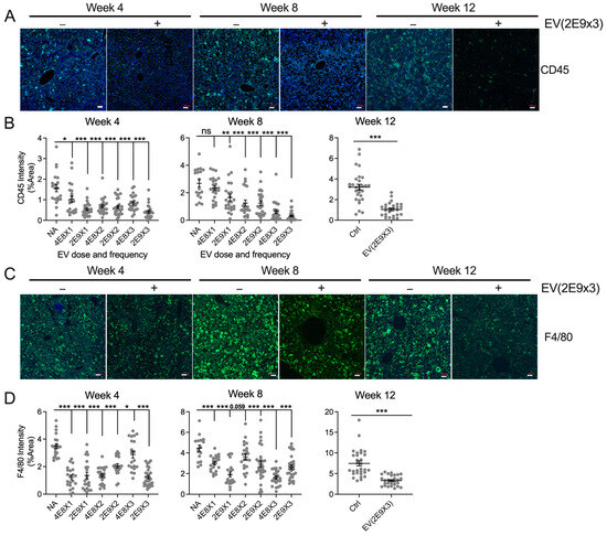
As assessed via immunofluorescent staining, there were increased levels of CD45 (lymphocyte marker) and F4/80 (macrophage marker) over the 12-week duration of CDAA-HF feeding (Figure 3A–D). Virtually every EV dosing regimen at all three time points in the preventative model resulted in a significant attenuation of CD45 and F4/80 signals, showing that CDAA-HF-induced inflammation and immune cell infiltration were effectively suppressed by the EVs.
Figure 3.
HepG2 EVs ameliorate liver inflammation. (A) Immunofluorescent detection of CD45 in liver sections from mice with no treatment or which were treated with HepG2 EVs at 2 × 109 particles three times per week for 4, 8, or 12 weeks. (B) ImageJ quantification of CD45 intensity in mice receiving EV doses of 4 × 108 or 2 × 109 particles for 4, 8, or 12 weeks; the frequency of EV administration per week is shown as “X1” (once), “X2” (twice), or “X3” (three times). (C) Immunofluorescent detection of F4/80 in liver sections from mice with no treatment or which were treated with HepG2 EVs at 2 × 109 particles three times per week for 4, 8, or 12 weeks. (D) ImageJ quantification of F4/80 intensity in mice receiving EV doses of 4 × 108 or 2 × 109 particles for 4, 8, or 12 weeks; the frequency of EV administration per week is shown as “X1” (once), “X2” (twice), or “X3” (three times). Scale bar = 100 μm for 4, 8 weeks, and 50 μm for 12 weeks. * p < 0.05, ** p < 0.01, *** p < 0.005. ns, non-significant.
3.4. HepG2 EVs Improve Liver Function
The CDAA-HF diet-induced increase in serum ALT at 12 weeks (Figure 1B) was slightly but non-significantly reversed by HepG2 EVs in the preventative model (Figure 4A), while the increased AST levels (Figure 1C) were significantly suppressed after EV administration (Figure 4B). In mice fed a CDAA-HF diet for 12 weeks, HepG2 EVs administered in the preventative model caused the suppressed level of serum cholesterol (Figure 4C) and triglycerides (Figure 4D) to be partially reversed, although the improvement was not significant in the case of cholesterol. Mice receiving a CDAA-HF diet for 12 weeks also had alterations in serum total protein (significant increase), alkaline phosphatase (upwardly trending), or unconjugated bilirubin (significant increase), and all such changes were significantly reversed by HepG2 EVs in the preventive model (Figure 4E–G). There were no significant changes in serum conjugated bilirubin in mice receiving a 12-week CDAA-HF diet with or without HepG2 EV administration (Figure 4H).
Figure 4.
HepG2 EVs improve liver function serum markers. Serum levels of (A) ALT, (B) AST, (C) cholesterol, (D) triglycerides (E) total protein, (F) alkaline phosphatase, (G) unconjugated bilirubin, and (H) conjugated bilirubin in CDAA-HF-fed mice treated with or without HepG2 EVs (2 × 109 particles three times per week) for 12 weeks. * p < 0.05, ** p < 0.01, *** p < 0.005. ns, non-significant.
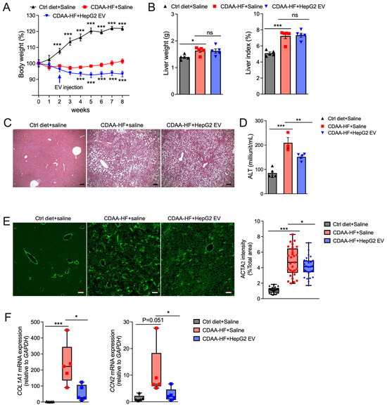
3.5. HepG2 EVs Are Therapeutic After Onset of MASLD
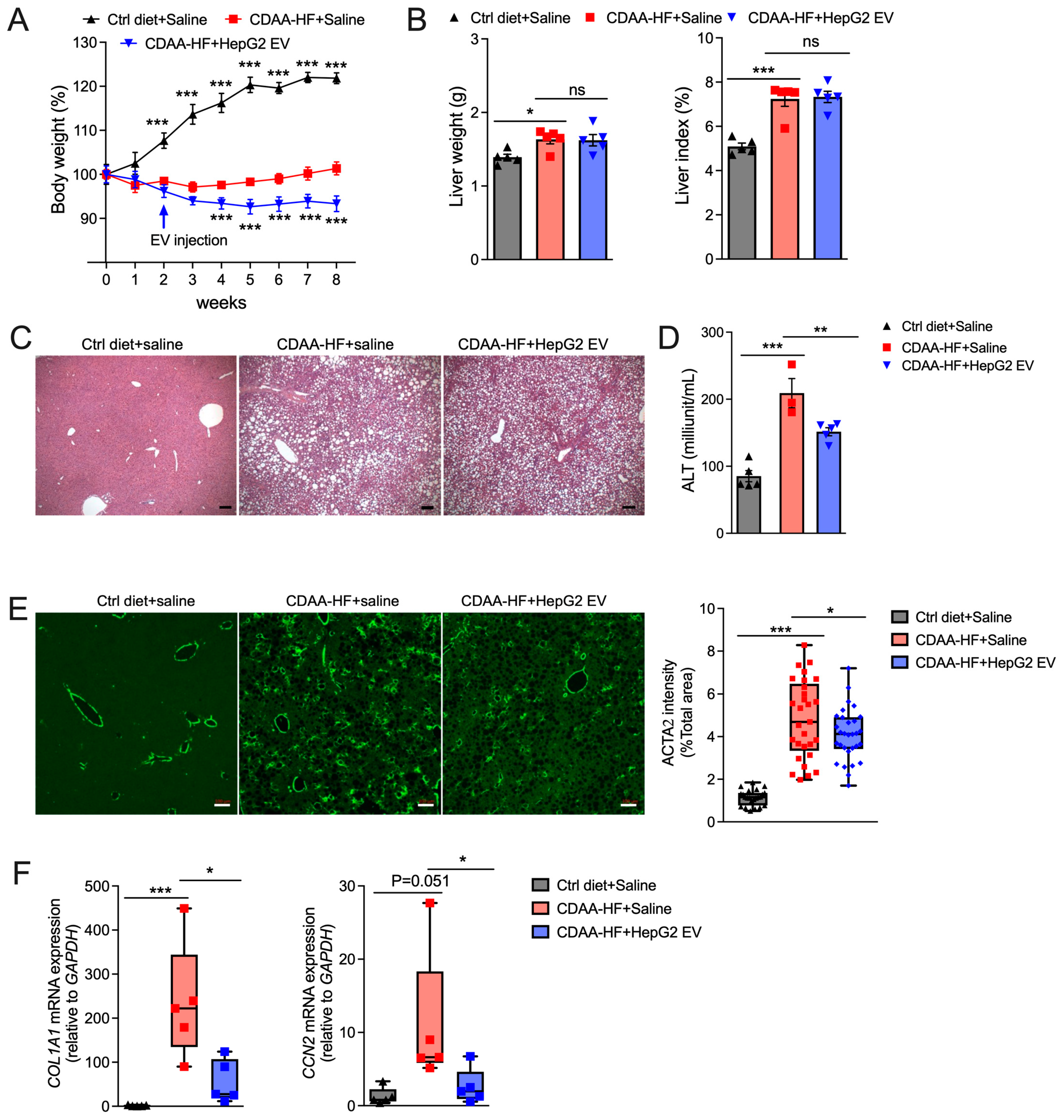
To test the therapeutic ability of EVs after onset of injury, mice were administered EVs (1 × 109, 3 times a week) for the last 6 weeks of an 8-week CDAA-HF diet. EVs efficiently reduced the diet-induced body weight of mice (Figure 5A), even though the enlarged livers or the liver index were not significantly altered by the EVs (Figure 5B). Compared to the non-treated group, HepG2 EV-treated livers showed less large-droplet (macrovesicular) steatosis (Figure 5C). Consistently, elevated serum ALT level reduced significantly after HepG2 EV treatment (Figure 5D), which also caused a dramatic attenuation of ACTA2 protein production (Figure 5E) and reduced expression of liver fibrosis-associated genes including COL1A1 and CCN2 (Figure 5F).
Figure 5.
Therapeutic effects of HepG2 EV treatment in MASH mice. Mice were given a CDAA-HF diet or chow food for 8 weeks and HepG2 EVs or saline were administered from the end of the second week for 6 weeks. After sacrifice, livers were perfused, weighed, fixed, and processed for histology and RNA analysis, and blood was collected for serum analysis. (A) Weekly body weights normalized to body weight on first day of, but prior to, initiation of CDAA-HF feeding. (B) Liver index (liver weight/body weight). (C) H&E staining (scale bar = 50 μm). (D) Serum ALT. (E) Representative ACTA2 confocal immunostaining (scale bar = 100 μm); the panel to the right represents quantification of at least 3 fields from each mouse using ImageJ. (F) RT-qPCR for COL1A1 and CCN2. * p < 0.05, ** p < 0.01, *** p < 0.005. ns, non-significant.
3.6. HepG2 EV miR Profiling
miRs are important bioactive components in EVs payloads but can also serve as regulators, biomarkers, or therapeutic targets in liver diseases [28]. HepG2 EV RNA was isolated and subjected to small RNA sequencing for miR profiling. A total of 205 miRs were identified (Supplemental Table S1), with miR-191-5p, miR-148a-3p, miR-320a, miR-423-5p, and miR-483-5p ranked as the top five most abundant miRs (Figure 6A). Next, the 30 most abundant miRs were searched on miRWalk for their potential targets; 10,636 predicted genes were retrieved, which were predicted by KEGG analysis to be involved in cancer; signaling via MAPK, Ras, or Rap1; or regulation of the actin cytoskeleton (Figure 6B). The presence of seven abundant miRs (miR-191-5p, miR-148a-3p, miR-423-5p, miR-483-5p, miR-423-3p, miR-92a-3p, and miR-122-5p) in HepG2 EVs, as well as in the HepG2 producer cells, was confirmed by RT-qPCR miR (Figure 6C), and they are of interest because they are predicted to have mRNA targets that are fibrosis-related (collagens, ACTA2, MMPs, and TIMPs). miR-423-5p was predicted to have the largest target repertoire; as many as 19 gene targets were identified, which included 8 collagen genes, 8 MMPs, 2 TIMPs, and ACTA2. miR-483-5p was predicted to target 10 such genes, including 6 collagen genes, 2 MMPs, and 2 TIMPs (Figure 6D). Finally, several other miRs in HepG2 EVs, including miR-191-5p, miR-148a-3p, miR-423-3p, miR-92a-3p, and miR-122-5p, were also predicted to target between one and seven fibrosis-related gene targets (Figure 6D). The full list of miR and their predicted transcript binding sites is shown in Supplemental Table S2.
Figure 6.
HepG2 EV miR profile and function prediction. Total HepG2 EV RNA was isolated and miR content and identity was determined by Illumina small RNA sequencing. (A) The most abundant 30 miRs out of 205 total are shown. (B) The 10 most abundant miRs from (A) were selected to search for potential mRNA targets on miRWalk, and a total of 10,636 predicted target genes were used for KEGG enrichment analysis. The top 30 KEGG pathways are shown. (C) RT-qPCR of selected miRs in HepG2 EVs or cells that are predicted to target (D) genes encoding fibrosis-associated RNAs (collagens, ACTA2, MMPs, and TIMPs).
4. Discussion
CDAA-HF diet feeding represents one of the most rapid and robust approaches to induce liver fibrosis in models of MASLD in C57BI/6 mice [8,10]. In this study, progressive collagen deposition and ACTA2 production was seen as early as 4 weeks after initiation of feeding, becoming progressively more advanced after 8 or 12 weeks. These features allowed us to determine anti-fibrotic actions of hepatocyte EVs in this MASLD mouse model using preventative or therapeutic approaches. In the preventative approach, hepatocyte EVs were administered upon initiation of CDAA-HF diet feeding over 4-, 8-, or 12-week periods and resulted in attenuation of diet-induced collagen deposition, ACTA2 expression, pro-fibrotic gene expression, infiltration of lymphocytes, and macrophages, as well as improvements in serum AST or triglyceride levels. In the therapeutic approach, EVs were administered two weeks after the initiation of an 8-week CDAA-HF feeding regimen. As compared to their non-treated counterparts, mice receiving EV treatment demonstrated less lipid accumulation, reduced liver injury, and dramatic suppression of ACTA2 induction and pro-fibrotic gene expression. Collectively, the data indicate that hepatocyte EVs not only prevent but, importantly, can also reverse liver fibrosis in MASLD mice.
We are not aware of prior reports in which hepatocyte EVs have been shown to be therapeutic in MASLD models, but EVs from mesenchymal stem cells have been studied in this regard. Anti-steatotic, anti-inflammatory, and anti-oxidant actions and regulation of associated gene expression have been demonstrated in mice and rats that were treated with mesenchymal stem cell EVs and exposed to diets such as methionine–choline-deficient, high-fat, or high-fat, high-cholesterol [29,30,31,32,33,34,35,36], or in LPS-treated melanocortin-4 receptor-deficient (Mc4r-KO) mice maintained on a Western diet (a rapid MASH model) [30]. EV components, including several miRs (e.g., miR 24-3p, 96-5p, 223-3p, 627-5p) [31,32,33,35] and one protein (CAMKK1) [36], were implicated in mediating some of the anti-steatotic or anti-inflammatory actions in lipid-laden hepatocytes. However, a drawback in these studies is that animal models were used in which the fibrotic component is slow to develop and/or mild, and scant information was reported regarding MSC EV anti-fibrotic actions. While certain anti-fibrotic actions were noted, such as suppressed collagen expression or reduced Sirius red staining [30,35], underlying mechanisms were not addressed. The results of this current investigation show that several therapeutic properties of hepatocyte EVs are similar to those of stem cell EVs, but the robust fibrotic response in our mouse model allowed us to demonstrate strong anti-fibrotic aspects of EVs, which are of particular importance given the clinical importance of MASH fibrosis for patient outcomes.
HepG2 EVs contained several abundant miRs including miR-191-5p, miR-148a-3p, miR-320a, miR-423-5p, and miR-483-5p, which may contribute to their ability to prevent or reverse the various MASLD-related pathologies. Given the importance of fibrosis as a prognostic indicator in MASH, we used miRWalk to screen for EV miRs that target fibrosis-related genes such as collagens, ACTA2, MMPs, and TIMPs based on the predicted presence of miR-binding sites in the 3′-UTR or 5′-UTR, which, upon binding by the specific miR, results in post-transcriptional cleavage or repression of the respective target gene. MiR-423-5p and miR-483-5p were particularly notable because they are predicted to target, respectively, 19 and 10 components in these gene families, with miR-191-5p, miR-148a-3p, miR-423-3p, miR-92a-3p, and miR-122-5p also predicting to have potential fibrosis-related gene targets. Consistent with these predictions, HepG2 EVs were previously shown to contain a high level of miR-423-5p, which exerted an anti-fibrotic effect in HSC, which was reduced in the EVs after cellular stress with ethanol or lauric acid [37]. Anti-fibrotic actions of miR-483-5p have been similarly reported in recent studies from this and other laboratories. For example, we reported that miR-483-5p is more highly expressed in serum EVs from normal mice versus fibrotic mice or from healthy human subjects versus hepatitis B patients with F3/F4 fibrosis [38]. We showed that a miR-483-5p mimic suppressed expression of ACTA2, COL1A1, and CCN2/CTGF in activated HSC and proposed that the presence of miR-483-5p in serum EVs from healthy individuals contributed to the anti-fibrotic actions of these EVs in mouse CCl4 fibrosis models and HSC activation in vitro [38]. In other studies, miR-483-5p and its complementary strand miR-483-3p were identified from a human embryonic liver [39], and a significantly decreased expression of miR-483 was observed in fibrotic livers in rat fed with choline-deficient methionine supplemented diet for 4 weeks [40]. A follow-up study demonstrated that miR-483 overexpression in CCl4-injured mouse livers inhibited liver fibrosis, with both miR-483-5p and miR-483-3p having anti-fibrotic activities that, respectively, targeted PDGF-β and TIMP2 [41]. Finally, retrospective clinical analysis found that serum miR-148a-3p levels were negatively correlated with TGF-β or FIB4 liver fibrosis scores in HCC patients with hepatitis C virus infection, suggesting that high miR-148a-3p levels are associated with prolonged survival [42], but it remains to be seen whether the inhibitory effect of miR-148a-3p on TGF-β, a key cytokine that plays central role in the development of liver fibrosis, was direct or indirect. A potential limitation or complication of our findings is that components with inhibitory or stimulatory effects on fibrosis are predicted to be regulated by the same miR, such as miR-148a-3p, which targets COL10A1, which is pro-fibrotic, but also MMP15 and MMP16, which may be anti-fibrotic. The biological outcome in such instances will be the focus of our future studies, which will involve the up- or down-regulation of these key miRs in an effort to establish their individual and collective functional roles, as well as their specific molecular targets and roles in fibrosis.
Prior studies have shown that EVs from normal non-injured hepatocytes can stimulate hepatocyte proliferation and repopulation [43], as well as suppressing fibrogenesis in HSC in vitro, inhibiting CCl4-mediated fibrosis in vivo, and reversing the suppression of proliferation of, or altered gene expression in, hepatocytes exposed to CCl4 or ethanol [24,44]. On the other hand, EVs produced by hepatocytes that are stressed, injured, infected, or tumorigenic have quite different properties, which are pro-pathogenic and promote disease processes. EVs from HBV-, HCV-, or HEV-infected hepatocytes move viruses between hepatocytes [45,46,47], promote T cell production, drive HSC activation [48,49], and stimulate macrophage activation and immune function, the latter of which also occurs after exposure of the cells to alcohol [50,51,52]. EVs from CCl4-treated hepatocytes drive a positive feedback loop between HSC and T cells involving a TLR3-IL-17A axis that enhances liver fibrosis [53], while EVs from free fatty acid- or lysolecithin-treated hepatocytes stimulate chemotaxis and pro-inflammatory molecule production by macrophages [17,18], endothelial cell tube formation and angiogenesis [23], and HSC activation [22,54]. The ability of hepatocytes to produce either therapeutic or pathogenic EVs, depending on the environmental conditions, suggest that the balance between these various EV populations is an important factor in disease progression and further suggests that hepatocyte EVs may play a protective role in dampening the impact of injury on hepatocyte function and protecting the liver from downstream deleterious signaling (inflammation, fibrosis). Future studies will address this important putative homeostatic property, as well as defining the inflection point at which the hepatocyte EV population becomes pro-pathogenic after various types of liver injury.
In conclusion, the results of this study show that liver injury, altered liver function, steatosis, inflammation, fibrosis, and fibrosis-related gene expression are ameliorated by hepatocyte EVs when administered preventatively or therapeutically in a mouse MASH-like model. In view of the association between liver fibrosis severity and the clinical demise of the MASH patient, the anti-fibrotic actions of hepatocyte EVs identified in this study may have particular importance for clinical utility and may be attributable to high levels of EV miRs that are predicted to target genes central to fibrosis development.
Supplementary Materials
The following supporting information can be downloaded at https://www.mdpi.com/article/10.3390/biomedicines13020274/s1: Table S1. Identity and abundance of miRs in HepG2 EVs; Table S2. Predicted binding sites in fibrosis-related targets of selected EV miRs; Movie S1. Video recording of HepG2 EV nanosight tracking analysis; Figure S1. Original Western blot raw data.
Author Contributions
Conceptualization, X.L. and D.R.B.; Methodology, X.L., R.C. and S.K.; Software, X.L. and Z.X.; Validation, X.L., R.C., S.K. and Z.X.; Formal Analysis, X.L. and D.R.B.; Investigation, X.L., R.C. and S.K.; Resources, D.R.B.; Data curation, X.L.; Writing—Original Draft Preparation, X.L.; Writing—Review and Editing, X.L., R.C., S.K., Z.X. and D.R.B.; Supervision, X.L. and D.R.B.; Project Administration, D.R.B.; Funding Acquisition, D.R.B. All authors have read and agreed to the published version of the manuscript.
Funding
This research was funded by NIH (NIAAA) grant number 1R01AA027502-05A1.
Institutional Review Board Statement
Animal studies were approved under Protocol 04504AR by the Institutional Animal Care and Use Committee of The Research Institute at Nationwide Children’s Hospital, Columbus, OH.
Informed Consent Statement
Not applicable.
Data Availability Statement
The original contributions presented in this study are included in the article/Supplementary Material. Further inquiries can be directed to the corresponding author. The small RNA-seq datasets generated for this study can be found in the GEO accession GSE286556.
Acknowledgments
We thank the staff of the Biomorphology and Flow Cytometry Cores at The Research Institute at Nationwide Children’s Hospital, Columbus, OH, for their assistance with histological preparation and EV analysis.
Conflicts of Interest
The authors declare no conflicts of interest.
References
- Rinella, M.E.; Lazarus, J.V.; Ratziu, V.; Francque, S.M.; Sanyal, A.J.; Kanwal, F.; Romero, D.; Abdelmalek, M.F.; Anstee, Q.M.; Arab, J.P.; et al. A multisociety Delphi consensus statement on new fatty liver disease nomenclature. J. Hepatol. 2023, 79, 1542–1556. [Google Scholar] [CrossRef] [PubMed]
- Machado, M.V.; Diehl, A.M. Pathogenesis of Nonalcoholic Steatohepatitis. Gastroenterology 2016, 150, 1769–1777. [Google Scholar] [CrossRef] [PubMed]
- Diehl, A.M.; Day, C. Cause, Pathogenesis, and Treatment of Nonalcoholic Steatohepatitis. N. Engl. J. Med. 2017, 377, 2063–2072. [Google Scholar] [CrossRef] [PubMed]
- Suzuki, A.; Diehl, A.M. Nonalcoholic Steatohepatitis. Annu. Rev. Med. 2017, 68, 85–98. [Google Scholar] [CrossRef]
- Kingwell, K. NASH field celebrates ‘hurrah moment’ with a first FDA drug approval for the liver disease. Nat. Rev. Drug Discov. 2024, 23, 235–237. [Google Scholar] [CrossRef] [PubMed]
- Angulo, P.; Kleiner, D.E.; Dam-Larsen, S.; Adams, L.A.; Bjornsson, E.S.; Charatcharoenwitthaya, P.; Mills, P.R.; Keach, J.C.; Lafferty, H.D.; Stahler, A.; et al. Liver Fibrosis, but No Other Histologic Features, Is Associated with Long-term Outcomes of Patients with Nonalcoholic Fatty Liver Disease. Gastroenterology 2015, 149, 389–397.e10. [Google Scholar] [CrossRef] [PubMed]
- Hansen, H.H.; HM, A.E.; Oro, D.; Evers, S.S.; Heeboll, S.; Eriksen, P.L.; Thomsen, K.L.; Bengtsson, A.; Veidal, S.S.; Feigh, M.; et al. Human translatability of the GAN diet-induced obese mouse model of non-alcoholic steatohepatitis. BMC Gastroenterol. 2020, 20, 210. [Google Scholar] [CrossRef] [PubMed]
- Wei, G.; An, P.; Vaid, K.A.; Nasser, I.; Huang, P.; Tan, L.; Zhao, S.; Schuppan, D.; Popov, Y.V. Comparison of murine steatohepatitis models identifies a dietary intervention with robust fibrosis, ductular reaction, and rapid progression to cirrhosis and cancer. Am. J. Physiol. Gastrointest. Liver Physiol. 2020, 318, G174–G188. [Google Scholar] [CrossRef] [PubMed]
- Brigstock, D.R. Extracellular Vesicles in Organ Fibrosis: Mechanisms, Therapies, and Diagnostics. Cells 2021, 10, 1596. [Google Scholar] [CrossRef]
- Hernandez, A.; Arab, J.P.; Reyes, D.; Lapitz, A.; Moshage, H.; Banales, J.M.; Arrese, M. Extracellular Vesicles in NAFLD/ALD: From Pathobiology to Therapy. Cells 2020, 9, 817. [Google Scholar] [CrossRef]
- Povero, D.; Eguchi, A.; Li, H.; Johnson, C.D.; Papouchado, B.G.; Wree, A.; Messer, K.; Feldstein, A.E. Circulating extracellular vesicles with specific proteome and liver microRNAs are potential biomarkers for liver injury in experimental fatty liver disease. PLoS ONE 2014, 9, e113651. [Google Scholar] [CrossRef] [PubMed]
- Wang, W.; Zhu, N.; Yan, T.; Shi, Y.N.; Chen, J.; Zhang, C.J.; Xie, X.J.; Liao, D.F.; Qin, L. The crosstalk: Exosomes and lipid metabolism. Cell Commun. Signal 2020, 18, 119. [Google Scholar] [CrossRef]
- Luci, C.; Bourinet, M.; Leclere, P.S.; Anty, R.; Gual, P. Chronic Inflammation in Non-Alcoholic Steatohepatitis: Molecular Mechanisms and Therapeutic Strategies. Front. Endocrinol. 2020, 11, 597648. [Google Scholar] [CrossRef]
- Li, Y.; Luan, Y.; Li, J.; Song, H.; Li, Y.; Qi, H.; Sun, B.; Zhang, P.; Wu, X.; Liu, X.; et al. Exosomal miR-199a-5p promotes hepatic lipid accumulation by modulating MST1 expression and fatty acid metabolism. Hepatol. Int. 2020, 14, 1057–1074. [Google Scholar] [CrossRef] [PubMed]
- Gu, H.; Yang, K.; Shen, Z.; Jia, K.; Liu, P.; Pan, M.; Sun, C. ER stress-induced adipocytes secrete-aldo-keto reductase 1B7-containing exosomes that cause nonalcoholic steatohepatitis in mice. Free Radic. Biol. Med. 2021, 163, 220–233. [Google Scholar] [CrossRef]
- Hou, J.; Zhang, J.; Cui, P.; Zhou, Y.; Liu, C.; Wu, X.; Ji, Y.; Wang, S.; Cheng, B.; Ye, H.; et al. TREM2 sustains macrophage-hepatocyte metabolic coordination in nonalcoholic fatty liver disease and sepsis. J. Clin. Investig. 2021, 131, e135197. [Google Scholar] [CrossRef]
- Kakazu, E.; Mauer, A.S.; Yin, M.; Malhi, H. Hepatocytes release ceramide-enriched pro-inflammatory extracellular vesicles in an IRE1alpha-dependent manner. J. Lipid Res. 2016, 57, 233–245. [Google Scholar] [CrossRef] [PubMed]
- Hirsova, P.; Ibrahim, S.H.; Krishnan, A.; Verma, V.K.; Bronk, S.F.; Werneburg, N.W.; Charlton, M.R.; Shah, V.H.; Malhi, H.; Gores, G.J. Lipid-Induced Signaling Causes Release of Inflammatory Extracellular Vesicles from Hepatocytes. Gastroenterology 2016, 150, 956–967. [Google Scholar] [CrossRef] [PubMed]
- Dasgupta, D.; Nakao, Y.; Mauer, A.S.; Thompson, J.M.; Sehrawat, T.S.; Liao, C.Y.; Krishnan, A.; Lucien, F.; Guo, Q.; Liu, M.; et al. IRE1A Stimulates Hepatocyte-Derived Extracellular Vesicles That Promote Inflammation in Mice with Steatohepatitis. Gastroenterology 2020, 159, 1487–1503.e17. [Google Scholar] [CrossRef] [PubMed]
- Liu, X.L.; Pan, Q.; Cao, H.X.; Xin, F.Z.; Zhao, Z.H.; Yang, R.X.; Zeng, J.; Zhou, H.; Fan, J.G. Lipotoxic Hepatocyte-Derived Exosomal MicroRNA 192-5p Activates Macrophages Through Rictor/Akt/Forkhead Box Transcription Factor O1 Signaling in Nonalcoholic Fatty Liver Disease. Hepatology 2020, 72, 454–469. [Google Scholar] [CrossRef]
- Zhao, Z.; Zhong, L.; Li, P.; He, K.; Qiu, C.; Zhao, L.; Gong, J. Cholesterol impairs hepatocyte lysosomal function causing M1 polarization of macrophages via exosomal miR-122-5p. Exp. Cell Res. 2020, 387, 111738. [Google Scholar] [CrossRef]
- Povero, D.; Panera, N.; Eguchi, A.; Johnson, C.D.; Papouchado, B.G.; de Araujo Horcel, L.; Pinatel, E.M.; Alisi, A.; Nobili, V.; Feldstein, A.E. Lipid-induced hepatocyte-derived extracellular vesicles regulate hepatic stellate cell via microRNAs targeting PPAR-gamma. Cell Mol. Gastroenterol. Hepatol. 2015, 1, 646–663.e4. [Google Scholar] [CrossRef]
- Povero, D.; Eguchi, A.; Niesman, I.R.; Andronikou, N.; de Mollerat du Jeu, X.; Mulya, A.; Berk, M.; Lazic, M.; Thapaliya, S.; Parola, M.; et al. Lipid-induced toxicity stimulates hepatocytes to release angiogenic microparticles that require Vanin-1 for uptake by endothelial cells. Sci. Signal 2013, 6, ra88. [Google Scholar] [CrossRef] [PubMed]
- Li, X.; Chen, R.; Kemper, S.; Brigstock, D.R. Extracellular Vesicles from Hepatocytes Are Therapeutic for Toxin-Mediated Fibrosis and Gene Expression in the Liver. Front. Cell Dev. Biol. 2019, 7, 368. [Google Scholar] [CrossRef] [PubMed]
- Li, X.; Chen, R.; Kemper, S.; Brigstock, D.R. Production, Exacerbating Effect, and EV-Mediated Transcription of Hepatic CCN2 in NASH: Implications for Diagnosis and Therapy of NASH Fibrosis. Int. J. Mol. Sci. 2023, 24, 12823. [Google Scholar] [CrossRef] [PubMed]
- Li, X.; Chen, R.; Kemper, S.; Brigstock, D.R. Dynamic Changes in Function and Proteomic Composition of Extracellular Vesicles from Hepatic Stellate Cells during Cellular Activation. Cells 2020, 9, 290. [Google Scholar] [CrossRef] [PubMed]
- Sticht, C.; De La Torre, C.; Parveen, A.; Gretz, N. miRWalk: An online resource for prediction of microRNA binding sites. PLoS ONE 2018, 13, e0206239. [Google Scholar] [CrossRef] [PubMed]
- Wang, X.; He, Y.; Mackowiak, B.; Gao, B. MicroRNAs as regulators, biomarkers and therapeutic targets in liver diseases. Gut 2021, 70, 784–795. [Google Scholar] [CrossRef] [PubMed]
- Shi, Y.; Yang, X.; Wang, S.; Wu, Y.; Zheng, L.; Tang, Y.; Gao, Y.; Niu, J. Human umbilical cord mesenchymal stromal cell-derived exosomes protect against MCD-induced NASH in a mouse model. Stem Cell Res. Ther. 2022, 13, 517. [Google Scholar] [CrossRef]
- Watanabe, T.; Tsuchiya, A.; Takeuchi, S.; Nojiri, S.; Yoshida, T.; Ogawa, M.; Itoh, M.; Takamura, M.; Suganami, T.; Ogawa, Y.; et al. Development of a non-alcoholic steatohepatitis model with rapid accumulation of fibrosis, and its treatment using mesenchymal stem cells and their small extracellular vesicles. Regen. Ther. 2020, 14, 252–261. [Google Scholar] [CrossRef]
- Cheng, L.; Yu, P.; Li, F.; Jiang, X.; Jiao, X.; Shen, Y.; Lai, X. Human umbilical cord-derived mesenchymal stem cell-exosomal miR-627-5p ameliorates non-alcoholic fatty liver disease by repressing FTO expression. Hum. Cell 2021, 34, 1697–1708. [Google Scholar] [CrossRef]
- El-Derany, M.O.; AbdelHamid, S.G. Upregulation of miR-96-5p by bone marrow mesenchymal stem cells and their exosomes alleviate non-alcoholic steatohepatitis: Emphasis on caspase-2 signaling inhibition. Biochem. Pharmacol. 2021, 190, 114624. [Google Scholar] [CrossRef] [PubMed]
- Du, X.; Li, H.; Han, X.; Ma, W. Mesenchymal stem cells-derived exosomal miR-24-3p ameliorates non-alcohol fatty liver disease by targeting Keap-1. Biochem. Biophys. Res. Commun. 2022, 637, 331–340. [Google Scholar] [CrossRef] [PubMed]
- Kang, Y.; Song, Y.; Luo, Y.; Song, J.; Li, C.; Yang, S.; Guo, J.; Yu, J.; Zhang, X. Exosomes derived from human umbilical cord mesenchymal stem cells ameliorate experimental non-alcoholic steatohepatitis via Nrf2/NQO-1 pathway. Free Radic. Biol. Med. 2022, 192, 25–36. [Google Scholar] [CrossRef] [PubMed]
- Niu, Q.; Wang, T.; Wang, Z.; Wang, F.; Huang, D.; Sun, H.; Liu, H. Adipose-derived mesenchymal stem cell-secreted extracellular vesicles alleviate non-alcoholic fatty liver disease via delivering miR-223-3p. Adipocyte 2022, 11, 572–587. [Google Scholar] [CrossRef]
- Yang, F.; Wu, Y.; Chen, Y.; Xi, J.; Chu, Y.; Jin, J.; Yan, Y. Human umbilical cord mesenchymal stem cell-derived exosomes ameliorate liver steatosis by promoting fatty acid oxidation and reducing fatty acid synthesis. JHEP Rep. 2023, 5, 100746. [Google Scholar] [CrossRef] [PubMed]
- Safran, M.; Masoud, R.; Sultan, M.; Tachlytski, I.; Chai Gadot, C.; Pery, R.; Balint-Lahat, N.; Pappo, O.; Buzaglo, N.; Ben-Ari, Z. Extracellular Vesicular Transmission of miR-423-5p from HepG2 Cells Inhibits the Differentiation of Hepatic Stellate Cells. Cells 2022, 11, 1715. [Google Scholar] [CrossRef] [PubMed]
- Chen, L.; Chen, R.; Kemper, S.; Cong, M.; You, H.; Brigstock, D.R. Therapeutic effects of serum extracellular vesicles in liver fibrosis. J. Extracell. Vesicles 2018, 7, 1461505. [Google Scholar] [CrossRef]
- Ma, N.; Wang, X.; Qiao, Y.; Li, F.; Hui, Y.; Zou, C.; Jin, J.; Lv, G.; Peng, Y.; Wang, L.; et al. Coexpression of an intronic microRNA and its host gene reveals a potential role for miR-483-5p as an IGF2 partner. Mol. Cell Endocrinol. 2011, 333, 96–101. [Google Scholar] [CrossRef]
- Maubach, G.; Lim, M.C.; Chen, J.; Yang, H.; Zhuo, L. miR studies in in vitro and in vivo activated hepatic stellate cells. World J. Gastroenterol. 2011, 17, 2748–2773. [Google Scholar] [CrossRef]
- Li, F.; Ma, N.; Zhao, R.; Wu, G.; Zhang, Y.; Qiao, Y.; Han, D.; Xu, Y.; Xiang, Y.; Yan, B.; et al. Overexpression of miR-483-5p/3p cooperate to inhibit mouse liver fibrosis by suppressing the TGF-beta stimulated HSCs in transgenic mice. J. Cell Mol. Med. 2014, 18, 966–974. [Google Scholar] [CrossRef]
- Li, F.; Ma, N.; Zhao, R.; Wu, G.; Zhang, Y.; Qiao, Y.; Han, D.; Xu, Y.; Xiang, Y.; Yan, B.; et al. Inverse relationship between the level of miR 148a-3p and both TGF-beta1 and FIB-4 in hepatocellular carcinoma. Biochem. Biophys. Rep. 2021, 27, 101082. [Google Scholar] [CrossRef]
- Nojima, H.; Freeman, C.M.; Schuster, R.M.; Japtok, L.; Kleuser, B.; Edwards, M.J.; Gulbins, E.; Lentsch, A.B. Hepatocyte exosomes mediate liver repair and regeneration via sphingosine-1-phosphate. J. Hepatol. 2016, 64, 60–68. [Google Scholar] [CrossRef]
- Chen, L.; Chen, R.; Kemper, S.; Brigstock, D.R. Pathways of production and delivery of hepatocyte exosomes. J. Cell Commun. Signal 2018, 12, 343–357. [Google Scholar] [CrossRef]
- Nagashima, S.; Jirintai, S.; Takahashi, M.; Kobayashi, T.; Tanggis; Nishizawa, T.; Kouki, T.; Yashiro, T.; Okamoto, H. Hepatitis E virus egress depends on the exosomal pathway, with secretory exosomes derived from multivesicular bodies. J. Gen. Virol. 2014, 95, 2166–2175. [Google Scholar] [CrossRef]
- Ramakrishnaiah, V.; Thumann, C.; Fofana, I.; Habersetzer, F.; Pan, Q.; de Ruiter, P.E.; Willemsen, R.; Demmers, J.A.; Stalin Raj, V.; Jenster, G.; et al. Exosome-mediated transmission of hepatitis C virus between human hepatoma Huh7.5 cells. Proc. Natl. Acad. Sci. USA 2013, 110, 13109–13113. [Google Scholar] [CrossRef]
- Tamai, K.; Shiina, M.; Tanaka, N.; Nakano, T.; Yamamoto, A.; Kondo, Y.; Kakazu, E.; Inoue, J.; Fukushima, K.; Sano, K.; et al. Regulation of hepatitis C virus secretion by the Hrs-dependent exosomal pathway. Virology 2012, 422, 377–385. [Google Scholar] [CrossRef] [PubMed]
- Cobb, D.A.; Kim, O.K.; Golden-Mason, L.; Rosen, H.R.; Hahn, Y.S. Hepatocyte-derived exosomes promote T follicular regulatory cell expansion during hepatitis C virus infection. Hepatology 2018, 67, 71–85. [Google Scholar] [CrossRef] [PubMed]
- Devhare, P.B.; Sasaki, R.; Shrivastava, S.; Di Bisceglie, A.M.; Ray, R.; Ray, R.B. Exosome-Mediated Intercellular Communication between Hepatitis C Virus-Infected Hepatocytes and Hepatic Stellate Cells. J. Virol. 2017, 91, 10–1128. [Google Scholar] [CrossRef] [PubMed]
- Kouwaki, T.; Fukushima, Y.; Daito, T.; Sanada, T.; Yamamoto, N.; Mifsud, E.J.; Leong, C.R.; Tsukiyama-Kohara, K.; Kohara, M.; Matsumoto, M.; et al. Extracellular Vesicles Including Exosomes Regulate Innate Immune Responses to Hepatitis B Virus Infection. Front. Immunol. 2016, 7, 335. [Google Scholar] [CrossRef] [PubMed]
- Verma, V.K.; Li, H.; Wang, R.; Hirsova, P.; Mushref, M.; Liu, Y.; Cao, S.; Contreras, P.C.; Malhi, H.; Kamath, P.S.; et al. Alcohol stimulates macrophage activation through caspase-dependent hepatocyte derived release of CD40L containing extracellular vesicles. J. Hepatol. 2016, 64, 651–660. [Google Scholar] [CrossRef]
- Momen-Heravi, F.; Bala, S.; Kodys, K.; Szabo, G. Exosomes derived from alcohol-treated hepatocytes horizontally transfer liver specific miR-122 and sensitize monocytes to LPS. Sci. Rep. 2015, 5, 9991. [Google Scholar] [CrossRef]
- Seo, W.; Eun, H.S.; Kim, S.Y.; Yi, H.S.; Lee, Y.S.; Park, S.H.; Jang, M.J.; Jo, E.; Kim, S.C.; Han, Y.M.; et al. Exosome-mediated activation of toll-like receptor 3 in stellate cells stimulates interleukin-17 production by gammadelta T cells in liver fibrosis. Hepatology 2016, 64, 616–631. [Google Scholar] [CrossRef]
- Lee, Y.S.; Kim, S.Y.; Ko, E.; Lee, J.H.; Yi, H.S.; Yoo, Y.J.; Je, J.; Suh, S.J.; Jung, Y.K.; Kim, J.H.; et al. Exosomes derived from palmitic acid-treated hepatocytes induce fibrotic activation of hepatic stellate cells. Sci. Rep. 2017, 7, 3710. [Google Scholar] [CrossRef] [PubMed]
Disclaimer/Publisher’s Note: The statements, opinions and data contained in all publications are solely those of the individual author(s) and contributor(s) and not of MDPI and/or the editor(s). MDPI and/or the editor(s) disclaim responsibility for any injury to people or property resulting from any ideas, methods, instructions or products referred to in the content. |
© 2025 by the authors. Licensee MDPI, Basel, Switzerland. This article is an open access article distributed under the terms and conditions of the Creative Commons Attribution (CC BY) license (https://creativecommons.org/licenses/by/4.0/).





