Correction: Thomas Broome, S.; Castorina, A. Systemic Rotenone Administration Causes Extra-Nigral Alterations in C57BL/6 Mice. Biomedicines 2022, 10, 3174
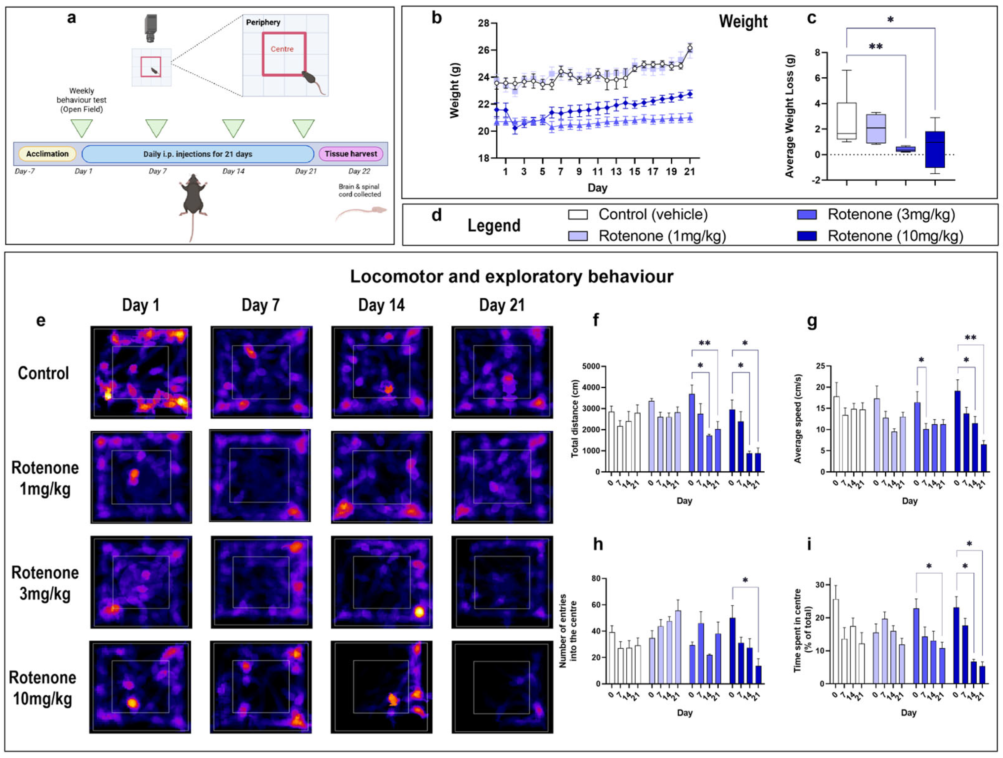
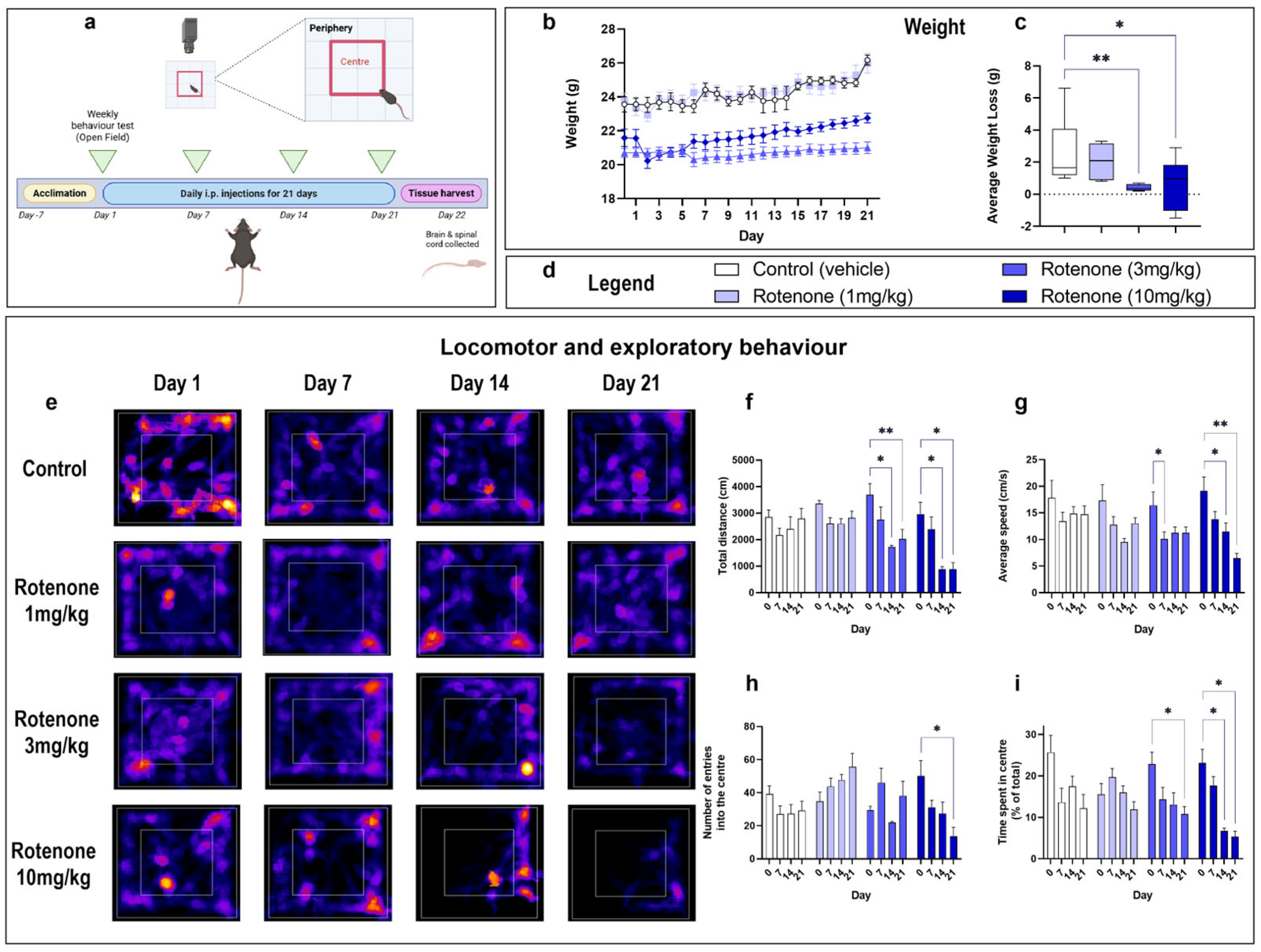
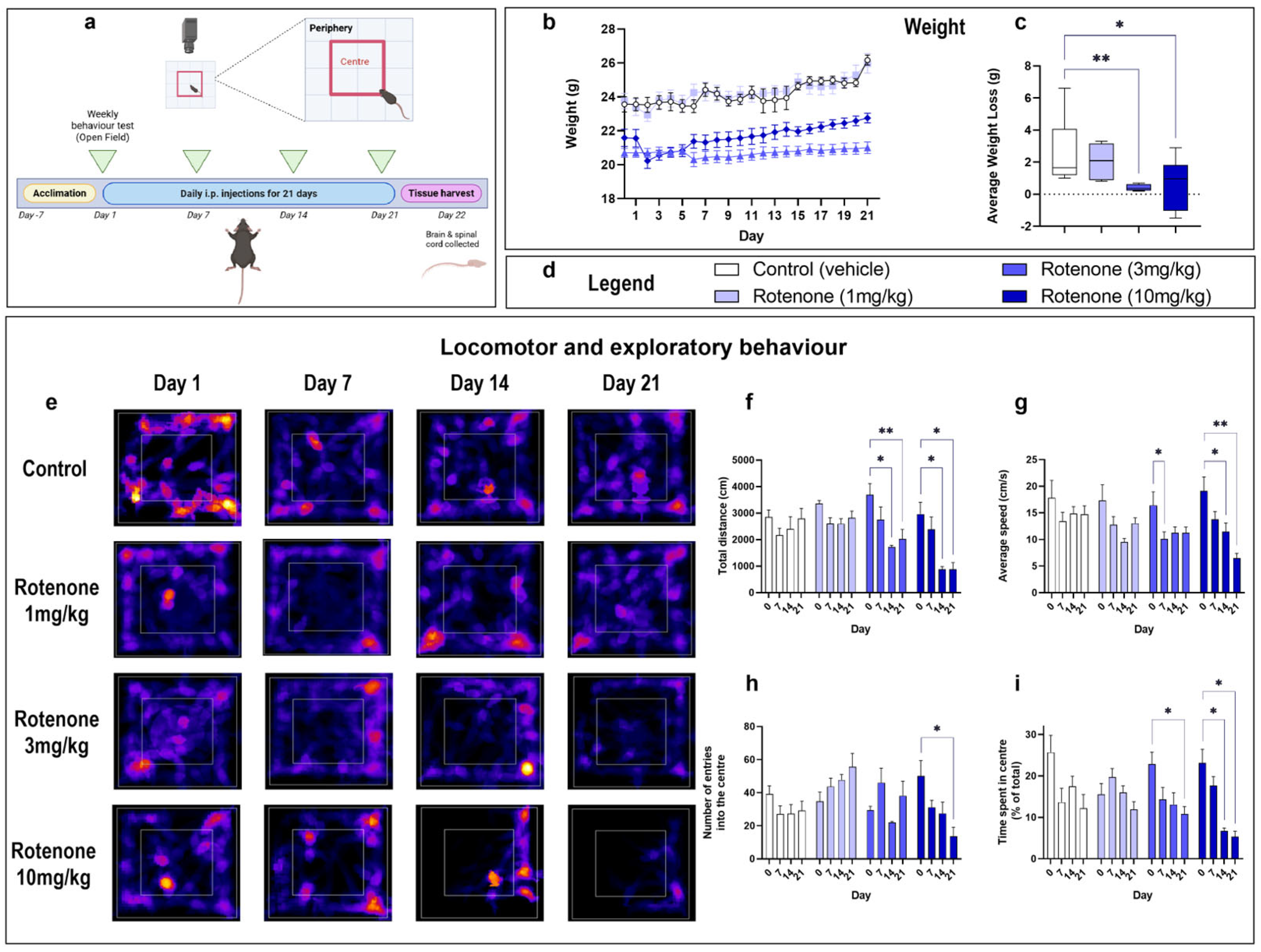
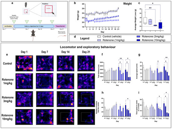
1. Error in Figure 1
2. Text Correction
Reference
- Thomas Broome, S.; Castorina, A. Systemic Rotenone Administration Causes Extra-Nigral Alterations in C57BL/6 Mice. Biomedicines 2022, 10, 3174. [Google Scholar] [CrossRef] [PubMed]

Disclaimer/Publisher’s Note: The statements, opinions and data contained in all publications are solely those of the individual author(s) and contributor(s) and not of MDPI and/or the editor(s). MDPI and/or the editor(s) disclaim responsibility for any injury to people or property resulting from any ideas, methods, instructions or products referred to in the content. |
© 2025 by the authors. Licensee MDPI, Basel, Switzerland. This article is an open access article distributed under the terms and conditions of the Creative Commons Attribution (CC BY) license (https://creativecommons.org/licenses/by/4.0/).
Share and Cite
Thomas Broome, S.; Castorina, A. Correction: Thomas Broome, S.; Castorina, A. Systemic Rotenone Administration Causes Extra-Nigral Alterations in C57BL/6 Mice. Biomedicines 2022, 10, 3174. Biomedicines 2025, 13, 2499. https://doi.org/10.3390/biomedicines13102499
Thomas Broome S, Castorina A. Correction: Thomas Broome, S.; Castorina, A. Systemic Rotenone Administration Causes Extra-Nigral Alterations in C57BL/6 Mice. Biomedicines 2022, 10, 3174. Biomedicines. 2025; 13(10):2499. https://doi.org/10.3390/biomedicines13102499
Chicago/Turabian StyleThomas Broome, Sarah, and Alessandro Castorina. 2025. "Correction: Thomas Broome, S.; Castorina, A. Systemic Rotenone Administration Causes Extra-Nigral Alterations in C57BL/6 Mice. Biomedicines 2022, 10, 3174" Biomedicines 13, no. 10: 2499. https://doi.org/10.3390/biomedicines13102499
APA StyleThomas Broome, S., & Castorina, A. (2025). Correction: Thomas Broome, S.; Castorina, A. Systemic Rotenone Administration Causes Extra-Nigral Alterations in C57BL/6 Mice. Biomedicines 2022, 10, 3174. Biomedicines, 13(10), 2499. https://doi.org/10.3390/biomedicines13102499

