Systemic Rotenone Administration Causes Extra-Nigral Alterations in C57BL/6 Mice
Abstract
1. Introduction
2. Materials and Methods
2.1. Animal Experiments
2.2. Rotenone Experimental Protocol
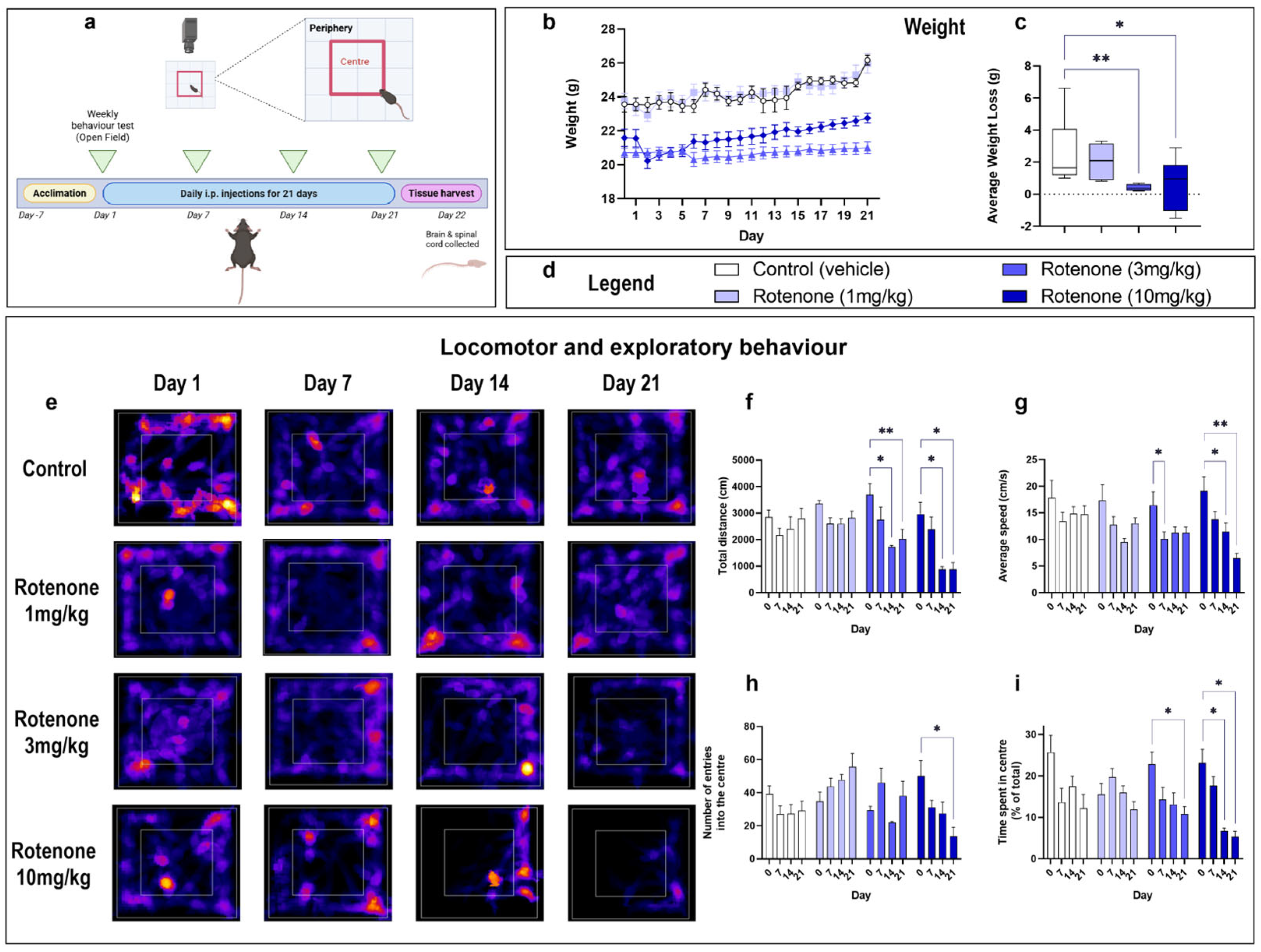
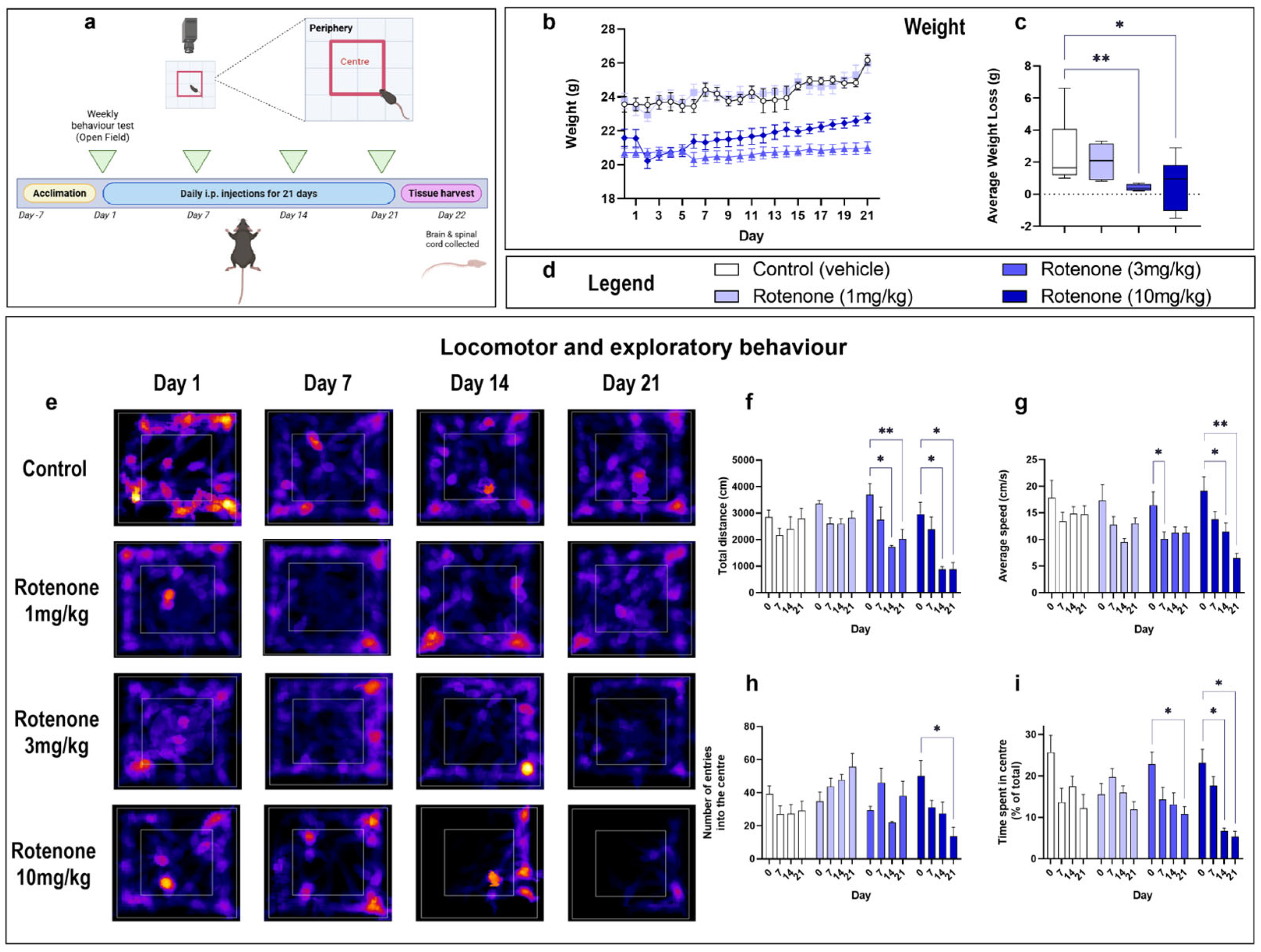
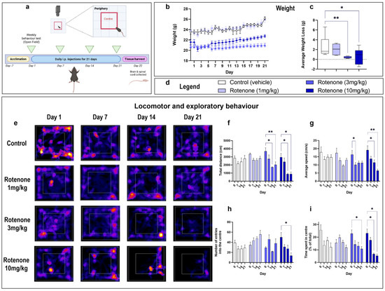
2.3. Open Field Behaviour Test
2.4. Real-Time Quantitative Polymerase Chain Reaction (RT-qPCR)
2.5. Protein Extraction and Western Blot
2.6. Immunohistochemistry
2.7. Statistical Analysis
3. Results
3.1. Rotenone Intoxication Impairs Locomotion and Exploratory Behaviour in Mice
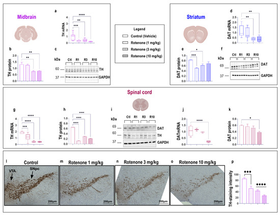
3.2. Rotenone Reduces the Expression of Dopaminergic Markers in the Midbrain, Striatum and Spinal Cord
3.3. Rotenone Triggers CNS Region-Specific Changes in the Expression of Dopamine Receptors and Brain-Derived Neurotrophic Factor
3.4. Rotenone Triggers CNS Region-Specific Changes in the Expression of Mitochondrial/Oxidative Stress Markers
3.5. Rotenone-Induced Neuroinflammation Is Confined to the Midbrain and Inhibited in Extra-Nigral CNS Regions
3.6. Rotenone Intoxication Causes a Global Disruption in the Expression of Neuropeptides in the CNS
4. Discussion
4.1. Toxic Effects of Rotenone in Extra-Nigral Regions—General Considerations
4.2. Rotenone Impairs Locomotor and Exploratory Behaviours
4.3. Rotenone Reduces the Expression of Dopaminergic Markers
4.4. Systemic Rotenone Triggers Widespread Signs of Oxidative Stress
4.5. Rotenone-Induced Inflammation Is Restricted to the Midbrain
4.6. Alterations of Neurotrophic Factors and Neuropeptides Expression Profiles in the Rotenone Mouse Model
Supplementary Materials
Author Contributions
Funding
Institutional Review Board Statement
Informed Consent Statement
Data Availability Statement
Acknowledgments
Conflicts of Interest
References
- Glass, C.K.; Saijo, K.; Winner, B.; Marchetto, M.C.; Gage, F.H. Mechanisms underlying inflammation in neurodegeneration. Cell 2010, 140, 918–934. [Google Scholar] [CrossRef] [PubMed]
- Inden, M.; Kitamura, Y.; Abe, M.; Tamaki, A.; Takata, K.; Taniguchi, T. Parkinsonian rotenone mouse model: Reevaluation of long-term administration of rotenone in C57BL/6 mice. Biol. Pharm. Bull. 2011, 34, 92–96. [Google Scholar] [CrossRef]
- Sveinbjornsdottir, S. The clinical symptoms of Parkinson’s disease. J. Neurochem. 2016, 139 (Suppl. 1), 318–324. [Google Scholar] [CrossRef] [PubMed]
- Braak, H.; Ghebremedhin, E.; Rub, U.; Bratzke, H.; Del Tredici, K. Stages in the development of Parkinson’s disease-related pathology. Cell Tissue Res. 2004, 318, 121–134. [Google Scholar] [CrossRef] [PubMed]
- Schapira, A.H.V.; Chaudhuri, K.R.; Jenner, P. Non-motor features of Parkinson disease. Nat. Rev. Neurosci. 2017, 18, 435–450. [Google Scholar] [CrossRef]
- Cacabelos, R. Parkinson’s Disease: From Pathogenesis to Pharmacogenomics. Int. J. Mol. Sci. 2017, 18, 551. [Google Scholar] [CrossRef]
- Radad, K.; Al-Shraim, M.; Al-Emam, A.; Wang, F.; Kranner, B.; Rausch, W.D.; Moldzio, R. Rotenone: From modelling to implication in Parkinson’s disease. Folia Neuropathol. 2019, 57, 317–326. [Google Scholar] [CrossRef]
- Betarbet, R.; Sherer, T.B.; MacKenzie, G.; Garcia-Osuna, M.; Panov, A.V.; Greenamyre, J.T. Chronic systemic pesticide exposure reproduces features of Parkinson’s disease. Nat. Neurosci. 2000, 3, 1301–1306. [Google Scholar] [CrossRef]
- Valdez, L.B.; Zaobornyj, T.; Bandez, M.J.; Lopez-Cepero, J.M.; Boveris, A.; Navarro, A. Complex I syndrome in striatum and frontal cortex in a rat model of Parkinson disease. Free Radic. Biol. Med. 2019, 135, 274–282. [Google Scholar] [CrossRef]
- Miyazaki, I.; Isooka, N.; Imafuku, F.; Sun, J.; Kikuoka, R.; Furukawa, C.; Asanuma, M. Chronic Systemic Exposure to Low-Dose Rotenone Induced Central and Peripheral Neuropathology and Motor Deficits in Mice: Reproducible Animal Model of Parkinson’s Disease. Int. J. Mol. Sci. 2020, 21, 3254. [Google Scholar] [CrossRef]
- Abdel-Salam, O.M.E.; Youssef Morsy, S.M.; Youness, E.R.; Yassen, N.N.; Sleem, A.A. The effect of low dose amphetamine in rotenone-induced toxicity in a mice model of Parkinson’s disease. Iran J. Basic Med. Sci. 2020, 23, 1207–1217. [Google Scholar] [CrossRef] [PubMed]
- Sharma, S.; Raj, K.; Singh, S. Neuroprotective Effect of Quercetin in Combination with Piperine Against Rotenone- and Iron Supplement-Induced Parkinson’s Disease in Experimental Rats. Neurotox. Res. 2020, 37, 198–209. [Google Scholar] [CrossRef]
- Dodiya, H.B.; Forsyth, C.B.; Voigt, R.M.; Engen, P.A.; Patel, J.; Shaikh, M.; Green, S.J.; Naqib, A.; Roy, A.; Kordower, J.H.; et al. Chronic stress-induced gut dysfunction exacerbates Parkinson’s disease phenotype and pathology in a rotenone-induced mouse model of Parkinson’s disease. Neurobiol. Dis. 2020, 135, 104352. [Google Scholar] [CrossRef] [PubMed]
- Chia, S.J.; Tan, E.K.; Chao, Y.X. Historical Perspective: Models of Parkinson’s Disease. Int. J. Mol. Sci. 2020, 21, 2464. [Google Scholar] [CrossRef]
- Jing, L.; Hou, L.; Zhang, D.; Li, S.; Ruan, Z.; Zhang, X.; Hong, J.S.; Wang, Q. Microglial Activation Mediates Noradrenergic Locus Coeruleus Neurodegeneration via Complement Receptor 3 in a Rotenone-Induced Parkinson’s Disease Mouse Model. J. Inflamm. Res. 2021, 14, 1341–1356. [Google Scholar] [CrossRef]
- Zhang, D.; Li, S.; Hou, L.; Jing, L.; Ruan, Z.; Peng, B.; Zhang, X.; Hong, J.S.; Zhao, J.; Wang, Q. Microglial activation contributes to cognitive impairments in rotenone-induced mouse Parkinson’s disease model. J. Neuroinflammation 2021, 18, 4. [Google Scholar] [CrossRef] [PubMed]
- Ramalingam, M.; Jang, S.; Jeong, H.S. Neural-Induced Human Adipose Tissue-Derived Stem Cells Conditioned Medium Ameliorates Rotenone-Induced Toxicity in SH-SY5Y Cells. Int. J. Mol. Sci. 2021, 22, 2322. [Google Scholar] [CrossRef] [PubMed]
- Elstner, M.; Morris, C.M.; Heim, K.; Bender, A.; Mehta, D.; Jaros, E.; Klopstock, T.; Meitinger, T.; Turnbull, D.M.; Prokisch, H. Expression analysis of dopaminergic neurons in Parkinson’s disease and aging links transcriptional dysregulation of energy metabolism to cell death. Acta Neuropathol. 2011, 122, 75–86. [Google Scholar] [CrossRef]
- Schapira, A.H.V.; Cooper, J.M.; Dexter, D.; Jenner, P.; Clark, J.B.; Marsden, C.D. Mitochondrial Complex I Deficiency in Parkinson’s Disease. Lancet 1989, 333, 1269. [Google Scholar] [CrossRef]
- Alam, M.; Schmidt, W.J. Rotenone destroys dopaminergic neurons and induces parkinsonian symptoms in rats. Behav. Brain Res. 2002, 136, 317–324. [Google Scholar] [CrossRef]
- Alam, M.; Schmidt, W.J. L-DOPA reverses the hypokinetic behaviour and rigidity in rotenone-treated rats. Behav. Brain Res. 2004, 153, 439–446. [Google Scholar] [CrossRef] [PubMed]
- Bhurtel, S.; Katila, N.; Srivastav, S.; Neupane, S.; Choi, D.Y. Mechanistic comparison between MPTP and rotenone neurotoxicity in mice. Neurotoxicology 2019, 71, 113–121. [Google Scholar] [CrossRef]
- Garabadu, D.; Agrawal, N. Naringin Exhibits Neuroprotection Against Rotenone-Induced Neurotoxicity in Experimental Rodents. Neuromolecular Med. 2020, 22, 314–330. [Google Scholar] [CrossRef] [PubMed]
- Bello-Arroyo, E.; Roque, H.; Marcos, A.; Orihuel, J.; Higuera-Matas, A.; Desco, M.; Caiolfa, V.R.; Ambrosio, E.; Lara-Pezzi, E.; Gomez-Gaviro, M.V. MouBeAT: A New and Open Toolbox for Guided Analysis of Behavioral Tests in Mice. Front. Behav. Neurosci. 2018, 12, 201. [Google Scholar] [CrossRef] [PubMed]
- Thomas Broome, S.; Fisher, T.; Faiz, A.; Keay, K.A.; Musumeci, G.; Al-Badri, G.; Castorina, A. Assessing the Anti-Inflammatory Activity of the Anxiolytic Drug Buspirone Using CRISPR-Cas9 Gene Editing in LPS-Stimulated BV-2 Microglial Cells. Cells 2021, 10, 1312. [Google Scholar] [CrossRef] [PubMed]
- Bucolo, C.; Leggio, G.M.; Maltese, A.; Castorina, A.; D’Agata, V.; Drago, F. Dopamine-(3) receptor modulates intraocular pressure: Implications for glaucoma. Biochem. Pharmacol. 2012, 83, 680–686. [Google Scholar] [CrossRef]
- Schmittgen, T.D.; Livak, K.J. Analyzing real-time PCR data by the comparative C(T) method. Nat. Protoc. 2008, 3, 1101–1108. [Google Scholar] [CrossRef]
- Leggio, G.M.; Torrisi, S.A.; Castorina, A.; Platania, C.B.; Impellizzeri, A.A.; Fidilio, A.; Caraci, F.; Bucolo, C.; Drago, F.; Salomone, S. Dopamine D3 receptor-dependent changes in alpha6 GABAA subunit expression in striatum modulate anxiety-like behaviour: Responsiveness and tolerance to diazepam. Eur. Neuropsychopharmacol. 2015, 25, 1427–1436. [Google Scholar] [CrossRef]
- Musumeci, G.; Castorina, A.; Magro, G.; Cardile, V.; Castorina, S.; Ribatti, D. Enhanced expression of CD31/platelet endothelial cell adhesion molecule 1 (PECAM1) correlates with hypoxia inducible factor-1 alpha (HIF-1α) in human glioblastoma multiforme. Exp. Cell Res. 2015, 339, 407–416. [Google Scholar] [CrossRef]
- Crowe, A.R.; Yue, W. Semi-quantitative Determination of Protein Expression using Immunohistochemistry Staining and Analysis: An Integrated Protocol. Bio-Protocol 2019, 9, e3465. [Google Scholar] [CrossRef]
- Crusio, W.E. Genetic dissection of mouse exploratory behaviour. Behav. Brain Res. 2001, 125, 127–132. [Google Scholar] [CrossRef] [PubMed]
- Beck, G.; Singh, A.; Papa, S.M. Dysregulation of striatal projection neurons in Parkinson’s disease. J. Neural Transm. 2018, 125, 449–460. [Google Scholar] [CrossRef] [PubMed]
- da Silva, W.A.B.; Ferreira Oliveira, K.; Caroline Vitorino, L.; Ferreira Romão, L.; Allodi, S.; Lourenço Correa, C. Physical exercise increases the production of tyrosine hydroxylase and CDNF in the spinal cord of a Parkinson’s disease mouse model. Neurosci. Lett. 2021, 760, 136089. [Google Scholar] [CrossRef] [PubMed]
- Zhu, H.; Clemens, S.; Sawchuk, M.; Hochman, S. Expression and distribution of all dopamine receptor subtypes (D1–D5) in the mouse lumbar spinal cord: A real-time polymerase chain reaction and non-autoradiographic in situ hybridization study. Neuroscience 2007, 149, 885–897. [Google Scholar] [CrossRef]
- Berton, O.; McClung, C.A.; Dileone, R.J.; Krishnan, V.; Renthal, W.; Russo, S.J.; Graham, D.; Tsankova, N.M.; Bolanos, C.A.; Rios, M.; et al. Essential role of BDNF in the mesolimbic dopamine pathway in social defeat stress. Science 2006, 311, 864–868. [Google Scholar] [CrossRef]
- Hyman, C.; Hofer, M.; Barde, Y.A.; Juhasz, M.; Yancopoulos, G.D.; Squinto, S.P.; Lindsay, R.M. BDNF is a neurotrophic factor for dopaminergic neurons of the substantia nigra. Nature 1991, 350, 230–232. [Google Scholar] [CrossRef]
- Inden, M.; Kitamura, Y.; Takeuchi, H.; Yanagida, T.; Takata, K.; Kobayashi, Y.; Taniguchi, T.; Yoshimoto, K.; Kaneko, M.; Okuma, Y.; et al. Neurodegeneration of mouse nigrostriatal dopaminergic system induced by repeated oral administration of rotenone is prevented by 4-phenylbutyrate, a chemical chaperone. J. Neurochem. 2007, 101, 1491–1504. [Google Scholar] [CrossRef]
- Dhanalakshmi, C.; Janakiraman, U.; Manivasagam, T.; Justin Thenmozhi, A.; Essa, M.M.; Kalandar, A.; Khan, M.A.; Guillemin, G.J. Vanillin Attenuated Behavioural Impairments, Neurochemical Deficts, Oxidative Stress and Apoptosis Against Rotenone Induced Rat Model of Parkinson’s Disease. Neurochem. Res. 2016, 41, 1899–1910. [Google Scholar] [CrossRef]
- Palasz, E.; Wysocka, A.; Gasiorowska, A.; Chalimoniuk, M.; Niewiadomski, W.; Niewiadomska, G. BDNF as a promising therapeutic agent in Parkinson’s disease. Int. J. Mol. Sci. 2020, 21, 1170. [Google Scholar] [CrossRef]
- Reglodi, D.; Lubics, A.; Tamas, A.; Szalontay, L.; Lengvari, I. Pituitary adenylate cyclase activating polypeptide protects dopaminergic neurons and improves behavioral deficits in a rat model of Parkinson’s disease. Behav. Brain Res. 2004, 151, 303–312. [Google Scholar] [CrossRef] [PubMed]
- Ivashko-Pachima, Y.; Gozes, I. Activity-dependent neuroprotective protein (ADNP)-end-binding protein (EB) interactions regulate microtubule dynamics toward protection against tauopathy. In Progress in Molecular Biology and Translational Science; Elsevier: Amsterdam, The Netherlands, 2021; Volume 177, pp. 65–90. [Google Scholar]
- Hu, Q.; Uversky, V.N.; Huang, M.; Kang, H.; Xu, F.; Liu, X.; Lian, L.; Liang, Q.; Jiang, H.; Liu, A.; et al. Baicalein inhibits α-synuclein oligomer formation and prevents progression of α-synuclein accumulation in a rotenone mouse model of Parkinson’s disease. Biochim. Et Biophys. Acta 2016, 1862, 1883–1890. [Google Scholar] [CrossRef]
- Zhang, Y.; Guo, H.; Guo, X.; Ge, D.; Shi, Y.; Lu, X.; Lu, J.; Chen, J.; Ding, F.; Zhang, Q. Involvement of Akt/mTOR in the Neurotoxicity of Rotenone-Induced Parkinson’s Disease Models. Int. J. Environ. Res. Public Health 2019, 16, 3811. [Google Scholar] [CrossRef]
- Carey, G.; Gormezoglu, M.; de Jong, J.J.A.; Hofman, P.A.M.; Backes, W.H.; Dujardin, K.; Leentjens, A.F.G. Neuroimaging of Anxiety in Parkinson’s Disease: A Systematic Review. Mov. Disord. 2021, 36, 327–339. [Google Scholar] [CrossRef] [PubMed]
- He, H.; Liang, L.; Tang, T.; Luo, J.; Wang, Y.; Cui, H. Progressive brain changes in Parkinson’s disease: A meta-analysis of structural magnetic resonance imaging studies. Brain Res. 2020, 1740, 146847. [Google Scholar] [CrossRef]
- Villar-Conde, S.; Astillero-Lopez, V.; Gonzalez-Rodriguez, M.; Villanueva-Anguita, P.; Saiz-Sanchez, D.; Martinez-Marcos, A.; Flores-Cuadrado, A.; Ubeda-Banon, I. The Human Hippocampus in Parkinson’s Disease: An Integrative Stereological and Proteomic Study. J. Parkinson’s Dis. 2021, 11, 1345–1365. [Google Scholar] [CrossRef]
- Pagonabarraga, J.; Kulisevsky, J. Apathy in Parkinson’s Disease. Int. Rev. Neurobiol. 2017, 133, 657–678. [Google Scholar] [CrossRef]
- Raudino, F.; Leva, S. Involvement of the spinal cord in Parkinson’s disease. Int. J. Neurosci. 2012, 122, 1–8. [Google Scholar] [CrossRef]
- Haider, S.; Madiha, S.; Batool, Z. Amelioration of motor and non-motor deficits and increased striatal APoE levels highlight the beneficial role of pistachio supplementation in rotenone-induced rat model of PD. Metab. Brain Dis. 2020, 35, 1189–1200. [Google Scholar] [CrossRef]
- Samantaray, S.; Knaryan, V.H.; Le Gal, C.; Ray, S.K.; Banik, N.L. Calpain inhibition protected spinal cord motoneurons against 1-methyl-4-phenylpyridinium ion and rotenone. Neuroscience 2011, 192, 263–274. [Google Scholar] [CrossRef]
- Martin, L.J.; Pan, Y.; Price, A.C.; Sterling, W.; Copeland, N.G.; Jenkins, N.A.; Price, D.L.; Lee, M.K. Parkinson’s disease α-synuclein transgenic mice develop neuronal mitochondrial degeneration and cell death. J. Neurosci. 2006, 26, 41–50. [Google Scholar] [CrossRef]
- Mendoza-Velasquez, J.J.; Flores-Vazquez, J.F.; Barron-Velazquez, E.; Sosa-Ortiz, A.L.; Illigens, B.W.; Siepmann, T. Autonomic Dysfunction in α-Synucleinopathies. Front. Neurol. 2019, 10, 363. [Google Scholar] [CrossRef]
- Chen, Z.; Li, G.; Liu, J. Autonomic dysfunction in Parkinson’s disease: Implications for pathophysiology, diagnosis, and treatment. Neurobiol. Dis. 2020, 134, 104700. [Google Scholar] [CrossRef] [PubMed]
- Yanagisawa, N. Natural history of Parkinson’s disease: From dopamine to multiple system involvement. Parkinsonism Relat. Disord. 2006, 12, S40–S46. [Google Scholar] [CrossRef]
- Hassan, M.N.; Thakar, J.H. Dopamine receptors in Parkinson’s disease. Prog. Neuro-Psychopharmacol. Biol. Psychiatry 1988, 12, 173–182. [Google Scholar] [CrossRef]
- Neely, M.D.; Davison, C.A.; Aschner, M.; Bowman, A.B. From the Cover: Manganese and Rotenone-Induced Oxidative Stress Signatures Differ in iPSC-Derived Human Dopamine Neurons. Toxicol. Sci. 2017, 159, 366–379. [Google Scholar] [CrossRef]
- Del Dotto, V.; Fogazza, M.; Lenaers, G.; Rugolo, M.; Carelli, V.; Zanna, C. OPA1: How much do we know to approach therapy? Pharmacol. Res. 2018, 131, 199–210. [Google Scholar] [CrossRef]
- Mbiydzenyuy, N.E.; Ninsiima, H.I.; Valladares, M.B.; Pieme, C.A. Zinc and linoleic acid pre-treatment attenuates biochemical and histological changes in the midbrain of rats with rotenone-induced Parkinsonism. BMC Neurosci. 2018, 19, 29. [Google Scholar] [CrossRef]
- Rakha, M.K.; Tawfiq, R.A.; Sadek, M.M.; Anwer, M.A.; Salama, S.M.; Mohamed, A.F.; El-Hendy, M.G.; El-Said, S.E.; Ahmed, N.M.; Mekawi, K.S.; et al. Neurotherapeutic Effects of Bee Venom in a Rotenone-Induced Mouse Model of Parkinson’s Disease. Neurophysiology 2019, 50, 445–455. [Google Scholar] [CrossRef]
- Das, T.; Hwang, J.J.; Poston, K.L. Episodic recognition memory and the hippocampus in Parkinson’s disease: A review. Cortex 2019, 113, 191–209. [Google Scholar] [CrossRef]
- Thomas Broome, S.; Louangaphay, K.; Keay, K.A.; Leggio, G.M.; Musumeci, G.; Castorina, A. Dopamine: An immune transmitter. Neural Regen. Res. 2020, 15, 2173–2185. [Google Scholar] [CrossRef]
- Hoban, D.B.; Connaughton, E.; Connaughton, C.; Hogan, G.; Thornton, C.; Mulcahy, P.; Moloney, T.C.; Dowd, E. Further characterisation of the LPS model of Parkinson’s disease: A comparison of intra-nigral and intra-striatal lipopolysaccharide administration on motor function, microgliosis and nigrostriatal neurodegeneration in the rat. Brain Behav. Immun. 2013, 27, 91–100. [Google Scholar] [CrossRef] [PubMed]
- Taylor, J.M.; Main, B.S.; Crack, P.J. Neuroinflammation and oxidative stress: Co-conspirators in the pathology of Parkinson’s disease. Neurochem. Int. 2013, 62, 803–819. [Google Scholar] [CrossRef]
- Murakami, S.; Miyazaki, I.; Miyoshi, K.; Asanuma, M. Long-Term Systemic Exposure to Rotenone Induces Central and Peripheral Pathology of Parkinson’s Disease in Mice. Neurochem. Res. 2015, 40, 1165–1178. [Google Scholar] [CrossRef]
- Rocha, S.M.; Bantle, C.M.; Aboellail, T.; Chatterjee, D.; Smeyne, R.J.; Tjalkens, R.B. Rotenone induces regionally distinct α-synuclein protein aggregation and activation of glia prior to loss of dopaminergic neurons in C57Bl/6 mice. Neurobiol. Dis. 2022, 167, 105685. [Google Scholar] [CrossRef] [PubMed]
- Castorina, A.; Vogiatzis, M.; Kang, J.W.M.; Keay, K.A. PACAP and VIP expression in the periaqueductal grey of the rat following sciatic nerve constriction injury. Neuropeptides 2019, 74, 60–69. [Google Scholar] [CrossRef]
- Reglodi, D.; Atlasz, T.; Szabo, E.; Jungling, A.; Tamas, A.; Juhasz, T.; Fulop, B.D.; Bardosi, A. PACAP deficiency as a model of aging. Geroscience 2018, 40, 437–452. [Google Scholar] [CrossRef]
- Olson, K.E.; Kosloski-Bilek, L.M.; Anderson, K.M.; Diggs, B.J.; Clark, B.E.; Gledhill, J.M., Jr.; Shandler, S.J.; Mosley, R.L.; Gendelman, H.E. Selective VIP Receptor Agonists Facilitate Immune Transformation for Dopaminergic Neuroprotection in MPTP-Intoxicated Mice. J. Neurosci. 2015, 35, 16463–16478. [Google Scholar] [CrossRef]
- Broome, S.T.; Musumeci, G.; Castorina, A. PACAP and VIP Mitigate Rotenone-Induced Inflammation in BV-2 Microglial Cells. J. Mol. Neurosci. 2022, 1–13. [Google Scholar] [CrossRef] [PubMed]
- de Souza, F.R.O.; Ribeiro, F.M.; Lima, P.M.D. Implications of VIP and PACAP in Parkinson’s Disease: What do we Know So Far? Curr. Med. Chem. 2021, 28, 1703–1715. [Google Scholar] [CrossRef] [PubMed]
- Thomas Broome, S.; Musumeci, G.; Castorina, A. Doxycycline and Minocycline Act as Positive Allosteric Modulators of the PAC1 Receptor and Induce Plasminogen Activators in RT4 Schwann Cells. Appl. Sci. 2021, 11, 7673. [Google Scholar] [CrossRef]
- Dejda, A.; Sokolowska, P.; Nowak, J.Z. Neuroprotective potential of three neuropeptides PACAP, VIP and PHI. Pharmacol. Rep. 2005, 57, 307–320. [Google Scholar]
- Reglodi, D.; Kiss, P.; Lubics, A.; Tamas, A. Review on the protective effects of PACAP in models of neurodegenerative diseases in vitro and in vivo. Curr. Pharm. Des. 2011, 17, 962–972. [Google Scholar] [CrossRef]
- Pagonabarraga, J.; Kulisevsky, J.; Strafella, A.P.; Krack, P. Apathy in Parkinson’s disease: Clinical features, neural substrates, diagnosis, and treatment. Lancet Neurol. 2015, 14, 518–531. [Google Scholar] [CrossRef]
- Cannon, J.R.; Tapias, V.; Na, H.M.; Honick, A.S.; Drolet, R.E.; Greenamyre, J.T. A highly reproducible rotenone model of Parkinson’s disease. Neurobiol. Dis. 2009, 34, 279–290. [Google Scholar] [CrossRef]






| Accession # | Gene | Primer Sequence (5′–3′) | Length (bp) | 
|---|---|---|---|
| NM_009377.2 | Tyrosine hydroxylase (TH) | Fwd GCCCTACCAAGATCAAACCTAC Rev ATACGAGAGGCATAGTTCCTGA | 93 | 
| NM_010020.3 | Dopamine transporter (DAT) | Fwd ATGACATCAAGCAGATGACTGG Rev CACGACCACATACAGAAGGAAG | 95 | 
| NM_010076.1 | D1 receptor (D1) | Fwd GAGCAGGACATACGCCATTT Rev GCTTCTGGGCAATCCTGTAG | 101 | 
| NM_010077.2 | D2 receptor (D2) | Fwd GTCAACACCAAGCGTAGCAG Rev CGGTGCAGAGTTTCATGTCC | 97 | 
| NM_007877 | D3 receptor (D3) | Fwd GGGGTGACTGTCCTGGTCTA Rev AAGCCAGGTCTGATGCTGAT | 110 | 
| NM_007878.2 | D4 receptor (D4) | Fwd CTGCAGACACCCACCAACTA Rev CCTGGACCTCGGAGTAGACA | 100 | 
| NM_013503.3 | D5 receptor (D5) | Fwd TTGGGAGCTAGACGGGAGAA Rev CTGTGCAATGCGGTAGATGC | 139 | 
| NM_001131020.1 | Glial fibrillary acidic protein (GFAP) | Fwd GAGATTCGCACTCAATACGAGG Rev CTGCAAACTTAGACCGATACCA | 79 | 
| NM_001082960.1 | CD11b | Fwd GAGCAGGGGTCATTCGCTAC Rev GCTGGCTTAGATGCGATGGT | 94 | 
| NM_008361.4 | Interleukin-1β (IL-1β) | Fwd GCTACCTGTGTCTTTCCCGT Rev CATCTCGGAGCCTGTAGTGC | 164 | 
| NM_007482.3 | Arginase-1 (Arg1) | Fwd ACAAGACAGGGCTCCTTTCAG Rev TTAAAGCCACTGCCGTGTTC | 105 | 
| NM_011434.2 | Superoxide dismutase (SOD1) | Fwd CAATGGTGGTCCATGAGAAACA Rev CCCAGCATTTCCAGTCTTTGTA | 77 | 
| NM_001199177.1 | Mitochondrial dynamin like GTPase (OPA1) | Fwd GCCCTTCTCTTGTTAGGTTCAC Rev ACACCTTCCTGTAATGCTTGTC | 88 | 
| NM_007540.4 | Brain-derived neurotrophic factor (BDNF) | Fwd CGAGTGGGTCACAGCGGCAG Rev GCCCCTGCAGCCTTCCTTGG | 160 | 
| NM_001310086.1 | Activity-dependent neuroprotective protein (ADNP) | Fwd GTGACATTGGGTTGGAATACTGT Rev AGGTTTTGTCCGATAGTCCTGA | 149 | 
| NM_016989.2 | Pituitary adenylate-cyclase-activating polypeptide (PACAP) | Fwd AGGCTTACGATCAGGACGGA Rev CTCCTGTCGGCTGGGTAGTA | 121 | 
| NM_053991.1 | Vasoactive intestinal peptide (VIP) | Fwd CCTGGCGATCCTGACACTCT Rev CTGCAGCCTGTCATCCAACC | 100 | 
| NM_213557.1 | 18S ribosomal subunit (s18) | Fwd GGCGGAAAATAGCCTTCGCT Rev AGCCCTCTTGGTGAGGTCAA | 101 | 
| Antibody | Dilution | Source (Cat. #) | 
|---|---|---|
| Tyrosine hydroxylase (TH) | 1:500 | Abcam (ab112) | 
| Dopamine transporter (DAT) | 1:1000 | Abcam (ab128848) | 
| Brain-derived neurotrophic factor (BDNF) | 1:1000 | GeneTex (GTX132621) | 
| Glial fibrillary acidic protein (GFAP) | 1:1000 | Abcam (ab68428) | 
| CD11b | 1:1000 | Abcam (ab133357) | 
| Mitochondrial dynamin like GTPase (OPA1) | 1:1000 | GeneTex (GTX129917) | 
| Superoxide dismutase (SOD1) | 1:1000 | GeneTex (GTX100554) | 
| Pituitary adenylate-cyclase-activating polypeptide (PACAP) | 1:1000 | GeneTex (GTX37576) | 
| Vasoactive intestinal peptide (VIP) | 1:1000 | GeneTex (GTX129461) | 
| Glyceraldehyde-3-phosphate dehydrogenase (GAPDH) | 1:1000 | BioRad (VPA00187) | 
| Goat anti-Rabbit IgG HRP | 1:10,000 | BioRad (STAR208P) | 
| Goat anti-Mouse IgG (H+L)-HRP | 1:10,000 | BioRad (1706516) | 
| Midbrain | Striatum | Prefrontal Cortex | Amygdala | Hippocampus | Spinal Cord | |
|---|---|---|---|---|---|---|
| Dopaminergic markers | ||||||
| TH | ↓ | n/a | n/a | n/a | n/a | ↓ | 
| ↓ | n/a | n/a | n/a | n/a | ↓ | |
| DAT | n/a | ↓ | n/a | n/a | n/a | ↓ | 
| n/a | ↓ | n/a | n/a | n/a | ↓ | |
| Dopamine receptors | ||||||
| D1 | - | - | - | - | - | - | 
| D2 | - | - | - | - | - | - | 
| D3 | - | - | - | ↓ | ↓ | ↓ | 
| D4 | ↓ | - | ↑ | ↓ | ↓ | ↓ | 
| D5 | - | - | - | ↓ | - | - | 
| Brain-derived neurotrophic factor | ||||||
| BDNF | ↑ | ↑ | ↑ | - | ↓ | ↓ | 
| ↓ | ↑ | - | ↓ | - | ↓ | |
| Inflammation | ||||||
| GFAP | ↑ | ↓ | ↓ | ↓ | ↓ | ↓ | 
| ↑ | - | ↓ | - | ↓ | ↑ | |
| Iba1/CD11b | - | ↓ | ↓ | ↓ | ↓ | - | 
| ↑ | - | ↓ | - | - | ↑ | |
| IL-1β | ↑ | - | ↓ | ↓ | ↑ | ↓ | 
| Arg1 | ↑ | - | ↓ | - | - | ↑ | 
| Oxidative stress | ||||||
| OPA1 | ↓ | ↓ | ↓ | ↓ | ↓ | - | 
| ↓ | - | ↓ | - | - | ||
| SOD1 | ↓ | ↑ | ↑ | ↑ | ↑ | - | 
| - | ↑ | ↑ | ↑ | ↑ | ↑ | |
| Neuropeptides | ||||||
| ADNP | - | ↓ | ↓ | ↓ | ↓ | ↓ | 
| PACAP | ↓ | ↓ | ↑ | - | ↓ | ↓ | 
| - | ↓ | ↓ | - | ↑ | ↓ | |
| VIP | ↓ | - | - | - | ↓ | ↓ | 
| - | ↑ | ↓ | - | ↑ | - | |
| Publisher’s Note: MDPI stays neutral with regard to jurisdictional claims in published maps and institutional affiliations. | 
© 2022 by the authors. Licensee MDPI, Basel, Switzerland. This article is an open access article distributed under the terms and conditions of the Creative Commons Attribution (CC BY) license (https://creativecommons.org/licenses/by/4.0/).
Share and Cite
Thomas Broome, S.; Castorina, A. Systemic Rotenone Administration Causes Extra-Nigral Alterations in C57BL/6 Mice. Biomedicines 2022, 10, 3174. https://doi.org/10.3390/biomedicines10123174
Thomas Broome S, Castorina A. Systemic Rotenone Administration Causes Extra-Nigral Alterations in C57BL/6 Mice. Biomedicines. 2022; 10(12):3174. https://doi.org/10.3390/biomedicines10123174
Chicago/Turabian StyleThomas Broome, Sarah, and Alessandro Castorina. 2022. "Systemic Rotenone Administration Causes Extra-Nigral Alterations in C57BL/6 Mice" Biomedicines 10, no. 12: 3174. https://doi.org/10.3390/biomedicines10123174
APA StyleThomas Broome, S., & Castorina, A. (2022). Systemic Rotenone Administration Causes Extra-Nigral Alterations in C57BL/6 Mice. Biomedicines, 10(12), 3174. https://doi.org/10.3390/biomedicines10123174
 
        



 
       